最新-如何使用CAD绘制平面图的墙体 精品
- 格式:docx
- 大小:14.61 KB
- 文档页数:4
如何使用 CAD 绘制平面图的墙体 篇一:用 cad 绘制的一份室内平面图操作步骤 AutoCAD 室内平面图绘制步骤 打开“最终室内平面效果图”(此文件如果打不开,可以看下面的截图) ,看到平面图,首先应该想到先要绘制定位中心线: 步骤 1、首先单击工具栏按钮来创建图层,出现图层创建面板(如下图) ,再按前面的这个按钮进行创 建,单击刚创建的图层,按 F2 键可以进行修改图层,如先点选图层 1,再按 F2 键,修改为:轴线。
步骤 2:首先绘制如下图所示的定位中心线(红色的定位中心线,如下图) ,每一个定位中心线都是用 来绘制柱子或墙体的辅助线。
单击右侧工具箱中的“直线”工具 把所有中心线都定位好。
,输入 12000,利用这条线往下偏移(快捷键 O) , 步骤 3:下面进行窗洞和门洞的开口: 开窗洞:单击“直线”命令,拾取 A 点,不按下鼠标,输入 1519,至 B 点后,单击 C 点,完成 BC 直线, 用偏移命令,把 BC 直线偏移 1600,用修剪命令把 BD 线段(如下左图所示) ,删除即完成一个 1600 窗洞的 开口,其它依次如此,最终所有窗洞完成(如下右图所示) 。
(可打开“室内平面图制作过程.dwg”文件,看过 程) 。
步骤 4、在开门洞之前,用“修剪”命令,先把多余的中心线删除掉(如下图所示) 。
步骤 5:开门洞:此平面图的墙体宽为 180。
既然墙体 180,对半分就是 90,门边我们设 50,也就是大 门左侧开门洞的距离至中心钱为 90+50=140(如左图) ,依旧按照开窗洞的方法来开门洞,单击“直线”命令, 拾取、偏移、修剪来完成所有门洞的开口(如右图) ; 步骤 6:墙体的设置:此平面图全部用 180,也有设墙体为 120 的。
首先切换至墙体图层。
白色 单击“绘图”菜单下的“多线”命令,设置对正为无,比例为 180, 要把墙体封口,要单击“格式”菜单下的“多线样式”命令,对话框单击“新建”按钮,新 建“墙体”把前后封口,置为当前层,先把外框拉好(如下图) 。
打开CAD-新建-图形界限-全部缩放-单位设置-图层设置-标注样式CAD剪力墙平面图绘图步骤1.绘制轴线先用构造线画一个十字线,用偏移命令把通轴线和四周轴线画出来,画一个矩形,矩形比四周轴线每边大3000,然后用修剪命令把矩形外边的构造线去掉,用插入块把轴线编号加上,以便识别;用直线命令把其它的非连通的轴线全画出来,从轴线外边起进入边线里边有点就行,先用直线命令画一条,然后用偏移命令把其它的轴线复制出来.用延伸命令把这些轴线做到需要的长度;2.绘制LL在空白处画200长的多段线(墙线图层)纵横各一条,用复制命令复制到轴线上,注意设置线宽为35,用LL图层画LL.3.用墙线图层画墙线(注意设置线宽为35).看似短暂的一生,其间的色彩,波折,却是纷呈的,深不可测的,所以才有人拼尽一切阻隔,在路漫漫中,上下而求索。
不管平庸也好,风生水起也罢,其实谁的人生不是顶着风雨在前行,都在用平凡的身体支撑着一个看不见的灵魂?有时候行到风不推身体也飘摇,雨不流泪水也湿过衣衫,而让我们始终坚持的除了一份信念:风雨总会过去,晴朗总会伴着彩虹挂在天边。
一定还有比信念还牢固的东西支撑着我们,那就是流动在心底的爱,一份拳拳之爱,或许卑微,却是我们执著存在这个世界上,可以跨越任何险阻的勇气、力量和最美丽的理由。
人生的途程积累了一定的距离,每个人都成了哲学家。
因为生活会让我们慢慢懂得:低头是为了抬头,行走是为了更好地休憩,不阅尽沧桑怎会大度,没惯见成败怎会宠辱不惊,不历经纠结怎会活得舒展?看清才会原谅,有时的无动于衷,不是不屑,不是麻木,而是不值得。
有时痛苦,不是怕失去,不是没得到,而是因为自私,不肯放手,不是自己的,也不想给。
人生到最后,有的人把自己活成了富翁,有的人却一无所有。
梭罗说:一个人富裕程度如何,要看他能放下多少东西。
大千世界,我们总是想要的太多,以为自己得到的太少。
是啊,一个贫穷的人怎么会轻易舍得抛下自己的所有呢?到了一定年龄,才会明白一个人对物质生活的过多贪求,反而让自己的心灵变得愈加贫穷。
如何在CAD中绘制建筑平面图建筑平面图是建筑工程中非常重要的一部分,它可以提供建筑物内部和外部结构的详细视图。
在CAD软件中绘制建筑平面图可以帮助建筑师、设计师和工程师更好地理解和规划建筑项目。
下面将介绍一些在CAD软件中绘制建筑平面图的技巧和步骤。
第一步是创建新文件。
打开CAD软件后,选择“新建”或“创建新文件”的选项。
根据需要选择单位和比例尺,并设置页面大小。
通常建议选择常用的比例尺,如1:100或1:200。
接下来,确定平面图的布局和尺寸。
平面图必须准确反映建筑物内部的布局和细节。
首先,在CAD软件中绘制建筑物的外框线,包括墙壁、门和窗户的位置。
然后使用CAD软件的线段、多段线和圆等基本工具绘制建筑物的内部结构。
随后,添加建筑物的细节。
根据实际需求,使用CAD软件的文本工具添加文字说明、尺寸标注和箭头等细节。
确保所有细节都清晰可读,并使用正确的字体和尺寸。
在进行CAD绘图时,还应该注意使用图层功能。
图层可以帮助我们将不同元素分组和管理。
例如,可以创建一个“墙壁”图层,用于绘制和编辑建筑物的墙壁。
创建图层后,可以选择将线条、文本和图像放置在该图层上,以保持文件的可读性和整洁性。
此外,还应该学会使用CAD软件的复制和镜像功能。
复制功能可以帮助我们快速创建相似的元素,如多个窗户或门。
镜像功能可以使我们在建筑平面图的两侧对称地绘制建筑元素。
另一个重要的技巧是使用CAD软件的阵列和块功能。
阵列功能可以帮助我们创建大量相同的元素(如柱子或标志),而块功能则可以将多个元素组合成单个对象,以减少文件的大小和复杂性。
最后,在绘制完建筑平面图后,要定期进行保存,并使用CAD软件的打印或导出功能生成实际使用的版本。
这样可以确保我们可以随时访问和共享平面图。
通过学习和掌握CAD软件的基本功能和技巧,我们可以在建筑设计和规划过程中更加高效和准确地绘制建筑平面图。
然而,需要注意的是,这只是绘制建筑平面图的基本步骤,具体的方法和技巧可能因软件版本的不同而有所差异。
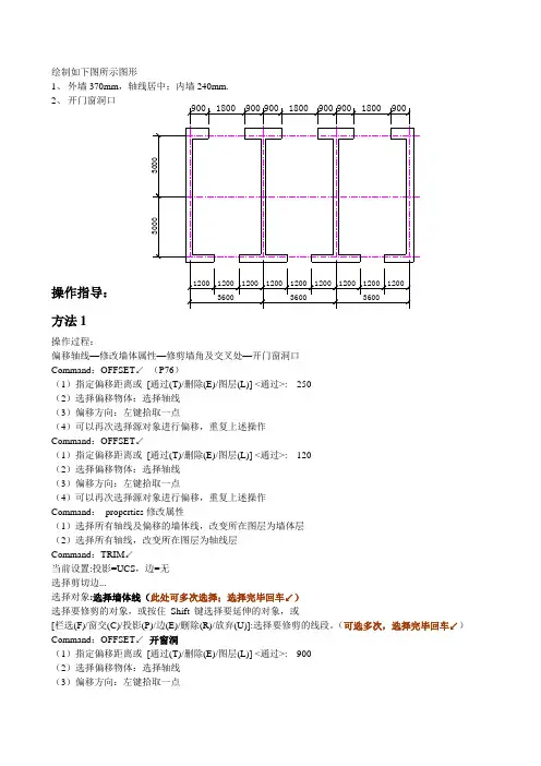
绘制如下图所示图形1、 外墙370mm ,轴线居中;内墙240mm.2、 开门窗洞口操作指导:方法1 操作过程:偏移轴线—修改墙体属性—修剪墙角及交叉处—开门窗洞口Command :OFFSET ↙ (P76)(1)指定偏移距离或 [通过(T)/删除(E)/图层(L)] <通过>: 250(2)选择偏移物体:选择轴线(3)偏移方向:左键拾取一点(4)可以再次选择源对象进行偏移,重复上述操作Command :OFFSET ↙(1)指定偏移距离或 [通过(T)/删除(E)/图层(L)] <通过>: 120(2)选择偏移物体:选择轴线(3)偏移方向:左键拾取一点(4)可以再次选择源对象进行偏移,重复上述操作Command :_properties 修改属性(1)选择所有轴线及偏移的墙体线,改变所在图层为墙体层(2)选择所有轴线,改变所在图层为轴线层Command :TRIM ↙当前设置:投影=UCS ,边=无选择剪切边...选择对象:选择墙体线(此处可多次选择;选择完毕回车↙)选择要修剪的对象,或按住 Shift 键选择要延伸的对象,或[栏选(F)/窗交(C)/投影(P)/边(E)/删除(R)/放弃(U)]:选择要修剪的线段。
(可选多次,选择完毕回车↙) Command :OFFSET ↙ 开窗洞(1)指定偏移距离或 [通过(T)/删除(E)/图层(L)] <通过>: 900(2)选择偏移物体:选择轴线(3)偏移方向:左键拾取一点(4)可以再次选择源对象进行偏移,重复上述操作Command:OFFSET↙开门洞(1)指定偏移距离或[通过(T)/删除(E)/图层(L)] <通过>: 1200(2)选择偏移物体:选择轴线(3)偏移方向:左键拾取一点(4)可以再次选择源对象进行偏移,重复上述操作Command:TRIM↙当前设置:投影=UCS,边=无选择剪切边...选择对象:选择偏移的门窗洞口线及外墙线(此处可多次选择;选择完毕回车↙)选择要修剪的对象,或按住Shift 键选择要延伸的对象,或[栏选(F)/窗交(C)/投影(P)/边(E)/删除(R)/放弃(U)]:选择外墙线及偏移的洞口线。
CAD快捷键命令绘制墙体CAD(计算机辅助设计)是一种常用的图形设计工具,广泛应用于建筑设计和工程制图等领域。
在CAD软件中,使用快捷键命令可以提高工作效率和绘图准确性。
本文将介绍几种常用的CAD快捷键命令,以实现墙体的绘制。
1.绘制直线:LL命令可以通过两个点来绘制一条直线。
在CAD软件中,选择L命令后,点击绘制起点,再点击绘制终点,即可完成直线的绘制。
对于墙体的绘制,可以使用L命令依次绘制墙体的起点和终点,形成一条直线。
2.绘制矩形:RECREC命令可以通过指定一个起点和一个对角点来绘制矩形。
在CAD软件中,选择REC命令后,点击绘制左上角点,再点击绘制右下角点,即可完成矩形的绘制。
对于墙体的绘制,可以使用REC命令绘制长方形的外轮廓,然后再进行进一步的修改和调整。
3.偏移:OO命令可以通过指定一个距离来偏移已有的实体。
在CAD软件中,选择O命令后,输入偏移的距离,再选择要偏移的实体,即可将该实体按照指定的距离进行偏移。
对于墙体的绘制,可以先绘制一条线段,然后使用O命令将该线段按照墙体的厚度进行偏移,形成一面墙体。
4.绘制圆角:FILLETFILLET命令可以通过指定两个实体的交点和圆角半径来实现圆角的绘制。
在CAD软件中,选择FILLET命令后,输入圆角半径,再选择要绘制圆角的两个实体的交点,即可完成圆角的绘制。
对于墙体的绘制,可以先绘制长方形的外轮廓,然后使用FILLET命令在拐角处绘制圆角,使墙体看起来更加平滑和美观。
5.绘制阵列:ARAR命令可以通过指定一组对象和阵列的方式来复制和排列这组对象。
在CAD软件中,选择AR命令后,选择要复制的对象,然后指定阵列的基点、方向和间距,即可完成阵列的绘制。
对于墙体的绘制,可以先绘制一段墙体,然后使用AR命令将该墙体进行复制和排列,形成一面长墙。
6.修改属性:PROPERTIESPROPERTIES命令可以查看和修改实体的属性值,如颜色、线型和线宽等。
AutoCAD室内平面图绘制步骤打开“最终室内平面效果图”(此文件如果打不开,可以看下面的截图),看到平面图,首先应该想到先要绘制定位中心线:步骤1、首先单击工具栏前面的按钮来创建图层,出现图层创建面板(如下图),再按这个按钮进行创建,单击刚创建的图层,按F2键可以进行修改图层,如先点选图层1,再按F2键,修改为:轴线。
步骤2:首先绘制如下图所示的定位中心线(红色的定位中心线,如下图),每一个定位中心线都是用来绘制柱子或墙体的辅助线。
单击右侧工具箱中的“直线”工具,输入12000,利用这条线往下偏移(快捷键O),把所有中心线都定位好。
步骤3:下面进行窗洞和门洞的开口:开窗洞:单击“直线”命令,拾取A点,不按下鼠标,输入1519,至B点后,单击C点,完成BC直线,用偏移命令,把BC直线偏移1600,用修剪命令把BD线段(如下左图所示),删除即完成一个1600窗洞的开口,其它依次如此,最终所有窗洞完成(如下右图所示)。
(可打开“室内平面图制作过程.dwg”文件,看过程)。
步骤4、在开门洞之前,用“修剪”命令,先把多余的中心线删除掉(如下图所示)。
步骤5:开门洞:此平面图的墙体宽为180。
既然墙体180,对半分就是90,门边我们设50,也就是大门左侧开门洞的距离至中心钱为90+50=140(如左图),依旧按照开窗洞的方法来开门洞,单击“直线”命令,拾取、偏移、修剪来完成所有门洞的开口(如右图);步骤6:墙体的设置:此平面图全部用180,也有设墙体为120的。
首先切换至墙体图层。
白色单击“绘图”菜单下的“多线”命令,设置对正为无,比例为180,要把墙体封口,要单击“格式”菜单下的“多线样式”命令,对话框单击“新建”按钮,新建“墙体”把前后封口,置为当前层,先把外框拉好(如下图)。
步骤7:墙体的修改:单击“修改”菜单下“对象”下的“多线”命令,弹出“多线编辑工具”对话框(如左图)。
另一方法是:在多线上双击即弹出“多线编辑工具”对话框。
cad墙体平面图怎么画的
cad墙体平面图怎么画的呢?其实方法不难,下面是店铺带来关于cad墙体平面图怎么画的内容,希望可以让大家有所收获!
cad墙体平面图的画法
我们首先打开两种绘图软件,进行基础绘图,先进行轴网的绘制,随后选择“墙体——绘制墙体”进行墙线的添加,根据需要使用鼠标绘制即可。
完成墙线的绘制后,我们进行门窗的添加,选择“门窗——门窗”,系统会弹出门窗的添加命令窗口,我们可以进行各项属性的设置。
完成门窗的设置后,将鼠标移动到相应的墙线位置,系统会自动出现提示,确定位置后单击鼠标即可确定位置,并输出门窗。
在左上方的门窗设置窗口中的下方,我们可以切换添加部件,门或者窗,点击“窗”,开始进行窗户的添加,选择合适的位置点击鼠标即可。
当我们完成相应的平面图的绘制后,CAD会将整个图纸的三维模型建立,我们可以在绘图处的左上角点击“俯视”,调整视角,从而获得不同的图纸。
在弹出的视角调整选项中,我们可以选择各种不同的视角,多为建筑图纸的立面图,部分可以看到三维模型,可以根据需要进行选择。
使用 AutoCAD 绘制建筑平面图的步骤
(供参考
1. 首先设置基本绘图环境;
◇设置单位:(mm ,按 1:1的比例绘制
◇设置必要的图层(轴线、墙、门窗、踏步、文字、尺寸标注等及合适的线型注意:虚线或点划线如果不能正确显示,需要设置合适的线型比例
◇设置绘图界限(使用 Limits 命令。
2. 绘制轴线;
轴线的线型通常用点划线,绘制时多用 Offset 命令进行偏移复制
3. 绘制墙线;
墙体的常见绘制方法有如下两种:
◇第一种方法:利用轴线进行偏移来获得墙线,然后修改偏移后直线的图层为“墙” ,随后进行必要的修整编辑
◇第二种方法:使用多线(Mline 命令绘制
4. 绘制门窗;
◇对于较简单的平面图可以直接逐个绘制门窗
◇对于较复杂的平面图建议把门窗编辑为“块” ,然后插入
5. 绘制楼梯等其他图形;
6. 编辑文字及表格; 图名、比例、说明等
7. 进行尺寸标注;
8. 设置打印输出。
五步快速绘制室内CAD平面图
-CAD迷你家装教程之一
项目:室内CAD平面图如下图所示:
工具:CAD迷你家装V2.0
步骤一:按尺寸绘制轴线
使用画初始轴线,再用把其他轴线按尺寸画完。
步骤2:沿轴线绘制墙体
此图墙宽度均为240。
使用,墙宽度选240,沿轴线将墙画出。
步骤3:在墙上自动插入窗
窗定位:算出窗中心点位置,用和画出辅助的轴线;再使用,选择窗宽度,在正确位置插入窗。
(C1窗宽1800,C2窗宽900)
关闭轴线的图层检查一下:
步骤4:在墙上自动插入绘制门
使用,选择门的宽度,在墙体上添加门。
(M0门宽900,M1门宽800,M2门宽700)
步骤5:添加构造柱、文字注释、尺寸标注
使用添加构造柱
使用添加文字注释
使用添加尺寸标注
后续工作:在此户型图上布置家居、绘制厨卫、给排水、电气、空调通风等平面设计图,请见后续教程。
想要从事CAD设计,这就必然少不掉在图纸上绘制一些建筑图形。
图纸上的建筑平面图基本上都是由还几个图形进行叠加而成,之前就有CAD设计的小伙伴就跑过来问小编外墙如何进行绘制。
CAD图纸上如何绘制建筑的外墙?想要学习的小伙伴可以跟着一起看下面的操作:
第一步:首先在我们的电脑桌面上方找到迅捷CAD编辑器图标,用鼠标进行双击打开运行。
在它的操作界面找那个找到新建图标,从新建立一张图纸。
第二步:利用界面的上的左侧绘图工具,在该界面中绘制出来我们需要的建筑平面图形。
当然你也可以在界面的上方找到绘图窗口,在下拉框内找到我们所需要的绘图工具。
第三步:在需要的图形绘制完成之后,我们找到界面上方的绘图窗口并用鼠标进行点击。
在aec entitirs—墙—外墙命令中,在图纸上把墙绘图出来。
第四步:在图纸上任意原则一点或者根据具体的坐标进行绘制,绘制墙有着具体的命令操作绘制。
绘制完成之后直接点击键盘上的enter即可。
怎么样,看到上边小编所分享的外墙的绘制操作步骤,是不是觉得其实也并不是特别的难。
希望对大家能够有所帮助!。
在CAD中制作精美的建筑平面示意图CAD(计算机辅助设计)软件是现代建筑设计必备的工具之一。
通过CAD软件的应用,可以快速高效地制作出精美的建筑平面示意图。
本文将分享一些在CAD软件中制作精美建筑平面示意图的技巧和步骤,希望对正在学习或使用CAD软件进行建筑设计的人员有所帮助。
首先,打开CAD软件并创建一个新的项目。
选择合适的图纸尺寸,一般可以选择A4或者A3大小,根据实际需要进行调整。
接下来,我们需要绘制建筑的外墙轮廓。
在CAD软件中使用矩形工具绘制一个基本的外墙轮廓。
根据建筑物的平面图,你可以绘制出建筑物的房间布局、门窗位置等基本要素。
使用线段和多边形工具来绘制其他的房间和区域。
在绘制建筑物的平面图时,可以使用不同的图层来区分不同的元素,例如墙体、门窗、家具等。
这样可以方便后续的编辑和调整,同时也使得平面示意图更加清晰易读。
要注意绘制建筑平面示意图时的比例,以保证图纸的准确性。
在CAD软件中,可以使用“缩放”工具来进行比例的调整,确保建筑物在图纸上的尺寸和实际尺寸相符合。
接下来,我们可以为建筑物的平面图增加一些细节和装饰。
例如,添加家具、窗帘、植物等元素,使平面示意图更加生动有趣。
你可以使用CAD软件自带的符号库,或者导入一些高质量的CAD模型来增加细节。
在绘制建筑物的平面图时,还可以利用CAD软件中的一些高级工具来增加效果和细节。
例如,你可以使用渐变工具为房间墙面添加阴影效果,使平面示意图显得更加立体和真实。
你还可以使用阴影、灯光效果等来增加场景的渲染效果。
最后,在完成建筑物的平面图后,可以根据需要进行一些细节的调整和修改。
CAD软件通常提供了丰富的编辑工具,例如移动、旋转、缩放等,可以方便地对平面图进行调整。
你还可以调整图层的显示顺序、添加标注、制作图例等,使平面图更加完善和专业。
总结起来,在CAD软件中制作精美建筑平面示意图的关键是准确性和细节。
在绘制平面示意图时,要注意比例、尺寸和准确性,并注重细节的表达和装饰。
cad怎么画墙体CAD是能够进行三维建模和二维绘图的软件,可以用来进行建筑设计和工程图纸的绘制。
在建筑设计和绘图中,墙体是非常重要的元素之一,因此掌握如何用CAD绘制墙体是非常必要的。
下面我们详细介绍如何通过CAD软件画墙体。
第一步:打开CAD软件在电脑中打开CAD软件后,选择新建一个画布,根据需要确定画布的大小和比例。
在CAD软件中,我们通常使用公制,因此需要根据设计要求选择相应的比例尺。
在设置好画布后,我们就可以开始绘图了。
第二步:绘制墙体的轮廓在绘制墙体之前,需要先确定设计方案中的墙体形状和尺寸,后续绘图才能更加准确。
可以首先在画布上使用线段、圆等基本绘图工具绘制出墙体的轮廓,这些轮廓由直线、圆等基本图形组成。
墙体轮廓的组成通常是直线和拐角组成,因此需要使用CAD软件中的拐弯连接工具,将线段连接起来,从而形成完整的轮廓。
第三步:绘制墙体的厚度和高度在确定好墙体轮廓之后,需要对墙体进行确定厚度和高度。
在CAD软件中,我们可以使用“偏移”等工具对轮廓进行向内或向外的移动,从而实现墙体的厚度调整。
同时,可以使用绘图工具绘制墙体的高度线,确定墙体的实际高度,从而实现墙体的三维绘制。
第四步:细化墙体的细节在墙体的三维绘制完成后,可以对墙体进行细化,包括门窗的绘制、柱子的绘制等。
在门窗绘制中,可以使用CAD的矩形工具等工具绘制门窗的实际形状,从而实现门窗和墙体之间的连接。
在柱子的绘制中,可以使用CAD的圆形工具绘制柱子的形状,从而实现墙体和柱子的连接。
第五步:绘制墙面材质最后一步是为墙体绘制材质,使其更好的呈现三维效果。
在CAD软件中,我们可以使用材质库或 import 图片等方式为墙体添加纹理和颜色,从而实现真实的质感和视觉效果。
绘制一个墙体并不难,绘图者需要熟练掌握CAD软件的基本操作,掌握绘图技巧,仔细细致的绘制出每一个像素,这样能够准确绘制出设计要求的墙体。
希望这些步骤可以帮助大家准确、高质量的绘制出各种类型的墙体设计。
cad怎么绘制墙体平面图墙体平面图相信大家也经常看到,使用cad绘制是非常方便的。
但是很多同学还不太清楚。
那么接下来下面是店铺整理的一些关于cad怎么绘制墙体平面图,供您参阅。
cad绘制墙体平面图的方法首先,我们进行轴网的大致绘制,使用工具栏中的“轴网柱子——绘制轴网”,可以很方便的绘制出标准的轴网。
单击鼠标即可确定轴网的放置位置,这时候,我们可以看到整体的轴网样式,并发现需要添加轴线的位置,接着我们就开始添加轴线。
我们在左侧工具栏中,选中“轴网柱子——添加轴线”的命令,系统会自动出现相应的操作提示,来指导我们进行命令的使用。
可以看到,系统提示我们选择参考轴线,选择与添加轴线相同的轴线即可,单击轴线进行确定,系统会跳转到命令的下一步。
系统会询问新增轴线是否为附加轴线,我们根据实际情况直接点击“是”或者“否”,附加轴线在统一的轴网标注中不会进行计算和标注。
确实新增轴线是否为附加轴线后,系统会询问是否进行轴号的重排,由于我们并没有进行轴网的标注,因此我们直接选择“否”。
完成新增轴线的具体属性设置后,我们即可输入详细数据,输入数据确定新增轴线距离参考轴线的距离,鼠标放置在需要增加轴线的方向,完成数据输入后,按下空格键即可。
按下空格键,确定数据的输入后,系统会自动输出新增轴线,可以看到,在我们指定的方向和距离位置上,出现了一条和参考轴线相同的新增轴线。
我们对修改后的轴网进行轴网标注,在左侧工具栏中选择“轴网柱子——轴网标注”,进入轴网的标注命令,系统依旧给出操作提示。
我们直接使用鼠标,确定需要标注轴线的起点和终点,每一次标注只能标注一个方向的轴线,因此多数轴网需要标注两次才能够完全标注。
完成标注轴线的选定后,按下空格键即可完成标注,标注线条为绿色线条,数据为白色线条,数据信息系统会自动输入,注意新增轴线如果是附加轴线,则标注会以分号形式显示。
在绘制建筑图纸时,应尽可能第一次就尽量完成轴网的绘制,附加轴线的标注会以临近两侧的轴线轴号进行标注,如上一个轴号为“A”,则附加轴线轴号为“1/A”,以方便我们确定附加轴线。
用CAD绘制平面图墙体的方法步骤室内平面图里面有许多图形,那么大家知道怎样用CAD绘制平面图的墙体吗?下面是店铺整理的怎样用CAD绘制平面图的墙体的方法,希望能给大家解答。
用CAD绘制平面图的墙体的方法首先,使用天正打开CAD,这样CAD操作页面中,就会多出天正的绘图插件,能够帮助我们快速绘制建筑图纸。
为了准确绘制墙体,我们使用轴线工具进行辅助,选择”轴网柱子——绘制轴线“,系统会自动弹出轴网设置页面。
根据图纸或者具体需要,用户可以随意设置轴线之间的距离以及轴线的上进,下进,左开,右开,设置完成后,点击确定即可输出轴线。
移动鼠标确定轴网的位置,单击鼠标左键,即可进行位置的选定,轴线也就绘制完成,下面即可依据轴线绘制相应的墙体线条。
在工具栏中选择”墙体——绘制墙体“,即可进入墙体的绘制阶段,用户可以在弹出的墙体设置栏中,设置墙体的宽度等各种属性信息。
选定”绘制墙体“工具后,移动光标接近轴线,系统会自动靠近最近的轴线或者交点,这样用户就能够以轴线为标准,快速准确的绘制墙体。
在绘制墙体时,第一次点击会确定墙体的起点,随后移动鼠标会出现墙体的提示线条,第二次点击会确定墙体的终点,并输出墙体线条。
墙体线条默认为白色线条,并具有一定的宽度,是建筑绘图中最主要的线条部分,使用轴线配合墙体绘制工具,能够轻松绘制标准墙体。
随后,根据轴线,完成墙体的绘制即可,在绘制墙体时,按下键盘的F8键,能够进行垂直锁定,确保墙体线绝对的垂直。
CAD教程:二维图形的快速绘制1. 图形复制复制命令用于图形中已有的对象进行复制,减小同样图形重复绘制工作。
选择修改/复制命令,或单击复制按钮,或在命令行中输入copy来执行。
2. 图形镜像当绘制图形对象相对于某一对称轴时,就可以使用镜像命令,它将选定的对象沿着一条指定的直线对称复制,复制完成后可以删除源对象,也可以不删除源对象。
选择修改/镜像命令,或单击镜像按钮,或在命令行中输入mirror来执行。
如何使用CAD绘制平面图的墙体
篇一:用绘制的一份室内平面图操作步骤室内平面图绘制步骤打开“最终室内平面效果图”(此文件如果打不开,可以看下面的截图),看到平面图,首先应该想到先要绘制定位中心线:步骤1、首先单击工具栏按钮来创建图层,出现图层创建面板(如下图),再按前面的这个按钮进行创建,单击刚创建的图层,按2键可以进行修改图层,如先点选图层1,再按2键,修改为:轴线。
步骤2:首先绘制如下图所示的定位中心线(红色的定位中心线,如下图),每一个定位中心线都是用来绘制柱子或墙体的辅助线。
单击右侧工具箱中的“直线”工具把所有中心线都定位好。
,输入12000,利用这条线往下偏移(快捷键),步骤3:下面进行窗洞和门洞的开口:开窗洞:单击“直线”命令,拾取点,不按下鼠标,输入1519,至点后,单击点,完成直线,用偏移命令,把直线偏移1600,用修剪命令把线段(如下左图所示),删除即完成一个1600窗洞的开口,其它依次如此,最终所有窗洞完成(如下右图所示)。
(可打开“室内平面图制作过程”文件,看过程)。
步骤4、在开门洞之前,用“修剪”命令,先把多余的中心线删除掉(如下图所示)。
步骤5:开门洞:此平面图的墙体宽为180。
既然墙体180,对半分就是90,门边我们设50,也就是大门左侧开门洞的距离至中心钱为90+50=140(如左图),依旧按照开窗洞的方法来开门洞,单击“直线”命令,拾取、偏移、修剪来完成所有门洞的开口(如右图);步骤6:墙体的设置:此平面图全部用180,也有设墙体为120的。
首先切换至墙体图层。
白色单击“绘图”菜单下的“多线”命令,设置对正为无,比例为180,要把墙体封口,要单击“格式”菜单下的“多线样式”命令,对话框单击“新建”按钮,新建“墙体”把前后封口,置为当前层,先把外框拉好(如下图)。
步骤7:墙体的修改:单击“修改”菜单下“对象”下的“多线”命令,弹出“多线编辑工具”对话框(如左图)。
另一方法是:在多线上双击即弹出“多线编辑工具”对话框。
出现(如右图)所示现象,先把两边的多线进行分解(),然后修剪掉。
步骤8:把门放入墙体中:切换至门图层(绿色):门的制作(如下左图):单击矩形()(50,810)----单击圆弧(),点取矩形上下点-----再用直线封口----复制(810一般门)分别放在其应在的位置,然后用[缩放工具()---(中心点)----(参照值)---810---890(或650)]进行大门和卫生间门的设置,进行旋转()、移动(),最终全部门安装好(如下右图)。
步骤9:建立窗体:切换到窗体图层(绿色)单击“格式”菜单下的“多线样式”命令,对话框单击“新建”按钮,新建“窗体”,把前后封口,上下各偏移05、03、-05、-03,然后把窗体置为当前层,单击“绘图”菜单下的“多线”命令,进行窗体的绘制,最终所有窗户安装好(如下图所示)。
步骤10:门窗的注释:门的代号为:窗体代号为:方法:单击工具箱中的“文字”工具,在绘图区用鼠标框选一个区域,自动出现文字格式工具栏,输入文字并调整文字大小,分别复制到所需的位置,再进行修改。
如:0、1等确定,最终效果如下图所示。
篇二:家装平面图绘制技巧家装平面图绘制技巧发表于:2019年04月18日14350家装平面图绘制技巧教学目的:掌握的教学工具及命令教学要求:1、理论知识要求:掌握软件的界面与工具的应用。
2、技能目标:熟练掌握的基础知识;熟练使用软件制作施工图方案图制作施工图的步骤:导入:首先我们复习一下上节课学到的知识,直线:偏移:倒角:,那么今天我们利用这几工具及命令画家装的第一张图纸原始平面图这张是我们今天要画的原始平面图,首先我们看一下这个图是几室几厅的房型?三室二厅二卫,那么客厅不是落地窗是个飘窗,我们量房的时候就的注意一些,量房的时候注意几点:1首先要看几室几厅的房子,要在这张纸上面全部画出来,不能画画出纸了,要掌握好图的大小。
2做设计的地方一定要量好尺寸,例如:影视墙鞋柜位置餐厅墙。
3厨房卫生间量房要时注意的:座便器的下水口位置、洗刷喷下水口位置、厨房排烟口的位置以上我们这些是设计师必备不能错的知识,下面我们就来用绘制原始平面图,首先双击打开软件。
出现下面的界面绘制原始平面图步骤如下:1用直线工具,因为我们照着图
例画,那么我们来看一下标注,我们的知道尺寸才能画出图来,我们这里有好多标注,这里我们就用直线标注就可以了2我们画施工图的时候从入户门开始画,首先先测量一下入户门的尺寸,然后顺时针画,这里要注意,我们不能两边画,要顺时针画。
这是我们标注3我们开始画图,首先我们要知道墙体的厚度,一般北方的墙是240280,之后我们用到偏移工具,偏移门的距离。
4飘窗的画法,要知道飘窗的深度,表示窗户就是几条线5.顺时针继续画67我们基本的结构图画出来了篇三:用绘制的一份室内平面图操作步骤打开“最终室内平面效果图”(此文件如果打不开,可以看下面的截图),看到平面图,首先应该想到先要绘制定位中心线:步骤1、首先单击工具栏面的按钮来创建图层,出现图层创建面板(如下图),再按前这个按钮进行创建,单击刚创建的图层,按2键可以进行修改图层,如先点选图层1,再按2键,修改为:轴线。
步骤2:首先绘制如下图所示的定位中心线(红色的定位中心线,如下图),每一个定位中心线都是用来绘制柱子或墙体的辅助线。
单击右侧工具箱中的“直线”工具偏移(快捷键),把所有中心线都定位好。
步骤3:下面进行窗洞和门洞的开口:,输入12000,利用这条线往下开窗洞:单击“直线”命令,拾取点,不按下鼠标,输入1519,至点后,单击点,完成直线,用偏移命令,把直线偏移1600,用修剪命令把线段(如下左图所示),删除即完成一个1600窗洞的开口,其它依次如此,最终所有窗洞完成(如下右图所示)。
(可打开“室内平面图制作过程”文件,看过程)。
步骤4、在开门洞之前,用“修剪”命令,先把多余的中心线删除掉(如下图所示)。
步骤5:开门洞:此平面图的墙体宽为240。
既然墙体240,对半分就是120,门边我们设100,也就是大门左侧开门洞的距离至中心钱为120+100=220(如左图),依旧按照开窗洞的方法来开门洞,单击“直线”命令,拾取、偏移、修剪来完成所有门洞的开口(如右图);步骤6:墙体的设置:此平面图全部用240,也有设墙体为120的。
首先切换至墙体图层。
白色单击“绘图”菜单下的“多线”命令,设置对正为无,比例为240,要把墙体封口,要单击“格式”菜单下的“多线样式”命令,对话框单击“新建”按钮,新建“墙体”把前后封口,置为当前层,先把外框拉好(如下图)。
步骤7:墙体的修改:单击“修改”菜单下“对象”下的“多线”命令,弹出“多线编辑工具”对话框(如左图)。
另一方法是:在多线上双击即弹出“多线编辑工具”对话框。
出现(如右图)所示现象,先把两边的多线进行分解(),然后修剪掉。
步骤8:把门放入墙体中:切换至门图层(绿色):门的制作(如下左图):单击矩形()(50,800)----单击圆弧(),点取矩形上下点-----再用直线封口----复制(800一般门)分别放在其应在的位置,然后用[缩放工具()---(中心点)----(参照值)---800---1000(或700)]进行大门和卫生间门的设置,进行旋转()、移动(),最终全部门安装好(如下右图)。
步骤9:建立窗体:切换到窗体图层(绿色)单击“格式”菜单下的“多线样式”命令,对话框单击“新建”按钮,新建“窗体”,把前后封口,上下各偏移05、03、-05、-03,然后把窗体置为当前层,单击“绘图”菜单下的“多线”命令,进行窗体的绘制,最终所有窗户安装好(如下图所示)。
步骤10:门窗的注释:门的代号为:窗体代号为:方法:单击工具箱中的“文字”工具,在绘图区用鼠标框选一个区域,自动出现文字格式工具栏,输入文字并调整文字大小,分别复制到所需的位置,再进行修改。
如:0、1等确定,最终效果如下图所示。