仓库发料工作流程图
- 格式:docx
- 大小:15.58 KB
- 文档页数:2
仓库标准作业流程图仓库作业流程一、仓管员重点工作标准化作业1、物料上架工作步骤:1-1)以品质检验合格单为依据,对要上架物料进行清点,核对重点:物料编码,物料名称,物料规格及版次;上架的物料须实物与单据内容统一后方可进行上架动作;1-2)把实物放入对应的物料盒内或区位上;1-3)检查原库存量的物料之版次与形状颜色等与新进物料的差别,若无差别继续进行上架动作,若有差别进行分类区分(须在料盒上标明物料编码、物料名称、物料规格版次,另开立一张物料卡片),并及时呈报上级主管进行原因分析;1-4)登记材料卡片,注明入库日期、数量,仓管员签字确认;1-5)品质检验合格单上的物料由仓管及物流员共同上架并签字确认;1-6)仓管员把确认好的品质检验单交给帐务文员,并由其在交接单上签字确认收到。
2、物料从IQC仓验收入库步骤:2-1)仓管接到IQC品质检验合格单;2-2)仓管及物流员到品质处按照清单核对物料,核对重点:物料编码,名称,规格,2-3)核对清单上的到货数量与最终检验数量是否吻合,型号及名称规格是否统一;若不吻合及统一此清单物料不能做实物转移动作,若核对项目吻合及统一,仓管员及物流员对物料实体进行转移动作;2-4)与品质人员核对物料无误后,仓管员与品质检验员在品质检验清单上签字确认;2-5)实物运至对应仓库仓区,进行上架动作。
3、仓管员发料工作步骤:3-1)仓管员拿到生产部开据的领料单据;3-2)仓管员、物流员、生产领料员一起发料,对每项物料进行实物的发放确认;3-3)仓管员在发放的每一项物料卡片上进行登记日期、数量、结存量,并签字确认;3-4)物流员及生产领料员对领料清单进行发放信息记录并签字确认;工作重点:实发数量、欠料数量、物料编码、名称、规格型号的信息确认记录;3-5)把已发放的领料清单交与帐务文员处进行录入ERP动作;3-6)仓管员对欠料信息记录并上交给物控计划员。
二、物料员工作重点标准化作业1、收料工作步骤:1-1)接到供应商送货单;1-2)对送货单的规范性进行判别,依据重点:公司内部的标准化送货单或打印形式一样的送货单,送货单上的采购单号、公司内部的物料编码、物料名称、物料规格型号、数量;实物拆箱(须注意不能在拆箱时损坏货物),数量清点;1-4)在送货单上登记实收数量;若有异常需与供应商当面再次清点,或与采购员联系解决;1-5)在送货单上签字确认收到货物,并把送货单第一联返给供应商;1-6)实物搬运至物料待检验区;1-7)把余下的三联送货单交与帐务文员;1-8)帐务文员登记完毕后,物流员把送货单的两联交与品质IQC进行报检。
简要描述仓库发料作业流程
仓库发料作业流程如下:
仓库人员依据生产管理开立的发产单经主管核签后,依工令及发料日期备料。
备好物料后送至现场点交签收。
注意事项:
进厂材料检验中,因急用而必须领料时,其“领料单”应经主管核签,并于单据注明,方可领用。
材料质量异常欲退料时,应先将退料品及“退料单”送质量管理单位检验,并将检验结果注记于“退料单”内,再连同料品缴回仓库。
关于使用单位退回的料品,仓库人员应依检验退回的原因,研究处理对策,如原因系由于供应商所造成,应马上与采购人员协调供应商处理。
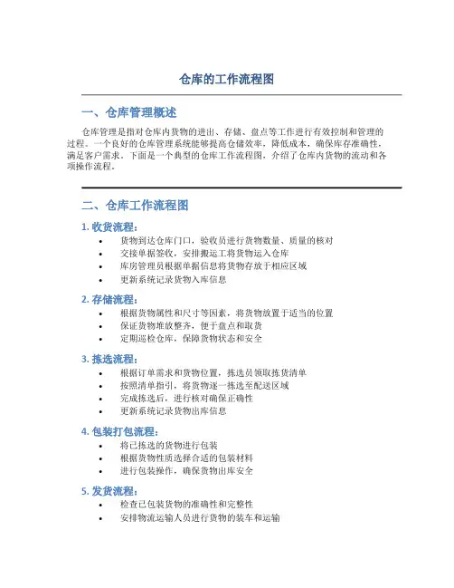
仓库的工作流程图一、仓库管理概述仓库管理是指对仓库内货物的进出、存储、盘点等工作进行有效控制和管理的过程。
一个良好的仓库管理系统能够提高仓储效率,降低成本,确保库存准确性,满足客户需求。
下面是一个典型的仓库工作流程图,介绍了仓库内货物的流动和各项操作流程。
二、仓库工作流程图1. 收货流程:•货物到达仓库门口,验收员进行货物数量、质量的核对•交接单据签收,安排搬运工将货物运入仓库•库房管理员根据单据信息将货物存放于相应区域•更新系统记录货物入库信息2. 存储流程:•根据货物属性和尺寸等因素,将货物放置于适当的位置•保证货物堆放整齐,便于盘点和取货•定期巡检仓库,保障货物状态和安全3. 拣选流程:•根据订单需求和货物位置,拣选员领取拣货清单•按照清单指引,将货物逐一拣选至配送区域•完成拣选后,进行核对确保正确性•更新系统记录货物出库信息4. 包装打包流程:•将已拣选的货物进行包装•根据货物性质选择合适的包装材料•进行包装操作,确保货物出库安全5. 发货流程:•检查已包装货物的准确性和完整性•安排物流运输人员进行货物的装车和运输•更新系统记录货物的发运信息,以便跟踪和查询6. 盘点流程:•定期进行仓库内货物的盘点工作•比对实际库存与系统记录的数据,进行调整•发现异常情况及时处理,保障库存准确性7. 报废处理流程:•对于过期、损坏或无法销售的货物,进行报废处理•准备相应的报废单据,并上报管理部门审批•由专人负责报废货物的处理和清点工作三、结语仓库的工作流程图是一个简单而有效的方法,能够清晰地展现出仓库内货物的流动轨迹和各项操作流程。
通过合理规划和优化仓库管理流程,可以提高工作效率,降低错误率,提升客户满意度。
希望以上内容对您了解仓库管理流程有所帮助。
注意:以上内容仅供参考。
实际情况可根据具体业务需求进行调整和优化。
仓储业务流程图
仓储业务总流程由三个阶段和五个环节及若干个程序组成。
三个阶段即物资入库阶段、物资保管阶段、物资发放阶段。
五个环节:物资接运、物资验收、物资保管及维护保养、物资出库及发运、售后服务。
每个环节又由若干个程序组成。
物资验收流程图
验
收
唯
备
理货
确定检验t匕例p7
邀规验收质馱检验填制记录科见问题填制记录
同单-登账堆码、苫垫填制料K 传递入库爪
数量清点pF
外观质量检验P7资料核对、竟验pF
冋户「I检ps
送外委托庾检pg
专项检验pB
验收记录pB
送检记录p10
也话记录p11
损坏、溢余、短少p11
实物
填:LJ记
谀
物资保管
勺題处理
单价卿槪
大类调整
物资报废
p47
p49
p50物资保管流程图
甘区分类規划p21
堆码、沁p24
确定检许方法P26
确定检沓内容p26
空施检代
确定盘点内容P26
眦电战点劉鄒范III p27
确士盘点方法P27
班蛆LI记
热点报表、盘点报告p8日
盘眾、盘寸p42
储耗
p45
仓储管用爭故卩52
制定擁养计划
保养确定傑弄方法
实诫噪养
帘用物资図管侏胖方法P70
资料管理内容
资料
管理
凭讣、单据■.账刑p3~1
送报表p32
制度、标准p32纸质资料装订
迅子数掘保會
物资发放流程图。
仓库工作流程图(零部件)
工作过程:
输入:输出:
日
上报处理⒉清理时机:试制结束⒉盘点记录交验证:⒈凭流程单入库数验证入库领用:⒈领用人签字⒉留用件明确标识并适当或专机出厂后统计员
⒉零件置入规定区域并做好防护⒉更换件登记、标识分离,优先发放⒊26日将结果交统计员⒊差额报告交
⒊入库栏签收后将流程单交统计并隔离放置⒊修复件标识后集中放置质检部长
员登记⒊领用记录当日交统计员登记出库未及时修复月底集中交制造
⒋领料单妥存,全部发放中心安排修复
完毕交统计员保存⒋报废记录26日交统计员
⒌计划外领用表、呆滞物品登记表
26日交统计员。
德运公司仓库作业流程书一、收货流程1:采购部根据生产计划以及仓库库存情况制定出采购计划交接与仓库主管并通知供应商按交期送货,仓库主管安排相应仓库做收货准备。
2:供应商交货至仓库收料区,仓库人员接收到供应商送货单,查询是否有采购计划(签核完毕的请购申请单),以及核实来货物料名称规格数量颜色等是否与采购计划一致(,若以上两项都存在问题,及时通知采购以及申领部门进行处理,处理完毕后方可暂收。
3:对来货进行目视外观检查(包括来货外包装是否破损,受潮,挤压变形,倒置等影响物料品质的情况),如有及时通知相关部门(如采购等)处理完毕后再进行下一步作业。
4:对点作业,仓库收货人员按照对点要求进行单实对点,(对点要求:单据上物料编号,名称,数量,型号规格,颜色等是否与实物相符,单据是否模糊不清),不符合对点要求仓库有权拒收并返给入库人员处理好后再进行送货单签收与暂收入库账目处理。
5:仓库开出检验通知单(应注明供应商名称,物料名称以及规格型号,交货数量),交接给质管部原料品检(以下简称IQC),IQC根据公司允收标准进行检验处理。
6:IQC检验完毕,将检验报告交接与相应仓库,对应仓库接收人员根据检验报告进行入库处理,良品实物入库摆放至良品区,账目由暂收仓调拨至良品仓,不良品摆放至退货区,账目由暂收仓调拨至退货仓。
7:IQC判定为待确定之物料摆放至待确定区,待IQC确定品质后按第5项进行作业(待确定之物料处理结果质管部必须在检验报告上体现)。
8:仓管员在入库时要注意无外包装标识的药做好外包装标识,填写库存卡上入库信息,堆码严格按照堆码标准堆码,(堆码标准:上轻下重,上小下大,先进先出,符合堆码极限),并对该物料区域进行整理整顿,以便于收发物料。
9:当日入库单必须当日入库电脑,录入完毕后入库单财务联交财务,仓库联归档。
收货流程图如下:二、发料流程1:生产部根据生产计划周/日物料需求计划与仓库主管(周需求计划前置需求日期3天,日需求计划必须前置于需求日期一天)。
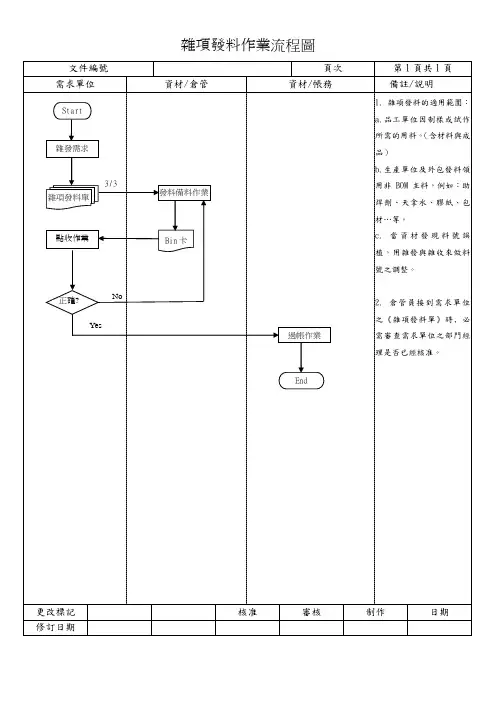
仓库发料工作流程图
物料管理部门根据生产计划,对仓库储存的物料直接向制造部门发放的现象。
以下是店铺为大家整理的关于仓库发料工作流程图,给大家作为参考,欢迎阅读!
仓库发料工作流程图
仓库如何发料
1、仓储部门按照生管部门所制发的“制令领料单”(生管部门提供)后,应按照BOM表备料,而在备料过程中,物料的搬移必须遵守搬运的规则。
备完料后必须制发“发料单”,经主管签核后送交生产部门并通知领料。
2、物料的发放必须以先入先出为原则,以保持物料的适用性。
3、备料人员在备料时,需将已备妥的物料放置于固定的区域(如备料区),不得随便放置;不同批的料件要分开摆放,不可混放在一起;而且每一批物料需标示出名称、规格、制令领料单号、批量,以免发生搬错或其它的错误。
4、生产部门在接收到仓储部门所制发的发料单后,按照发料单至仓库领料。
而生产部门在领料时,仓储备料人员必须在旁协助,如有错误或物料品名、规格、数量等不符时能马上解决问题。
5、重要零件(如IC)等,可能因数量不足而需使用和BOM表不一样的料件时,需有公司所承认的文件证明可使用才可代用。
不然不得发料。
6、仓储人员在发料的同时,在物料控制卡上注明所剩余的料件后需盘查账料是否相符,如有差异时需马上检查是哪里发生问题,并将错误修正,还要预防下次不得再发生类似错误。
7、生产部门人员按照发料单盘点物料无误后,在发料单上签名及注明日期后将物料领回。
8、发料单一般有一式四联或三联,发料后,由仓储部门分送如下:
第一联:送交财务部门入账后按照编号存档;
第二联:仓储部门登录物料账后连同“制令领料单”按照编号顺
序存档备查;
第三联:连同物料交由生产部门;
第四联:由生管部门存档备查。