古建筑:三种角梁做法
- 格式:pdf
- 大小:3.77 MB
- 文档页数:15
古建筑梁柁类构件制作施工工艺标准适用于各种七架梁、五架梁、三架梁、六架梁、四架梁、月梁、三步梁、双步梁、单步梁(抱头梁)、顺梁、递角梁、顺趴梁、太平梁、抹角趴梁、井字长趴梁、短趴梁、踩步金梁、垂花门麻叶抱头梁(二郎担山梁)、承重梁、花台梁、天花梁、帽梁、老角梁、仔角梁、刀把角梁(仔角梁老角梁连做)、窝角老角梁、窝角仔角梁(角梁盖)、角云(花梁头)、由戗等梁类的构件加工。
1、材料要求选备材料必须严格把关,梁类构件所使用的木材必要时应进行检测,确定其名称、种类、材质,或进行抗拉、抗压、抗剪等强度实验,做好木材含水率测试。
符合木结构规范要求,设计对材料有特殊要求时,应符合设计要求。
梁类木构件材质要求应符合表的规定。
木构件的防虫蛀、防腐处理应符合设计要求及有关规范的规定。
2、主要机具机具:电锯、平刨、压刨、磨刃机、于电锯、钻等。
油锯、手电锯、手电刨、手电工具:大锯、二锯、小锯、挖条锯、榫子、凿子、扁铲、斧子、大刨子、二刨子、小净刨、墨斗、划杆、钢卷尺、米尺、方尺、活尺等。
备制梁丈杆:选择一根没有节疤的红松长杆截面4cmX 5cm,四面刨光。
选一大面从总丈杆上把每层梁架线位过画到分丈杆上,把梁头线位画出,用文字标明。
按瓜柱位置点画出卯口位置线、随檩枋或垫板卯口位置线,用文字标明。
3、作业条件施工现场作业场所搭设相应的专用工棚,各种机具防护必须齐全、有效,电动机具要有专人负责、符合安全生产有关规定。
施工前相关施工技术人员必须熟悉设计图纸要求及古建传统作法要求,依据施工组织设计、施工方案,落实有关技术管理保障措施、质量管理保障措施、安全施工管理措施。
根据传统作法做好施工前的各项技术准备工作。
4、梁料粗加工:工艺流程:打截荒料一加工规格毛料一找方刨平以备制做按照设计尺寸要求,把原木荒料打截成所需梁构件的长短尺寸适当留荒,以备制作时盘头打截,把打截好的圆木先在电锯房加工成见方规格毛料。
根据屋架梁的种类,把加工好的见方规格毛料进一步加工刨光成规格净梁料。
古建梁架及常见木构件图文解析,我敢说这些你都没听过!内容导读:中国古代建筑大都是以木结构为主要结构形式,梁架结构的构架形式最常见的是抬梁式、穿斗式、抬梁穿斗结合式、井干式或干栏式(有几种说法);小编为大家介绍这几种梁架结构以及抬梁式各构件(梁、枋、桁、椽等)、结构组成及作用。
五种梁架构架形式抬梁式构架抬梁式构架,又称为“叠梁式构架”,是中国古代建筑中最为普遍的木构架形式,它是在柱子上放梁、梁上放短柱、短柱上放短梁,层层叠落至屋脊,各个梁头上再架檩条以承托屋椽的形式,即用前后檐柱承托四椽栿、栿上再立二童柱承托平梁的做法。
抬梁式结构复杂,要求加工细致,但结实牢固,经久耐用,且内部有较大的使用空间,同时,还能产生宏伟的气势,又可做出美观的造型。
穿斗式构架穿斗式构架的特点是柱子较细、密,每根柱子上顶一根檩条,柱与柱之间用木串接,连成一个整体。
采用穿斗式构架,可以用较小的材料建筑较大的房屋,而且其网状的构造也很牢固。
不过因为柱、枋较多,室内不能形成连通的大空间。
混合式构架当人们逐渐发现抬梁式与穿斗式这两种结构各自的优点以后,就出现了将两者相结合使用的房屋,即,两头靠山墙处用穿斗式木构架,而中间使用抬梁式木构架,这样既增加了室内使用空间,又不必全部使用大型木料干栏式构架干栏式构架是先用柱子在底层做一高台,台上放梁、铺板,再于其上建房子。
这种结构的房子高出地面,可以避免地面湿气的侵入。
但是后期的干栏式木构架实际上是穿斗的形式,只不过建筑底层架空,不封闭而已。
井干式构架井干式构架是原木嵌接成框撞,层层叠垒,形成墙壁,上面的屋顶也用原木做成。
这种结构较为简单,所以建造容易,不过也极为简陋,而且耗费木材。
因其形式与古代的水井的护墙与栏杆形式相同而得名。
梁“梁”是中国建筑构架中最重要的构建之一,它是一段横断面大多呈矩形的横木,明清时期基本接近方形,而中国南方的很多梁则采用圆形断面,这样较好的节约了木材。
梁承托着建筑物上部构架中的构建及屋面的全部重量,是建筑上部构架中最为重要的部分。
古建营造系列——翼角翼角是中国古代建筑屋檐的转角部分,因向上翘起,舒展如鸟翼而得名,主要用在屋顶相邻两坡屋檐之间。
中国古代房屋多有深远的出檐,《诗经》就有有关记述,唐宋明清各有发展。
最常见的翼角做法,北方是清代官式做法,南方是主要流传于江浙地区的发戗做法。
清代官式建筑翼角起翘一般为自正身椽上皮到最末一根角椽上皮升高四椽径,出翘为角梁外端的正投影长出正身椽三椽径,工匠术语称之为"冲三翘四"。
出处《诗经》就有"如晕斯飞"的句子赞美建筑物,可知西周大屋顶已引人注目,但不知有无翼角。
出土的战国铜屋、铜阙和铜器上镂刻的建筑图象都是直屋面和挑出很远的直屋檐,无翼角。
现存最早的屋角做法表现在东汉石阙上,檐口是直的,在45°线上有斜置的角梁。
角椽的排列有两种方式:一种是角椽同正身椽平行,愈至角则椽愈短,椽尾插入梁侧;一种是角椽逐根加大斜度,向角梁倾斜,如鸟翼上的羽毛,椽尾也插入角梁侧,椽长虽也逐根缩短,由于倾斜,所以长度大于前一种。
这两种做法沿用到唐代,翼角的具体形象最早见于南北朝石刻中。
最早的实物是五台县南禅寺大殿的翼角,它的角椽排列方法属于第二种。
屋角处的角梁断面高度为椽高的三倍左右,椽和角梁的下端都搭在檐檩上。
为使角椽上皮逐渐抬高到与角梁上皮相平,以便铺望板,在屋角处正侧两面的檩上各垫一根三角形木条,宋代称"生头木"(清代称"枕头木")。
这样屋檐至角处就出现平缓的上翘(清代称为"起翘")。
这做法约始于南北朝后期。
中国古代建筑翼角上翘的特点,至此形成。
发展约在唐代中期或晚期,出现了第三种角椽的排列方式,角椽自梢间下平槫(清代称下金桁)起,逐根呈辐射状展开,向角梁靠拢,最末一根与角梁相并。
这和第二种做法不同处是椽近似于从一个中心辐射出去(由于制做上的困难,实际上不能做成从同一点射出),故角椽和前两种方式不同,不是逐根缩短,而是在开始时逐根加长,只是最后几根椽尾出于构造的原因,并入角梁侧椽槽内,才开始缩短。
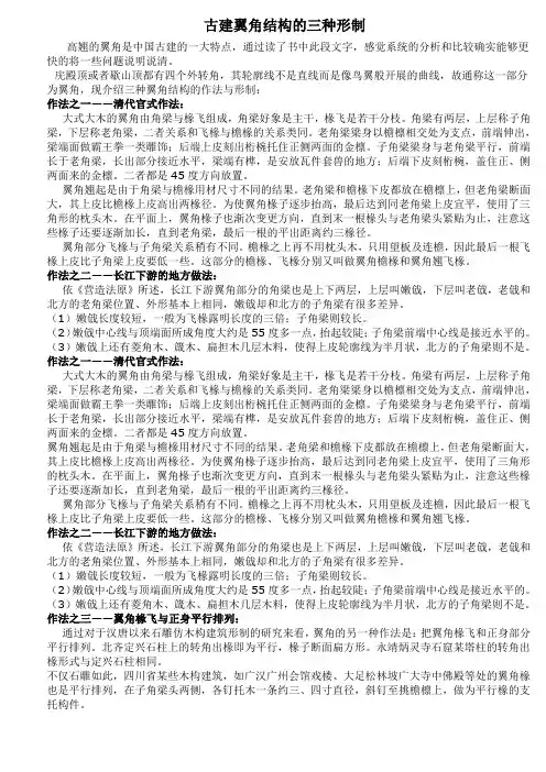
古建翼角结构的三种形制高翘的翼角是中国古建的一大特点,通过读了书中此段文字,感觉系统的分析和比较确实能够更快的将一些问题说明说清。
庑殿顶或者歇山顶都有四个外转角,其轮廓线不是直线而是像鸟翼般开展的曲线,故通称这一部分为翼角,现介绍三种翼角结构的作法与形制:作法之一——清代官式作法:大式大木的翼角由角梁与椽飞组成,角梁好象是主干,椽飞是若干分枝。
角梁有两层,上层称子角梁,下层称老角梁,二者关系和飞椽与檐椽的关系类同。
老角梁梁身以檐檩相交处为支点,前端伸出,梁端面做霸王拳一类雕饰;后端上皮刻出桁椀托住正侧两面的金檩。
子角梁梁身与老角梁平行,前端长于老角梁,长出部分接近水平,梁端有榫,是安放瓦件套兽的地方;后端下皮刻桁椀,盖住正、侧两面来的金檩。
二者都是45度方向放置。
翼角翘起是由于角梁与檐椽用材尺寸不同的结果。
老角梁和檐椽下皮都放在檐檩上,但老角梁断面大,其上皮比檐椽上皮高出两椽径。
为使翼角椽子逐步抬高,最后达到同老角梁上皮宜平,使用了三角形的枕头木。
在平面上,翼角椽子也渐次变更方向,直到末一根椽头与老角梁头紧贴为止,注意这些椽子还要逐渐加长,直到老角梁,最后一根的平出距离约三椽径。
翼角部分飞椽与子角梁关系稍有不同。
檐椽之上再不用枕头木,只用望板及连檐,因此最后一根飞椽上皮比子角梁上皮要低一些。
这部分的檐椽、飞椽分别又叫做翼角檐椽和翼角翘飞椽。
作法之二——长江下游的地方做法:依《营造法原》所述,长江下游翼角部分的角梁也是上下两层,上层叫嫩戗,下层叫老戗,老戗和北方的老角梁位置、外形基本上相同,嫩戗却和北方的子角梁有很多差异。
(1)嫩戗长度较短,一般为飞椽露明长度的三倍;子角梁则较长。
(2)嫩戗中心线与顶端面所成角度大约是55度多一点,抬起较陡;子角梁前端中心线是接近水平的。
(3)嫩戗上还有菱角木、箴木、扁担木几层木料,使得上皮轮廓线为半月状,北方的子角梁则不是。
作法之一——清代官式作法:大式大木的翼角由角梁与椽飞组成,角梁好象是主干,椽飞是若干分枝。
古建木作的基本做法1、古建筑的柱子的高度与直径是有一定比例关系的,柱高与面阔也有一定比例。
(1)小式建筑,如七檩或六檩小式,明间面阔与柱高的比例为10:8。
柱高与柱径的比例为11:1。
五檩、四檩小式建筑,面阔与柱高之比为10:7。
另一种说法是柱高与柱径的比例为10:1,想想很多地方是变通的,是活的,没有完全的定式,因此都可。
(续)(2)大式带斗拱建筑的柱高2、收分:中国古代的圆柱子上下两端直径是不相等的,除去瓜柱一类短柱外,任何柱子都不是上下等径的圆柱体,而是根部略粗,顶部略细,这种作法,称为“收溜”又称“收分”。
柱子做出收分,即稳定又轻巧。
小式建筑收分的大小一般为柱高的1/100,(柱高为3米,收分为3厘米,假定柱根直径为27厘米,柱头收分后直径为24厘米)。
大式建筑柱子的收分规定为1/1000。
3、侧角:为了加强建筑的整体稳定性,古建筑最外一圈的柱子的下脚通常要向外侧移出一定的尺寸,使外檐柱子的上端略向内侧倾斜,这种作法称为“侧脚”或“掰升”。
清代建筑柱子的侧脚尺寸与收分尺寸基本相同,即“溜多少,升多少”。
(外檐的柱脚中线按原设计尺寸向外侧移出柱高的1/100(或7/1000)并将移出后的位置作为柱子下脚的中轴线,而柱头的位置仍保持原位不动,这样就出现了柱根、柱头两个平面位置)柱子侧脚是在原设计尺寸的基础上将柱根向外侧移动。
4、榫卯榫卯连接是中国古建木结构的一大特点,中华匠人在对木、石等器具的架构中运用了榫卯。
榫卯的种类很多,应用在不同的位置叫法和作法也不同:(1)、固定垂直构件的管脚榫、套顶榫;(2)、垂直构件与水平构件连接的馒头榫、燕尾榫、箍头榫、透榫、半透榫、大进小出榫;(3)、水平构件相交时用的:燕尾榫、刻半榫、卡腰榫、正交桁碗;(4)、水平与倾斜构件重叠做稳固作用的:栽销榫、穿销榫;(5)、水平与倾斜构件半叠时用的斜交桁碗、扒梁刻榫、刻半压掌榫;(6)、门扇用:银锭扣、穿带、抄手带、裁口、龙凤榫;(7)、斜交支撑构件的搭掌榫;……榫卯的应用是古人在使用木材的过程中逐步优化发展起来的,今天的梁架结构更是千年的优化中脱颖而出的,榫卯的优点是拉结、稳固、防震抗震。
图形探解清式廡殿之脊桁、扶脊木、脊椿、仔角梁与三种由戗雷公柱到位后,脊桁出场了,三件。
从这个图形中可看到,靠两边的脊桁与雷公柱是透榫套装,这样在工艺顺序上就排在雷公柱后了。
脊桁之间燕尾榫连接,上面还留有和脊椿配合的臼槽。
脊桁顺雷公柱滑下,落在脊垫板、脊瓜柱和雷公柱的圆弧槽面和平面上。
结合上期博文的倒数第三、四图看,雷公柱与太平梁也反过来被约束了。
脊桁安装到位后,拿进扶脊木,三件。
扶脊木为六棱形,两侧下面做圆不透榫眼,后面要和脊椽相配;上面做方形透榫,为和下一个出场的脊椿相配;两头做长方透眼配雷公柱,扶脊木之间的链接用燕尾榫。
在燕尾榫的连接部,脊椿的配合用半榫槽臼,个人觉得这样合理,没看到书证与实物证据,这里纯属探解(实际中可能错过结合部,这也是猜想)。
扶脊木到位后,拿进脊椿,共二十三件,长短不一。
长的是为以后配正吻;短的是用在结合部。
脊椿顺扶脊木的方槽滑下,除两根短的外,穿过扶脊木,落在脊桁的槽臼内,两根短的落在扶脊木结合部的槽臼内,上两张图:到此,本座廡殿最高的大木件-脊椿已安装完毕,给个正面视图。
到这里,从下往上装了,拿进仔角梁,四件。
仔角梁安放在老角梁上,前边微翘,头上留出装琉璃件的位置。
后边上面做压掌榫,留着和下花架由戗配合;后下面做十字桁椀圆弧槽,与金桁相配;用销固定在老角梁上。
给个安装到位图:仔角梁安装到位,拿进下花架由戗,四件。
下花架由戗两头做压掌榫,一头和仔角梁相配,一头准备和上花架由戗相配;后头下面做十字桁椀圆弧槽,和下金桁相配。
下花架由戗一头顶在仔角梁的压掌榫上,一头落在下金桁上。
由于明、清廡殿顶一般采取推山做法,所以我们看到的压掌榫做的锯口并不是和下花架由戗的侧面垂直的,只是以上一个件的切面为基准做的切面。
在这里用三维软件做设计还好成型和给出具体精确的尺寸,用两维软件或图版画图,在设计上还真得费点劲。
前人在宫殿的搭建中,大木匠只需在不同高度的两桁件搭接处实际测量比画就解决了。
古建筑小知识之古代的梁是怎么样的梁和柱一样是中国古代建筑中最重要的构件之一,不过梁是水平放置的构件。
它歇山的公用是承接其上部构架和屋面的荷载,并将其穿到柱上。
主要的梁两端放在前后两金柱上;若建筑物没有前后廊,则可放在前后两檐柱上才(T3-10)。
梁的长短随房屋进深而定。
一、梁的分类(一)、按梁的外观,梁可以分为直梁和月梁两大类。
顾名思义,直梁是指梁正投影的上下两边线为两条平行的直线。
而月吴的梁肩呈弧线,梁底略向上凹,梁侧常做成琴面,并饰雕刻,外观秀巧(图3-21)。
汉代称为“虹梁”。
(二)、按梁的位置和功用分类1、在抬梁式构架中,层叠而置,并向上逐层缩短的邢,与各层瓜柱组成梁架。
梁架中最下面的一根梁最长,叫做“大柁”;“大柁”上面的一根梁叫“二柁”;再上面一根梁叫“三柁”。
在清代,各柁按显而易见所承檩(或桁)的总数来称呼,分别叫做“几架梁”。
如所承共有七檩,则称“七架梁”,其上一层称“五架梁”,再上一层为“三架梁”。
这是因为从自大柁始,每向上升一架,则许姚的两端各收进一个步架。
宋代的梁称为“栿”,以每根总数椽本身所承椽子的总数来命名。
因为步棋架为一椽,所以,清之七架梁,宋称六椽栿;清之五架梁,宋称四椽栿;清之三架梁宋称平梁。
2、三架梁及角背和脊瓜柱三架梁两端在五架梁五架梁上面的瓜柱上,三架梁上为正中立脊瓜柱,支撑脊檩。
构架所谓瓜柱指在抬梁式构架中立在姚或顺梁上,将上一层梁支起,并使之达到所需要的高度的构件。
若其本身之高大于本身之柱径长,称为“瓜柱”;反之,小于本身之径或阔度者,称为“柁墩”。
瓜柱按其所处位置不同,又有金瓜柱、脊瓜柱,交金瓜柱等名称。
角背是保持瓜柱稳定的辅助构件。
瓜柱自身昂尚高度等于或高于柱径2倍时,均需要安设角背,而脊瓜柱必须安设角背。
3、四架梁与六架梁四架梁、六架梁系用做卷棚顶(也叫“元宝脊”)上。
卷棚顶没有正脊,脊部做成圆弧形,下用月梁支撑,月梁两端各设一根脊瓜柱,承受本月梁传下的荷载。
古建筑木作戗角营造技法苏州古建筑中的戗角(北方称翼角),由木作和瓦作共同来完成,戗角的木结构,分两种做法,一为嫩戗发戗,一为水戗发戗。
水戗发戗较为简单,其木构件(老戗)本身不起翘,戗角起翘,全由瓦作向上翘起的小脊来完成,因此其外观则相对平缓。
瓦作向上翘起的小脊,又称水戗,故称“水戗发戗”。
嫩戗发戗则较为复杂,其构造主要有下列木构件所组成:老戗、嫩戗、菱角木、扁担木、弯里口木、摔网椽、立脚飞椽、弯遮檐板、孩儿木、千斤销、戗山木等。
戗角的安装戗角安装可在房屋的直挺椽子安装完成后进行,也可在安装之前进行,但以前者为多,因为戗角安装,须以靠近戗角的第一根出檐椽子为基准。
传统做法改进后的做法老嫩戗之间组装的两种做法老戗的安装,根据建筑形式的不同,其上端(即戗尾)有两种不同的做法。
1.歇山建筑老戗的安装,其下端安装于两侧廊桁相交处,而上端则安装于两侧步桁相交处,两侧相交的桁条须按敲交做法。
歇山建筑的老戗安装示意图2、攒尖建筑及重檐歇山的下檐戗角的安装攒尖建筑及重檐歇山的下檐戗角,其老戗的安装,下端也是安装于敲交的转角桁中,做法与上述做法相同。
攒尖亭建筑的老戗安装示意图戗山木的作用有二,一是使所安装的老戗进一步固定,使其底部更加稳固;二是能将摔网椽,自步柱中心起,逐根填高,使其椽面至老戗处,与老戗面相平。
弯里口木,该构件的形状,平面呈弯形,立面呈齿状、并逐渐升高,故被称为弯里口木或高里口木。
戗山木与弯里口木的安装示意图在老戗两边,以出檐椽之上端中线与步桁处戗边的交点为基准点,各往老戗方向,下端逐根加长,成曲线与老戗相齐,成摔网状,称为摔网椽。
摔网椽的安装示意图因戗角部位的飞椽随着摔网椽,亦作摔网状而逐根立起,成曲线与嫩戗相齐,故将该部位的飞椽,称为立脚飞椽。
立脚飞椽与摔网椽的相互关系,就如同直挺飞椽与出檐椽、嫩戗与老戗的相互关系一样。
因为有了立脚飞椽的逐渐升起和向外叉出,所以从直挺飞椽端部起,到嫩戗端部止,形成了一条由内向外、从低到高、呈双向弯曲的屋面檐口线。
戗角苏州古建筑中的俄角(北方称翼角),由木作和瓦作共同来完成,俄角的木结构,分两种做法,一为嫩俄发俄,一为水俄发俄。
水俄发俄较为简单,其木构件(老俄)本身不起翘,俄角起翘,全由瓦作向上翘起的小脊来完成,因此其外观则相对平缓。
瓦作向上翘起的小脊,又称水俄,故称水俄发俄”。
嫩俄发俄则较为复杂,其构造主要有下列木构件所组成:老俄、嫩俄、菱角木、扁担木、弯里口木、摔网椽、立脚飞椽、弯遮檐板、孩儿木、千斤销、俄山木等。
对于上述构件的尺寸、规格与做法,在《营造法原》的发俄详细尺寸制度”一节,以及图版四十七"俄角木骨构造图”中,都作有介绍,本人也以图解的方式,对此作了解读,详见中国建筑工业出版社新出版的《图解〈营造法原〉做法》一书。
但对俄角的安装却没有介绍,为此本文特对该部分的内容作一补充,与各位网友分享:俄角的安装俄角安装可在房屋的直挺椽子安装完成后进行,也可在安装之前进行,但以前者为多,因为俄角安装,须以靠近俄角的第一根出檐椽子为基准。
现将俄角安装的关键步骤分述如下:一、安装之前的组装俄角安装之前,可先将老俄、嫩俄、菱角木、扁担木以及孩儿木、千斤销等相关构件,组合安装在一起,以减少安装时,在高空作业的工作量,提高工作效率。
另外预先安装时,还可统一嫩俄与老俄的相交角度,以及嫩俄的起翘高度等,使之相互之间进行比对,也可减少安装误差,提高工程质量。
嫩俄与老俄的相交角度,宜在130°〜122°之间。
但具体角度须按房屋的提栈而定,一般情况是,老俄、嫩俄和水平线所成的两个锐角应大致相等,这是因为老俄与水平线所成的角度是根据房屋的坡度(即提栈)而形成的。
当房屋坡度决定后,也就决定了俄角起翘的高低,若是房屋坡度较陡,而俄角起翘很低,或者房屋坡度较缓,而俄角起翘很高,都容易使人产生一种生硬的感觉。
二俄相交,嫩俄连于老俄,称坐势,嫩俄面距老俄头缩进三寸,俄端作平面。
在老俄面上开槽,称檐瓦槽,以便安装嫩俄。
角梁的平面位置与立面形态我们通常所说的角梁,是指外转角角梁,有名出角梁。
在矩形四坡顶建筑物上,角梁处在与建筑物的檐面和山面各成45°角的平面位置上(见下图)。
它的后尾与搭交金桁相交,前端与搭交檐桁(带斗拱的大式做法则与搭交正心桁和搭交挑檐桁)相交,头部挑出搭交檐桁之外。
角梁分为两层,下面一层为老角梁,上面一层为仔角梁。
清《工部做法则例》规定,每根角梁断面厚3斗口,高4.5斗口,无斗拱的小式做法角梁厚2椽径,高3椽径。
老角梁的挑出长度与正身檐椽的出檐长度有关;仔角梁的挑出长度与正身飞椽的出檐长度有关。
老、仔角梁的挑出长度,古建木工有句口诀,叫做“冲三翘四”。
所谓“冲三”,是指仔角梁梁头(不包括套兽榫)的平面投影位置,要比正身檐平出(即飞椽椽头部至挑檐桁中之间的水平距离)长度加出3椽径。
假定原来正身部分檐平出的延长线与角梁中线交于A点,那么,在正身平出尺寸的基础上再向外加出3椽径后,这条线与角梁中线相交于B带你,这一点即是角梁头的实际位置(见下图)。
从图上可以看出,AB之间的长度为角梁在45°方向冲出的实际长度。
这段长度等于3椽径×1.4142≈4.24椽径(如不加斜则为3椽径,下同)。
老角梁冲出的尺寸通常规定为仔角梁冲出尺寸的2/3,即老角梁梁头的平面投影位置比正身檐椽头部水平长出2椽径,假定正身檐椽的檐口延长线与角梁中线交于点C,冲出2椽径后,将冲出延长线交于角梁中线D点,则D点即为老角梁的实际位置。
C、D之间的距离为2椽径×1.4142≈2.83椽径。
这样,我们就得到老、仔角梁的实际平面位置。
角梁的立面形态:从1-1的剖面可见,角梁翘起主要是由以下三个因素构成的:1.老角梁前端是扣在挑檐桁和正心桁上,后尾却被压在金桁之下,造成老角梁头部翘起,高于正身檐椽;2.仔角梁头部探出老角梁以外的部分,比它的下皮延长线又抬起一个角度,使仔角梁比老角梁又翘起一定高度;3.角梁自身的立面尺寸大于正身檐椽和飞椽,也是造成角梁高高翘起的因素之一。
中国古建筑构造解释(三)展开全文三、举架中国古代建筑的屋面为一凹曲面。
屋面上这种曲面曲度的做法在清代叫做“举架”,宋代叫“举折”。
举架的基本原则是使屋面越向上越陡。
其基本方法是调整各层瓜柱的高度。
由举架形成的曲面,使屋面更利于排水和檐下采光。
这种做法使中国古代建筑形成了自己独特的风格。
(一)举架的做法举架的做法均以步架为比例。
举架的急缓以房屋的大小和檩数的多少而定。
如:一般规定檐步架均为五举(即步架举高与步架长度之比为5/10)。
(二)举折做法举折是以前后撩檐檩之间的水平距离为总进深B,在前后撩檐枋上皮的连线中点举起1/3~1/4总进深作为脊檩上皮的高度,叫做举高H。
第一步将脊檩上皮与了檐枋上皮连一直线,自脊檩而下,第二檩缝折下H/10,得上平檩上皮位置。
第二步将上平檩上皮与撩檐枋上皮连直线,第二檩缝依前法折下H/20,第三檩依前法折下H/40,依此类推。
清式举架与宋式举折的区别(1)举架先确定步架距离;举折应先确定步架距离和整个举架高度;(2)举架先从檐檩开始,自下而上;举折从脊檩开始,自上而下。
(3)举架每个步架高跨比为整数或(整数加0.5)整个高跨比一般不会为整数;举折每个步架高跨比不为整数,整个高跨比为整数。
(4)举架折线一次完成;举折不能一次完成。
桁、檩桁、檩放在各梁的梁头上,上承椽子。
在带斗拱的大式建筑中叫“桁”,在小式建筑和不带斗拱的大式建筑中叫“檩”,宋代称木专。
带斗拱的大式建筑,桁径按斗口定;小式建筑或不带斗拱的大式建筑檩径与檐柱直径相同。
桁檩按其位置不同,分为以下几类:(一)、正心桁:位于檐柱中心线上的桁。
(二)、挑檐桁:正心桁外,承托挑檐的桁。
(三)、脊桁(脊檩):位于正脊处的桁(或檩)。
(四)、金桁:在正心桁和金桁之间的桁,统统叫“金桁”。
依其位置不同,又有上金桁(宋称上平木专),中金桁(宋称中平木专),下金桁(宋称下平木专)之别。
除此之外,还有几种位于特殊位置的桁檩及附件:(一)、梢檩:指悬山建筑向两山外挑出的檩。
⾓梁榫卯图⽂解析本⽂导读当⽊结构建筑中各种横向、竖向构件相互搭接时,需要⽤⼀种⽅法来让这个搭接点连接牢固,使整个⽊构架成为⼀体。
于是,聪明的⼈类在⽣活实践当中就想出了利⽤⽊材材质的特性及易加⼯的特点,在⼀个构件上凿出⼀个榫眼,⼜按卯眼的尺⼨在另⼀个构件上做出榫头来,当榫头⼊位卯眼后,榫头的锚固(卡⼝)等⽅法;加之继⽽出现的燕尾、箍头、银锭等各式榫卯的进化,使同⽅向的构件任意加长,不同⽅向的构件任意组合,这样,就能把⼀个⽐较完整且相对牢固的⽊构房屋建造出来,这就是榫卯的形成原理。
在中国传统建筑“⽊作”中,最难的属于⾓梁中的榫卯连接了,本篇我们介绍⾓梁榫卯中的划线⽅法及关键要点。
⾓梁各部位榫卯名称注:⾓梁桁(檩)椀⽤于⽼⾓梁与挑檐(正⼼、⾦)桁(檩)相交部位。
不带⽃栱建筑⾓梁带⽃栱建筑⾓梁注:通过⽐较,分析带⽃栱和不带⽃栱⾓梁的区别⾓梁榫卯:⽼、仔⾓梁通檩椀平、⽴⾯位置的定位(⼀)a、b点位的平、⽴⾯关系、位置⾓梁榫卯:⽼、仔⾓梁通檩椀平、⽴⾯位置的定位(⼆)正⾝檐步架与斜向檐步架相互关系⾓梁榫卯:⽼、仔⾓梁桁(檩)碗平、⽴⾯位置的定位(三)檩椀定位的平、⽴⾯关系⾓梁榫卯:⽼、仔⾓梁通桁(檩)椀划线⽅法⾓梁桁(檩)椀放样⽅法如下:1.定a点2.按步、举架尺⼨定b点3.b点下返⽼⾓梁⾼与a点连线为⽼⾓梁下⽪并依次上返划出⽼⾓梁上⽪,即仔⾓梁下⽪线及仔⾓梁上⽪线。
4.以a点、b点为基准点从搭交檩平⾯位置图中上引各檩椀相关轮廓控制点并按各桁(檩)的实际尺⼨依次划出檩椀加⼯线,⾓梁桁(檩)椀放样完成。
⾓梁榫卯:⽼⾓梁有桁(檩)椀槽齿(闸⼝)榫划线⽅法注:做法说明:此种做法对于搭交桁(檩)来说损伤最⼩,做法相对简单;但对于⾓梁⽽⾔伤损过⼤,从⼤⽊结构来说不太合理,且由于⾓梁需要做出桁(檩)椀,做法略显复杂。
⾓梁榫卯:⽼⾓梁⽆桁(檩)椀槽齿(闸⼝)榫划线⽅法注:做法说明:此种做法于⾓梁来说做法简单且损伤最⼩;从⼤⽊结构来说也最为合理,只是相对搭交桁(檩)来槽卯刻去部分的损伤较⼤,在制作搭交桁(檩)的⼗字卡腰榫时,需要按⽼⾓梁刻槽后的实际保留⾼度的1/2做⼗字卡腰,做法略显复杂。
古建筑角梁做法哎呀,说起古建筑的角梁做法,那可真是个技术活儿,不是一朝一夕能学会的。
记得有一回,我跟着一位老师傅去参观一座老宅子,那宅子的角梁做得那叫一个精致,简直让人叹为观止。
那天,阳光正好,微风不燥,老师傅带着我走进了这座宅子。
他指着屋檐下的角梁说:“看,这就是角梁。
”我抬头一看,那角梁的雕刻真是栩栩如生,仿佛随时会飞起来一样。
老师傅说,这角梁的制作,得从选材开始,选的木材得是上好的硬木,不能有虫蛀,也不能有裂缝。
他接着说,角梁的制作,首先要把木材锯成合适的大小,然后是雕刻。
雕刻角梁可是个细致活儿,每一刀每一划都得小心翼翼,不能有半点马虎。
老师傅告诉我,雕刻角梁的时候,要先用铅笔画出大致的图案,然后再用刻刀慢慢雕琢。
他说,雕刻的时候,要特别注意角梁的弧度和线条,这些细节决定了角梁的美观程度。
老师傅还提到了角梁的上色,他说,上色也是很讲究的。
颜色要均匀,不能有色差,而且要等底漆干了之后才能上色。
他还说,上色的时候,要用小刷子一点一点地刷,这样颜色才能均匀,而且不容易脱落。
我看着老师傅一边说一边比划,他那专注的眼神和熟练的动作,让我对这门古老的手艺充满了敬意。
老师傅说,这角梁的制作,不仅仅是为了美观,它还承载着古人的智慧和对美的追求。
参观完老宅子,老师傅带着我走出了宅子,他回头望了望那屋檐下的角梁,感慨地说:“这些角梁,每一处都是古人心血的结晶,我们要好好地保护它们,让它们继续传承下去。
”我听了老师傅的话,心里也是感慨万千。
是啊,这些古建筑的角梁,不仅仅是木头和雕刻,它们是历史的见证,是文化的传承。
虽然现在我们有了更先进的建筑技术,但这些古老的手艺,我们也不能忘记。
回到家,我坐在书桌前,想着老师傅的话,想着那些角梁,心里不禁涌起一股暖流。
我想,下次有机会,我还要跟着老师傅去学习,去感受那些古建筑的魅力,去传承那些古老的手艺。
古法营造之图解戗角戗角苏州古建筑中的戗角(北方称翼角),由木作和瓦作共同来完成,戗角的木结构,分两种做法,一为嫩戗发戗,一为水戗发戗。
水戗发戗较为简单,其木构件(老戗)本身不起翘,戗角起翘,全由瓦作向上翘起的小脊来完成,因此其外观则相对平缓。
瓦作向上翘起的小脊,又称水戗,故称“水戗发戗”。
嫩戗发戗则较为复杂,其构造主要有下列木构件所组成:老戗、嫩戗、菱角木、扁担木、弯里口木、摔网椽、立脚飞椽、弯遮檐板、孩儿木、千斤销、戗山木等。
对于上述构件的尺寸、规格与做法,在《营造法原》的“发戗详细尺寸制度”一节,以及图版四十七“戗角木骨构造图”中,都作有介绍,本人也以图解的方式,对此作了解读,详见中国建筑工业出版社新出版的《图解〈营造法原〉做法》一书。
但对戗角的安装却没有介绍,为此本文特对该部分的内容作一补充,与各位网友分享:戗角的安装戗角安装可在房屋的直挺椽子安装完成后进行,也可在安装之前进行,但以前者为多,因为戗角安装,须以靠近戗角的第一根出檐椽子为基准。
现将戗角安装的关键步骤分述如下:一、安装之前的组装戗角安装之前,可先将老戗、嫩戗、菱角木、扁担木以及孩儿木、千斤销等相关构件,组合安装在一起,以减少安装时,在高空作业的工作量,提高工作效率。
另外预先安装时,还可统一嫩戗与老戗的相交角度,以及嫩戗的起翘高度等,使之相互之间进行比对,也可减少安装误差,提高工程质量。
嫩戗与老戗的相交角度,宜在130°~122°之间。
但具体角度须按房屋的提栈而定,一般情况是,老戗、嫩戗和水平线所成的两个锐角应大致相等,这是因为老戗与水平线所成的角度是根据房屋的坡度(即提栈)而形成的。
当房屋坡度决定后,也就决定了戗角起翘的高低,若是房屋坡度较陡,而戗角起翘很低,或者房屋坡度较缓,而戗角起翘很高,都容易使人产生一种生硬的感觉。
二戗相交,嫩戗连于老戗,称坐势,嫩戗面距老戗头缩进三寸,戗端作平面。
在老戗面上开槽,称檐瓦槽,以便安装嫩戗。
古建筑:三种角梁做法
古建筑屋顶最难的做法都告诉你了|图解三种角梁做法
我们通常所说的角梁,是指外转角角梁。
又名出角梁。
按等级制度,角梁可分为大式和小式两类。
按做法,则可分为扣金做法、插金做法、压金做法三种。
每种做法都有大式和小式两种情况。
处于屋面里转角位置的角梁一般被叫做“窝角梁”,在清工部《工程做法则例》中称为“里拽角梁”、“里角梁”。
角梁一般被认为是传统建筑屋顶最难以把握的部分,建筑工匠也以会以会做角梁而引以为傲,本次推送就对角梁的做法进行简单的介绍。
角梁概念和位置
角梁是在庑殿建筑和歇山建筑中的转角做法。
歇山屋顶角梁
庑殿屋顶角梁扣金角梁外侧角梁与飞椽
角梁简图。
戗角系列古建筑戗角与斗栱营造营造技艺·戗角做法由于中国传统建筑存在南派和北派的差别,其中有一些构件和技术手法的名称也存在不同。
香山帮传习所的研习讨论会主要以南派的香山帮技艺手法为主,因此所涉及的有关名称为香山帮的叫法,为了便于读者的阅读以及与其他书籍进行对照,我们对一些不同的称谓,在其后以括弧标出近似的北派叫法。
由于技艺的复杂性因素,这两者称谓并不能完全等同,这里仅作为一种参考说明。
香山帮行业里有种说法:一个匠人要能负责过“五木”的师傅,才算有本领的。
(五木旧时指五种具体的木工技术:菱角木、箴木、扁担木、孩儿木、**木)先讲戗角我们香山帮叫“出角生活”(吴语),北京的枪(翼)角有两种,一种是大式做法,一种是小式做法。
香山帮建筑中有一种戗角就是北京的小式做法,因为工艺是彼此相通的。
所谓大式做法就是完全按照当时北京的规范要求来做,这里是指以前北京的老的法度规范,现在要求建筑规范全国统一,所以也不提北京的原来的规范,其实以前北方有一个规范的,也就是技术标准,它规定了各种要求尺度,按照这个做就是大式做法。
北京的大式做法的枪(翼)角上翘的角度比较大,老戗(老角梁)和嫩戗(仔角梁)是两根粗壮的木头拼起来。
一般来说,戗角的断面和柱斗的断面差不多,都很粗壮,因为上面要砌斜脊,重量很大。
老戗前面要伸出来一段,后面要深到桁条的底面,戗(翼)角上面有个“油盏潭”(吴语)(桁椀),就是挖一个口子,可以放桁条,将桁条放一半进去。
这是老戗(老角梁)的下面部分,上翘部分又是一根大木材,它头上有点翘,做好后合在下面的老戗上面,也要开“油盏潭”(桁椀),两根合抱,夹住步桁,前面放在两根桁条相交的叉角上。
它的嵌角也是有要求的,叫“错三翘四”,因为嵌角出檐要长出一部分,这个长出是多少?就是三根椽子的宽度,大式做法的椽子都很粗,要有十几公分,要错出三根椽子的宽度要将近50多公分,嫩戗(仔角梁)要翘出四根椽子的宽度,也有四、五十公分。
重檐四角亭一圈柱重檐四角亭(单围柱重檐四角亭)抹角梁法做法3939.重檐四角亭一圈重檐四角亭一圈柱重檐四角亭(单围柱重檐四角亭) 抹角梁法做法抹角梁法。
通过安装抹角梁解决上层檐支承问题的方法,称为抹角梁法。
此处所谓抹角梁法与单檐四角亭的抹角梁法不同,它是利用扛杆原理,以抹角粱为支点,以下层角粱为挑杆来悬挑整个上层构架。
具体构造方式是:平面十二棵柱,柱头上端分别安装檐枋、箍头檐枋、角云、假梁头、檐垫板、檐檩、搭交檐檩等件(为增强下层构架的稳定性.下层檐最好使用通檩)。
在下层檐的四角安装抹角梁。
下层檐角梁的后尾搭置在抹角梁上,角梁后尾做透榫,插人四棵悬空柱(上层檐柱)。
悬空柱下端做垂柱头雕饰。
四棵柱之间依次安装花台枋、承椽枋、围脊板、围脊枋、围脊楣子,上层檐枋诸件。
上层檐枋以上构造与单檐四角亭相同。
古建筑文化营造技术交流学习的地方围攻 lyjysr 文本 | 竹寺设计 | 人云团队 | lyj围攻 | lyjysr各位古建筑爱好者们,如果你们身边有什么古建筑的故事或者图片,或者对古建筑有什么见解可以与我分享,还请大家来一起交流,共同擦出火花来。
采用抹角梁法来解决单围柱重檐四角亭的构造问题,构思巧妙,结构也较合理。
但采用这种构造方式时有儿点应特别注意:1.下层抹角梁平面位置的确定:应使抹角粱在下层檐斜步架2/3 左右的位置,角梁后尾挑杆伸出不宜过长,同时要保证将抹角梁两端搭置在檐柱支点位置上,考虑到构件的抗弯强度及挠度,抹角梁不宜过长·;2.上层所有重量都要凭下层角梁的四个榫来悬挑,榫子的受剪面肯定是不够的,因此,一方面要在木结构允许的条件下尽量加大角梁后尾榫子的断面尺寸,另一方面,还要辅以铁件(如安装钢榫套来增大榫的抗剪能力);3.做这种构造设计,须经过认真的结构计算。
古建筑屋顶最难的做法都告诉你了|图解三种角梁做法
我们通常所说的角梁,是指外转角角梁。
又名出角梁。
按等级制度,角梁可分为大式和小式两类。
按做法,则可分为扣金做法、插金做法、压金做法三种。
每种做法都有大式和小式两种情况。
处于屋面里转角位置的角梁一般被叫做“窝角梁”,在清工部《工程做法则例》中称为“里拽角梁”、“里角梁”。
角梁一般被认为是传统建筑屋顶最难以把握的部分,建筑工匠也以会以会做角梁而引以为傲,本次推送就对角梁的做法进行简单的介绍。
角梁概念和位置
角梁是在庑殿建筑和歇山建筑中的转角做法。
歇山屋顶角梁
庑殿屋顶角梁扣金角梁
外侧角梁与飞椽
角梁简图。