宝宝每日饮食安排表
- 格式:doc
- 大小:36.00 KB
- 文档页数:1
十个月宝宝饮食安排:这阶段的目标是逐步建立全天三餐三点的饮食模式:即早晚喝奶,午餐和晚餐吃高质量的菜粥或烂面条,上午9点及下午3点左右各一次点心,一天共有6次。
吃软饭、挂面、馒头、碎菜、碎肉、鸡蛋、粥、面条、鱼等。
辅食的性质还应以柔嫩、半固体为好,少数宝宝此时不喜欢吃粥,而对成人吃的米饭感兴趣,也可以让宝宝尝试吃一些,如未发生消化不良等现象,以后也可以喂一些软烂的米饭。
给宝宝做的蔬菜品种应多样,如:胡萝卜、西红柿、洋葱等,对经常便秘的宝宝可选菠菜、卷心菜、萝卜、葱头等含纤维多的食物。
可以把苹果、梨、水蜜桃等水果切成薄片,让宝宝拿着吃。
香蕉、葡萄、橘子可整个让宝宝拿着吃。
早晚睡觉前喂点母乳外,白天应该逐渐停止喂母乳,添加辅食。
可以是软饭、肉(以瘦肉为主),也可在稀饭或面条中加肉末、鱼、蛋、碎菜、土豆、胡萝卜等,量应比上个月增加。
增加点心,比如在早午饭中间增加饼干、烤馒头片等固体食物。
此月龄的宝宝,自己已经能将整个水果拿在手里吃了,一天一个。
该月龄宝宝参考食谱早晨7点粥1/2小碗,肉松适量,鸡蛋一个上午9点配方奶100ml,饼干1—2块中午12点面条半小碗,加蔬菜、肉、鱼下午3点配方奶200ml,小点心一个晚上6点粥一小碗,碎菜、肝末晚上8—8点半临睡前加一次配方奶,约150ml断奶后用什么代替母乳对于酸奶:酸奶是在鲜牛奶中加入乳酸杆菌发酵,或加入乳酸、柠檬酸制成的。
酸奶具有与鲜牛奶同样的营养成分,而且因酸度增加,蛋白凝块变细,更易被消化吸收。
同时,其中的乳酸杆菌可抑制肠道内的大肠杆菌,因此适合宝宝饮用,且特别适合腹泻婴儿食用。
但是,由于目前市场上还有许多打着酸奶旗号的乳酸菌饮料,乳酸菌饮料中含有的牛奶量极少,主要是水和添加的一些乳酸杆菌,因此其营养价值和酸奶不能相提并论,乳酸菌饮料不是乳品,而是饮料,不能用乳酸菌饮料来替代宝宝每天需饮用的牛奶。
因此家长在购买酸奶时,一定要认清楚是正宗酸奶制品,而不是乳酸菌饮料。
每周必吃:1次肝脏类食物:猪肝含丰富钙|磷和多种维生素,维生素A|铁.1次牛肉:卵磷脂比较高,增加智力每天1鸡蛋,尤其是蛋黄:含有多种氨基酸|铁.氨基酸对人脑思维活动有重要作用.3次豆制品:豆腐|豆芽|豌豆|红豆|扁豆等等2次海带或紫菜:碘2次鱼产品:优质蛋白质,可促进脑细胞生长发育.每天早晚各一次牛奶,饭后2小时,睡前1小时喝每天2种水果,经常更换:含有维生素B族比较丰富每天1种绿色蔬菜:含有多种维生素和纤维素多吃:番茄|胡萝卜每天2颗核桃或别的坚果类食品经常吃食物:水果类:苹果|香蕉|橙子|葡萄|大枣|猕猴桃|龙眼|山楂蔬菜:包菜|白菜|黑木耳|紫菜|海带|芹菜|西兰花|花菜|胡萝卜|蘑菇|西红柿|土豆|茄子|菠菜|油菜坚果:核桃|芝麻|瓜子|花生|杏仁|腰果|南瓜子|粗粮:玉米|小米|红薯|山药|南瓜|燕麦|八宝粥豆制品:豆腐|豆浆|豆芽|红豆|豌豆|绿豆|蚕豆|扁豆肉类:瘦肉|大腿骨|鱼肉|牛肉|鸡肉|鸡蛋|鹌鹑蛋|动物肝脏相克:西红柿忌鱼肉|猪肝|虾|蟹|红薯|南瓜|土豆|胡萝卜|酒|石榴|香菇胡萝卜忌白萝卜|韭菜|辣椒|柑橘|草莓|梨|油菜|菜花|柠檬|红枣|西红柿萝卜忌梨|柑橘|木耳|人参|何首乌枣忌虾皮|葱|鳝鱼|海鲜|动物肝脏|黄瓜|萝卜|鱼|胡萝卜|南瓜山药忌油菜芹菜忌虾|海米|醋|黄瓜|南瓜|蛤蜊|鸡肉|兔肉|鳖肉|黄豆|菊花|蟹|蚬|毛蚶南瓜忌辣椒|菜花|菠菜|油菜|海鱼|小白菜|红枣|红薯|带鱼|韭菜|西红柿油菜忌山药|南瓜红薯忌鸡蛋|南瓜|西红柿|柿子土豆忌柿子|香蕉|牛肉|茄子|石榴菜花忌牛奶|猪肝|南瓜牛奶忌白糖|米汤|钙粉|巧克力|韭菜|菠菜|柑橘|菠萝|菜花冬瓜忌鲫鱼|红豆|醋鸡肉忌芝麻|菊花|芥末|糯米|李子|大蒜|鲤鱼|鳖肉|虾|兔肉猪肝忌鱼肉|荞麦|菜花|黄豆|豆腐|鹌鹑肉|西红柿|豆芽|辣椒|毛豆|山楂鱼忌柿子|葡萄|梨|西瓜|空心菜|黄瓜|西红柿|萝卜|山楂|苦瓜|橘子牛肉忌栗子|红糖|鲶鱼|酒枸杞忌桂圆|红参|大枣黄瓜忌花生|辣椒,菠菜,西红柿|花菜|小白菜|柑桔|香菜|韭菜菠菜忌豆腐|乳酪|牛奶|黄豆|瘦肉|鱼香菇忌番茄|胡萝卜相宜:土豆---牛肉|豆角|芹菜|南瓜芹菜---西红柿|牛肉|羊肉|核桃|豆腐|枣猪肝---菠菜|白菜豆腐----鱼|木耳|芹菜|油菜香菇----油菜黄瓜----大蒜|黄花菜|豆腐|土豆|木耳木耳----黄瓜|豆腐|海带|豆角南瓜----绿豆|猪肉|莲子|山药冬瓜----鸡肉|海带|蘑菇|猪肉菠菜----猪肝|花生|胡萝卜|鸡肝|鸡蛋|海米胡萝卜---豆芽|菠菜|土豆西红柿---菜花|鸡蛋|牛肉茄子----土豆|青椒|猪肉|牛肉|黄豆香菇----蘑菇|菜花|毛豆|油菜|豆腐|木瓜|鸡肉|薏米|西兰花油菜----豆腐|虾仁|鸡肉白菜----青椒|鲫鱼|猪肝|栗子|海米|虾|猪肉|豆腐|黄豆|鲤鱼生菜----豆腐|鱼菜花----鸡肉|蘑菇鸡肉---栗子|菜心|青椒|菜花|木耳|油菜益智食物:苹果----增强记忆力葡萄----益智聪明,但每天不能过多,最多200g黑木耳---增强记忆力和思考力鱼类----富含蛋白质,不饱和脂肪酸高,是脑部发育必须营养素蛋类----铁和磷|卵磷脂有利于脑发育,提高记忆力核桃和芝麻----强肾补脑,杏仁----明目益智大枣----晚上吃:补充维生素C,安神益智龙眼----强心益智,但每周只能吃3次,多吃容易上火,大便干结.深色绿叶菜----维生素B6或B12可以防止类半胱氨酸氧化,提高认知全麦制品和糙米-----增强肌体营养吸收能力,保持认知能力豆类及豆制品-----增强脑血管的机能水果----维生素C和锰,提高记忆力,注意力集中,提高创造力.健脾益胃|安神益智:苹果|核桃|胡萝卜|红枣|花生|鱼虾|山药益肾补阳|活血补脑核桃|山楂|动物肝脏|动物大脑|山药|瓜子|黑芝麻|黑豆|栗子|紫菜|海带强健身体|健脑黄花莱|荔枝|萝卜|大枣|芝麻|桃仁|牛奶|鸡|鸭|鱼|蛋|豆制食品便秘:香蕉|橙子|藕|白菜|橘子汁|红枣汁|白菜汁|菠菜|油菜|芹菜|梨|红薯|南瓜|蘑菇|土豆|黑芝麻|紫菜|玉米|燕麦|番茄|小米|冬瓜|山楂|鲤鱼|红豆|蚕豆|竹笋|多喝水腹泻:苹果|山药|小米|胡萝卜|栗子|多喝水感冒:橙汁|煮梨|喝水|稀粥|小米粥|大米粥|青菜|西红柿|胡萝卜等含钙丰富的食物:石螺|海带|发菜|紫菜|虾皮|黑木耳|黑芝麻|核桃|奶酪|绿叶蔬菜等。
宝宝营养食谱一周第一天:
早餐:牛奶粥、水果切片
午餐:蔬菜鸡肉粥、蒸蛋
晚餐:鱼香茄子、米饭、水果
第二天:
早餐:酸奶、面包、水果
午餐:番茄鸡蛋面、青菜
晚餐:红烧肉、青菜炒蛋、米饭
第三天:
早餐:豆浆、燕麦片、水果
午餐:番茄牛肉意面、西兰花
晚餐:红烧鱼、蔬菜炒饭
第四天:
早餐:蛋挞、牛奶、水果
午餐:鸡蛋炒饭、凉拌黄瓜
晚餐:清蒸鱼、西红柿炒鸡蛋、米饭
第五天:
早餐:荷包蛋、面包、水果
午餐:青椒肉丝、米饭
晚餐:糖醋排骨、蔬菜炒蛋、米饭
第六天:
早餐:奶昔、全麦吐司、水果
午餐:韩式辣炒年糕、凉拌海带
晚餐:红烧鸡翅、炒豆芽、米饭
第七天:
早餐:小米粥、香蕉
午餐:麻辣香锅、凉拌青瓜
晚餐:番茄牛肉汤、炒土豆丝、米饭
通过以上七天的宝宝营养食谱,能够为宝宝提供均衡的营养,促进宝宝的健康成长。
希望家长们可以根据实际情况适当调整食谱,确保宝宝获得全面的营养,养成良好的饮食习惯。
祝宝宝健康快乐成长!。
2岁宝宝一日喂养标准随着婴儿出生后不断长大,其饮食习惯也会随之发生变化。
在引导和培养宝宝健康饮食习惯方面,家长们都应该有意识地涵养宝宝,特别是2岁宝宝的膳食安排。
下面将介绍关于2岁宝宝一日喂养标准,以供参考。
首先,2岁宝宝的膳食要求量会随着时间的推移而逐渐增加,一般宝宝每日摄入的热量为1500-1800千卡,在此基础上,根据宝宝的生长发育情况和饮食习惯适当调整,一般来说,宝宝每天应该摄入以下几种食物:1.食用植物性食品:米饭、面条、馒头、粥等(占1/3);2.食用谷类食品:小米、裸米、燕麦、高粱、玉米等(占1/3);3.食用蛋白质食品:肉类、蛋类、豆类等(占1/4);4.食用果蔬:蔬菜、水果等(占1/8);5.食用脂肪食品:乳制品、猪油、鸡油等(少量)。
其次,婴儿饮食中,还需注意宝宝的饮水量。
一般来说,婴儿每天需要摄入适量的水份,以保证生活中的活动和新陈代谢的正常进行。
宝宝每天需要补充400-500毫升水,应用于牛奶、点心条等等,特别是在夏季,宝宝每天要摄入的水份至少要达到700毫升。
此外,还要提醒家长要控制2岁宝宝的摄食频率。
一般来说,饮食时要定时定量,多餐制的方式有利于宝宝的营养均衡,宝宝每天应该分3餐和2两点心,早晨7点、中午12点、晚上6点吃正餐,上午10点30分和下午4点半吃点心,奶类的摄入量尽量放在点心,以免影响宝宝的食量。
最后,要强调的是,对于2岁宝宝来说,学会饮食自理是健康生活不可或缺的一环,易口的食物逐渐增加,家长要有心理准备,合理控制宝宝的摄食量,只有这样,宝宝才能健康成长。
总之,2岁宝宝的饮食安排需要家长的耐心、周密和慎重,尤其要注意宝宝每日摄入的热量和饮水量,定时定量,以更好地营养宝宝。
10-12月宝宝饮食安排第一篇:一天特色食谱【早餐】:馒头、鸡蛋加牛奶【早点】:点心水果【中餐】:软饭、碎肉烧豆腐、炒碎菜、蔬菜汤【午点】:饼干或其它糕点加水果【晚餐】:面条加鱼肉、蔬菜【夜宵】:牛奶点心第二篇:特色食谱蛋黄羹【特点】软嫩,鲜香【原料】[主料] 煮鸡蛋黄5个,肉汤200克。
[辅料] 精盐3克。
【制作过程】(1)将熟蛋黄放入碗内研碎,并加入肉汤研磨至均匀光滑为止。
(2)将研磨好的蛋黄放入锅内,加入精盐,边煮边搅拌混合。
【制作关键】蛋黄要研碎、研匀,不能有小疙瘩。
此菜适宜3个月以上的婴儿食用。
鱼肉糊【特点】此菜软烂,味鲜,含有丰富的铁和维生素A、D,还含有较多的钙、磷、钾等矿物质。
【原料】主料收拾干净的鱼50克。
辅料鱼汤、精盐、淀粉各少许。
【制作过程】1、将鱼肉切成2厘米大小的块,放入开水锅内,加入精盐煮熟。
2、除去鱼骨刺和皮(制作中,一定要把鱼刺剔净),将鱼肉放入碗内研碎,再放入锅内加鱼汤煮,把淀粉用水调匀后倒入锅内,煮至糊状即成。
红小豆粥【特点】此粥色泽红润,香甜爽口,诱人食欲,极受幼儿欢迎。
红小豆含有丰富的蛋白质、赖氨酸。
【原料】主料:大米50克,红小豆15克辅料:红糖适量,糖桂花少许。
【制作过程】1、将红小豆与大米分别淘洗干净。
2、将红小豆放入锅内,加入适量清水,烧开并煮至烂熟,再加入水与大米一起煮。
用大火烧沸后,转用小火,煮至粘稠为止。
3、将粥内加入适量红糖,烧开盛入碗内,撒上少许糖桂花即成。
果汁瓜条【特点】瓜条晶莹剔透,果香幽幽扑昌。
如果是几种风味的,更是色彩续纷,甜脆适口。
【原料】主料:冬瓜、果汁。
【制作过程】冬瓜去皮去瓤洗净,切成铅笔粗细2寸长的瓜条,在淡盐水中浸泡5--10分钟;捞出瓜条后沥净余水,放到自己喜欢的果汁中浸泡4--5小时,果汁必须没过瓜条。
也可以分别用几种果汗浸泡,如苹果汁、柠檬汁、菠萝汁、鲜橙汁等。
盖好盖子,放在冰箱冷藏室内,做一次可以分作数次食用。
1岁半宝宝1日3餐食谱做法半一岁半小孩食谱大全及做法窍门查看全部一岁宝宝一日三餐食谱有朋友问“一岁多的宝宝,一日三餐怎么吃最营养、最全面?”一日三餐提供最营养最全面的饮食也是我关心的问题。
一日三餐怎么吃最营养、最全面?一天中至少要吃15种食材,粮食、薯类、蔬菜、水果、蛋类、肉类、鱼类、奶类、豆制品等食物要合理搭配。
1、早餐:早餐中至少有一样高蛋白质的食品:如牛奶、豆制品、蛋类、肉类、鱼类等。
至少有一样淀粉类的主食:如大米、小米、红薯、土豆等。
至少有一样蔬菜:如油菜、菠菜、南瓜、胡萝卜、西兰花等。
至少有一样水果:如苹果、猕猴桃、橙子、火龙果、蓝莓等。
早餐举例:红薯南瓜大米小米粥、蒸西兰花、猪肉丸子、苹果。
超懒人做法:如果想简单一点,就把红薯、胡萝卜、南瓜、西兰花、豆腐、猪肉、大米、小米等放一起熬成米饭,加鸡蛋一锅出,简单实用,营养也全了。
2、午餐午餐搭配可以简单一些,花样多一些是最好的。
午餐举例:蔬菜肉水饺、海鲜鸡蛋疙瘩汤、火龙果。
香蕉松饼、鱼肉蔬菜、柚子。
3、晚餐晚餐可以更简单一些,不要让宝宝吃太多,以免影响休息。
晚餐举例:虾肉小馄炖、菠菜汤、橙子。
香菇猪肉菜包子、牛肉丸子、香蕉。
4、加餐每天要保证350-500ml的母乳或者配方奶。
如早上、上午、下午、晚上各喝100ml左右的配方奶。
上午和下午各吃一点水果,保证一定量的水分摄入。
1岁多的孩子饮食特点1、1岁多的宝宝至少有6颗牙齿,有了一定的咀嚼能力,但是有些硬、不容易嚼碎的菜类,对宝宝来说还是有些困难。
2、相反,如果还给宝宝提供果泥等过于软烂的食物,他也没兴趣,还给他提供这样的食物,宝宝会厌倦不喜欢吃。
3、这时的宝宝喜欢自己动手吃饭,所以食物要软硬适中、又方便自己食用的是最理想的。
粥类、米饭、面条、包子、馄炖等等都是可以的。
4、虽然1岁了,但是宝宝消化功能还不完善,不能和大人吃一样的饭,还需要单独做饭。
烹饪方法1、给宝宝做饭适合的烹饪方法就是蒸、煮、炖、炒,不要油炸、熏烤。
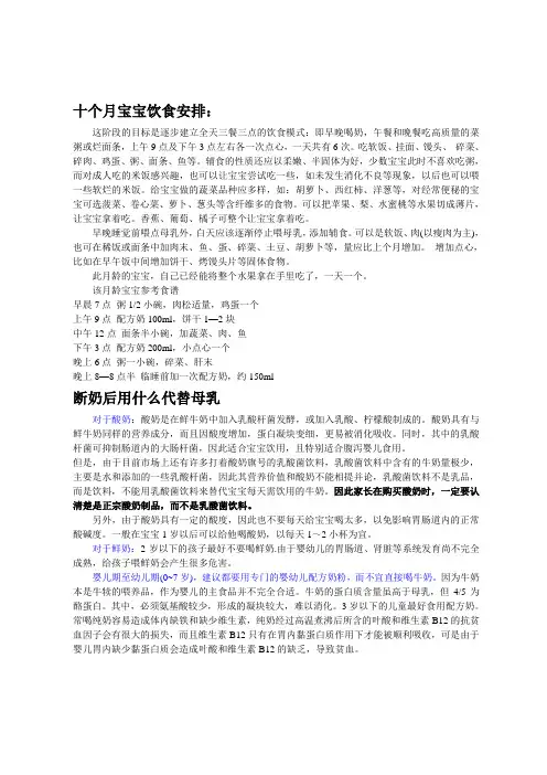
8个月宝宝的作息时间和饮食营养表8个月婴儿食谱主食:母乳及其他(牛奶、豆浆、稠粥、面片、奶糕等)餐次及用量:母乳:上午8时,下午3时、8时,晚24时其他主食:上午12时辅助食物:1、各种果汁、水等饮料任选1种,120克/次,下午2时2、水果泥、蒸蛋羹1~2汤匙,上午10配主食用3、浓缩鱼肝油:2次/日,3滴/次4、肝泥、肉末选1种,1次/日(肝末15克/次,肉末20克/次)8个月内的宝宝,辅食没有必要添加食盐。
对于1岁以内的婴儿食品不要再额外加盐,因为天然食品中存在的盐已能满足宝宝需要,再额外加盐则可能对宝宝有害。
对于1~3岁的宝宝,每天做菜时也要尽可能地少放盐。
一般1~6岁的幼童每天食盐不应超过2克。
其实,对于宝宝非常敏感的味蕾来说,蔬菜和水果中的天然味道就很鲜美,而这些食物也含有足够的盐。
高盐饮食对宝宝的5大危害1、高盐饮食可使口腔唾液分泌减少,溶菌酶亦相应减少,有利于各种细菌、病毒在上呼吸道的存在。
2、高盐饮食后由于盐的渗透作用,可杀死上呼吸道的正常寄生菌群,造成菌群失调,导致发病。
3、高盐饮食可抑制口腔黏膜上皮细胞的繁殖,使其丧失抗病能力。
4、高盐饮食会影响儿童体内对锌的吸收,会导致孩子缺锌。
5、高盐饮食会加重宝宝的心脏、肾脏负担。
宝宝的肾脏发育还不健全,不足以渗透过多的盐。
如果辅食中加盐过多,就会加重宝宝的肾脏负担,同时增加心脏负担,由此使肾脏和心脏功能受损。
而且,从小养成重盐的饮食习惯,长大后不容易纠正,而重盐饮食习惯容易引起高血压等疾病。
给宝宝吃盐特别提醒宝宝从母乳和牛奶中摄取的天然盐分已经能满足身体的需要。
不要在给宝宝做的菜水中加盐。
全家总动员,多吃清淡饮食。
孩子的口味与家长有关,家长的口味重,孩子饮食中的盐含量也会增多。
据了解,目前我国家庭的饮食中普遍含盐量超标。
家长在给孩子准备膳食时,一定要注意减少盐的成分。
宝宝1岁以后可以适当食用加碘盐,炒菜或做汤时,待快熟或出锅时再放盐,这样效果更好。
一岁宝宝每日饮食安排怎么制定?一岁宝宝每日饮食支配怎么制定?宝宝在1岁左右进入了吃饭的重要阶段,不仅要保证足够的养分摄入,还要留意让宝宝有一个良好的饮食习惯。
本文将从4个方面,介绍如何制定一岁宝宝每日饮食支配。
一、依据宝宝的饮食需求制定饮食支配一岁的宝宝每天需要从五大养分素(碳水化合物、蛋白质、脂肪、维生素和矿物质)中获得足够的养分,才能保证身体健康发育。
因此,制定宝宝的饮食支配应首先依据宝宝的饮食需求来制定。
建议每天供应的食物应包含以下内容:1. 碳水化合物:主食以及各类蔬菜水果,可以供应足够的碳水化合物,保证宝宝有足够的能量。
2. 蛋白质:优质的蛋白质可以促进宝宝的身体发育,可以供应肉类、鱼类、奶制品以及豆类等食物。
3. 脂肪:适量的脂肪可以使宝宝的大脑发育更加健康,也能促进骨骼生长。
早期的脂肪主要来自母乳或者奶粉,随着宝宝一岁以后可以适当的添加植物油等食物。
4. 维生素和矿物质:优质蛋白质、各类蔬菜水果等食物可以供应足够的维生素和矿物质。
二、合理支配三餐和零食时间一岁的宝宝每天需要3餐和2次小零食,饮食支配需要合理支配三餐和零食时间。
一般来说,早餐应当在早上7-8点之间,午餐应当在中午12点左右,晚餐应当在晚上6点左右。
同时,假如宝宝牙齿已经长出,在3餐之间需要有2次小零食,零食可以选择面包干、饼干、水果等健康的食品。
三、多样性饮食方案宝宝在生长发育过程中需要常常尝试不同的食物,以便于获得丰富的养分。
建议家长依据宝宝个人喜好和家庭经济条件,合理制定家庭餐谱,每周可以将鱼、肉、蔬菜、水果等替换搭配,制作多样性的食品,可以适量添加调味料,增加食品口感,丰富宝宝的饮食体验。
四、留意食品卫生和平安制定一岁宝宝的日常饮食支配,不仅需要关注宝宝的养分需求,还需要在选择食材、烹调食品和饭前饭后洗手等方面留意食品卫生和平安问题,避开宝宝患上食物中毒等问题。
总体来说,制定一岁宝宝的日常饮食支配需要家长综合考虑宝宝的养分需求、家庭条件、宝宝的喜好等多方面的因素,结合以上四点建议,家长可以为宝宝制定出合理且丰富的饮食支配,让宝宝更加健康成长。
三个月:主食:母乳或母乳+配方奶餐次及用量:每3小时一次,夜间减少1次,每次喂75—160毫升上午:6:00 9:00 12:00下午:15:00 18:00晚间:21:00 24:00食物:人工喂养可加温开水、菜水、果水、米汤等餐次及用量:上午和下午两次喂奶中间各加用1次,每次50毫升四个月:主食:母乳或母乳+配方奶餐次及用量:每次喂100—180毫升上午:6:00 12:00下午:15:00 晚间:21:00 24:00食物:婴儿营养米粉、菜泥、果泥等餐次及用量:上午9点添加婴儿营养米粉,下午18:00喂菜泥或果泥,每次20—30克五个月:主食:母乳或母乳+配方奶餐次及用量:每次喂150—200毫升上午:6:00 12:00下午:15:00晚间:21:00 24:00食物:婴儿营养米粉、菜泥、果泥、汤面或鱼肉泥等餐次及用量:上午9点下午18点,各类辅食调剂食用,每次30—50克六个月同五个月,七个月:6:00母乳或配方奶200—220毫升,馒头片15克9:30饼干15克,母乳或配方奶120毫升12:00 肝泥粥40—60克15:00 面包15克,母乳或配方奶150毫升18:30 辅食面条等60—80克,水果泥20克21:00 母乳或配方奶200—220毫升八个月同七个月九个月:6:00 同上8:00 水果泥100——150克10:30 辅食面100克12:00 母乳或配方奶200——22015:00 辅食80克18:00 辅食100克,其中含果泥、米粥等21:00 母乳或配方奶200——220以后一直到12个月可保持这个时间表,辅食量可稍加一些,但不宜过多宝宝喂养时间表2007-06-09 09:17:58| 分类:知识小天地| 标签:|字号大中小订阅怎样喂养7-8个月的宝宝宝宝长到7个月时,已开始萌出乳牙,有了咀嚼能力,同时舌头也有了搅拌食物的功能,对饮食也越来越多地显出了个人的爱好,喂养上也随之有了一定的要求。
宝宝一日三餐健康饮食食谱推荐:早餐、枸杞山药粥健脾固肾的山药问病网与滋阴补阳的枸杞搭配,再加上温和调理肠胃的米粥,对于孩子来说,再适合不过了。
不过,对于上幼儿园的孩子来说,可能一碗粥还不足以果腹,最好再搭配一些干点,如蛋饼、馒头。
主料:鸡胸肉30克、山药20克、大米50克、枸杞问病网10g配料:盐适量、葱花少许制作方法:1、50克大米淘净,加适量清水,熬成粥。
2、适量山药去皮,切小块健康新闻网,枸杞冷水浸泡后洗净。
3、粥水滚后下山药同煮,待将熬成时,下枸杞再熬20分钟左右即可。
4、根据孩子的口味和喜好,加一些白糖或盐调味。
温馨提示:山药粥中除了加枸杞,还可加薏米、芡实、红枣,粥底除了用大米外,也可换成小米、糯米等。
另外,若觉得早起熬粥麻烦,还可直接将山药洗净、去皮,切成小段后,加少量水,放入微波炉中转几分钟,直接吃。
宝宝一日三餐健康饮食食谱推荐:午餐、山药小炒将五颜六色的蔬菜和山药炒在一起,可以从视觉上引起孩子的食欲,同时吃下多种蔬菜,对孩子一天的营养均衡有着积夜明珠预测 ymz01极作用。
当然,对大人来说,这样的小炒也同样适合。
原料:山药、干木耳、莴笋、红椒、葱花。
调料:盐、香油、鸡精、米醋少许、糖少许。
制作做法:1、山药去皮切片,在滴有白醋的水中浸泡一会后入加有少许盐的沸水中快速焯烫一下,然后捞出控干;2、木耳入温水中,加蒸脸器的好处和坏处入少许盐和干淀粉,泡至发起,然后去掉根部,撕成小块,也入沸水中快速焯烫一下;3、莴笋去皮切片,红椒洗净切片;4、锅入油,热后爆香葱花,倒入莴笋,红椒和木耳翻炒片刻,其间可淋入少许水;5、放入山药片快速翻炒,调入鸡精,盐,糖,醋和香油,炒匀关火。
温馨提示:这道小炒色泽与营养都十分丰富,若希望增加其鲜美程度,还可加入少量香肠、肉丝、开洋同炒,会让孩子停不下嘴。
另外,配菜也可经常改变,以增加孩子进食的新鲜感,如用香菇、莴苣、芦笋、干丝等替换,味道也很不错。
宝宝一日三餐健康饮食食谱推荐:晚餐、山药海带排骨汤排骨补钙、海带乌发、山药健脾开胃,三者组合还有意想不到的美味,有了这么一道荤素兼备的煲汤,肯定是餐桌上的一大亮点。
一岁宝宝每日食谱日程表在宝宝一岁的时候,他们的身体逐渐发育成长,并且开始进入固体食物的阶段。
因此,制定一个合理的每日食谱日程表对于宝宝的健康与成长至关重要。
下面将介绍一份一岁宝宝的每日食谱日程表,以帮助父母们合理规划宝宝的饮食。
早餐:- 早餐是一天中最重要的一餐,它能为宝宝提供所需的能量和营养。
在宝宝一岁左右,可以开始给他们吃固体食物。
早餐可以选择给宝宝喂食以下食物:- 研磨成粉末的燕麦片或米粉,可以用配方奶或母乳稀释。
- 软煮的鸡蛋,研磨成碎块。
- 切碎的熟水果,例如香蕉或苹果。
上午点心:- 上午点心可以为宝宝提供补充能量和营养的机会。
可以选择以下食物作为上午点心:- 切碎的饼干,如无糖饼干或小饼干。
- 小块的熟水果,如蓝莓或桃片。
- 酸奶,选择无糖或低糖的优质酸奶。
午餐:- 午餐应该是宝宝一天中最营养丰富的一餐。
可以选择以下食物作为午餐:- 稀糊状的大米或小米粥,可以加入蔬菜碎块和切碎的肉类。
- 切碎的熟蔬菜,如胡萝卜或绿豆芽。
- 碎块状的鱼肉或肉类,如鸡肉或猪肉。
- 少量的豆腐,可以切碎成小块。
下午点心:- 下午点心可以为宝宝提供额外的饱腹感,同时补充能量和营养。
可以选择以下食物作为下午点心:- 切碎的面包,可以涂上少量的牛油或果酱。
- 煮熟的小米粥,可以加入一些蓝莓或香蕉碎块。
- 切碎的奶酪块。
- 去皮的葡萄或樱桃。
晚餐:- 晚餐应该是宝宝一天中最轻盈的一餐,以便于他们的消化系统休息。
可以选择以下食物作为晚餐:- 切碎的米饭或小面条,可以加入一些切碎的蔬菜和煮熟的鱼肉。
- 切碎的熟蔬菜,如西兰花或胡萝卜。
- 少量的炖牛肉或火鸡肉。
宵夜:- 宵夜应该是宝宝一天中最轻盈的一餐,旨在提供睡前的补充能量。
可以选择以下食物作为宵夜:- 切碎的水果,如葡萄或橙子。
- 无糖或低糖的优质酸奶。
- 少量的小米粥。
除了以上食谱,一岁宝宝每天还应该喝足够的水来保持身体的水分平衡。
可以给宝宝喝纯水或蔬果汁,但要尽量避免给宝宝喝含糖饮料。
这个年龄段的日饮食安排如下:早晨:07:00 稀粥儿童碗2/3加鸡蛋一个;上午10:00 牛奶一瓶;中午12:00 饭儿童碗1/2加鱼肉加蔬菜加土豆;下午15:00 苹果一个加饼干1-2块,下午18:00 烂面条儿童碗1碗加碎菜加肉末;晚上20:00 牛奶一瓶;睡觉前喝牛奶有助于睡眠;没事的;参考资料:摘自育儿万事通一岁多的宝宝可以参照以下饮食表:种类食物举例用量奶类母乳、配方奶粉500~800毫升蔬菜菜泥、菠菜、青菜、西红柿、胡萝卜等时令蔬菜60~70克谷类米粉、稠米粥、磨牙饼、软饭、馒头、面条、馄饨50--150克肉类各种肉沫、猪肝泥50-80克鱼类新鲜鱼、虾、蟹30~80克豆类豆腐、豆浆、豆腐脑30~50克蛋类鸡蛋黄或全蒸蛋1个水果苹果、西瓜、香蕉、梨、葡萄等50-150克1岁以上的宝宝建议每天喂奶三次左右;一岁半宝宝的一日食谱时间6:00 9:00 12:00 15:30 18:30 睡前星期一奶、面包、鸡蛋饼干、果汁肉末包子、碎小白菜汤奶、果泥大米软饭、炖鱼奶星期二奶、蛋黄、馒头米粉、水果青菜鸡肉面奶、果泥小馅饼、菠菜鸡蛋肉汤奶星期三奶、蛋黄、饼干绿豆糕、水果汁大米绿豆软饭、煎带鱼、排骨豆角汤奶、水果黄瓜鸡汤、面条奶星期四奶、蛋糕、饼干馒头片、豆奶、西红柿汁小米饭、菠菜虾仁肉末汤、黄瓜片炒肉奶、水果肉末青菜饺子鸡蛋银耳汤奶星期五蛋、奶、小肉包子馒头片、果汁酥饼、小白菜肉丸子奶、水果大枣软饭、青椒炒猪肝、茄子、土豆炖肉奶星期六奶、发糕、鸡蛋豆奶、饼干芝麻花生粥、肉末炒胡萝卜、冬瓜片奶、水果小花卷、紫菜虾皮肉、菜花炒肉奶星期日豆奶、馒头片、鸡蛋果汁、米粉猪肝粥奶水果鸡蛋羹小豆包奶16个月宝宝可以和大人一样了,一日三餐,二次辅食点心加水果,早晚各加一次的奶,在饮食上一定要多样化,科学地处理好荤素搭配、粗细粮搭配、动植物蛋白搭配、注意节俭的使用油脂和糖类,产生一个均衡的膳食结构;下面是一些食谱,妈妈可以参考一下:鸳鸯蛋原料瘦肉馅30克,鸡蛋1个,姜末,葱,精盐、酱油、料酒、白糖、团粉汤,植物油;做法鸡蛋煮熟剥壳,纵切两半;瘦肉馅放入料酒、团粉、盐、姜末和水拌匀,夹抹在蛋内,合成整个蛋形如欲紧合,可在蛋与肉之间洒少许干面粉,放入热油锅过油炸透;然后,加酱油,糖,料酒,盐和汤蒸30分钟;起笼沥出原汤放入锅中,加入团粉勾芡;撒上葱末,浇在蛋上即可.珍珠肉圆原料猪肉100克瘦七肥三,糯米50克,荸荠25克,料酒,精盐,味精,姜末,水淀粉;做法①将糯米淘洗干净后,放入开水锅内氽一下,倒入铜丝筛内控水;②猪肉洗净后,切碎,再斩成肉蓉;荸荠洗干净,剥去皮,切成细末和肉蓉一起放入碗内;加入料酒、精盐、味精、姜末、水淀粉,向同一方向搅拌均匀上劲;③将拌好的肉蓉,用左手挤成直径约七分的肉圆,放入氽好的糯米内.滚满糯米,放入盘内;这样,边挤肉圆,边滚糯米,挤完,滚好;④上笼屉蒸约15分钟即熟,取出换盘,码放整齐即可;糖醋黄鱼原料黄鱼l条,配料青椒、土豆少许,油、精盐、糖、醋、料酒、味精、姜、葱、淀粉;做法①将黄鱼刮鳞,去鳃、内脏,洗净沥干;在两面脊肉上每隔约一寸斜切刀便于入味和炸透;用少许精盐、料酒略拌渍,挂上一层薄糊;葱姜切末,青椒、土豆切成小丁;②将黄鱼放入约七成热油锅内炸至呈黄色、起软壳,再升高油温,重油炸至酥透,装入盘内;③炒锅放油少许,油热,放入青椒、土豆略煸炒,再放入葱、姜和适量汤、糖、醋、味精,用湿淀粉勾成汁浇盘内鱼上;番茄虾仁原料山药,味精,团粉,面粉,番茄酱,白糖,香油少许,食盐适量,食油做法①山药洗净蒸烂后晾凉,去皮捣碎成泥,然后加入面粉、淀粉、食盐、味精、葱姜末,拌匀搓成条做成虾仁状,滚粘干淀粉备用;②锅内多放油加热,倒入调制好的虾仁,快炸一下捞出;③锅里留少许油,放入番茄酱,炒出香味时;加入食盐味精白糖及少量水,用旺火烧开,见番茄汁出现均匀小泡时,倒入炸好的虾仁.快炒几下,滴入香油即成.烧嫩丝瓜原料嫩丝瓜,熟猪油,葱花、精盐、胡椒粉、味精、湿淀粉;做法丝瓜去皮去蒂,顺直切开成四大条,切去中间的瓤子,再切成约5厘米长、2厘米宽的长条.炒锅置旺火上,放入猪油,烧热后倒入丝瓜,接着放入精盐,焖几分钟,熟后放入葱花,温淀粉、胡椒粉、味精即可出锅装盘;双色水晶原料冬瓜去皮去瓤250克,水发木耳50克、花生油、葱花各15克,精盐、味精、粉芡、鸡汤各少许;制作将冬瓜洗净沥干,先切成1.7厘米见方的瓜条,再改为菱形块.倒入沸水锅中煮2~3分钟,捞出放入鸡汤中浸泡,再捞出沥干,.锅放火上放入油,烧至八成热放入葱花炸一下,再放入瓜块、木耳、精盐、昧精煸炒,下入鸡汤,烧开后勾入流水芡即可;说明本菜脆嫩相兼,营养丰富;蜜汁藕原料鲜藕500克,青丝、红丝共5克,白糖150克,水J00克,水淀粉40克.牛奶100克,桂花少许;制作把藕截去藕节,刮皮,细藕顶刀切;粗藕破开切,均切成l厘米厚的薄片,浸入凉水泡一会儿,捞出,放开水中冒一下,捞出控干,备用;钢精锅内加入水和白糖,烧开后,下入牛奶,加入水淀粉勾芡;再加入桂花,倒入藕片,拌均匀,出锅,盛入碟内,撤上青、红丝、晾凉,即可食用;说明本菜脆甜,有桂花香味.海米莴笋丝原料莴笋400克,水150克,味精,精盐,姜,花椒油,香油各少许;制作将莴笋去皮切成细丝,用开水焯透后,用凉水冲凉,沥去水分,姜切成丝;将味精,精盐,花椒油,姜丝同莴笋丝拌匀装盘,上面摆上海米,淋上香油即成; 翡翠泥原料豆角150克,猪肉100克,油,酱油,葱花,姜丝,花椒水,醋,湿淀粉适量; 制作把猪肉切成丝,豆角切成斜丝,用开水焯一下,捞出,勺内放油烧热,用葱花,姜丝炸锅,下肉丝翻炒,炒至半熟加酱油,花椒水,豆角丝炒熟,再加醋;用淀粉勾芡出勺;芥末鱼条原料鲜鱼肉250克,黄酒25克,葱、姜汁25克,盐,味精,醋,芥末少许;制作把鱼肉切成3-3厘米长,l厘米见方的鱼条,把黄酒、葱、姜汁、盐、味精、醋调匀,腌鱼条片刻,待油热到5成时,鱼条下锅至熟捞出摆盘中,浇上调好的芥末糊或芥末油即可食用;蘑菇香干丁用料熟蘑菇50克,熟咸蛋2个,五香豆腐干2块,糖、酱油、味精、麻油、醋适量;做法蘑菇、咸蛋只用蛋白、香干都切丁,放入盘里,加糖、酱油、味精、麻油、醋拌匀即可;此套早餐可安神养心、补脾健胃,宜做小儿滋补佳品;鲢鱼肉丸汤主料鲢鱼肉300克,火腿末5克,火腿片10克,水发香菇1枚;配料料酒、精盐、味精、葱、姜、鸡油、猪油做法将鱼肉洗净斩成肉泥,加水,盐少量,放入钵中,顺同方向搅拌至无粘性时,再加水少许拌匀,放置5分钟加入葱末、姜末、火腿末、味精、料酒、熟猪油,拌匀成蓉,用手挤成核桃大小的鱼丸约20颗,入锅中汤里烧开;将盐、味精、鸡油放入大汤碗中,加入做鱼丸的原汤,再用漏勺轻轻地将鱼丸盛入汤碗;将火腿片放在鱼丸上面成三角形,香菇用做鱼丸的原汤焯熟,放在用火腿片摆成的三角形中间,撒上葱段即成;提示鲢鱼性味甘温,具有温中益气,暖胃、润泽皮肤的功效;内含较高的蛋白质,和人体所需的多种氨基酸、微量元素;对于小儿体弱、久病或病后气血虚衰,脾胃虚寒、营养不良而引起的皮肤粗糙或皮肤干瘪枯槁无华等病症最为适宜,可以起到滋润补虚的作用;烘肉蛋饺原料鲜蚕豆水发蚕豆亦可500克,山楂粒50克.白糖1 50克,糖桂花,素油适量; 制作把蚕豆剥皮洗净,放入锅内煮烂捞出,放入凉水中冷却后,放菜墩上砸成泥;山楂粒切成小丁待用;油烧热,下入白糖、蚕豆泥、糖桂花,中火推炒,炒透后装入盘中,撒上山楂粒丁即可;。
一周岁宝宝每天食谱安排为宝宝健康制定科学合理的饮食计划宝宝一周岁每天食谱支配一周岁的宝宝已经可以渐渐开头食用一些固体食物,新的饮食结构也需要科学合理的规划。
下面将从养分均衡、食材搭配、饮食频率和口感需求四个方面为宝宝制定一份每天食谱支配。
养分均衡宝宝的食物需要具备全面优质的养分成分,包括蛋白质、碳水化合物、脂肪、维生素、矿物质等等。
依据宝宝的养分需求,一天的饮食应保证以下比例:蛋白质占总能量的10%-25%,脂肪占总能量的25%-35%,碳水化合物占总能量的40%-60%。
同时,要保证维生素D、铁、钙、锌等元素的充分摄入。
早餐推举选择软糯易消化的稀饭或蒸蛋,搭配果汁或奶粉;中餐可以增加蛋白质含量,如鱼或鸡肉,和蔬菜煮熟后或蒸煮后剁成碎末,加入米饭中一起混合食用;晚餐则以素食为主,可以选用胡萝卜、豆腐、青菜等植物性食物,搭配适量的牛奶。
食材搭配宝宝的食物不能单一,需要合理的食材组合。
建议以米、面、粉类食物为主,加上适量的蛋、牛奶、豆腐等蛋白质来源,再搭配蔬菜、水果等摄取维生素和矿物质。
在烹调时也要多考虑口感的多样化,让宝宝体验到不同的食材风味。
早餐可以煮成糊状的米糊或稀饭,加入煮蒸熟的蔬菜和水果末;中餐可以选择一份肉类,包括鸡蛋、鸡鸭、鱼肉等,与米饭搭配煮熟后混合;晚餐可以以蔬菜为主,搭配奶粉增加养分。
饮食频率宝宝的肠胃容量有限,每餐的重量和食物的种类需要掌握在相宜的范围。
建议每天分3-4餐进行饮食支配,其中早餐要充分,中餐适量,晚餐掌握重量。
假如宝宝需要夜间进食,也要留意不要过量,以便于消化和汲取。
假如宝宝在科学的食物支配下,长时间坚持不愿进食,可以考虑增加餐次或者削减每一餐的摄取量,但是不得过度随便。
口感需求宝宝在进食过程中也有肯定的口感需求。
在烹调过程中可以依据宝宝口感的变化,添加适量的食盐和葱姜等调味品,以增加食物的鲜味。
此外还可以依据宝宝的口感,添加点酸奶、凉粉等食品,丰富口感层次。
实际应用中,也可以依据食物外形、颜色、香味等多个维度,来让宝宝感受到多样性,体验养分多样化食物膳食的丰富与漂亮。
宝宝一日三餐食谱清单:星期一早餐:豆浆、金银卷、酱豆腐中餐:卤面(猪肉虾皮、鸡蛋、西红柿)、豆腐丝晚餐:肉片炒熏干、小白菜、软饭、菠菜汤星期二早餐:牛奶、油盐花卷、肉松中餐:肉末豆腐、素炒柿子椒、鸡蛋西红柿汤、软饭晚餐:猪肉茴香包子、拌江豆星期三早餐:大米绿豆粥、千层饼、五香豆腐干中餐:包子(猪肉、韭菜、虾米、鸡蛋)、黄瓜汤晚餐:肉片炒扁豆、腐竹烧丝瓜、软饭、豆腐汤星期四早餐:牛奶、豆沙包、花生米中餐:鸡块、肉末茄子丁、冬瓜汤、软饭晚餐:骨头汤馄饨、素炒蒿子杆、小窝头星期五早餐:小米粥、馒头、咸鸭蛋中餐:牛肉土豆块、西红柿冬瓜、黄豆汤、软饭晚餐:木须肉(猪肉、鸡蛋、黄花、黑木耳)、馒头、丝瓜汤星期六早餐:牛奶、糖麻酱卷、咸菜丝中餐:三鲜水饺(肉末、韭菜、鸡蛋、虾米) 晚餐:肝末豆腐、素炒菜芯、小白菜汤、软饭星期日早餐:玉米面粥、糖包、肉松中餐:红烧鸡块、海米冬瓜汤、软饭晚餐:面片汤(鸡蛋、小白菜、肉末)红烧肉、麻酱花卷宝宝一日三餐安排要避免三大误区:一:餐餐都要有肉!研究发现,经常吃素食的人身体更加健康,而且在注意补充铁、锌和维生素b12的情况下对各个年龄段的人都适用,甚至包括儿童和孕妇。
即使孩子处在生长发育的阶段,也不一定餐餐吃肉,研究表明肉食爱好者患结肠癌的概率呈上升趋势。
二:汤泡饭更好消化。
有的孩子不爱吃菜,却喜欢用汤或水泡饭吃,这样,很多饭粒还没有嚼烂就咽下去了。
孩子的饮食安排应尽量做到花色品种多样化,荤素搭配,保证每日能摄入足量的蛋白质、脂肪、糖类以及维生素、矿物质等。
三:晚餐孩子要吃少。
“晚餐要吃少”是对成年人尤其是老年人而言的,对少年儿童来说,处在生长发育的旺盛时期的他们,不论身体生长还是大脑发育均需大量的营养物质加以补充。
晚餐距次日早晨的时间间隔有12个小时左右,虽说睡眠时无需补充食物,但孩子的生长发育却一刻也不会停止,夜间也是一样,仍需一定的营养物质。
若晚餐吃得太少太差,则无法满足这种需求,长此以往,就会影响孩子的发育生长。
一岁左右宝宝食谱及饮食原则1~1岁半宝宝一周食谱星期一早餐午餐点心晚餐牛奶、鸡蛋羹、面包片米饭、肉末炒油菜豆腐汤水果、面包片肉末黄芽菜煨面星期二牛奶、肉末豆干菜粥米饭、鸡丝炒青椒水果、煮鸡蛋肉菜饺子、菜叶汤星期三牛奶、肉末青菜豆粥米饭、清蒸鱼肉、炒碎菜水果、饼干肉菜包子、西红柿蛋汤星期四牛奶、面包片、荷包蛋米饭、炒猪肝、炒碎菜水果、枣泥粥千层糕、肉末白菜豆腐汤星期五牛奶、肉末青菜面条米饭、肉末豆腐丸子水果、代乳粉面片、鸡蛋炒菠菜星期六牛奶、玉米青菜面条米饭、鸡丝炒青菜、碎豆腐干水果、蛋糕馄饨、鲜肉末胡萝卜星期日牛奶、卧蛋、馒头片米饭、烩鱼泥豆腐青菜水果、豆沙酥饼花卷、炒青菜、肉末西红柿汤食谱制订原则:按照“1~3岁宝宝一日食物参考量”(见上月),把应吃的食物合理分配到一天各餐中,制定宝宝每日每餐各类食物的用量,使宝宝膳食既多样化又达到平衡。
方法:1、"将一天应食入的粮食定量地分配到三餐和点心之中,每顿多种谷类食物混吃,比吃单一食物营养价值高。
2、将一天应食入的优质蛋白质(动物类和豆类),定量地分配到三餐中。
午餐应略多于早、晚餐。
3、安排每日蔬菜种类和份量,其中橙绿色蔬菜必须一半以上。
4、注意膳食的多样化,菜肴每天三餐应不相同,最好三天内不重复,如条件有限,同种食物可采用多样化的烹调方法。
5、要根据季节、市场供应情况和孩子口味及时调整食物种类。
注意:为保证宝宝有良好的食欲,防止偏食、厌食,除了采用多样化的烹调方法、父母不要当面评论“这个菜好吃、那个菜不好吃”外,还要让宝宝有择食的自由。
1岁以后的宝宝已有自己选择食物的倾向,所选的食物也往往适合自己的生理需要,而每日或每餐的食欲和大人一样也会有所波动。
这种“顺其自然”的择食方法,可在较长一段时间里使饮食中的各种营养素自动达到平衡。
强迫宝宝吃不喜欢的食品,甚至责骂他,易引起逆反心理或视进食为畏途,反而会导致食欲不振。
因此安排宝宝食谱和饮食时,既要有原则性,也要讲灵活性。
宝宝每日饮食安排表
1、无论是吃母乳还是吃配方奶,此时宝宝的主食仍以乳类食品为主,一天的奶量不能低于800ml,辅食主要是为了让宝宝练习适应吃饭、咀嚼和消化,这个过渡很长,至少一岁半到两岁以前都要以奶为主。
2、增加半固体的食物,如米粥或面条,一天只加一次。
粥的营养价值与配方奶、人奶相比要低得多。
100克15%的米粥只能产生约218千焦耳的热量,而100克的人奶能产生约285千焦耳的热量,100克加糖配方奶能产生301千焦耳的热量。
此外,米粥中还缺少宝宝生长所必需的动物蛋白,因此,粥或面条一天只能加一次,而且要制作成肉糜粥、肝末粥等给宝宝食用。
3、观察体重,每隔10天给宝宝称一次体重,如果体重增加不理想,奶量就不能减少。
体重正常增加,可以停喂一次母乳或配方奶。