现代通信网实训报告材料
- 格式:doc
- 大小:1.60 MB
- 文档页数:16
一、实训背景随着信息技术的飞速发展,通信技术已成为现代社会的重要基础设施。
为了提高我国通信行业的整体技术水平,培养具备扎实通信技能的专业人才,我国各大高校纷纷开设通信工程等相关专业。
为了让学生更好地将理论知识与实践相结合,提高实际操作能力,我校通信工程专业组织了一次通信技能实训。
二、实训目的1. 使学生掌握通信设备的基本操作技能;2. 提高学生对通信系统的认识,了解通信系统的基本原理;3. 培养学生团队协作和解决问题的能力;4. 为学生将来从事通信行业工作打下坚实基础。
三、实训内容1. 通信设备操作实训(1)光纤通信设备操作:学习光纤通信设备的基本组成、原理及操作方法;(2)无线通信设备操作:学习无线通信设备的基本组成、原理及操作方法;(3)程控交换设备操作:学习程控交换设备的基本组成、原理及操作方法。
2. 通信系统原理实训(1)模拟通信系统原理:学习模拟通信系统的基本组成、原理及工作流程;(2)数字通信系统原理:学习数字通信系统的基本组成、原理及工作流程;(3)通信网原理:学习通信网的基本组成、原理及工作流程。
3. 通信工程设计实训(1)通信线路设计:学习通信线路设计的基本原理、方法及规范;(2)通信设备选型:学习通信设备选型的基本原则、方法及技巧;(3)通信系统优化:学习通信系统优化的一般方法及技巧。
四、实训过程1. 实训准备:实训前,指导教师对实训内容进行讲解,使学生明确实训目的、要求及注意事项。
2. 实训实施:按照实训内容,学生分组进行操作实训。
在实训过程中,指导教师现场指导,解答学生疑问。
3. 实训总结:实训结束后,各组学生进行总结汇报,指导教师进行点评,指出学生在实训过程中存在的问题,并提出改进建议。
五、实训成果1. 学生掌握了通信设备的基本操作技能,提高了实际操作能力;2. 学生对通信系统的认识得到提高,了解了通信系统的基本原理;3. 学生团队协作和解决问题的能力得到锻炼;4. 学生为将来从事通信行业工作打下了坚实基础。
通信技术实训总结(3篇)通信技术实训总结(3篇)通信技术实训总结篇1 实训时间:实训地点:实训器材:THEXZ-2B型现代通信原理与技术综合实验箱、20MHz双踪示波器实训内容:数字信号发生实验、FSK数字频率调制实验、抽样定理和脉冲调幅实验、FSK数字频率解调实验、AMI/HDBA3编译码实验、PAM模拟传输线实验。
通过这次实训对这门课程的学习,多少有了一些自己的心得体会。
这几次的实验让我了解到了很多关于通信方面的知识,包括:星期一:多种时钟频率的产生方法,PCM编码中的收、发帧同步信号的产生过程,掌握了3级、4级、5级伪随机码的编码方法。
伪随机码是数字通信中重要信码之一,常作为数字通信中的基带信号源,应用于扰码、误码测试、扩频通信、保密通信等领域。
伪随机码又称m序列,简称nrz。
通过这次实训,我对示波器调节信号有了初步的认识,最重要的是三、四、五级伪随机码打的调节还不是很熟练,在调节方面还有待提高。
星期二:学习FSK数字频率调制的工作原理及电路组成,掌握利用模拟开关实现FSK调制的原理和实现方法。
在实验中测试FSK过程中操作熟练,调出各个波形,并作出了详细分析。
星期三、星期四:学习FSK数字频率解调的工作原理级电路组成,掌握利用锁相环实现FSK解调的原理和实现方法。
数字频率调制是数字通信使用较早的一种通信方式。
由于这种调制解调方式容易实现,抗噪声和抗衰减性能较强,因此在中低速数据通信系统中得到了广泛的应用。
星期五:了解采用CD22103专用芯片实现的编译码电路,掌握AMI/HDB3码的编码规则及其特性。
在数字通信系统中,有时不经过数字基带信号与信道信号之间的变换,只由终端设备这些实验涵盖了通信原理的各个基本知识点,许多都来源于实际应用,具有较强的针对性。
通过对实验过程的学习和锻炼,将会进一步提高我们的科学思维和分析实际问题的能力,增强了我们对课程理论的理解和把握,达到拓展思路、举一反三的目标。
成绩指导教师日期五邑大学实验报告实验课程名称:现代通信网络实验院系名称:信息工程学院专业名称:电子信息工程实验项目名称:现代通信网络综合实验班级:110703 学号:9,13,43报告人:实验一多种信号音及铃流发生器实验一.实验目的了解电话通信中常用的几种信号和铃流信号的电路组成与产生方法。
熟悉这些音信号在传送过程中的技术要求和实现方法。
二.实验仪器程控交换试验箱一台 电话单机二台 20MHz示波器一台万用表一台三.实验步骤接好各电路,接通电源,打开开关,上电复位。
用示波器测量TP60、TP61、TP62、TP63各点波形。
用户1、用户3接上电话单机,用户1呼叫用户3,在呼叫过程中观察TP12的波形。
3.1用双踪示波器观察TP12的波形和TP60的波形,用户1摘机后听到拨号音。
即TP12与TP60的波形一样为连续的450Hz的正弦波信号。
3.2用户1拨完被叫电话号码“88”后听到回铃音时,用双踪示波器观察TP12的波形和TP61的波形。
可观察到TP12与TP61的波形一样为1秒通,4秒断的断续信号。
3.3用户3振铃时,用双踪示波器观察TP3A的波形和TP63的波形。
即当用户3振铃时,TP3A与TP63的波形一样,只是幅值比TP63大;不振铃时,TP3A无波形。
3.4用户3摘机通话后,用户3先挂机,此时用户1听到忙音,用双踪示波器观察TP12的波形和TP62的波形。
可观察到TP12与TP62的波形一样为0.35秒通,0.35秒断的断续信号。
四.实验报告(1)步骤2中各信号波形:实验二用户线接口电路实验实验目的1、了解用户线接口电路功能(BORST)的作用及其实现方法。
2、通过对PBL38772电路的学习与实验,进一步加深对BORST功能的理解。
3、了解二/四线变换电路的原理。
实验仪器仪表1、程控交换系统一台2、电话机二台3、20MHz示波器一台4、万用表一台实验步骤1、将一电话机连接到用户接口模块一的电话机接口J101。
一、实训目的通过本次无线通信工程实训,旨在使学生掌握无线通信系统的基本原理、组成和关键技术,提高学生在实际工程项目中的动手能力和创新能力。
同时,培养学生的团队协作精神,为今后从事无线通信领域的工作打下坚实的基础。
二、实训时间2021年10月1日至2021年10月15日三、实训地点XX大学无线通信实验室四、实训内容1. 无线通信系统基本原理(1)无线通信系统概述无线通信系统是指利用无线电波在空间传播信息的技术。
与有线通信系统相比,无线通信具有更大的灵活性和便捷性。
在现代社会,无线通信技术已经广泛应用于各个领域,如手机、无线局域网、无线传感器网络等。
(2)无线通信系统基本组成无线通信系统主要由以下几部分组成:① 发射端:负责将信息信号转换为无线电波,并将其发送出去。
② 传播介质:无线电波在空间传播,传播介质包括大气、建筑物等。
③ 接收端:负责接收无线电波,并将其转换为原始信息信号。
④ 处理单元:对信号进行处理,如调制、解调、编码、解码等。
2. 无线通信关键技术(1)调制与解调技术调制是将信息信号与载波信号进行组合的过程,解调则是将组合后的信号分离出原始信息信号。
调制方式有模拟调制和数字调制两种。
(2)编码与解码技术编码是将信息信号转换为适合传输的信号,解码则是将传输后的信号恢复为原始信息信号。
编码方式有脉冲编码调制(PCM)、差分脉冲编码调制(DPCM)等。
(3)多址接入技术多址接入技术是实现多个用户共享同一无线信道的技术。
常见的多址接入技术有频分多址(FDMA)、时分多址(TDMA)、码分多址(CDMA)等。
3. 无线通信系统设计(1)系统需求分析根据实际应用场景,分析无线通信系统的需求,如覆盖范围、传输速率、抗干扰能力等。
(2)系统架构设计根据需求分析,设计无线通信系统的架构,包括网络结构、协议栈、硬件设备等。
(3)系统实现与测试根据系统架构,实现无线通信系统,并进行功能测试和性能测试。
五、实训过程1. 学习无线通信系统基本原理,掌握相关概念。
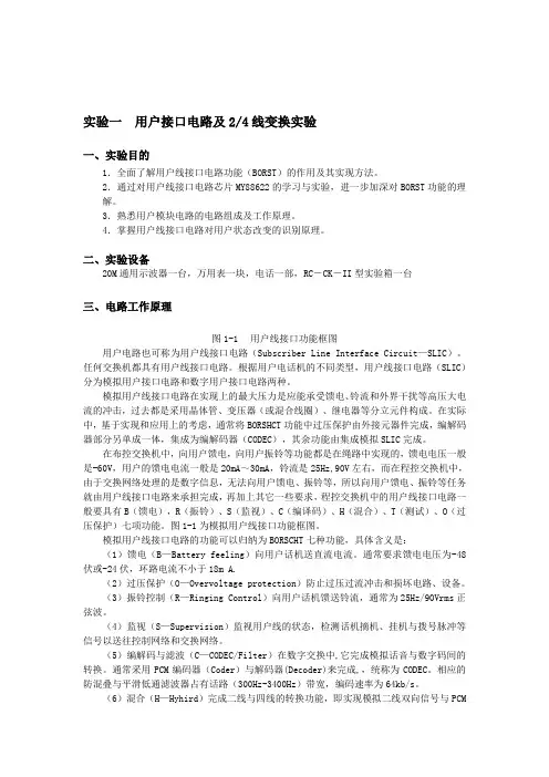
实验一用户接口电路及2/4线变换实验一、实验目的1.全面了解用户线接口电路功能(BORST)的作用及其实现方法。
2.通过对用户线接口电路芯片MY88622的学习与实验,进一步加深对BORST功能的理解。
3.熟悉用户模块电路的电路组成及工作原理。
4.掌握用户线接口电路对用户状态改变的识别原理。
二、实验设备20M通用示波器一台,万用表一块,电话一部,RC-CK-II型实验箱一台三、电路工作原理图1-1 用户线接口功能框图用户电路也可称为用户线接口电路(Subscriber Line Interface Circuit—SLIC)。
任何交换机都具有用户线接口电路。
根据用户电话机的不同类型,用户线接口电路(SLIC)分为模拟用户接口电路和数字用户接口电路两种。
模拟用户线接口电路在实现上的最大压力是应能承受馈电、铃流和外界干扰等高压大电流的冲击,过去都是采用晶体管、变压器(或混合线圈)、继电器等分立元件构成。
在实际中,基于实现和应用上的考虑,通常将BORSHCT功能中过压保护由外接元器件完成,编解码器部分另单成一体,集成为编解码器(CODEC),其余功能由集成模拟SLIC完成。
在布控交换机中,向用户馈电,向用户振铃等功能都是在绳路中实现的,馈电电压一般是-60V,用户的馈电电流一般是20mA~30mA,铃流是25Hz,90V左右,而在程控交换机中,由于交换网络处理的是数字信息,无法向用户馈电、振铃等,所以向用户馈电、振铃等任务就由用户线接口电路来承担完成,再加上其它一些要求,程控交换机中的用户线接口电路一般要具有B(馈电),R(振铃)、S(监视)、C(编译码)、H(混合)、T(测试)、O(过压保护)七项功能。
图1-1为模拟用户线接口功能框图。
模拟用户线接口电路的功能可以归纳为BORSCHT七种功能,具体含义是:(1)馈电(B—Battery feeling)向用户话机送直流电流。
通常要求馈电电压为-48伏或-24伏,环路电流不小于18m A.(2)过压保护(O—Overvoltage protection)防止过压过流冲击和损坏电路、设备。
北邮现代通信技术实验报告实验名称:现代通信技术实验实验目的:1. 理解现代通信技术的基本理论和原理。
2. 掌握数字通信系统的基本组成和工作流程。
3. 熟悉通信系统中信号的调制与解调过程。
4. 学会使用通信系统实验设备,进行实验操作和数据分析。
实验原理:现代通信技术主要依赖于数字信号处理技术,通过数字信号的调制与解调实现信息的传输。
在本实验中,我们将学习数字通信系统中的信号调制方法,如幅度键控(ASK)、频率键控(FSK)和相位键控(PSK),以及相应的解调技术。
实验设备与材料:1. 计算机一台,安装有通信仿真软件。
2. 通信原理实验箱一套,包括调制解调模块、信号源模块等。
3. 通信信号发生器。
4. 示波器。
实验步骤:1. 打开通信仿真软件,设置实验参数,如信号频率、调制方式等。
2. 使用通信信号发生器产生模拟信号,输入到通信原理实验箱的信号源模块。
3. 通过实验箱的调制模块对信号进行调制,观察示波器上信号的变化。
4. 将调制后的信号传输至解调模块,观察解调后的信号波形。
5. 记录实验数据,包括调制前后的信号波形、频谱特性等。
实验结果:通过实验,我们得到了以下结果:1. 调制信号与原始信号的波形对比,展示了调制过程中信号的变化。
2. 解调后的信号与原始信号的对比,验证了调制解调技术的准确性。
3. 通过频谱分析,观察到调制信号的频谱特性,理解了调制对信号频谱的影响。
实验分析:在实验过程中,我们发现不同调制方式对信号的影响各有不同。
例如,ASK调制主要改变信号的幅度,而FSK和PSK调制则分别改变信号的频率和相位。
通过解调过程,我们能够从调制信号中恢复出原始信号,验证了通信系统的有效性。
实验结论:通过本次实验,我们深入理解了现代通信技术中的数字信号调制与解调过程。
实验结果表明,通过合理的调制解调技术,可以有效实现信息的传输和恢复。
同时,实验也加深了我们对通信系统基本原理的认识,为进一步学习通信技术打下了坚实的基础。
通信技术实习报告
在过去的几个月里,我有幸在一家知名通信技术公司进行了为期半年的实习。
在这段时间里,我深入了解了通信技术行业的发展现状,学习了各种通信技术的应用和发展趋势,同时也参与了一些项目的实践操作,积累了宝贵的经验。
首先,我所在的公司主要从事移动通信技术的研发和应用。
在实习期间,我了解到移动通信技术正在不断向5G时代迈进,这将给人们的生活带来巨大的变革。
5G技术将大大提高通信速度和带宽,为物联网、智能家居、智能交通等领域的发展提供强大支持。
我参与了公司的一个5G应用实验项目,深刻感受到了5G技术的强大潜力和广阔前景。
其次,我还了解到了光纤通信技术的重要性和发展趋势。
光纤通信作为目前最先进的通信技术之一,具有传输速度快、带宽大、抗干扰能力强等优点,被广泛应用于长途通信、宽带接入等领域。
我在实习期间参与了一个光纤通信网络的规划与建设项目,深入了解了光纤通信技术的原理和应用,对其未来的发展充满信心。
最后,在实习期间,我还学习了无线通信技术的基本原理和应用。
无线通信技术在移动通信、卫星通信、无线局域网等领域有着广泛的应用,是现代通信技术的重要组成部分。
我参与了一个无线网络优化项目,深入了解了无线信号的传输特点和优化方法,对无线通信技术有了更深入的理解。
通过这段实习经历,我不仅对通信技术有了更深入的了解,也提升了自己的实践能力和团队合作能力。
我相信,通信技术行业将会在未来发展得更加繁荣,我也会在这个行业中不断努力,为其发展贡献自己的力量。
感谢公司给予我这次宝贵的实习机会,让我收获颇丰。
JIU JIANG UNIVERSITY华东交大实训报告题目现代通信网实训报告英文题目Modern communication training report 院系电子工程学院专业通信工程班级姓名学号指导教师实训时间:年11月9日—年11月19日目录一、绪论 (1)1.1、概述 (1)1.2、现代通信系统的体系化结构简述 (1)二、实习内容 (2)2.1、GSM通信 (2)2.1.1、GSM通信基本原理 (2)2.1.2、华为相关设备及操作流程 (3)2.2、程控交换 (4)2.2.1、数字式程控交换的基础知识 (5)2.2.2、C&C08设备简介及相关操作说明 (6)2.3、光传输技术 (6)2.3.1、光传输技术基本原理 (7)2.3.2、OPTIX2500+的相关操作简述 (8)2.4、NGN基础知识 (9)2.4.1、IP电话的发展及现状 (9)2.4.2、NGN发展简述 (11)三、实习总结与心得体会 (13)参考文献 (14)一、绪论1.1、概述现代通信已经深刻地改变了人们的日常生活,甚至渐渐地成为国家综合实力的参照标准,比如卫星通信技术,围绕卫星通信的各种深层次的应用穿插在各行各业的各个环节。
现代通信技术拉近了人与人之间的物理距离,使得实时交流变得更加完美。
从原有的1G的模拟语音业务到2G的蜂窝网,直到到现在的3G的数字式蜂窝移动通信系统,各大运营的设备从数量稀少、结构简单到现在的高度集成、构架复杂,随着移动通信系统的不断深入,全球移动电话的用户数量与日俱增。
这样的纷繁往复的业务没有强大的设备是无法实现的,所以,这次去华东交通大学实习的重点就是熟悉华为和讯方生产的GSM通信设备、程控交换设备、光纤接入设备、NGN的相关构架及简单设备,从而进一步掌握现代通信的相关理论及设备操作技能。
1.2、现代通信系统的体系化结构简述现代通信系统呈现出来的趋势越来越是明显:1、移动通信以巨大的优势(移动性、尤其是数字分组业务等)正在逐步地取缔原有的固定通话。
现代通信技术实验报告班级: 2012211110学号: 2012210299姓名:未可知在学习现代通信技术实验课上,老师提到的一个词“通信人”警醒了我,尽管当初填报志愿时选择了通信工程最终也如愿以偿,进入大三,身边的同学忙着保研、考研、出国、找工作,似乎大家都为了分数在不懈奋斗。
作为一个北邮通信工程的大三学生,我也不断地问自己想要学习的是什么,找寻真正感兴趣的是什么,通信这个行业如此之大,我到底适合什么。
本学期,现代通信技术这本书让我了解到各种通信技术的发展和规划,也让我对“通信人”的工作有了更深刻的认识。
一、通信知识的储备《现代通信技术》第一页指出,人与人之间通过听觉、视觉、嗅觉、触觉等感官,感知现实世界而获取信息,并通过通信来传递信息。
所谓信息,是客观事物状态和运动特征的一种普遍形式,客观世界中大量地存在、产生和传递着以这些方式表示出来的各种各样的信息。
信息的目的是用来“消除不可靠的因素”,它是物质运动规律总和。
因此,我们通信人的任务就是利用有线、无线等形式来将信息从信源传递到信宿,在传输过程中保证通信的有效性和可靠性。
而具体来讲,要实现信息传递,通信网是必需的通信体系,其中通信网分层的结构形式需要不同的支撑技术,包括业务网技术,向用户提供电话、电报、数据、图像等各种电信业务的网络;介入与传送网技术,实现信息由一个点传递到另一个点或一些点的功能。
对此,我们通信工程专业学习课程的安排让我们一步步打下基础,建立起知识储备。
知识树如下:如知识树所述,通信工程课程体系可以大致分为一下6类基础:数学基础:工科数学分析,线性代数,复变函数,概率论基础,随机过程;电路基础:电路分析,模拟电子技术,数字逻辑电路,通信电子电路;场与波基础:电磁场与电磁波,微波技术,射频与天线;计算机应用能力:C语言程序设计,微机原理与接口技术,计算机网络,数据结构,面向对象程序设计,实时嵌入式系统信号处理类课程:信号与系统,信号处理,图像处理,DSP原理及应用;通信类课程:通信原理,现代通信技术,信息论基础,移动通信,光纤通信等。
现代通信技术实训报告书引言现代通信技术在现代社会中得到了广泛的应用,随着科技不断进步,现代化的通信技术也愈加完善。
为了适应现代社会的发展需要,越来越多的学生选择学习现代通信技术,同时在学习过程中,实践也是非常重要的一部分。
本报告书旨在总结本人在现代通信技术实训过程中的经验、成果及感悟。
实训内容在此实训课程中,我主要学习了以下几个内容:1.现代光通信技术:学习了光通信的原理、技术、设备和系统的相关知识,学习如何部署和维护光网络。
2.网络安全:学习了网络攻击和威胁的各种类型,并掌握如何保护计算机网络安全和保护个人隐私。
3.无线通信技术:学习了无线通信的基础知识和技术,如何利用射频、微波等技术进行数据和信号传输。
4.移动通信技术:学习了移动通信的基本原理和技术,如何部署和维护移动网络,如LTE、GSM等。
在这些实训过程中,我深刻认识到现代通信技术的重要性,同时也发现自己在学习中所面临的一系列问题和挑战,如设备设置、软件安装、网络配置等。
实训成果在这些实训的过程中,我收获了很多,其中最重要的就是实践能力的提升。
首先,在现代光通信技术实训中,我学会了如何部署和维护光网络。
我了解了光纤的结构和特点,学会了如何使用光纤布线,并了解在如何维护光纤系统的方法。
这对我今后工作中的实际应用非常有帮助。
其次,在网络安全方面,我学习了网络攻击和威胁的类型,并了解如何保护计算机网络的安全以及个人隐私。
我学会了使用网络工具,如WiFi破解等,来检查计算机安全,并了解了如何使用防火墙、杀毒软件等保护计算机网络运行安全。
第三,在无线通信技术方面,我学习了无线电波的产生和传播,了解了如何使用射频技术、微波技术等来进行数据和信号的传输,这对于我以后在无线网络领域的应用非常有帮助。
最后,对于移动通信技术,我学习了移动通信的原理、技术和应用,了解了各种不同类型的移动通信网络标准、协议的区别和特点,对以后我工作、生活中的使用非常有帮助。
实训感悟在以上所学的实习中,我对现代通信技术有了更深入的理解。
学校代码学号分类号密级实训报告学院姓名学号年级年月日TD-SCDMA实训1.1UTRAN(UMTS Terrestrial Radio Access Network)UMTS陆地无线接入网通过无线接口(Uu)直接与移动台相接,负责无线信号的发送接收和无线资源管理。
另一方面,UTRAN与MSC、SGSN相连,实现移动用户之间或移动用户与固定网用户之间的通信连接,传递系统信号和用户信息等。
UTRAN包括RNC和Node B两部分1.2 RNCRNC无线网络控制器主要负责无线资源的管理。
它一面通过Iu接口同电路域和分组域核心网相连;一面负责管理和控制Node B,并负责空中接口与UE 之间的L1以上的协议处理。
1.3 Node BNode B是3G系统的基站,受RNC控制,它主要由接口电路、基带处理单元、射频前端和控制单元部分组成,并通过Iub接口和基站控制器RNC互连,其中基带处理为核心功能,为小区内的移动用户提供无线收发服务,实现RNC 和无线信道之间信息传输格式的变换,如信道编码/解码、信道复用/去复用、速率匹配、扩频/解扩,调制/解调和构成物理帧。
另外,Node B还负责完成更软切换、定位测量和执行无线资源分配与管理控制指令的功能。
1.4 CS呼叫简单流程以手机AB为例:A呼叫BA手机发起呼叫,终端设备与本地无线网络器RNC之间建立RRC连接,A 手机通过初始传输,与本地RNC建立信令连接,RNC与核心网建立连接,核心网和移动终端A手机通过直接传输,进行鉴权和加密等,A手机和核心网建立RAB。
核心网特定区哉寻呼UE,找到手机B所在地区RNC,建立寻呼过程,建立RRC连接,手机B通过初始传输,进行鉴权和加密等,手机B和核心网建立RAB,手机B振铃,等侍摘机,B摘机,两手机通话。
1.5 实训环节介绍 通信实验室整体介绍2.1 UTRAN 的基本结构UTRAN 基本结构IuIulurDRNSIub IubSRNSIub IubCNRNCNode B Node B RNCNode B Node BU EUuCN通过Iu接口与UTRAN的RNC相连。
通信技术实习报告范文
在过去的一个月里,我有幸参加了通信技术的实习项目。
这次实习让我对通信技术有了更深入的了解,并且让我亲身体验到了理论知识在实际工作中的应用。
在这里,我将分享我实习期间的一些收获和体验。
首先,实习期间,我主要参与了通信网络的建设和维护工作。
通过实际操作,我了解到了通信网络的基本构成和运行原理。
在导师的指导下,我学会了如何搭建通信网络,如何进行网络调试以及如何解决网络故障。
这些经验使我对通信网络有了更直观的认识,并且提高了我的实际操作能力。
其次,实习期间,我还参与了通信设备的维护和维修工作。
通过实际操作,我了解到了通信设备的基本结构和功能,并且学会了如何对设备进行维护和维修。
这些经验使我对通信设备有了更深入的了解,并且提高了我的设备维护能力。
此外,实习期间,我还参与了通信系统的调试和优化工作。
在导师的指导下,我学会了如何对通信系统进行调试和优化,以提高系统的性能和稳定性。
这些经验使我对通信系统有了更深入的了解,并且提高了我的系统调试和优化能力。
通过这次实习,我不仅学到了通信技术的相关知识,还锻炼了自己的团队合作和沟通能力。
在实习期间,我需要与团队成员密切合作,共同完成各项任务。
这使我学会了如何与他人合作,并且提高了我的沟通能力。
总的来说,这次实习是一次非常宝贵的经历。
通过实习,我对通信技术有了更深入的了解,并且提高了自己的实际操作能力。
我相信这些经验和技能将对我未来的学习和工作产生积极的影响。
我将继续努力学习通信技术的相关知识,为将来的工作做好准备。
通信网络实训报告[合集五篇]第一篇:通信网络实训报告编号:通信网络实训实训(论文)说明书题目:通信网络实训院(系):电子工程系专业:电子信息工程学生姓名:学号:指导教师:2009 年月 30 日摘要通信网络系统实验室是桂林电子科技大学信息科技学院重点投资实验室项目,该实验室有多产品通信实验平台,主要用于本科生教学、教师与研究生在通信技术方面的研究和开发。
整个实验室包括了程控交换平台、光传输平台、宽带接入平台三大系统,从而构建了整个大通信网的缩影。
关键词:桂林电子科技大学信息科技学院;通信网络系统实验室;程控交换平台;光传输平台;宽带接入平台。
目录引言....................................................................................3 1 实验一:硬件认知............................................................3 1.1 通信系统基本模型图........................................................................3 1.2 模拟通信系统基本组成图..................................................................3 1.3 数字通信系统基本组成图..................................................................3 1.4 电信网概述-通信网的分类...............................................................3 1.5 公用电话交换网..............................................................................4 1.6 接入网..........................................................................................4 1.7 通信网络系统实验室部分..................................................................4 实验二:传输部分----SDH点对点组网2M配置实验 (5)2.1 对TA103101 OptiX 2500+硬件的了解……………………………………………5 2.2 实验部分………………………………………… …………………………………6 3 实验三:程控部分----本局调试实验 (9)3.1 对交换机的了解……………………………………………………………………9 3.2 相关硬件……………………………………………………………………………9 3.3 实验部分……………………………………………………………………………10 4 宽带部分——PPPOE拨号上网综合实验………………………………114.1 相关宽带技术………………………………………………………………………11 4.2 实验部分…………………………………………………………………………12 结论……………………………………………………………………18 谢辞………………………………………………………………………19 参考文献…………………………………………………………………20 引言通信网络系统实验室是桂林电子科技大学信息科技学院重点投资实验室项目,该实验室有多产品通信实验平台,主要用于本科生教学、教师与研究生在通信技术方面的研究和开发。
通信技术实习报告一、实习背景。
在当今信息化时代,通信技术的发展日新月异,为了更好地适应未来社会的发展需求,我决定在大学暑假期间进行通信技术实习。
通过实习,我希望能够深入了解通信技术的最新发展动态,掌握通信技术领域的核心知识和技能,为将来的就业和学习打下坚实的基础。
二、实习内容。
1. 学习通信技术基础知识。
在实习的第一阶段,我主要是通过阅读相关资料和参与培训课程,系统地学习了通信技术的基础知识,包括通信原理、信号处理、调制解调、传输介质等内容。
通过系统的学习,我对通信技术的基本原理和技术路线有了更清晰的认识,为后续的实习工作打下了坚实的基础。
2. 参与通信技术项目。
在实习的第二阶段,我有幸参与了公司的通信技术项目,主要负责项目的需求分析、系统设计、代码编写和测试等工作。
通过参与项目,我深刻理解了通信技术在实际项目中的应用和作用,学会了如何将理论知识转化为实际的技术解决方案,提高了自己的实际操作能力和解决问题的能力。
3. 跟踪通信技术发展动态。
在实习的最后阶段,我通过阅读相关期刊、参加学术讲座和参与行业会议,跟踪了通信技术的最新发展动态,了解了5G、物联网、人工智能等领域的最新进展和应用。
通过跟踪动态,我深刻认识到通信技术的发展速度之快,也更加坚定了自己在通信技术领域的发展方向和目标。
三、实习收获。
通过这次通信技术实习,我获得了丰富的实践经验和技术知识,提高了自己的综合素质和实际操作能力。
同时,我也更加明确了自己未来的职业发展方向和目标,为将来的学习和就业打下了坚实的基础。
四、实习感想。
通过这次通信技术实习,我深刻认识到通信技术的重要性和广阔前景,也更加坚定了自己在通信技术领域的发展方向和目标。
我相信,在不久的将来,通信技术将会成为社会发展的重要引擎,我也将努力学习,不断提升自己,为通信技术领域的发展做出更大的贡献。
五、总结。
通过这次通信技术实习,我不仅学到了丰富的知识和技能,也收获了宝贵的实践经验和成长机会。
现代通信网与实训报告所在院信息与通信工程学院专业名称电子信息工程技术姓名班级电信112学号20111510224指导教师田瑞利完成时间2013-12-19教学楼CDMA直放站覆盖工程方案设计站点:教学楼CDMA信号覆盖要求:1、设计教学楼CDMA信号覆盖方案:设计方案尽量符合电信3G标准;信源选择;直放站主机选择;室内外天线选用;功分器、耦合器等器件选择;选择线缆;实地勘测,画出方案草图;进行功率计算;2、列出所用器件、设备和线缆的损耗表;3、用VISIO或AUTOCAD画出教学楼室内分布系统原理图和功率分配图、走线示意图;画图注意事项:(1)图纸、字体、标题栏等符合规范;(2)使用标准图例,器件编号符合规范;(3)实训报告需包括以下图纸:①系统原理图和功率分配图(正确标注各设备的输出功率、各段馈线的损耗、各天线口的输出功率)②各器件在大楼内安装示意图(在图中需清楚的标注天线的布放位置、耦合器、功分器的布放位置、馈线的走线路由等)(4)图纸注意体现以下内容:区分规格不同的电缆;区分不同类型的天线,说明天线布放方向及大致覆盖范围。
目录一.室外直放站的特点1.1室外无线直放站(建筑)特点:①无线耦合基站信号,透明放大;②对隔离度要求高,需特别注意;③施工方便二. 勘测设计要点2.1应用范围能够接收到基站空间信号并且有足够空间设置天线隔离度的盲区或漫游信号区域;2.2电磁环境测试要求低层非标准层要求每层测试,高层标准层可以隔(几)层测试。
2.3覆盖范围的确定一般移动会提供一个覆盖范围,但这不是最终的覆盖范围,需要根据现场的电磁环境测试和业主的意见,如果范围增加的,需要征得移动的同意;更多的时候是需要现场确定覆盖范围,这就要求勘测仔细,并与业主多沟通,不能有遗漏。
2.4施主天线位置的选择原则“就低不就高的原则”:优先考虑在建筑的低层和裙楼选取信源,选择不到合适信源再考虑高层;因为高层信号相对较复杂,可能会出现施工时用的信源与勘测时不一致,或者信源通话质量变差,不满足要求等现象;施主天线位置要求拍照附图,安装图上还要求有二维定位。
一、引言随着信息技术的飞速发展,通信网络已经成为现代社会不可或缺的基础设施。
为了提高学生的实践能力和创新能力,我们开展了现代通信网方向的实训课程。
本次实训旨在让学生深入了解通信网络的基本原理、关键技术以及实际应用,通过动手实践,提升学生的专业技能和综合素质。
二、实训内容1. 实训目的(1)掌握通信网络的基本概念和组成结构;(2)熟悉通信网络的关键技术,如光纤通信、无线通信、程控交换等;(3)了解通信网络的规划、设计、优化和维护;(4)提高学生的动手实践能力和团队协作能力。
2. 实训内容(1)通信网络基础知识讲解通信网络的基本概念、组成结构、工作原理以及通信协议等。
(2)光纤通信技术介绍光纤通信的基本原理、光纤传输特性、光纤通信系统组成以及光通信设备等。
(3)无线通信技术讲解无线通信的基本原理、无线通信系统组成、无线通信关键技术以及无线通信应用等。
(4)程控交换技术介绍程控交换的基本原理、程控交换系统组成、程控交换设备以及程控交换应用等。
(5)通信网络规划与设计讲解通信网络规划与设计的基本原则、方法以及实际案例分析。
(6)通信网络优化与维护介绍通信网络优化与维护的基本方法、步骤以及实际案例分析。
三、实训过程1. 实训准备(1)教师讲解实训目的、内容以及注意事项;(2)学生分组,明确各成员分工;(3)准备好实训所需的设备、工具和材料。
2. 实训实施(1)分组进行实训项目,如光纤通信实验、无线通信实验、程控交换实验等;(2)各小组在规定时间内完成实验任务,并进行数据分析和总结;(3)教师对实验结果进行点评和指导。
3. 实训总结(1)各小组汇报实验成果,分享实验心得;(2)教师总结实训过程中存在的问题,提出改进措施;(3)学生撰写实训报告,总结实训收获。
四、实训成果1. 学生掌握了通信网络的基本原理和关键技术;2. 学生具备了通信网络的规划、设计、优化和维护能力;3. 学生的动手实践能力和团队协作能力得到提高;4. 学生对通信网络的实际应用有了更深入的了解。
JIU JIANG UNIVERSITY华东交大实训报告题目现代通信网实训报告英文题目Modern communication training report 院系电子工程学院专业通信工程班级姓名学号指导教师实训时间:年11月9日—年11月19日目录一、绪论 (1)1.1、概述 (1)1.2、现代通信系统的体系化结构简述 (1)二、实习容 (2)2.1、GSM通信 (2)2.1.1、GSM通信基本原理 (2)2.1.2、华为相关设备及操作流程 (3)2.2、程控交换 (4)2.2.1、数字式程控交换的基础知识 (5)2.2.2、C&C08设备简介及相关操作说明 (6)2.3、光传输技术 (6)2.3.1、光传输技术基本原理 (7)2.3.2、OPTIX2500+的相关操作简述 (8)2.4、NGN基础知识 (9)2.4.1、IP的发展及现状 (9)2.4.2、NGN发展简述 (11)三、实习总结与心得体会 (13)参考文献 (14)一、绪论1.1、概述现代通信已经深刻地改变了人们的日常生活,甚至渐渐地成为国家综合实力的参照标准,比如卫星通信技术,围绕卫星通信的各种深层次的应用穿插在各行各业的各个环节。
现代通信技术拉近了人与人之间的物理距离,使得实时交流变得更加完美。
从原有的1G的模拟语音业务到2G的蜂窝网,直到到现在的3G的数字式蜂窝移动通信系统,各大运营的设备从数量稀少、结构简单到现在的高度集成、构架复杂,随着移动通信系统的不断深入,全球移动的用户数量与日俱增。
这样的纷繁往复的业务没有强大的设备是无法实现的,所以,这次去华东交通大学实习的重点就是熟悉华为和讯方生产的GSM通信设备、程控交换设备、光纤接入设备、NGN的相关构架及简单设备,从而进一步掌握现代通信的相关理论及设备操作技能。
1.2、现代通信系统的体系化结构简述现代通信系统呈现出来的趋势越来越是明显:1、移动通信以巨大的优势(移动性、尤其是数字分组业务等)正在逐步地取缔原有的固定通话。
2、市场化的管理方案、商业化的运营模式成就了国现有的三大国有通信企业(中国移动、中国联通、中国电信),三家公司的实力相对起伏,只有联通实力相对较弱,但是国企的顽强生命力是不容小觑的。
中国电信是当之无愧的龙头翘楚,无论从业务类型、技术水平,还是从客户终端方面都是有较明显的优势的;当然曾经一段时间因为中国移动的移动手机用户的大量涌现而导致中国电信隐隐有被超越的迹象。
中国移动的3G业务虽然没有取得预想的良好效果,但是由于消费者的“大公司心态”也不至于出现下滑,倒是给中国联通一个喘气翻身的机会。
不管是哪个公司在掌控人们的视听,但是从设备的角度看去却也都是相去不远,只是略有区别,进一步的说:通信系统的体系化构架的原则是一致的,可以大致的归结成如下架构:客户端<——>交换中心<——>(中继)<——>交换中心<——>客户端。
也就是说,所有的通信都是围绕这样的思路完成的组网和制定通用的接口协议,进行通信。
二、实习容2.1、GSM通信GSM移动通信在中国从1993开始试验第一个实验局,到2010年已经发生了翻天覆地的变化。
目前中国的移动用户已经高居世界第一;移动运营商也从当初的中国电信发展到包含中国电信在的三家全国性的综合运营商;通信设备从最初全部进口的“八国联军”设备到目前现网基本上都是国产设备唱主角。
2.1.1、GSM通信基本原理移动通信是指通信双方或至少一方是处于可移动中进行信息交流的通信. 移动体之间的通信只能依靠无线电传输.那什么是无线通信呢?无线通信指利用电磁波的辐射和传播,经过空间传送信息的通信方式.电磁波是它的载体.移动通信使用的电磁波及频段? (电磁波频段与波段C=λ*F)GSM系统的组成:网络子系统NSS(交换子系统SS )、移动业务交换中心MSC、归属用户位置寄存器HLR 、访问用户位置寄存器VLR 、鉴权中心AUC 、设备识别寄存器EIR ;基站子系统BSS :基站控制器BSC 、基站收发信机BTS 、操作维护子系统OSS 、操作维护中心OMC 、移动台子系统MS 。
2.1.2、华为相关设备及操作流程 GSM 实验设备拓扑结构图:GSM_NSS 部接口如下图所示:MSCF接口EIRHLR/AUCG接口B接口VLRD接口G接口VLRB接口MSCE 接口M SB T S B T S B S CB S SO M CM S C /V L RN M C E I RH L R /A U C D P P S P C S S E M CO S SP S T N I S D N P D NN S S1、B接口定义为访问用户位置寄存器(VLR)与移动业务交换中心(MSC)之间的部接口.用于移动业务交换中心(MSC)向访问用户位置寄存器(VLR)询问有关移动台(MS)当前位置信息或者通知访问用户位置寄存器(VLR)有关移动台(MS)的位置更新信息.2、C接口定义为归属用户位置寄存器(HLR)与移动业务交换中心(MSC)之间的接口.用于传递路由选择和管理信息.在建立一个至移动用户的呼叫时,入口移动业务交换中心(GMSC)应向被叫用户所属的归属用户位置寄存器(HLR)询问被叫移动台的漫游.C接口的物理方式是标准的2.048MB/S的PCM数字传输链路3、D接口定义为归属用户位置寄存器(HLR)与访问用户位置寄存器(VLR)之间的接口.用于交换有关移动台位置和用户管理的信息,为移动用户提供的主要服务是保证移动台在整个服务区能建立和接收呼叫.实用化的GSM系统结构一般把VLR综合于移动业务交换中心(MSC)中,而把归属用户位置寄存器(HLR)与鉴权中心(AUC)综合在同一个物理实体.D接口的物理是通过移动业务交换中心(MSC)与归属用户位置寄存器(HLR)之间的标准2.048Mb/s 的PCM 数字传输链路实现的.4、E接口定义为控制相邻区域的不同移动业务交换中心(MSC)之间的接口. 此接口用于切换过程换有关切换信息以启动和完成切换.E接口的物理方式是通过移动业务交换中心(MSC)之间的标准2.048Mbit/s PCM 数字传输链路实现的.5、F接口定义为移动业务交换中心(MSC)与移动设备识别寄存器(EIR)之间的接口.用于交换相关的国际移动设备识别码管理信息.F接口的物理方式是通过移动业务交换中心(MSC)与移动设备识别寄存器(EIR)之间的标准2.048Mbit/s 的PCM 数字传输链路实现的.6、G接口定义为访问用户位置寄存器(VLR)之间的接口.此接口用于向分配临时移动用户识别码(TMSI)的访问用户位置寄存器(VLR)询问此移动用户的国际移动用户识别码(IMSI)的信息.G接口的物理方式是标准2.048Mbit/s 的PCM 数字传输链路2.2、程控交换随着通信技术的不断发展,数字交换机的结构也越来越复杂。
这里只介绍最简单的数字交换机系统,它具有最基本的组成部分。
2.2.1、数字式程控交换的基础知识程控数字交换机最基本结构:数字交换机的最基本组部分为话路和控制两部分。
当话音信号变成数字信号后,每个用户的话音信息就在PCM复用线上占据一个固定的时隙,在这个固定的时隙上,周期地传递该用户的话音信息。
例如,A 用户占据的是TS1时隙,则A用户的话音信息就将每隔125μS在TS1时隙以数字信号的方式向交换网络传递一次,由交换网络传送给A用户的话音信号也将每隔125μS时间在TS1时隙送给A用户。
所以TS1时隙就是固定给A用户使用的话路,无论是发话还是受话,均使用这个TS1时隙的时间。
当然发话回路和受话回路是分开的,但传递A用户的话音信息的时间和A 用户接收来话的话音信息的时间是在同一个时隙时间之。
综上所述,时隙交换的实质就是将一个话音信息由某个时隙搬移至另一个时隙。
时隙交换是采用时间接线器来完成的,但时间接线器的容量不大,目前所能生产的最大容量也只有2048个单元,若组成一个交换局显然是不够的,还必须进行空间交换,以扩大其容量。
这里讲的空间交换仍是时分制的数字交换,信息编码仍是在某个时隙传输,仅仅是由这一条复用线上交换到另一条复用线上,时隙不变。
所以组成一个数字交换网络不仅需要时隙交换,而且还要进行空间交换。
2.2.2、C&C08设备简介及相关操作说明C&C08在硬件上具有模块化的层次结构。
整个硬件系统可分为以下4个等级: 1、单板:单板是C&C08数字程控交换系统的硬件基础,是实现交换系统功能的基本组成单元。
2、功能机框:当安装有特定母板的机框插入多种功能单板时就构成了功能机框,如SM 中的主控框、用户框、中继框等。
3、模块:单个功能机框或多个功能机框的组合就构成了不同类别的模块,如交换模块SM 由主控框、用户框(或中继框)等构成。
4、交换系统:不同的模块按需要组合在一起就构成了具有丰富功能和接口的交换系统。
交换系统功能机框功能机框模块模块单板单板单板功能机框模块交换系统ASL+DRV+TSS+PWX+母板SLB 用户框+主控框 USMUSM/TSM/UTM+AM/CM C&C082.3、光传输技术SDH是什么——同步数字传输体制。
类似于PDH,均为数字信号传输体制。
通信网传输、交换、处理大量信息,向数字化、综合化、智能化、个人化发展。
作为通信网的承载体传输网要求:1、宽带化——信息高速公路2、规化——世界性统一的标准接口2.3.1、光传输技术基本原理复用/解复用的方式,决定高速信号上/下低速信号的方便性。
PDH采用异步复用方式:低速信号在高速信号中的位置无规律性,即无预知性,即不能从高速信号中直接分离低速信号通过指针定位预见低速信号在帧中位置,使收端可直接下低速信号。
1、SDH信号帧特点:以字节为单位(8bit)的块状帧,传输方式——从左到右、从上到下,帧频固定为8000帧/s,帧周期125us。
2、 SDH信号帧的构成:1)信息净负荷:STM-N帧中放置各种负荷的地方。
各种有效信息,例如2M、34M 、140M打包成信息包后,放于其中。
然后由STM-N信号承载,在SDH网上传输。
若将STM-N信号帧比做一辆货车,其净负荷区即为该货车的车厢。
在将低速信号打包装箱时,在每一个信息包中加入POH,以完成对每一个“货物包”在“运输”中的监视。
2)段开销:完成对STM-N整体信号流进行监控。
即对STM-N“车厢”中所有“货物包”进行整体上的性能监控。
再生段开销(RSOH):对STM-N整体信号进行监控。
复用段开销(MSOH):对STM-N中的某一个STM-1信号进行监控。
RSOH、MSOH、POH组成SDH层层细化的监控体制。