法院受理土地征收补偿纠纷的法律依据
- 格式:doc
- 大小:37.50 KB
- 文档页数:6
土地纠纷处理依据一、土地纠纷的类型土地纠纷可以分为不同的类型,包括土地使用权纠纷、土地承包经营权纠纷、土地征收补偿纠纷等。
其中,土地使用权纠纷是指土地使用者与土地所有者之间因土地使用权的归属、范围、期限等问题产生争议;土地承包经营权纠纷是指承包农民与土地承包经营权出让人之间因土地承包经营权的转让、续期、解除等问题发生纠纷;土地征收补偿纠纷是指政府征收土地时与被征地农民或土地使用者之间因土地征收补偿的标准、方式、程序等问题产生争议。
二、土地纠纷的处理机制土地纠纷的处理主要依据相关法律法规进行,处理机制主要包括诉讼和非诉讼两种方式。
1. 诉讼方式:当土地纠纷当事人无法通过协商、调解等非诉讼方式解决争议时,可以通过法院起诉的方式解决纠纷。
根据《中华人民共和国民事诉讼法》,土地纠纷案件可以由基层人民法院或中级人民法院审理,具体程序和责任可以参照相关法律法规进行处理。
2. 非诉讼方式:除了诉讼方式外,土地纠纷当事人还可以通过协商、调解、仲裁等非诉讼方式解决纠纷。
根据《中华人民共和国民事诉讼法》,当事人可以自愿选择协商、调解、仲裁等方式解决纠纷,相关部门和组织可以提供相应的调解、仲裁服务。
土地纠纷处理的依据主要包括《中华人民共和国土地管理法》、《中华人民共和国农村土地承包法》等相关法律法规。
1. 《中华人民共和国土地管理法》是我国土地管理的基本法律,对土地使用、流转、征收等方面进行了规定。
根据该法,土地使用权的取得、转让、终止等问题需要依法办理,土地纠纷可以通过诉讼或非诉讼方式解决。
2. 《中华人民共和国农村土地承包法》是我国农村土地承包经营的基本法律,对土地承包经营权的确权、保护、转让等方面进行了规定。
根据该法,土地承包经营权的纠纷可以通过诉讼或非诉讼方式解决,相关部门和组织可以提供调解、仲裁等服务。
四、土地纠纷处理的程序根据土地纠纷的不同类型和解决方式,处理程序也有所差异。
一般而言,土地纠纷的处理程序可以包括以下几个步骤:1. 登记备案:当土地纠纷当事人无法自行解决争议时,可以向相关部门或组织登记备案,提供相关证据和材料。
土地征用补偿法律依据1、中华人民共和国宪法第十条(1982年12月4日);2、中华人民共和国宪法修正案第二条(1988年4月12日);3、中华人民共和国土地管理法第47至49条(2004年8月28日修正);4、中华人民共和国土地管理法实施条例(1998年12月27日);5、国土资源部关于贯彻执行《中华人民共和国土地管理法》和《中华人民共和国土地管理法实施条例》若干问题的意见(1999年9月17日);6、中华人民共和国农村土地承包法(2002年8月29日);7、中华人民共和国城市房地产管理法(1994年7月5日);8、国务院关于深化改革严格土地管理的决定(2004年10月21日);9、土地复垦规定(1998年11月8日);10、国家土地管理局关于对执行《土地复垦规定》有关问题请求的批复(1997年9月26日);11、国土资源部关于进一步规范建设用地审查报批工作有关剖的通知(2002年8月1日);12、国土资源部关于加强征地管理工作的通知(1999年12月24日);13、基本农田保护条例(1998年12月24日);14、征用土地公告办法(2001年10月22日);15、国土资源行政复议规定(2001年6月28日);16、国土资源信访规定(2002年4月3日);17、国土资源听证规定(2004年1月9日);18、监察部、国土资源部、农业部、审计署关于对征用农民集体所有土地补偿费管理使用情况及经营性土地使用权出让情况开展重点检查的通知(2004.9.23)颁布单位:监察部、国土资源部、农业部、审计署文号:监发[2004]3号19、中华人民共和国刑法第342条(1997年3月14日修订);20、最高人民法院关于村民因土地补偿费、安置补助费问题与村民委员会发生纠纷人民法院应否受理问题的答复(2001年12月31日);21、最高人民法院关于人民法院对农村集体经济所得收益分配纠纷是否受理问题的答复(2001年7月9日)。
《关于审理涉及农村土地承包纠纷案件适用法律问题的解释》理解与适用(1-3)来源:民事审判指导与参考(2005年第3集)(总第23集) 和判解研究2005年4辑出版社:法律出版社出版时间:2006年01月01日作者:最高法院民一庭辛正郁一、起草司法解释的相关背景和指导思想建设现代农业,发展农村经济,增加农民收入,是全面建设小康社会的重大任务,事关经济社会全面、协调和可持续发展的大局。
上世纪九十年代中后期,第二轮土地承包(延包)工作在全国各地农村陆续展开。
随着此项工作基本结束,广大农民的土地承包经营权得到进一步落实。
这一历史时期是我国经济社会在历经近二十年改革开放的量的积累后,进入阶段性的质的提升的重要阶段。
农民权利意识与平等观念的觉醒和树立,与广泛存在的侵害农民土地承包经营权益现象以及城乡发展水平差距的持续加大之间,产生激烈的碰撞。
其结果反映在诉讼层面,就是在随后的几年时间内,涉及农村土地承包纠纷案件数量呈现出持续的增长态势。
以往,相关案件的处理,一般是以《民法通则》、《合同法》的原则规定为依据。
但在肯定《民法通则》及《合同法》在农村土地承包纠纷案件处理依据层面具有统辖意义的同时,还应当看到它们在面对和调整这类较为特殊的纠纷案件时,确实存在针对性不够强、涵盖面不够全的问题。
农村土地承包纠纷作为一类特殊的民事争议,具有不同于或者说不完全同于其他纠纷类型的内在特征和处理原则。
这种特殊性不仅体现在对土地承包经营权权利性质的正确认识方面,还体现在对土地承包经营权保护方法以及纠纷处理规则的准确适用之上。
虽属民事合同,但在农村土地承包合同之上却体现了强度远远超越普通民事合同的国家干预色彩。
比如,从家庭承包合同的订立程序、履行、效果,甚至合同的变更抑或解除,法律均做出了细致全面的专门规定,体现了国家对土地承包经营权人的特别保护。
其原因不仅在于承包合同的履行与保护事关耕地资源保护与利用的重大事项,而且在于其所承载的中国农村社会对土地赋予的社会使命——公平享有社会资源,为农民的生存权提供基本保障。
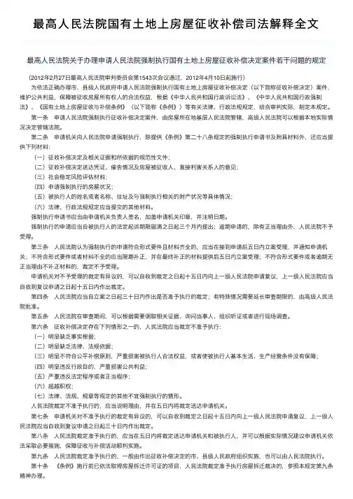
最⾼⼈民法院国有⼟地上房屋征收补偿司法解释全⽂最⾼⼈民法院关于办理申请⼈民法院强制执⾏国有⼟地上房屋征收补偿决定案件若⼲问题的规定(2012年2⽉27⽇最⾼⼈民法院审判委员会第1543次会议通过,2012年4⽉10⽇起施⾏) 为依法正确办理市、县级⼈民政府申请⼈民法院强制执⾏国有⼟地上房屋征收补偿决定(以下简称征收补偿决定)案件,维护公共利益,保障被征收房屋所有权⼈的合法权益,根据《中华⼈民共和国⾏政诉讼法》、《中华⼈民共和国⾏政强制法》、《国有⼟地上房屋征收与补偿条例》(以下简称《条例》)等有关法律、⾏政法规规定,结合审判实际,制定本规定。
第⼀条 申请⼈民法院强制执⾏征收补偿决定案件,由房屋所在地基层⼈民法院管辖,⾼级⼈民法院可以根据本地实际情况决定管辖法院。
第⼆条 申请机关向⼈民法院申请强制执⾏,除提供《条例》第⼆⼗⼋条规定的强制执⾏申请书及附具材料外,还应当提供下列材料: (⼀)征收补偿决定及相关证据和所依据的规范性⽂件; (⼆)征收补偿决定送达凭证、催告情况及房屋被征收⼈、直接利害关系⼈的意见; (三)社会稳定风险评估材料; (四)申请强制执⾏的房屋状况; (五)被执⾏⼈的姓名或者名称、住址及与强制执⾏相关的财产状况等具体情况; (六)法律、⾏政法规规定应当提交的其他材料。
强制执⾏申请书应当由申请机关负责⼈签名,加盖申请机关印章,并注明⽇期。
强制执⾏的申请应当⾃被执⾏⼈的法定起诉期限届满之⽇起三个⽉内提出;逾期申请的,除有正当理由外,⼈民法院不予受理。
第三条 ⼈民法院认为强制执⾏的申请符合形式要件且材料齐全的,应当在接到申请后五⽇内⽴案受理,并通知申请机关;不符合形式要件或者材料不全的应当限期补正,并在最终补正的材料提供后五⽇内⽴案受理;不符合形式要件或者逾期⽆正当理由不补正材料的,裁定不予受理。
申请机关对不予受理的裁定有异议的,可以⾃收到裁定之⽇起⼗五⽇内向上⼀级⼈民法院申请复议,上⼀级⼈民法院应当⾃收到复议申请之⽇起⼗五⽇内作出裁定。
最高人民法院关于办理申请人民法院强制执行国有土地上房屋征收补偿决定案件若干问题的规定2012-06-11 | 来源:最高人民法院网站网站 |【大中小】【打印】【关闭】法释〔2012〕4号中华人民共和国最高人民法院公告《最高人民法院关于办理申请人民法院强制执行国有土地上房屋征收补偿决定案件若干问题的规定》已于2012年2月27日由最高人民法院审判委员会第1543次会议通过,现予公布,自2012年4月10日起施行。
二○一二年三月二十六日最高人民法院关于办理申请人民法院强制执行国有土地上房屋征收补偿决定案件若干问题的规定(2012年2月27日最高人民法院审判委员会第1543次会议通过法释〔2012〕4号)为依法正确办理市、县级人民政府申请人民法院强制执行国有土地上房屋征收补偿决定(以下简称征收补偿决定)案件,维护公共利益,保障被征收房屋所有权人的合法权益,根据《中华人民共和国行政诉讼法》、《中华人民共和国行政强制法》、《国有土地上房屋征收与补偿条例》(以下简称《条例》)等有关法律、行政法规规定,结合审判实际,制定本规定。
第一条申请人民法院强制执行征收补偿决定案件,由房屋所在地基层人民法院管辖,高级人民法院可以根据本地实际情况决定管辖法院。
第二条申请机关向人民法院申请强制执行,除提供《条例》第二十八条规定的强制执行申请书及附具材料外,还应当提供下列材料:(一)征收补偿决定及相关证据和所依据的规范性文件;(二)征收补偿决定送达凭证、催告情况及房屋被征收人、直接利害关系人的意见;(三)社会稳定风险评估材料;(四)申请强制执行的房屋状况;(五)被执行人的姓名或者名称、住址及与强制执行相关的财产状况等具体情况;(六)法律、行政法规规定应当提交的其他材料。
强制执行申请书应当由申请机关负责人签名,加盖申请机关印章,并注明日期。
强制执行的申请应当自被执行人的法定起诉期限届满之日起三个月内提出;逾期申请的,除有正当理由外,人民法院不予受理。
最高院《关于审理涉及农村土地承包纠纷案件适用法律问题的解释》最高人民法院副院长黄松有就最高人民法院《关于审理涉及农村土地承包纠纷案件适用法律问题的解释》答记者问发布时间:2005-07-29 13:28:08 为贯彻“三个代表”重要思想和科学发展观,落实司法为民工作要求,切实提升司法审判能力,解决人民法院在审理涉及农村土地承包纠纷案件的适用法律问题,切实维护农民的合法权益和农村的稳定,最高人民法院出台了《关于审理涉及农村土地承包纠纷案件适用法律问题的解释》。
值此司法解释公布之时,最高人民法院副院长黄松有就有关问题接受了记者的采访。
一、《解释》的出台是农民维权的迫切需要问:最高人民法院今天公布了《关于审理涉及农村土地承包纠纷案件适用法律问题的解释》,请您谈谈司法解释出台的背景? 答:我国有9亿农民,“三农”问题事关社会稳定的大局,也是我国改革开放和社会发展的前提和基础。
而依法保护农民的土地承包经营权,对促进农村经济的发展、维护农村社会稳定以及构建社会主义和谐社会具有十分重要的意义。
党的十六届三中全会提出要“依法保障农民对土地承包经营的各项权利”。
近年来,涉及农村土地承包的纠纷案件日益增多,这一类纠纷普遍具有理论复杂、政策性强、涉及面广、敏感度高、处理难度大的特点,解决不好容易导致矛盾激化并影响社会稳定。
以往,人民法院审理农村土地承包纠纷案件时适用的法律主要是《民法通则》以及《合同法》等基本法律规范,但这些法律的规定在解决农村土地承包纠纷案件中又存在针对性不强的问题。
社会各界包括广大农民,对《解释》的出台都报以热切的期望。
《农村土地承包法》施行后,全国人大常委会对贯彻实施《农村土地承包法》的情况进行了专项执法检查,并专门行文要求最高人民法院就此尽快制定有关的司法解释。
为切实贯彻落实《农村土地承包法》及相关法律规定,给人民法院相关的审判实践提供更具操作性的司法解释依据,为农民维权提供更为明确、具体、有力的法律武器,最高人民法院制定并公布了《解释》。
最高人民法院关于审理涉及农村土地承包纠纷案件适用法律问题的解释(法释[2005]6号)中华人民共和国最高人民法院公告《最高人民法院关于审理涉及农村土地承包纠纷案件适用法律问题的解释》已于2005年3月29日由最高人民法院审判委员会第1346次会议通过,现予公布,自2005年9月1日起施行。
二〇〇五年七月二十九日根据《中华人民共和国民法通则》、《中华人民共和国合同法》、《中华人民共和国民事诉讼法》、《中华人民共和国农村土地承包法》、《中华人民共和国土地管理法》等法律的规定,结合民事审判实践,对审理涉及农村土地承包纠纷案件适用法律的若干问题解释如下:一、受理与诉讼主体第一条下列涉及农村土地承包民事纠纷,人民法院应当依法受理:(一)承包合同纠纷;(二)承包经营权侵权纠纷;(三)承包经营权流转纠纷;(四)承包地征收补偿费用分配纠纷;(五)承包经营权继承纠纷。
集体经济组织成员因未实际取得土地承包经营权提起民事诉讼的,人民法院应当告知其向有关行政主管部门申请解决。
集体经济组织成员就用于分配的土地补偿费数额提起民事诉讼的,人民法院不予受理。
第二条当事人自愿达成书面仲裁协议的,受诉人民法院应当参照最高人民法院《关于适用<中华人民共和国民事诉讼法>若干问题的意见》第145条至第148条的规定处理。
当事人未达成书面仲裁协议,一方当事人向农村土地承包仲裁机构申请仲裁,另一方当事人提起诉讼的,人民法院应予受理,并书面通知仲裁机构。
但另一方当事人接受仲裁管辖后又起诉的,人民法院不予受理。
当事人对仲裁裁决不服并在收到裁决书之日起三十日内提起诉讼的,人民法院应予受理。
第三条承包合同纠纷,以发包方和承包方为当事人。
前款所称承包方是指以家庭承包方式承包本集体经济组织农村土地的农户,以及以其他方式承包农村土地的单位或者个人。
第四条农户成员为多人的,由其代表人进行诉讼。
农户代表人按照下列情形确定:(一)土地承包经营权证等证书上记载的人;(二)未依法登记取得土地承包经营权证等证书的,为在承包合同上签字的人;(三)前两项规定的人死亡、丧失民事行为能力或者因其他原因无法进行诉讼的,为农户成员推选的人。
第1篇一、引言土地是国家的根本资源,也是人民群众生产生活的基础。
在我国,土地纠纷案件一直是司法实践中的热点问题。
本文将通过对一起典型的土地纠纷案例进行解析,帮助读者了解土地纠纷案件的常见问题、处理原则及法律依据。
二、案例背景某市A村与B村相邻,两村共有土地面积1000亩。
上世纪80年代,A村与B村共同承包了这1000亩土地,由两村村民共同耕种。
然而,随着经济的发展和人口的增加,两村对土地的需求日益增长。
2005年,A村与B村在土地承包经营权分配上产生了纠纷,A村认为B村多占了土地,要求收回多占部分;而B村则认为,两村在共同承包期间,已经对土地进行了实际使用,多占部分应当归B村所有。
三、案件争议焦点1. 两村共同承包的土地,在分配过程中是否存在多占现象?2. 如果存在多占现象,多占部分应如何处理?3. A村要求收回多占部分的法律依据是什么?四、案例分析1. 关于多占现象的认定根据《中华人民共和国农村土地承包法》第二十一条规定:“承包期内,发包方不得调整承包地。
因自然灾害、国家建设等特殊原因,需要调整承包地的,应当依照法定程序进行。
”在本案中,A村与B村在共同承包期间,没有进行过土地调整,因此,在分配过程中不存在多占现象。
2. 关于多占部分的处理根据《中华人民共和国农村土地承包法》第二十二条规定:“承包期内,承包方全家迁入小城镇落户的,应当按照国家有关规定,保留其土地承包经营权;承包方全家迁入设区的市,转为非农业户口的,应当将承包地交回发包方。
”在本案中,A 村与B村在共同承包期间,没有出现迁入小城镇或转为非农业户口的情况,因此,多占部分的处理应当根据实际情况进行。
3. A村要求收回多占部分的法律依据根据《中华人民共和国农村土地承包法》第三十条规定:“承包期内,承包方应当合理利用土地,保护土地资源,不得擅自改变土地用途。
”在本案中,A村与B村在共同承包期间,未对土地进行合理利用,存在擅自改变土地用途的情况。
第1篇一、案例背景近年来,随着我国城市化进程的加快,土地资源日益紧张,土地纠纷案件也呈上升趋势。
本案例选取一起典型的土地纠纷案件,从法律角度进行分析,旨在探讨土地纠纷的处理方法,为类似案件提供参考。
(一)案情简介甲村与乙村相邻,双方均有部分土地位于交界处。
因历史原因,交界处的土地一直由甲村耕种。
2010年,乙村提出交界处土地所有权归乙村,要求甲村归还。
甲村表示,交界处土地已耕种多年,且双方均有使用该土地的习惯,故不同意归还。
乙村遂向法院提起诉讼。
(二)争议焦点1. 交界处土地的所有权归属;2. 双方使用交界处土地的习惯是否构成合法使用;3. 如何处理双方土地纠纷。
二、案例分析(一)关于交界处土地的所有权归属1. 法律依据《中华人民共和国土地管理法》第二条规定:“土地属于国家所有,由法律规定属于集体所有的,属于集体所有。
”第四十三条规定:“因历史原因,土地权属发生争议的,由当事人协商解决;协商不成的,由人民政府依法处理。
”2. 案例分析根据法律规定,土地所有权归属应以法律规定为准。
本案中,交界处土地的历史归属存在争议,但甲村和乙村均有使用该土地的习惯。
在此情况下,双方应通过协商解决土地权属问题。
若协商不成,可由人民政府依法处理。
(二)关于双方使用交界处土地的习惯是否构成合法使用1. 法律依据《中华人民共和国物权法》第二十四条规定:“合法占有土地,依法享有土地权益。
”2. 案例分析本案中,甲村和乙村均有使用交界处土地的习惯,且已持续多年。
根据法律规定,合法占有土地的,依法享有土地权益。
因此,双方使用交界处土地的习惯应视为合法使用。
(三)关于如何处理双方土地纠纷1. 法律依据《中华人民共和国土地管理法》第四十三条规定:“因历史原因,土地权属发生争议的,由当事人协商解决;协商不成的,由人民政府依法处理。
”2. 案例分析本案中,甲村和乙村应首先通过协商解决土地纠纷。
若协商不成,可由人民政府依法处理。
在处理过程中,应充分考虑以下因素:(1)历史原因:交界处土地的历史归属及双方使用习惯;(2)法律规定:依据《中华人民共和国土地管理法》等相关法律法规;(3)公平合理:确保双方合法权益得到保障。
【法规标题】最高人民法院关于审理涉及农村集体土地行政案件若干问题的规定【颁布单位】最高人民法院【发文字号】法释〔2011〕20号【颁布时间】2011-8-7最高人民法院关于审理涉及农村集体土地行政案件若干问题的规定(2011年5月9日最高人民法院审判委员会第1522次会议通过)法释〔2011〕20号中华人民共和国最高人民法院公告《最高人民法院关于审理涉及农村集体土地行政案件若干问题的规定》已于2011年5月9日由最高人民法院审判委员会第1522次会议通过,现予公布,自2011年9月5日起施行。
二○一一年八月七日为正确审理涉及农村集体土地的行政案件,根据《中华人民共和国物权法》、《中华人民共和国土地管理法》和《中华人民共和国行政诉讼法》等有关法律规定,结合行政审判实际,制定本规定。
第一条农村集体土地的权利人或者利害关系人(以下简称土地权利人)认为行政机关作出的涉及农村集体土地的行政行为侵犯其合法权益,提起诉讼的,属于人民法院行政诉讼的受案范围。
第二条土地登记机构根据人民法院生效裁判文书、协助执行通知书或者仲裁机构的法律文书办理的土地权属登记行为,土地权利人不服提起诉讼的,人民法院不予受理,但土地权利人认为登记内容与有关文书内容不一致的除外。
第三条村民委员会或者农村集体经济组织对涉及农村集体土地的行政行为不起诉的,过半数的村民可以以集体经济组织名义提起诉讼。
农村集体经济组织成员全部转为城镇居民后,对涉及农村集体土地的行政行为不服的,过半数的原集体经济组织成员可以提起诉讼。
第四条土地使用权人或者实际使用人对行政机关作出涉及其使用或实际使用的集体土地的行政行为不服的,可以以自己的名义提起诉讼。
第五条土地权利人认为土地储备机构作出的行为侵犯其依法享有的农村集体土地所有权或使用权的,向人民法院提起诉讼的,应当以土地储备机构所隶属的土地管理部门为被告。
第六条土地权利人认为乡级以上人民政府作出的土地确权决定侵犯其依法享有的农村集体土地所有权或者使用权,经复议后向人民法院提起诉讼的,人民法院应当依法受理。
近年来,随着我国城市化进程的加快及乡镇旧城改造建设的需要,集体土地被大量征收或收回,由此引发的农民房屋拆迁纠纷案件呈明显上升的趋势,如我院2004年度受理此类纠纷案2件、2005年度5件,比增150%,农民房屋拆迁纠纷已成为当前社会各界共同关注的重点、难点问题。
但目前国家法律、法规在对农民房屋拆迁安置补偿这类事关农民安身立命之本的重大事项上却没有明确规定,司法实践亦无统一认识,造成同一案件的处理结果往往不尽相同,这样不仅不利于维护法律的权威,也不利于保护农民的合法权益。
依法正确审理集体土地农民房屋拆迁纠纷案件,不仅有利于平衡国家、集体、农民三方的利益,而且对于建设社会主义新农村具有十分重要的作用。
有鉴于此,本文就集体土地农民房屋拆迁纠纷案件的特点、处理及防治对策等问题作如下探析,以求得同仁共识。
一、农民房屋拆迁纠纷案件的特点(一)、拆迁主体的确定性和目的的唯一性宪法和土地管理法都仅规定为了公共利益的需要国家可以对集体土地实行征收或征用,农村集体经济组织为本村公共设施和公益事业的需要可以依法收回土地使用权。
故农民房屋拆迁纠纷案件的拆迁主体只能是国家和农村集体经济组织,其拆迁目的是公共利益的需要。
(二)、涉诉法律关系的特殊性从司法实践看,农民房屋拆迁问题不仅具有明显的商法性质,而且还带有一定的行政强制性,与一般的房屋案件相比有着明显的不同,主要表现为只有涉诉的农民宅基地被国家征收或集体经济组织收回这一行政法律关系发生,该宅基地上的房屋才被确定为拆迁或已被拆迁这一客观事实,才能引起涉诉主体间相关的民事法律关系和行政法律关系的设立、变更和终止。
因此,农民房屋拆迁纠纷案件往往涉及行政和民事双重法律关系。
(三)、涉诉案件适用法律的不明确性宪法规定公民的私有财产不可侵犯和对征收或征用补偿的基本原则,但是国家立法机关至今尚未制定关于农民房屋拆迁的专门法律,以调整农民房屋拆迁法律关系。
《土地管理法》虽对集体土地征收补偿安置的规定比较明确,有具体的计算标准,但对以农民房屋为主的农民私有财产却采取忽略或放任态度,房屋包仅含在“附着物”之中。
最高人民法院关于审理涉及农村土地承包纠纷的规定受理与诉讼主体:第一条下列涉及农村土地承包民事纠纷,人民法院应当依法受理:(一)承包合同纠纷;二)承包经营权侵权纠纷;(三)承包经营权流转纠纷;(四)承包地征收补偿费用分配纠纷;(五)承包经营权继承纠纷。
在现代中国农村实行的是土地承包经营制,这在很大的程度上扩大了自主权,也有利于土地的有效利用。
但是在土地承包的过程中还是比较容易产生纠纷的,这些纠纷妥善的解决才能更好维护当事人利益。
那么最高人民法院关于审理涉及农村土地承包纠纷是怎样规定的呢?小编带大家了解。
▲一、土地承包纠纷定义农村土地承包是指采取农村集体经济组织内部的家庭承包方式,不宜采取家庭承包方式的荒山、荒沟、荒丘、荒淮等农村土地,可以采取招标、拍卖、公开协商等方式承包。
农村土地承包后土地的所有权性质不变,承包地不得买卖。
而土地承包纠纷就产生于其中。
▲二、《最高人民法院关于审理涉及农村土地承包纠纷案件适用法律问题的解释》▲《最高人民法院关于审理涉及农村土地承包纠纷案件适用法律问题的解释》(法释[2005]6号)中华人民共和国最高人民法院公告《最高人民法院关于审理涉及农村土地承包纠纷案件适用法律问题的解释》已于2005年3月29日由最高人民法院审判委员会第1346次会议通过,现予公布,自2005年9月1日起施行。
二〇〇五年七月二十九日▲最高人民法院关于审理涉及农村土地承包纠纷案件适用法律问题的解释根据《中华人民共和国民法通则》、《中华人民共和国合同法》、《中华人民共和国民事诉讼法》、《中华人民共和国农村土地承包法》、《中华人民共和国土地管理法》等法律的规定,结合民事审判实践,对审理涉及农村土地承包纠纷案件适用法律的若干问题解释如下:▲一、受理与诉讼主体第一条下列涉及农村土地承包民事纠纷,人民法院应当依法受理:(一)承包合同纠纷;(二)承包经营权侵权纠纷;(三)承包经营权流转纠纷;(四)承包地征收补偿费用分配纠纷;(五)承包经营权继承纠纷。
安徽省高级人民法院关于处理农村土地纠纷案件的指导意见文章属性•【制定机关】安徽省高级人民法院•【公布日期】2004.12.27•【字号】•【施行日期】2005.01.01•【效力等级】地方司法文件•【时效性】现行有效•【主题分类】审判机关正文安徽省高级人民法院关于处理农村土地纠纷案件的指导意见(2004年12月27日安徽省高级人民法院审判委员会第92次会议通过)为正确审理涉及农村土地纠纷案件,根据《中华人民共和国土地管理法》、《中华人民共和国农村土地承包法》、(以下简称《农村土地承包法》)、《中华人民共和国村民委员会组织发法》、(以下简称《村民委员会组织法》)、《中华人民共和国妇女权益保障法》、(以下简称《妇女权益保障法》)和有关法律、行政法规的规定,结合审判实践,制定本意见。
一、受理范围根据有关法律规定,承包地被依法征收、占用的,承包方有权依法获得相应的补偿。
因此,对村民因土地补偿、安置费用的支付和分配引起的纠纷,人民法院应作为民事案件受理;对村民因涉及征地行为及补偿标准引起的纠纷,不属民事案件受理范围。
为了规范和稳定农村土地承包关系,对涉及土地承包纠纷以及承包经营权流转纠纷,应以合同为基础,没有合同的暂不受理。
对于当事人要求确认承包地四至纠纷,要求确认村民会议经过民主议定程序确定的承包方案无效纠纷以及要求落实家庭承包政策取得土地承包经营权纠纷,因不属于平等主体之间的民事行为,不属民事案件受理范围。
二、在土地补偿、安置费用支付和分配及与土地承包相关的案件中农村集体经济组织成员资格的确认。
在处理土地补偿、安置费用的支付和分配及与土地承包相关的案件中,农村集体经济组织成员资格的确认,一般应以依法取得农村集体经济组织所在地户籍为基本原则,依法取得包括自然取得(出生取得)和法定取得(因婚姻、收养、遗赠抚养协议、行政命令等取得)。
同时兼顾在该农村集体经济组织中生产、生活或者离开后又没有取得城市最低生活保障的情形。
第1篇一、案件背景本案涉及一起因土地征用引发的纠纷。
原告李某系某市某村村民,拥有涉案土地的使用权。
2015年,某市市政府为了公共利益,决定在该市某区域进行土地征收,将李某的涉案土地纳入征收范围。
征收过程中,李某与市政府及征收实施单位就补偿安置等问题产生纠纷,未能达成一致意见。
李某遂向法院提起诉讼,要求市政府及征收实施单位支付相应的土地补偿费、安置补助费等。
二、案件事实1. 征收目的:根据市政府的公告,此次土地征收是为了建设公共基础设施,提高区域内的城市化水平,符合国家关于土地征收的法律法规。
2. 征收范围:涉案土地位于某市某区域,面积约为10亩,包括李某的住宅、农田及附属设施。
3. 补偿标准:根据《中华人民共和国土地管理法》及相关政策,市政府及征收实施单位制定了补偿标准,包括土地补偿费、安置补助费、附着物补偿费等。
4. 补偿协商:在征收过程中,李某与市政府及征收实施单位就补偿标准、安置方式等问题进行了多次协商,但双方未能达成一致意见。
5. 诉讼请求:李某要求市政府及征收实施单位支付土地补偿费、安置补助费、附着物补偿费、搬迁费等共计人民币100万元。
三、争议焦点本案的争议焦点主要集中在以下几个方面:1. 补偿标准的合理性:李某认为市政府及征收实施单位的补偿标准低于市场价,要求按照市场价进行补偿。
2. 安置方式的合理性:李某认为市政府及征收实施单位提供的安置方式不符合其生活需求,要求提供更加合适的安置方案。
3. 征收程序的合法性:李某认为市政府及征收实施单位的征收程序存在瑕疵,要求确认征收行为无效。
四、法院判决法院经审理认为:1. 补偿标准的合理性:根据《中华人民共和国土地管理法》及相关政策,土地补偿费应按照被征收土地的原用途和地类等级确定。
本案中,市政府及征收实施单位制定的补偿标准符合法律规定,且考虑了当地经济发展水平、土地市场状况等因素,具有合理性。
李某要求按照市场价进行补偿的请求,缺乏法律依据,不予支持。
最高人民法院关于认真贯彻执行《关于办理申请人民法院强制执行国有土地上房屋征收补偿决定案件若干问题的规定》的通知【法规类别】执行程序【发文字号】法[2012]97号【发布部门】最高人民法院【发布日期】2012.04.05【实施日期】2012.04.05【时效性】现行有效【效力级别】司法解释性质文件最高人民法院关于认真贯彻执行《关于办理申请人民法院强制执行国有土地上房屋征收补偿决定案件若干问题的规定》的通知(2012年4月5日法[2012]97号)各省、自治区、直辖市高级人民法院,解放军军事法院,新疆维吾尔自治区高级人民法院生产建设兵团分院:《最高人民法院关于办理申请人民法院强制执行国有土地上房屋征收补偿决定案件若干问题的规定》(法释[2012]4号,以下简称《规定》)已由最高人民法院审判委员会第1543次会议讨论通过,于2012年4月10日起施行。
为准确把握和正确适用《规定》,现就有关问题通知如下:一、充分认识制定实施《规定》的重要意义制定实施《规定》是人民法院服务大局、回应社会关切的需要。
房屋征收与补偿事关社会稳定、人民安居乐业、经济社会协调发展,党中央、国务院高度重视。
《中华人民共和国行政强制法》(以下称《行政强制法》)、《国有土地上房屋征收与补偿条例》(以下称《条例》)颁布实施以来,有关市、县级人民政府申请人民法院强制执行房屋征收补偿决定(以下称征收补偿决定)以及新旧规定衔接等问题成为社会关注焦点。
人民法院审判、执行工作面临许多新情况、新问题,需要统一法律、法规适用标准,明确具体工作规范。
《规定》是对相关法律、法规规定精神的进一步细化和落实。
制定实施《规定》是解决现实工作难题、保障合法权益与实现公共利益的需要。
近年来,一些地方因强制拆迁引发的恶性事件屡屡发生,为此,国务院下大力气进行专项整治,我院也下发紧急通知并开展专项检查,取得了明显成效。
《规定》从案件受理、审查和执行等各个环节作出明确规定,规范相关程序和执行主体,有利于从制度上切实保障人民群众合法权益和公共利益的实现,理顺征收与补偿工作秩序,防止类似事件的发生。
土地赔偿法律法规大全(2023年征地补偿价格)一、【总论】1.中华人民共和国建筑法(2023年修正)2.中华人民共和国城市房地产管理法(2023年修正)3.中华人民共和国城乡规划法(2023年修正)4.土地复垦条例(2023年施行)5.土地复垦条例实施办法(2023年修正)6.基本农田保护条例(2023年修订)7.中华人民共和国行政强制法(2023年施行)8.中华人民共和国土地管理法(2023年修正)9.中华人民共和国土地管理法实施条例(2023年修订)10.国土资源部关于贯彻执行《中华人民共和国土地管理法》和《中华人民共和国土地管理法实施条例》若干问题的意见(1999施行)11.闲置土地处置办法(国土资源部令第53号,2023施行)12.土地储备管理办法(国土资规〔2023〕17号,2023年施行)13.中共中央办公厅国务院办公厅印发《深化农村综合性实施方案》(2023年)14.节约集约利用土地规定(2023修正)15.国务院办公厅关于进一步严格征地拆迁管理工作切实维护群众合法权益的紧急通知(国办发明电[2023]15号)16.最高人民法院关于严格执行法律法规和司法解释依法妥善办理征收拆迁案件的通知(法[2023]148号)17.中央农村工作领导小组办公室农业农村部关于进一步加强农村宅基地管理的通知(中农发〔2023〕11号)二、【土地征地与补偿】(一)用地审批1.国务院关于国土资源部《报国务院批准的建设用地审查办法》的批复(国函〔1999〕131号)2.建设项目用地预审管理办法(2023年修正)3.建设用地审查报批管理办法(2023年修正)4.各类用地报批会审办法(国土资发[1998]145号)(二)征地费用管理1.财政部、国家发展委关于征地补偿安置费性质的批复(财综[2004]19号)2.财政部、国土资源部关于印发《土地储备资金财务管理办法》的通知(财综〔2023〕8号)3.国务院办公厅关于规范国有土地使用权出让收支管理的通知(国办发〔2023〕100号)(三)征地补偿安置与监管1.大中型水利水电工程建设征地补偿和移民安置条例(2023修订)2.征收土地公告办法(2023年修正)3.国土资源部关于印发《关于完善征地补偿安置制度的指导意见》的通知(国土资发[2004]238号)4.国土资源部关于开展制订征地统一年产值标准和征地区片综合地价工作的通知(国土资发〔2005〕144号)5.劳动和社会保障部、国土资源部关于切实做好被征地农民社会保障工作有关问题的通知(劳社部发[2023]14号)6.劳动和社会保障部、民政部、审计署关于做好农村社会养老保险和被征地农民社会保障工作有关问题的通知(劳社部发[2023]31号)7.自然资源部办公厅关于加快制定征收农用地区片综合地价工作的通知(自然资办发〔2023〕53号)8.国土资源部关于进一步做好征地管理工作的通知(国土资发[2023]96号)9.国土资源部办公厅关于严格管理防止违法违规征地的紧急通知(土资电发〔2023〕28号)10.国务院办公厅关于进一步严格征地拆迁管理工作切实维护群众合法权益的紧急通知(国办发明电[2023]15号)11.中共中央纪委办公厅、监察部办公厅关于加强监督检查进一步规范征地拆迁行为的通知(中纪办发[2023]8号)12.征地管理费暂行办法(1992施行)13.国务院关于深化严格土地管理的决定(节录)(国发[2004]28号)14.国务院办公厅关于规范国有土地使用权出让收支管理的通知(节录)(国办发〔2023〕100号)15.自然资源部办公厅关于印发《划拨国有建设用地使用权地价评估指导意见(试行)》的通知(自然资办函〔2023〕922号)16.国务院法制办公室关于依法做好征地补偿安置争议行政复议工作的通知(国法[2023]35号)17.国土资源部办公厅关于严格管理防止违法违规征地的紧急通知(土资电发〔2023〕28号)三、【拆迁与补偿】(一)一般规定1.国有土地上房屋征收与补偿条例(国务院令第590号,2023年执行)2.国务院法制办、住房和城乡建设部负责人就《国有土地上房屋征收与补偿条例》答记者问(2023年)3.最高人民法院关于办理申请人民法院强制执行国有土地上房屋征收补偿决定案件若干问题的规定(法释〔2023〕4号)4.最高人民法院关于认真贯彻执行《关于办理申请人民法院强制执行国有土地上房屋征收补偿决定案件若干问题的规定》的通知(法[2023]97号)(二)房屋估价1.住房和城乡建设部关于印发《国有土地上房屋征收评估办法》的通知(建房〔2023〕77号)2.房产测绘管理办法(2001年施行)3.建设部关于房屋建筑面积计算与房屋权属登记有关问题的通知(建住房[2002]74号)(三)补偿安置土地赔偿法律法规大全(2022年征地补偿价格)土地赔偿法律法规大全(2022年征地补偿价格)1.国务院法制办公室对北京市人民政府法制办公室《关于城市私有房屋拆迁补偿适用法律问题的请示》的答复(2002年)2.国务院法制办政府法制协调司关于对建设部办公厅《关于对房屋拆迁政策法规的答复是否属于具体行政行为的请示》的复函(2002年)四、【权属与登记】(一)一般规定1.不动产登记暂行条例(2023年修正)2.不动产登记暂行条例实施细则(2023年修正)3.国土资源部关于贯彻实施《不动产登记暂行条例》的通知(国土资发〔2023〕177号)4.国土资源部关于启用不动产登记簿证样式(试行)的通知(国土资发〔2023〕25号)5.国土资源部中央编办关于地方不动产登记职责整合的指导意见(国土资发〔2023〕50号)(二)土地权属与登记1.土地调查条例(2023年修订)2.土地调查条例实施办法(2023年修正)3.不动产登记资料查询暂行办法(2023年修正)4.土地权属争议调查处理办法(2023年修正)5.林木和林地权属登记管理办法(2023年施行)(三)房屋权属与登记1.城市房地产权属档案管理办法(2001年施行)2.国务院办公厅关于压缩不动产登记办理时间的通知(国办发〔2023〕8号)3.关于推进公证与不动产登记领域信息查询共享机制建设的意见(司发通〔2023〕132号)4.住房和城乡建设部关于发布国家标准《建筑工程建筑面积计算规范》的公告5.建设部关于房屋建筑面积计算与房屋权属登记有关问题的通知(建住房[2002]74号)6.建设部办公厅关于《关于房屋权属登记中如何界定不计算建筑面积的公共通道的请示》的复函7.最高人民法院关于审理房屋登记案件若干问题的规定(法释〔2023〕15号)8.房产测绘管理办法(2001年施行)五、【纠纷处理】(一)一般规定1.国土资源执法监督规定(2023年施行)2.违反土地管理规定行为处分办法(2023年施行)3.监察部、人力资源和社会保障部、国土资源部关于适用《违反土地管理规定行为处分办法》第三条有关问题的通知(监发〔2023〕5号)4.国家土地总督察办公室关于印发《重大土地问题实地核查办法》的通知(国土督办发〔2023〕16号)5.国土资源部关于印发《国土资源执法监察错案责任追究制度》的通知(国土资发〔2000〕431号)6.国土资源听证规定(2004年1月9日国土资源部第22号令)7.国土资源信访规定(2023年修订)8.国土资源行政处罚办法(2023年施行)9.国土资源部办公厅关于印发国土资源部政府信息公开工作规范的通知(国土资厅发〔2023〕28号)10.国土资源违法行为查处工作规程(国土资发〔2023〕117号)11.中华人民共和国政府信息公开条例(2023年修订)(二)行政复议1.中华人民共和国行政复议法(2023年修正)2.中华人民共和国行政复议法实施条例(2023年实施)3.国务院法制办公室关于依法做好征地补偿安置争议行政复议工作的通知(国法[2023]35号)4.自然资源行政复议规定(2023年施行)(三)行政诉讼1.中华人民共和国行政诉讼法(2023年修正)2.最高人民法院关于适用《中华人民共和国行政诉讼法》的解释(法释〔2023〕1号)3.自然资源行政应诉规定(2023年施行)4.最高人民法院研究室关于人民法院对农村集体经济所得收益分配纠纷是否受理问题的答复(法研[2001]51号)5.最高人民法院研究室关于村民因土地补偿费、安置补助费问题与村民委员会发生纠纷人民法院应否受理问题的答复(法研[2001]116号)6.最高人民法院关于审理涉及农村集体土地行政案件若干问题的规定(法释〔2023〕20号)(四)民事诉讼1.中华人民共和国民事诉讼法(2023年修正)2.最高人民法院关于适用《中华人民共和国民事诉讼法》的解释(2023修正)(上,1-225)3.最高人民法院关于适用《中华人民共和国民事诉讼法》的解释(2023修正)(下,226-552)。
第1篇一、案件背景2018年,我国某市发生了一起因土地征收引发的纠纷案件。
原告张某与被告某开发商因土地征收补偿问题产生争议,张某认为开发商未按照法律规定足额补偿其土地损失,遂将开发商告上法庭。
二、案件经过1. 争议焦点本案争议焦点在于土地征收补偿问题。
根据《中华人民共和国土地管理法》及相关法律法规,土地征收应当依法进行,并给予被征收人合理的补偿。
然而,在实际情况中,土地征收补偿问题往往成为争议的焦点。
2. 法院审理法院受理本案后,依法进行了审理。
在审理过程中,法院查明以下事实:(1)被告开发商在征收原告张某土地前,未依法进行土地征收审批手续。
(2)被告开发商在征收原告张某土地时,未按照法律规定足额补偿原告。
(3)原告张某在征收过程中,多次与被告开发商协商补偿问题,但未达成一致意见。
3. 法院判决根据以上事实,法院认为被告开发商在征收原告张某土地过程中存在违法行为,未依法进行土地征收审批手续,也未按照法律规定足额补偿原告。
据此,法院依法判决:(1)被告开发商在判决生效后十日内,按照法律规定足额补偿原告张某土地损失。
(2)被告开发商承担本案诉讼费用。
三、案件认识1. 法律的作用本案体现了法律在维护社会公平正义、解决社会矛盾方面的作用。
通过法律途径解决争议,既保护了当事人的合法权益,又维护了法律的尊严和权威。
2. 法律意识的重要性本案警示我们,要增强法律意识,自觉遵守法律法规。
在日常生活中,我们要了解相关法律法规,学会运用法律武器维护自己的合法权益。
3. 土地征收补偿问题土地征收补偿问题是社会关注的热点问题。
本案提醒我们,政府在征收土地过程中,要严格执行法律法规,确保被征收人的合法权益得到充分保障。
4. 法院审判的公正性本案法院在审理过程中,依法查明事实,公正判决,体现了我国司法公正的原则。
这也为我们树立了法治信心的榜样。
四、总结通过对这个法律案件的认识,我们深刻理解了法律在社会生活中的重要作用。
在今后的工作和生活中,我们要不断提高法律意识,自觉遵守法律法规,学会运用法律武器维护自己的合法权益。
法院受理土地征收补偿纠纷的法律依据从1994年至2004年,最高人民法院立案庭和研究室就村民征收补偿费分配纠纷问题是否受理前后有2个复函、3个答复和一个会议精神分别作了规定。
(1)最高人民法院(1994)民立他字第285号《关于王翠兰等六人与庐山区十里乡黄土岭村六组土地征用费分配纠纷一案的复函》中认为,“征用土地的补偿、安置补助费,除被征用土地上属于个人的附着物和青苗的补偿费付给个人外,其余由被征地单位用于发展生产和安排就业等事业。
现双方当事人为土地征用费的处理发生争议,不属于法院受理案件的范围,应向有关机关申请解决”。
(2)最高人民法院在法研(2001)51号《关于人民法院对农村集体经济组织所得收益分配纠纷是否受理的答复》中认为,“农村集体经济组织收益分配纠纷是平等主体之间的纠纷,属平等民事主体之间的纠纷,当事人就该纠纷起诉到人民法院的,只要符合《中华人民共和国民事诉讼法》第一百零八条的规定,人民法院应当受理”。
(3)最高人民法院法研(2001)116号《关于村民因土地补偿费、安置补助费与村民委员会发生纠纷人民法院应否受理的答复》中认为“此类纠纷的受理问题参照(2001)51号答复办理,即只要符合《民诉法》第一百零八条之规定,人民法院应当受理”。
(4)是最高人民法院(2002)民立他字第4号《关于徐志君等十一人诉尤家市龙渊镇第八村委会土地征用补偿费分配纠纷一案的复函》中认为“国家征用农民耕地的补偿费包括土地补偿费、安置补助费以及地上附着物和青苗补偿费。
土地补偿费归农村集体经济组织所有,只能用于发展生产和安排就业,不能挪用和私分。
农村集体经济组织成员与农村集体经济组织因土地补偿费发生的争议,不属于平等主体之间的民事法律关系,不属于人民法院受理民事诉讼的范围。
对此类争议,人民法院依法不予受理。
”(5)2003年2月最高人民法院召开的全国法院立案庭工作会议上,最高人民法院立案庭认为“农村集体经济组织成员与农村集体经济组织,因征地补偿费发生的争议,不属于平等主体之间的民事法律关系,人民法院不予受理,应由行政部门协调解决。
”(6)最高人民法院(2004)民立他字第33号《关于村民请求分配征地补偿款纠纷法院应否受理的请求的答复》中认为“村民请求分配征地补偿款纠纷,人民法院不予受理。
”可见最高人民法院对受理这类纠纷的认识也是不一致的。
直至2005年最高人民法院《关于审理涉及农村土地承包纠纷案件适用法律问题的解释》出台,才对当前人民法院应当受理农村土地征收补偿费分配纠纷作了明确规定。
2、《最高人民法院关于审理涉及农村土地承包纠纷案件适用法律问题的解释》(2005年3月29日,由最高人民法院审判委员会第1346次会议通过,自2005年9月1日起施行)第一条下列涉及农村土地承包民事纠纷,人民法院应当依法受理:(一)承包合同纠纷;(二)承包经营权侵权纠纷;(三)承包经营权流转纠纷;(四)承包地征收补偿费用分配纠纷;(五)承包经营权继承纠纷。
集体经济组织成员因未实际取得土地承包经营权提起民事诉讼的,人民法院应当告知其向有关行政主管部门申请解决。
集体经济组织成员就用于分配的土地补偿费数额提起民事诉讼的,人民法院不予受理。
应当注意的是,当事人就用于分配的土地补偿数额提起民事诉讼的,人民法院不予受理。
因为当事人对用于分配的土地补偿费数额发生纠纷,其性质与承包地征收补偿费用分配纠纷不同,土地补偿费数额的分配,属于村民自治的范围。
因此,当事人就用于分配的土地分配数额提起民事诉讼的,不属于人民法院管辖的范围,不应予以受理。
3、陕西省高院2006年元月下发的《关于审理农村集体经济组织收益分配纠纷案件讨论会纪要》,供陕西省法院在审理这类案件时参照执行,有关受理的条件如下:第一条人民法院受理以下农村集体经济组织成员与其所在的集体经济组织因集体经济组织收益分配发生的纠纷:(一)因土地补偿费分配发生的纠纷;(二)因安置补助费分配发生的纠纷;(三)因集体资产经营等收益和其他收入分配发生的纠纷。
第二条本意见所指的诉讼当事人是乡镇集体经济组织、村集体经济组织(村民委员会)或村民小组与该集体经济组织成员。
当事人发生变更的以其权利义务的承受者为诉讼当事人。
第三条当事人依照民事诉讼法第一百零八条规定和本意见第一条规定起诉的,依据下列不同情形,法院分别予以受理或不予受理:(一)1999年1月1日新修订的《中华人民共和国土地管理法》实施以前,农村集体经济组织成员与农村集体经济组织因农村集体经济组织收益分配发生的纠纷,向人民法院提起诉讼的,人民法院不予受理;该法实施以后,农村集体经济组织成员与农村集体经济组织因农村集体经济组织收益分配发生的纠纷,向人民法院提起诉讼的,人民法院应予受理。
(二)农村集体经济组织成员因涉及计划生育奖罚而发生的收益分配纠纷向人民法院提起民事诉讼的,人民法院不予受理。
(三)当事人对行政机关所作出的关于农村集体经济组织收益分配处理决定不服,以行政机关为被告向人民法院提起诉讼的,不作为民事案件受理。
(四)农村集体经济组织收益是否分配由农村集体经济组织或者村民委员会、村民小组依照法律规定的民主议定程序讨论决定。
决定对全体成员不分配或者决定分配总额的,该集体经济组织成员请求分配或者请求增减分配总额的,人民法院不予受理。
第四条因农村集体经济组织收益分配发生纠纷的,双方当事人应当先协商解决;协商不成的,可由乡(镇)人民政府、街道办事处解决或通过人民调解委员会解决;协商、调解不成的可以向人民法院起诉。
二、土地征收补偿纠纷案件判决的法律依据及法理分析(一)法律依据1、《中华人民共和国土地管理法》(根据2004年8月28日第十届全国人民代表大会常务委员会第十一次会议《关于修改〈中华人民共和国土地管理法〉的决定》第二次修正))第四十七条征收土地的,按照被征收土地的原用途给予补偿。
征收耕地的补偿费用包括土地补偿费、安置补助费以及地上附着物和青苗的补偿费。
征收其他土地的土地补偿费和安置补助费标准,由省、自治区、直辖市参照征收耕地的土地补偿费和安置补助费的标准规定。
2、《中华人民共和国物权法》(2007年3月16日第十届全国人民代表大会第五次会议通过,自2007年10月1日起施行。
)第四十二条为了公共利益的需要,依照法律规定的权限和程序可以征收集体所有的土地和单位、个人的房屋及其他不动产。
征收集体所有的土地,应当依法足额支付土地补偿费、安置补助费、地上附着物和青苗的补偿费等费用,安排被征地农民的社会保障费用,保障被征地农民的生活,维护被征地农民的合法权益。
第一百三十二条承包地被征收的,土地承包经营权人有权依照本法第四十二条第二款的规定获得相应补偿。
3、2004年10月21日国务院发布了(2004)第28号《关于深化改革严格土地管理的决定》规定:“省、自治区、直辖市人民政府应当根据土地补偿费主要用于被征地农户的原则,制订土地补偿费在农村集体经济组织内部的分配办法。
被征地的农村集体经济组织应当将征地补偿费用的收支和分配情况,向本集体经济组织成员公布,接受监督。
农业、民政等部门要加强对农村集体经济组织内部征地补偿费用分配和使用的监督。
”从此,土地补偿费用于“集体”的原则被解禁,同时确立了主要用于“被征地农户”的原则,土地补偿费分配成为今后村委会的一项重要工作,土地补偿费是村民获得土地补偿的主要来源。
4、《最高人民法院关于审理涉及农村土地承包纠纷案件适用法律问题的解释》(2005年9月1日)起施行第二十四条规定:“农村集体经济组织或者村民委员会、村民小组,可以依照法律规定的民主议定程序,决定在本集体经济组织内部分配已经收到的土地补偿费。
征地补偿安置方案确定时已经具有本集体经济组织成员资格的人,请求支付相应份额的,应予支持。
但已报全国人大常委会、国务院备案的地方性法规、自治条例和单行条例、地方政府规章对土地补偿费在农村集体经济组织内部的分配办法另有规定的除外。
”从此条可以看出:第一、《土地补偿分配方案》制定的主体有三个。
一是集体经济组织,目前全国大多数村没有设立集体经济组织,一般在生产大队撤消后没有建立村级集体经济组织;二是村民委员会,全国范围内由于村委会的成立代替了原集体经济组织的作用,行使土地管理权,代表集体经济组织领取土地补偿费,是目前土地补偿费纠纷的主要诉讼主体;三是村民小组,某些地方没有打破原生产队的土地界限,由村民小组管理土地或行使土地发包权,土地补偿费由村民小组领取土地补偿费,土地补偿分配在本小组范围内进行,因此村民小组可以成为制定土地补偿分配方案的主体和诉讼主体。
第二、已经收到土地补偿费是制定土地分配方案的前提条件。
第三、《土地补偿分配方案》的制定、通过或实施是村民起诉的前提条件。
第四、批准《征地补偿安置方案》之日是确定分配资格的时间界限。
第五、当地政府对《土地补偿费分配办法》另有规定从其规定。
5、《中华人民共和国妇女权益保障法》(根据2005年8月28日第十届全国人民代表大会常务委员会第十七次会议《关于修改〈中华人民共和国妇女权益保障法〉的决定》修正)第三十二条妇女在农村土地承包经营、集体经济组织收益分配、土地征收或者征用补偿费使用以及宅基地使用等方面,享有与男子平等的权利。
第三十三条任何组织和个人不得以妇女未婚、结婚、离婚、丧偶等为由,侵害妇女在农村集体经济组织中的各项权益。
因结婚男方到女方住所落户的,男方和子女享有与所在地农村集体经济组织成员平等的权益。
6、《中华人民共和国农村土地承包法》(2002年8月29日第九届全国人民代表大会常务委员会第二十九次会议通过)第六条农村土地承包,妇女与男子享有平等的权利。
承包中应当保护妇女的合法权益,任何组织和个人不得剥夺、侵害妇女应当享有的土地承包经营权。
第三十条承包期内,妇女结婚,在新居住地未取得承包地的,发包方不得收回其原承包地;妇女离婚或者丧偶,仍在原居住地生活或者不在原居住地生活但在新居住地未取得承包地的,发包方不得收回其原承包地。
(二)农村集体经济组织成员资格的认定。
农村集体经济组织成员资格的确定,是解决土地补偿费分配纠纷的基本前提。
但对于如何确定农村集体经济组织成员的资格,我国目前尚没有明确的法律规定。
2005年7月29日,最高院副院长黄松有在公布《关于审理涉及农村土地承包纠纷案件适用法律问题的解释》新闻发布会上的讲话中指出:“由于农村集体经济组织成员资格问题事关广大农民的基本民事权利,属于《立法法》第四十二条第(一)项规定的情形,其法律解释权在全国人大常委会,不宜通过司法解释对此重大事项进行规定。
”在实践中,要正确认定集体成员资格,处理好土地征收补偿纠纷,一般只能结合其他相关法律法规进行法理分析来认定。
1、《湖南审判研究》2006年第4期,陈永超同志《关于征拆补偿纠纷中农村集体经济组织成员资格确认问题的探讨》中的观点,就是在实践中具有普遍性认同的一种看法。