32种EMC标准电路图纸及介绍
- 格式:docx
- 大小:1.36 MB
- 文档页数:16
emc32中文版说明书第一章:EMC32简介EMC32是一款先进的电磁兼容测试软件,用于评估电子设备在电磁环境中的耐受能力。
它具有强大的功能和灵活性,可用于分析和解决各种电磁兼容性问题。
本说明书将详细介绍EMC32的安装、配置和使用方法,以帮助用户快速上手并熟练掌握该软件。
第二章:EMC32安装在本章中,将介绍EMC32的安装和系统要求。
用户需要了解软件的硬件和软件要求,并按照指导进行安装程序的操作。
同时,还将介绍如何注册软件并获取更新。
第三章:EMC32配置本章将介绍EMC32的配置选项和参数设置。
用户可以根据自己的需求对软件进行个性化配置,包括语言选择、信号源设置、控制参数等。
此外,还将介绍如何连接外部设备以及进行硬件设置。
第四章:EMC32使用在本章中,将详细介绍EMC32的使用方法,包括测试计划的创建、测试参数的设置、测试数据的采集和分析等。
同时,还将介绍软件的各种功能和工具的使用方法,以帮助用户更好地理解和掌握EMC32的功能。
第五章:EMC32故障排除在本章中,将介绍一些常见故障和解决方法,以帮助用户遇到问题时快速排除故障。
同时,还将提供一些常见问题的解答,以供用户参考。
第六章:EMC32更新和支持在本章中,将介绍EMC32的更新和支持服务。
用户可以通过注册软件并订阅更新服务,获取最新版本的软件和技术支持,以保持软件的最佳状态。
第七章:EMC32售后服务第八章:EMC32最佳实践在本章中,将介绍一些使用EMC32的最佳实践方法,包括测试计划的制定、数据的采集和分析、故障排除等。
用户可以参考这些实践方法,提高测试效率和准确性。
第九章:EMC32常见问题解答在本章中,将提供一些常见问题的解答,以供用户参考。
这些问题涵盖了软件安装、配置、使用等方面的常见问题,用户可以根据自己的情况选择相应问题进行查阅。
总结:。
电磁兼容(EMC)EMC包含两大项:EMI(干扰)和EMS(敏感度,抗干扰)一、EMI(Electro-Magnetic Interference)---电磁干扰测试测量被测设备在正常工作状态下产生并向外发射的电磁波信号的大小来反应对周围电子设备干扰的强弱。
EMI测试项包括:RE(Radiated Emission)-辐射干扰测试CE(Conducted Emission)-传导干扰扰测试Harmonic-谐波电流干扰测试Flicker-电压变化和闪烁测试EMI测试分类:射频、工频。
1)射频类射频分传导和辐射两项测试。
A>传导干扰(屏蔽室测试、全波暗室)注:测量DUT沿电源线向电网发射的连续骚扰电压。
传导分电压和功率两项测试:传导电压标准:CISPR11、14、15、22传导功率标准:CISPR11、14B>辐射干扰(电磁屏蔽半波暗室测试)注:测量DUT沿自由空间对外辐射的电磁波场强。
射频辐射标准:CISPR11、22、IEC605712)工频类(实验室测试)工频分谐波和闪烁两项测试工频谐波IEC6100-3-2工频闪烁IEC6100-3-3二、EMS(Electro-Magnetic Susceptibility)---电磁抗扰度测试测试是测量被测设备对电磁骚扰的抗干扰的能力强弱。
EMS 测试项包括:ESD-静电抗扰度测试RS-射频电磁场辐射抗扰度测试CS-射频场感应的传导骚扰抗扰度测试DIP-电压暂降,短时中断和电压变化抗扰度测试Surge-浪涌(冲击)抗扰度测试EFT-电快速瞬变脉冲群抗扰度测试PFMF-工频磁场抗扰度测试PMS-工频磁场搞扰度EMS测试分类:瞬变、射频、低频磁场、电源质量。
1)瞬变瞬变类测试分为静电、瞬变脉冲和浪涌三项测试。
瞬变静电IEC6100-4-2瞬变脉冲IEC6100-4-4瞬变浪涌IEC6100-4-52)射频射频分传导和辐射两项测试。
射频传导IEC61004-6(实验室测试)射频辐射IEC6100-4-3(电波暗室测试)3)低频磁场低频磁场分脉冲磁场和工频磁场两项测试脉冲磁场IEC6100-4-9工频磁场IEC6100-4-84)电源质量电源质量分跌落、中断、电压变化三项测试IEC6100-4-11ECM测试设计案例电磁兼容(EMC)是对电子产品在电磁场方面干扰大小(EMI)和抗干扰能力(EMS)的综合评定,是产品质量最重要的指标之一,电磁兼容的测量由测试场地和测试仪器组成,中包标准建立一个屏蔽室,和一套EMS测试室。
电磁兼容设计参考电路EMC设计参考电路是为了解决设备在工作过程中的电磁兼容性问题而设计的电路。
下面将介绍一些常见的EMC设计参考电路。
1.滤波器:滤波器用于消除电源或信号线上的高频噪声。
常见的滤波器包括LC 滤波器和RC滤波器。
LC滤波器通过串联电感和并联电容来实现高频噪声的滤波。
而RC滤波器则通过串联电阻和并联电容来实现滤波效果。
在设计EMC参考电路时,需要根据设备的工作频率选择合适的滤波器。
2.接地:接地是EMC设计中非常关键的一环。
正确的接地可以减小电磁辐射和抑制外界电磁干扰。
在EMC设计中,常用的接地方法包括单点接地、分布式接地和屏蔽接地。
单点接地是将所有接地点连接到一个公共的接地点,分布式接地是利用多个接地点来减小接地电阻,而屏蔽接地则是使用金属屏蔽来隔离电磁噪声。
3.屏蔽:屏蔽是EMC设计的重要手段之一、通过在电路板或设备上加装金属屏蔽罩,可以阻挡外界的电磁辐射和干扰。
屏蔽的材料可以选择导电性能较好的金属材料,如铁、铜、铝等。
在设计屏蔽时,还需要注意屏蔽的接地问题,以确保其有效性。
4.增加衰减元件:在电路中添加合适的衰减元件,可以有效地减小电磁辐射和干扰。
常见的衰减元件有抑制电流的电阻、吸收电磁波的衰减器等。
选择合适的衰减元件,可以根据电路的特点和工作频率进行。
5.管理信号布线:在EMC设计中,合理的信号布线也非常重要。
信号线的布置和长度应该尽量减小对其他电路的干扰。
可以通过使用差分信号布线、降低信号线长度、使用屏蔽线等方法来管理信号布线。
EMC设计参考电路不仅可以减小电磁辐射和干扰,还可以提高设备的抗干扰能力,确保设备的正常工作。
在实际设计中,还应该根据具体的项目需求进行进一步的优化。
emc设计标准电路EMC设计标准电路。
EMC(Electromagnetic Compatibility)是指电子设备在电磁环境中能够正常工作,同时不会对周围的其他设备和系统产生干扰。
在现代电子产品中,EMC设计已经成为一个非常重要的环节。
本文将介绍EMC设计标准电路的相关内容,希望能为大家提供一些参考和帮助。
首先,EMC设计标准电路需要考虑的因素有很多,其中包括电磁兼容性、电磁干扰、电磁辐射等。
在设计电路时,需要充分考虑这些因素,以确保产品能够符合相关的EMC标准要求。
在电路设计过程中,应该尽量减小电磁辐射和电磁干扰,采取合适的屏蔽措施和滤波器等,以提高产品的抗干扰能力。
其次,对于数字电路和模拟电路来说,EMC设计标准也有所不同。
在数字电路设计中,需要特别关注时序、布线、接地等因素,以减小信号的辐射和干扰。
而在模拟电路设计中,需要注意信号的放大、滤波、抑制等技术,以提高信号的质量和稳定性。
因此,在实际的EMC设计中,需要根据具体的电路类型和应用场景来进行针对性的设计和优化。
另外,EMC设计标准电路还需要考虑电磁兼容性测试和认证。
在产品设计完成后,需要进行相应的EMC测试,以验证产品是否符合相关的EMC标准要求。
在测试过程中,可能会出现一些不符合的情况,需要及时进行调整和改进。
一旦产品通过了EMC测试,就可以申请相应的认证,以确保产品能够顺利上市销售。
最后,EMC设计标准电路是一个复杂而又重要的工作,需要设计人员具备扎实的电磁学和电路知识,同时还需要不断学习和积累经验。
在实际的工作中,也可以借助一些专业的EMC设计软件和工具,来辅助进行EMC设计和分析。
通过不断的实践和总结,相信大家都能够设计出符合EMC标准要求的优秀电路产品。
总之,EMC设计标准电路是现代电子产品设计中不可或缺的一部分,它关系到产品的质量、稳定性和市场竞争力。
希望本文所介绍的内容能够对大家有所帮助,也希望大家能够在实际工作中重视EMC设计,不断提高自己的设计水平和能力。
培训资料电子产品EMC测试项目及相关电路介绍一、电磁兼容现象及基本理论电磁兼容(Electromagnetic Compatibility——EMC),其定义是:设备或系统在其所处的电磁环境中能正常工作,且不对该环境中任何事物构成不能承受的电磁骚扰的能力。
包括两个方面,一是它对同一电磁环境中其它设备的抗干扰能力或称敏感性,二是它对其它产品的电磁骚扰特性。
电磁骚扰(Electromagnetic Disturbance——EMI)定义为“任何可能引起装置、设备或系统性能降低或者对有生命或无生命物质产生损害作用的电磁现象”。
电磁骚扰可能是电磁噪声、无用信号或传播媒介自身的变化。
(注:一般意义上的“有用的电磁信号或电磁能量”在电磁兼容领域也有可能被认为是电磁骚扰源。
)电磁骚扰的表现形式一般有两种,一是通过导体传播骚扰电压、电流,一是通过空间传播骚扰电磁场。
前者称为传导骚扰,后者称为辐射骚扰。
例如,电视机的电磁骚扰主要有:对公用电网的无线电骚扰和低频骚扰(如注入谐波电流)、对公用电视天线系统的骚扰、向空间辐射的电磁场等。
抗扰度(Immunity to a Disturbance)定义为“装置、设备或系统面对电磁骚扰不降低运行性能的能力”。
电磁敏感性(Electromagnetic Susceptibility——EMS)定义为“在存在电磁骚扰的情况下,装置、设备或系统不能避免性能降低的能力”。
实际上,抗扰度与敏感性都反映的是对电磁骚扰的适应能力,仅仅是从不同的角度而言,敏感性高即意味着抗扰度低。
对应电磁骚扰的两种表现形式,设备对电磁骚扰的抗扰性也同样分为传导抗扰性和辐射抗扰性。
电磁干扰(Electromagnetic Interference)是指“电磁骚扰引起的设备、传输通道或系统性能的下降”。
对比电磁骚扰的定义,可知电磁干扰与之在概念上的区别。
存在电磁骚扰但不一定形成电磁干扰,如果骚扰电平较低的话。
EMC(Electromagnetic Compatibility,电磁兼容性)设计标准电路是现代电子设备设计中至关重要的一环。
它涵盖了电路板布局、元器件选型、信号线路设计、接地处理等诸多方面,旨在确保设备在电磁环境中能够正常工作并不会对周围的其他设备产生干扰。
本文将从电磁兼容性的基本概念、标准要求以及常见的设计原则和方法等方面展开详细论述,以期为广大电子工程师提供一些有益的指导。
一、电磁兼容性基本概念电磁兼容性(EMC)是指电子设备在一定的电磁环境中,能够在不产生不可接受的干扰的情况下正常工作,并且不会对周围的其他设备造成不可接受的影响。
在实际应用中,要保证设备的电磁兼容性,就需要从电路设计的角度出发,合理布局和设计电路,以减小电磁干扰的产生和敏感度,同时提高设备的抗干扰能力。
二、标准要求在进行EMC设计标准电路时,需要遵循一系列相关的标准要求,以确保产品在电磁环境中的稳定性和可靠性。
常见的标准包括CISPR(国际专业无线电干扰规划委员会)发布的各项标准、IEC(国际电工委员会)发布的电磁兼容性标准、以及国内相关的GB标准等。
这些标准主要围绕电磁辐射和传导两个方面,对设备的电磁性能进行了详细的规定和测试方法,包括辐射电磁干扰、传导电磁干扰、静电放电、电磁场耐受性等内容。
三、设计原则和方法1. 电路板布局设计:合理的电路板布局可以有效地减小电磁干扰的产生和传播。
首先要合理安排各功能模块的位置,尽量减少高速数字信号线与模拟信号线的交叉,同时减小回路面积,降低回路电流。
此外,还需合理设置电源和地线的布局,以减小回流路径的电阻和电感。
2. 元器件选型:在EMC设计中,元器件的选择也十分关键。
应尽量选择具有良好抗干扰能力的元器件,如具有较高抗干扰能力的滤波器、抑制器件等,并注意元器件的频率特性和功耗特性,以避免产生不利的电磁干扰。
3. 信号线路设计:在信号线路设计中,应尽量减小信号线的长度,合理布局信号线和地线,避免形成大回路,同时采取屏蔽措施,以减小信号线的辐射和敏感度。
这30种EMC标准电路,记得收藏01 AC24V接口EMC设计标准电路
02 AC110V-220V EMC设计标准电路
03 AC380V接口EMC设计标准电路
04 AV接口EMC设计标准电路
05 CAN接口EMC设计标准电路
06 DC12V接口EMC设计标准电路
07 DC24V接口EMC设计标准电路
08 DC48接口EMC设计标准电路
09 DC110V接口EMC设计标准电路
010 DVI EMC设计标准电路
011 HDMI接口EMC设计标准电路
012 LVDS接口EMC设计标准电路
013 PS2接口EMC设计标准电路
014 RJ11 EMC设计标准电路
015 RS232 EMC设计标准电路
016 RS485 EMC设计标准电路
017 SCART接口EMC设计标准电路
018 s-video接口EMC设计标准电路
019 USB DEVICE EMC设计标准电路
020 USB2.0接口EMC设计标准电路
021 USB3.0接口EMC设计标准电路
022 VGA接口EMC设计标准电路
023 差分时钟EMC设计标准电路
024 耳机接口EMC设计标准电路
025 复合视频接口EMC设计标准电路
026 汽车零部件电源口EMC标准设计电路
027 室内外天馈浪涌设计标准电路
028 无源晶振EMC设计标准电路
029 有源晶振EMC设计标准电路
030 以太网EMC(EMI)设计标准电路
031 以太网EMC(浪涌)设计标准电路(差模要求较高方案)
032 以太网EMC(浪涌)中心抽头方案(节约空间)
文章转载来源:芯片之家。
这份超全的电路图详解,不收藏一定会后悔~用电路元件符号表示电路连接的图,叫电路图。
电路图是人们为研究、工程规划的需要,用物理电学标准化的符号绘制的一种表示各元器件组成及器件关系的原理布局图,可以得知组件间的工作原理,为分析性能、安装电子、电器产品提供规划方案。
电路图是电子工程师必学的基本技能之一,本文集合了稳压电源、DCDC转换电源、开关电源、充电电路、恒流源相关的经典电路资料,为工程师提供最新鲜的电路图参考资料,超全超详细,只能帮你到这了!一、稳压电源1、3~25V电压可调稳压电路图此稳压电源可调范围在3.5V~25V之间任意调节,输出电流大,并采用可调稳压管式电路,从而得到满意平稳的输出电压。
工作原理:经整流滤波后直流电压由R1提供给调整管的基极,使调整管导通,在V1导通时电压经过RP、R2使V2导通,接着V3也导通,这时V1、V2、V3的发射极和集电极电压不再变化(其作用完全与稳压管一样)。
调节RP,可得到平稳的输出电压,R1、RP、R2与R3比值决定本电路输出的电压值。
元器件选择:变压器T选用80W~100W,输入AC220V,输出双绕组AC28V。
FU1选用1A,FU2选用3A~5A。
VD1、VD2选用6A02。
RP选用1W左右普通电位器,阻值为250K~330K,C1选用3300µF/35V电解电容,C2、C3选用0.1µF独石电容,C4选用470µF/35V电解电容。
R1选用180~220Ω/0.1W~1W,R2、R4、R5选用10KΩ、1/8W。
V1选用2N3055,V2选用3DG180或2SC3953,V3选用3CG12或3CG80。
2、10A3~15V稳压可调电源电路图无论检修电脑还是电子制作都离不开稳压电源,下面介绍一款直流电压从3V到15V连续可调的稳压电源,最大电流可达10A,该电路用了具有温度补偿特性的,高精度的标准电压源集成电路TL431,使稳压精度更高,如果没有特殊要求,基本能满足正常维修使用,电路见下图。
EMC保护电路简介及电路应用EMC保护电路简介及电路应用电磁兼容性EMC(Electro MagneTIc CompaTIbility),是指设备或系统在其电磁环境中符合要求运行并不对其环境中的任何设备产生无法忍受的电磁干扰的能力。
因此,EMC包括两个方面的要求:一方面是指设备在正常运行过程中对所在环境产生的电磁干扰不能超过一定的限值;另一方面是指器具对所在环境中存在的电磁干扰具有一定程度的抗扰度,即电磁敏感性。
一、EMC保护电路隔离因为信号电路无法承受千伏级电压,这种干扰必须排除在输入电路之前,可以将其转变成电流信号、然后转化成热量消耗掉。
地回路电流可以进入接口并流过整个电路,一般需要电流隔离。
在连接线较长或地回路电流较大的工业系统中,隔离是一种行之有效的办法。
一个峰值为30A的ESD脉冲在地线上会产生几十豪伏的电阻压降,但是它陡峭的上升时间(30A/ns)可以在同样的线路上产生高达几百伏的感应电压,足以导致错误数据的产生,如此高的频率将产生集肤效应,使线电阻显着增加。
为了抵消这种效应,需要采用大面积接地以获得低阻特性。
快速上升脉冲将产生FTB和ESD干扰,通过电容耦合到低噪声区域。
在解决这个问题时,经常有人错误地在主电源变压器上增加额外的绕组来提供一个隔离的电源,这种方法只能导致干扰进一步扩散,使整个电路受到影响。
气体放电管一种充满氖气的蝶形电容器。
电压超过100V时产生一个等离子区能够限制最高电压,它可以承受较大的电流,具有较小的漏电流,气体放电管可吸收高压瞬态脉冲。
压敏电阻器一种由金属氧化物(主要为锌)制成的保护器件。
它的功能近似于齐纳二极管,响应速度比气体放电管快,但漏电流比较高,尤其是在信号接近于钳位电压时。
Transzorb二极管用于限制低压信号的快速瞬变,其功率耗散能力受其尺寸的制约。
同压敏电阻类似,在接。
(完整版)原理图关键电路EMC设计编辑整理:尊敬的读者朋友们:这里是精品文档编辑中心,本文档内容是由我和我的同事精心编辑整理后发布的,发布之前我们对文中内容进行仔细校对,但是难免会有疏漏的地方,但是任然希望((完整版)原理图关键电路EMC 设计)的内容能够给您的工作和学习带来便利。
同时也真诚的希望收到您的建议和反馈,这将是我们进步的源泉,前进的动力。
本文可编辑可修改,如果觉得对您有帮助请收藏以便随时查阅,最后祝您生活愉快业绩进步,以下为(完整版)原理图关键电路EMC设计的全部内容。
(完整版)原理图关键电路EMC设计编辑整理:张嬗雒老师尊敬的读者朋友们:这里是精品文档编辑中心,本文档内容是由我和我的同事精心编辑整理后发布到文库,发布之前我们对文中内容进行仔细校对,但是难免会有疏漏的地方,但是我们任然希望(完整版)原理图关键电路EMC设计这篇文档能够给您的工作和学习带来便利.同时我们也真诚的希望收到您的建议和反馈到下面的留言区,这将是我们进步的源泉,前进的动力。
本文可编辑可修改,如果觉得对您有帮助请下载收藏以便随时查阅,最后祝您生活愉快业绩进步,以下为〈(完整版)原理图关键电路EMC设计〉这篇文档的全部内容。
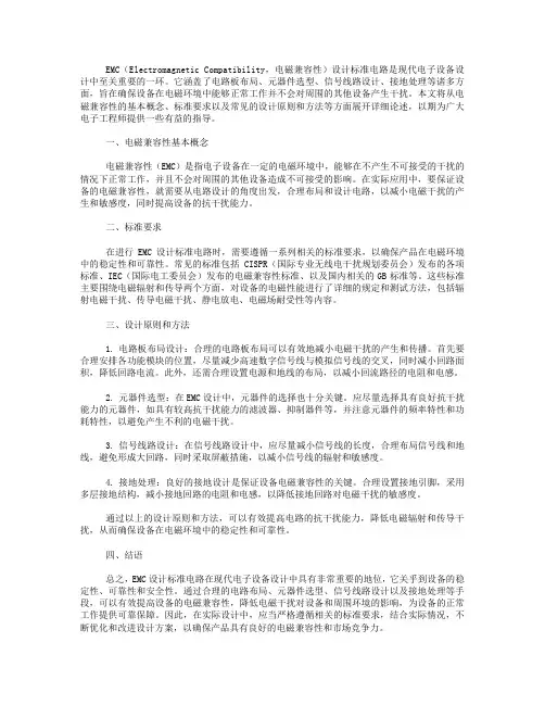
原理图关键电路EMC设计1、电源滤波设计一般IC芯片电源滤波电路,采用储能电容与高频电容配合使用。
大电容滤低频,小电容滤高频。
晶振电源滤波电路,采用高频磁珠加电容的滤波方式,大电容滤低频,磁珠和小电容配合滤除高次谐波。
锁相环电源滤波电路,高频磁珠加小电容的滤波方式。
关键IC电源滤波电路,磁珠加电容的滤波方式。
IC芯片电源引脚使用储能电容与高频电容进行滤波时,两个电容都尽可能靠近电源引脚,布局等受限时,应首先保证高频电容靠近芯片电源引脚,因为这样可以减小高频回路的面积,从而减小高频干扰信号对空间的辐射。
2、时钟电路干扰抑制设计时钟信号输出端须接匹配电阻,以减小信号反射,避免反射信号与原来信号叠加,产生振铃或过冲。
32种EMC标准电路图纸及介绍1、AC24V接口EMC设计标准电路
2、AC110V-220VEMC设计标准电路
3、AC380V接口EMC设计标准电路
4、AV接口EMC设计标准电路
5、CAN接口EMC设计标准电路
6、DC12V接口EMC设计标准电路
8、DC48接口EMC设计标准电路
10、DVIEMC设计标准电路
12、LVDS接口EMC设计标准电路
14、RJ11EMC设计标准电路
15、RS232 EMC设计标准电路
16、RS485EMC设计标准电路
17、SCART接口EMC设计标准电路
18、s-video接口EMC设计标准电路
19、USBDEVICE EMC设计标准电路
20、USB2.0接口EMC设计标准电路
21、USB3.0接口EMC设计标准电路
22、VGA接口EMC设计标准电路
23、差分时钟EMC设计标准电路
24、耳机接口EMC设计标准电路
25、复合视频接口EMC设计标准电路
26、汽车零部件电源口EMC标准设计电路
27、室内外天馈浪涌设计标准电路
28、无源晶振EMC设计标准电路
29、有源晶振EMC设计标准电路
30、以太网EMC(EMI)设计标准电路
31、以太网EMC(浪涌)设计标准电路(差模要求较高方案)
32、以太网EMC(浪涌)中心抽头方案(节约空间)。