路由和交换技术沈鑫剡第五章课后习题答案
- 格式:docx
- 大小:142.50 KB
- 文档页数:24
6.子网掩码255.255.255.0代表网络地址前24位为网络地址,后8位为主机地址,即C类地址。
255.255.255.248表示主机位数为3位,所以容纳主机数量为2∧3-2=6台。
A类网络的子网号为16位,代表在原有的A类网络基础上划分了子网;B类网络的子网号为8为,代表若干个B类网络汇聚成超网。
不是一个有效的子网掩码,因为掩码要求连续的1或者0,255.255.0.255出现不连续的1,不符合要求。
8.D,D(考核的是最长匹配原则)9.B10.B类IP地址,根据子网掩码,IP1的子网地址为177.24.32.0/22,主机号为二进制IP1地址的后10位。
IP2的子网地址为177.234.36.0/22,主机号为二进制IP2地址的后10位。
通过判断IP1与IP2的子网地址,它们不属于同一个子网。
11.D,B12.B (11题与12题考核的时自动专用IP地址APIPA,当主机无法从DHCP处自动获得IP,操作系统会给本机分配一个APIPA)13.生产部:202.117.66.1-126,255.255.255.128开发部:202.117.66.129-190,255.255.255.192生产部:202.117.66.193-222,255.255.255.224财务部:202.117.66.225-254 255.255.255.224(生产部与财务部可以互换)14.可以PING通,因为PC1与PC2属于同一个网络或者子网,不涉及跨网络通信,无需配置网关。
不可以PING通,因为修改了IP后,PC1与PC2不属于同一个网络或者子网,为跨网络通信,需要网关转发数据包,在没有配置网关的情况下主机无法将跨网络的数据包送出,所以不能PING通。
在不更改IP和掩码的情况下实现跨网段通信,只需配置PC1与PC2的网关,网关地址为它们任一个IP地址即可,有了网关地址,主机可以将跨网络数据包送到网关处由网关负责转发。
参考答案第1章原理练习题问答题1:数据通信五元组指的是数据的发送方、接收方、数据报文、传输介质和协议五个要素。
问答题2:MAC子层面向物理层负责介质访问,包括定义物理地址、线路规范,提供差错检测、流量控制等功能。
LLC子层则面向上层网络层,提供不同的数据封装。
问答题3:分组在源端从高层到低层会做数据封装的操作,在传输层加上传输层报头,在网络层加上相应的网络层报头,譬如IP头部信息,在数据链路层加上帧头部和帧校验尾部。
问答题4:TCP通过数据的确认与重传机制来保证传输可靠性。
问答题5:早期共享式以太网存在三项重大缺陷,包括网络冲突导致的带宽利用率低,广播报文泛滥,网络安全性差。
问答题6:ARP协议的作用是将IP地址解析成相应的MAC地址。
问答题7:已知需求是四个部门需单独划分广播域,即需要划分四个子网。
向主机位借两位就足以划分四个子网(两位子网位可有00,01,10,11四种不同变化,即四个子网),尚余6位主机位,2的6次方为64,满足每个子网50台主机的需求。
因此网段规划如下,部门1分配网段192.168.100.0/26(有效地址为192.168.100.1-192.168.100.62),部门2分配网段192.168.100.64/26(有效地址为192.168.100.65-192.168.100.126),部门3分配网段192.168.100.128/26(有效地址为192.168.100.129-192.168.100.190),部门4分配网段192.168.100.192/26(有效地址为192.168.100.193-192.168.100.254)。
第2章原理练习题问答题1:VLAN TAG是在TCP/IP模型的第二层数据链路层实现的。
问答题2:GVRP可以实现VLAN的动态注册,使得交换机之间可以互相交换VLAN配置信息,提供了交换机上VLAN的动态管理。
问答题3:为了实现VLAN间路由的功能,需要在三层VLAN接口上配置VLANIF接口IP。
路由交换技术课后答案【篇一:路由与交换技术复习题一】题1、路由器从相连的以太网接口收到消息后,会更改哪项报头地址,再将消息从另一个接口发送出去?a仅第 2 层源地址 bc仅第 3 层源地址 de第 2 层源地址和目的地址f 仅第 2 层目的地址仅第 3 层目的地址第 3 层源地址和目的地址2、网络管理员刚把新配置输入 router1。
要将配置更改保存到nvram,应该执行哪一条命令?arouter1# copy running-config flashbrouter1(config)# copy running-config flashcrouter1# copy running-config startup-configdrouter1(config)# copy running-config startup-configerouter1# copy startup-config running-configfrouter1(config)# copy startup-config running-config 3请参见图示。
从路由器的运行配置输出可得出什么结论?a口令经过加密。
b当前配置已保存到 nvram。
c显示的配置将会是路由器下次重新启动时用到的配置。
d显示的命令决定了路由器的当前运行情况。
4、请参见图示。
在主机 2 连接到 lan 上的交换机后,主机 2 无法与主机 1 通信。
导致此问题的原因是什么?第 1 页共 10 页a主机 2 的子网掩码不正确。
b主机 1 和主机 2 位于不同的网络中。
c交换机需要 ip 地址,但尚未配置。
d路由器 lan 接口和主机 1 位于不同网络中。
e主机 1 的 ip 地址与路由器的 lan 接口位于不同的网络中。
5、输入以下命令的作用是什么?r1(config)# line vty 0 4r1(config-line)# password check123r1(config-line)# logina确保在进入用户执行模式之前输入口令b设置通过 telnet 连接该路由器时使用的口令c要求在保存配置前输入 check123d创建本地用户帐户以便登录路由器或交换机6、以下哪一项正确描述了路由器启动时的顺序?a加载 bootstrap、加载 ios、应用配置b加载 bootstrap、应用配置、加载 iosc加载 ios、加载 bootstrap、应用配置、检查硬件d检查硬件、应用配置、加载 bootstrap、加载 ios7、加载配置文件时的默认顺序是怎样的?a nvram、flash、romb flash、tftp、consolec nvram、tftp、consoled flash、tftp、rom8、如果路由器在启动时无法找到有效的配置文件,将发生什么情况?a 启动过程将重置。
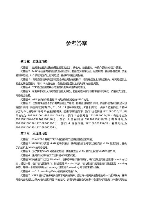
CCNA第三学期Chapter5(附答案)1窗体顶端请参见图示。
从图中所示的输出可得出什么结论?在Fa0/2 和Fa0/4 之间通信的两台主机的开销为38。
已经静态配置了优先级,目的在于确定根。
此交换机上禁用了STP。
已经更改了计时器,目的在于缩短收敛时间。
窗体底端2窗体顶端下列哪两种说法正确描述了生成树拓扑中所用的BID?(选择两项。
)只有在下级BPDU 被发送出去后,它们才会被根桥发送出去。
它们包含网桥优先级和MAC 地址。
只有根桥会发送出BID。
它们被生成树拓扑中的交换机用来选举根桥。
具有最快处理器的交换机将具有最低的BID。
窗体底端3窗体顶端RSTP 边缘端口收到BPDU 时会进行哪两项操作?(选择两项。
)立即失去边缘状态防止产生TCN马上转换到学习状态禁用自身成为普通的生成树端口窗体底端4窗体顶端交换机通过哪两种方式使用BPDU 中的信息?(选择两项。
)用于在交换机之间协商中继链路用于设置冗余链路的双工模式用于确定到达根桥的最短路径用于通过在相连的交换机间共享桥接表来防止环路用于确定将哪些端口作为生成树的一部分转发帧窗体底端5窗体顶端下列关于RSTP 和STP 的说法中哪三项准确?(选择三项。
)RSTP 使用更快的算法来确定根端口。
RSTP 引入扩展系统ID 以允许超过4096 个VLAN。
RSTP 和STP 都使用portfast命令来允许端口立即转换到转发状态。
与STP PortFast 一样,RSTP 边缘端口收到BPDU 后也会立即失去边缘端口状态并成为普通的生成树端口。
STP 用于建立主根桥和辅助根桥的命令与RSTP 所用的相同。
因为BPDU 数据包的格式,RSTP 向下兼容STP。
窗体底端6窗体顶端下列关于spanning-tree portfast命令的说法中哪两项正确?(选择两项。
)PortFast 是Cisco 的专有技术。
PortFast 会对DHCP 服务造成负面影响。
5.1为什么说IP是一种网际协议?IP实现链接在不同传输网络上的终端之间的通信基础是什么?答:IP用于解决的是属于两个不同网络的终端之间的通信问题。
技术基础体现在以下几个方面:独立于传输网络的分组形式和地址格式;构建由源和目的终端及路由器组成的传输路径;IpoverX技术连接在传输网络X上的当前跳至下一跳的IP分组传输过程。
5.2为路由器接口分配地址的用处,是在组建大中型的局域网,满足下级设备互联,同级设备通信。
5.3作为中间系统,转发器、网桥、路由器和网关都有何区别?答:中间设备又称为中间系统或中继(relay)系统。
物理层中继系统:转发器(repeater)。
数据链路层中继系统:网桥或桥接器(bridge)。
网络层中继系统:路由器(router)。
网桥和路由器的混合物:桥路器(brouter)。
网络层以上的中继系统:网关(gateway)。
5.3转发器一层设备,其实就是中继器,它是用来将信号放大的,远距离传输时,信号会衰减,所以需要加一个中继器,这样可以传输的更远。
网桥二层设备,网桥具有学习功能,它可以根据第二层地址mac来转发帧,在数据通过网桥时,网桥会根据mac来决定是否转发。
路由器三层设备,可以根据IP地址进行路径选择和包交换。
主要用来路由选择。
5.4(百度不到,硬着头皮写的。
希望有更好答案跟我交流)网桥(Bridge)是一种在链路层实现局域网互连的存储转发设备。
网桥从一个局域网接收MAC帧,拆封、校对、校验之后,按另一个局域网的格式重新组装,发往它的物理层。
由于网桥是链路层设备,因此不处理数据链路层以上层次协议所加的报头。
ATM所使用的信元网桥无法识别和封装为mac帧,因而无法实现其互连。
5.5路由器与网桥的区别(文库)1.工作层次不同2.端口配置不同网桥俩个局域网端口超过俩个端口的网桥叫交换机。
路由器:局域网和广域网端口3.用途不同网桥唯一的作用是把被许多正在共享的物理网络分割成多个小部分,一次来减少广播风暴,而路由器是在拆分不同子网后,通过网络协议又可进行互相通信,即便是不同网络4.适用范围不同网桥:同一局域网不同子网路由器:不同局域网子网,不同网络5.智能化程度不同网桥共作在数据链路层,不能理解任何网络协议一条链路路由器多个路由,支持各协议6.可管理性不同网桥纯物理硬件,不具有可管理性路由器:软件和硬件5.5 解释路由器和网桥的主要区别。
计算机网络第五章课后答案第五章5—01 试说明运输层在协议栈中的地位和作用,运输层的通信和网络层的通信有什么重要区别?为什么运输层是必不可少的?答:运输层处于面向通信部分的最高层,同时也是用户功能中的最低层,向它上面的应用层提供服务运输层为应用进程之间提供端到端的逻辑通信,但网络层是为主机之间提供逻辑通信(面向主机,承担路由功能,即主机寻址及有效的分组交换)。
各种应用进程之间通信需要“可靠或尽力而为”的两类服务质量,必须由运输层以复用和分用的形式加载到网络层。
5—02 网络层提供数据报或虚电路服务对上面的运输层有何影响?答:网络层提供数据报或虚电路服务不影响上面的运输层的运行机制。
但提供不同的服务质量。
5—03 当应用程序使用面向连接的TCP 和无连接的IP 时,这种传输是面向连接的还是面向无连接的?答:都是。
这要在不同层次来看,在运输层是面向连接的,在网络层则是无连接的。
5—04 试用画图解释运输层的复用。
画图说明许多个运输用户复用到一条运输连接上,而这条运输连接有复用到IP 数据报上。
5—05 试举例说明有些应用程序愿意采用不可靠的UDP,而不用采用可靠的TCP 。
答:VOIP:由于语音信息具有一定的冗余度,人耳对VOIP数据报损失由一定的承受度,但对传输时延的变化较敏感。
有差错的UDP数据报在接收端被直接抛弃,TCP 数据报出错则会引起重传,可能带来较大的时延扰动。
因此VOIP宁可采用不可靠的UDP,而不愿意采用可靠的TCP 。
5—06 接收方收到有差错的UDP用户数据报时应如何处理?答:丢弃5—07 如果应用程序愿意使用UDP来完成可靠的传输,这可能吗?请说明理由答:可能,但应用程序中必须额外提供与TCP 相同的功能。
5—08 为什么说UDP是面向报文的,而TCP 是面向字节流的?答:发送方UDP 对应用程序交下来的报文,在添加首部后就向下交付IP 层。
UDP对应用层交下来的报文,既不合并,也不拆分,而是保留这些报文的边界。
第五章5—01 试说明运输层在协议栈中得地位与作用,运输层得通信与网络层得通信有什么重要区别?为什么运输层就是必不可少得?答:运输层处于面向通信部分得最高层,同时也就是用户功能中得最低层,向它上面得应用层提供服务运输层为应用进程之间提供端到端得逻辑通信,但网络层就是为主机之间提供逻辑通信(面向主机,承担路由功能,即主机寻址及有效得分组交换)。
各种应用进程之间通信需要“可靠或尽力而为”得两类服务质量,必须由运输层以复用与分用得形式加载到网络层。
5—02 网络层提供数据报或虚电路服务对上面得运输层有何影响?答:网络层提供数据报或虚电路服务不影响上面得运输层得运行机制。
但提供不同得服务质量。
5—03 当应用程序使用面向连接得TCP 与无连接得IP 时,这种传输就是面向连接得还就是面向无连接得?答:都就是。
这要在不同层次来瞧,在运输层就是面向连接得,在网络层则就是无连接得。
5—04 试用画图解释运输层得复用。
画图说明许多个运输用户复用到一条运输连接上,而这条运输连接有复用到IP 数据报上。
5—05 试举例说明有些应用程序愿意采用不可靠得UDP ,而不用采用可靠得TCP 。
答:VOIP:由于语音信息具有一定得冗余度,人耳对VOIP数据报损失由一定得承受度,但对传输时延得变化较敏感。
有差错得UDP 数据报在接收端被直接抛弃,TCP 数据报出错则会引起重传,可能带来较大得时延扰动。
因此VOIP宁可采用不可靠得UDP,而不愿意采用可靠得 TCP 。
5—06 接收方收到有差错得UDP用户数据报时应如何处理?答:丢弃5—07 如果应用程序愿意使用UDP 来完成可靠得传输,这可能吗?请说明理由答:可能,但应用程序中必须额外提供与TCP 相同得功能。
5—08 为什么说UDP 就是面向报文得,而TCP 就是面向字节流得?答:发送方 UDP 对应用程序交下来得报文,在添加首部后就向下交付 IP 层。
UDP 对应用层交下来得报文,既不合并,也不拆分,而就是保留这些报文得边界。
计算机网络-第5章习题答案第五章练习题答案5.1网络互连有何实际意义?进行网络互连时,有哪些共同的问题需要解决?答:网络互连使得相互连接的网络中的计算机之间可以进行通信,也就是说从功能上和逻辑上看,这些相互连接的计算机网络组成了一个大型的计算机网络。
网络互连可以使处于不同地理位置的计算机进行通信,方便了信息交流,促成了当今的信息世界。
需要解决的问题有:不同的寻址方案;不同的最大分组长度;不同的网络介入机制;不同的超时控制;不同的差错恢复方法;不同的状态报告方法;不同的路由选择技术;不同的用户接入控制;不同的服务(面向连接服务和无连接服务);不同的管理与控制方式;等等。
注:网络互连使不同结构的网络、不同类型的机器之间互相连通,实现更大范围和更广泛意义上的资源共享。
5.2转发器、网桥和路由器都有何区别?答:1)转发器、网桥、路由器、和网关所在的层次不同。
转发器是物理层的中继系统。
网桥是数据链路层的中继系统。
路由器是网络层的中继系统。
在网络层以上的中继系统为网关。
2)当中继系统是转发器或网桥时,一般并不称之为网络互连,因为仍然是一个网络。
路由器其实是一台专用计算机,用来在互连网中进行路由选择。
一般讨论的互连网都是指用路由器进行互连的互连网络。
5.3试简单说明IP、ARP、RARP和ICMP 协议的作用。
答:IP:网际协议,TCP/IP体系中两个最重要的协议之一,IP使互连起来的许多计算机网络能够进行通信。
无连接的数据报传输.数据报路由。
ARP (地址解析协议)实现地址转换,将IP 地址映射成物理地址。
RARP (逆向地址解析协议)将物理地址映射成IP地址。
ICMP : In ter net控制消息协议,进行差错控制和传输控制,减少分组的丢失。
注:ICMP协议帮助主机完成某些网络参数测试,允许主机或路由器报告差错和提供有关异常情况报告,但它没有办法减少分组丢失,这是高层协议应该完成的事情。
IP协议只是尽最大可能交付,至于交付是否成功,它自己无法控制。
路由交换技术课后答案【篇一:路由与交换技术复习题一】题1、路由器从相连的以太网接口收到消息后,会更改哪项报头地址,再将消息从另一个接口发送出去?a仅第 2 层源地址 bc仅第 3 层源地址 de第 2 层源地址和目的地址f 仅第 2 层目的地址仅第 3 层目的地址第 3 层源地址和目的地址2、网络管理员刚把新配置输入 router1。
要将配置更改保存到nvram,应该执行哪一条命令?arouter1# copy running-config flashbrouter1(config)# copy running-config flashcrouter1# copy running-config startup-configdrouter1(config)# copy running-config startup-configerouter1# copy startup-config running-configfrouter1(config)# copy startup-config running-config 3请参见图示。
从路由器的运行配置输出可得出什么结论?a口令经过加密。
b当前配置已保存到 nvram。
c显示的配置将会是路由器下次重新启动时用到的配置。
d显示的命令决定了路由器的当前运行情况。
4、请参见图示。
在主机 2 连接到 lan 上的交换机后,主机 2 无法与主机 1 通信。
导致此问题的原因是什么?第 1 页共 10 页a主机 2 的子网掩码不正确。
b主机 1 和主机 2 位于不同的网络中。
c交换机需要 ip 地址,但尚未配置。
d路由器 lan 接口和主机 1 位于不同网络中。
e主机 1 的 ip 地址与路由器的 lan 接口位于不同的网络中。
5、输入以下命令的作用是什么?r1(config)# line vty 0 4r1(config-line)# password check123r1(config-line)# logina确保在进入用户执行模式之前输入口令b设置通过 telnet 连接该路由器时使用的口令c要求在保存配置前输入 check123d创建本地用户帐户以便登录路由器或交换机6、以下哪一项正确描述了路由器启动时的顺序?a加载 bootstrap、加载 ios、应用配置b加载 bootstrap、应用配置、加载 iosc加载 ios、加载 bootstrap、应用配置、检查硬件d检查硬件、应用配置、加载 bootstrap、加载 ios7、加载配置文件时的默认顺序是怎样的?a nvram、flash、romb flash、tftp、consolec nvram、tftp、consoled flash、tftp、rom8、如果路由器在启动时无法找到有效的配置文件,将发生什么情况?a 启动过程将重置。
参考答案第1章原理练习题问答题1:数据通信五元组指的是数据的发送方、接收方、数据报文、传输介质和协议五个要素。
问答题2:MAC子层面向物理层负责介质访问,包括定义物理地址、线路规范,提供差错检测、流量控制等功能。
LLC子层则面向上层网络层,提供不同的数据封装。
问答题3:分组在源端从高层到低层会做数据封装的操作,在传输层加上传输层报头,在网络层加上相应的网络层报头,譬如IP头部信息,在数据链路层加上帧头部和帧校验尾部。
问答题4:TCP通过数据的确认与重传机制来保证传输可靠性。
问答题5:早期共享式以太网存在三项重大缺陷,包括网络冲突导致的带宽利用率低,广播报文泛滥,网络安全性差。
问答题6:ARP协议的作用是将IP地址解析成相应的MAC地址。
问答题7:已知需求是四个部门需单独划分广播域,即需要划分四个子网。
向主机位借两位就足以划分四个子网(两位子网位可有00,01,10,11四种不同变化,即四个子网),尚余6位主机位,2的6次方为64,满足每个子网50台主机的需求。
因此网段规划如下,部门1分配网段192.168.100.0/26(有效地址为192.168.100.1-192.168.100.62),部门2分配网段192.168.100.64/26(有效地址为192.168.100.65-192.168.100.126),部门3分配网段192.168.100.128/26(有效地址为192.168.100.129-192.168.100.190),部门4分配网段192.168.100.192/26(有效地址为192.168.100.193-192.168.100.254)。
第2章原理练习题问答题1:VLAN TAG是在TCP/IP模型的第二层数据链路层实现的。
问答题2:GVRP可以实现VLAN的动态注册,使得交换机之间可以互相交换VLAN配置信息,提供了交换机上VLAN的动态管理。
问答题3:为了实现VLAN间路由的功能,需要在三层VLAN接口上配置VLANIF接口IP。
3数据率为10Mbit/s的以太网在物理媒体上的码元传输速率是多少波特?答:以太网使用曼彻斯特编码,这就意味着发送的每一位都有两个信号周期。
标准以太网的数据速率是10Mb/s,因此波特率是数据率的两倍,即20M波特。
4试说明10BASE-T所代表的意思。
答: 10表示数据率是10Mb/s,BASE表示电缆上的信号是基带信号,采用曼彻斯特编码。
T 表示双绞线。
5 10Mbit/s以太网升级到100Mbit/s和1Gbit/s甚至10Gbit/s时,需要解决哪些技术问题??答:以太网升级时,由于数据传输率提高了,帧的发送时间会按比例缩短,这样会影响冲突的检测。
所以需要减小最大电缆长度或增大帧的最小长度,使参数a保持为较小的值,才能有效地检测冲突。
在帧的长度方面,几种以太网都采用802.3标准规定的以太网最小最大帧长,使不同速率的以太网之间可方便地通信。
100bit/s的以太网采用保持最短帧长(64byte)不变的方法,而将一个网段的最大电缆长度减小到100m,同时将帧间间隔时间由原来的9.6μs,改为0.96μs。
1Gbit/s以太网采用保持网段的最大长度为100m的方法,用“载波延伸”和“分组突法”的办法使最短帧仍为64字节,同时将争用字节增大为512字节。
传输媒体方面,10Mbit/s以太网支持同轴电缆、双绞线和光纤,而100Mbit/s和1Gbit/s以太网支持双绞线和光纤,10Gbit/s以太网只支持光纤。
6有10个站连接在以太网上。
试计算以下三种情况下每一个站所能得到的带宽。
(1)10个站都连接到一个10Mb/s以太网集线器。
(2)10个站都连接到一个100Mb/s以太网集线器。
(3)10个站都连接到一个10Mb/s以太网交换机。
答:(1)10个站共享10Mb/s。
(2)10个站共享100Mb/s。
(3)每个站独占10Mb/s。
7假定1km长的CSMA/CD网络的数据率为1Gbit/s。
设信号在网络上的传播速率为200000km/s。
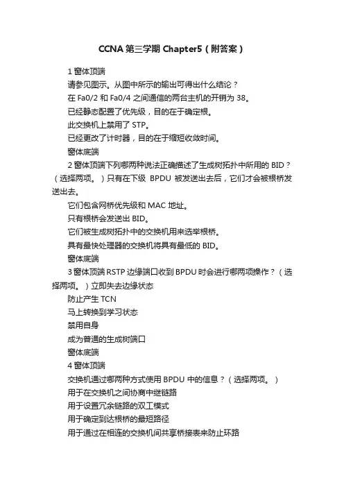
匹配阻抗中继器 时钟周期发送 时钟 发送 数据 NRZ 1 1 0 0 1 0 1NRZI 4 终端A MAC A 终端B MAC B 终端C MAC C 终端D MAC D 终端E MAC E 终端F MAC F 1 2 3 1 2 3 1 2 3S1 S2S3MAC 地址 转发端口 MAC A 1 MAC B 2 MAC C 3 MAC D 3MAC E 3MAC F 3 S1转发表MAC 地址 转发端口MAC A 3MAC B 3MAC C 1 MAC D 2MAC E 3 MAC F 3S3转发表 MAC 地址 转发端口MAC A 1MAC B 1MAC C 2 MAC D 2MAC E 4MAC F 3 S2转发表 网桥 终端 网桥终端 阻塞端口 阻塞端口链路故障 信号2 二进制位流信号1 信道1 信道2 物理层2 物理层1 MAC 层终端 A 总线 控制器 终端B 总线 控制器 总线 仲裁器 MAC 地址表…端口 1 端口7 DBCB 4 管理器终端A总线 控制器终端B 总线 控制器总线仲裁器 MAC地址表 … 端口1 端口7 DBCBRB交叉矩阵管理器终端A 终端B C D E F HUB 网桥12 13 4终端A 终端B MAC A MAC B MAC C C 1 2 网桥21 3 4 D E MAC D MAC E MAC F2 F 网桥3 MAC B 端口2 网桥1转发表广播域 广播域交换机路由器端口 VLAN ID 端口1 VLAN 2 端口2 VLAN 3 端口3 VLAN 4 端口4 VLAN 3 端口5 VLAN 4 端口6 VLAN 2MAC 地址 VLAN ID MAC A VLAN 2 MAC B VLAN 3 MAC C VLAN 4 MAC D VLAN 3 MAC E VLAN 4 MAC F VLAN 2 网络协议 VLAN ID IP VLAN 2 IPX VLAN 3 网络地址 VLAN ID 192.1.1.0/24VLAN 2S1 S2 S3 14 1414VLAN 2 VLAN 3 VLAN 4终端A终端B终端C终端D终端F123456交换机VLAN 2VLAN 3 VLAN 4192.1.2.0/24 VLAN 3 192.1.3.0/24 VLAN 4 192.1.4.0/24 VLAN 5 192.1.5.0/24 VLAN 6 192.1.6.0/24 VLAN 7输入端口输出端口孤立端口团体端口 混杂端口 共享端口 孤立端口禁止禁止允许(如果混杂端口是共享端口,携带主VLAN 对应的VLAN ID 。
数据通信与计算机网络习题参考答案第1章计算机网络概述一、填空题1.计算机、通信2.FEP、CCP3.数据通信、资源共享、分布式处理和均衡负荷、提高安全可靠性4.资源、通信5.ARPA6.电路交换、报文交换、分组交换7.局域网、城域网、广域网8.总线、星型、树型、环型、网状二、选择题1.D 2.C 3.A 4.A 5.B 6.B三、判断题1.×2.√3.√4.×四、简答题1.(1)面向终端的计算机网络;(2)多主机互联的网络阶段;(3)开放式标准化计算机网络阶段;(4)网络互连与高速网络阶段2.计算机网络是利用通信设备和线路把地理上分散的多台具有独立功能的计算机系统连接起来,在功能完善的网络软件支持下,进行数据通信,实现资源共享、互操作和协同工作的系统。
3.(1)完成了对计算机网络的定义、分类与子课题研究内容的描述;(2)提出了资源子网、通信子网的两级网络结构的概念;(3)研究了报文分组交换的数据交换方法;(4)采用了层次结构的网络体系结构模型与协议体系;(5)促进了TCP/IP 协议的发展。
4.虽然各种类型的计算机网络组成结构、具体用途和信息传输方式等不尽相同,但是它们却具有一些共同的特点。
主要体现在可靠性、独立性、高效性、扩充性、透明性、可控性和廉价性等几个方面。
5.典型的计算机网络在逻辑上可分为两个子网,是由资源子网和通信子网构成的,资源子网负责信息处理,通信子网负责全网中的信息传递。
资源子网由主机、用户终端、终端控制器、联网外部设备、各种软件资源与信息资源组成。
通信子网由专用的通信控制处理机CCP、通信线路与其它通信设备组成。
6.(1)主体设备;(2)联接设备;(3)预处理设备;(4)信道。
7.(1)按照网络的数据交换方式划分,主要的交换方法有电路交换网、报文交换、分组交换、帧中继交换网、A TM交换网和混合交换网;(2)按照网络的覆盖范围划分,可分为局域网、城域网和广域网;(3)按照网络的物理信道媒体划分,可分为双绞线网络、同轴电缆网络、光纤网络、微波网络、卫星网络等;按网络的拓扑结构划分,可分为总线型网络、环形型网络、星型网络、树型网络和网状型网络等;(5)按照网络应用范围和管理性质划分,可分为公用网和专用网两大类。
5.1为什么说IP是一种网际协议?IP实现链接在不同传输网络上的终端之间的通信基础是什么?答:IP用于解决的是属于两个不同网络的终端之间的通信问题。
技术基础体现在以下几个方面:独立于传输网络的分组形式和地址格式;构建由源和目的终端及路由器组成的传输路径;IpoverX技术连接在传输网络X上的当前跳至下一跳的IP分组传输过程。
5.2为路由器接口分配地址的用处,是在组建大中型的局域网,满足下级设备互联,同级设备通信。
5.3作为中间系统,转发器、网桥、路由器和网关都有何区别?答:中间设备又称为中间系统或中继(relay)系统。
物理层中继系统:转发器(repeater)。
数据链路层中继系统:网桥或桥接器(bridge)。
网络层中继系统:路由器(router)。
网桥和路由器的混合物:桥路器(brouter)。
网络层以上的中继系统:网关(gateway)。
5.3转发器一层设备,其实就是中继器,它是用来将信号放大的,远距离传输时,信号会衰减,所以需要加一个中继器,这样可以传输的更远。
网桥二层设备,网桥具有学习功能,它可以根据第二层地址mac来转发帧,在数据通过网桥时,网桥会根据mac来决定是否转发。
路由器三层设备,可以根据IP地址进行路径选择和包交换。
主要用来路由选择。
5.4(百度不到,硬着头皮写的。
希望有更好答案跟我交流)网桥(Bridge)是一种在链路层实现局域网互连的存储转发设备。
网桥从一个局域网接收MAC帧,拆封、校对、校验之后,按另一个局域网的格式重新组装,发往它的物理层。
由于网桥是链路层设备,因此不处理数据链路层以上层次协议所加的报头。
ATM所使用的信元网桥无法识别和封装为mac帧,因而无法实现其互连。
5.5路由器与网桥的区别(文库)1.工作层次不同2.端口配置不同网桥俩个局域网端口超过俩个端口的网桥叫交换机。
路由器:局域网和广域网端口3.用途不同网桥唯一的作用是把被许多正在共享的物理网络分割成多个小部分,一次来减少广播风暴,而路由器是在拆分不同子网后,通过网络协议又可进行互相通信,即便是不同网络4.适用范围不同网桥:同一局域网不同子网路由器:不同局域网子网,不同网络5.智能化程度不同网桥共作在数据链路层,不能理解任何网络协议一条链路路由器多个路由,支持各协议6.可管理性不同网桥纯物理硬件,不具有可管理性路由器:软件和硬件5.5 解释路由器和网桥的主要区别。
路由器和网桥的主要区别体现在四个方面。
1、网络端口数量不一样,网桥一般只有两个接口,路由器至少16口,最多48口。
2、网桥只能连接两个相同的网络,而路由器可以连接不同网络。
3、网桥不隔离广播,而路由器可以隔离广播。
4、工作层次不同,网桥是第二层数据链路层的设备,路由器是第三网络层的设备,需要知道网上传输数据使用的协议。
5.6 何为默认网关?终端配置默认网关的作用是什么?终端通过配置获取默认网关地址,它是终端通往其他网维传输路径上的第一跳路由器,存在和终端连接在同一网络上的接口,IP层传输路径由源终端、中间经过的路由器和目的终端组成,源终端根据默认网关确定源终端到目的终端传输路径上的第一跳路由器,路由器根据路由协议建立的路由表确定源终端至目的终端传输路径上的下一跳。
5.7路由器实现不同类型的传输网络互连的技术基础是什么?一是互连网中的每一个终端需分配唯一的IP地址,端到端数据封装成IP分组格式,IP分组用源和目的IP地址标识源和目的终端。
二是路由器不同的接口可以连接不同的网络。
三是路由器建立的路由表给出通往目的终端所在网络的传输路径。
四是路由器能够从连接X网络的接口接收到链路层帧中,分离出IP分组,根据IP分组的目的IP地址和路由表中确定该IP分组的下一个结点,并把IP分组封装成连接路由器和下一跳结点的Y网络链路层帧,从连接Y网络的接口发送出去。
5.8路由器主要由路由模块线卡和交换模块三部分组成。
路由模块运行路由协议,生成路由表,在路由表中给出到达互联网中任何一个终端的传输路径,当线卡从某个端口接受到的物理层信号中分离出IP分组,就将该IP分组发送给交换模块。
交换模块用IP分组的目的终端IP地址检索路由表,找到输出端口,并把IP分组发送给输出端口所在的线卡5.9、按照类来分,有5类:A类:前8位为网络号,后24位为主机号,网络号首位为0。
(32位的二进制)B类:前16位为网络号,后16位为主机号,网络号前两位为10。
C类:前24位为网络号,后8位为主机号,网络号前三位为110。
D类:前4位为1110,后面28位是多播组号。
E类:前5位为11110,后面27位保留。
其中ABC类为网络单播地址,D类为组播地址。
E类保留留待后用。
主要特点是唯一性。
5.9分为几类?各如何表示? IP 地址的主要特点是什么?答:每一类地址都由两个固定长度的字段组成,其中一个字段是网络号 net-id,它标志主机(或路由器)所连接到的网络,而另一个字段则是主机号 host-id,它标志该主机(或路由器)。
各类地址的网络号字段net-id分别为1,2,3,0,0字节;主机号字段host-id分别为3字节、2字节、1字节、4字节、4字节。
特点:(1)IP 地址是一种分等级的地址结构。
分两个等级的好处是:第一,IP 地址管理机构在分配 IP 地址时只分配网络号,而剩下的主机号则由得到该网络号的单位自行分配。
这样就方便了 IP 地址的管理。
第二,路由器仅根据目的主机所连接的网络号来转发分组(而不考虑目的主机号),这样就可以使路由表中的项目数大幅度减少,从而减小了路由表所占的存储空间。
(2)实际上 IP 地址是标志一个主机(或路由器)和一条链路的接口。
当一个主机同时连接到两个网络上时,该主机就必须同时具有两个相应的 IP 地址,其网络号 net-id 必须是不同的。
这种主机称为多归属主机(multihomed host)。
由于一个路由器至少应当连接到两个网络(这样它才能将 IP 数据报从一个网络转发到另一个网络),因此一个路由器至少应当有两个不同的IP 地址。
(3) 用转发器或网桥连接起来的若干个局域网仍为一个网络,因此这些局域网都具有同样的网络号 net-id。
(4) 所有分配到网络号 net-id 的网络,范围很小的局域网,还是可能覆盖很大地理范围的广域网,都是平等的。
5.10 IP 地址是网络层地址,MAC 地址是以太网MAC 层地址 IP 地址用于唯一标识网络中终端,与连接终端的传输网络无关,MAC 地址用于唯一标识连接在以太网中的终端。
当数据在属于同一以太网的两个终端之间传输时,须封装成MAC 帧,且以两个终端的 MAC 地址为源和目的 MAC 地址,因此,在知道目的终端的 IP 地址时,需通过ARP 解析出目的终端的MAC 地址。
5.11 充分利用 IPv4 地址;任意划分子网;减少路由项;适应任何网络规模。
5.13 子网掩码255.255.255.0代表什么意思?如果某一网络的子网掩码为255.255.255.248,该网络能够连接多少主机?子网掩码255.255.255.0代表该网络的网络号为24位,子网掩码为255.255.255.248代表该网络的主机号为3位,实际可用的IP地址数为2^3-2=6,该网络实际能连接6台主机5.14A 理由:86.32换为二进制是01010110.0010000086.32/12包含的地址范围是86.32.0.0-86.47.255.255所以86.33.224.123和网络前缀86.32/12匹配5.15答案: 2.52.90.140的二进制表示为0000 0010 0011 0100 0101 1010 1000 11000/4 二进制标识为:0000 0000 0000 0000 0000 0000 0000 0000它的前四位0000正和和2.52.90.140的前四位相同,故前缀匹配32/4 二进制标识为:0010 0000 0000 0000 0000 0000 0000 0000它的前四位0010和2.52.90.140的前四位0000不相同,故前缀不匹配4/6 二进制标识为:0000 0100 0000 0000 0000 0000 0000 0000它的前六位0000 01和2.52.90.140的前六位0000 00不相同,故前缀不匹配80/4 二进制标识为:0101 0000 0000 0000 0000 0000 0000 0000它的前四位0101和2.52.90.140的前四位0000不相同,故前缀不匹配5.16试辨认以下IP地址的网络类别。
(1)B类(2)A类(3)B类(4)C类(5)A类(6)C类A类1.0.0.0 到126.0.0.00.0.0.0 和127.0.0.0保留B128.1.0.0到191.254.0.0128.0.0.0和191.255.0.0保留C192.0.1.0 到223.255.254.0192.0.0.0和223.255.255.0保留D224.0.0.0到239.255.255.255用于多点广播5.17答:第二个局域网所能传送的最长数据帧中的数据部分只有1200bit,即每个IP数据片的数据部分<1200-160(bit),由于片偏移是以8字节即64bit为单位的,所以IP数据片的数据部分最大不超过1024bit,这样3200bit的报文要分4个数据片,所以第二个局域网向上传送的比特数等于(3200+4×160),共3840bit。
5.18 到达目的终端时有7个数据片。
记: L:总长度O:片偏移M:M标志位分片1: L=512净荷字节数:492O=0,M=1分片2: L=512净荷字节数:492O=512/8=64,M=1分片3: L=40净荷字节数:20O=984/8=123,M=1分片4:L=512净荷字节数:492O=1004/8=125.5,M=1分片5:L=512净荷字节数:492O=1496/8=187,M=1分片6:L=40净荷字节数:20O=1988/8=248.5,M=1分片7:L=60净荷字节数40O=2008/8=251,M=05.20有人认为:“ARP协议向网络层提供了转换地址的服务,因此ARP应当属于数据链路层。
”这种说法为什么是错误的?ARP不是向网络层提供服务,它本身就是网络层的一部分,帮助向传输层提供服务。
在数据链路层不存在IP地址的问题。
数据链路层协议是像HDLC和PPP这样的协议,它们把比特串从线路的一端传送到另一端。
5.21答:考虑到IP地址和Mac地址均有可能是变化的(更换网卡,或动态主机配臵)10-20分钟更换一块网卡是合理的。
超时时间太短会使ARP请求和响应分组的通信量太频繁,而超时时间太长会使更换网卡后的主机迟迟无法和网络上的其他主机通信。