市政工程设计收费标准2019
- 格式:doc
- 大小:4.61 MB
- 文档页数:17
来源:中国勘察设计协会东空间建领01国家计委及相关部门在1999年、2002年及2007年,先后出台了建设项目服务收费管理的相关规定,主要包括以下几项:《建设项目前期工作咨询收费暂行规定》(国家计委/计价格〔1999〕1283号)《工程勘察设计收费管理规定》(国家计委、建设部/计价格[2002]10号)《关于规范环境影响咨询收费有关问题的通知》(国家计委、环境保护部/计价格[2002]125号)《招标代理服务收费管理暂行办法》(国家计委/计价格[2002]1980号)《建设工程监理与相关服务收费管理规定》(国家发展改革委、建设部/发改价格[2007]670号)以上规定,构成了政府指导价管理的框架,在一定时期内对规范建设项目服务收费行为起到了积极的作用。
022013年党的十八届三中全会召开以后,强调了要充分发挥市场在资源配置中的决定性作用。
对原来执行的政府指导价管理政策进行改革。
2014年7月10日国家发展改革委发布了《国家发展改革委关于放开部分建设项目服务收费标准有关问题的通知》(发改价格[2014]1573号),做出如下规定:放开除政府投资项目及政府委托服务以外的建设项目前期工作咨询、工程勘察设计、招标代理、工程监理等4项服务收费标准,实行市场调节价。
采用直接投资和资本金注入的政府投资项目,以及政府委托的上述服务收费,继续实行政府指导价管理,执行规定的收费标准。
实行市场调节价的专业服务收费,由委托双方依据服务成本、服务质量和市场供求状况等协商确定。
半年以后,2015年2月11日国家发展改革委发布了《国家发展改革委关于进一步放开建设项目专业服务价格的通知》(发改价格〔2015〕299号),规定:自2015年3月1日起,在已放开非政府投资及非政府委托的建设项目专业服务价格的基础上,全面放开5项(建设项目前期工作咨询费、工程勘察设计费、招标代理费、工程监理费、环境影响咨询费)实行政府指导价管理的建设项目专业服务价格,实行市场调节价。
市政工程设计收费标准(2019版)01国家计委及相关部门在1999年、2002年及2007年,先后出台了建设项目服务收费管理的相关规定,主要包括以下几项:《建设项目前期工作咨询收费暂行规定》(国家计委/计价格〔1999〕1283号)《工程勘察设计收费管理规定》(国家计委、建设部/计价格[2002]10号)《关于规范环境影响咨询收费有关问题的通知》(国家计委、环境保护部/计价格[2002]125号)《招标代理服务收费管理暂行办法》(国家计委/计价格[2002]1980号)《建设工程监理与相关服务收费管理规定》(国家发展改革委、建设部/发改价格[2007]670号)以上规定,构成了政府指导价管理的框架,在一定时期内对规范建设项目服务收费行为起到了积极的作用。
022013年党的十八届三中全会召开以后,强调了要充分发挥市场在资源配置中的决定性作用。
对原来执行的政府指导价管理政策进行改革。
2014年7月10日国家发展改革委发布了《国家发展改革委关于放开部分建设项目服务收费标准有关问题的通知》(发改价格[2014]1573号),做出如下规定:放开除政府投资项目及政府委托服务以外的建设项目前期工作咨询、工程勘察设计、招标代理、工程监理等4项服务收费标准,实行市场调节价。
采用直接投资和资本金注入的政府投资项目,以及政府委托的上述服务收费,继续实行政府指导价管理,执行规定的收费标准。
实行市场调节价的专业服务收费,由委托双方依据服务成本、服务质量和市场供求状况等协商确定。
半年以后,2015年2月11日国家发展改革委发布了《国家发展改革委关于进一步放开建设项目专业服务价格的通知》(发改价格〔2015〕299号),规定:自2015年3月1日起,在已放开非政府投资及非政府委托的建设项目专业服务价格的基础上,全面放开5项(建设项目前期工作咨询费、工程勘察设计费、招标代理费、工程监理费、环境影响咨询费)实行政府指导价管理的建设项目专业服务价格,实行市场调节价。
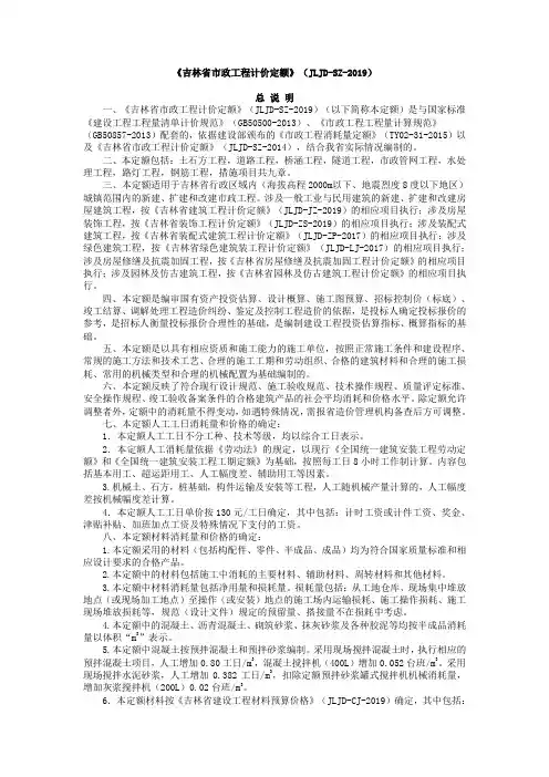
《吉林省市政工程计价定额》(JLJD-SZ-2019)总说明一、《吉林省市政工程计价定额》(JLJD-SZ-2019)(以下简称本定额)是与国家标准《建设工程工程量清单计价规范》(GB50500-2013)、《市政工程工程量计算规范》(GB50857-2013)配套的,依据建设部颁布的《市政工程消耗量定额》(TY02-31-2015)以及《吉林省市政工程计价定额》(JLJD-SZ-2014),结合我省实际情况编制的。
二、本定额包括:土石方工程,道路工程,桥涵工程,隧道工程,市政管网工程,水处理工程,路灯工程,钢筋工程,措施项目共九章。
三、本定额适用于吉林省行政区域内(海拔高程2000m以下、地震烈度8度以下地区)城镇范围内的新建、扩建和改建市政工程。
涉及一般工业与民用建筑的新建、扩建和改建房屋建筑工程,按《吉林省建筑工程计价定额》(JLJD-JZ-2019)的相应项目执行;涉及房屋装饰工程,按《吉林省装饰工程计价定额》(JLJD-ZS-2019)的相应项目执行;涉及装配式建筑工程,按《吉林省装配式建筑工程计价定额》(JLJD-ZP-2017)的相应项目执行;涉及绿色建筑工程,按《吉林省绿色建筑装工程计价定额》(JLJD-LJ-2017)的相应项目执行;涉及房屋修缮及抗震加固工程,按《吉林省房屋修缮及抗震加固工程计价定额》的相应项目执行;涉及园林及仿古建筑工程,按《吉林省园林及仿古建筑工程计价定额》的相应项目执行。
四、本定额是编审国有资产投资估算、设计概算、施工图预算、招标控制价(标底)、竣工结算、调解处理工程造价纠纷、鉴定及控制工程造价的依据,是投标人确定投标报价的参考,是招标人衡量投标报价合理性的基础,是编制建设工程投资估算指标、概算指标的基础。
五、本定额是以具有相应资质和施工能力的施工单位,按照正常施工条件和建设程序、常规的施工方法和技术工艺、合理的施工工期和劳动组织、合格的建筑材料和合理的施工损耗、常用的机械类型和合理的机械配置为基础编制的。
市政工程设计收费参考标准(1999--2019)01国家计委及相关部门在1999年、2002年及2007年,先后出台了建设项目服务收费管理的相关规定,主要包括以下几项:《建设项目前期工作咨询收费暂行规定》(国家计委/计价格〔1999〕1283号)《工程勘察设计收费管理规定》(国家计委、建设部/计价格[2002]10号)《关于规范环境影响咨询收费有关问题的通知》(国家计委、环境保护部/计价格[2002]125号) 《招标代理服务收费管理暂行办法》(国家计委/计价格[2002]1980号)《建设工程监理与相关服务收费管理规定》(国家发展改革委、建设部/发改价格[2007]670号) 以上规定,构成了政府指导价管理的框架,在一定时期内对规范建设项目服务收费行为起到了积极的作用。
022013年党的十八届三中全会召开以后,强调了要充分发挥市场在资源配置中的决定性作用。
对原来执行的政府指导价管理政策进行改革。
2014年7月10日国家发展改革委发布了《国家发展改革委关于放开部分建设项目服务收费标准有关问题的通知》(发改价格[2014]1573号),做出如下规定:放开除政府投资项目及政府委托服务以外的建设项目前期工作咨询、工程勘察设计、招标代理、工程监理等4项服务收费标准,实行市场调节价。
采用直接投资和资本金注入的政府投资项目,以及政府委托的上述服务收费,继续实行政府指导价管理,执行规定的收费标准。
实行市场调节价的专业服务收费,由委托双方依据服务成本、服务质量和市场供求状况等协商确定。
半年以后,2015年2月11日国家发展改革委发布了《国家发展改革委关于进一步放开建设项目专业服务价格的通知》(发改价格〔2015〕299号),规定:自2015年3月1日起,在已放开非政府投资及非政府委托的建设项目专业服务价格的基础上,全面放开5项(建设项目前期工作咨询费、工程勘察设计费、招标代理费、工程监理费、环境影响咨询费)实行政府指导价管理的建设项目专业服务价格,实行市场调节价。
城市规划设计收费标准一、收费依据:中国城市规划协会《关于发布城市规划设计计费指导意见的通知》(2004中规协秘字第022号)(全文附后)。
二、区综合经济园区项目比照上述文件标准减半计收。
附件:中国城市规划协会会员单位:为加强城市规划设计行业的管理,约束不合理收费和制止不公平价格竞争,促进城市规划设计水平的提高,中国城市规划协会研究制定了《城市规划设计计费指导意见》,现发至各会员单位,作为城市规划设计单位计算和收取规划设计费的参考依据。
附:《城市规划设计计费指导意见》中国城市规划协会二OO四年六月一日一、2001年国家计委《关于放开和下放部分商品和服务价格的通知》(计价格[2001]1218号)中取消了1993年由建设部、国家物价局联合颁布的《城市规划设计收费标准》,放开了规划设计市场。
为了规范规划设计市场计费,中国城市规划协会在全国范围内进行调查研究,制定了《城市规划设计计费指导意见》(以下简称《意见》)。
本《意见可作为城市规划设计单位收取规划设计费的参考依据。
二、参照本《意见》计算规划设计费时,可根据项目难易程度、地区差异、规划设计单位的资质等级等情况,乘以0.8—1.5的调整系数。
三、外资和中外合资建设项目也可参照国际城市规划计费方法或标准,由委托方和被委托方协商确定。
四、本《意见》所提出的各项计费基于建设部颁布的《城市规划编制办法》及相关规定对规划设计内容、深度的要求而制定,如果委托方要求增加或减少内容、深度,计费标准应相应增减。
五、规划设计所需要的基础资料及地形图(含电子文件),应由委托方提供。
如需要由规划设计单位承担调查收集基础资料,委托方应支付相应费用。
六、规划设计单位应向委托方提供初步方案(含论证材料)15套,规划文本6套,彩色图纸一套。
如委托方要求增加份数,则应另行支付成本费。
七、规划文本电子文件及版权归规划设计单位所有。
如委托方要求规划设计单位提供电子文件或版权,应支付相应费用。
最新工程设计收费标准国家发以下内容摘录自《工程勘察设计收费标准》(2002 年修订本)展计划委员会建设部目录1. 总则2. 矿山采选工程设计3. 加工冶炼工程设计4. 石油化工工程设计5. 水利电力工程设计6. 交通运输工程设计7. 建筑市政工程设计8. 农业林业工程设计1 总则1.0.1 工程设计收费是指设计人根据发包人的委托,提供编制建设项目初步设计文件、施工图设计文件、非标准设备设计文件、施工图预算文件、竣工图文件等服务所收取的费用。
1.0.2 工程设计收费采取按照建设项目单项工程概算投资额分档定额计费方法计算收费。
铁道工程设计收费计算方法,在交通运输工程一章中规定。
1.0.3 工程设计收费按照下列公式计算1 工程设计收费=工程设计收费基准价×(1±浮动幅度值)2 工程设计收费基准价=基本设计收费+其他设计收费3 基本设计收费=工程设计收费基价×专业调整系数×工程复杂程度调整系数×附加调整系数1.0.4 工程设计收费基准价工程设计收费基准价是按照本收费标准计算出的工程设计基准收费额,发包人和设计人根据实际情况,在规定的浮动幅度内协商确定工程设计收费合同额。
1.0.5 基本设计收费基本设计收费是指在工程设计中提供编制初步设计文件、施工图设计文件收取的费用,并相应提供设计技术交底、解决施工中的设计技术问题、参加试车考核和竣工验收等服务。
1.0.6 其他设计收费其他设计收费是指根据工程设计实际需要或者发包人要求提供相关服务收取的费用,包括总体设计费、主体设计协调费、采用标准设计和复用设计费、非标准设备设计文件编制费、施工图预算编制费、竣工图编制费等。
1.0.7 工程设计收费基价工程设计收费基价是完成基本服务的价格。
工程设计收费基价在《工程设计收费基价表》(附表一)中查找确定,计费额处于两个数值区间的,采用直线内插法确定工程设计收费基价。
1.0.8 工程设计收费计费额工程设计收费计费额,为经过批准的建设项目初步设计概算中的建筑安装工程费、设备与工器具购置费和联合试运转费之和。
市政工程设计收费标准(2019版)01国家计委及相关部门在1999年、2002年及2007年,先后出台了建设项目服务收费管理的相关规定,主要包括以下几项:《建设项目前期工作咨询收费暂行规定》(国家计委/计价格〔1999〕1283号)《工程勘察设计收费管理规定》(国家计委、建设部/计价格[2002]10号)《关于规范环境影响咨询收费有关问题的通知》(国家计委、环境保护部/计价格[2002]125号)《招标代理服务收费管理暂行办法》(国家计委/计价格[2002]1980号)《建设工程监理与相关服务收费管理规定》(国家发展改革委、建设部/发改价格[2007]670号)以上规定,构成了政府指导价管理的框架,在一定时期内对规范建设项目服务收费行为起到了积极的作用。
022013年党的十八届三中全会召开以后,强调了要充分发挥市场在资源配置中的决定性作用。
对原来执行的政府指导价管理政策进行改革。
2014年7月10日国家发展改革委发布了《国家发展改革委关于放开部分建设项目服务收费标准有关问题的通知》(发改价格[2014]1573号),做出如下规定:放开除政府投资项目及政府委托服务以外的建设项目前期工作咨询、工程勘察设计、招标代理、工程监理等4项服务收费标准,实行市场调节价。
采用直接投资和资本金注入的政府投资项目,以及政府委托的上述服务收费,继续实行政府指导价管理,执行规定的收费标准。
实行市场调节价的专业服务收费,由委托双方依据服务成本、服务质量和市场供求状况等协商确定。
半年以后,2015年2月11日国家发展改革委发布了《国家发展改革委关于进一步放开建设项目专业服务价格的通知》(发改价格〔2015〕299号),规定:自2015年3月1日起,在已放开非政府投资及非政府委托的建设项目专业服务价格的基础上,全面放开5项(建设项目前期工作咨询费、工程勘察设计费、招标代理费、工程监理费、环境影响咨询费)实行政府指导价管理的建设项目专业服务价格,实行市场调节价。
《工程设计收费标准》总则1.0.1工程设计收费是指设计人根据发包人的委托,提供编制建设项目初步设计文件、施工图设计文件、非标准设备设计文件、施工图预算文件、竣工图文件等服务所收取的费用。
1.0.2工程设计收费采取按照建设项目单项工程概算投资额分档定额计费方法计算收费。
铁道工程设计收费计算方法,在交通运输工程一章中规定。
1.0.3工程设计收费按照下列公式计算工程设计收费=工程设计收费基准价×(±浮动幅度值)工程设计收费基准价=基本设计收费+其他设计收费基本设计收费=工程设计收费基价×专业调整系数×工程复杂程度调整系数×附加调整系数1.0.4工程设计收费基准价工程设计收费基准价是按照本收费标准计算出的工程设计基准收费额,发包人和设计人根据实际情况,在规定的浮动幅度内协商确定工程设计收费合同额。
1.0.5基本设计收费基本设计收费是指在工程设计中提供编制初步设计文件、施工图设计文件收取的费用,并相应提供设计技术交底、解决施工中的设计技术问题、参加试车考核和竣工验收等服务。
1.0.6其他设计收费其他设计收费是指根据工程设计实际需要或者发包人要求提供相关服务收取的费用,包括总体设计费、主体设计协调费、采用标准设计和复用设计费、非标准设备设计文件编制费、施工图预算编制费、竣工图编制费等。
1.0.7工程设计收费基价工程设计收费基价是完成基本服务的价格。
工程设计收费基价在中查找确定,计费额处于两个数值区间的,采用直线内插法确定工程设计收费基价。
1.0.8工程设计收费计费额工程设计收费计费额,为经过批准的建设项目初步设计概算中的建筑安装工程费、设备与工器具购置费和联合试运转费之和。
工程中有利用原有设备的,以签订工程设计合同时同类设备的当期价格作为工程设计收费的计费额;工程中有缓配设备,但按照合同要求以既配设备进行工程设计并达到设备安装和工艺条件的,以既配设备的当期价格作为工程设计收费的计费额;工程中有引进设备的,按照购进设备的离岸价折换成人民币作为工程设计收费的计费额。
工程勘察设计收费标准(2002年修订本)国家计委、建设部关于发布《工程勘察设计收费管理规定》的通知工程勘察收费标准工程设计收费标准1、总则 1、总则2、工程测量 2、矿山采选工程设计3、岩土工程勘察 3、加工冶炼工程设计4、岩土工程设计与检测监测 4、石油化工工程设计5、水文地质勘察 5、水利电力工程设计6、工程水文气象勘察 6、交通运输工程设计7、工程物探 7、建筑市政工程设计8、室内试验 8、农业林业工程设计9、煤炭工程勘察 9、附表10、水利水电工程勘察11、电力工程勘察12、长输管道工程勘察附录13、铁路工程勘察中华人民共和国价格法14、公路工程勘察价格违法行为行政处罚规定15、通信工程勘察16、海洋工程勘察工程勘察收费标准1总则1.0.1工程勘察收费是指勘察人根据发包人委托,收集已有资料、现场踏勘、制订勘察纲要,进行测绘、勘探、取样、试验、测试、检测、监测等勘察作业,以及编制工程勘察文件和岩土工程设计文件等收取费用。
1.0.2工程勘察收费标准分为通用工程勘察收费标准和专业工程勘察收费标准。
1通用工程勘察收费标准适用于工程测量、岩土工程勘察、岩土工程设计与检测监测、水文地质勘察、工程水文气象勘察、工程物探、室内试验等工程勘察的收费。
2专业工程勘察收费标准分别适用于煤炭、水利水电、电力、长输管道、铁路、公路、通信、海洋工程等工程勘察的收费。
专业工程勘察中的一些项目可以执行通用工程勘察收费标准。
1.0.3通用工程勘察收费采取实物工作量定额计费方法计算,由实物工作收费和技术工作收费两部分组成。
专业工程勘察收费方法和标准,分别在煤炭、水利水电、电力、长输管道、铁路、公路、通信、海洋工程等章节中规定。
1.0.4通用工程勘察收费按照下列公式计算1工程勘察收费=工程勘察收费基准价×(1±浮动幅度值)2工程勘察收费基准价=工程勘察实物工作收费+工程勘察技术工作收费3工程勘察实物工作收费=工程勘察实物工作收费基价×实物工作量×附加调整系数4工程勘察技术工作收费=工程勘察实物工作收费×技术工作收费比例1.0.5工程勘察收费基准价工程勘察收费基准价是按照本收费标准计算出的工程勘察基准收费额,发包人和勘察人可以根据实际情况在规定的浮动幅度内协商确定工程勘察收费合同额。
建设工程设计收费标准工程设计费即勘察设计费。
一般包括初步设计和概算、施工图设计、按合同规定配合施工、进行设计技术交底、参加试车及工程竣工验收等工作的费用。
还有做施工图预算的费用。
一般按工程总造价的2%-5% 提取。
一、工程设计费计算方式1、景观设计面积= 总用地面积-建筑占地面积(2.7m 以上的消防通道(水泥地面)不计算景观面积,如铺装设计则按实际面积计算)。
2、景观工程总造价×费率=设计费基价。
3、设计费基价×专业调整系数×工程复杂程度=景观设计费。
编制工程施工图预算的,按照该景观工程设计费的10% 收取施工图预算编制费。
4、工程监理的,按景观工程总造价的 2.0% ~ 2.5% 收取监造费。
5、、编制竣工图的,按照景观工程设计费的8% 收取竣工图编制费。
6、园林设计工程专业调整系数:工程复杂程度分为一般(Ⅰ级)调整系数0.85 ,较复杂(Ⅱ级)调整系数1.0 ,复杂(Ⅲ级)调整系数1.15 三个等级进行调、相关规定1、《建设项目前期工作咨询收费暂行规定》(国家计委/计价格〔1999 〕1283 号),已废止。
2、《工程勘察设计收费管理规定》(国家计委、建设部/计价格[2002]10 号),已废止。
3、《关于规范环境影响咨询收费有关问题的通知》(国家计委、环境保护部/计价格[2002]125 号),已废止。
4、《招标代理服务收费管理暂行办法》(国家计委/计价格[2002]1980 号),已废止。
5、《建设工程监理与相关服务收费管理规定》(国家发展改革委、建设部/发改价格[2019]670 号),已废止。
6、2019 年7 月10 日国家发展改革委发布了《国家发展改革委关于放开部分建设项目服务收费标准有关问题的通知》(发改价格[2019]1573 号),规定:放开除政府投资项目及政府委托服务以外的建设项目前期工作咨询、工程勘察设计、招标代理、工程监理等 4 项服务收费标准,实行市场调节价。
市政工程设计收费标准市政工程设计是指城市基础设施建设的设计工作,包括道路、桥梁、给水排水、燃气供应、电力供应等市政设施。
市政工程设计收费标准是指市政工程设计单位对于提供设计服务所收取的费用标准。
市政工程设计收费标准的制定对于规范市政工程设计市场秩序、保障设计质量、促进市政工程建设具有重要意义。
首先,市政工程设计收费标准应当根据设计单位的资质、设计规模、设计难度等因素进行合理确定。
市政工程设计单位应当根据自身的设计水平和技术实力确定收费标准,不能随意提高收费标准,以免损害市政工程建设单位的利益。
同时,市政工程设计收费标准也应当充分考虑市政工程建设单位的承受能力,不能设置过高的收费标准,影响市政工程建设的正常进行。
其次,市政工程设计收费标准应当明确收费项目和收费标准。
市政工程设计收费项目包括设计文件编制、勘察设计、施工图设计、技术咨询等内容,设计单位应当根据不同的设计内容确定相应的收费标准。
同时,市政工程设计收费标准还应当包括设计变更、设计审查、设计咨询等附加收费项目,设计单位应当在合同中明确这些收费项目的收费标准,避免发生争议。
另外,市政工程设计收费标准应当合理确定收费方式。
市政工程设计收费方式包括按比例收费、按面积收费、按工程量收费等多种方式,设计单位应当根据具体的设计内容和设计难度确定合适的收费方式。
同时,在确定收费方式时,设计单位还应当考虑市场行情和行业惯例,避免因为收费方式不合理而导致争议和纠纷。
最后,市政工程设计收费标准应当注重服务质量和效益。
设计单位在收取设计费用的同时,应当提供高质量的设计服务,确保设计文件的准确性和完整性,提高市政工程建设的质量和效益。
设计单位还应当根据设计服务的实际情况和效果,适当调整收费标准,保持市政工程设计市场的公平竞争和健康发展。
综上所述,市政工程设计收费标准的制定应当充分考虑市场实际情况和设计单位的实际情况,合理确定收费标准、明确收费项目和收费标准、合理确定收费方式,注重服务质量和效益,促进市政工程设计市场的规范发展和健康竞争。
市政工程设计收费标准(2019版)01计委及相关部门在1999年、2002年及2007年,先后出台了建设项目服务收费管理的相关规定,主要包括以下几项:《建设项目前期工作咨询收费暂行规定》(计委/计价格〔1999〕1283号)《工程勘察设计收费管理规定》(计委、建设部/计价格[2002]10号)《关于规环境影响咨询收费有关问题的通知》(计委、环境保护部/计价格[2002]125号)《招标代理服务收费管理暂行办法》(计委/计价格[2002]1980号)《建设工程监理与相关服务收费管理规定》(发展改革委、建设部/发改价格[2007]670号)以上规定,构成了政府指导价管理的框架,在一定时期对规建设项目服务收费行为起到了积极的作用。
022013年党的十八届三中全会召开以后,强调了要充分发挥市场在资源配置中的决定性作用。
对原来执行的政府指导价管理政策进行改革。
2014年7月10日发展改革委发布了《发展改革委关于放开部分建设项目服务收费标准有关问题的通知》(发改价格[2014]1573号),做出如下规定:放开除政府投资项目及政府委托服务以外的建设项目前期工作咨询、工程勘察设计、招标代理、工程监理等4项服务收费标准,实行市场调节价。
采用直接投资和资本金注入的政府投资项目,以及政府委托的上述服务收费,继续实行政府指导价管理,执行规定的收费标准。
实行市场调节价的专业服务收费,由委托双依据服务成本、服务质量和市场供求状况等协商确定。
半年以后,2015年2月11日发展改革委发布了《发展改革委关于进一步放开建设项目专业服务价格的通知》(发改价格〔2015〕299号),规定:自2015年3月1日起,在已放开非政府投资及非政府委托的建设项目专业服务价格的基础上,全面放开5项(建设项目前期工作咨询费、工程勘察设计费、招标代理费、工程监理费、环境影响咨询费)实行政府指导价管理的建设项目专业服务价格,实行市场调节价。
5项服务价格实行市场调节价后,经营者应格遵守《价格法》、《关于商品和服务实行明码标价的规定》等法律法规规定,告知委托人有关服务项目、服务容、服务质量,以及服务价格等,并在相关服务合同中约定。
2019工程设计收费标准表-全专业国家计委及相关部门在1999年、2002年及2007年,先后出台了建设项目服务收费管理的相关规定,主要包括以下几项:《建设项目前期工作咨询收费暂行规定》(国家计委/计价格〔1999〕1283号)《工程勘察设计收费管理规定》(国家计委、建设部/计价格[2002]10号)《关于规范环境影响咨询收费有关问题的通知》(国家计委、环境保护部/计价格[2002]125号)《招标代理服务收费管理暂行办法》(国家计委/计价格[2002]1980号)《建设工程监理与相关服务收费管理规定》(国家发展改革委、建设部/发改价格[2007]670号)以上规定,构成了政府指导价管理的框架,在一定时期内对规范建设项目服务收费行为起到了积极的作用。
022013年党的十八届三中全会召开以后,强调了要充分发挥市场在资源配置中的决定性作用。
对原来执行的政府指导价管理政策进行改革。
2014年7月10日国家发展改革委发布了《国家发展改革委关于放开部分建设项目服务收费标准有关问题的通知》(发改价格[2014]1573号),做出如下规定:放开除政府投资项目及政府委托服务以外的建设项目前期工作咨询、工程勘察设计、招标代理、工程监理等4项服务收费标准,实行市场调节价。
采用直接投资和资本金注入的政府投资项目,以及政府委托的上述服务收费,继续实行政府指导价管理,执行规定的收费标准。
实行市场调节价的专业服务收费,由委托双方依据服务成本、服务质量和市场供求状况等协商确定。
半年以后,2015年2月11日国家发展改革委发布了《国家发展改革委关于进一步放开建设项目专业服务价格的通知》(发改价格〔2015〕299号),规定:自2015年3月1日起,在已放开非政府投资及非政府委托的建设项目专业服务价格的基础上,全面放开5项(建设项目前期工作咨询费、工程勘察设计费、招标代理费、工程监理费、环境影响咨询费)实行政府指导价管理的建设项目专业服务价格,实行市场调节价。
《工程设计收费标准》1 总则1.0.1工程设计收费是指设计人根据发包人的委托,提供编制建设项目初步设计文件、施工图设计文件、非标准设备设计文件、施工图预算文件、竣工图文件等服务所收取的费用。
1.0.2工程设计收费采取按照建设项目单项工程概算投资额分档定额计费方法计算收费。
铁道工程设计收费计算方法,在交通运输工程一章中规定。
1.0.3工程设计收费按照下列公式计算1 工程设计收费=工程设计收费基准价×(1±浮动幅度值)2 工程设计收费基准价=基本设计收费+其他设计收费3 基本设计收费=工程设计收费基价×专业调整系数×工程复杂程度调整系数×附加调整系数1.0.4工程设计收费基准价工程设计收费基准价是按照本收费标准计算出的工程设计基准收费额,发包人和设计人根据实际情况,在规定的浮动幅度内协商确定工程设计收费合同额。
1.0.5基本设计收费基本设计收费是指在工程设计中提供编制初步设计文件、施工图设计文件收取的费用,并相应提供设计技术交底、解决施工中的设计技术问题、参加试车考核和竣工验收等服务。
1.0.6其他设计收费其他设计收费是指根据工程设计实际需要或者发包人要求提供相关服务收取的费用,包括总体设计费、主体设计协调费、采用标准设计和复用设计费、非标准设备设计文件编制费、施工图预算编制费、竣工图编制费等。
1.0.7工程设计收费基价工程设计收费基价是完成基本服务的价格。
工程设计收费基价在《工程设计收费基价表》(附表一)中查找确定,计费额处于两个数值区间的,采用直线内插法确定工程设计收费基价。
1.0.8工程设计收费计费额工程设计收费计费额,为经过批准的建设项目初步设计概算中的建筑安装工程费、设备与工器具购置费和联合试运转费之和。
工程中有利用原有设备的,以签订工程设计合同时同类设备的当期价格作为工程设计收费的计费额;工程中有缓配设备,但按照合同要求以既配设备进行工程设计并达到设备安装和工艺条件的,以既配设备的当期价格作为工程设计收费的计费额;工程中有引进设备的,按照购进设备的离岸价折换成人民币作为工程设计收费的计费额。
总说明一、辽宁省建设工程计价依据《辽宁省建设工程费用标准》(以下简称费用标准)是工程量清单计价、编制招标控制价或拦标价的依据;是编制建设工程估算、设计概算、施工图预算、竣工结算的依据;是调解处理工程造价纠纷、鉴定工程造价的依据;是投标报价和衡量投标报价合理性的基础;是编制投资估算指标、概算(定额)指标的基础。
二、本费用标准与2008年辽宁省建设工程计价依据《A建筑工程计价定额》、《B 装饰装修工程计价定额》、《C 安装工程计价定额》《D 市政工程计价定额》及《E 园林绿化工程计价定额》配套使用。
三、本费用标准中的企业管理费、安全文明施工措施费,投标人在投标报价时,可根据企业管理水平和工程实际适当调整,但不得低于本费用标准的90%。
四、本费用标准的规费,按核定的施工企业规费计取标准执行。
五、工程量清单计价中的综合单价,应按本费用标准的“工程费用取费程序表”中的管理费费和利润计算方法并考虑风险组成综合单价。
六、使用1996 年《全国统一房屋修缮工程预算定额辽宁省单位估价表》、1993 年《全国统一市政工程预算定额辽宁省单位估计表(市政维修)》、1988 年《全国统一仿古建筑预算定额》的工程,可按2008 年相应计价的人工、材料、机械单价进行换算,按照本费用标准相应标准计取各项费用。
七、2008 年辽宁省建设工程计价依据计价定额材料费中不包括材料检验试验费。
招标工程由投标人人在投标报价时自行确定;非招标工程,工程结算时按实际发生计入其他项目费八、本费用标准中的“ xxx 以上”,“不包括xxx 本身”“ xxx 以下”,包括xxx 本身。
第一部分建设工程费用组成根据建设部、财政部建标2003206 号文件《关于印发<建筑安装工程费用项目组成>的通知》精神,结合我省实际情况,确定建设工程费用项目组成如下:建设工程费用由直接费、间接费、利润和税金组成。
一、直接费直接费由计价定额分部分项工程费和措施项目费组成。
市政工程设计收费标准(2019版)
01
国家计委及相关部门在1999年、2002年及2007年,先后出台了建设项目服务收费管理的相关规定,主要包括以下几项:
《建设项目前期工作咨询收费暂行规定》(国家计委/计价格〔1999〕1283号)
《工程勘察设计收费管理规定》(国家计委、建设部/计价格[2002]10号)
《关于规范环境影响咨询收费有关问题的通知》(国家计委、环境保护部/计价格[2002]125号)
《招标代理服务收费管理暂行办法》(国家计委/计价格[2002]1980号)
《建设工程监理与相关服务收费管理规定》(国家发展改革委、建设部/发改价格[2007]670号)
以上规定,构成了政府指导价管理的框架,在一定时期内对规范建设项目服务收费行为起到了积极的作用。
02
2013年党的十八届三中全会召开以后,强调了要充分发挥市场在资源配置中的决定性作用。
对原来执行的政府指导价管理政策进行改革。
2014年7月10日国家发展改革委发布了《国家发展改革委关于放开部分建设项目服务收费标准有关问题的通知》(发改价格[2014]1573号),做出如下规定:
放开除政府投资项目及政府委托服务以外的建设项目前期工作咨询、工程勘察设计、招标代理、工程监理等4项服务收费标准,实行市场调节价。
采用直接投资和资本金注入的政府投资项目,以及政府委托的上述服务收费,继续实行政府指导价管理,执行规定的收费标准。
实行市场调节价的专业服务收费,由委托双方依据服务成本、服务质量和市场供求状况等协商确定。
半年以后,2015年2月11日国家发展改革委发布了《国家发展改革委关于进一步放开建设项目专业服务价格的通知》(发改价格〔2015〕299号),规定:自2015年3月1日起,在已放开非政府投资及非政府委托的建设项目专业服务价格的基础上,全面放开5项(建设项目前期工作咨询费、工程勘察设计费、招标代理费、工
程监理费、环境影响咨询费)实行政府指导价管理的建设项目专业服务价格,实行市场调节价。
5项服务价格实行市场调节价后,经营者应严格遵守《价格法》、《关于商品和服务实行明码标价的规定》等法律法规规定,告知委托人有关服务项目、服务内容、服务质量,以及服务价格等,并在相关服务合同中约定。
2016年1月1日国家发展改革委令31号,废止了30件规章和1032件规范性文件。
1032件规范性文件包括上述5项关于规范建设项目服务收费管理的规定。
至此,建设项目专业服务价格全面放开。
03
2016年3月1日建设项目专业服务价格全面放开以后,上述已经被废止的5项关于规范建设项目服务收费管理的规定仍然在招投标文件和合同中作为参考文件使用。
行业协会在建设项目专业服务价格全面放开以后,就收费参考依据方面做了大量的工作。
中国勘察设计协会2016年12月26日,发布了《关于建筑设计服务成本要素信息统计分析情况的通报》(中设协字[2016]89号);2018年12月26日,发布了《关于园林和景观设计服务成本要素信息统计分析情况的通报》(中设协字[2018] 119号);2019年1月23日,发布了《关于市政工程设计服务成本要素信息统计分析情况的通报》(中设协字[2019]7号)。
这些文件能否替代已经废止的收费管理规定,成为市场行为中的收费参考,发挥相应的指导作用,还得拭目以待。
04
关于市政工程设计服务成本要素信息统计分析情况的通报
中设协字[2019]7号
各地方、各部门勘察设计同业协会,解放军工程建设协会,中国勘察设计协会各分支机构,各会员单位:
为充分发挥市场在资源配置中的决定性作用,维护市政工程设计市场公平有序的竞争环境,确保市政工程的设计质量,中国勘察设计协会委托市政工程设计分会组织开展了市政工程设计服务成本要素信息统计分析工作,重点对全国各地区市政工程设计单位 2013 年至 2017 年五个年度市政工程设计服务成本要素信息进行了调查、统计、测算和分析。
本次市政工程设计服务成本调查工作,对全国各地区不同类型的市政工程设计单位进行了抽样调查,主要收集了市政工程设计服务范围和内容、服务收入、服务项目人力资源要素配置、对应市政工程设计工程费的设计基本服务成本(含税金)等大量生产要素数据信息,采集的数据信息在市政工程设计行业具有一定的代表性。
市政工程设计分会组织相关单位对采集的大量数据信息进行了汇总、分析与归纳,并组织行业专家进行了多轮次的研讨和论证,形成了市政工程设计服务两类成本要素信息,一类是市政工程设计服务不同等级工程技术人员的人工成本信息,另一类是对应不同额度工程费的设计基本服务成本(含税金)的信息。
现将市政工程设计服务两类成本要素信息予以通报,供市政工程设计市场各相关方参考。
由于市政工程设计市场不断发展变化,中国勘察设计协会将持续开展市政工程设计服务成本要素的调查、统计与分析工作,并不定期进行相关信息通报,以反映市政工程设计市场的成本现状,为维护市政工程设计市场秩序,反对不正当竞争,保证工程设计质量提供信息支持。
附件:
表1.市政工程设计服务人工日法综合成本信息表
表2.市政工程设计基本服务成本信息表
表3.市政工程设计复杂程度影响系数及成本附加系数信息表
表4.市政工程设计其他服务成本附加系数信息表
表5.市政工程设计专业系数、各阶段工作量比例信息表
中国勘察设计协会
2019年1月23日
表1.市政工程设计服务人工日法综合成本信息表
表2.市政工程设计基本服务成本信息表
表3.市政工程设计复杂程度影响系数及成本附加系数信息表
表4.市政工程设计其他服务成本附加系数信息表
表5.市政工程设计专业系数、各阶段工作量比例信息表。