股票里的安全边际
- 格式:pdf
- 大小:254.89 KB
- 文档页数:3
安全边际关于安全边际,通俗的说法是“用40美分的价格购买一美元的资产”。
这是按照格雷厄姆的安全边际思想来定义的,主要特指股票价格低于其代表的运营资产。
后来,巴菲特泛指“低于企业内在价值的市场报价”。
众所周知,无论是股价低于有形资产还是低于内在价值,往往出现在行情的极端状态。
因为,大多数时间的股票报价都高于其有形资产或者内在价值,尤其是那些优秀的企业资产。
后来巴菲特把优秀资产的购买价格从“低于内在价值的价格”修正为“合理的价格”。
不管巴菲特对安全边际的态度如何,关键是如何计算安全边际。
只有清楚地知道了它的边界才能谈得上是“低于”还是“合理”。
关于格雷厄姆的有形资产核定是很清晰的,只要市场价值低于企业的运营资产就可以认为是具备了安全边际,但这个分析系统显然对于当前的股市有点不合时宜了。
但是对于内在价值的核算也充满了很多不确定性,而且不是所有的公司都适合用自由现金流定价模型进行核算。
今天,我们仍然站在巴菲特的角度考虑另外一个核算安全边际的方法,那就是“站在未来的角度考虑投入产出比”,即你现在投入的成本将来以什么样的收益率获得回报或者将来能用多少年限收回这个成本,其实,这就是市盈率的概念。
巴菲特在他写给股东的信中和股东年会上曾多次用这个概念来描述他的投资。
这充分说明,巴菲特的内在价值法最终还会用市盈率进行检验的。
其实,善于把握行业波动周期拐点的投资者购买周期类公司容易获得超额收益,但对于大多数投资者最好购买弱周期的优秀公司,因为优秀的弱周期公司可以用时间来化解二级市场估值稍微过高风险。
另外,巴菲特关于资产配置的艺术也值得我们借鉴。
因为对于上面的疑问,巴菲特也没有绝对的标准答案,但是他用资产配置策略化解了出价过高的风险。
他除了尽量的设定更高的安全边际之外,还时刻保留一定的现金或现金等价物,因为幸运之神随时都有可能会降临,即好股票的价格受市场情绪的影响报价更便宜了。
巴菲特定律一、价值投资理念1. 内在价值- 巴菲特认为股票的价格和价值是两回事。
他强调要关注企业的内在价值,即一家企业在其剩余寿命里可以产生的现金流量的折现值。
例如,他投资可口可乐公司,就是看到了可口可乐品牌的强大价值,其在全球饮料市场的长期稳定的盈利能力。
可口可乐在全球范围内拥有庞大的消费群体,其品牌价值使得它能够持续产生稳定的现金流。
2. 安全边际- 这是巴菲特价值投资的重要原则。
他主张在购买股票时,要以低于企业内在价值的价格买入。
例如,如果通过分析评估一个企业的内在价值为每股100元,那么巴菲特会希望在股价远低于100元,如70元或者80元的时候买入。
这样就为投资提供了一个安全边际,即使对企业内在价值的评估存在一定误差,或者企业未来的发展遇到一些短期困难,也有较大的可能避免损失并获得收益。
二、企业经营与管理方面1. 护城河理论- 巴菲特认为一个优秀的企业应该有自己的“护城河”。
这可以是品牌优势,像苹果公司,其品牌在全球消费者心中具有极高的认可度,消费者愿意为苹果产品支付较高的价格;也可以是技术专利,例如制药企业拥有的独家药品专利,能够在专利保护期内独占市场,获得高额利润;还可以是成本优势,如沃尔玛通过大规模采购和高效的物流配送体系,降低成本,在零售市场具有很强的竞争力。
2. 关注企业的长期竞争力- 他不太关注短期的市场波动和企业的短期业绩。
而是着眼于企业在长期内是否能够持续保持竞争优势。
比如他投资的伯克希尔 - 哈撒韦公司,旗下众多子公司在各自的行业领域都具有长期的竞争优势,无论是保险业务还是能源业务等,都是经过长期的发展和布局,在行业内站稳脚跟并持续盈利。
三、投资决策方面1. 能力圈原则- 巴菲特强调投资者要在自己的能力圈内进行投资。
他自己主要关注消费、金融等熟悉的领域。
例如,他对银行股的投资,是因为他对银行业的业务模式、风险管控等方面有深入的理解。
他不会轻易涉足自己不熟悉的高科技领域,因为他认为在自己能力圈之外的投资风险难以把控。
投资座右铭:安全边际一、安全边际的概念在投资领域中,安全边际是一个至关重要的概念。
它指的是投资者在评估投资机会时,应该寻找那些价值被低估的资产,即其市场价格低于其真实价值的资产。
安全边际能够帮助投资者降低风险,提高收益的确定性。
二、安全边际的重要性安全边际的重要性主要体现在以下几个方面:控制风险:通过寻找价值被低估的资产,投资者能够在一定程度上降低市场波动的影响,控制投资风险。
提高收益:通过以低于资产真实价值的价格购买资产,投资者能够在未来资产价格上涨时获得更大的收益。
长期稳健:安全边际能够帮助投资者在长期的投资过程中保持稳健,避免因市场波动而遭受重大损失。
三、如何评估安全边际评估安全边际的方法有很多种,以下是几种常见的方法:基本面分析:通过分析公司的财务报表、行业前景、管理层质量等因素,投资者可以评估资产的内在价值,从而确定其安全边际。
技术分析:通过研究资产价格的历史走势和当前市场走势,投资者可以判断市场价格的合理性,从而确定安全边际。
风险评估:投资者可以通过评估资产的风险程度来确定安全边际,例如通过计算资产的波动率和最大回撤等指标来评估风险。
四、安全边际的运用在实际投资中,安全边际的运用主要体现在以下几个方面:股票投资:在股票市场中,投资者可以通过基本面分析和技术分析等方法,寻找价值被低估的股票,以低于其内在价值的价格购买,从而获得安全边际。
债券投资:在债券市场中,投资者可以通过比较不同债券的收益率和风险水平,选择那些收益率较高且风险较低的债券,从而获得安全边际。
衍生品投资:衍生品如期货、期权等,其价格受到多种因素的影响,投资者可以通过深入分析市场走势和定价机制,寻找合理的购买价格,从而获得安全边际。
资产配置:在资产配置中,投资者可以通过合理分配各类资产的比例,降低整体风险水平,从而获得安全边际。
例如,将股票、债券、现金等不同类型的资产进行合理配置,可以降低投资组合的整体波动率。
风险管理:风险管理是投资过程中非常重要的一环。
格雷厄姆价值投资的三大原则
格雷厄姆是价值投资的奠基人之一,他的价值投资理念被广泛应用于投资界。
他的价值投资理念主要包括三大原则:安全边际、市场先生和长期投资。
安全边际是指投资者在购买股票时,应该以较低的价格购买股票,以确保投资的安全性。
格雷厄姆认为,投资者应该购买那些价格低于其内在价值的股票,以确保投资的安全性。
这样,即使公司出现了一些问题,投资者也不会亏损太多。
市场先生是指投资者应该遵循市场的趋势,而不是试图预测市场的走势。
格雷厄姆认为,市场是不可预测的,投资者应该遵循市场的趋势,而不是试图预测市场的走势。
这样,投资者可以更好地把握市场的机会,获得更好的投资回报。
长期投资是指投资者应该长期持有股票,而不是短期交易。
格雷厄姆认为,长期投资可以帮助投资者获得更好的投资回报。
长期投资可以让投资者更好地把握公司的内在价值,从而获得更好的投资回报。
格雷厄姆的价值投资理念包括安全边际、市场先生和长期投资三大原则。
这些原则可以帮助投资者更好地把握市场的机会,获得更好的投资回报。
投资者应该遵循这些原则,以确保投资的安全性和获
得更好的投资回报。
经常有人向股神巴菲特讨要投资秘籍,每当这种时候,股神总是向人们推荐他的老师本杰明格雷厄姆。
格雷厄姆对安全边际的定义是,对于你即将买入的股票,它的价格要低于内在价值,价格比内在价值越低,安全程度越高。
沃伦巴菲特在看准一只股票之后,总是重仓持有,并且长达10年。
新股民判断一只股票是否值得买,经常会犯这样的错误:首先看这只股票的股价,如果股价只有三块五块的,就会认为这只股票便宜且安全,买进应该没什么风险,如果股价超过了30元,就万万不敢碰了。
看股价高低自然没错,但股价只是最表面的,也是最富欺骗性的东西,它的高低并不和安全程度成正比。
大多数情况下,你需要去看市盈率而不是股价,这也是格雷厄姆告诉人们如何估算股票内在价值的方法。
将公司的净利润除以总股本,得到公司的每股收益(EPS),然后用股价除以每股收益,就得出了著名的市盈率(P/E)。
如果你打算购买一只股票,得知它的市盈率为10倍,而这个行业的平均市盈率为20倍,那么,这只股票就有很高的安全边际。
如果这只股票的市盈率高达30倍,而行业平均市盈率仍是20倍,就不具有安全边际了。
股价是反映投资者对公司未来前景的预期,所以,评估股票的内在价值通常需要看动态市盈率,这就需要你对公司未来几年的净利润做出合理的判断。
一家公司能够通过哪些手段使净利润增长?收入增长、成本降低、产品提价、剥离亏损业务等等都是值得关注的因素。
如何看待市盈率的高低从来都是一个有争议的话题,彼得林奇对市盈率提出过一些中肯的意见,一是永远不要买市盈率过高的股票,这将为你节约大量的金钱和减少你的痛苦,这和格雷厄姆的安全边际思想殊途同归。
当然,如果公司具有很好的成长性,即使现在市盈率较高,将来随着净利润不断增长,市盈率会很快下降,这样的股票也值得考虑。
彼得林奇的第二条意见比较具体,如果一只股票的市盈率低于公司增长率的分子,那你可能找到了购买公司股票的机会。
举个例子,假如一家公司的增长率为15%,市盈率只有10倍,这家公司的股票就可以考虑,如果市盈率不到增长率分子的一半,那你应该重仓持有它。
保本点和安全边际指标是投资领域中常用的两个概念,它们对于投资者来说具有重要的指导意义。
下面将分别对保本点和安全边际指标进行简要介绍,并就两者之间的关系进行分析和探讨。
一、保本点的含义1.1 保本点,即使资本投入可以得到保证,是指投资项目或投资组合在市场条件发生变化时,投资者的投资收益至少能够保持在原有的水平,不会因为市场变动而导致资本亏损。
1.2 保本点的计算方法通常是根据投资的回报率和风险来确定,在投资组合中通常与保守投资策略相关联,是投资者选择投资目标时需要考虑的重要因素。
二、安全边际指标的含义2.1 安全边际指标是指投资组合中的投资项目,其预期收益率与风险率之间的比率。
其主要目的是在评估投资项目是否足够安全时提供一个指标。
2.2 安全边际指标与保本点有一定关联,通过安全边际指标可以更科学地评估投资项目的风险,从而在一定程度上指导投资者在投资组合中的配置。
三、保本点和安全边际指标的关系3.1 作为投资的保障,保本点和安全边际指标之间存在密切的关系。
保本点通过确保投资的最低回报率来保障投资本金的安全,而安全边际指标则从风险角度出发,提供了一个评估投资项目风险的指标。
3.2 保本点和安全边际指标的关系虽然并非直接关联,但两者的共同目标都在于保障投资的安全性。
投资者可以通过综合考虑保本点和安全边际指标来评估投资组合的风险和回报,从而做出更为明智的投资决策。
3.3 从另一个角度来讲,保本点和安全边际指标的合理性和准确性也相辅相成。
在确定保本点时,投资者可以通过安全边际指标来评估风险,从而更好地把握投资项目的安全边际。
四、结论4.1 保本点和安全边际指标是投资过程中不可忽视的重要概念,它们可以相互补充,共同为投资者提供保障和指导。
投资者在进行投资决策时,应该综合考虑两者并加以合理运用,以便最大程度地降低投资风险,保障投资的安全。
4.2 未来随着金融市场的发展和投资理论的进步,保本点和安全边际指标的相关研究也将不断深入。
判断安全边际的方法一、背景介绍安全边际是指在金融投资或其他风险管理领域中,为了避免损失而采取的预防措施。
在投资中,安全边际通常被视为一个决定性因素,以确保投资者不会因价格波动而遭受重大损失。
二、什么是安全边际安全边际是指在金融领域中为了避免损失而采取的预防措施。
在投资中,安全边际通常被视为一个决定性因素,以确保投资者不会因价格波动而遭受重大损失。
安全边际可以通过计算风险和回报之间的差异来确定。
三、如何计算安全边际1. 确定目标收益率:首先需要确定所需的目标收益率。
这可以通过考虑个人财务目标和预期市场环境来实现。
2. 计算历史波动率:历史波动率是衡量市场风险的指标。
它可以通过查看过去几年的市场数据来计算。
3. 计算预期回报率:预期回报率是指投资者期望从特定投资中获得的回报。
这可以通过考虑预期市场环境和行业趋势来实现。
4. 计算安全边际:安全边际可以通过以下公式计算:安全边际=(目标收益率-预期回报率)/历史波动率四、如何应用安全边际1. 为投资组合确定目标收益率:投资者可以使用安全边际来确定其所需的目标收益率,以确保其投资组合具有足够的风险保护。
2. 评估特定投资的风险:投资者可以使用安全边际来评估特定投资的风险,以确保其符合其风险容忍度。
3. 确定止损点:止损点是指当股票价格下跌到一定程度时,投资者将出售股票以避免进一步损失。
使用安全边际可以帮助投资者确定适当的止损点。
五、如何优化安全边际1. 考虑更多的因素:除了历史波动率和预期回报率之外,还有许多其他因素可能会影响安全边际。
例如,宏观经济环境、政策变化和行业趋势等。
2. 定期更新数据:投资者应该定期更新市场数据,以确保其安全边际仍然适用于当前市场环境。
3. 考虑多个安全边际:投资者可以考虑使用多个安全边际,以更好地评估不同类型的投资。
六、总结安全边际是一种用于评估风险和回报之间关系的重要工具。
通过计算历史波动率和预期回报率,投资者可以确定其所需的目标收益率,并使用安全边际来评估特定投资的风险。
安全边际用于生活的例子
安全边际在生活中的应用例子很多,以下是一些常见的例子:
1. 投资理财:在投资股票或基金时,安全边际意味着投资者应该给自己留出足够的资金余地,以应对可能出现的风险。
例如,如果一个人有10万元的
储蓄,他可以考虑将其中7万元用于低风险的投资,而将剩下的3万元用于高风险但可能带来更高回报的投资。
2. 健康管理:在制定健康计划时,安全边际可以帮助我们预防突发情况。
例如,如果一个人计划每天跑步半小时来保持健康,他可以设定一个安全边际,如果某一天因为特殊情况不能跑步,也不会因此而感到压力。
3. 时间管理:在规划日程时,安全边际也可以发挥作用。
例如,如果一个人计划在9点钟开始工作,他可以将出发时间设定为8点钟,以应对可能的交通延误或其他意外情况。
4. 人际关系:在处理人际关系时,安全边际可以帮助我们保持一定的个人空间。
例如,当我们结交新朋友时,我们可以设定一定的界限,以保护自己的隐私和独立性。
总的来说,安全边际是一种风险管理策略,可以帮助我们在面对不确定性和风险时保持平衡和安全感。
名词解释安全边际安全边际是一个被广泛应用于财务领域的概念。
它是指一家公司的现金流量能够覆盖其所有固定成本和变动成本,以及税收和利息等支出的能力。
因此,安全边际可以被视为一家公司的资产和负债之间的差额。
资产和负债的差额可以用来满足突发事件和不利经济因素的影响。
这个概念可以很好地解释为,公司所持有的现金流量越大,其经营活动就越可靠并容易应对不利的市场因素。
安全边际的类别可以分为购买力安全边际、毛利率安全边际、经营利润率安全边际和净利润率安全边际四种类型。
购买力安全边际指的是公司在支付它的固定费用之前所保留的现金流量。
这个安全边际的计算方法是将公司的年销售收入减去其固定成本之后,将其除以其销售收入的百分比。
例如,如果公司的销售收入为100万元,其固定成本为70万元,销售收入的百分比为40%,那么它的购买力安全边际将是25万元。
毛利率安全边际是指公司在支付其固定费用和变动费用之前所保留的现金流量。
这个安全边际的计算方法是公司的毛利润除以其销售收入的百分比。
例如,如果公司的毛利润为20万元,其销售收入为100万元,那么它的毛利率安全边际将是20%。
经营利润率安全边际是指公司在支付其固定费用、变动费用、利息和税收之前所保留的现金流量。
通常情况下,经营利润率安全边际高于毛利率安全边际。
这个安全边际的计算方法是公司的经营利润除以其销售收入的百分比。
例如,如果公司的经营利润为15万元,其销售收入为100万元,那么它的经营利润率安全边际将是15%。
净利润率安全边际是指公司在支付其所有费用之后所保留的现金流量。
这个安全边际的计算方法是公司的净利润除以其销售收入的百分比。
例如,如果公司的净利润为10万元,其销售收入为100万元,那么它的净利润率安全边际将是10%。
安全边际的应用安全边际是评估一个公司在面对不利经济因素时能否继续运营的关键指标。
如果一个公司的安全边际较高,就意味着它可以忍受短期的经济困难或其营业额的波动。
本杰明·格雷厄姆的投资方法
本杰明·格雷厄姆是一位著名的价值投资家,他的投资方法主
要包括以下几个方面:
1. 安全边际:通过分析企业的财务状况和价值,确定其股价的安全边际。
格雷厄姆认为,只有当企业的价值高于其股价时,投资者才能获得安全的回报。
2. 价值投资:格雷厄姆认为,投资者应该将资金用于买入被低估的股票,而不是追逐高涨股票。
他通过分析企业的财务报表和经营状况来确定其实际价值。
3. 分散投资:格雷厄姆提倡分散投资,即将投资资金分散在多个行业和企业中,以降低风险。
他认为,通过分散投资可以抵消市场波动和企业经营不善等风险。
4. 长期投资:格雷厄姆鼓励投资者持有股票,而不是频繁买入卖出。
他认为,在长期持有中,企业的实际价值可以得到体现,而短期波动则不会对股票的真实价值产生影响。
5. 独立思考:格雷厄姆认为,投资者应该进行独立思考和分析,而不是盲目跟随市场。
投资者应该对企业进行深入了解,以便做出正确的决策。
以上就是本杰明·格雷厄姆的投资方法的主要内容。
这些方法
被广泛应用于价值投资领域,并被视为经典的投资策略。
格雷厄姆的安全边际"安全边际"这⼀概念最早由巴菲特的⽼师格雷厄姆提出。
他曾说:成功投资的秘密就是安全边际。
并进⼀步解释说:"在正常条件下,普通股的安全边际在于⼤⼤⾼于现⾏债券利率的期望获利能⼒。
"这句话的意思是:股票价格是否安全要与现⾏债券利率相⽐较。
⽽市场中有⼀种观点认为安全边际是指股票的价格低于价值的差距,如:股票的价格低于价值50%就是有较⾼的安全边际。
由于股票的价值是⼀个估计值,⽽估值的⽅法很多,估出的价值差别很⼤,就使安全边际也变得不确定。
现举例说明: ⼀、现⾦流贴现法从理论上讲,⼀个公司的价值在于它⽣命期内现⾦流的贴现值。
在⽤此⽅法计算价值时会要求假设公司未来现⾦流的长期增长率。
⽽这个假设是很主观的。
在⽜市中⼈们往往只看到以往的繁荣认为未来也是乐观的,倾向于给出较⾼的长期增长率。
经济周期的存在会使公司的业绩增长充满不确定性,更不⽤说具体的增长率了。
因此这种估值⽅法很不实⽤。
在格雷厄姆的著作中没有提到这种估值⽅法。
⼆、市盈率法这⼀⽅法涉及到两个变量:每股收益和市盈率。
每股收益可以看前⼀年度的收益(即静态收益),也可以预测本年度的收益甚⾄未来两年的收益(即动态收益)。
市盈率可以看该股票历史的市盈率波动范围,也可以看同期同⾏业其他公司的市盈率,甚⾄可以看国外同⾏业的平均市盈率。
建⽴在乐观估计每股收益、主观推测市盈率基础之上的估值会让其产⽣双重放⼤,乘数效应可以造成荒谬的⾼估值⽽且看起来很有道理。
由此⾼估值产⽣的安全边际其实⼀点也不安全,⼀旦市场乐观情绪转向,⼈们就可能转向另⼀个极端:熊市的情况与此正好相反。
这种⽜市⾼估值,熊市低估值容易造成⼈们在⽜市中敢于追涨,熊市中不敢买⼊。
⽤市盈法法估值有没有较客观的指标呢?在格雷厄姆的《证券分析》⼀书中,他对此估值⽅法做了两个要求: 1、每股收益必须是平均收益,最少为五年,最好为7~10年2、合理市盈率的上限为16倍,买⼊安全区应在10倍以下,且保证公司的财务结构、管理前景同时令⼈满意。
格雷厄姆的三个原则格雷厄姆是著名的价值投资之父,他提出的三个原则是其长期成功的基石。
这三个原则包括安全边际原则、市场均值原则和合理多样化原则。
首先,安全边际原则是格雷厄姆价值投资哲学的核心。
格雷厄姆认为,在投资中,投资者要确保购买的股票在其真实价值的基础上有足够的安全边际。
也就是说,投资者应该只购买低于企业真实价值的股票,以便在市场波动时,还能获得合理的回报。
这种安全边际的理念是为了防止投资者遭受严重的损失,因为股票市场的不确定性很高,股票价格可能会在短时间内大幅波动。
安全边际保护了投资者免受市场波动的影响。
其次,市场均值原则是指投资者应该根据市场的平均水平对股票进行评估。
格雷厄姆认为,投资者应该对股票的价格进行合理评估,而不是被市场的短期波动所影响。
投资者应该根据企业的基本面进行分析,以获得股票真实价值的估算。
如果股票价格低于其真实价值,那么投资者应该买入;而如果股票价格高于真实价值,那么投资者应该卖出。
这种对股票价格进行合理估值的理念是为了帮助投资者避免盲目跟风,主动选择合理的投资机会。
最后,合理多样化原则是指投资者应该将资金分散投资在不同的股票上,以达到风险的合理分散。
格雷厄姆认为,投资者不应该把所有鸡蛋放在一个篮子里,也就是说不应该把所有的资金都投资在一只股票上。
因为股票市场的波动不可预测,不同的股票有可能会面临不同的风险。
通过分散投资,投资者可以减少因只股票表现不佳而导致的损失。
合理多样化不仅可以降低风险,还可以提高整体投资组合的回报。
总的来说,格雷厄姆的这三个原则在价值投资中起着至关重要的作用。
安全边际保护了投资者在市场波动下的利益,市场均值原则帮助投资者进行合理估值,合理多样化原则降低了整体投资组合的风险。
这三个原则相互支持,构成了格雷厄姆成功的投资策略。
作为价值投资的基石,格雷厄姆的这些原则为投资者提供了一种稳健的投资方法,帮助投资者实现长期的投资成功。
格雷厄姆的投资理念格雷厄姆的投资理念被广泛认为是价值投资的奠基人,并对后来的投资者产生了重要影响。
他的理念主要包括:1. 安全边际:格雷厄姆强调投资者应在购买股票时寻求安全边际。
安全边际是指价格低于公司内在价值的程度,即使公司经历困境,投资者也能有足够的抵御力。
这种价值投资策略可以帮助投资者降低投资风险,并使其处于较为有利的地位。
2. 股票选择:格雷厄姆认为,投资者应选择那些价值明显超过价格的股票。
他提出了两种基本的投资策略:一种是买入低估的股票并等待市场将其重新定价,另一种是买入发行价较低的新股票。
他进一步提出了关于估值的方法,如市盈率(PE ratio)和市净率(PB ratio)等。
3. 分散投资:作为一名价值投资者,格雷厄姆主张分散投资以降低个别投资的风险。
他建议投资者应将资金分散到不同行业和公司,并避免把所有的鸡蛋放在一个篮子里。
通过分散投资,投资者可以在一些投资出现困境时依靠其他投资来弥补损失。
4. 长期投资:格雷厄姆主张投资者应采取长期投资的策略。
他认为,短期市场波动并不能真正反映出一家公司的价值,而且频繁的交易会带来较高的交易成本和税费。
相反,长期投资可以让投资者受益于股票市场的增长,并获得更高的回报。
5. 评估风险:格雷厄姆强调评估投资风险的重要性。
他认为,投资者应在购买股票之前详细评估公司的财务状况、盈利能力、竞争优势等因素。
此外,他还提出了“边际安全边际”概念,即投资者应预留一定的安全边际以应对公司的风险和不确定性。
总之,格雷厄姆的投资理念强调了价值投资的重要性,并提出了一系列方法和原则来指导投资者的决策。
通过寻求安全边际、选择低估股票、分散投资、长期投资和评估风险,投资者可以在股票市场中获得更好的回报并降低投资风险。
尽管市场环境和技术手段发生了变化,但格雷厄姆的投资理念仍然对今天的投资者具有重要的启示和借鉴价值。
安全边际公式范文安全边际公式(Margin of Safety Formula)是一种用于评估投资风险的公式。
它可以帮助投资者判断是否有足够的安全边际以应对不确定的情况。
本文将详细介绍安全边际公式的定义、计算方法以及实际应用案例等内容。
一、定义安全边际是指投资者购买资产或证券时的价格与其内在价值之间的差异。
通过计算安全边际,投资者可以判断当前价格是否低于资产或证券的内在价值,并决定是否购买或持有该资产或证券。
二、计算方法安全边际(Margin of Safety)= 内在价值(Intrinsic Value)- 当前价格(Current Price)1.内在价值的确定内在价值是对资产或证券真实价值的估计,可以通过多种方法进行计算,如基本面分析、财务分析等。
投资者可以根据自己的投资经验和风险偏好选择适合的方法。
2.当前价格的获取当前价格可以通过市场报价或最近交易价格来获取。
投资者应注意区分折算后的价格和现金交易价格,并选择合适的价格作为计算基准。
3.安全边际的计算将内在价值与当前价格进行减法运算,即可得到安全边际。
安全边际越大,表示当前价格越远离内在价值,投资者购买或持有该资产或证券的风险越小。
三、实际应用案例以下是一个实际应用案例,以帮助读者更好地理解安全边际公式的用途和计算方法。
假设投资者正在考虑购买一只股票,该股票的内在价值估计为每股100元,而当前市场价格为80元。
根据安全边际公式,可以计算出该股票的安全边际为20元。
在这种情况下,投资者可以认为该股票相对便宜,因为其市场价格低于其内在价值。
购买该股票的风险较小,有较大的上涨空间。
然而,投资者仍需进一步分析和评估其他因素,如行业前景、公司财务状况等。
值得注意的是,安全边际公式仅作为辅助工具,不能完全准确地预测股票或资产的未来价格。
投资者应该将安全边际公式与其他分析方法结合起来,以做出更准确的判断。
四、总结安全边际公式是一种用于评估投资风险的重要工具。
巴菲特的安全边际原则一、什么是巴菲特的安全边际原则巴菲特的安全边际原则就像是投资世界里的一道保险杠。
简单来说呢,就是在投资的时候,要找那些价值被低估的东西。
打个比方,假如有个东西值100块钱,但是现在市场上只卖50块钱,那这个中间的差价就是安全边际啦。
这就好比你去逛街买衣服,一件超级好看质量又好的衣服,本来应该卖200元,结果店里因为某种原因只卖100元,那这100元的差价就是你的“安全边际”,你买了就很划算。
二、安全边际原则在投资中的重要性1. 降低风险这是超级重要的一点哦。
有了安全边际,就像是在走钢丝的时候系上了安全绳。
就算投资的东西出了点小问题,因为你买的价格低,所以也不会亏太多钱。
比如说你投资一家公司的股票,按照安全边际原则买的低价股,就算这家公司的业绩有点波动,股价跌了一点,但是因为你入手价格低,你就还有机会赚钱或者至少不会赔得很惨。
2. 增加收益潜力当你以低于价值的价格买入,就相当于埋下了一颗可能收获巨大的种子。
一旦市场发现这个东西的真正价值,那价格就会往上涨,你就能赚到很多钱啦。
就像你买了一幅被低估的画,后来大家都发现这幅画超级厉害,那这幅画的价格就会飙升,你就赚大发了。
三、如何运用巴菲特的安全边际原则1. 评估价值这是关键的第一步哦。
你得知道这个东西到底值多少钱。
对于股票来说,你要研究公司的财务报表、行业前景、竞争优势等等。
就像你要了解一个人是不是值得交朋友,你得知道他的性格、品德、能力这些方面。
如果是投资房产,你就要考虑地段、房屋质量、周边配套设施等因素来确定它的价值。
2. 寻找低估机会这可不容易呢。
你得在市场里到处找那些被大家忽视但其实很有潜力的东西。
有时候可能是因为市场的短期波动,或者是大家对某个行业有偏见,导致一些好东西被低估了。
比如说在某个新兴行业刚起步的时候,很多人都不看好,觉得风险大,这时候可能就有一些被低估的好公司股票可以投资。
3. 要有耐心这一点也很重要哦。
你不能着急,不能看到一个东西好像有点低估就立马买进去。
股票投资中如何应用边际安全原则在股票投资的广阔领域中,边际安全原则就像是一把可靠的保护伞,能帮助投资者在风云变幻的市场中降低风险、保障收益。
然而,要真正理解并熟练运用这一原则并非易事。
接下来,让我们一起深入探讨在股票投资中如何巧妙地应用边际安全原则。
首先,我们需要明确什么是边际安全原则。
简单来说,边际安全原则指的是在进行投资时,购买价格要显著低于股票的内在价值,从而为投资决策提供一个安全边际。
这意味着即使我们对股票的价值评估出现一定的偏差,或者市场出现不利的波动,由于购买价格足够低,仍然能够在一定程度上保障本金的安全,并有可能获得可观的收益。
那么,如何确定股票的内在价值呢?这需要我们对公司的基本面进行深入分析。
公司的财务状况是一个重要的考量因素,包括营收增长、利润率、资产负债率等指标。
一家营收持续增长、利润率稳定且资产负债率合理的公司,通常具有较强的内在价值。
此外,公司所处的行业前景、市场竞争地位以及管理团队的能力等也会对其内在价值产生重要影响。
在分析完公司的基本面后,我们就可以尝试评估股票的内在价值。
常用的方法有现金流折现法、市盈率法等。
现金流折现法通过预测公司未来的现金流,并将其折现到当前,来计算股票的价值。
市盈率法则是通过参考同行业类似公司的市盈率,结合公司的盈利状况来估算股票价值。
但需要注意的是,这些方法都存在一定的局限性,需要我们结合实际情况进行综合判断。
当我们大致确定了股票的内在价值后,接下来就是寻找具有足够安全边际的投资机会。
这就需要我们耐心等待市场的波动,当股票价格大幅低于其内在价值时果断出手。
然而,市场的波动往往是难以预测的,这就要求我们具备良好的心态和坚定的投资纪律。
在实际操作中,我们可以通过设置合理的买入价格来实现边际安全。
比如,如果我们认为一只股票的内在价值为 50 元,那么可以将买入价格设定在 30 元甚至更低。
这样,即使股票价格进一步下跌,我们的损失也相对有限,而一旦市场回暖,股票价格回归到其内在价值甚至更高,我们就能获得丰厚的回报。
股市安全边际常用标准股市安全边际是指投资者在进行股票交易时,为规避风险而设定的一种安全保障。
安全边际的设定可以帮助投资者降低风险,确保投资组合在市场波动时仍能保持相对的稳健。
以下是股市安全边际的一些常用标准:估值安全边际:投资者通常会采用低估值的标的,以确保投资有足够的安全边际。
常用的估值指标包括市盈率(P/E)、市净率(P/B)等。
例如,如果一只股票的市盈率较同行业平均水平更低,可能被认为有较大的估值安全边际。
财务安全边际:投资者关注公司的财务状况,确保其具备足够的偿债能力和盈利能力。
财务指标如流动比率、资产负债比率、毛利率等可以作为评估财务安全边际的依据。
公司财务状况良好的话,投资者更有信心应对市场的不确定性。
行业安全边际:不同行业面临的风险和机遇各异。
投资者在选择股票时通常会考虑所选行业的整体状况,以确保投资组合在宏观经济环境波动时有足够的安全边际。
比如,稳健的行业可能相对不受宏观经济波动影响。
市场环境安全边际:股市整体的估值水平和市场情绪也是安全边际的考量因素。
当市场过热时,投资者可能采取谨慎态度,以避免高估风险。
相反,当市场悲观时,可以考虑寻找低估值的机会。
流动性安全边际:投资者需要确保所持有的资产具备足够的流动性,以便在需要时能够迅速变现。
低流动性可能导致投资者难以在市场波动时灵活调整仓位,增加投资风险。
分散投资安全边际:分散投资是降低风险的有效手段。
投资者可以通过持有多个不同行业、不同地区、不同市值的股票,实现投资组合的分散化,以减缓某个特定风险对整体投资组合的影响。
总体而言,股市安全边际的设定是一个动态过程,需要根据市场情况、个人风险偏好和投资目标进行调整。
合理的安全边际标准有助于投资者更为谨慎地进行投资决策,提高投资组合的长期稳健性。
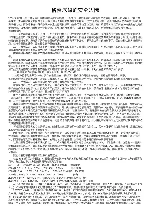
股票里的安全边际
3.1 市场利率。
1)利率水平体现了市场融资成本,也是衡量市场资金面的有效指标。
2)利率双轨制。
由于制度原因,我国的利率尚未完全市场化,因此存在官方利率和民间利率的并行存在的状况。
官方利率(银行利率)并不能完全反应市场的真实融资成本和资金供需关系。
3)一年期银行定期存款利率(当前为3%),被认为是中短期无风险收益的参考标准,其倒数代表了当前市场静态市盈率,即:1/0.03=33.33。
当股票市场综合市盈率低于此数值则表示投资于股票市场能够获得更高的收益。
4)上海银行间拆放利率(ShanghaiInterbankOfferedRate,简称Shibor)与国债回购利率(Repurchaserate),这两个利率比较真实地反映了市场资金面的波动,具有较强的实战参考意义。
因此这两个利率指标通常被视作短期无风险收益率的参考标准。
他们的倒数反映了市场的动态市盈率范围。
5)银行的理财产品收益率也是一个非常好的市场无风险收益率的参考标准。
上述各种市场利率的综合值,体现了市场整体资金的安全边际,它直接或间接地影响着投资人的风险偏好。
3.2 利率估值法
1)利率估值法,市场的安全边际。
“买入价格决定收益率”。
收益率=收益/买入价格,把计算公式转换一下,买入价格=收益/收益率。
这个方程式告诉投资人这样一个事实:假设一家公司的收益是每股0.3元,要获得相当于市场无风险收益的水平(假设为4%),那么,买入股票的价格必须低于7.5元(买入价格
=0.3/0.04=7.5)。
换而言之,当股价低于7.5元时,投资者就能够获得高于市场利率的收益。
7.5元这个计算结果可以被认为是该股票的安全边际值。
2)多重利率估值法。
把一年期银行存款利率、长期Shibor利率、国债回购利率、银行理财利率分别代入公式,便可得出一个相对合理的无风险收益率区间。
这个区间代表了市场的安全边际范围,数值的高低直接影响投资者的资产配置策略,也间接地影响了市场整体资金的去向。
3.3 折扣与溢价。
估值须根据具体的行业和企业特性来确定,市盈率、市净率、市销率,还是格雷厄姆估值法或利率估值法,无论哪一种估值方法,根据“买入价格决定收益率”原理,买入价格越低,则未来收益率就越高。
1)分档进出原则——不要企图做神仙。
没有人能够精确计算股票的价值,也没有人能买在绝对的低点,卖在绝对的高点。
因此,适当放大安全边际和分档进出的原则是最有效的操作策略,可以做到既不错失机会,也不易深套。
2)根据估值的分档进出策略(适合具有长期稳健财务特征的企业)。
举例来说,某企业长期最低市净率区间为1.2倍左右,激进者可以在1.5倍市净率时做分档买入计划,如:1.5倍、1.3倍、1.1倍、1倍、0.9倍……。
分档放大安全边际的目的是“不错失,不深套”,具体的分档情况视情况而定。
与买入策略相反,假设某企业长期最高市盈率区间为20倍,可以从18倍市盈率(0.9倍溢价)开始设置分档卖出计划,如:0.9倍溢价、1.0倍溢价、1.1倍……
3)简单的资金管理策略。
分档进出可以是等量进出,也可以是金字塔式买入、倒金字塔型卖出。
从风险控制的角度上说,单一股票的持仓不应超过账户总资产的30%。