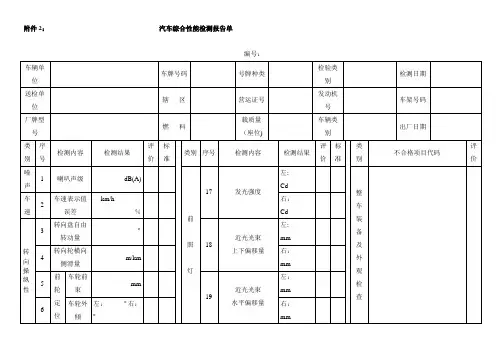
汽车综合性能检测报告单
- 格式:doc
- 大小:135.00 KB
- 文档页数:5
附件3:江苏省道路运输车辆综合性能检验报告单填写方法一、检验报告单表头填写方法1、经当地质监机构审查后获得《检验检测机构资质认定证书》,本报告中的所有检验检测参数均在汽车综合性能能力附表中得到批准,且在有效期内的,应在检验报告单左上方使用“”标志,同时应在标志下方加注证书编号。
2、报告单编号编排规则:用15位数字,左起——第1和第2位为“省份代码”,用32代表江苏省;第3和第4位为“市区代码”,用01代表江苏省南京市、02代表无锡市、03徐州市、04常州市、05苏州市、06南通市、07连云港市、08淮安市、09盐城市、10扬州市、11镇江市、12泰州市、13代表江苏省宿迁市;第5位为“县区代码”,含市区、县区、县级市,用0~9,第11位以后依次用A、B、C等,由各个省辖市确定;第6为“机构代码”,由各个省辖市确定,县区代码和机构代码确定后应报至省运管局备案;第7和第8位为“年份代码”,例如用17代表2017年,用18代表2018年,依次类推;第9至第13位为“检验序号”,按当年签发报告数量的次序从“00001”起编排;第14和第15位为“上线次序”,第1次上线即初检后出具的报告用01,第2次上线即复检一次后出具的报告用02,依次类推。
通常每期检验只出全部合格即最末一次上线后的报告。
但是只要需要,每次上线后不管合格与否,都要能够出具相应的检验报告。
二、检验报告单“单车(牵引车)基本信息”填写方法3、号牌号码,填写机动车行驶证登记的车牌号码并用“黄”、“蓝”、“黑”、“绿”等文字和括号说明牌照颜色,例如:苏F-12345(蓝)。
4、车辆单位,按机动车行驶证填写车主全称。
5、委托人,填写送检单位的全称,如车主单位、维修单位、仲裁机构、司法机构或其他性质的委托单位。
6、车辆类型,填写机动车登记证记载的车辆类型。
7、品牌/型号,填写机动车行驶证登记记载的品牌型号。
发现实际品牌型号与行驶证登记的不同,要请车主更换行驶证。
附件2:汽车综合性能检测报告单
编号:
说明
1、本报告单依据中华人民共和国国家标准《营运车辆综合性能要求和检验方法》(GB18565—2001)和《广东省汽车综合性能检测站技术要求(暂行)》编制。
2、本报告单须加盖检测专用章和计量认证标志的印章;涂改数据、复印的,均为无效.
3、本报告单一式三份:车辆单位(必须是书面检测报告单)、检测单位、道路运输管理机构(可采用电子检测报告单)各执一份.
4、对本报告如有异议,可在报告生效之日起十天内向检测单位提出,逾期不予受理;对检测单位处理情况不满意的,可向所在地质量技术监督部门或道路运输管理机构投诉。
投诉电话:
5、本报告单中的标记:
○表示合格项目
×表示不合格项目
-表示本次未检项目
广东省汽车综合性能
检测报告单
检测单位:___________________ 地址:___________________ 邮政编码:___________________ 电话:___________________
广东省交通厅公路运输管理处监制。
汽车检测报告单范文车辆信息:车辆品牌:xxx车辆型号:xxx车辆年份:xxx车辆里程:xxx车辆外观检测:外观检测时,我们注意到车辆的外观整体情况。
车身颜色均匀,没有明显划痕或凹陷。
车辆外观没有明显的锈蚀或氧化迹象。
前后挡风玻璃完好无损,没有裂纹或破损。
车灯、转向灯和制动灯工作正常。
车辆的标志和徽标粘贴完好。
车辆内部检测:内部检测时,我们注意到车辆内部的整洁程度和所有功能的工作情况。
车厢内部没有明显污渍和异味。
座椅没有明显磨损或撕裂。
所有座椅调节功能正常工作。
仪表盘显示屏幕工作完好,没有出现显示故障。
空调和加热系统工作正常。
音响系统工作正常。
车辆机械检测:机械检测时,我们专注于发动机,变速器和底盘系统。
车辆发动机黄金稳定运行,没有明显的异常声音或震动。
变速器没有明显的滞后或顿挫现象。
制动系统工作正常,刹车灵敏。
转向系统正常,没有明显异响。
底盘没有明显漏油或损坏。
车辆电气检测:电气检测时,我们检查车辆的电池,灯光和电子设备。
电池电压正常,没有漏电现象。
所有车灯均正常工作,包括前大灯,后尾灯,刹车灯和转向灯。
车辆的音响和导航系统工作正常。
无线遥控器也能正常工作。
车辆安全系统检测:安全系统检测时,我们注意到车辆的安全气囊和安全带。
车辆的安全气囊正常工作,没有故障指示灯。
安全带能正常收放,没有卡住或锁死的情况。
综合评估:根据我们的检测结果,这辆汽车整体状况良好。
车辆外观整洁,内饰完好,机械和电气系统工作正常,安全性能良好。
然而,由于车辆已经使用了一段时间,部分零件可能会出现磨损,需要定期维护和保养。
建议:建议定期检查和更换车辆油、气和机油滤清器。
保持车辆清洁,定期进行车辆外观护理。
如有必要,修复或更换任何出现的问题或瑕疵,以确保车辆的综合性能和安全性。
总结:这辆汽车在我们的检测中表现良好,但还需要车主的日常保养和维护。
我们建议车主在购买之前做进一步的检查和了解,以确保车辆的完好性和真实性。
任何购车决策都应依据综合评估和个人需求做出。
二手车检测报告单概述二手车检测报告单是用于记录二手车的检测结果和车辆状况的文档。
该报告单通过对车辆的内外部部件进行检查和测试,评估车辆的整体状况和价值,帮助购车者了解二手车的实际情况。
车辆信息•车辆品牌:•车辆型号:•车辆年份:•车辆里程:•车辆排量:•车辆价格:检测项目外观检测•车身漆面:检查车身漆面是否光泽,是否有划痕、凹陷等损伤。
•玻璃和车灯:检查前后挡风玻璃、车窗玻璃是否完好,车灯是否正常亮度。
•车身结构:检查车身结构是否有修复痕迹、焊接痕迹等。
•轮胎:检查轮胎磨损情况,是否存在不同品牌的轮胎。
•车辆漏水:检查车辆是否漏水。
内饰检测•座椅:检查座椅状况,是否有磨损、撕裂等情况。
•方向盘和控制台:检查方向盘和控制台上的按钮、开关是否正常工作。
•音响和电器设备:检查音响和其他电子设备是否都能正常工作。
•空调和加热:检查车辆空调和加热设备是否正常工作。
动力系统检测•发动机:检查发动机的工作情况,是否有异响、漏油等现象。
•变速器:检查变速器的工作情况,是否顺畅无异味。
•刹车系统:检查刹车系统是否正常工作,刹车片和刹车盘的磨损情况。
检测结果检测项目结果备注车身漆面玻璃和车灯车身结构轮胎车辆漏水座椅方向盘和控制台音响和电器设备空调和加热发动机变速器刹车系统综合评估根据以上检测结果综合评估车辆的状况和价值,给出以下评级:•优秀•良好•一般•需注意•不建议购买总结二手车检测报告单通过细致的检查和测试,为购车者提供了详细的车辆信息和状况评估。
购车者可以根据报告单的结果,判断二手车是否值得购买,并参考综合评估给出的评级做出决策。
在购买二手车时,建议购车者务必先获取车辆的检测报告单,以便更好地了解车辆的实际情况。
机动车维修质量检查员(安全例检)从业资格考试题库机动车维修质量检查员基础知识模块(共110题)一、判断题.汽车维修作业的产品质量标准是相应车型的汽车维修竣工出厂技术条件。
(J)1.汽车的转向操纵性能通常用转向轮的侧滑、转向盘操纵力及转向盘最大自由转动量等参数来衡量。
(V )2.汽车维修质量管理涉及调查、计划、组织、协调、控制、检查、解决及信息反馈等各项活动。
(J)3.汽车全面质量管理基础工作重要涉及质量责任制、质量教育工作、计量工作、标准化工作、质量信息工作和法规建设等。
(J).实行维修质量保证期制度是质量承诺,即质量保证的一种方式。
(J)4.《汽车维护、检测、诊断技术规范》是汽车二级维护质量保证体系必不可少的组成部分。
(V ).机动车维修经营者应按车主的需要,签发机动车维修竣工出厂合格证。
(X)5.实行汽车维修竣工出厂质量保证期制度是提高汽车维修质量、维护用户合法权益的一项重要内容。
(J )6.交通部2023年第7号令规定的质量保证期中行驶里程和日期指标,是以日期为准的。
(X)7.汽车维修质量检查是通过对汽车维修过程和维修后质量特性的测定,对汽车维修质量作出合格或不合格判断的过程。
(J)n.借助于各种量具、仪器、设备对车辆技术参数进行测试是汽车维修质量检查的重要方法。
(v).对维修质量合格的汽车应发放《汽车维修竣工出厂合格证》。
(J)12.汽车维修竣工出厂质量检查必须由专职汽车维修质量检查员承担。
(V )n.液压制动系各车轮阻滞力都超限的重要因素是制动主缸故障或制动踏板无自由行程,若个别车轮阻滞力超限,则重要因素是(ABCD)。
A.车轮制动器间隙过小B.制动轮缸故障C.制动蹄复位弹簧故障D.轮毂轴承松旷12.按《机动车运营安全技术条件》(GB 7258—2023)的规定,制动力检测包含(ABCD)和驻车制动力。
A.制动力B.制动力平衡规定C.制动协调时间D.车轮阻滞力13.按《机动车运营安全技术条件》(GB 7258—2023)的规定,制动减速度检测包含(CD)。
汽车配件产品检测报告模板1. 产品信息- 产品名称:- 产品型号:- 生产日期:- 生产厂家:- 产品批次:2. 检测标准本次检测依据以下标准进行:- 国家标准:- 行业标准:- 其他标准:3. 检测项目本次检测包括以下项目:1. 外观质量检测:- 外观完整性:检查产品是否有表面损伤或划痕。
- 颜色一致性:检查产品是否符合指定颜色要求。
- 尺寸精度:测量产品的尺寸是否符合设计要求。
2. 功能性能检测:- 功能可靠性:测试产品在正常工作条件下的功能表现和稳定性。
- 耐用性:测试产品在长期使用过程中的耐久性能。
- 工作效率:测试产品在工作过程中的功耗和效率。
3. 材料成分检测:- 主要材料测试:测试产品中主要使用的材料的成分和性能。
- 化学物质含量:检测产品中的化学物质是否满足相关限制要求。
4. 检测方法和仪器设备本次检测采用以下方法和仪器设备进行:- 外观质量检测:目视检查和测量仪器。
- 功能性能检测:功能测试仪器和长期稳定性测试仪器。
- 材料成分检测:化学分析仪器和材料测试仪器。
5. 检测结果5.1 外观质量检测结果- 外观完整性:符合要求。
- 颜色一致性:符合要求。
- 尺寸精度:符合要求。
5.2 功能性能检测结果- 功能可靠性:符合要求。
- 耐用性:符合要求。
- 工作效率:符合要求。
5.3 材料成分检测结果- 主要材料测试:符合要求。
- 化学物质含量:符合要求。
6. 检测结论根据上述检测结果,本产品经检测合格,并满足相关标准的要求,可以正常投放市场销售。
7. 建议和改进在本次检测过程中,未发现明显的质量问题。
然而,为了进一步提升产品的竞争力和可靠性,建议厂家可以考虑以下改进措施:1. 进一步优化产品的外观设计,提高产品美观性。
2. 提升产品在各种工况下的功能表现,增加性能优势。
3. 加强材料管理和品质控制,确保材料的稳定性和可靠性。
8. 检测单位信息- 检测单位:- 联系人:- 联系方式:- 检测日期:- 检测人员:- 备注:请注意:本检测报告仅对所检样品负责,不得用于其他样品。
汽车综合性能检测报告单一、基本信息1.被测试汽车信息:品牌:型号:车牌号:车辆颜色:发动机编号:2.测试人员信息:姓名:职务:3.检测时间:年月日二、外观检测1.车辆外观检测:-车身颜色是否均匀、无刮擦或凹痕;-轮胎是否磨损均匀;-车窗是否完好无损。
2.灯光检测:-近光灯、远光灯是否正常亮度;-车灯、后尾灯是否工作正常;-车辆转向灯是否正常工作。
三、性能检测1.加速性能:-0-100公里/小时加速时间:秒;-0-60公里/小时加速时间:秒。
2.制动性能:-100公里/小时-0制动距离:-刹车灵敏度:3.悬挂系统:-地面颠簸路段行驶舒适性:分;-急转弯时车身倾斜情况:分。
4.油耗测试:-高速公路行驶油耗:升/百公里;-市区道路行驶油耗:升/百公里。
5.导航系统测试:-定位准确度:-路线规划准确性:四、安全性能检测1.ABS系统:-急刹车时刹车灵敏度:-刹车距离:2.安全气囊:-主驾驶座安全气囊触发灵敏度:-乘客座安全气囊触发灵敏度:3.车身稳定性:-急转弯时车辆稳定性:-惯性滑移控制效果:五、综合评价1.外观评分:-外观设计:-外观材质:-外观瑕疵:2.性能评分:-加速性能:-制动性能:-悬挂系统:-油耗性能:-导航系统:3.安全性评分:-ABS系统:-安全气囊:-车身稳定性:4.综合评分:六、结论与建议根据以上测试结果,本次对汽车的综合性能进行了全面评估。
综合评分为(评分)。
总体来说,该车型在外观、性能和安全性方面表现良好。
但是,在寻找可能的改进空间时,建议对(指出改进点)进行进一步加强。
此报告仅为参考,具体购车决策请结合个人需求和实际情况进行综合考虑。
汽车综合性能检测报告单车型:XXXXX车牌号:XXXXX车辆编号:XXXXX检测日期:XXXX年XX月XX日检测时长:XX小时检测里程:XXX公里检测结果:一、外观检测车辆外观部分无明显损伤,无划痕、颜色脱落、漆面气泡、凹陷等现象。
车身整体稳固,线条流畅,细节处理到位。
二、发动机性能检测1.怠速:发动机怠速平稳,无明显异响,无烟雾排放。
2.加速性能:车辆在低速到高速加速过程中反应灵敏,无明显顿挫感。
3.动力输出:达到全功率状态时,发动机运转平稳,动力输出充沛。
三、悬挂及操控性能检测1.悬挂系统:车辆悬挂系统检测无明显异响,通过各项悬挂检测项目。
2.转向系统:车辆转向稳定,转向灵活,无异常现象。
3.刹车系统:车辆刹车响应迅速,刹车力度平稳,刹车距离正常。
四、安全性能检测1.车身抗撞击性:通过车身刚性测试,车辆在碰撞时表现出较好的抗撞击性能。
2.安全气囊:经测试,车辆安全气囊系统正常,能够在碰撞时及时触发。
3.安全带:车辆安全带状态正常,使用方便,能正常牢固地固定乘员。
五、油耗性能及环保指标测试1.油耗性能:车辆在城市道路和高速公路行驶中,油耗表现良好,符合行业标准。
2.排放指标:车辆排放符合国家规定的相关环保标准。
六、驾乘体验经过本次综合性能检测,该车型在驾乘体验方面表现出色。
座椅舒适度高,悬挂系统保证了平稳的驾驶体验,转向系统精确,操控性好,提供乘客稳定且舒适的行驶感受。
七、其他检测结果1.音响系统:车辆音响系统音效良好,各项功能正常。
2.空调系统:车辆空调系统冷暖调节正常,使用方便。
结论:经过综合性能检测,该车型在外观、发动机性能、悬挂及操控性能、安全性能、油耗及环保指标等方面表现出色,在驾乘体验上提供了良好的舒适性和稳定性。
各系统功能正常。
根据本次检测结果,该车可以正常投入使用。
备注:本报告仅对车辆综合性能进行检测,不包括车辆维修历史及其他因素对车辆性能的影响。
建议车主定期对车辆进行保养和维修,以确保车辆性能的持续良好。
本文由wbsmc贡献pdf文档可能在WAP端浏览体验不佳。
建议您优先选择TXT,或下载源文件到本机查看。
,ATO”二二二≥,鼍嚏㈡一.雪愚1l}l^,文g!l{}|l矗NTN。
ACr卜L一¨々■。
r;辩;;㈧初学园地汽车检测报告是汽车检测站依据汽车检测技术标准对汽车性能进行测试,并对检测记录进行数据处理、判别、整理归纳后出具的汽车综合性能技术报告。
它是各汽车检测站全过程工作的最后产品,是检测站各项工作、各方面素质的综合反映。
检测人员对检测标准的理解是否正确无误,检测结果是否准确可信,结论意见是否简洁明了,总之,质检人员的素质水平,通过检测报告均可见一斑。
高质量的检测报告,能带来良好的社会、经济效益;反口孟进军之,若检测报告填写不当,质量低劣,则会带来许多麻烦及争议,甚至在打官司时败诉。
在顺序编号下面填写受检车辆的具体车辆情况,如车号、车辆单位、送检单位、车型、营运证号、发动机号、底盘号、燃油等,在填写及打印时都应填写齐全、完整,内容准确,不得有遗漏、错误。
车辆情况记载下面为检测判定5.检测结论及说明栏。
主要填写各检测结果是否符合相关标准,并综合判定结论。
对于评定等级的车辆应按规定正确评定车辆技术等一、汽车检测报告的组成及填写注意事项汽车综合性能检测报告一般采用统一的格式及要求,下面以江苏省为例,介绍其组成及填写方法。
1.报告圭.-j-面。
封面左上角应标有级;确定不合格项及需调整修理项目,对于可能影响检测结果质量的细节,应加以详细叙述,如检测依据、方法、程序、设备、环境条件和对检测结果进行复测等情况,需要予依据栏,由于检测技术标准是进行检测工作的依据准则,因此,在打印检测报告前应准确、完整地填写检测所依据的标准代号及其名称,标准应是现行的标准,已被淘汰的标以说明的都应讲明。
在做检测结论时,应做到文字简洁,字迹清晰,概念明确,数据准确,结论正确。
填写检测数据时,均应采用法定计量单计量认证标志,是由CMA组成的图案,其下面有计量认证合格证编号,表示该检测站作为质检机构计量认证合格,出具的检测报告具有合法准不能作为检测依据。
引言概述:
车辆检测报告单(模板1)是一份用于记录车辆检测结果的文件。
本文将详细介绍车辆检测报告单的结构和内容,并提供了一个二号模板供参考。
车辆检测报告单的编制旨在提供一个标准化的检测结果记录,以确保车辆的安全性和合规性。
正文内容:
一、车辆信息
1.1车辆基本信息
1.2车辆外观检查
1.3车辆内饰检查
1.4车辆识别码检查
1.5车辆历史维护记录
二、动力系统
2.1发动机检测
2.2排放系统检测
2.3燃油系统检测
2.4冷却系统检测
2.5传动系统检测
三、底盘系统
3.1制动系统检测
3.2悬挂系统检测
3.3轮胎和轮辋检测
3.4方向盘和转向系统检测
3.5桥梁系统检测
四、电气系统
4.1电池和充电系统检测4.2灯光系统检测
4.3仪表盘和电子设备检测4.4车身电器系统检测
4.5启动和充电系统检测
五、安全系统
5.1安全气囊系统检测
5.2安全带系统检测
5.3防盗和报警系统检测5.4刹车辅助系统检测
5.5驾驶辅助系统检测
总结:。
机动车检测维修实务-精选强化练习十一[单选题]1.汽车等速百千米油耗检测,底盘测功机应选择()方式。
A.恒车速控制B.恒力控制C.恒流控制正确答案:B[单选题(江南博哥)]4.在中、小规模制氮的场合,一般是采用()制氮A.低温精馏法(深冷法)B.变压吸附法(PSA)和膜分离法C.调压吸附法正确答案:B[单选题]5.金属材料抵抗局部变形,特别是塑性变形、压痕或划痕的能力称为()。
A.强度B.塑性C.硬度正确答案:C[单选题]6.活塞磨损最大的部位是()。
A.活塞环槽及活塞销座孔B.活塞裙部C.活塞顶部D.活塞环槽正确答案:A[单选题]7.一般情况下光电三极管型光电耦合器的输出端的两只引脚的正、反向电阻应该是()。
A.几千欧姆B.∞欧姆C.几百欧姆正确答案:B[单选题]8.汽车日常维护后,轮胎气压()。
A.应高一些B.应低一些C.必须正常D.无要求正确答案:B[单选题]9.2005年7月1日起汽油汽车应用()进行排气污染物检测。
A.怠速法B.双怠速法C.高怠速法正确答案:B[单选题]10.一般轿车乘客门框对角线长度差应()4mm。
A.不大于B.等于C.大于D.不等于正确答案:A[单选题]11.检测站计算机控制系统主控系统运行后,对()接口的检测设备应打开相应的数字端口或串行通讯端口。
A.数字B.模拟C.数字或模拟正确答案:A[单选题]12.一般的轮胎充氮机都是用()制氮。
A.PSA法B.膜分离法C.吸附法正确答案:B[单选题]13.车辆的滑行阻力,应不大于整车重量的()。
A.0.5%B.1.5%C.3%正确答案:B[单选题]14.汽车综合性能检测报告单中评价结论以相应符号显示,()表示该项目合格。
A.符号“○”B.符号“×”C.符号“-”D.符号“+”正确答案:A[单选题]15.0型和Ⅰ型声级计也称为精密声级计,Ⅱ型和Ⅲ型声级计也称为()。
A.普通声级计B.脉冲声级计C.交流式声级计正确答案:A[单选题]16.发动机曲轴常可用()制造。
《汽车维修质量检验(A)》期末复习题及答案(汽车维修质量管理知识)第一篇汽车维修质量管理知识第一章汽车维修质量与质量管理概述(共55题,其中判断题27题、单项选择题20题、多项选择题8题)一、判断题1.汽车维修作业的产品质量标准是相应车型的汽车维修竣工出厂技术条件。
(√)2.发动机汽缸压力是汽车动力性的主要评定参数之一。
(×)3.汽车的转向操纵性能通常用转向轮的侧滑、转向盘操纵力及转向盘最大自由转动量等参数来衡量。
(√)4.汽车维修企业的返修率是指维修车辆出厂后出现的返修次数与所有维修车次的比值。
(×)5.汽车维修质量管理包括调查、计划、组织、协调、控制、检验、处理及信息反馈等各项活动。
(√)6.制定汽车维修质量技术标准是实施汽车维修质量控制的重要步骤之一。
(√)7.找出汽车维修质量存在差异的原因,采取纠正措施,是主修人的事情,不是汽车维修质量控制的工作范围。
(×)8.质量管理体系是指实施质量管理所必需的组织结构、程序、过程和资源。
(√)9.全面质量管理的目标与企业效益目标在某些情况下是相互制约的,即不可能达到一致。
(×)10.汽车全面质量管理基础工作主要包括质量责任制、质量教育工作、计量工作、标准化工作、质量信息工作和法规建设等。
(√)11.标准和法规是企业质量管理工作的重要依据,因此必须加强企业标准化和法规建设。
(√)12.企业计量工作只是按要求配备好维修所需要的检测仪器和设备。
(×)13.维修质量信息反馈是企业质量信息的重要内容。
(√)14.维修质量保证就是质量控制。
(×)15.实施维修质量保证期制度是质量承诺,即质量保证的一种方式。
(√)16.建立汽车维修质量保证体系是汽车维修质量保证工作的内容之一。
(√)17.《汽车维护、检测、诊断技术规范》是汽车二级维护质量保证体系必不可少的组成部分。
(√)18.汽车维修企业质量管理体系认证,就是对维修竣工出厂车辆的质量是否有所保证的评价。
附件5:道路运输车辆性能检验原始记录单填写方法一、检验业务信息填写方法1、表题后括号内填写检验类别,例如:技术等级评定检验、委托检验(二维竣工委托、事故车委托、仲裁车委托、节前专项委托、其他委托等)。
2、车辆单位,按机动车行驶证填写车主全称。
3、道路运输证号,按道路运输证的记载填写道路运输证的号码,格式如“通字12345678”,即“字”前为所在地运政管理部门简称,“字”后为8位数字,省略“苏交运政”。
领证之前的检验填“待领”。
非营运车辆填“无”。
4、业务类型,填写受检车辆的属性,申请从事道路运输车辆填“申请”,在用道路运输车辆填“在用”,其他车辆填“其他”。
5、检测线别,有两条及以上检测线时,按大写英文字母顺序从“A”开始将检测线依序编号并填写。
只有一条检测线的检验机构可以不填。
6、检验日期,填写车辆检验合格下线的时间,格式为:“YYYY-MM-DD hh:mm:ss”,即“年-月-日时:分:秒”。
7、记录单编号,填写相应的《道路运输车辆综合性能检验报告单》的编号,其编号规则参见《道路运输车辆综合性能检验报告单填写方法》。
二、车辆基本信息填写方法8、号牌号码,填写机动车行驶证登记的车牌号码,并用“黄”、“蓝”、“黑”、“白”等文字和括号说明牌照颜色,例如:苏B12345(黄)、苏B12345(蓝)、苏B1234学(黄)、苏B1234挂(黄)、苏B1234警(白)等。
9、挂车检测用牵引车号牌,通常填写“/”。
当检测挂车时,在信息栏“号牌号码”中填写被检挂车的号牌号码,“挂车检测用牵引车”中填写牵引车的号牌号码。
10、车辆型号,根据车辆一致性证书第0.2项和注册登记证书填写完整的车辆型号。
11、车辆出厂日期,根据出厂合格证或注册登记证书用“××××-××-××”格式填写车辆出厂日期。
12、初次登记日期,根据机动车行驶证的记载用“××××-××-××”格式填写首次“注册日期”。
安检与综检的简单比较
安检,全称机动车安全技术检验,由公安交通管理部门委托具有安检资质的检测机构进行,实施对象为全社会所有机动车辆包括四轮以上的汽车、农用货车、两轮、三轮摩托车,要求为达到安全运行的基本条件,2007年以前由交警部门负责行业管理,2007年以后移交技术监督局管理,实现社会化运行。
执行的法律法规为《道路交通安全法》。
综检,全称汽车综合性能检测,又分为两种类型:营运车辆技术等级评定检测、汽车二级维护竣工质量检测(抽检)。
实施对象为道路运输经营车辆,要求按所承担的经营范围不同有区别,营运车辆技术等级评定检测为例,在达到安全运行基本条件下,必须满足综合性能技术要求,此外,承担跨地区的旅客运输和危险品货物运输的车辆还必须达到更高要求的“一级”等级要求,一般旅客运输要达到“二级”,一般货物运输达到“三级”标准,所有从事道路运输的车辆必须由检测站进行“燃油消耗量核查”在国家管理目录内经检测核查符合要求的才能从事相关业务。
有运输行政管理部门进行行业管理,技术监督部门进行技术管理。
执行的法律法规为《道路运输条例》、《汽车运输业车辆技术管理规定》、《汽车运输业车辆综合性能检测站管理办法》、《机动车维修管理规定》、《道路货物运输及站场管理规定》、《道路旅客运输及客运站管理规定》、《道路危险货物运输管理规定》。
一般项目明细比较
检测能力明细比较。
车辆评估报告书标题:车辆评估报告书引言概述:车辆评估报告书是对车辆进行全面评估和检测后所形成的一份报告,用于客观地评价车辆的各项性能和状况。
车辆评估报告书在购买二手车、保险理赔、车辆维修等方面起着重要作用。
本文将从车辆评估报告书的编写要点、内容、意义、应用范围和注意事项等方面进行详细介绍。
一、车辆评估报告书的编写要点:1.1 确定评估标准:根据车辆类型和用途确定评估标准,包括外观、内饰、动力系统、底盘系统、电气系统等方面。
1.2 选择评估工具:使用专业的评估工具和设备对车辆进行检测,确保评估结果的准确性和客观性。
1.3 评估人员资质:评估报告书的编写需要有专业的评估人员进行,确保评估结果的可信度和权威性。
二、车辆评估报告书的内容:2.1 车辆基本信息:包括车辆品牌、型号、车牌号码、车辆识别代码(VIN)等基本信息。
2.2 车辆外观评估:包括车身漆面、车漆颜色、车身是否有划痕、凹陷等外观方面的评估。
2.3 车辆性能评估:包括发动机、变速箱、制动系统、悬挂系统等性能方面的评估。
三、车辆评估报告书的意义:3.1 保障消费者权益:消费者在购买二手车时可以通过评估报告书了解车辆的真实状况,保障自身权益。
3.2 提高车辆价值:车辆评估报告书可以证明车辆的良好状况,提高车辆的市场价值。
3.3 辅助保险理赔:在车辆事故或损坏时,评估报告书可以作为保险理赔的依据,加快理赔过程。
四、车辆评估报告书的应用范围:4.1 购买二手车:购买二手车时可以要求卖家提供评估报告书,确保车辆的质量。
4.2 保险理赔:在车辆事故或损坏时,保险公司可以要求车主提供评估报告书作为理赔依据。
4.3 车辆维修:车辆维修时可以通过评估报告书了解车辆的故障点,指导维修工作。
五、车辆评估报告书的注意事项:5.1 选择正规评估机构:评估报告书的可信度取决于评估机构的专业性和信誉度。
5.2 注意评估时间:评估报告书应在车辆检测后尽快编写,避免因时间延误导致评估结果不准确。
附件2:汽车综合性能检测报告单
编号:
说明
1、本报告单依据中华人民共和国国家标准《营运车辆综合性能要求和检验方法》(GB18565-2001)和《广东省汽车综合性能检测站技术要求(暂行)》编制。
2、本报告单须加盖检测专用章和计量认证标志的印章;涂改数据、复印的,均为无效。
3、本报告单一式三份:车辆单位(必须是书面检测报告单)、检测单位、道路运输管理机构(可采用电子检测报告单)各执一份。
4、对本报告如有异议,可在报告生效之日起十天内向检测单位提出,逾期不予受理;对检测单位处理情况不满意的,可向所在地质量技术监督部门或道路运输管理机构投诉。
投诉电话:
5、本报告单中的标记:
○表示合格项目
×表示不合格项目
-表示本次未检项目
广东省汽车综合性能
检测报告单
检测单位:___________________ 地址:___________________ 邮政编码:___________________ 电话:___________________
广东省交通厅公路运输管理处监制。