物业项目成本测算表
- 格式:doc
- 大小:174.00 KB
- 文档页数:3
物业费构成及测算■物业服务成本或者物业服务支出构成,应包括以下几个部分:・1.管理服务人员的工资、社会保 险和按规定提取的福利费等。
・2・物业共用部位、共用设施设备的日常运行、维护费用。
・3・物业 管理区域清洁卫生费用。
・4.物业管理区域绿化养护费用。
・5.物业管理区域秩序维护费用。
・6.办 公费用。
・7・物业管理企业固定资产折旧。
・8.物业共用部位、共用设施设备及公众责任保险费用。
■9.经业主同意的其他费用。
•以上物业管理区域指的是物业管理的公共区域。
•实行物业服务费 用包干制的,物业服务费用的构成,不仅包括物业服务成本,还包括法定税费和物业管理企业的 利润;■实行物业服务费用酬金制的,在收取物业服务资金中不仅包括物业服务支出,还包括物业管理企 业的酬金。
■一)居住性物业服务费的测算 V = £Vi (i =1, 2, 3,……12)V-玳表求得的物业服务费标准(元/月•平方米或元/年•平方米); Vi-玳表各分项收费标 准(元/月•平方米或元年•平方米);费用项目一般分为:管M 务人员的工资、社会保险和按规定提的福利费;物业共用部位、共用设施设备的日常运行、维护费用;物业管理公 趣域清洁卫生费用;物管理海域绿化养护费用;物业管理公共区游和公共秩序维护费用;办公费用;物业 企业固定资产折旧;物业共用瞰共用设施设备及公众责任保险费用;经业主同意的其他蜩■1.管理服务人员的工资、社会保险和按规定提取的福利费V1 V1 = L Fi /S (i = 1, 2, 3, 4) (元/月・平方米)■该项费用是用于物业管理企业的人员费用,包括基本工资,按规定提取的福 利费、加班费和服装费,但是不包括管理、服务人员的奖金。
奖金应根据企业经营管理的经济效 益,从盈利中提取。
■其中:■Fl--基本工资(元/月),各类管理、服务人员的基本工资标准根据 企业性质、参考当地平均工资水平确定。
■F2--按规定提取的福利费(元/月),包括福利基金、工 会经费、教育经费、社会保险、住房公积金等。
完整版)物业费测算模版项目基础数据包括规划建设净用地面积为.63平方米,总建筑面积为.91平方米,其中地上建筑面积为.02平方米,地下建筑面积为.89平方米。
其中,电梯住宅建筑面积为.02平方米,架空层建筑面积为1783.65平方米,小区服务用房建筑面积为659.21平方米,物业管理用房建筑面积为657.14平方米。
地下建筑面积包括地下停车场建筑面积为.08平方米,地下物管用房工具间建筑面积为2686.16平方米,地下设备用房建筑面积为2095.69平方米,非机动车库建筑面积为2860.96平方米。
绿地面积为9674.78平方米,建筑密度为21.1%,容积率为4.5,绿地率为35.7%。
建筑物包括3幢,6个单元,机动车停车位共有1370个,其中地下停车位为1356个,地面停车位为14个,住户共有846户。
中控室有1间,车行出入口有2个,人行出入口有3个。
物业管理服务收支测算依据国家《物业管理条例》和《广东省物业管理条例》及实施细则,遵循物业管理行业特点的原则。
物业管理行业属于保本微利的服务性行业,本测算客观、准确、完整地核算物业管理的成本支出,物业公司的酬金以成本的10%计算。
服务水平与管理费用相配比的原则,本项目管理服务标准与管理服务运作机制、模式、特点和目标相适应。
收入主要由住宅管理费、车位管理费及其它等收入组成。
管理费为平方米×3.8元/平方=元,停车场地下停车位为1356个×250元=元,地面停车位为14个×110元=1540元。
支出主要包括人工费支出、行政办公费用、设备设施运行及维护费、清洁费、绿化费、保安费、固定资产折旧、开办费摊销、不可预见费、管理者酬金、营业税金。
小区物业管理、服务人员费用测算表如下:序号工作岗位(职务)数量(人)薪资标准(元)月薪金额(元)(小计)1 物业经理 12 安保人员 6 40003 保洁人员 10 3000总计 17 /以上是物业管理服务收支测算及说明。
表一人工成本测算(单位:元 /月)序号部门设置1物业服务中心秩序维护部(教学楼 6 人、2实训楼 5 人、行政楼 4 人)3环境维护部岗位配置人数基本工资社保费福利基金项目经理12500.0727.5175.0客服人员(含会务)21500.0465.6105.0小计3———秩序维护队长11500.0465.6105.0秩序队员61200.0417.984.091200.0197.884.0小计16———保洁主管11200.0417.984.0保洁人员9850.0417.959.530850.0197.859.5小计40———工会经费教育基金残疾人基金公积金合计备注50.037.537.5125.03652.5基本社保30.022.522.575.04441.2基本社保————8093.730.022.522.575.02220.6基本社保24.018.018.060.010931.5 6 人基本社保24.018.018.060.014416.09 人综合社保————27568.124.018.018.060.01821.9基本社保17.012.812.842.512711.79 人基本社保17.012.812.842.535768.430 人综合社保————50302.0合计60———————85963.8附注:( 1 )以上计算中,福利费包括福利基金(7% )、工会经费( 2%)、教育基金(1.5% )、残疾人基金(1.5% ),公积金( 5% )。
1二、材料及设备成本测算(单位:元 /月)一、“物业服务中心”材料及设备成本测算序号材料及设备品名数量单价金额合计折合月费用备注1项目经理冬装1500.00500.020.8600 元 /2 套、按 2 年摊销2项目经理夏装1300.00300.012.5600 元 /2 套、按 2 年摊销3客户(会务)服务冬装2350.00700.029.2300 元 /2 套、按 2 年摊销4客户(会务)服务夏装2200.00400.016.7300 元 /2 套、按 2 年摊销5电话费———300.06低值易耗品———300.0笔、记录本、单据等项目办公用7交通书报费———100.0合计1900.0779.2二、“秩序维护部”材料及设备成本测算序号材料及设备品名数量单价金额合计折合月费用备注1对讲机6750.004500.0187.5每岗 2 只,按 2 年折旧2对讲机电池6100.00600.050.0每岗 2 只,按 1 年折旧3充电电筒660.00360.015.0每岗 2 个,按 2 年折旧4橡胶棒615.0090.0 3.8每岗 2 只,按 2 年折旧5雨衣及大衣645.00270.011.3每岗 2 套,按 2 年折旧6床上用品15150.002250.093.8平均按 2 年折旧7床9150.001350.011.3 3 间房,每间 3 床,按 10 年折旧8保安套装(秋冬装)30160.004800.0200.0每人 2 套、按 2 年摊销9保安套装(夏装装)30100.003000.0125.0每人 2 套、按 2 年摊销合计17220.0697.5三、“环境维护部”材料及设备成本测算(一)“教学楼、实训楼、行政楼、学生活动中心”保洁材料及设备成本测算序号材料及设备品名数量单价金额合计折合月费用备注1保洁套装(秋冬装)44100.004400.0183.3每人 2 套、按 2 年摊销(含主管)2保洁套装(夏装)4480.003520.0146.7每人 2 套、按 2 年摊销(含主管)3圆拖22 6.00132.044.0按 3 个月摊销4抹布22 3.5077.077.01根/人.月590cm 尘推2245.00990.0165.0综合使用, 1 个 /6 个月630cm 尘推1135.00385.064.2会议室使用, 1 个/6 个月7皮具光亮剂1180.00180.060.01瓶/3 个月8不锈钢光亮剂240.0080.080.01瓶/1 个月9洁厕剂1045.00450.0450.02加仑 /月10草酸370.00210.0210.01桶/1 个月11洗洁剂226.0052.052.01提/1 个月12灰掸1010.00100.016.710根/6 个月13大垃圾袋(把)2221.00462.0462.040根/1 天, 50 根/1 把14小垃圾袋(把)3210.00320.0320.060根/1 天, 50 根/1 把15水桶2210.00220.018.31年/1 个16三轮车(辆)2450.00900.037.5按2 年折旧17刮玻器2211.00242.040.322副/1 学期18灰刀片11 2.0022.0 3.710个/1 学期19吸尘器10.000.00.0项目共用 1 个20小扫帚、簸箕2218.00396.066.022个/1 学期合计13138.02496.7(二)“教师公寓、学生公寓”保洁材料及设备成本测算序号材料及设备品名数量单价金额合计折合月费用备注1保洁套装(秋冬装)6100.00600.025.0每人 2 套、按 2 年摊销(含主管)2保洁套装(夏装)680.00480.020.0每人 2 套、按 2 年摊销(含主管)3圆拖6 6.0036.012.0按 3 个月摊销4抹布6 3.5021.021.01根/人.月90cm 尘推645.00270.045.0综合使用, 1 个 /6 个月不锈钢光亮剂140.0040.040.01瓶/1 个月洁厕剂245.0090.090.02加仑 /月草酸170.0070.070.01桶/1 个月洗洁剂126.0026.026.01提/1 个月灰掸210.0020.0 3.310 根/6 个月大垃圾袋(把)1721.00357.0357.028 根/1 天, 50 根/1 把小垃圾袋(把)610.0060.060.010 根/1 天, 50 根/1 把水桶610.0060.0 5.01年/1 个三轮车(辆)10.000.00.0共用刮玻器0.000.00.0综合使用灰刀片3 2.00 6.0 1.010 个/1 学期吸尘器10.000.00.0项目共用 1 个小扫帚、簸箕618.00108.018.06套/1 学期合计2244.0793.3(三)“路面及路肩 3 米内绿化带”保洁材料及设备成本测算序号材料及设备品名数量单价金额合计折合月费用备注1保洁套装(秋冬装)10100.001000.041.7每人 2 套、按 2 年摊销(含主管)2保洁套装(夏装)1080.00800.033.3每人 2 套、按 2 年摊销(含主管)3圆拖10 6.0060.020.0按 3 个月摊销4洁厕剂145.0045.022.51加仑 /月,公共卫生间用5草酸170.0070.011.71桶/6 个月6洗洁剂126.0026.08.7 1 提/3 个月7灰掸1010.00100.016.710根/6 个月8大垃圾袋(把)321.0063.063.0 5 根/1 天, 50 根/1 把9小垃圾袋(把)1510.00150.0150.025根/1 天, 50 根/1 把10水桶1010.00100.08.31年/1个11三轮车(辆)10.000.00.0综合使用12灰刀片10 2.0020.0 3.310个/1 学期13大扫帚20 5.50110.0110.010人配置, 1 把 /15 天14小扫帚、簸箕1018.00180.0180.010人配置, 10 套 /1 学期合计2724.0669.2(四)“一期运动场”保洁材料及设备成本测算序号材料及设备品名数量单价金额合计折合月费用备注1保洁套装(秋冬装)2100.00200.08.3每人 2 套、按 2 年摊销(含主管)2保洁套装(夏装)280.00160.0 6.7每人 2 套、按 2 年摊销(含主管)3圆拖2 6.0012.0 4.0按 3 个月摊销4灰刀片2 2.00 4.00.72个/1 学期大扫帚4 5.5022.022.02人配置, 1 把 /15 天小扫帚、簸箕218.0036.036.02人配置, 2 套 /1 学期水桶210.0020.0 1.71年/1 个抹布2 3.507.07.01根/人.月大垃圾袋(把)0000综合使用小垃圾袋(把)0000综合使用三轮车(辆)10.000.00.0综合使用合计461.0163.2累计5599.0附件一: XX 校区物业服务人员配置方案序号部门岗位人员配置(人)备注项目经理1物业服务中客服会务人员2一心日常办公人员1合计4教学楼6秩序维护部实训楼6二(保安,)行政楼4合计16(含主管 1 人,包括巡逻岗)保洁主管1教学楼917788 平方米实训楼820138平方米行政楼36183平方米学生活动中心12123平方米环境维护学生公寓530830平方米三(保洁)教师公寓17703平方米一期运动场245506平方米道路及路肩 3米内绿化环境10112600平方米维护合计40人员总计60附件二: XX 校区物业服务人员社保方案测算一、 850 元~ 1428 元工资档基本社保缴费项目缴费基数缴费比例缴费金额备注基本养老保险1428.0020.0%285.60失业保险1364.00 2.0%27.28基本医疗保险1364.00 6.5%88.66生育险1364.000.6%8.18工伤保险1364.000.6%8.18缴费合计417.91二、 1600 元工资档主管人员及会务人员基本社保缴费项目缴费基数缴费比例缴费金额备注基本养老保险1600.0020.0%320.00失业保险1600.00 2.0%32.00基本医疗保险1600.00 6.5%104.00生育险1600.000.6%9.60 限女性工伤保险1600.000.6%9.60缴费合计465.60三、项目经理基本社保缴费( 2500元档)项目缴费基数缴费比例缴费金额备注基本养老保险2500.0020.0%500.00失业保险2500.00 2.0%50.00基本医疗保险2500.00 6.5%162.50生育险2500.000.6%15.00限女性工伤保险2500.000.6%15.00缴费合计727.50项目缴费基数缴费比例缴费金额综合保险1364.0014.5%197.78每月缴费金额=月缴费基数×缴费比例20%(其中单位缴费比例为14.5%,个人缴费比例为 5.5%)附注:2010 年 8 月 1 日起,成都市城区已将最低工资标准上调为850 元 /月,社保计费基数已发生变化,按常规此缴费基数将执行至2011 年 3 月,而学校与目前物业公司的合约期至2011 年 7 月 31 日止,因此,届时人力资源成本将会再度变化,此处仅为现时参考。
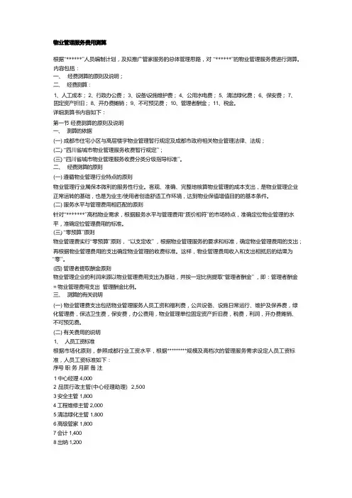
根据“******”人员编制计划,及拟推广管家服务的总体管理思路,对“******”的物业管理服务费进行测算。
内容包括:一、经费测算的原则及说明;二、经费测算:1、人工成本;2、行政办公费;3、设备\设施维护费;4、公用水电费;5、清洁绿化费;6、保安费;7、固定资产折旧;8、开办费摊销;9、不可预见费;10、管理者酬金;11、税金。
详细测算书内容如下:第一节经费测算的原则及说明一、测算的依据(一) 成都市住宅小区与高层楼宇物业管理暂行规定及成都市政府相关物业管理法律、法规;(二) “四川省城市物业管理服务收费暂行规定”;(三) “四川省城市物业管理服务收费分类分级指导标准”。
二、经费测算的原则(一) 遵循物业管理行业特点的原则物业管理行业属保本微利的服务性行业。
客观、准确、完整地核算物业管理的成本支出,是物业管理企业正常运转的基础,也是为业主/使用者创造舒适工作环境,达到物业保值增值目的的基本条件。
(二) 服务水平与管理费用相匹配的原则针对“*******”高档物业需求,根据服务水平与管理费用“质价相符”的市场特点,准确定位物业管理的水平,准确定位管理费用的标准。
(三) “零预算”原则物业管理费实行“零预算”原则,“以支定收” ,根据物业管理服务的要求和标准,确定物业管理费用的支出;再根据物业管理费用的支出确定物业管理的收费标准。
这样,物业管理费用收入和支出相抵后的结果为“零”。
(四) 管理者提取酬金原则物业管理企业的利润来源以物业管理费用支出为基础,并按一定比例提取“管理者酬金” ,即:管理者酬金= 物业管理费用支出×管理酬金比例。
三、测算的有关说明(一) 物业管理费支出包括物业管理服务人员工资和福利费,公共设备、设施日常运行、维护及保养费,绿化管理费,保洁卫生费,保安费,办公费用,物业管理单位固定资产折旧费,税费,利润,开办费摊销、不可预见费。
(二) 有关费用的说明1、人员工资标准根据市场化原则,参照成都行业工资水平,根据*********规模及高档次的管理服务需求设定人员工资标准,人员工资标准如下:序号职务月薪备注1 中心经理4,0002 品质行政主管(中心经理助理) 2,5003 安全主管1,8004 工程维修主管2,0005 清洁绿化主管1,8006 高级管家1,8007 会计1,4008 出纳1,2009 维修技工1,20010 安全班长1,10011 安全员90012 清洁工60013 绿化工6002、物资装备的摊销物资装备摊销分两部份进行,单件价格在2,000 元以上的物资装备计入“固定资产” ,依据财务制度按5 年摊销;单件价格在2,000 元以下的物资装备计入开办费,按5 年摊销。
用心服务 真情相伴 注重细节 塑造品牌 广西裕达集团物业服务有限公司第 1 页 共 1 页小区物业服务运行年度总成本支出预算表部门:项 目行次及关系 预算指标 备 注一、人员费用支出(元) 1=2+3+4 依照公司工资、福利、社保及小区人员配置进行测算1.工资 22.福利费 33.社会保障费4二、物业共享部位、共享设施设备日常运行维护费(元)5=6+...+151.道路、楼道、外墙、围栏 6 元/月×12个月= 元/年2.电梯 7 元·月/部× 部×12个月= 元/年3.小区路灯 8 元/月×12个月= 元/年4.停车场 9 元/月×12个月= 元/年5.消防设施设备 10 元/月×12个月= 元/年6.、供电设施11 元/月×12个月= 元/年 7.污水处理(含化粪池清理) 12 元/月×12个月= 元/年 8.日常维修、人防及单元楼道照明 13 元/月×12个月= 元/年 9.公共门 14 元/月×12个月= 元/年 10.其他15三、绿化养护费(元) 16 元/月×12个月= 元/年;水费 元/年。
四、清洁卫生费(元) 17 物耗: 元/月×12个月= 元/年;装修垃圾清运: 车次× 元/车次= 元/年。
五、秩序维护费(元)18 物耗: 元/月×12个月= 元/年;治安协调费: 元/年。
六、物业共享部位、共享设施设备及公共责任保险费(元) 190 不涉及,业委会成立后决定。
七、特种设备年检费(元) 20=21+22+231.电梯年检费 21 元/部× 部= 元/年2.消防年检费 22 元·次/年3.供电设施 23元·次/年 八、办公费(元) 24=25+26+271.营业税金 25 元× %= 元/年2.管理费分摊26分摊公司管理成本。
物业管理费用管理费用分析1、经济来源定期收取的物业管理服务费住宅维修基金以业养业,多种经营收入集团给予的支持政府给予的政策扶持2、主要支出管理服务人员的工资和按规定提取的福利费公共设施、设备正常运行、维修及保养费绿化管理费清洁卫生费保安费办公费综上所属,如何合理使用物业管理费和拓展新的物业管理项目,达到开源节流,最终实现盈利,需要珠光物业认真考虑。
(1)开源部份以业养业,多种经营:本着“取之小区、用于小区”的原则,严格按照物价部门审批收费标准收取物业管理费。
广泛开展各种便民有偿服务,如房屋装修、水电维修、代定报刊等服务内容。
同时,开办超市、托儿所、幼儿园、活动中心、酒吧等多种经营场所,最终走上以业养业的良性循环。
扩大经营规模,降低管理成本:在现代社会中,物业管理将发展成为一种有效提高居民生活质量的最佳选择,作为房地产业的组成部分,物业管理也是必不可少的配套行业,随着房地产业的逐步发展,物业管理的市场会越来越大,产值也会越来越高。
在这种形势下,珠光物业必须努力提高服务质量,参与市场竞争,不断扩大经营规模,增加新的物业管理项目,降低企业负担,壮大实力,最终成为一个规范化、规模化、信息化、专业化的现代化物业管理公司,在成都,乃至全国创出自己所特有的企业品牌。
(2)节流部份强化内部管理,提高工作效率:通过健全内部管理机制,不断完善服务功能,提高管理水平等有效手段和措施,以期降低企业成本,减低业主负担。
每一位员工必须具备高度责任感和很高的工作效率,能够快速、高效、高质量的完成自己的工作。
节约能源:能源约占管理开支20%人员精简:保持系统在其最高运行功率,以减低运作费用及延长二、维修基金维修基金是指用于“***项目”共用部位、共用设施设备的购置、更新与大、中修基金。
这些费用一旦需要支出,数额巨大,单靠日常管理收费无法负担,因此,有必要以基金的形式事先提取。
1、维修基金的收取建设部、财政部(1998)213号文《住宅共用部位共用设施设备维修基金管理办法》第五条规定:商品房在销售时,购房者与销售单位应当签订有关维修基金缴交约定。
物业管理成本测算标题:物业管理成本测算引言概述:物业管理成本测算是指对物业管理过程中涉及的各项费用进行准确计算和分析,以便为物业管理决策提供参考依据。
在当前社会经济发展的背景下,物业管理成本测算对于提高物业管理效率、降低成本、优化资源配置具有重要意义。
一、人力成本测算1.1 人员工资及福利费用:包括物业管理人员的工资、社会保险、公积金、年终奖等各项福利费用。
1.2 岗位培训费用:包括对物业管理人员进行培训的费用,以提升其专业素质和工作效率。
1.3 人力管理费用:包括招聘、考核、离职等人力管理过程中产生的费用。
二、设备设施维护成本测算2.1 设备维护费用:包括对物业管理所涉及的设备设施进行定期维护和保养的费用。
2.2 设备更新费用:包括对老化设备进行更换或者更新的费用,以确保设备设施的正常运转。
2.3 设备维修费用:包括对设备设施浮现故障或者损坏时进行维修的费用。
三、物业维修保养成本测算3.1 日常维修费用:包括对物业内部设施、管道、电路等进行日常维护和保养的费用。
3.2 大型维修费用:包括对物业建造结构、外墙、屋顶等进行大型维修和改造的费用。
3.3 紧急维修费用:包括对物业突发故障或者灾害事件进行紧急维修的费用。
四、物业管理服务费用测算4.1 物业管理服务费用:包括对物业管理公司提供的管理服务费用,如保安、保洁、绿化等服务费用。
4.2 设施管理费用:包括对物业内部设施设备的管理费用,如停车场管理费用、公共设施管理费用等。
4.3 安全管理费用:包括对物业安全管理所需的费用,如安防设备、巡逻人员等费用。
五、其他成本测算5.1 税费成本:包括物业管理过程中涉及的税费支出,如增值税、印花税等。
5.2 管理费用:包括对物业管理过程中产生的各项管理费用,如办公用品、水电费等。
5.3 风险管理费用:包括对物业管理过程中可能浮现的风险进行预防和处理的费用。
结论:通过对物业管理成本的准确测算,可以匡助物业管理公司更好地掌握成本情况,合理安排资源,提高管理效率,降低成本,实现可持续发展。
物业管理服务费用成本测算模板一、人工成本该项费用包括工资、按规定提取的福利费、社会基本保险、补贴、加班费、服装费。
(一)工资计算表(二)福利费计算公式:提缴金额=工资总额×提缴率计算表(三)社会基本保险计算公式:提缴金额=工资总额×提缴率注:因生育保险的购买对象为女职工,故社会基本保险将按性别分别进行计算。
1、男职工社会基本保险计算表2、女职工社会基本保险计算表(四)补贴计算表(五)加班费计算公式:发生额=日均工资×比率×人数×天数计算表(六)服装费管理人员工作服每?年更换;操作人员工作服每?年更换。
计算公式:元/年=(元·人/套×人数)÷摊销年限元/月=元/年÷12(七)人工成本人工成本综合计算表二、治安防范、消防及车辆管理成本测算该项费用包括人员办公费、装备费、设备设施维护费、消防演习费等。
(一)办公费包括证照年检费、办公用品、通讯费用。
1、证照年检费。
计算表2、办公用品包括文具、纸杯、打复印纸、硒鼓等。
计算表3、通讯费用计算表(二)装备费包括自卫棍、白手套等,分为易耗品及非易耗品,分别进行计算。
1、易耗品计算表2、非易耗品计算表三、清洁卫生成本测算该项费用包括办公费、清洁保养费、清洁机械折旧费等。
(一)办公费1、办公费包括办公用品、通讯费等。
(1)办公用品包括文具、纸杯、打复印纸、硒鼓等。
计算表(二)月度清洁保养费该项费用包括材料、工具、劳动保护用品、化粪池清掏、垃圾清运、卫生消杀费。
1、材料费计算表注:①以上列举的材料为常用材料。
②单价应以实际产生的进货单价为准。
2、工具摊销计算表3、劳动保护用品计算表4、化粪池清掏费化粪池清掏费= m3×70元/年·m3=?元/年共?个化粪池,容积?m3/个,总容积为?m3。
注:昆明市环卫部门收费标准:70元/年·m3,已含每年两次清运,不定期疏通等费用)5、水池消毒杀菌费:? = ?元/年水池总容积?m3。
沃尔玛物业服务费测算
一、物业服务费用支出预算
1、人员工资总额:
2、员工福利费测算:
3、物业共用部位、共用设施设备的日常运行、维护费用支出
4、物业管理区域清洁卫生、绿化养护费用
5、物业管理区域秩序维护费用
6、办公费用
7、固定资产折旧
预计配置固定资产24万元,两年折旧,则每月费用为:
240000.00 元÷ 24 个月= 10000 .00 元/月
8、物业共用部位、共用设施设备及公众责任保险费用
估算为 120000.00 元/年,则每月费用为 10000.00 元
9、税金(按预计收入124037元/月的8.05%计提)10543元/月
10、成本合计(按上述十项合计);563805元/月。
以上为最基本的每月支出部分测算,在此基础上加10%浮动成本,根据年经营利润目标,定出盈利部分基数为620186元,20%的利润为744223元,成本和利润总额为754766元,每平方米约754766÷98000=7.702元/月.平米
二、物业服务费收入预算
物业服务费用测算标准:
1、按物业类型和面积计算收入:
1、地面车位租赁收入(理论计算全部租出):每个车位按照100.00元/月的标准收
取,车位租赁收入为:480个车位*100.00元/车位/月=48000元/月。
2、收入合计:814400元/月
三、利润测算
收支情况:(总收入)814400元/月–(总支出)630729元/月=183671元/月.。