哈工大电信学院移动通信第二次作业
- 格式:doc
- 大小:305.50 KB
- 文档页数:11
CHAPTER11.简述移动通信的发展和各个阶段的特点?2.未来移动通信发展的趋势是什么?3.为什么最佳的小区形状是正六边形?1)无缝覆盖相同面积,用正六边形所需正六边形数量最少,即所需最少的无线频率个数;2)区域间隔最大为;3)重叠部分面积最小;4)重叠区的宽度最小。
4.什么叫中心激励,什么叫顶点激励?后者有什么好处?1)在每个小区中,基站可设在小区的中央,用全向天线形成圆形覆盖区,这就是所谓“中心激励”方式。
2)也可以将基站设计在每个小区六边形的三个顶点上,每个基站采用三幅120度扇形辐射的定向天线,分别覆盖三个相邻小区的各三分之一区域,每个小区由三副120度扇形天线共同覆盖,这就是“顶点激励”。
采用顶点激励方式,所接收的同频干扰功率仅为全向天线系统的1/3,因此可以减少系统的通道干扰。
5.如何选取频率复用因子?,N为簇的大小。
如果为了提高容量可以选择小的Q值,因为,小 Q则小N;如果为了提高传输的质量,则要选择大的Q值。
6.无线信道有几种双工方式各自的特点及优点分别是什么?全双工:一般使用同一对频道,以实施频分双工(FDD)工作方式。
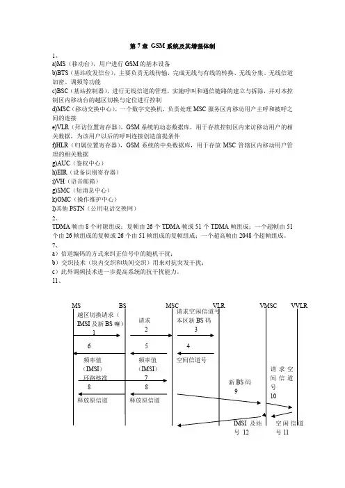
这种工作方式虽然耗电量大,但使用方便,在移动通信系统中应该用广泛。
半双工:一方使用双工方式,另一方使用双频单工方式。
这种方式,设备简单,功耗小,克服了通话断断续续的现象。
但其操作仍不太方便,主要用于专业移动通信系统中。
7.解:设x为话音信道数,y为数据信道数,则有,又因为x,y均为整数,所以解有以下三种情况:分别求三种解形式下的每个T的通信话费的数学期望:当时,当时,当时,综上可知,当信道分成三个话音信道和一个数据信道时期望收益最大。
CHAPTER21.设天线发射高度为200米,接收天线高度为20米,求视距传播的极限距离?若发射天线高度为100米,视距传播的极限距离又是多少?由公式当发射天线为200米时,d=66.45m;当发射天线为100米时,d=51.67m2.工作频率800MHz,移动速度60km/h,背离基地台运动时,多普勒频移为多大?,,带入数据得3.什么是快衰落、什么是频率选择性衰落,其出现的原因分别是什么?快衰落:当信道的相关时间比发送信号的周期短,且基带信号的带宽Bs小于多普勒扩展时,信道冲激响应在符号周期变化很快,从而导致信号失真,产生衰落,此衰落称为快衰落;频率选择性衰落:是指传输信道对信号不同的频率成分有不同的随机响应,信号中不同频率分量的衰落不一致,引起信号波形失真。
哈工大移动通信课后作业答案第一章1.答:所谓单工通信是指双方电台交替地进行收信和发信。
单工通信常用于点到点通信,待机时,单工制工作方式双方设备的接收机均处于接听状态,其中a方需要通话时,先按下“按―讲”开关,关闭接收机,由b方接收;b方发话时也将按下“按―讲”开关,关闭接收机,由a方接收,从而实现双向通信。
这种工作方式收发信机可以使用同一副天线,而不需要天线共用器,设备简单,功耗小,但操作不方便。
在使用过程中,往往会出现通话断续现象。
双工通信是指通信双方,收发信机均同时工作,即任一方讲话时,都可以听到对方的语音,没有“按―讲”开关,双方通话像室内电话通话一样。
但是采用这种方式,在使用过程中,不管是否发话,发射机总是工作的,故电能消耗大。
2.请问:蜂窝网采用两种双工制式,频分双工(fdd)和时分双工(tdd)。
fdd利用两个不同的频率来区分收发信道。
即对于发送和接收两种信号,采用不同频率进行传输。
tdd利用同一频率但不同的时间段来区分收发信道。
即对于发送和接收两种信号,采用不同的时间(时隙)进行传输。
tdd双工方式的工作特点并使tdd具备如下优势:能有效率布局频率,采用fdd系统难于采用的零散频段;可以通过调整上下行的时隙切换点,提升上行的时隙比例,能较好地积极支持非对称业务;具备上下行信道一致性,基站的发送和传送可以共用射频单元,减少了设备成本;拒绝接受上下行数据时,不要须要通话隔离器,只须要一个控制器即可,减少了设备的复杂度;具备上下行信道互惠互利性,能更好地使用传输预处理技术,能够有效地减少移动终端的处置复杂性。
但是,tdd双工方式相较于fdd,也存在明显的不足:快衰落对tdd系统具有更大的影响,tdd支持用户的移动速率不高,通常只能达到fdd移动台的一半甚至更低;tdd系统收发信道同频,无法借助频率选择性进行干扰隔离,系统内和系统间存在干扰;需要更复杂的网络规划和优化技术。
3.请问:20世纪70年代中期,随着民用移动通信用户数量的减少,业务范围的不断扩大,非常有限的频谱供给与需用信道数建议递减之间的矛盾日益锋利。
《第三代移动通信》第二次作业
1.简述扩频和解扩的过程。
2.简述OVSF 码在WCDMA 和TD-SCDMA 系统中的应用。
WCDMA 系统中,数据流用正交可变扩频码(OVSF )来扩频,扩频后的码片速率为3.84Mchip/s ,OVSF 码也被称作信道化码。
TD-SCDMA 系统数据扩频调制通过如下步骤完成,串并变换和数据映射、OVSF 码扩频、加扰、子帧形成,得到I 、Q 支路数据输出后,通过升余弦滚降滤波器脉冲成型,然后分别用正交的载波进行射频调制后,合路发出。
子帧形成过程为TD-SCDMA 系统特有。
3.简述扩频码的含义,扩频码、信道化码和扰码的关系。
4.试解释“远近效应”。
当两个移动台距基站的距离不同,而以相同的频率和相同的功率发送信号时,则基站接收来自远端移动台的有用信号将淹没在近端移动移动台所发送的信号之中。
这种由于发送点位置不同,使得发信机与基站之间的路径消耗不同而引起的接收功率下降被称之为远近效应,为了衡量其影响程度,近端对远端的干扰比来表示,即
d1、d2分别表示基站与移动台MS1、MS2相对的近距离和远距离。
可以任选以下题目之一完成,也可自拟题目一、仿真实验类(给出仿真代码和分析结论-8页)-901、采用NS-2分析与研究无线通信中的隐蔽站和暴露站问题2、采用NS-2分析与研究节点移动性对网络通信性能的影响,例如丢包率、吞吐率、时延等等。
二、数学推导类(给出具体的数学推导过程、matlab代码和分析结论-8页)-901、采用数学的方法分析网络预测工具的性能,例如灰色系统,kalman滤波器,神经网络等。
三、综述类(15页)-701、WCDMA发展的调查请访问:华为网站、中兴网站,或以“WCDMA”为关键词,了解一下国内WCDMA的技术发展与市场,并举行一个研讨会,对3G的背景、市场、解决方案、关键技术等进行讨论,和同学相互交流。
研讨结束后,请根据讨论结果,结合自己的感想,作一篇名为“正在发展中的WCDMA”的文献综述,并收入个人成果集。
2、请根据自己的兴趣,在本章的学习过程中围绕“3G的技术与发展”(期末大作业)选择一项研究课题。
也可以在老师的指导下,成立课题研究小组,推荐研究的课题有:国WCDMA关键技术的具体内容。
后WCDMA关键技术分别有哪些作用。
浅谈3G主流技术的各自特点未来3G标准的融合可能性预测中国目前的3G研发测试现状研究浅析WCDMA几个版本的差异3、对CDMA的背景、市场、解决方案、关键技术等进行讨论,结合自己的感想,作一篇名为“CDMA的业务品牌”的综述。
4、围绕“CDMA技术与发展”选择一项研究课题。
ⅰ探讨PN码的分配技术ⅱ简析CDMA与GSM之优劣ⅲ探究CDMA的关键技术ⅳ探索CDMA的未来演进ⅴ简述CDMA系统中功率控制技术的必要性、类型和要求5、扩频通信技术的研究与应用低速率语音编码技术的研究与应用抗多址干扰技术的研究与应用信源编码技术的研究与应用QAM与QPSK调制技术的对比研究光码分多址技术的研究与应用其它无线通信技术的研究与应用6、3G或3GPP中的差错技术进行分析与研究7、对于第三章中的关键技术进行综述1 语音编解码技术2 调制与解调技术3 扩频通信4 分集接收5 链路自适应技术6 正交频分复用技术7 软件无线电8 智能天线9 多入多出(MIMO)技术四、探索类(10页)-801、关于3G的焦点话题,多集中于牌照上,如3G的运营牌照、3G手机的生产牌照等。
1005101班 褚建光 11005001061.比较802.11,802.16,802.20的异同。
802.11 802.11是IEEE 最初制定的一个无线局域网标准,主要用于解决办公室局域网和校园网中用户与用户终端的无线接入,业务主要限于数据存取,速率最高只能达到2Mbps 。
由于它在速率和传输距离上都不能满足人们的需要,因此,IEEE 小组又相继推出了802.11b 和802.11a 等新标准。
以下是各个版本的802.11协议性能参数:802.16 IEEE 802.16 宽带无线网络802.16是一种无线宽带标准由IEEE 制定。
目前的版本是IEEE 的802.16j ,2009年修订802.16-2009。
802.16是成立于1999年写的由IEEE 标准委员会制定的宽带无线城域网全球部署标准的工作组。
该工作组是一个在IEEE 802局域网/城域网标准委员会单位。
虽然802.16系列标准在IEEE 正式称为WirelessMAN ,它已被商业化的名义下“的WiMAX”(选自“全球互通微波存取”)的产业联盟称为WiMAX 论坛。
论坛的使命是促进和认证的兼容性和互用性的宽带无线产品在以IEEE 802.16标准为基础。
现已在过程定义被全世界140多个国家在全球部署了超过475个运营商。
802.20IEEE802.20工作组早在2002年就已成立,经过几年的工作,其需求文件已经基本完成,在需求文件中,达成一致的内容包括工作频段、移动速率、上下行传输速率等指标。
正当这个标准在紧锣密鼓地进行的时候,突然毫无征兆地“夭折”了。
802.20将提供一个基于IP 的全移动网络,提供高速移动数据接入。
其目标是在高速列车行使环境下(时速达250km/h ),仍能向每个用户提供高达协议 发布日期频带 最大传输速度 802.11 19972.4-2.5 GHz 2 Mbit/s 802.11a 19995.15-5.35/5.47-5.725 /5.725-5.875 GHz 54 Mbit/s 802.11b 19992.4-2.5 GHz 11 Mbit/s 802.11g 20032.4-2.5 GHz 54 Mbit/s 802.11n 20092.4GHz 或者5GHz 600 Mbit/s (40MHz*4 MIMO) 802.11ac 2011.11 2.4GHz 或者5GHz 867Mbit/s, 1.73 Gbit/s,3.47 Gbit/s, 6.93 Gbit/s(8 MIMO, 160MHz)802.11ad 2012.1260GHzup to 7000Mbit/s1Mbit/s的接入速率,并具有永远在线的特点。
一、填空题。
1、我国GSM系统采用频段为,可分为个频道,载频间隔为KHz,收发双工间隔为MHz,跳频速率为。
2、GSM900系统的英文全名为:。
3、第三代移动通信采用IMT-2000系统,工作在频段。
其三大技术体制为、和。
4、多址技术就是要使众多的客户公用公共信道所采用的一种技术,实现多址的方法基本有__________ 、__________ 、。
5、移动通信中的干扰有:、、。
6、分集技术主要包括__________ 分集、分集、__________ 分集、分集。
7、GSM通信系统采用调制方式。
8、BSC和BTS之间的接口是__________ 接口。
9、GSM基站子系统由和组成,它通过接口直接与移动台相连。
10、AUC中产生一个用于鉴权和加密的三参数组,此三参为、、。
11、从BTS到MS的方向定义为 __________ ,从MS到BTS的方向为 __________ 。
12、GSM的三大最主要接口为、和。
13、在GSM中,所使用的两种复帧结构分别是________ 和_________。
14、每个载频都有__________个时隙。
15、一个BURST的时长是ms,一个TDMA帧的时长是ms,一个26帧复帧的时长是ms ,一个超帧的时长是s 。
16、无线口上一个时隙的时间大概是,折合个bit。
17、GSM系统提供哪几类业务:、、。
18、全速率语音信道是__________ bit/s,半速率语音信道是__________ bit/s 。
19、逻辑信道又可分为__________ 信道和__________ 信道。
20、广播信道包括、、。
21、公共控制信道包括、、22、BSIC在每个小区的__________信道上传。
23、__________ 信道携带用于校正MS频率的消息,它的作用是使MS可以定位并解调出同一小区的其他信息。
24、GSM 1800MHz比GSM900MHz建筑物贯穿损耗______(大或小)。
一、判断题(共10道小题,共100.0分)1、调制的目的是发端把要传输的模拟信号或数字信号变换成适合信道传输的信号。
1.正确2.错误2、正交振幅调制是二进制的PSK、四进制的QPSK调制的进一步推广,通过相位和振幅的联合控制,可以得到更高频谱效率的调制方式,从而可在限定的频带内传输更高速率的数据1.正确2.错误3、共用信道数n=5,流入话务量A=1.360爱尔兰,查表得呼损率B=1%。
那么完成的话务量A 0 =1.36×99%爱尔兰。
1.正确2.错误4、双工和半双工工作方式没有严格区别。
1.正确2.错误5、第二代移动通信系统也简称2G,又被国际电联(InternationalTelecommunication Union,ITU)称为IMT-2000(International Mobile Telecommunications in the year 2000),意指在2000年左右开始商用并工作在2000MHz频段上的国际移动通信系统。
1.正确2.错误6、语音通信对时延敏感,要求时延小;而数据通信对时延不敏感。
1.正确2.错误7、移动通信是指通信双方至少有一方在移动中进行信息传输和交换1.正确2.错误8、在单位无线小区覆盖半径r相同的条件下,覆盖同样面积的面状服务区时,用任意形状无线小区邻接构成整个面状服务区都是最好的。
1.正确2.错误9、为减小同频干扰,需要同频小区在频率上隔开一个最小的距离,为传播提供充分的隔离。
1.正确2.错误10、邻道干扰是相邻的或邻近频道的信号相互干扰。
1.正确2.错误。
装订线D.移动台辅助切换10. 在移动通信中,引起快衰落的原因是( B )。
A 多普勒效应B 多径效应C 阴影效应D 远近效应二、判断题(每题2分,共20分)1.GPRS系统采用按时计费方式。
2.CDMA网络中的切换都是软切换,切换成功率高。
3.所谓下行信道是指由基站发射,移动台接收这一方向的信道。
4.隐分集所采用的技术主要有交织编码技术。
5.基站子系统中的BSC和BTS之间的通信接口为A接口。
6.GMSK信号相位不仅连续而且平滑。
7.在现代通信中,"3G"通常代表的含意是IMT-2000系统。
8.国际移动用户识别码(IMSI)唯一地识别一个移动台设备。
9.GPRS仅是在GSM网络基础上增加了硬件设备和软件升级,而并没取代GSM网络。
10.7号信令主要应用于交换机之间以及交换机与数据库之间交换信息。
1 2 3 4 5 6 7 8 9 10错错对对错对对错对对三、填空题(每空1分,共20分)1. GSM系统采用的是 FDMA 和 TDMA 结合的多址接入方式。
2. GPRS技术采用分组交换交换方式。
3. GSM系统可分成 MS 、 BSS 系统和 NSS 子系统、OSS 子系统四个主要部分。
4. GSM系统中逻辑信道分为业务信道和控制信道两类,在这其中控制信道又分为广播控制信道、公共控制信道、专用控制信道三类。
5. 若某GSM 用户上行频率为890.2MHz ,则其对应的下行频率为 935.2 MHz 。
6. GPRS 网络结构较GSM 网络相比,增加了三个关键组件,分别为___PCU_____、___SGSN____和 GGSN 。
7. 目前,在CDMA 系统中主要采用的扩频技术有直扩码分多址(DS-CDMA )和 FH-CDMA 。
8. 固定信道分配(配置)的方式主要有两种:一是 分区分组 配置法,二是 等频距 配置法。
四、综合题(40分)1. 试验证序号为1、5、10、16、23、24、26的信道组是否是无三阶互调的相容信道组?(6分)答:根据无三阶互调的判断标准,需要先求出各信道序号两两之间的差值如下: 1 5 10 16 23 24 26 4 5 6 7 1 2 9 11 13 8 3 15 18 14 10 22 19 16 23 21 25有上面求解结果可知,各信道序号两两之间的差值都不相同,所以该信道组是无三阶互调的相容信道组。
第7章 GSM 系统及其增强体制1、a)MS (移动台),用户进行GSM 的基本设备 b)BTS (基站收发信台),主要负责无线传输,完成无线与有线的转换、无线分集、无线信道加密、调频等功能 c)BSC (基站控制器),进行无线信道的管理,实施呼叫和通信链路的建立与拆除,并对本控制区内移动台的越区切换与定位进行控制 d)MSC (移动交换中心),一个数字交换机,负责处理MSC 服务区内移动用户主呼和被呼之间的连接e)VLR (拜访位置寄存器),GSM 系统的动态数据库,用于存放控制区内来访移动用户的相关数据,为该用户以后的呼叫连接创造前提条件 f)HLR (归属位置寄存器),GSM 系统的中央数据库,用于存放MSC 管辖区内移动用户管理的相关数据g)AUC (鉴权中心)h)EIR (设备识别寄存器) i)VH (语音邮箱) g)SMC (短消息中心) k)OMC (操作维护中心)l)其他PSTN (公用电话交换网) 2、TDMA 帧由8个时隙组成;复帧由26个TDMA 帧或51个TDMA 帧组成;一个超帧由51个由26帧组成的复帧或26个由51帧组成的复帧组成;一个超高帧由2048个超帧组成。
7、a )信道编码的方式来纠正信号中的随机干扰;b )交织技术(块内交织和块间交织)用来对抗突发干扰;c )此外调频技术进一步提高系统的抗干扰能力。
11、VVLR号 12道号11不同MSC/VLR控制的小区切换:1、2、9、11、12、5、6、7、8、8相同MSC/VLR控制的小区切换:1、2、3、4、5、6、7、8、8第8章IS-95蜂窝移动通信系统1、前向信道:a)导频信道:传送导频信息,导频信号输入全零,采用相干解调,无功率控制,不可用作业务信道。
b)同步信道:传输同步信息,信道有短PN码的偏置系数,数据速率是固定的,可用作业务信道,无功率控制。
c)寻呼信道:向覆盖区域内的移动台广播系统配置参数,在呼叫接续阶段传输寻呼移动台的消息,向未分配业务信道的移动台传送控制消息,采用长PN码对信息进行加密,无功率控制,可用作业务信道。
1G :第一代系统利用蜂窝 组网技术以提高频率资源利用率,采用蜂窝网络结构,克服大区制容量密度低、活动范围受限的问题。
采用模拟电路,FDD 双工方式,FDMA 多址接入方式和大区制;缺点:频谱利用率低,通信容量有限,通话质量一般,保密性差,制式太多 标准不统一 互不兼容,不能提供非话数据业务,不能提供自动漫游等。
2G :采用数字技术,TDMA 和CDMA 多址接入方式,同时克服了1G 的不足;缺点:带宽受限,不支持全球漫游。
3G :3G 是2G 的演进和发展,具有较高的频谱利用率,解决了系统容量问题,能提供高质量的多媒体业务,满足个人化通信要求。
4G :4G 时3G 技术的进一步演化,在传统通信网络和技术的基础上不断提高无线通信的 效率和功能,其核心技术包括正交频分复用(OFDM )技术、软件无线技术、智能天线技术、多输入多输出技术和基于IP 的核心网。
单工通信是通信双方电台交替进行收信和发信,且根据是否使用相同频率,可分为同频单工和异频单工。
优点:收、发信机可使用同一副天线而不需要天线共用器,设备简单,功耗小;缺点:通信双方信机不能同时工作,操作不方便,且会出现通话断续现象;双工通信是通信双方收发机均同时工作,但为了区分双向信道需要一定的双工制式即FDD 和TDD ;优点:操作方便,不需收发控制操作;缺点:功耗大,设备复杂,技术要求高。
频分双工(FDD ):利用不同的频率来收发信道。
FDD 方式特点是利用两个不同的频率来区分收发信道的;优点:①支持用户移动速率高;②快衰落对FDD 影响相对较小;③能通过频率选择进行干扰隔离; 缺点:TDD 方式特点是利用同一频率,不同的时间段来区分收发信道的;优点:①能灵活配置频率②可以通过调整上下行时隙转换点,提高下行时隙比例,能很好的支持非对称业务③具有上下行信道一致性,基站的接受和发送可以共用部分射频单元,降低了设备成本④接受上下行数据时,不需要收发隔离器,降低了设备复杂度⑤具有上下行信道互惠性,能更好的采用传输预处理技术,降低移动终端的处理复杂性。
黑龙江省专业技术人员继续教育知识更新培训
通信工程专业2013年作业二
7.室内传播对于900MHz ,发射机和接收机的位置相隔一层时,衰减为____10dB~20dB ___;接下来相隔的三层中每层衰减为_ _6dB~10dB ____。
8. 造成信号随机衰减的因素,包括_ 障碍物的位置、大小和介电特性____及
反射面和散射体的变化情况一般是未知的,因此只能用统计模型来表征这种随机衰减。
9. 假设无线通信系统一般有一个目标最小接收功率min P ,我们定义路径损耗和
阴影衰落造成的中断率()min ,out P P d 为____()()()min min ,out r P P d p P d P =<,即距离d 处的接收功率()r P d 低于目标值min P
的概串。
____ 10. 在实际当中,确定性模型不足以反映信道的____真实特性____,必须要采用
___ 统计方法____来描述多径信道。
11. 多径信道的另一个特征是其时变性,其来源于_ 发射机或接收机的运动__,这使传送路径中形成_ 多径传播__的那些反射点的位置随时间变化。
12. 假设()n t θ是信号的到达方向和接收机移动方向之间的夹角,运动方向速度
为v ,则多普勒频移为()n D f t =()()cos n D n f t v t θ=。
第四章调制技术4.1 设发送的二进制信息为1011001,分别画出OOK 、2FSK 、2PSK 及2DPSK 信号的波形示意图,并注意观察其时间波形上各有什么特点。
4.3 QPSK 、OQPSK 与-QPSK 调制方式的各自优缺点是什么?在衰落信道中一般选用哪种调制方式更合适?为什么?答:(1)QPSK 、DQPSK 、π/4-QPSK 的优缺点:优点:QPSK :具有较高的频谱利用率、较强的抗干扰性能,同时在电路中容易实现;DQPSK :最多只能有90度相位的跳变,相位跳变较小,旁瓣的幅度较小一些,而且没有包络零点。
缺点是;π/4-QPSK :具有能够非相干解调的优点,在多径衰落信道中比QPSK 性能好,比QPSK 具有很好的恒包络性质,但是不如OQPSK 。
既能够非相干解调,又能够非相干解调,也可以非线性放大,可得到高效率的功放。
并且多径衰落信道中比QPSK 性能更好,是适于数字移动通信系统的调制方式之一。
缺点:QPSK :有相位模糊问题,在其码元交替处的载波相位突变,产生的180°的载波跃变会使调相波的包络上出现零点,引起较大的包络起伏,其功率将产生很强的旁瓣分量。
DQPSK: 没有实现相位跳变的连续变化,且信号的动态范围较小。
π/4-QPSK :是最大相位跳变为135°,恒包络特性不如OQPSK 。
(2)在衰落信道中一般采用π/4-QPSK 的调制方式更合适, 因为多径衰落使得相干 检测十分困难,从而采用差分检测, 在差分检测中,OQPSK 性能较QPSK 差, 为OOK2 F SK 2 D PSK2 P SK了兼顾频带效率高,包络幅度小和能采用差分检测,从而选择π/4-QPSK。
4.4 QPSK、OQPSK与-QPSK信号相位跳变在型号星座图上的路径有什么不同?答:(1).QPSK的星座图过原点,相邻码元间转变的相移路径的相位变化为90°或180°,如从(1,1)变到(0,1),相移路径从(1,1)点旋转90°到(0,1)点;从(1,1)变到(0,0),相移路径(1,1)点旋转180°到00点。
第四章4.14.3 QPSK优点:具有较高的频谱利用率,较强的抗干扰能力,同时在电路中易于实现。
缺点:QPSK 有相位模糊现象,且QPSK 信号的相位不连续,在其码元交替处的载波相位往往是突变的,当相邻的两个码元同时转换时,会产生180°的载波变换,会导致频谱扩散,对信号非常有害 OQPSK优点:OQPSK 最多只能有+-90度相位的跳变,相位跳变小,所以频谱特性比较好,克服了QPSK 信号180°跃变的缺陷。
OQPSK 的包络变化的幅度要比QPSK 的小许多,且没有包络零点。
但并不影响他们的功率谱,OQPSK 信号的功率谱和QPSK 相同,因此有相同的带宽效率。
缺点:信号的动态范围较小。
4/π-QPSK优点: 4/π-QPSK 信号比带限QPSK 有更好的恒包络性质。
4/π-QPSK 具有能够非相干解调的优点,并且在多径衰落信道中比OQPSK 性能更好,是适用于数字移动通信系统的调制方式之一。
缺点:其最大相位跳变是135°。
恒包络性质不如OQPSK 。
在衰落信道中一般用4/π-QPSK 。
因为在移动环境下,要采用差分检测。
而且要有恒包络特性,为了兼顾频带效率、包络波动幅度小和采用差分检测,4/π-QPSK 是各种性能要求的一种折衷。
4.4QPSK 星座图中相邻两个码元同时转换时能产生180度相位越变,时调相波的包络上出现零点,引起较大的包络起伏,其信号功率将产生很强的旁瓣分量OQPSK 相邻码元间相位变化只能是0°或90°,不会是180°,没有包络零点/4QPSK π-只有±/4π和±3/4π的跳变。
其星座图实际是由两个彼此偏移/4π的QPSK 星座图构成,相位跳变总是在这两个星座图之间交替进行,最大相位跳变为135度,不会有包络零点 4.8OFDM 是一种无线环境下的高速传输技术,可以很好的对抗选择性衰落。
其主要思想是把高速的数据流通过串并转换,分配到多个并行的正交子载波上,同时进行数据传输,而且OFDM 可以看作是MFSK 与另一种多进制数字调制(如MPSK 或QAM )的结合:首先,有多个载频(MFSK ),各载频两两相互正交;其次,每个载频都采用多进制传输(如MPSK 或QAM ,甚至可以彼此不同)假设系统总带宽为B ,被分为N 个子信道,则每个子信道带宽为B/N ,每路数据的传输速率为系统总的传输率的1/N ,及符号周期为原来的N 倍,远大于信道的最大延迟拓展。
通信原理大作业年级2010级班级0210**姓名学号张**专业电子信息工程学院电子工程学院西安电子科技大学2013年6月选题一:2FSK信号传输仿真一、题目要求:按照2FSK产生模型和解调模型分别产生2FSK信号和高斯白噪声,经过信道传输后进行解调。
对调制解调过程中的波形进行时域和频域观察,并且对解调结果进行误码率测量。
2FSK信号的解调可以选用包络解调或者相干解调法。
二、2FSK信号传输介绍数字信号的传输方式分为基带传输和带通传输。
然而,实际中的大多数信道因具有带通特性而不能直接传送基带信号。
为了使数字信号在带通系统中传输,必须用数字基带信号对载波进行调制,以使信号与信道的特性相匹配。
这种用数字基带信号控制载波,把数字基带信号变换为数字带通信号的过程称为数字调制。
在接收端,通过解调器把带通信号还原为数字基带信号的过程称为数字解调。
移频键控(FSK)是数据通信中最常用的一种调制方式。
FSK方法简单,易于实现,并且解调不需要恢复本地载波,可以异步传输,抗噪声和抗衰落性能较强。
缺点是占用频带较宽,频带利用不够经济。
FSK主要应用于低中速数据传输,以及衰落信道和频带较宽的信道中。
三、2FSK信号传输实现方法1.调制过程FSK即Frequency Shift Key 叫做移频键控或频移键控。
调制的方法一般有两种,一种叫直接调频法,另一种叫键控法。
所谓直接调频法,就是将输入的基带脉冲去控制一个振荡器的某种参数,而达到改变振荡频率的目的。
键控法就是利用矩形脉冲序列控制的开关电路,对两个不同的独立频率源进行选通。
一般来说,键控法采用两个独立的振荡器,得到的是相位不连续的FSK信号;而且直接调频法f1,f2由同一个谐振电路产生,则得到相位连续的FSK信号。
2FSK信号便是0符号对应于载频f1,1符号对应于载频f2(与f1不同的另一个载频)的一调制波形,而f1与f2的改变是瞬间完成的。
2.解调过程2FSK的常用解调方法是采用相干解调(如下图)。
数字信号处理上机实验报告学号:姓名:实验题目一1. 实验要求:序列卷积计算(1)编写序列基本运算函数,序列相加、相乘、翻转、求和;(2)使用自定义函数计算序列线性卷积,并与直接计算结果相比较。
两个序列分别为:() 1,05 0,others n nx n≤≤⎧=⎨⎩,()2,030,othersn nx n≤≤⎧=⎨⎩2. 实验过程和步骤:包含题目分析,实验程序和流程图(程序要有必要的注释)3. 实验结果和分析:包含程序运行结果图,结果分析和讨论(一)基本运算函数1.原序列2.序列相加序列相加程序function [y,n]=sigadd(x1,n1,x2,n2)%implements y(n)=x1(n)+x2(n)%---------------------------------------------% [y,n] = sigadd(x1,n1,x2,n2)% y = sum sequence over n, which includes n1 and n2% x1 = first sequence over n1% x2 = second sequence over n2 (n2 can be different from n1)%n=min(min(n1),min(n2)):max(max(n1),max(n2)); %duration of y(n) y1=zeros(1,length(n));y2=y1;y1(find((n>=min(n1))&(n<=max(n1))==1))=x1; %x1 with duration of y y2(find((n>=min(n2))&(n<=max(n2))==1))=x2; %x2 with duration of y y=y1+y2; %sequence addition3.序列相乘序列相乘程序function [y,n]=sigmult(x1,n1,x2,n2)%implements y(n)=x1(n)*x2(n)%---------------------------------------------% [y,n] = sigmult(x1,n1,x2,n2)% y = product sequence over n, which includes n1 and n2% x1 = first sequence over n1% x2 = second sequence over n2 (n2 can be different from n1)%n=min(min(n1),min(n2)):m(min(n1),min(n2)) %duration of y(n)y1=zeros(1,length(n));y2=y1;y1(find((n>=min(n1))&(n<=max(n1))==1))=x1; %x1 with duration of y y2(find((n>=min(n2))&(n<=max(n2))==1))=x2; %x2 with duration of y y=y1.*y2; %sequence multiplication4.序列翻转序列翻转程序function [y,n]=sigfold(x, n)%implements y(n)=x(-n)%--------------------------------------------- % [y,n] = sigfold(x,n)%y=fliplr(x);n=-fliplr(n);5.序列移位序列移位程序function [y,n]=sigshift(x,m,n0)%implements y(n)=x(n-n0)%--------------------------------------------- % [y,n] = sigshift(x,m,n0)%n=m+n0;y=x;主程序x1=[0:5];x2=[0,1,2,3];n1=0:5;n2=0:3;%N=n1+n2-1;figure(1)subplot(211)stem(x1)xlabel('x1')subplot(212)stem(x2)xlabel('x2')title('原序列')x= sigadd(x1,n1,x2,n2);figure(2)stem(x)xlabel('x1+x2')title('序列相加')figure(3)[x,n] = sigfold(x1,n1);stem(n,x)xlabel('x1(-n)')title('序列翻转')[x,n] = sigshift(x,n,2);figure(4)stem(n,x)xlabel('x1(-n+2)')title('序列移位')x= sigmult(x1,n1,x2,n2);figure(5)stem(x)title('序列相乘')xlabel('x1*x2')(二)自定义函数计算线性卷积1.题目分析使用上一题中的序列相乘、翻转和求和子函数计算线性卷积,并与这直接用conv 函数计算的线性卷积结果相比较。
简述本专业行业发展并说明本专业的培养目标行业发展通信工程专业主要为研究信号的产生、信息的传输、交换和处理,以及在计算机通信、数字通信、卫星通信、光纤通信、蜂窝通信、个人通信、平流层通信、多媒体技术、信息高速公路、数字程控交换等方面的理论和工程应用问题。
随着19世纪美国人发明电报之日起,现代通信技术就已经产生。
为了适应日益发展的技术需要,通信工程专业成为了美国大学教育中的一门学科,并随着现代技术水平的不断提高而得到迅速发展。
[1]面向新的世纪,通信工程专业将会迎来其发展的广阔天地。
随着通信技术应用的日趋广泛,上至太空,下至海底,无不活跃着这一专业的技术人才。
现在中国已经加入WTO,这势必会给中国信息产业的发展带来更大的发展空间。
而通信工程专业优秀人才的短缺成为中国参与国际间竞争的一个十分不利的因素。
因此,在未来若干年,中国势必会更加重视本专业人才的培养,更加重视通信工程专业的教育,提高教育水平培养目标本专业以数理、外语和通信基本理论为基础,培养学生掌握通信工程类专业扎实的基础理论、相关的专业基础和专业知识,能从事通信理论、通信系统、通信设备以及信息系统类的研究、设计、开发、制造、运营和管理的高素质的高级工程技术人才和现代化建设人才。
应获取的相关的专业知识主要课程电路分析基础、信号与系统、模拟电子线路、数字逻辑及设计、高频电子线路、计算机语言与程序设计、软件技术基础、微机原理与系统设计、数字信号处理、随机信号分析、信息论与编码理论基础、信息网络理论基础、通信原理、电磁场与电波传播、微波技术与天线、无线通信系统、光通信技术、卫星通信和现代通信系统与技术等。
本专业毕业生应具备以下几方面的知识和能力:1、具有扎实的数理和外语基础;掌握电路、信号与系统以及模拟与数字电子电路的基本原理、基本分析方法和综合应用技能;掌握光波、无线、多媒体卫星等通信技术;2、掌握计算机的组成及应用,初步具备软、硬件开发能力,以及应用计算机进行系统开发、系统控制和管理的能力;掌握通信系统、通信网及通信设备的基本原理、研究和设计方法,具有对典型通信系统及通信网络进行分析、设计、开发、调测和应用的基本能力;3、了解通信系统和通信网建设的基本方针、政策和法规;了解通信技术的最新进展与发展动态;掌握文献检索、资料查询的基本方法,具有一定的科学研究和实际工作能力;4、掌握一门外语,达到国家四级水平,并具有一定的译、听、说和写作能力。
第四章调制技术4.1 设发送的二进制信息为1011001,分别画出OOK 、2FSK 、2PSK 及2DPSK 信号的波形示意图,并注意观察其时间波形上各有什么特点。
4.3 QPSK 、OQPSK 与/4-QPSK 调制方式的各自优缺点是什么?在衰落信道中一般选用哪种调制方式更合适?为什么?答:(1)QPSK 、DQPSK 、π/4-QPSK 的优缺点:优点:QPSK :具有较高的频谱利用率、较强的抗干扰性能,同时在电路中容易实现;DQPSK :最多只能有90度相位的跳变,相位跳变较小,旁瓣的幅度较小一些,而且没有包络零点。
缺点是;π/4-QPSK :具有能够非相干解调的优点,在多径衰落信道中比QPSK 性能好,比QPSK 具有很好的恒包络性质,但是不如OQPSK 。
既能够非相干解调,又能够非相干解调,也可以非线性放大,可得到高效率的功放。
并且多径衰落信道中比QPSK 性能更好,是适于数字移动通信系统的调制方式之一。
缺点:QPSK :有相位模糊问题,在其码元交替处的载波相位突变,产生的180°的载波跃变会使调相波的包络上出现零点,引起较大的包络起伏,其功率将产生很强的旁瓣分量。
DQPSK: 没有实现相位跳变的连续变化,且信号的动态范围较小。
π/4-QPSK :是最大相位跳变为135°,恒包络特性不如OQPSK 。
(2)在衰落信道中一般采用π/4-QPSK 的调制方式更合适, 因为多径衰落使得相干 检测十分困难,从而采用差分检测, 在差分检测中,OQPSK 性能较QPSK 差, 为111 10 0 OOK2 F SK 2 D PSK2 P SKt t t t了兼顾频带效率高,包络幅度小和能采用差分检测,从而选择π/4-QPSK。
4.4 QPSK、OQPSK与/4-QPSK信号相位跳变在型号星座图上的路径有什么不同?答:(1).QPSK的星座图过原点,相邻码元间转变的相移路径的相位变化为90°或180°,如从(1,1)变到(0,1),相移路径从(1,1)点旋转90°到(0,1)点;从(1,1)变到(0,0),相移路径(1,1)点旋转180°到00点。
(2).OQPSK的星座图不过原点,相邻码元间转变的相移路径的相位变化为0°或90°,如从(1,1)变到(0,1),相移路径从(1,1)点旋转90°到(0,1)点;从(1,1)变到(0,0),相移路径(1,1)点旋转0°到(0,0)点。
(3).π/4-QPSK的星座图不过原点,相邻码元间转变的相移路径与前有很大不同两个不同,它是通过两次跳变才跳转到目的码元,且码元间的相位跳变是135°。
4.8什么是OFDM信号?为什么它可以有效的抵抗频率选择性衰落?答:OFDM可以看作是MFSK和另一种多进制数字调制(如MPSK或QAM)的结合:首先,有多个载频,各载频两两相互正交。
其次,每个载频都采用多进制传输。
高速的数据流经OFDM后被串并变换,分配到多个并行的正交子载波上,同时进行数据传输。
高速的数据流经过OFDM后被串并转换,分配到多个并行的正交子载波上,同时进行数据传输。
假设系统总带宽为B,被分为N个子信道,则每个子信道带宽为B/N,每路数据的传输速率为系统总的传输率的1/N,及符号周期为原来的N倍,远大于信道的最大延迟拓展。
所以OFDM系统将宽带信道转化为许多并行的正交子信道的同时实现了将频率选择性信道转化为一系列频率平坦衰落信道的,减轻了码间干扰。
由于OFDM系统各个子载波频谱相互重叠,提高了频谱利用效率。
同时可以通过在OFDM系统中引入循环前缀(CP)来消除时间弥散信道的影响。
只要CP长度大于信道最大时延,就可以完全消除符号间干扰和子载波间干扰。
4.9 OFDM系统中CP的作用是什么?答:CP是用来消除时间弥散信道的影响。
只要CP长度大于信道最大时延,就可以完全消除符号间干扰和子载波间干扰。
为了保持原信息传输速率不变,信号的抽样速率应提高到原来的1+N/g倍。
4.11若4ASK 调制的误码率为P4,试推导方形16QAM 调制的误码率。
解:由4ASK 调制的误码率:])14(3[23])1(3[)11(200N E Q N M E Q MPav av M-=--=413(1)()()4422ASK n nd dP erfc erfc σσ-=-=得到方形16QAM 调制的误码率为:2164441(1)(2)QAM ASK ASK ASKP P P P ----=--=-。
4.13 设有dmin=sqrt(2)的4ASK 星座,求增加1比特输出(8ASK )且仍然保持dmin 不变(即误码率不变)所需要的能量增量。
解:2)42cos1(4_min =-=πg psk E d 2)82cos1(8_min =-=*πg psk E d 828.42828.6=-=-=∆*g g g E E E1/2 2.41s g E E ∆=∆=4.16 对于差分8PSK ,列出格雷编码时比时序列和相位变化的对应关系,然后给出比特序列101110100101110对应的调制输出的符号序列,设信息从第k 个码元时间开始发送,且第(k+1)个码元时间发送的符号为s(k-1)=Ae 解:(1) 二进制 000 001 010 011 100 101 110 111 格雷码000 001011010110111101100φ∆4π 2π 34π π54π 32π 74π(2)输出符号序列:74j Ae π 54j Ae π 32j Aeπ74j Aeπ54j Aeπ4.17π/4-QPSK 调制可以看做两个QPSK 系统,它们的星座图相对旋转了π/4。
(1)、画出/4-QPSK 的信号空间图。
(2)、安格雷规则标出每个星座点对应的比特序列。
(3)、切比特序列0100100111100101通过/4-QPSK基带调制发送的符号序列。
解:(1)、(2)(3)101011011001114.18 考虑下图所示的八星制星座图(1)、若8QAM中星座点间的最小距离为A,求内圆与外圆半径a、b。
(2)、若8PSK中相邻坐标点的间距A,求半径r。
(3)、求这两种星座图的平均发送功率,并作比较。
这两个星座图相对的功率增益是多少?(4)、对于这两个星座图,有无可能使相邻星座点表示的三比特中只相差一比特?(5)、如果比特率为90Mbps,求符号速率。
解:(1)a=2/2Ab=(231+)a=231+ A(2)/21.31sin22.5Ar A ==(3)2221()Mn n n A P cd M==+∑8QAM :2222221121333()(44())8424M n nn A A P c d A M =++=+=⨯+⨯=∑ 8PSK :2222(1.31) 1.72P r A A ===(8PSK 和8QAM )相对的功率增益:22213310lg(/)10lg[1.72/()]10lg(1.45) 1.614P P A A dB +=== (4) 8PSK 有可能, 8QAM 不可能。
(5) 290/log 830/d R Mbit s ==第五章链路性能增强技术5.1 简要说明直接序列扩频和解扩的原理。
答:直接序列扩频原理:直接用具有高码片速率的扩频码序列去扩展数字信号的频谱。
在接收端,用相同的扩频码序列将频谱展宽的扩频信号还原为原始信号。
直接序列扩频通信系统的原理图如下:由信源产生的信息流{an }变换为二进制数字信号的d(t)。
d(t)与一个高速率的二进制伪噪声码c(t)相乘,得到复合信号d(t)c(t),这就扩展了传输信号的带宽。
频谱扩展后的复合信号d(t)c(t)对载波cos(2f0t)进行调制,得到射频信号s(t),然后通过发射机和天线送入信道中传输。
解扩原理:在接收端,接收到的射频信号经过下变频后得到中频信号,通常中频信号是由N 个发射信号和干扰及噪声组成的混合信号。
它与和发射端同步的参考伪噪声码所调制的本地扩频码进行扩频解调,将宽带信号变为窄带信号,当这两个信号相关性很好时,得到最大的相关峰值。
窄带信号经数据检测器恢复成原始信号。
5.2、为什么扩频信号能够有效抑制窄带干扰?答:扩频信号能够有效的抑制窄带干扰是因为在接收机同时接收到窄带噪声和多径干扰和有用信号时,窄带噪声和干扰信号与本地参考伪噪声码不相关,在进行相关处理时,其频带被扩展,也就是干扰信号的能量被扩展到整个传输频带之内,降低了干扰信号的电平(单位频率内的能量或功率)。
但是由于有用信号和本地参考伪噪声码有良好的相关性,在通过相关处理后被压缩到中心频率为fIF 、带宽为Bb 的频带内,因为相关器后的中频滤波器通频带很窄,通常为Bb=2Rb ,所以中频滤波器只输出被基带信号调制的中频信号和落在滤波器铜带内的那部分干扰信号和噪声,而绝大部分的干扰信号和噪声功率被中频滤波器滤除,这样就大大地改善了系统的输出信噪比。
5.6、试解释频率跳变扩频系统有效抵抗宽带干扰和窄带干扰的物理机制。
答: 跳变扩频系统抵抗宽带干扰和窄带干扰的物理机理为: 假设:22IFk bB f B -对于所有的k ,上式都成立。
上式的物理含义是,书上式(5-28)中的第二项(混频后的和频)的所有信号分量都远远地落在了中频滤波器的通带之外。
因此第二项为0。
B b 是信息信号d(t)的带宽(单边)。
由闸门函数的定义知:1()()1cNT c d ck m gt kT T t mNT δ∞==-∞---=∑∑因而有:()()cos(2)()s d IF v t Ad T f h t d απααα∞-∞=--⎰从上式可看出,跳频信号已经被解扩(解跳)。
由于d(t)的带宽为B b 。
上式表明,只要2IF b B B ≥,解跳后的中频信号可以无失真地通过中频滤波器,经解调器解调后,即可恢复出发射端传来的信息信号d(t-T d )。
对于宽带干扰,由于干扰信号的能量分布在一个较宽的频带上,接收机通过窄带滤波器讲大部分能量滤除;而对于窄带干扰信号,接收机通过躲避的办法,在大部分时间内不让干扰信号通过接收机中的中频滤波器。
5.11、RAKE 接收机的工作原理是什么?答: RAKE 接收机的工作原理:对接收机接到那些幅度明显大于噪声背景的多径分量取出,对它进行延时和相位校正,使之在某一时刻能够对齐,并按照某种方法合并,有效地利用多径分量,提高多径分集的效果,提高信号的信噪比。
RAKE 接收机主要由一组相关器构成,每个相关器和多径信号中的一个不同时延的分量同步,输出的就是携带相同信息时延不同的信号,把这些信号以适当的时延对齐,然后按照某种方式合并,就可以增加信号的能量,改善信噪比。