针灸手法操作
- 格式:doc
- 大小:71.50 KB
- 文档页数:7
医学实习报告针灸推拿实习中的经典穴位与手法操作医学实习报告:针灸推拿实习中的经典穴位与手法操作导言:本次实习是我在医学院期间进行的针灸推拿实习,通过实践学习,我深刻体会到了针灸推拿对人体健康的重要性以及其在临床应用中的独特优势。
本文将重点介绍我在实习过程中所学习和应用的经典穴位以及相关手法操作,希望能为读者提供一些有关针灸推拿的基础知识和实践技巧。
1. 穴位与手法操作的概述在针灸推拿实习中,穴位和手法操作是最基本也是最重要的内容。
穴位是人体上特定的解剖位置,通过在这些位置施加刺激或按摩,可以调节人体的气血流动,达到治疗疾病和促进健康的目的。
手法操作则是指实施针灸推拿时所用的技术动作,包括插针、按压、拍打等。
掌握穴位与手法操作是针灸推拿实习的基本要求,下面将逐一介绍几个经典穴位及其相应的手法操作。
2. 经典穴位:合谷穴合谷穴位于手掌腕横纹正中,是针灸实践中最为常用的穴位之一。
它具有活血祛风、调经止痛等功效,常用于治疗头痛、月经不调等疾病。
合谷穴的操作方法有多种,最常用的是针刺和按揉。
2.1 针刺合谷穴针刺合谷穴时,可以选择单针刺入或多针交错刺入的方式。
一般使用针长约2寸的针具,先用消毒酒精擦拭穴位,然后用手拇指和食指固定穴位周围的皮肤,以稳定穴位,刺入的深度为约0.5-1寸,可以根据病情和实习指导老师的建议进行调整。
刺入后要感受到针刺感,一般会出现胀痛、酸麻或刺痛的感觉,然后进行温和的旋转、提插等手法,来增强刺激效果。
2.2 按揉合谷穴按揉合谷穴时,可以使用按摩的方式进行。
先用拇指和食指固定穴位周围的皮肤,然后用拇指的指腹按压穴位,力度适中,可以根据病情和患者的感受进行调整。
按揉的频率和时间一般为每分钟按揉50-100次,持续3-5分钟。
3. 经典穴位:足三里穴足三里穴位于小腿前外侧,是一种重要的气海穴,在针灸推拿实习中也广泛应用于各种病症的治疗。
足三里穴具有补中益气、健脾益胃等作用,常用于治疗消化不良、疲劳乏力等疾病。
针灸调养初学针灸,这些部位进针手法和禁忌,一定要了解本期导读针灸如何做到安全、有效?1、头顶及所有头发覆盖处用平刺法:操作方法:先将针身与头皮所要进针部位成30~45度角,快速将针尖穿透头皮进入至腱膜下,然后压低针身,使针身与头皮呈平行状态,慢慢往里推进针身。
如果比较疼痛,则可以停止推进。
针刺对于治疗偏头痛或者全头痛患者有很好的疗效,最好能在拔针时有血流出,说明邪气随血排出。
医者,意也,其关键也在于此,邪气随血而出,则病也会因此而愈!禁忌切记:绝不可给小儿如此进针!2、面部穴位进针方法:面部皮肤薄,且额部下面就是骨头,因此,在额头部仍以平刺为主。
双侧面颊及口角四周和鼻翼两旁,可以用一寸或半寸的针直刺,如下关、禾髎、承浆等。
如果需要透刺如地仓透颊车,建议用提捏进针法:用左手食指和拇指捏起面部皮肤,右手进针,针刺时一直捏着皮肤,直到针尖达到所要的深度,且可以边往前捏着皮肤边往里进针,一寸半的针或者两寸的针在面部完全可以全部透入!额头平刺也建议采取提捏进针法,人在印堂处进针时,提捏进针绝对是很好的进针方法。
对于眼睛周围穴位的进针尤其是睛明穴与球后穴,以直刺为主,宜选针身较细者,将眼球向另一侧压迫后,针身缓缓向里推进,切忌快速推进,防止损伤眼睛。
可以进入一寸二分左右。
面部及太阳穴和眼睛周围的穴位针刺最关键的是拔针:这是避免乌眼青和面部出血的唯一的关键就是一定要把按压的时间给足了,可以防止乌眼青等的发生。
人的正常凝血时间为1~3分钟,因此每个穴位出针后一定要按压最少一分钟,而且一定是有效按压时间,而不是仅仅做个按压的样子。
防止内部出血产生瘀青,影响容颜,也影响治疗的积极性。
切记切记!3、颈项部:颈部穴位较少选取,即便是选取也是以半寸小针直刺,保守些,以安全为第一要务。
这里没有太多建设性的意见。
希望在后面的学习中丰富经验!4、后项部:这里针刺主要用于调理颈椎病,但一定要掌握针刺方向,向脊柱方向斜刺,可以深入一寸半左右(视患者胖瘦程度决定)。
针灸康复科中医医疗技术操作规范毫针刺法毫针刺法,是指利用毫针针具,通过一定的手法刺激机体的穴位,以疏通经络、调节脏腑,从而达到扶正祛邪、治疗疾病的目的。
基本操作方法: 包括消毒、进针、留针、行针、出针等。
(一)消毒针刺前必须做好针具、腧穴部位及医生手指的消毒。
(二)进针法进针时,一般用左右双手配合。
右手持针,靠拇指、食指、中指夹持针柄,左手按压针刺部位,以固定腧穴皮肤。
具体的进针方法临床常用的有以下几种:1、切指进针法用左手拇指或食者的指甲掐切腧穴皮肤,右手持针,针尖紧靠左手指甲缘迅速刺入。
2、舒张进针法用左手拇指、食指将所刺腧穴部分皮肤撑开绷紧,右手持针刺入。
常用于皮肤松弛部分的腧穴。
3、提捏进针法用左手拇指、食者将欲刺腧穴两旁的皮肤捏起,右手持针刺从捏起皮肤的上端刺入。
用于皮肉浅薄部位的腧穴,如印堂穴等。
4、夹持进针法左手拇指、食指持消毒干棉球,裹于针体下端,露出针尖,将针尖固定在腧穴的皮肤表面,右手捻动针柄,两手同时用力,将针刺入腧穴。
用于较长毫针的进针。
(1) 行针与得气毫针刺入后,为了使之得气、调节针感及进行补泻,要施行提插、捻转等行针手法。
得气亦称针感,是指将针刺入腧穴后所产生的经气感应。
当这种经气感应产生时,医生会感到针下有沉紧的感觉;同时病人出现酸、麻、胀、重等感觉。
得气与否以及得气的快慢,直接关系到针刺的治疗效果。
常用的行针手法有以下两种1、提插法提插法是将针刺入腧穴一定部位后,使针在穴内进行上、下进退的操作方法。
将针从浅层向下刺入深层为插,有深层向上退至浅层为提。
2、捻转法捻转法是将针刺入一定深度后,用右手拇指与食、中指夹持针柄,进行一前一后的来回旋转捻动的操作方法。
3、留针与出针医生可根据病情确定留针时间,一般病症可酌情留针15~30分钟。
出针时,用左手拇、食指按住针孔周围皮肤,右手持针作轻微捻转,慢慢将针提至皮下,然后将针起出,用消毒干棉球按压针孔,以防止出血。
适应症:(1)上呼吸道疾病1、急性(慢性)鼻窦炎;2、急性(慢性)鼻炎;3、感冒;4、急性(慢性)扁桃腺炎。
中医不同针灸疗法介绍毫针刺法毫针刺法,是指利用毫针针具,通过一定的手法刺激机体的穴位,以疏通经络、调节脏腑,从而达到扶正祛邪、治疗疾病的目的。
基本操作方法: 包括消毒、进针、留针、行针、出针等。
(一)消毒针刺前必须做好针具、腧穴部位及医生手指的消毒。
(二)进针法进针时,一般用左右双手配合。
右手持针,靠拇指、食指、中指夹持针柄,左手按压针刺部位,以固定腧穴皮肤。
具体的进针方法临床常用的有以下几种:1、切指进针法用左手拇指或食者的指甲掐切腧穴皮肤,右手持针,针尖紧靠左手指甲缘迅速刺入。
2、舒张进针法用左手拇指、食指将所刺腧穴部分皮肤撑开绷紧,右手持针刺入。
常用于皮肤松弛部分的腧穴。
3、提捏进针法用左手拇指、食者将欲刺腧穴两旁的皮肤捏起,右手持针刺从捏起皮肤的上端刺入。
用于皮肉浅薄部位的腧穴,如印堂穴等。
4、夹持进针法左手拇指、食指持消毒干棉球,裹于针体下端,露出针尖,将针尖固定在腧穴的皮肤表面,右手捻动针柄,两手同时用力,将针刺入腧穴。
用于较长毫针的进针。
(1) 行针与得气毫针刺入后,为了使之得气、调节针感及进行补泻,要施行提插、捻转等行针手法。
得气亦称针感,是指将针刺入腧穴后所产生的经气感应。
当这种经气感应产生时,医生会感到针下有沉紧的感觉;同时病人出现酸、麻、胀、重等感觉。
得气与否以及得气的快慢,直接关系到针刺的治疗效果。
常用的行针手法有以下两种1、提插法提插法是将针刺入腧穴一定部位后,使针在穴内进行上、下进退的操作方法。
将针从浅层向下刺入深层为插,有深层向上退至浅层为提。
2、捻转法捻转法是将针刺入一定深度后,用右手拇指与食、中指夹持针柄,进行一前一后的来回旋转捻动的操作方法。
3、留针与出针医生可根据病情确定留针时间,一般病症可酌情留针15~30分钟。
出针时,用左手拇、食指按住针孔周围皮肤,右手持针作轻微捻转,慢慢将针提至皮下,然后将针起出,用消毒干棉球按压针孔,以防止出血。
适应症:(1)上呼吸道疾病1、急性(慢性)鼻窦炎;2、急性(慢性)鼻炎;3、感冒;4、急性(慢性)扁桃腺炎。
大椎进针方法大椎进针,又称“大椎散针”、“大椎散刺”,是一种常用的针灸手法,广泛应用于临床治疗中。
其操作简单,效果显著,因此备受医生和患者的青睐。
下面将详细介绍大椎进针的方法及其临床应用。
大椎进针的方法。
1. 患者取坐位或仰卧位,医生站于患者头侧,用拇指和食指捏起大椎穴,手指自然弯曲,拇指在上,食指在下。
2. 医生用拇指按压大椎穴,感到穴位微凹,然后用食指作为引导,将针柄垂直于患者体表,以匀速向下斜刺入皮肤,刺入深度约为0.5~1寸。
3. 刺入后,医生感到阻力明显减小,然后将针柄稍微旋转,使得针尖朝向头顶方向。
4. 稍作停留后,医生轻轻抖动针柄,然后迅速拔针。
大椎进针的注意事项。
1. 操作时需轻柔准确,避免用力过猛或刺入过深,以免损伤患者。
2. 在进针过程中,医生需时刻关注患者的反应,如出现异常情况应立即停止操作。
3. 进针后应注意保持患者的舒适感,避免引起不必要的疼痛或不适。
大椎进针的临床应用。
1. 缓解颈肩痛,大椎进针可有效缓解颈肩部的疼痛和不适,对于因颈椎病、颈肩综合征等引起的疼痛有良好的疗效。
2. 舒缓头痛,大椎进针对于缓解头痛、偏头痛等症状也有一定的疗效,可减轻患者的疼痛感。
3. 调节情绪,大椎进针还可以通过调节气血,舒经活络,达到改善情绪、缓解焦虑、减轻抑郁等作用。
4. 改善睡眠,大椎进针也有助于改善睡眠质量,对于失眠、多梦等症状有一定的辅助治疗作用。
总结。
大椎进针是一种简单易学,临床应用广泛的针灸手法,其操作方法灵活,效果显著。
在实际治疗中,医生应严格按照操作规范进行操作,注意患者的舒适感和安全,以取得最佳的治疗效果。
希望本文对大椎进针方法及其临床应用有所帮助,欢迎大家积极学习和实践,共同促进针灸医学的发展与进步。
中医针灸绝学:“烧山火”“透天凉”的16种古法操作烧山火、透天凉作为针灸专业的针刺手法,充满了神秘莫测的气息,掌握热补凉泻手法往往成为高手的象征。
一、烧山火、透天凉手法概述1.烧山火烧山火手法属于常用复式补泻手法之一,是热补法的代表性手法。
最早在《素问·针解》篇中记载:“黄帝问曰:愿闻九针之解,虚实之道。
岐伯对曰:刺虚则实之者,针下热也。
气实乃热也。
”在《灵枢·终始》篇中也记载:“刺寒厥者,留针反为热。
”可见当时已有虚实补泻和针刺取热的概念。
其后,金代窦汉卿在《标幽赋》中有“推内进搓,随济左而补暖”的论述,成为后世热补手法的要点。
烧山火手法的名称最早见于明代徐凤的《针灸大全》所载《金针赋》中:“考夫治病之法有八。
一曰烧山火,治顽麻冷痹,先浅后深,用九阳而三进三退,慢提紧按,热至,紧闭插针。
除寒之有准……皆细细搓之。
祛病准绳。
”明代杨继洲在《针灸大成·三衢杨氏补泻》中曰:“烧山火能除寒,三进一退热涌涌……凡用针之时,须捻运入五分之中,行九阳之数……渐渐运入一寸之内,三出三入,慢提紧按。
若觉针头沉紧,其针插之时,热气复生,冷气自除。
未效,依前法再施也。
”对烧山火手法的操作和主治范围作了较为细致的描述。
其后的历代医家虽根据各自的临床体会和经验手法各有侧重,但皆以《金针赋》、《针灸大成》中所载针刺手法为准绳。
当前,以国家规划教材为准的经典烧山火术式操作方法是将穴位的可刺深度分为浅、中、深三层(天、人、地三部),先浅后深,每层各做紧按慢提九数,然后退回至浅层,称为一度。
如此反复操作数度,再将针插至深层留针。
在操作过程中,可配合呼吸补泻中的补法,出针时按压针孔。
该术式操作手法主要是参考《金针赋》“烧山火”手法而定,但语言过于简练,对具体操作中的细节问题没有详细阐述,实际操作过程中仍使人存在诸多疑惑,所以深入研究“烧山火”手法的术式操作过程是必要的。
2.透天凉“透天凉”手法属于传统复式补泻手法之一,是凉泻法的代表性手法。
针灸手法及针灸急救知识香河县中医医院徐冬梅一、针灸技术得掌握与操作技能一、毫针刺法1、针刺进针法(1)单手进针法:操作:单手进针法:术者以拇指、食指持针,中指端紧靠穴位,指腹紧靠针身下段。
当拇、食指向下用力按压时,中指随之屈曲,将针刺入,直刺至所要求得深度、适用:短针进针。
(2)双手进针法:①指切进针法操作:用左手拇指或食指或中指得爪甲切按在腧穴位置上,右手持针,紧靠左手指甲面将针刺入腧穴。
适用:短针进针。
②舒张进针法操作:用左手食、中二指或拇、食二指将所刺腧穴部位得皮肤向两侧撑开,使皮肤绷紧,右手持针,使针从左手食、中二指或拇、食二指得中间刺入、适用:皮肤松弛部位得腧穴。
③夹持进针法操作:左手拇食二指持捏消毒得干棉球,夹住针身下端,露出针尖,将针尖固定于针刺穴位得皮肤表面位置,右手持针柄,使针身垂直,在右手指力下压时,左手拇食二指同时用力,两手协同将针刺入穴位皮肤、适用:此法适用于长针得进针。
④提捏进针法操作:左手拇、食二指将所刺部位得皮肤捏起,右手持针,从捏起得上端将针刺入。
适用:适用于皮肤浅薄部位(如印堂、列缺)得进针。
2、行针手法行针又名运针,就是指将针刺入腧穴后为使之得气,调节针感与进行补泻而施行得各种针刺手法。
行针基本手法:提插法、捻转法。
行针辅助手法:循法、弹柄法、刮柄法、摇柄法、挫柄法、震颤法。
在第二站得操作考试中,行针手法题目极少,主要就是考基本手法,考生要注意两个基本手法动作要领得语言叙述、(1)提插法:操作:将针刺入腧穴一定深度后,施以上提下插动作得操作手法、(这种使针由浅层向下刺入深层得操作谓之插,从深层向上引退至浅层得操作谓之提,如此反复地上下呈纵向运动得行针手法,即为提插法)。
要领:使用提插法时得指力要均匀一致,幅度不宜过大,一般以3~5分为宜,频率不宜过快,每分钟60次左右,保持针身垂直,不改变针刺角度、方向与深度。
(2)捻转法:操作:将针刺入腧穴一定深度后,施以向前向后捻转动作得操作手法。
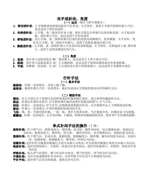
双手进針法,角度(一)运用(刺手与押手相配合)1.指切进针法:左手拇指或食指端切按在穴位旁边,右手持针,紧靠左手指甲面将针刺入穴位。
此法适宜于短针的进针。
2.夹持进针法:左手拇,食二指夹住针身下端,将针尖固定在所刺穴位的皮肤表面,右手捻动针柄,将针刺入穴位。
此法适用于长针的进针。
3.舒张进针法:用左手拇、食二指将所刺穴位部位的皮肤向两侧撑开,使其绷紧,右手持针,使针从左手拇、食二指的中间刺入。
适用于皮肤松弛部位的穴位。
4.提捏进针法:左手拇、食二指将针刺入穴位部位的皮肤提起,右手持针,从捏起的上端将针刺入,适用于皮肉浅薄部位的穴位。
(二)角度1.直刺:是针身与皮肤表面呈90°垂直刺入。
此法适用于人体大部分穴位。
2.斜刺:是针身与皮肤表面呈45°左右倾斜刺。
此法适用于肌肉浅薄处或内有重要脏器。
3.平刺:即横刺、沿皮刺。
呈15°左右或沿皮以更小的角度刺入。
此法适用于皮薄肉少部位。
行针手法(一)基本手法提插法:针刺一定深度后,反复上提下插。
捻转法:指将针刺入穴位一定深度后,施以向前向后交替旋转捻动动作的操作方法。
(二)辅助手法循法:以左手或右手于所刺穴位的四周或沿经脉的循行部位,进行徐和的循按的方法。
弹法:针刺后在留针过程中,以手指轻弹针柄尾部使针体震动的催气,行气手法。
刮法:针刺入一定深度后,经气未至,由拇指或食指抵住针尾,以手指指甲由上下频频刮动针柄。
摇法:针刺入一定深度后,手持针柄指轻轻摇动的手法。
飞法:拇,食,中指对持针柄,一捻一放,使针左转和右转。
当手指放开时,针颤动如飞鸟展翅,震颤法:针刺一定深度后,右手持针柄,小幅度,快频率的提插捻转动作,使针身产生轻微的震颤。
单式补泻手法的操作(7种)捻转补泻:针下得气后,捻转角度小,频率慢,用力轻,操作间时短,结合拇指向前,食指向后为补法;捻转角度大,频率快,用力重,操作时间长,结合拇指向后,食指向前为补法。
提插补泻:针下得气后,先浅后深,重插轻提,提插幅度小,频率慢,操作时间短为补法。
针灸操作技术规范
1、掌握好各种手法的操作,熟练提插、捻转的基本功。
2、选择正确的体位,便于取穴、操作,使病人感觉舒服,防止发生意外。
3、针具必须高压消毒,仔细检查针具,坚持一针一穴,用于某些传染病患者的针具,必须另外放置,严密消毒,预防交叉感染。
4、施术部位规范消毒,医生的手指应在施术前用肥皂水洗擦干净。
5、施术前做好病人的思想工作,减轻病人的精神负担,做到态度和蔼、语言亲切、举止文明。
6、注意针刺的各个环节,如进针、留针、行针、出行等,出针后要检查针具、针数,防止遗漏。
7、防止意外情况,晕针、滞针、弯针、断针、血针、血肿、气胸等发生,一旦发生应及时、准确处理,如情况危急应报告有关部门。
8、施灸或拔罐时,不要烧伤病人的肌肤及衣物,防止火灾的发生。
9、运用电器时,如电针、红外线、TDP,瘫痪治疗仪等要保障用电安全,用后要立即切断电源。
治疗过程中,医生应集中精力,不能左顾右盼,与人交谈,接待客人。
针灸科常见操作方法有
1. 刺灸:用针刺入穴位,发挥作用。
2. 拔罐:用罐子吸附穴位附近的空气,使之产生负压,促进局部血液循环和新陈代谢。
3. 灸法:用艾叶和其它物料熏烤穴位,使之温热或发汗,起到调节气血、活血化淤的作用。
4. 推拿:指按摩、推压、揉捏等手法,通过刺激穴位、经络,调节气血,调整身体机能。
5. 吸罐:用玻璃罐或竹罐吸住穴位,产生负压效果,刺激局部气血运行,消除疼痛、舒缓肌肉。
6. 刮痧:用刮痧板刮拭穴位,加速局部血液循环,改善局部状况,起到消炎、解痉、镇痛等作用。
7. 针刺疗法:将针管小针刺入患部,通过刺激患部神经和淋巴系统的反应,增加组织的新陈代谢,从而起到治疗作用。
长强穴针灸操作方法
长强穴是人体胸腹部的一个穴位,经常应用于呼吸系统、消化系统、心血管系统等疾病的治疗中。
下面是长强穴的针灸操作方法:
1. 准备穴位:在患者仰卧位或半坐位时,用消毒棉球擦拭长强穴位及其周围的皮肤;
2. 选择针具:选择太极针或三棱针,长度为2寸(5厘米)左右,直径为0.25毫米左右,根据患者年龄、体质、病情等因素进行选择;
3. 穴位定位:在呼吸运动的正常状态下,用双手拇指和中指定位长强穴。
具体操作方法是:先在下缘第10肋骨处找到肋间隙,再往里侧尺寸与患者中指末端相当的一段距离,即为长强穴位。
有时,伴随呼吸运动,长强穴位上下移动,因此,需要在患者自然呼吸的状态下对其进行定位;
4. 穴位刺激:太极针或三棱针斜向插入长强穴位,深度为1.5到2寸(3.75到5厘米)左右,使针柄与皮肤平行。
在插入针后,可稍作停留,待患者适应后,轻轻旋转针柄,进行刺激,时间为3到5分钟。
在对长强穴进行刺激时,需要注意针灸师的手法轻柔、舒适,以患者感到舒适为原则;
5. 拔针护理:在对长强穴进行针灸治疗后,应在患者平卧情况下,轻松地拔出针头,并用消毒棉球擦拭穴位,以防感染和出血。
注:以上仅为参考,如需进行长强穴针灸治疗,请务必由专业针灸师或医生进行操作。
针灸三九灸操作手法及要求
一、操作手法
1. 灸具准备
- 准备艾条和火龙灸盒。
- 灸具应保持清洁,并确保灸用艾条完整。
2. 灸具安排
- 将艾条均匀地分布在患者需要进行灸治疗的部位上。
- 确保艾条的摆放位置与病症的相关穴位相对应。
3. 点燃艾条
- 使用火龙灸盒点燃艾条。
- 确保艾条燃烧时无烟无火且温度适中。
4. 艾灸时间控制
- 三九灸疗程为9天,每天进行1次艾灸。
- 每次艾灸的时间应控制在20-30分钟之间。
- 在治疗期内,患者应按时进行艾灸。
二、要求
1. 患者要求
- 患者在艾灸前须接受专业医师的诊断。
- 患者应按照医师的要求保持体位稳定,尽量不动或不说话。
2. 治疗环境要求
- 艾灸治疗的环境应保持安静、整洁,避免杂音和异味的干扰。
- 确保治疗室的通风良好,避免烟雾在室内滞留。
3. 术前准备
- 医师应对患者进行全面的询问和检查,了解患者的身体状况。
- 患者应空腹进行艾灸治疗,避免在饭后进行。
4. 灸具使用要求
- 灸具必须清洁、无异味,确保患者不感到不适。
- 艾条在使用前应进行灭菌处理,避免感染风险。
以上是针灸三九灸操作手法及要求的简要介绍。
在进行针灸治疗前,医师和患者都应严格按照操作手法和要求进行操作,以确保治疗的安全性和有效性。
1.纸垫练习法:用松软的纸张,折叠成长约8厘米、宽约5厘米,厚约2-3厘米的纸块,用线如“井”字形扎紧,做成纸垫。
练针时,左手平执纸垫,右手拇、食、中三指持针柄,使针尖垂直的抵在纸块上,运指力于指尖,刺入纸垫一定深度,右手指均匀的捻转和提插针柄,反复练习。
2.棉团练习法:用棉花压缩做一直径6-7厘米的棉团,用布缝好,练习同纸垫练习法。
另外,用纱布做垫也可,练习方法一样。
3.自身练习法:有了前面一定基础的初学者,便可以开始在自己身体上进行针刺练习了。
常用穴位有足三里、合谷、内关、外关、气海等,不过在进行自身练习时一定要先消毒,包括穴位消毒、针身消毒和持针的手指消毒,就是用75%酒精棉球擦一下。
4.常用的进针手法有四种:一,指切进针法,即用左手拇指、食指尖端按在穴位上,右手持针刺入穴位的方法。
此法适宜于短针的进针。
二,夹持进针法,即用左手拇食二指捏持消毒干棉球,夹住针身下端,将针尖固定在所刺穴位上,用右手将针刺入的方法。
此法适宜于长针的进针。
三,舒张进针法,即用左手拇食二指将所刺穴位的皮肤向两侧撑开,使皮肤绷紧而右手刺入的方法。
此法用于皮肤松弛部穴位。
四,提捏进针法即用左手拇食二指将穴位的皮肤捏起用右手将针刺入的方法。
此法用于皮肤表浅部位,如印堂穴。
因毫针针身细软,必须练好指力,使进针、行针操作随意,才能减少疼痛,提高疗效。
开始练针时,可先在纸垫、棉团上进行。
用松软的纸折成大小约8平方厘米、厚约2厘米的纸块,周围用纸扎紧;或用纱布晚霞棉花扎紧,做成直径约6厘米的棉团。
在进行练针操作时先取较短的毫针练习,反复进行进针、出针训练,使指力运用自如,然后反复练习左右捻转、上下提插等基本动作手法。
待操作熟练后改用长针进行。
1、速刺练习法:右手持针,利用指腕力,垂直快速刺入,疾出疾入反复练习。
2、捻针练习法:右手拇、食、中三指持针柄,将针刺入,然后拇、食二指捏持,向前、向后在原处来回捻转。
要练到捻针的来回角度均匀,运用灵活,快慢一致,每分钟捻转150-200次为准。
针灸按摩治疗操作规程针灸按摩是中医学中一种重要的疗法,它通过刺激特定穴位和运用不同的按摩手法来调整人体的气血流动,促进身体的自愈能力。
针灸按摩治疗操作规程是为了确保治疗的安全性和有效性,下面将详细介绍。
一、准备工作在进行针灸按摩治疗前,治疗师应对患者进行详细的询问和观察,了解患者的病情和身体状况,并在治疗前进行充分的准备。
包括:1. 与患者简要交流,了解患者的主诉和病史等信息。
2. 对患者全身进行检查,了解身体的特征、经络走向等情况。
3. 选择适当的穴位,并对穴位进行标记,确保准确无误。
二、治疗操作1. 针灸治疗操作(1)消毒:使用75%的酒精对治疗部位进行消毒,确保操作环境的清洁,防止感染。
(2)穴位刺激:使用针具进行刺激,刺激力度应适中,快速穿刺到位,然后调整进针深度,达到刺激穴位的效果。
(3)保持适当的刺激时间:根据患者的病情和反应情况,控制刺激时间,通常为10-30分钟。
(4)拔除针具:在治疗结束后,轻轻拧动拔除针具,避免出血或其他不适。
2. 按摩治疗操作(1)准备:对治疗部位和双手进行充分洗手,并护理好双手的皮肤,以确保按摩的卫生与安全。
(2)选定按摩方式:根据不同的病症和需要,选择适合的按摩方式,如拇指推拿、搓法、按揉法等。
(3)正确手法:按摩时要保持手部柔软,避免用力过猛或不当使用力道,以免造成伤害。
手法应准确到位,力度适中,不要过于粗暴或过温柔。
(4)按摩时间:根据病情和患者的反应,按摩时间一般为15-30分钟。
三、注意事项1. 治疗师应具备良好的职业道德和专业技能,严格按照相关规程进行操作,确保治疗的安全性和有效性。
2. 针具必须经过高温高压消毒,并在治疗前打开包装,避免二次污染。
3. 在治疗过程中,治疗师应随时观察患者的反应,包括身体的变化、病症的缓解等情况,并根据患者的需求进行调整。
4. 治疗师应做好治疗记录,包括患者的个人信息、病情描述、治疗的方法和效果等,以便后续的跟踪和评估。
针灸中的五种操作方法
针灸中的五种操作方法包括:
1. 刺法:使用针刺入特定的穴位,以达到调节气血、平衡阴阳、治疗疾病的目的。
2. 按法:通过手指、拇指或掌面等部位施加力量,对穴位进行按压,以刺激穴位,促进气血流通,调节身体功能。
3. 捻法:捻法是通过使针头在穴位内旋转,以增加刺激效果和深度。
4. 手法:利用针刺时的手部动作,如晃动、抖动、震动等,以增强针刺效果,加强刺激。
5. 灸法:灸法是将燃烧的艾条或其他草药置于特定的穴位上,利用草药的热量刺激穴位,起到治疗疾病和调理身体的作用。
针灸掀针操作方法
针灸是一种传统的中医疗法,用于治疗疾病或调节身体功能。
掀针是针灸中的一种常见操作方法,具体步骤如下:
1. 准备工作:洗手并戴上无菌手套,准备好针灸针。
2. 定位:找到要针刺的穴位位置。
可以通过刮痧或按摩等方法来寻找穴位。
3. 消毒:使用酒精或其他消毒剂清洁针刺部位,确保穴位处于清洁状态。
4. 手法:采用适当的手法进行掀针。
手法有旋转法、推挤法、拨动法等,根据具体情况选择合适的手法。
5. 刺入:将针灸针刺入皮肤中,穴位的深度视情况而定。
刺入时要保持稳定和平和的心态,避免造成不必要的伤害。
6. 固定:将针灸针固定在穴位上,可以使用胶布或其他固定方法。
7. 检查:检查针刺部位是否出现异常情况,如出血或感染等。
如果有异常情况,及时处理。
8. 取出:根据需要,可以在一定时间后将针灸针取出。
取出时要注意轻柔,避
免引起过多的刺激。
掀针是针灸中的一项技术,需要经过专业的培训和实践才能掌握。
如果您有针灸的需求,建议咨询专业的中医医生或针灸师以获得正确的针灸治疗。
针灸手法及针灸急救知识香河县中医医院徐冬梅一.针灸技术的掌握与操作技能一、毫针刺法1、针刺进针法(1)单手进针法:操作:单手进针法:术者以拇指、食指持针,中指端紧靠穴位,指腹紧靠针身下段。
当拇、食指向下用力按压时,中指随之屈曲,将针刺入,直刺至所要求的深度。
适用:短针进针。
(2)双手进针法:①指切进针法操作:用左手拇指或食指或中指的爪甲切按在腧穴位置上,右手持针,紧靠左手指甲面将针刺入腧穴。
适用:短针进针。
②舒张进针法操作:用左手食、中二指或拇、食二指将所刺腧穴部位的皮肤向两侧撑开,使皮肤绷紧,右手持针,使针从左手食、中二指或拇、食二指的中间刺入。
适用:皮肤松弛部位得腧穴。
③夹持进针法操作:左手拇食二指持捏消毒的干棉球,夹住针身下端,露出针尖,将针尖固定于针刺穴位的皮肤表面位置,右手持针柄,使针身垂直,在右手指力下压时,左手拇食二指同时用力,两手协同将针刺入穴位皮肤。
适用:此法适用于长针的进针.④提捏进针法操作:左手拇、食二指将所刺部位的皮肤捏起,右手持针,从捏起的上端将针刺入。
适用:适用于皮肤浅薄部位(如印堂、列缺)的进针。
2、行针手法行针又名运针,是指将针刺入腧穴后为使之得气,调节针感和进行补泻而施行的各种针刺手法。
行针基本手法:提插法、捻转法。
行针辅助手法:循法、弹柄法、刮柄法、摇柄法、挫柄法、震颤法。
在第二站的操作考试中,行针手法题目极少,主要是考基本手法,考生要注意两个基本手法动作要领的语言叙述。
(1)提插法:操作:将针刺入腧穴一定深度后,施以上提下插动作的操作手法。
(这种使针由浅层向下刺入深层的操作谓之插,从深层向上引退至浅层的操作谓之提,如此反复地上下呈纵向运动的行针手法,即为提插法)。
要领:使用提插法时的指力要均匀一致,幅度不宜过大,一般以3~5分为宜,频率不宜过快,每分钟60次左右,保持针身垂直,不改变针刺角度、方向和深度。
(2)捻转法:操作:将针刺入腧穴一定深度后,施以向前向后捻转动作的操作手法。
(这种使针在腧穴内反复前后来口的旋转行针手法,即为捻转法)。
要领:使用捻转法时,指力要均匀,角度要适当,一般应掌握在180o左右,不能单向捻针,否则针身易被肌纤维等缠绕,引起局部疼痛和导致滞针而使出针困难。
3、针刺补泻手法针刺补泻手法中,最重要的是提插补泻法、捻转补泻法,这两项内容也是笔试中经常出现的考点。
记忆的时候,要配合动作找其中的规律,不要单纯背文字,不然很容易搞混的。
(1)提插补泻法:先浅后深,重插轻提,提插幅度小,频率慢,操作时间短者,为补法。
(下插用力为主)先深后浅,轻插重提,提插幅度大,频率快,操作时间长者,为泻法。
(上提用力为主)(2)捻转补泻法:捻转角度小,频率慢,时间短为补;捻转角度大,频率快,时间长为泻。
捻转时补法拇指向前,食指向后,左转为主;捻转时泻法拇指向后,食指向前,右转为主。
(3)迎随补泻法:进针时,针尖随着经脉循行去的方向刺入,为补法;进针时,针尖迎着经脉循行来的方向刺入,为泻法。
(4)疾徐补泻法:进针时徐徐刺入,少捻转,疾速出针者,为补法;进针时快速刺入,多捻转,徐徐出针者,为泻法。
(5)开阖补泻法:出针时迅速按拙揉针孔为补法;出针时摇大针孔而不立即按揉为泻法。
二、灸法操作1、灸法总论:灸法的内容看起来虽然比较多,但在实践技能第二站的考试中,考点主要集中在艾柱灸的间接灸和艾条灸的悬起灸。
这是复习的重点。
在灸法内容的复习中,首先要分清每个灸法的大概类别和内容,这样就容易多了。
艾灸主要分两大类:艾柱灸和艾条灸。
这两类的划分,是用于灸法的材料的不同。
艾柱灸用的是圆锥形的艾柱(小的如麦粒,大的象半截橄榄,每灸一个,叫做一壮)。
直接把艾柱放在皮肤上灸,就是直接灸;艾柱和皮肤之间放上姜片、蒜片等,就是间接灸。
间接灸的功效,取决于所放的隔热物的药性。
艾条灸用的是长条形的艾卷(也就是现在药店所售的艾条),艾条和皮肤保持距离的灸法,就是悬起灸。
其中,温和灸是保持艾条不动;雀啄灸是艾条和皮肤的垂直距离上忽近忽远;回旋灸是艾条和皮肤的垂直距离不变,而在等距离的水平面上回旋运动。
实按灸主要是指太乙针灸和雷火针灸,两者的主要差别在于艾条中添加的药物不同,其操作基本相同,都是点燃后隔布包裹直按腧穴或患处,所以称之为实按灸。
因外形也是长形艾卷,所以也归到艾条灸的类别。
温针灸是针刺和艾灸合用,针刺留针后,在针柄挂一个2厘米左右艾条施灸。
温灸器灸实际就是温和灸,只是用器具代替了手持艾条的作用。
其他灸法,就是指形式还是艾灸的形式,但改用不同药物代替艾柱或艾条刺激腧穴或皮肤,起到相应的药效。
实践技能考试中一般不涉及。
附:灸法分类表:2、艾柱灸(1)隔姜灸:操作:将鲜姜切成直径大约2—3厘米,厚为0.2—0.3厘米的薄片,中间用针刺数孔,然后将姜片置于应灸的腧穴部位或患处,再将艾炷放在姜片上点燃施灸,以使皮肤红润而不起泡为度。
(2)隔蒜灸:操作:用鲜大蒜头,切成厚约0.2—0.3厘米的薄片,中间以针刺数孔(捣蒜如泥亦可),置于应施灸腧穴及患处,然后将艾炷放在蒜片上,点燃施灸。
(3)隔盐灸:操作:用干燥的食盐填敷于脐部,或于盐上再置一薄姜片,上置大艾炷施灸。
(4)隔附子饼灸:操作:将附子研成粉末,用酒调和成直径约3厘米,厚约0.8厘米的附子饼,中间以针刺数孔,艾灸艾柱灸 直接灸 瘢痕灸 无瘢痕灸间接灸 隔姜灸 隔蒜灸 隔盐灸 隔附子饼灸艾条灸 悬起灸 温和灸 雀啄灸 回旋灸 实按灸太乙针灸 雷火针灸温针灸 温灸器灸 其他灸法灯火灸灯心草天灸白芥子灸 蒜泥灸 斑蝥灸放在应灸腧穴或患处,上面再放艾炷施灸。
3、艾条灸(1)温和灸:操作:施灸时将艾条的一端点燃,对准应灸的腧穴部位或患处,约距皮肤2—3厘米左右,进行熏烤,使患者局部有温热感而无灼痛为宜,一般每处灸10—15分钟,至皮肤出现红晕为度。
(2)雀啄灸:操作:施灸时,将艾条点燃的一端与施灸部位的皮肤并不固定在一定距离,而是像鸟雀啄食一样,一上一下活动地施灸。
(3)回旋灸:操作:施灸时,艾条点燃的一端与施灸部位的皮肤虽然保持一定的距离,但不固定,而是向作右方向移动或反复旋转地施灸。
附:灸法功用汇总表:灸法种类适应范围瘢痕灸治疗哮喘、肺痨、瘰疬等慢性顽疾。
-涂大蒜直接灸无瘢痕灸虚寒性疾病,如哮喘、眩晕、慢性腹泻、风寒湿痹等-涂凡士林隔姜灸因寒而致的呕吐、腹痛以及风寒湿痹等;温胃止呕,散寒止痛。
艾柱灸隔蒜灸瘰疬,肺痨,初起肿疡等;清热解毒,杀虫。
间接灸隔盐灸伤寒阴证或吐泻并作、中风脱证;回阳救逆,固脱。
连续施灸隔附子饼灸命门火衰而致的阳痿、早泄、遗精和疮疡不敛等;温补肾阳。
温和灸一般应灸的病证均可应用。
多用于灸治慢性病证。
艾条灸雀啄灸(回旋灸同)一般应灸的病证均可应用。
多用于急性病证。
三、其他针法操作1、三棱针法三棱针刺法是用三棱针点刺穴位或浅表血络,放出少量血液,以防治疾病的方法。
操作过程的叙述中一定要提及注意无菌操作,防止感染。
另外,对点刺放血的叙述,要提及“宜轻、浅、快、出血不宜过多,不要刺伤深部大动脉”。
(1)三棱针点刺出血具体操作:①针刺前,在预定针刺部位上下用左手拇食指向针刺处推按,使血液积聚于针刺部位;②对针刺部位用2%碘酒棉球消毒,再用75%酒精棉球脱碘。
③针刺时,左手拇指、食指、中指三指捏紧被刺部位,右手持针,用拇指、食指捏住针柄,中指指腹紧靠针身下端,针尖露出3-5毫米,对准已消毒部位,刺入3-5毫米。
④刺入后,随即将针迅速退出,轻轻挤压针孔周围,使之出血少许,然后用消毒干棉球按压针孔。
(2)散刺法(又称围刺、豹纹刺)操作:消毒后,根据病变大小的不同,持三棱针由病变边缘呈环行向中心点刺,可刺10-20针或以上。
功用:去瘀生新,活血通络。
多用于局部瘀血、肿痛和顽癣等。
(3)挑刺法①首先消毒,以左手按压施术部位的两侧,使其皮肤固定;②右手持三棱针迅速刺入皮肤1-2mm,随即将针身倾斜,挑破皮肤,使之出少量血液或黏液;③也可再刺入5mm深,将针身倾斜并使针身轻轻提起,挑断部分皮下纤维组织;④出针,局部消毒,覆盖敷料。
功用:血管神经性头痛、肩周炎、失眠、胃脘痛、颈椎病、支气管哮喘等。
2、皮肤针叩刺皮肤针又叫“梅花针”、“七星针”,是用5~7枚钢针集束固定在针柄的一端而成,用它在皮肤上进行叩打以治疗疾病。
(1)操作方法局部消毒后,手握针柄的后端,针尖对准扣刺部位,食指压在针柄的中端,使用手腕的力量将针垂直叩打在皮肤上,并立即提起,反复进行。
(按叩打部位可分为循经叩刺、穴位叩刺和病变局部叩刺)。
(2)适用范围:皮肤针疗法适用于头痛、胁痛、斑秃、肌肤麻木、牛皮癣、腰背痛等。
(3)注意事项①针具和叩刺部位必须严格消毒,针尖应平齐、无钩。
②叩刺时应使用手腕的力量,针尖必须垂直而下,用力均匀,避免斜刺或钩挑。
③局部有外伤和溃疡者,不宜使用。
二、针灸异常情况处理能力1、晕针的处理方法:(1)立即停止针刺,将针全部起出。
(2)使患者平卧,头部稍低,注意保暖,轻者仰卧片刻,给饮温开水或糖水后,即可恢复正常。
(3)重者在上述处理基础上,可刺人中、素髎、内关、足三里,灸百会、关元、气海等穴,即可恢复。
(4)若仍不醒人事,呼吸细微,脉细弱者,可考虑配合其他治疗或采用急救措施。
2、滞针的处理方法:(1)若病人精神紧张,局部肌肉过度收缩时,可稍延长留针时间;(2)或于滞针腧穴附近进行循按或扣弹针柄。
(3)或在附近再刺一针,以宣散气血,而缓解肌肉的紧张。
(4)若行针不当,或单向捻针而致者,可向相反方向将针捻回,并用刮柄、弹柄法,使缠绕的肌纤维回释,即可消除滞针。
3、弯针的处理方法:(1)出现弯针后,即不得再行提插、捻转手法。
(2)如针柄轻微弯曲,应慢慢将针起出。
(3)若弯曲角度过大时,应顺着弯曲方向将针起出。
(4)若由病人移动体位所致,应使患者慢慢恢复原来体位,局部肌肉放松后,再将针缓缓起出。
(5)切忌强行拔针,以免将针折断,留在体内。
4、断针的处理方法:(1)医者从容镇定,嘱患者切勿更动原有体位,以防断针向肌肉深部陷入。
(2)若残端部分针身显露于体外时,可用手或镊子将针起出(3)若断端与皮肤相平或稍凹陷于体内者,可用左手拇、食二指垂直向下挤压针孔两旁,使断针暴露体外,右手持镊子将针取出。
(4)若断针完全深入皮下或肌肉深层时,应在x线下定位,手术取出。
5、血肿的处理方法:(1)若微量的皮下出血而局部小块青紫时,一般不必处理,可以自行消退。
(2)若局部肿胀疼痛较剧,青紫面积大而且影响到活动功能时,可先作冷敷止血后,再作热敷或在局部轻轻揉按,以促使局部瘀血消散吸收。
6、皮肤灼伤(起泡)的处理:(1)施灸后,局部皮肤出现微红灼热,属于正常现象,无需处理。
(2)如因施灸过量,时间过长,局部出现小水泡,只要注意不擦破,可任其自然吸收。