浙江省高校计算机等级考试一级windows理论
- 格式:docx
- 大小:3.25 MB
- 文档页数:28
浙江计算机一级Windows考试题库浙江计算机一级考试是针对计算机基础知识和操作技能的考核,其中Windows操作系统的使用是考试的重要内容之一。
以下是一份模拟题库,旨在帮助考生熟悉考试题型和内容。
一、选择题1. Windows操作系统是由哪家公司开发的?A. 微软B. 苹果C. 谷歌D. 亚马逊2. 在Windows操作系统中,用于文件管理的应用程序是:A. 计算器B. 画图C. 文件资源管理器D. 记事本3. Windows操作系统中的“开始”菜单主要功能是什么?A. 打开应用程序B. 显示系统信息C. 调整系统设置D. 以上都是4. 在Windows操作系统中,如何打开“任务管理器”?A. 按Ctrl+Alt+DelB. 按Ctrl+CC. 按Ctrl+VD. 按Ctrl+Z5. Windows操作系统中,哪个快捷键可以快速切换到桌面?A. Win+DB. Win+EC. Win+RD. Win+L二、判断题6. Windows操作系统的桌面背景可以自定义设置。
()7. Windows操作系统中的“控制面板”可以用于安装或卸载应用程序。
()8. 在Windows操作系统中,文件和文件夹的属性不能被修改。
()9. Windows操作系统的“搜索”功能只能搜索文件名。
()10. Windows操作系统中的“系统还原”功能可以恢复到之前的系统状态。
()三、简答题11. 请简述Windows操作系统中“我的电脑”的基本功能。
12. 描述如何使用Windows操作系统中的“网络和共享中心”设置网络连接。
13. 解释Windows操作系统中的“系统还原”功能的作用及其重要性。
四、操作题14. 请列出在Windows操作系统中创建新文件夹的步骤。
15. 描述如何在Windows操作系统中搜索特定的文件或文件夹。
16. 请说明如何使用Windows操作系统的“任务管理器”查看和管理正在运行的程序。
五、案例分析题17. 假设你是一名办公室工作人员,需要在Windows操作系统中完成以下任务:打开一个Word文档,对其进行编辑,然后保存到指定的文件夹中。
浙江计算机一级试题及答案浙江计算机一级考试是一个重要的技能认证,对于计算机工作者来说具有很大的参考价值。
在这一级的试题中,涵盖了计算机基础知识、操作系统、计算机网络、多媒体技术等方面的内容。
以下是对浙江计算机一级试题及答案的详细介绍:一、计算机基础知识1. 在计算机的二进制表示中,一个字节由多少个二进制位组成?答案:一个字节由8个二进制位组成。
2. 计算机中最小的存储单位是什么?答案:最小的存储单位是一个比特,即二进制位。
3. 以下哪个不属于计算机硬件的组成部分?答案:软件二、操作系统1. 操作系统的功能包括哪些方面?答案:操作系统的功能包括进程管理、内存管理、文件管理和设备管理等方面。
2. 在Windows操作系统中,如何查看当前系统的IP地址?答案:可以通过打开命令提示符窗口,输入"ipconfig"命令来查看当前系统的IP地址。
3. 在Linux操作系统中,如何创建一个新的目录?答案:可以使用"mkdir"命令来创建一个新的目录。
例如,输入命令"mkdir test"将创建一个名为"test"的新目录。
三、计算机网络1. 什么是IP地址?答案:IP地址是用于唯一标识网络中每个设备的地址。
它由32位二进制数字组成,通常以点分十进制的形式表示。
2. 在TCP/IP协议中,UDP和TCP有什么区别?答案:UDP是无连接的,传输速度快,但不保证数据传输的可靠性;TCP是面向连接的,传输速度相对较慢,但可以保证数据传输的可靠性。
3. 在网络中,什么是DNS?答案:DNS(域名系统)是将域名转换为IP地址的服务。
它通过域名解析将用户输入的域名转换为相应的IP地址,以便进行网络通信。
四、多媒体技术1. 什么是图像压缩?答案:图像压缩是一种将图像文件的容量减小的技术。
通过删除图像中的冗余信息和利用图片压缩算法,可以减小图像文件的大小。
浙江省高校计算机等级考试一级理论题[1]一级考试理论题八套一、单选题1.Excel电子表格应用软件中,具有数据______的功能。
D(A)增加(B)删除(C)处理(D)以上都对2.下列说法不正确的是______。
A(A)开机时应先开主机,再开外部设备(B)个人计算机对环境有一定的要求(C)硬盘中的重要文件要备份(D)每次开机与关机之间的间隔至少要10秒钟3.已知英文大写字母G的ASCII码为十进制数71,则英文大写字母W的ASCII码为十进制数_______。
D(A)84(B)85(C)86(D)874.网上“黑客”是指______的人。
C(A)匿名上网(B)总在晚上上网(C)在网上私闯他人计算机系统(D)不花钱上网5.子邮件协议中,______具有很大的灵活性,并可决定将电子邮件存储在服务器邮箱,还是本地邮箱。
A(A)POP3(B)SMTP(C)MIME(D)X.4006.在Excel中,当公式中出现被零除的现象时,产生的错误值是_____。
B(A)#N/A!(B)#DIV/0!(C)#NUM!(D)#V ALUE!7.在Access中,下面关于报表的叙述正确的是______。
B(A)报表只能输入数据(B)报表只能输出数据(C)报表可以输入和输出数据(D)报表不能输入和输出数据8.CD-ROM是一种______的外存储器D(A)可以读出,也可以写入(B)只能写入(C)易失性(D)只能读出,不能写入9.计算机存储数据的最小单位是二进制的_______。
B(A)位(比特)(B)字节(C)字长(D)千字节10.由于微型计算机在工业自动化控制方面的广泛应用,它可以______。
D(A)节省劳动力,减轻劳动强度,提高生产效率(B)节省原料,减少能源消耗,降低生产成本(C)代替危险性较大的工作岗位上人工操作(D)以上都对11.随机存储器简称为______。
B(A)CMOS(B)RAM(C)XMS(D)ROM12.______是计算机感染病毒的可能途径。
浙江省计算机一级考试几经改革,在2008年秋季之后实行了windows xp 操作系统和office 2003的基础上进行出卷,与前期的题型相比,总体变化不大,增加了ACCESS部分,对于考生而言所学的内容相应的增加。
本次解析主要是针对xp操作系统上的office 2003办公软件的省一级考试。
省计算机一级实行上机考试,时间60分钟,包含了以下几个方面的内容:理论知识部分分本、专科卷,题型为单选题(10小题)、多选题(5小题)和判断题(10小题),占总成绩20%;操作能力部分分为五个方面,占总成绩80%,操作部分的内容分别是:(1)文字录入;(2)windows操作或文件操作;(3)Excel操作或Powerpoint操作;(4)Access或Frontpage操作;(5)outlook express操作或internet explorer操作。
理论部分的内容,多数要靠平时的积累,需要验证的内容通过上机课去实践,积少成多的方法去掌握和记忆。
如果把希望寄托在考试前阅读或者胡乱的记忆下,那丢分可能性很大,因为试题库中理论试题比较多,因此靠平时的积累对这部分的内容而言比较实在。
尤其想考G 的同学,那最好是在该部分多花时间去积累和实践。
实践操作题是关系到学生能否通过考试的决定性部分,第一小题的文字录入,要求学生在五分钟内(考试结束前的55分钟的任何五分钟均可)完成大概100个字左右的随机文字内容,这要求学生具备一定的功底,除此之外,学生可以节省时间的部分是在准备回答本题之前,一定要切换好文字录入的输入法是开着的并且保证是全角状态,毕竟只有五分钟的时间,如果在点击回答了,还未做好输入法开启状态,此时每秒钟的流逝,对考生而言是至关重要的,所以切记一定要准备好以后再点击回答。
如果学生在用拼音输入法的时候,万一有自己不认识的汉字,那么请不要浪费时间在一个不认识的字或不熟悉的符号上面,可以随便打一个字代替,然后等完成了所有文字录入后的时间允许情况下,再回头修改。
往届浙江省高校计算机一级考试操作题及解答(供练习参考)第一部分Windows操作第一题:Windows XP 操作题目如下,单击“回答”按钮,进行测试。
1.设置桌面墙纸,选择“FeatherTexrture”为背景图片。
2.设置显示属性背景图案为“Cargo Net”.解答步骤:1)在桌面单击鼠标右键,选择快捷菜单中的“属性”命令,弹出“显示属性”对话框,在“背景”选项栏,选择“FeatherTexrture”为背景图片。
单击“应用”按钮。
2)在“显示属性”对话框中的“背景”选项栏,选择“图案”按钮,打开“图案”对话框,选择“Cargo Net”,单击“确定”按钮,回到“显示属性”对话框中,单击“确定”按钮。
注意:如果“图案”按钮为灰色不可用的状态实,选择“显示图片”中的“居中”即可。
3.查找到系统提供的应用程序“Notepad.EXE”,并在开始-〉程序中建立其快捷方式,快解方式名为“我的记事本1”。
解答步骤:1)选择“开始”/“搜索”/“文件或文件夹”命令,打开“搜索”窗口,2)在窗口的左边“要搜索的文件或文件夹名为”的文本框中输入“Notepad.EXE”,单击“立即搜索”按钮。
记下“Notepad.EXE”的路径。
3)“开始”/“设置”/“任务栏和开始菜单属性”的“高级”选项卡,使用“高级”选项卡中的“添加”按钮,打开“创建快捷方法”对话框。
(或是在任务栏的空白出右击鼠标,在快捷菜单中选择“属性”命令,打开“任务栏和开始菜单属性”对话框。
)4)在项目的位置框中,输入“Notepad.EXE”,也可以单击“浏览”按钮,在打开的对话框中依次选择盘符、路径、文件名,再单击“下一步”按钮。
5)在“选择存放快捷方式的文件夹”中选择“程序”,单击“下一步”。
6)在“键入该快捷方式的名称”中输入“我的记事本1”,单击“完成”。
回到“任务栏和开始菜单属性”对话框中,单击“确定”。
4.设置数字分数组符号为“,”。
一、单选题1、退出Windows时,直接关闭计算机电源可能产生的后果是(A )A.可能破坏尚未存盘的文件B.可能破坏临时设置C.可能破坏某些程序的数据D.以上都对2、假如安装的是第一台打印机,那么它被指定为( C )打印机。
A.本地B.网络C.默认D.普通3、Windows对磁盘中信息的管理和使用是以( C )为单位的。
A.文件B.盘片C.字节D.命令4、已知英文大写字母A的ASCII码为十进制数65,则英文大写字母E的ASCII码为十进制数( C )A.67B.68C.69D.705、微机中1K字节表示的二进制位数是( D )A.1000B.8*1000C.1024D.8*10246、目前的微型计算机的逻辑元件是(C )A.小规模集成电路B.中规模集成电路C.大规模和超大规模集成电路D.分立元件7、2002年1月1日起开始执行的《计算机软件保护条例》中,软件著作权自软件( A )之日起产生。
A.开发完成B.注册登记C.公开发表D.评审通过8、计算机病毒主要造成( D )的损坏。
A.磁盘B.磁盘驱动器C.磁盘和其中的程序和数据D.程序和数据9、影响局域网的主要因素是局域网的( A )。
A.通信线路B.路由器C.中继器D.调制解调器10、世界上第一台通用电子数字计算机是( A )。
A.ENIACB.EDSACC.EDV ACD.UNIV AC11、目前世界上最大的计算机互联网络是( C )。
A.ARPA网B.IBM网D.Inteanet12、计算机网络的目标是实现( D )。
A.数据处理B.信息传输与数据处理C.文献查询D.资源共享与信息传输13、( D )不是PowerPoint允许插入的对象。
A.图形、图表B.表格、声音C.视频剪辑、数学公式D.数据库14、对文件的确切定义应该是( C )。
A.记录在磁盘上的一组相关命令的集合B.记录在磁盘上的一组相关程序的集合C.记录在存储介质上的一组相关数据的集合D.记录在存储介质上的一组相关信息的集合15、中文Windows中包含的汉字库文件是用来解决( D )问题的。
1.在Windows中,下列说法错误的是__A__.(A)自动支持所有的打印机(B)必须安装相应打印机的驱动程序后才能打印(C)对某些外部设备可以"即插即用"(D)支持后台打印2.以下对Windows文件名取名规则的描述哪一个是不正确的__C_.(A)文件名的长度可以超过11个字符(B)文件的取名可以用中文(C)在文件名中不能有空格(D)文件名的长度不能超过255个字符3.使用Internet Explore浏览网页时,如果想要回到默认的一进入Internet Explore就开始的页面,可以使用_A__按钮.(A)主页(B)停止(C)刷新(D)后退4.在使用Word时,操作都是在指针形状的指示下完成的.选中栏是可用来快速选择一行或一段或全文的,当指针移到选定栏时,其形状是__B_.(A)手形(B)箭头形(C)闪烁的竖条形(D)沙漏形5.Word中,在"字体"对话框中,不能设定文字的_A__.(A)缩进(B)字符间距(C)字形(D)颜色6.Excel中,在单元格中输入公式时,输入的第一个字符是_A__.(A)= (B)+ (C)- (D)$7.我们可以用直接的方法来把自己的声音加入到PowerPoint演示文稿中,这是__A__.(A)录制旁白(B)复制声音(C)磁带转换(D)录音转换8.十进制小数0.6875转换成八进制小数是_C__.(A)0.045 (B)0.054 (C)0.54 (D)0.459.我国政府颁布的《计算机软件保护条例》于_C__开始实施.(A)1986年10月(B)1990年6月(C)1991年10月(D)1993年10月10.广域网和局域网是按照_C__来分的.(A)网络使用者(B)信息交换方式(C)网络作用范围(D)传输控制协议11.在Windows中窗口的移动操作可以通过__A__实现.(A)将鼠标指针指向窗口的标题栏,然后按住鼠标左键拖动(B)将鼠标指针指向窗口的标题栏,然后按住鼠标右键拖动(C)将鼠标指针指向窗口的标题栏,然后单击鼠标(D)将鼠标指针指向窗口的标题栏,然后双击鼠标12.在Windows中,当一个窗口最大化后,下列操作不能实现的是__D__.(A)最小化窗口(B)还原窗口到原大小(C)关闭窗口(D)任意改变窗口大小13.发送一个新的电子邮件之前,除了写好信的内容,填写信的主题外,还必须要__C___.(A)填写E-mail到达所经过的路径(B)填写发信人的电话号码(C)填写收信人的E-mail地址(D)填写邮件的编码14.在Word编辑状态,文档窗口显示出水平标尺,则当前的视图方式是__C__.(A)一定是普通视图方式(B) 一定是页面视图方式(C) 一定是普通视图方式或页面视图方式(D) 一定是大纲视图方式15.在Word中,下面关于"页眉和页脚"的几种说法,错误的是_D___.(A)页眉和页脚是打印在文档每页顶部和底部的描述性内容(B)页眉和页脚的内容是专门设置的.(C)页眉和页脚可以是页码、日期、简单的文字、文档的总题目等(D)页眉和页脚不能是图片16.Excel中,在单元格中输入公式时,输入的第一个字符是_A__.(A)= (B)+ (C) - (D)$17.以下_A__文件类型属于视频文件格式且被PowerPoint所支持.(A)avi (B)wpg (C)jpg (D)winf18.微型计算机通常是由_A__等几部分组成.(A)运算器、控制器、存储器和输入输出设备(B)运算器、外部存储器、控制器和输入输出设备(C)电源、控制器、存储器和输入输出设备(D)运算器、放大器、存储器和输入输出设备19.下面_B__不是计算机高级语言.(A)Pascal (B)CAD (C)BASIC (D)C20.下列关于网络的特点的几个叙述中,不正确的一项是__C__(A)网络中的数据共享(B)网络中的外部设备可以共享(C)网络中的所有计算机必须是同一品牌、同一型号(D)网络方便了信息的传递和交换21.在中文Windows中,默认的中文和英文输入方式的切换是__A__(A)按Ctrl+Space (B)按Shift+Space (C)按Alt+Space (D)按Ctrl+Alt22.在Windows中,运行一个程序可以__D__(A)使用"开始"菜单中"运行"选项(B)使用资源管理器(C)使用桌面上已建立的快捷方式图标(D)以上都可以23.电子邮件的格式为:username@hostname,其中hostname为__B__(A)用户地址名(B)ISP某台主机的域名(C)某公司名(D)某国家名24.Word的主要功能是__B__(A)输入输出文件(B)编辑排版文件(C)检查校对文件(D)编译文件25.下列软件中不属于文字处理软件的是__D__(A)Word (B)CCED (C)WPS (D)PowerPoint26.在Excel中,用工具栏中的"格式刷"复制某一区域的格式,在拈贴时只选择一个单元格,则__B__命令.(A)无法拈贴(B)以该单元格为左上角,向下、向右粘贴整个区域的格式(C)以该单元格为左上角,向上、向左粘贴整个区域的格式(D)以该单元格为中心,向四周粘贴整个区域的格式27.在PowerPoint中,__D__可在幻灯片浏览视图中进行.(A)设置幻灯片的动画效果(B)读入Word文稿的内容(C)幻灯片文本的编辑修改(D)交换幻灯片的次序28.汉字"灯"的十进制区码是"2138",它的十六进制国码为__D__.(A)4138H (B)4158H (C)3526H (D)3546H29.若某台微型计算机的型号是486/25,其中25的含义是__D__(A)CPU中有25个寄存储(B)CPU中有25个运算器(C)该微机的内存为25MB (D)时钟频率为25MHz30.因特网中的域名服务器系统负责全网IP地址的解析工作,它的好处是__C__(A)IP地址从32位的二进制地址缩减为8位的二进制地址(B)IP协议再也不需要了(C)我们只需要简单的记住一个网站域名,而不必记住IP地址(D)IP地址在也不需要了31.以下对Windows文件名取名规则的描述哪一个是不正确的__C_.(A)文件名的长度可以超过11个字符(B)文件的取名可以用中文(C)在文件名中不能有空格(D)文件名的长度不能超过255个字符32.Windows的文件夹组织结构是一种__B__.(A)表格结构(B)树形结构(C)网状结构(D)线形结构33.在Internet Explorer浏览器中,要保存一个网址,必须使用__C__功能.(A)历史(B)搜索(C)收藏(D)转移34.在编辑Word文档过程中,可以用__D__改变段落的缩进格式,调整左右边界.(A)工具栏(B)格式栏(C)状态栏(D)标尺35.在Word中用来将插入点移至文档首部的快捷键是__C__(A)Page Up (B)Page Down (C)Ctrl+Home (D)Ctrl+End36.Excel中,在单元格输入日期时,两种可使用的年、月、日间隔符是__C__.(A)圆点( . )或竖线(︱) (B)斜杠( / )或反斜杠( \ )(C)斜杠( / )或连接符( - ) (D)反斜杠( \ )或连接符( - )37.要打印当前幻灯片可选的方法是__B__.(A)"文件"→"打印"→"确定"(B)"文件"→"打印"→"选择当前范围幻灯片"→"确定"(C)"文件"→"页面设置"→"确定"(D)"文件"→"页面设置"→"选择幻灯片纵向"→"确定"38.下列叙述中,错误的是__C__.(A)软磁盘驱动器既可以作为输入设备,也可以作为输出设备(B)操作系统用于管理计算机系统的软、硬件资源(C)键盘上功能键表示的功能是由计算机硬件确定的(D)PC机开机时应先接通外部设备电源,后接通主机电源39.微型机IBM PC/XT采用的CPU芯片是由__A__公司生产的.(A)IBM (B)Intel (C)HP (D)Digital40.使用Internet的FTP功能,可以__B__(A)发送和接受电子函件(B)执行文件传输服务(C)浏览Web页面(D)执行Telnet远程登录41.在Windows中,下面不属于"控制面板"操作的是__D__(A)更改显示器和打印机设置(B)定义串行端口的参数(C)调整鼠标的设置(D)创建快捷方式42.在Windows中.通过拖放__B__,可以同时改变窗口的高和宽.(A)窗口边框(B)窗口角(C)菜单栏(D)滚动条43.Word表格中进行编辑、设置格式的基本单位是__D__.(A)单元(B)行(C)列(D)单元格44.Word中,目前在"打印机浏览"状态,如果要打印文档,则__C__.(A)必须退出打印预览状态才能进行打印(B)从预览状态不能进行打印(C)可直接从预览状态执行打印(D)只能在预览后执行打印45.在Excel中,错误值总是以__D__开头.(A)$ (B)& (C)@ (D)#46.在PowerPoint中,在每张幻灯片中,最多可以生成__C_个不同层次的小标题.(A)1 (B)3 (C)5 (D)747.二进制数10110与1101.11相减的结果是二进制数__B__.(A)01001.01 (B)01000.01 (C)01000.11 (D)10001.0148.向计算机输入中文信息的方式有__D__.(A)语言(B)手写(C)扫描(D)以上都对49.使用Internet的FTP功能,可以__B__(A)发送和接收电子函件(B)执行文件传输服务(C)浏览Web页面(D)执行Telnet远程登录50.在下列媒体中,不属于存储媒体的是__B__.(A)硬盘(B)键盘(C)软盘(D)磁带51.Windows的文件夹组织结构是一种__B__.(A)表格结构(B)树形结构(C)网状结构(D)线形结构52.下列__B__不是Windows的图标.(A)应用程序图标(B)对话框图标(C)程序项图标(D)组图标53.在Outlook Express中,收到的邮件可以在本地文件夹的__A__中看到.(A)收件箱(B)发件箱(C)已发送的邮件(D)草稿54.Word中,在文档中插入表格的命令在__A__菜单中.(A)表格(B)编辑(C)工具(D)插入55.100个24×24点阵汉字字形库所需要的存储容量是__C__.(A)2400B (B)4800B (C)7200B (D)9600B56.在Excel中,可以对数据清单按关键字段__C__来排序.(A)固定的上升次序(B)固定的下降次序(C)由开关控制次序(D)随机次序57.在PowerPoint中,若要插入在另一个演示文稿中的幻灯片,应该用命令__B__.(A)"插入"→"对象"(B)"插入"→"幻灯片(从文件)"(C)"插入"→"幻灯片(从大纲)"(D)"插入"→"新幻灯片"58.属于高级程序设计语言的是__B__.(A)Windows95 (B)FORTRAN (C)CCED (D)汇编语言59.目前,微机中使用的软盘有双面双密度,双面高密度等类型.其中,双面高密度用符号__C__表示.(A)DS,DD (B)DS,SD (C)DS,HD (D)SS,HD60.电子邮件协议中,__A__具有很大的灵活性,并可决定将电子邮件存储在服务器邮箱.还是本地邮箱,(A)POP3 (B)SMTP (C)MIME (D)X.40061.在Windows资源管理器中,将窗口中的文件或文件夹的大图标显示方式改为小图标显示方式,可以选择以下__C__菜单中的功能..(A)文件(B)编辑(C)查看(D)帮助62.借助剪贴板在两个Windows应用程序之间传递信息时,在资源文件中选定要移动的信息后,在"编辑"菜单中选择__B__命令,再将插入点置于目标文件的希望位置,然后从"编辑"菜单中选择"粘贴"命令即可.(A)清除(B)剪切(C)复制(D)粘贴63.Word中显示有页号、节号、页数、总页数等的是__D__.(A)常用工具栏(B)菜单栏(C)格式工具栏(D)状态栏64.在Word中,下列几个操作中,不能用来插入分页符的是__D__.(A)单击"插入"菜单中的"分隔符"命令(B)单击"格式"菜单中的"段落"命令(C)按组合键Ctrl+Enter (D)单击"插入"菜单中的"符号"命令65.Excel中,在单元格中输入公式时,输入的第一个符号是__A__.(A)= (B)+ (C) - (D)$66.在PowerPoint中,多媒体效果主要指__A__效果.(A)图形和声音(B)声音和电影(C)电影和文字(D)声音和文字67.在下列四条叙述中,正确的一条是__D__.(A)鼠标既是输入设备,又是输出设备(B)激光打印机是一种击打式打印机(C)用户可对CD-ROM光盘进行读写操作(D)在微机中,访问速度最快的存储器是内存68.下面__B__软件不拥有版权.(A)共享软件(B)公有软件(C)免费软件(D)商业软件69.下列属于计算机局域网所特有的设备是__C__.(A)显示器(B)UPS不间断电源(C)服务器(D)鼠标器70.在计算机领域,媒体分为__A__这几类.(A)感觉媒体、表示媒体,表现媒体、存储媒体和传输媒体(B)动画媒体、语言媒体和声音媒体(C)硬件媒体和软件媒体(D)信息媒体、文字媒体和图象媒体71.中文Windows中,按键__D__,可在各种汉字输入方式之间切换.(A)Ctrl+Space (B)Shift+Space (C)Alt+Space (D)Ctrl+Shift72.如果需要共享本地计算机上的文件,必须设置网络连接,允许其它人共享本地计算机.设置"允许其他用户访问我的文件"应在__C__中进行.(A)"资源管理器"中"文件"菜单的"共享"命令(B)"我的电脑"中的"文件"菜单的"共享"命令(C)"控制面板"中的"网络"操作(D)"网上邻居"中的"网络"操作73.为了使Outlook Express程序的主窗口变的更大,可以调整工具栏,使用只有图象没有文字的工具栏.在完成这个操作的过程中,需要用到__C__操作项.(A)点击"工具"菜单(B)点击"工具栏"菜单(C)点击"布局"菜单(D)点击"选项"菜单74.在Word中,已打开了多个文档,下面的叙述中正确的是__D__.(A)单击"文件"菜单中的"保存"命令能将它们全部存盘(B)单击"文件"菜单中的"另存为"命令能将它们全部存盘(C)单击"文件"菜单中的"全部保存"命令能将它们全部存盘(D)单击"文件"菜单中的"退出"命令,关闭Word程序的同时可将它们全部存盘75.用户在Word编辑文档时,选择某一段文字后,把鼠标指针置于选中文本的任一位置,按Ctrl键并按鼠标左键不放,拖到另一个位置才放开鼠标.那么,该用户刚才的操作是__B__.(A)移动文本(B)复制文本(C)替换文本(D)删除文本76.Excel中有多个常用的简单函数,其中函数A VERAGE(范围)的功能是__A__.(A)求范围内所有数字的平均数(B)求范围内数据的个数(C)求范围内所有数字的和(D)返回函数中的最大值77.PowerPoint的"设计模板"包含__A__.(A)预定义的幻灯片样式和配色方案(B)预定义的幻灯片版式(C)预定义的幻灯片背景颜色(D)预定义的幻灯片配色方案78.办公自动化(OA)是计算机的一项应用,按计算机应用分类,它属于__A__.(A)数据处理(B)科学计算(C)实时控制(D)辅助设计79.__C__称为完整的计算机软件.(A)供大家使用的程序(B)各种可用的程序(C)程序连同有关的说明资料(D)CPU能够执行的所有指令80.ISO/OSI是一种__C__.(A)网络操作系统(B)网桥(C)网络体系结构(D)路由器81.在基于Windows的应用程序中,经常有一些菜单选项呈暗灰色,这表明__A__.(A)这些项在当前无效(B)系统运行发生故障(C)这些项的处理程序已经装入(D)应用程序本身有缺陷82.一个应用程序窗口被最小化后,该应用程序将__D__.(A)被终止执行(B)暂停执行(C)在前台执行(D)被转入后台执行83.在使用Internet Explorer浏览时,如果想将当前浏览过的地址保存进收藏夹,可以__D__(A)单击工具栏"收藏夹"按钮(B)按Ctrl+D(C)执行"收藏"菜单中"添加到收藏夹"命令(D)以上都对84.在Word中,为了把不相邻的两段文字互换位置,可以采用__D__操作.(A)剪切(B)粘贴(C)复制+粘贴(D)剪切+粘贴85.打开Word文档是指__C__.(A)把文档的内容从内存中读出并显示(B) 把文档的内容显示并打印出来(C)把文档的内容从硬盘调入内存中读出并显示出来(D)创建一个空白的文档窗口,并以指定的文档名命名86.在Excel中,当使用错误的参数或运算对象类型时,或者当自动更正公式能不能更正公式时,将产生错误值__D__.(A)#####! (B)#div/0! (C)#name? (D)#V ALUE!87.在PowerPoint中,用__B__命令可给幻灯片插入编号.(A)"插入"→"幻灯片编号"(B)"视图"→"页眉和页角"→"幻灯片编号"(C)"视图"→"幻灯片编号"(D)"插入"→"备注页"→"幻灯片编号”88.下列存储器中,存取速度最快的是__D__.(A)软磁盘存储器(B)硬磁盘存储器(C)光盘存储器(D)内存储器89.在5.25英寸软盘的盘套边上有一个缺口,该缺口的作用是__C__.(A)标志磁道的开始(B)不允许读操作(C)可以实现磁盘的写保护(D)不允许读写操作90.IP地址是由__B__组成的.(A)三个黑点分隔主机名、单位名、地区名和国家名4个部分(B)三个黑点分隔4个0~255数字(C)三个黑点分隔4个部分,前两部分是国家名和地区名,后两部分是数字(D)三个黑点分隔4的部分,前两部分是国家名和地区名代号,后两部分是网络和主机名91.在Windows中,为了重新排列桌面上的图标,首先应进行的操作是__A__.(A)用鼠标右键单击桌面空白处(B)用鼠标右键单击"任务栏"空白处(C)用鼠标右键单击已打开窗口的空白(D)用鼠标右键单击"开始"按钮92.当一个文档被关闭后,该文档将__A__.(A)保存在外村中(B)保存在内存中(C)保存在剪贴板中(D)保存在外存和内存中93.Excel的工作簿窗口最多可包含__D__张工作表.(A)1 (B)8 (C)16 (D)25594.在Word中,选定某文档中的部分文字内容,单击工具栏中的"居中"按钮,则__D__.(A)当前文档的全部文字按照"居中"格式对齐(B)当前选定的文字内容按照"居中"格式对齐(C)当前选定的文字之外的内容按照"居中"格式对齐(D)当前选定的文字内容所在的段落按照"居中"格式对齐95.Word允许用户选择不同的文档显示方式,如"普通"、"页面"、"大纲"、"全屏显示"等.不同的显示方式应在__C__菜单中选择.(A)文件(B)编辑(C)视图(D)格式96.PowerPoint中,幻灯片上可以插入__D__多媒体信息.(A)声音、音乐和图片(B)声音和影片(C)声音和动画(D)剪贴画、图片、声音和影片97.X与Y为两个逻辑变量,设X=10111001,Y=11110011,对这两个逻辑变量进行逻辑与运算的结果是__B__.(A)10111101 (B)10110001 (C)10110111 (D)1111001198.用下面__A__可将图片输入到计算机中.(A)数码相机(B)绘图仪(C)键盘(D)鼠标99.目前在Internet上打国际电话比用传统方式__B__.(A)语言更清新(B)通话费用更便宜(C)拨接电话更方便(D)更易于安装普及使用100.多媒体信息不包括__D__.(A)文本、图形(B)音频、视频(C)图象、动画(D)光盘、声卡101.以下对Windows文件名取名规则的描述哪一个是不正确的__C__.(A)文件名的长度可以超过11个字符(B)文件的取名可以用中文(C)在文件名中不能有空格(D)文件名的长度不能超过255个字符102.在Windows中,快捷方式可以创建在__D__.(A)我的电脑(B)桌面(C)控制面板(D)任何地方103.在Outlook Express中邮件被删除后,一般放在__C__.(A)Windows的"回收站"(B)"草稿"文件夹(C)"已删除邮件"文件夹(D)已经彻底删除了104.在Word编辑状态,当前正在编辑一个新建文档"文档1",当执行"文件"菜单中的保存命令后,__B__.(A)该"文档1"被存盘(B)弹出"另存为"对话框,供进一步操作(C)自动以"文档1"为名存盘(D)不能将"文档1"存盘105.Excel除能处理"数字"、"文字"数据外,还能处理__A__数据.(A)日期和时间(B)公式(C)函数(D)逻辑106.在Word中,打开文档是指__D__.(A)把文档的内容从内存读出并显示出来(B)为指定的文档开设一个新的空白文档窗口(C)显示并打印指定文档的内容(D)把文档的内容从硬盘调入内存并显示出来107.在PowerPoint中,用__B__方法,在播放时可以改变原有的幻灯片次序.(A)隐藏幻灯片(B)通过添加按钮动作(C)改变切换效果(D)改变幻灯片编号108.汉字"灯"的十进制区位码是"2138",它的十六进制国标码为__D__.(A)4138H (B)4158H (C)3526H (D)3546H109.在计算机中,用来解释、执行程序中指令的部件是__C__.(A)运算器(B)存储器(C)控制器(D)鼠标器110.影响局域网性能的主要因素的局域网的__A__.(A)通信线路(B)路由器(C)中继器(D)调制解调器111.在Windows中,Alt+Tab键的作用是__C__.(A)关闭应用程序窗口(B)打开应用程序窗口的控制菜单(C)应用程序之间的相互切换(D)激活"任务栏"并打开"开始"菜单112.在Word的编辑状态,执行编辑菜单中的"全选"命令后__A__.(A)整个文档被选择(B)插入点所在的段落被选择(C)插入点所在的行被选择(D)插入点至文档的首部被选择113.使用Internet Explorer浏览网页时,如果想回到刚刚浏览过的上一个页面,可以使用__B__按钮.(A)主页(B)后退(C)刷新(D)前进114.在Word中,要使得几个段落同在一页中,应该通过__B__来设置.(A)"段落"对话框中的"缩进与间距"选项卡(B)"段落"对话框中的"换行和分页"选项卡(C)"段落"对话框中的"其他"选项卡(D)"分隔符"对话框115.在"资源管理器"中双击一个Word文件,将__D__.(A)在打印机上打印文件的内容(B)在屏幕上显示文件的内容(C)打开"记事本"程序窗口,编辑该文件(D)打开Word程序窗口,编辑该文档116.运算符对公式中的元素进行特定类型的运算.Excel包含四种类型的运算符:算术运算符、比较运算符、文本运算符和引用运算符.其中符号”&”属于__C__.(A) 算术运算符(B) 比较运算符(C) 文本运算符(D) 引用运算符117.在PowerPoint中,控制演示文稿中幻灯片各对象大小和位置、文字格式和位置的是__C__ (A)讲义母版(B)标题母版(C)幻灯片母版(D)备注母版118.下列存储器中,存取速度最快的是__D__.(A)软磁盘存储器(B)硬磁盘存储器(C)光盘存储器(D)内存储器119.以下哪种操作系统不属于网络操作系统:__A__.(A)MS-DOS (B)WindowsNT (C)UNIX (D)NetWare120.作为Windows环境下网络的普通用户,在入网时,应在允许的时间内和站点上键入的__B__.(A)自己的姓名(B)自己的帐号(C)连结网络的程序名(D)当时的时间和地址121.在Windows资源管理器中,所选择文件夹内的文件和字文件夹的图标表示方法有__D__.(A)小图标、大图标、详细资料(B)图标、列表、详细资料(C)小图标、大图标、列表(D)小图标、大图标、列表、详细资料122.在Windows操作中,可按__B__键取消本次操作.(A)Ctrl (B)Esc (C)Shift (D)Alt123.通过Inernet Explorer浏览网页时,网上的文字、图形图象、声音等信息是由__C__组织起来的.(A)机器语言(B)BASIC语言(C)HTML语言(D)JA V A语言124.在使用Word中,如果想把一篇文章以另一个名字保存,则可以通过选择"文件"菜单中__D__命令.(A)保存(B)新建(C)打开(D)另存为125.Word表格中,表格线__D__.(A)不能手绘(B)不能擦除(C)不能改变(D)可由用户指定线性126.在Excel中,如果希望信息能反映对原始数据的各种更改,或者需要考虑文件大小,请使用__A__对象.(A)链接(B)插入(C)编辑(D)使用127.一般地,我们往PowerPoint幻灯片中添加正文,是从__C__中输入.(A)剪贴板(B)对象(C)占位符(D)标题栏128.把用高级语言编写的源程序变为目标程序,要经过__D__.(A)编辑(B)汇编(C)解释(D)编译129.人们针对某一需要而为计算机编制的指令序列称为__B__.(A)完整的计算机软件(B)程序(C)命令(D)字符串130.Windows的特点包括__D__.(A)图形界面(B)多任务(C)即插即用(D)以上都对131.当电子邮件在发送过程中有误时,则__C__(A)电子邮件将自动把有误的邮件删除(B)邮件将丢失(C)电子邮件会将原邮件退回,并给出不能寄达的原因(D)电子邮件会将原邮件退回,但不给出不能寄达的原因132.在Windows中一个文件夹可以包含__D__.(A)文件(B)文件夹(C)快捷方式(D)以上三个都可以133.在使用Internet Explorer浏览时,如果想将当前浏览过的地址保存进收藏夹中,可以__D__ (A)单击工具栏"收藏夹"按钮(C)按Ctrl+D(C)执行"收藏"菜单中"添加到收藏夹"命令(D)以上都对134.在Word的编辑状态,当前编辑文档中的字体全是宋体字,选择了一段文字,先设定了楷体,有设定了仿宋体,则__C__.(A)文档全文都是楷书(B)被选择的内容仍为宋体(C)被选择的内容变为仿宋体(D)文档的全部文字的字体不变135.在Word的编辑状态,利用下列__A__菜单中的命令可以选定表格中的单元格.(A)"表格"菜单(B)"工具"菜单(C)"格式"菜单(D)"插入"菜单136.Excel中,在单元格输入负数时,两种可使用的表示负数的方法是__A__.(A)在负数前加一个减号或用圆括号(B)斜杠( / )或反斜杠( \ )(C)斜杠( / )或连接符( - ) (D)反斜杠( \ )或连接符( - )137.Word允许用户选择不同的文档显示方式,如"普通"、"页面"、"大纲"、"全屏显示"等,不同的显示方式应在__C__菜单.(A)文件(B)编辑(C)视图(D)格式138.Excel是一个__B__应用软件.(A)数据库(B)电子表格(C)文字处理(D)图形处理139.在PowerPoint中,在大纲视图中,若先击活幻灯片编号,再单击降级按钮,则__B__.(A)没有变化(B)此幻灯片中所有内容均降一级,但此幻灯片仍存在(C)此幻灯片中所有内容均降一级且并入下一张幻灯片中(D)此幻灯片中所有内容均降一级且并入上一张幻灯片中140.有一个数值152,它与十六进制6A相等,那么该数值是__D__.(A)十进制数(B)二进制数(C)四进制数(D)八进制数141.计算机病毒对于操作计算机的人__C__.(A)会感染,但不会致病(B)会感染致病,但无严重危害(C)不会感染(D)产生的作用尚不清楚142.下列属于计算机局域网所特有的设备是__C__.(A)显示器(B)UPS不间断电源(C)服务器(D)鼠标器143.多媒体信息不包括__D__.(A)文本、图形(B)音频、视频(C)图象、动画(D)光盘、声卡144.在Windows中,下面__D__概念是不正确的.(A)各种汉字输入法的切换,可按Ctrl+Shift键来实现(B)全角和半角状态可按Shift+Space来切换(C)汉字输入方法可按Ctrl+Space切换出来(D)在汉字输入状态时,想退出汉字输入法,可按Alt+Space来实现145.在Windows环境下,想在某个应用程序中把选定的文本或图形复制到剪贴板,应该进行的操作是__D__.(A)可在EDIT菜单中选择Cut命令(B)可在EDIT菜单中选择Paste命令(C)可在EDIT菜单中选择Copy to命令(D)可在EDIT菜单中选择Copy命令146.使用Internet Explore网页时,如果想要回到默认的一进入Internet Explore就开始的页面,可以使用__A__按钮.(A)主页(B)停止(C)刷新(D)后退147.在Word的编辑状态,要在文档中添加符号"★",应当使用__D__的命令.(A)文件菜单(B)编辑菜单(C)格式菜单(D)插入菜单148.在Word中,"文件"下拉菜单底部所显示的文件名是__D__.(A)正在使用的文件名(B)正在打印的文件名(C)扩展名为DOC的文件名(D)最近被Word处理的文件名149.Excel中,在单元格中输入公式时,编辑栏上的"√"按钮的表示__B__操作.(A)取消(B)确认(C)函数向导(D)拼写检查150.在PowerPoint的幻灯片放映视图演示文稿过程中,要结束放映,可操作的方法有__A__.(A)按Esc键(B)单击鼠标(C)按Ctrl+E (D)按回车151.硬盘驱动器__A__.(A)全封闭,耐震性好,不易损坏(C)没有易碎件,在搬运时不象显示器那样要注意保护(B)耐震性差,搬运时要注意保护(D)不用时要装入纸套,防止灰尘进入152.有些高级语言程序在计算机中执行时,采用的是解释方式.在解释方式下,源程序由__B__边解释边执行.(A)编译程序(B)解释程序(C)操作程序(D)汇编程序153.在电子邮件地址"zhangsan@"中@符号后面的部分是指__A__.(A)POP3服务器地址(B)SMTP服务器地址(C)域名服务器地址(D)WWW服务器地址。
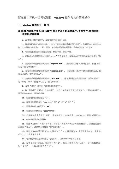
浙江省计算机一级考试题目 windows操作与文件管理操作一、windows操作部分:16分说明:操作对象主要是:显示属性,任务栏和开始菜单属性,查找文件,控制面板中的区域选项等.1、改变显示器的分辨率,设置分辨率为800×600。
2、屏幕保护程序为滚动字幕,文字为“浙江高校计算机学历考试”,位置居中,速度为中间,文字颜色为紫红色,二号,黑体,在恢复时使用密码保护,等待时间为“70分钟”。
3、将已经打开的窗口设置为层叠、横向平铺、纵向平铺。
4、设置桌面的背景图片,选择“Bliss”为背景图片,设置桌面的背景图片显示方式为“居中”。
5、查找到系统提供的应用程序“mspaint.exe”,并在桌面上建立其快捷方式,快捷方式名为“我的画图程序”。
6、查找到系统提供的应用程序“NOTEPAD.EXE”,并在开始->程序中建立其快捷方式,快捷方式名为“我的记事本”。
7、查找到系统提供的应用程序“Calc.exe”,建立其快捷方式并添加到“开始->程序”的“启动”项中,快捷方式名为“我的计算器”。
8、设置“开始”菜单为“经典[开始]菜单”。
9、将“任务栏”设置成“自动隐藏”,并且“保持在其它窗口的前端”,“锁定任务栏”,不显示快速启动,不显示时钟。
10、设置时间的分隔符为“/”。
11、设置长日期格式为“ddd yyyy’年’M’月’d’日’”。
12、设置时间的PM符号为“PM”。
13、设置短日期格式为“yyyy-MM-dd”14、改变区域格式为英语(英国), 零起始显示.7,时间样式: tt hh:mm:ss,日期分隔符为/。
15、在任务栏显示电源图标。
16、设置Windows“外观”中“窗口和按钮”方案为“Windows经典样式”,并设置其色彩方案为“雨天”,设置显示效果为“使用大图标”。
17、设定WINDOWS数字格式为:小数点为“.”,小数位数为3,数字分组为3位,负数格式为1.1-,度量单位美国。
浙江省高校计算机等级考试(一级)理论题集浙江省高校计算机等级考试理论题一、单选题1、下列文件格式中,(C )表示图像文件。
.BMP 位图文件A)*.DOC B)*.XLS C)*.BMP D)*.TXT2、十进制数267转换成八进制数是(D )A)326 B)410 C)314 D) 4133、键盘上的“基准键”指的是(B )(左手:【A】、【S】、【D】、【F】、右手:【J】、【K】、【L】、【;】)A)“D”和“K”这两个键B)“A、S、D、F”和“J、K、L、;”这八个键C)“1、2、3、4、5、6、7、8、9、0、”这是个键D)左右两个“Shift”键4、4、现在计算机的性能越来越强,而操作却越来越简单,这是因为(B )(注意:有D)以上都对的题则应选D)A)计算集中广泛的使用了鼠标和菜单技术B)计算机的操作界面越来越图形化C)硬件和软件的设计者为普及应用计算机做了大量的研究D)以上都不对5、(B)是计算机感染病毒的可能途径(计算机病毒是程序)A)从键盘输入统计数据B)运行外来程序C) 软盘表面不清洁D)机房电源不稳定6、在磁盘上发现病毒后,最彻底的解决办法是( B )(计算机病毒可能以多重形式存在于磁盘上,格式化就是把磁盘恢复到未写数据前,当然是最彻底的解决办法)A)删除磁盘上的所有程序B)彻底格式化磁盘B)将磁盘放一段时间后再用D)给磁盘加上写保护7、下列四条叙述中,正确的一条是(A )(冯·诺伊曼从来没有说过存储程序型计算机的概念是他最先提出的。
相反,他不止一次地指出,图灵是现代计算机设计思想的提出者,第一台电子数字计算机ENIAC是电子管的第二代晶体管计算机出现操作系统)A)最先提出存储程序思想的人是英国科学家艾伦.图灵B)ENIAC计算机采用的电子器件是晶体管C)在第三代计算机期间出现了操作系统D)第二代计算机采用的电子器件是集成电路8、HTTP是一种(A )(http://:-代表超文本传输协议)A)超文本传输协议B)高级程序设计语言C)网址D)域名9、PowerPoint文档不可以保存为( D )文件(打开一个PowerPoint文档后点击菜单“文件”-“另存为”在弹出对话框用下拉箭头可看到很多类型供选,但没有“.txt”类型)A)演示文稿B)文稿模板C)web页D)纯文本10、在Excel的单元格中输入日期时,年、月、日分隔符可以是(A )(“|”、”\”“."等符号不能被识别为日期型)A)“/”或“-”B)“.”或“|”C)“/”或“\”D)“\”或“_”E)11、使用Windows“录音机”录制的声音文件的扩展名是(B )(wav是微软公司开发的一种声音文件格式,也叫波形声音文件,是最早的数字音频格式,被Windows平台及其应用程序广泛支持。
要求1. 了解计算机文化的概念;2. 基本掌握计算机系统的组成与基本工作原理知识;3. 具有较好地使用Windows98操作系统平台的能力;4. 了解汉字编码的概念,熟练掌握一种Windows98下的汉字输入方法;5. 掌握字处理软件Word2000的使用方法,能较熟练地进行文字处理;6. 具有电子表格软件的基本知识,掌握Excel2000的使用;7. 掌握文稿演示软件PowerPoint2000的使用;8. 了解计算机网络的基本常识,掌握电子邮件和浏览器的使用;具有网页制作的基本技能;9. 了解计算机多媒体的应用常识。
考试范围一、计算机基础知识1. 计算机的发展、分类、特点、性能指标和在各领域中的应用;2. 计算机内信息的表示与存储,二进制及几种常用的进位计数制的转换;3. 计算机硬件系统的组成及各部分的功能;4. 存储器的种类,存储容量、地址、位、字节、KB、MB、GB等的概念;5. 微型计算机系统硬件的基本配置,显示器、打印机、键盘、鼠标、硬盘、软盘、光盘的使用知识;6. 计算机的软件系统,系统软件与应用软件的概念;7. 指令与程序、存储程序和程序控制原理、程序设计语言、语言处理程序等的基本概念;8. 微型计算机的连接、启动、关机方法;9. 计算机病毒的危害、种类、特点、防治方法及“黑客”;10. 计算机软件的知识产权保护;11. 多媒体技术和多媒体计算机的基本知识。
二、操作系统平台1. 操作系统的基本功能,常见的几种微机操作系统;2. 文件、文件夹和路径的基本概念;3. Windows98中文版的安装、启动和退出;4. Windows98中文版的基本操作:桌面、窗口、对话框、任务栏、菜单、快捷方式和剪贴板的使用;5. Windows98中文版的资源管理、文件管理和程序管理系统:“我的电脑”和“资源管理器”的使用,文件与文件夹管理,磁盘管理,启动与退出应用程序、“回收站”的使用;6. Windows98中文版控制面板的使用:桌面显示设置,中文输入法的安装、卸除及使用,打印机的设置,鼠标器的功能设置;7. Windows98中文版主要附件“画图”、“写字板”、“记事本”的使用;8. Windows98中文版主要系统工具“磁盘清理程序”、“磁盘扫描程序”、“磁盘碎片整理程序”的使用。
浙江省高校学生计算机基础知识和应用能力等级考试大纲一级windows考试大纲(修订)基本要求1.了解信息、信息技术与信息系统的基本概念;2.理解信息在计算机内部的表示形式和方法;3.基本掌握计算机硬件的组成与工作原理;4.基本掌握计算机软件的基础知识,理解程序设计的基本概念;5.具有较好地使用Windows 操作系统平台的能力;6.熟练掌握一种Windows 下的汉字输入方法;7.具有较好地使用Excel 和PowerPoint 的能力;8.了解数据库的基本概念,具有初步使用Access的能力;9.基本掌握计算机网络的基础知识,具有较好地使用电子邮件和浏览器的能力;10.具有较好地使用FrontPage 制作网页的能力;11.了解微机系统软件及硬件安装常识;12.了解信息安全的基本知识与计算机职业道德规范。
考试内容包含基础知识和应用能力两个部分,全部采用上机考试形式完成。
基础知识部分考试范围(20%)1.信息、信息社会、信息处理的概念和特点,信息系统的分类,信息技术的应用,电子商务与电子政务的概念;2.计算机的发展、分类、特点、性能指标和应用领域;3.二进制及几种常用进位计数制间的转换;数值信息在计算机中的的表示(整数的原码、反码和补码的表示,浮点数的表示),文本信息在计算机中的表示(ASCII码与汉字编码);多媒体信息的数字化方法(声音、图像、视频的编码与压缩存储技术);4.计算机硬件系统的组成及各部分的功能,存储程序和程序控制原理;5.存储器的种类,存储容量、地址、位、字节、KB、MB、GB、TB等概念;6.微型计算机系统硬件的基本配置,显示器、键盘、鼠标、硬盘、软盘、光盘、优盘等的使用知识;7.计算机的软件系统,系统软件与应用软件的概念;8.指令与程序、程序设计语言、语言处理程序等基本概念,程序流程控制三种基本结构,算法与数据结构的基本概念,软件工程的基本概念;9.操作系统的基本功能,几种常见的操作系统;10.文件、文件夹和路径的基本概念;11.Windows 2000的功能和特点,资源管理和文件管理;12.Microsoft Office 2000集成软件的功能和组成;13.数据、数据库及数据库系统的基本概念,关系数据库的基本概念;14.计算机网络的功能、分类、拓扑结构和体系结构,OSI/RM;15.局域网的基本概念、组成,传输介质和网络互联设备;16.接入Internet的基本方法,TCP/IP协议,域名和IP地址,Internet的基本服务(WWW、FTP、E-mail、telnet);17.信息安全的基本概念,计算机病毒的危害、种类、特点、防治方法,计算机网络的安全;18.微机系统基本配置,主机与外设的连接,操作系统和常用软件的安装,微机系统常见故障分析;19.计算机职业道德规范,计算机软件的知识产权保护;20.信息技术的发展趋势。
第一章基础部分(一)单选题1 现代信息社会的主要标志是_D__。
(A)汽车的大量使用 (B)人口的日益增长(C)自然环境的不断改善 (D)计算机技术的大量应用2 当今的信息技术,主要是指__C___。
(A)计算机技术 (B)网络技术 (C)计算机和网络通信技术 (D)多媒体技术3 在计算机中,用文字、图像、语言、情景、现象所表示的内容都可称为 _D__。
(A)表象 (B)文章 (C)消息 (D)信息4 下列有关信息的描述正确的是___C__。
(A)只有以书本的形式才能长期保存信息(B)数字信号比模拟信号易受干扰而导致失真(C)计算机以数字化的方式对各种信息进行处理(D)信息的数字化技术已初步被模拟化技术所取代5 下列有关信息的描述不正确的是__A__。
(A)模拟信号能够直接被计算机处理 (B)声音、文字、图像都是信息的载体(C)调制解调器能将模拟信号转化为数字信号 (D)计算机以数字化的方式各种信息进行处理6 信息化社会的核心基础是__D__。
(A)通信 (B)控制 (C)Internet (D)计算机7 信息高速公路传送的是__C____。
(A)多媒体信息 (B)十进制数据(C)ASCII码数据 (D)系统软件与应用软件8 信息高速公路的基本特征是__A___、交互性和广域性。
(A) 高速 (B)方便 (C)灵活 (D)直观9 计算机的发展趋势是巨型化、微小化、网络化、__A__、多媒体化。
(A)智能化 (B)数字化 (C)自动化 (D)以上都对10 巨型计算机指的是__C___。
(A)重量大 (B)体积大 (C)功能强 (D)耗电量大11 你认为最能准确反映计算机主要功能的是__D___。
(A) 计算机可以代替人的脑力劳动 (B)计算机可以存储大量的信息(C)计算机可以实现高速度的运算 (D)计算机是一种信息处理机12 电子数字计算机工作最重要的特征是__C___。
(A)高速度 (B)高精度 (C)存储程序和程序控制 (D)记忆力强13 人工智能是让计算机能模仿人的一部分智能。
第一套一、单选题1、Powerpoint运行的平台是_____。
(A) Windows (B) Unix (C) Linux (D) Dos2、下列有关信息的描述正确的是__(A)只有以书本的形式才能长期保存信息(B)数字信息比模拟信号易受干扰而导致失真(C)计算机以数字化的方式对各种信息进行处理(D)信息的数字化技术已初步被模拟化技术所取代3、在计算机的内部,一切的信息存取、处理和传送都是以形式进行的。
(A) EBCDIC码 (B) ASCII码 (C) 十六进制 (D) 二进制4、在软件系统中,文字处理软件属于__。
(A) 应用程序 (B) 表格处理软件 (C) 系统软件 (D) 数据库软件5、目前大多数计算机,就其工作原理而言,基本上采用的是科学家__提出的存储程序控制原理。
(A) 比尔·盖茨 (B) 冯·诺依曼 (C) 乔治·布尔 (D) 艾仑·图灵6、杀毒软件能够____(A)消除已感染的所有病毒(B)发现并阻止任何病毒入侵(C)杜绝对计算机的侵害(D)发现病毒入侵的某些迹象并及时清除或提醒操作者7、巨型计算机指的是_____.(A) 重量大 (B) 体积大 (C) 功能强 (D) 耗电量大8、近两年全球起了Internet热,在Internet上能够______.(A) 查询检索资料 (B) 打国际长途电话 (C) 点播电视节目 (D) 以上都对9、扩展名为_____的演示文稿文件,可以完全不用安装Powerpoint即可浏览.(A) PPT (B) POT (C) PPS (D) POP10、在Execl中,当用户希望使标题位于表格中央时,可以使用__。
(A) 置中 (B) 合并及居中 (C) 分散对齐 (D) 填充二、多选题1、不属于电子表格软件的有__。
(A) WPS (B) AutoCAD (C) Excel (D) Word2、以下关于消除计算机病毒的说法中,正确的是___(A)专门的杀毒软件不总是有效的(B)删除所有带毒文件能消除所有病毒(C)若软盘感染病毒,则对其进行全面的格式化是消毒的有效方法之一(D)要一劳永逸地使计算机不感染病毒,最好的方法是装上防病毒卡3、下列软件中属于系统软件的有___。
1.DOS、Windows操作系统对设备采用约定的文件名。
以下名称中,_____属于设备文件名,它们不能作为文件夹名或文件主名。
(A)SYS(B)CON(C)COM(D)PRN2.假设一个有写保护装置的优盘处于写保护状态,以下可以进行的操作是______。
(A)将优盘中某个文件改名(B)将优盘中所有内容复制到C盘(D)显示优盘目录树.3.假设需要在内存分配1KB存储空间,那么其相应的地址段可选用______。
A)000H--FFFHB)100H--4FFHC)100H--500HD)A00H—DFFH4.在微型计算机中,显示器一般外接有______的引线。
(A)地址线(B)电源线(C)信号线(D)控制线5.美国计算机伦理协会总结、归纳了计算机职业道德标准,称为“计算机伦理十戒〞。
以下______属于其中的标准。
(A)可以未经他人许可的情况下使用他人的计算机资源(B)不应该用计算机去做假证明(C)不应该复制或利用没有购置的软件(D)应该始终注意,你使用计算机是在进一步加强你对同胞的理解和尊敬。
6.______是Linux的主要组成局部。
(A)内核(B)Shell(C)窗口(D)编辑器7.以下______属于计算机管理信息系统。
(A)天气预报(B)单位人事管理系统(C)商场商品管理系统(D)民航订票系统8.以下______中可能或可以存储用户数据(A)存放器(B)ROM(C)RAM(D)继电器9.Windows7提供的帮助功能,可以实现______。
(A)联机帮助(B)按关键字搜索帮助信息(C)浏览帮助主题获得帮助信息(D)脱机帮助10.以下______等软件是MSOffice的组件。
(A)Notepad(B)Outlook(C)InternetExplore(D)PowerPoint11.局域网的拓扑结构最主要的有星型、______、______和树型。
(A)总线型(B)环型(C)链型(D)层次型12.在Excel电子表格中,可以进行______运算。
第一部分Windows操作第一题:Windows2000 操作题目如下,单击“回答”按钮,进行测试。
1.设置桌面墙纸,选择“FeatherTexrture”为背景图片。
2.设置显示属性背景图案为“Cargo Net”.解答步骤:1)在桌面单击鼠标右键,选择快捷菜单中的“属性”命令,弹出“显示属性”对话框,在“背景”选项栏,选择“FeatherTexrture”为背景图片。
单击“应用”按钮。
2)在“显示属性”对话框中的“背景”选项栏,选择“图案”按钮,打开“图案”对话框,选择“Cargo Net”,单击“确定”按钮,回到“显示属性”对话框中,单击“确定”按钮。
注意:如果“图案”按钮为灰色不可用的状态实,选择“显示图片”中的“居中”即可。
3.查找到系统提供的应用程序“Notepad.EXE”,并在开始-〉程序中建立其快捷方式,快解方式名为“我的记事本1”。
解答步骤:1)选择“开始”/“搜索”/“文件或文件夹”命令,打开“搜索”窗口,2)在窗口的左边“要搜索的文件或文件夹名为”的文本框中输入“Notepad.EXE”,单击“立即搜索”按钮。
记下“Notepad.EXE”的路径。
3)“开始”/“设置”/“任务栏和开始菜单属性”的“高级”选项卡,使用“高级”选项卡中的“添加”按钮,打开“创建快捷方法”对话框。
(或是在任务栏的空白出右击鼠标,在快捷菜单中选择“属性”命令,打开“任务栏和开始菜单属性”对话框。
)4)在项目的位置框中,输入“Notepad.EXE”,也可以单击“浏览”按钮,在打开的对话框中依次选择盘符、路径、文件名,再单击“下一步”按钮。
5)在“选择存放快捷方式的文件夹”中选择“程序”,单击“下一步”。
6)在“键入该快捷方式的名称”中输入“我的记事本1”,单击“完成”。
回到“任务栏和开始菜单属性”对话框中,单击“确定”。
4.设置数字分数组符号为“,”。
5.设置数字的度量衡系统为“美制”。
解答步骤:1)单击“回答”按钮后,系统就会弹出“控制面板”窗口,在其中选择“区域选项”图标,双击,打开“区域选项”对话框。