人教版高中化学必修一4.4《氨》教学设计
- 格式:doc
- 大小:229.00 KB
- 文档页数:5
高中化学《氨》教案教学设计及说课稿模板《氨》教学设计一、教学目标1.理解氨水的碱性以及氨与酸的反应;了解氨的水溶性;2.通过对实验的观察和分析,提高观察能力、思维能力和应用化学实验学习新知识的能力。
3.增强对化学现象的探究欲望,增强学习化学的兴趣。
二、教学重难点【重点】氨的化学性质与物理性质。
【难点】氨的化学性质。
三、教学过程环节一:导入新课【教师多媒体投影】①2007年10月诺贝尔化学奖授予了德国化学家格哈德·埃特尔,理由是他发现了哈伯-博施法合成氨的作用机理。
②1918年,德国化学家弗里茨·哈伯因为发明合成氨方法而获得诺贝尔化学奖。
③1931年,卡尔·博施因为改进合成氨方法获得诺贝尔化学奖。
【教师】为什么关于合成氨的反应多次受到诺贝尔奖的垂青呢?氨对于我们生产生活又有哪些重大的意义呢?这节课就让我们一起来学习氨,了解氨的性质。
环节二:新课讲授1.物理性质【教师多媒体出示新闻】2004年4月20日上午10时,杭州市一制冷车间发生氨气泄漏事件,整个厂区是白茫茫的一片,方圆数百米,空气中弥漫着一股浓烈的刺激性气味,进入厂区呼吸都感到困难。
厂区内寒气逼人。
同学们能从材料中获取到哪些氨气的物理性质?【学生】刺激性气味,液氨易挥发,液氨汽化会吸收大量的热。
【教师】那么氨气除了这些物理性质以外,还有没有其他的性质呢?【演示】喷泉实验。
同学们仔细观察,实验结束后说一说你们都观察到了哪些现象?【学生】烧杯里的溶液由玻璃管进入烧瓶,形成喷泉,烧瓶内液体呈红色。
【教师】为什么会形成喷泉?这又说明了什么?【学生】较大量的氨气溶于少量的水中,使烧瓶内的气压明显小于瓶外气压,在大气压作用下,水迅速进入烧瓶,形成喷泉。
说明氨气极易溶于水。
【教师】没错,氨气的溶解度是非常大的,1体积水大约可以溶解700体积的氨气。
氨气溶于水后,与水也可以发生反应,生成一水合氨,溶液叫做氨水。
但一水合氨又不稳定,受热容易分解为氨气和水。
第四节氨硝酸硫酸第一课时氨教学设计一、教材内容分析本节课是人教版高中化学必修1第四章第一节《氮硝酸硫酸》第一课时内容,氨气的性质不仅是本章的重点,也是高中化学元素化合物模块的重要组成部分和高考考查的重点。
本节内容通过对喷泉实验的讨论,对氨性质和检验的探究,可以培养学生良好思维习惯、加强思考的有序性,综合运用所学知识解决实际问题的能力。
教材内容贴近学生生活,符合学生学习、生活和未来发展的需要。
二、学生情况分析学生已学习氯及其化合物、硫及其化合物、电解质概念及氧化还原反应等有关知识,已经有了一些在教师引导下,对所学知识进行思考、探究、小结的能力。
只是缺乏良好的思维习惯,抓不住问题的本质。
本节课通过教师设计适当的问题,促使学生独立思考,通过交流、讨论、归纳、小结的形式完成教学目标。
三、教学目标分析1.知识与技能目标:(1)认识氨的物理性质和用途,掌握氨的实验室制法、氨的主要化学性质;(2)理解“喷泉”实验中喷泉产生的原理;(3)能够应用所学基本知识和化学基本技能去检验氨2.过程与方法目标:通过实验培养学生的观察能力、分析能力归纳总结能力,以及研究问题的科学方法。
3.情感态度与价值观:通过实验的观察与分析,培养学生实事求是的科学态度。
四、教学重难点分析1、教学重点由于含氮化合物的知识是高中化学元素化合物的重点,氨气的喷泉实验是中学化学的重要的实验,高考中常以氨气切入点,考查学生对课本知识的再现、归纳、迁移能力,从多种实验设计中分析、比较、优选的能力。
因此本节课的重点为:喷泉实验原理,氨气的化学性质。
2、教学难点由于学生对物质分类归纳的能力还不是很强,对氧化还原反应的认识还只是初步,大多数学生思考问题是想到什么是什么,没有养成从问题的本质出发的思维习惯,思考不全面,有时甚至偏离本质较远,使问题得不到有效的答案。
因此本节的难点为:喷泉实验原理应用拓展。
五、学法指导“实验探究法”。
以教材实验为主,精心创设问题情境。
第四节 <<氨>> 任务驱动法教学设计教材分析:认识化学知识在人类社会发展与进步中的重要地位;联系氨的喷泉实验原理,体会相关的自然现象和人为现象。
教学目标:1.了解氨的物理性质2.掌握氨的化学性质3.体会化学对环保的重要意义,培养学生关注社会的意识和责任感。
4.通过问题的讨论,实验探究,培养学生积极思考,勇于探究的精神。
教学重难点:氨的化学性质课时安排:第1个课时教学方法:任务驱动法1.课件模拟、新闻视频、创设生活情景,引发学生学习兴趣。
2.学生分组实验、讨论、培养同学观察、操作、解决问题的能力。
3.启发、探究、演示、分析、总结。
教学用具:药品:NH3、 H2O、酚酞、浓HCl、浓氨水。
仪器:圆底烧瓶、烧杯、玻璃棒教具:多媒体、课件教学过程:重要性任务3.NH3是碱性气体、与酸性物质反应?任务4.问题探究:1.玻璃棒只接近、不接触,NH3和HCl为何会相遇?(2)NH3和HCl的反应——生成对应的铵盐NH3+HCl=NH4ClNH3+HNO3NH4NO32NH3+H2SO4(NH4)2SO4任务5.问题探究:能否用浓H2SO4干燥NH3?(3)氨的催化氧化4NH3+5O24NO+6H2O3.用途课堂小结讨论回答课前提出的问题:[学生分组实验探究]:将分别蘸有浓氨水和浓盐酸的玻璃棒相互靠近。
现象:结论:浓氨水、浓盐酸易挥发→NH3、HCl→分子在不停运动→NH4Cl白色晶体。
不能各抒己见1.为什么液氨泄漏现场寒气逼人?2.消防员应该如何除掉弥漫在空气中白茫茫的东西?3.假如你正处在让学生自己动手完成实验,并仔细观察实验现象。
培养学生的合作意识、锻炼学生的语言表达能力。
培养学生的交流能力和善于思考、探究的科学方法。
发挥同学想象力形成自我评价意识培养学生学会用已学知识解决生活△催化剂液氨泄漏现场,你得如何做?中的问题。
任务评价课业总结练习1.(高考卷)如图的装置中,干燥烧瓶内盛有某种气体,烧杯和滴管内盛放某种溶液。
《氨》说课稿《氨》说课稿1一、教材分析(1)《氨》是人教版《化学1》(必修)的第四章非金属及其化合物的第四节内容。
是继第三章金属及其化合物之后的第二部分元素化合物知识,是高中化学教学的重点之一。
(2)氨是非金属元素氮的最低价化合物,是沿着非金属元素学习思路(氢化物→单质→氧化物→含氧酸→盐)学习的第一种物质,在生活中比教常见,重要的化工产品。
二、学情分析1、氨气在生活中常见,对部分物理性质已经比较熟悉。
2、经过第三章元素化合物学习,已经具备了继续学习元素化合物的能力3、思维活跃,喜欢动手,有一定的推理能力和观察能力。
三、教学目标知识与技能了解氨的物理性质、用途,铵盐的共性。
掌握氨的化学性质。
过程与方法培养学生根据实验现象观察、分析、推理、及判断的能力。
通过对氨气的认识,进一步巩固学生对物质认识方法的学习。
情感态度与价值观通过有趣实验现象原因探索,激发学生对化学学习兴趣,培养严谨科学态度。
通过氮肥能提高粮食产量解决饥饿问题,让学生感悟化学和技术对社会发展的巨大贡献。
通过诺贝尔奖获得者哈伯的故事,帮学生树立正确的人生观和价值观。
四、重难点教学重点:氨、铵盐的性质依据本节课内容,课标要求确定本节重点。
教学难点:喷泉形成原理利用课堂实验,结合学生生活接触(如我校喷泉)的例子,可分析得到喷泉工作原理,再结合典例的练习,可突破难点。
五、教法与学法1、教法设计问题,启发思考;实验探究,突破难点;适时点拨,释疑解惑。
2、学法自主预习、合作展示、探究讨论。
六、教学模式(化学组教学模式-----三步达标)自主预习→自主检测→探究讨论→探究练习→课堂小结→课堂检测七、课后反思本节课课堂气氛活跃、学生学习目标达到、时间把握合理,总体来说比较成功。
下面,我从两个方面反思:1、成功之处①线索学习法、归类学习法成功运用。
新课程特别注重线索学习法和归类学习法,可以克服人们一直以来认为化学方程式记不完的困惑。
只要能将所学物质归类,将反应的原理归类,将所学习对象用线索串起来,就可以达到高效。
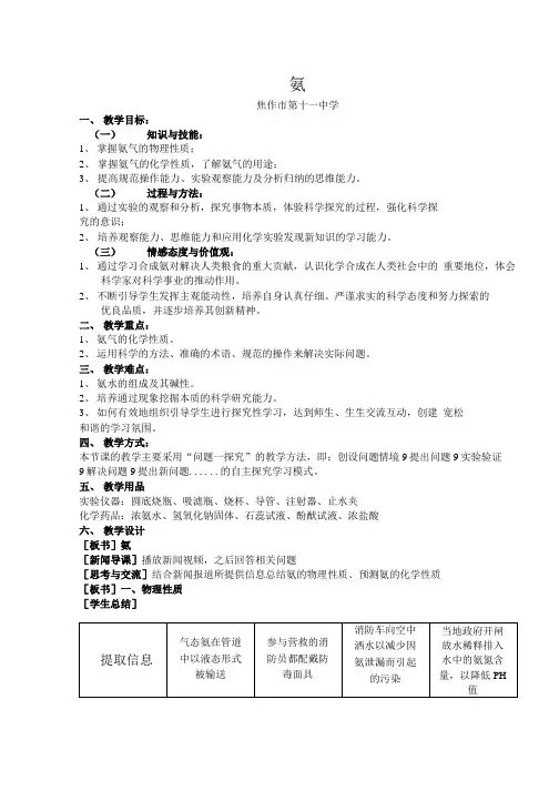
氨焦作市第十一中学一、教学目标:(一)知识与技能:1、掌握氨气的物理性质;2、掌握氨气的化学性质,了解氨气的用途;3、提高规范操作能力、实验观察能力及分析归纳的思维能力。
(二)过程与方法:1、通过实验的观察和分析,探究事物本质,体验科学探究的过程,强化科学探究的意识;2、培养观察能力、思维能力和应用化学实验发现新知识的学习能力。
(三)情感态度与价值观:1、通过学习合成氨对解决人类粮食的重大贡献,认识化学合成在人类社会中的重要地位,体会科学家对科学事业的推动作用。
2、不断引导学生发挥主观能动性,培养自身认真仔细、严谨求实的科学态度和努力探索的优良品质,并逐步培养其创新精神。
二、教学重点:1、氨气的化学性质。
2、运用科学的方法、准确的术语、规范的操作来解决实际问题。
三、教学难点:1、氨水的组成及其碱性。
2、培养通过现象挖掘本质的科学研究能力。
3、如何有效地组织引导学生进行探究性学习,达到师生、生生交流互动,创建宽松和谐的学习氛围。
四、教学方式:本节课的教学主要采用“问题一探究”的教学方法,即:创设问题情境9提出问题9实验验证9解决问题9提出新问题......的自主探究学习模式。
五、教学用品实验仪器:圆底烧瓶、吸滤瓶、烧杯、导管、注射器、止水夹化学药品:浓氨水、氢氧化钠固体、石蕊试液、酚猷试液、浓盐酸六、教学设计[板书]氨[新闻导课]播放新闻视频,之后回答相关问题[思考与交流]结合新闻报道所提供信息总结氨的物理性质、预测氨的化学性质[板书]一、物理性质[学生总结][板书](1)与水反应:NH 3+H 2Onh 3 • H 20 = nh 4++oh~结论易液化 有刺激性气味 密度比空气小, 易溶于水溶于水显碱性[板书]二、化学性质[学生预测]根据氨溶于水显碱性预测氨与水反应、与酸反应;根据氨中氮元素化 合价为-3价预测氨具有还原性。
[老师]请同学们阅读课本97页一一98页[结论]课本利用上图装置和方法来探究氨与水、与酸的关系。
《氨》教案一、教材分析1、课标要求:通过实验了解氮非金属及其重要化合物的主要性质,认识其在生产中的应用和多生态环境的影响。
讨论自然界中碳、氮循环对维持生态平衡的作用。
2、本节教材的地位和作用《氨》选自人教版《化学1》(必修)第四章第四节,隶属课标中的第三部分“常见无机物及其应用”。
这一节之前学习了《氮的氧化物》,而本节的氨是氮的氢化物,很好的巩固了前面所学内容。
氨有大多数非金属元素的氢化物所具有的性质,同时它又是水溶液呈碱性的惟一气体,而且是大家非常熟悉的物质,本节既是对本章的总结也是对初中所学非金属元素知识的延伸,具有承上启下的作用。
3、教学内容氨的主干知识是水溶液呈碱性,因此容易与酸反应生成盐。
教科书对于这些主干知识采用实验进行建构,用图示进行加深,用化学反应方程式进行强化。
而对其他一些基本知识,则采用“思考与交流”等形式来呈现。
此外,教材还重视环境教育,对于自然界中氮的循环,教科书采用图片与问题相结合的形式,旨在通过讨论,让学生认识氮的循环对生态平衡的重要作用。
二、学情分析知识方面:学生在初中时对氮肥已经有了一定的了解,比如受热易分解,遇碱性物质放出氨气,但对于氨气的性质缺乏系统性掌握。
能力方面:高一学生已经具备一定的观察能力和分析能力,但在对比学习、实验设计和操作方面缺乏训练,而且不会灵活运用所学知识,不习惯对知识的理解记忆和独立思考。
情感方面:通过一年半的化学学习,学生有了一定的环保意识,但对于人与自然和谐发展认识不足。
习惯情况:这阶段的学生定势思维较强,迁移能力较弱,自学能力有待提高。
三、教学重难点教学重点分析:从达到本课题教学目标的重要内容,以及和本单元《非金属及其化合物》中心内容联系起来,《氨》这一课时的重点,可以确定为“氨的化学性质”。
学生通过初中的学习已对氨的性质有所了解,这对教师和学生来说都是一种教学资源。
教材中通过一系列的实验来激发学生的兴趣,教师应当不断扩大学生知识领域,使他们获得丰富的全面的思维材料,从而实现突出教学重点的教学目标。
关于氨的教学设计一、教材分析本节选自人教版高中化学必修一第四章第四节《氨、硫酸和硝酸》第一课时—氨。
新教材有意地引导学生从氨气在自然界中的存在及其发现历史入手,促使学生有兴趣去了解这种物质。
教材通过富有趣味性的实验来激发学生的好奇心,从而调动学生的积极性。
探究氨及铵盐的性质后,教材还安排了氨在化工上的广泛应用和氮在自然界中的循环,教材内容贴近学生生活,符合学生学习、生活和未来发展的需要。
二、教学目标1.知识目标:(1)认识氨的物理性质和用途,掌握氨和铵盐的主要化学性质;(2)理解“喷泉”实验中喷泉产生的原理;(3)能够应用所学基本知识和化学基本技能去检验铵离子;(4)了解氨的用途及氮元素在自然界中的存在。
2.能力目标(1)学生通过收集、整理及加工资料,初步学会科学探究的一般方法,并进一步掌握获取课本以外化学信息的技巧;(2)学生通过对实验的观察和分析,加强观察能力、思维能力和应用化学实验发现学习新知识的能力;3.情感目标有效的教学必须确保学习主体的参与,使课程变为学生“自己的课程”,唤起学生自我需求,引发学生求知的兴趣,产生愉快学习的心理体验。
学生通过对氨的学习,可以增强环保意识、关注社会的意识和社会责任感,并且学生通过一系列的实验操作,学生可以养成严谨的科学态度及主动参与交流、团队合作的精神。
三、教学思路设计(1)通过“喷泉实验”和观察法,推出氨的物理和化学性质;(2)氨的物理性质及化学性质;(3)铵盐的化学性质(4)氨的用途以及氨的实验室制法。
四、教学重、难点1.重点:氨的物理性质、化学性质及铵盐的化学性质2.难点:(1)对“喷泉”实验的理解。
(2)氨气的实验室制法五、教学方法情景导入→自主探究→归纳小结。
通过语言讲授及实验、多媒体的应用,以实验法、讨论法组织整个学习过程。
六、教学教案Cl NH 3-NH)氨气的实验室制法:2七、板书设计氨一、氨气1、物理性质:无色、刺激性气味的气体,易溶于水(1︰700),易液化。
六、教学程序:1.氨的分子结构和性质(1)物理性质氨气是无色有刺激性气味的气体,易液化可作制冷剂,常温、常压下,1体积的水可溶解700体积的氨气。
(2)分子结构电子式:。
(3)氨的化学性质①与水的反应NH3+H2O NH3·H2O NH+4+OH-,氨气溶于水得氨水,氨水中含有的粒子有NH3·H2O、NH3、H2O、NH+4、OH-、H+。
氨水为可溶性一元弱碱,易挥发,不稳定,易分解:NH3·H2O=====△NH3↑+H2O。
②氨气与酸反应a.蘸有浓盐酸的玻璃棒与蘸有浓氨水的玻璃棒靠近,其现象为有白烟生成,将浓盐酸改为浓硝酸,也会出现相同的现象。
化学方程式为HCl+NH3===NH4Cl、NH3+HNO3===NH4NO3。
b.与CO2等酸性氧化物反应:NH3+CO2+H2O===NH4HCO3或2NH3+CO2+H 2O===(NH4)2CO3。
③NH3的还原性——氨的催化氧化化学方程式:4NH3+5O2=====催化剂△4NO+6H2O。
④与盐溶液反应将氨水加入下列溶液,完成下表:被滴试剂现象离子方程式FeCl3溶液生成红褐色沉淀Fe3++3NH3·H2O===Fe(OH)3↓+3NH+4AlCl3溶液生成白色沉淀Al3++3NH3·H2O===Al(OH)3↓+3NH+4(4)实验室制取氨气的三种方法①加热固态铵盐和碱的混合物②实验室制取氨气的其他方法方法化学方程式(或原理) 气体发生装置加热浓氨水NH 3·H 2O =====△NH 3↑+H 2O浓氨水+固体NaOHNaOH 溶于水放热,促使氨水分解,且OH -浓度的增大有利于NH 3的生成浓氨水+固体CaOCaO 与水反应,使溶剂(水)减少;反应放热,促使氨水分解。
化学方程式为NH 3·H 2O +CaO===NH 3↑+Ca(OH)22.铵盐及NH +4的检验 (1)铵盐的物理性质铵盐都是白色固体,均易溶于水。
《氨》教学设计一、教材分析本节选自人教版高中化学必修一第四章第四节《氨、硝酸和硫酸》第一课时-氨,这一节之前学习了《氮的氧化物》,而本节的氨是氮的氢化物,很好的巩固了前面所学内容。
氨有大多数非金属元素的氢化物所具有的性质,同时它又是水溶液呈碱性的唯一气体,而且是大家非常熟悉的物质,本节既是对本章的总结也是对初中所学非金属元素知识的延伸,具有承上启下的作用。
教材有意地引导学生从氨气在自然界中的存在及其发展历史入手,促使学生有兴趣去了解这种物质。
教材通过富有趣味性的实验来激发学生的好奇心,从而调动学生的积极性。
探究氨及铵盐的性质后,教材还安排了氨在化工上的广泛应用和氨在自然界中的循环,教材内容贴近学生生活,符合学生学习、生活和未来发展的需要。
二、教学目标1.通过分类、观察分析、归纳总结等方法逐步掌握氨与铵盐的相关性质,通过比较和评价来确定实验室制氨气的反应原理。
2.通过实验探究、小组讨论、合作交流等培养实验操作技能、合作能力和分析问题的能力。
3.感受氨、铵盐与农业生产的密切联系,提高学习化学的兴趣,培养我们的农业情感,增强社会责任感。
三、教学重难点氨、铵盐的性质四、教学教案二、铵盐的性质1.总结铵盐的性质2.得出检验NH4+的方法3.得出总结制氨气方法结合氮肥的使用说明书及防火布的原理,预测铵盐的化学性质。
思考:1.检验溶液中是否含有NH4+?即如何鉴别真假铵态氮肥?2.利用我们所学的知识,小组之间相互讨论,思考我们可以通过哪些原理得到氨气?培养学生利用材料提取有效信息的能力。
学以致用三、氨的实验室制备【实验3】实验室制氨气分析选择实验方案,制取氨气。
培养学生分析选择实验方案能力培养学生科学探究精神总结从方法层面、知识层面和实验层面总结本节课所学内容,发展了学生的化学核心素养。
《氨》学情分析在学习《氨》这一部分内容之前,学生们已经学习了《化学实验基本方法》、《化学物质及其变化》、《金属及其化合物》等三章的内容,这为过渡到本主题的学习起到了铺垫的作用。
氨(第一课时)一、教学内容本节课是人教版化学必修1第四章第一节第1课时的教学内容,主要围绕氨气的性质展开教学,师生共同探究氨气的物理性质、氨水的组成、氨气与酸的反应、氨气的还原性以及氨气的用途,氨气的实验室制法等安排在下一课时学习。
二、设计思想化学是一门实验学科,对刚升入高中不久的学生来说,大部分人的抽象思维比较困难,有些学生学得比较呆板,不太会灵活运用所学知识,学习方法上往往更多地习惯死记硬背,不习惯对知识的理解记忆和独立思考,在动手探究能力方面则更差。
为此,本节课的教学主要以史料和新闻报道等创设情境,激发学生的学习兴趣和求知欲,充分运用实验探究,层层推进,坚持以人为本的宗旨,注重对学生进行科学方法的训练和科学思维的培养,提高学生的逻辑推理能力以及分析问题、解决问题、总结规律的能力。
三、教学方式本节课的教学主要采用“问题——探究”的教学方法,即:创设问题情境提出问题提出假设实验验证解决问题提出新问题……的自主探究学习模式。
在教学中,通过创设问题情境,让学生通过对问题的体验,对问题的探究,去体验和感受知识的发生和发展过程,在整个的教学过程中内化与问题有关的知识,同时培养学生的思维能力和探索精神。
四、教学目标(一)知识和技能1.掌握氨气的物理性质;2.掌握氨气的化学性质,了解氨气的用途;3.提高规范操作能力、实验观察能力及分析归纳的思维能力。
(二)过程与方法1.通过对实验的观察和分析,探究事物本质,体验科学探究的过程,强化科学探究的意识;2.培养观察能力、思维能力和应用化学实验发现新知识的学习能力。
(三)情感态度与价值观1.通过学习合成氨方法的发明及其对解决人类粮食的重大贡献,认识化学合成在人类生产和生活中的重要地位,体会科学家对社会进步的推动作用,党中央对农民的关心。
2.不断引导学生发挥主观能动性,培养自身认真仔细、严谨求实的科学态度和努力探索的优良品质,并逐步培养其创新精神,班主任对学生的关心。
高一必修一第四章第四节《氨硝酸硫酸》第一课时氨一、学情分析:1.学生分析:学生从初中就有接触到氨水,铵盐等试剂,对氨有一定的了解。
在之前关于金属和非金属的学习过程中了解了学习一种新物质的基本流程,在关于氯水的学习中也分析过溶液中有什么微粒。
加上本节内容实验有趣,知识点与生活相关,因此在学习本节内容时较易上手,但部分内容易出现不易理解、概念混淆的情况,如铵盐的分解和检验,氨的实验室制法和制备氨的方法有何区别等,应重点理解学习。
2.教材分析本节课为高中化学人教版必修一第四章第四节的第一课时。
本章安排在第三章“金属及其化合物”之后,是常见无机物及其性质等知识的继续。
既是学生今后继续学习化学的基础,也是在生活中经常要接触、需要了解和应用的化学常识。
二、教学目标:1.知识与技能(1)了解氨的物理性质。
(2)掌握氨的化学性质。
(3)掌握铵盐的性质及氨的实验室制法。
2.过程与方法(1)通过对比的方法,区别液氨和氨水,培养学习知识的能力。
(2)通过对实验的观察和分析,培养观察能力、思维能力和应用化学实验发现学习新知识的能力。
3.情感态度与价值观体会氨及铵盐在生产、生活中扮演的重要角色,氮的循环对人类活动的影响,增强将化学知识应用于生产、生活和科学技术的意识,赞赏化学科学对社会发展的贡献。
使学生认识科学、技术和社会之间的相互关系,培养学生积极的情感态度与正确的价值观。
三、教学重难点1.教学重点:氨的化学性质、铵盐的性质2.教学难点:氨的实验室制法四、教学流程:五、教学过程:讲解展示氨气,引导学生通过观察、思考、回忆,总结氨气的物理性质。
并适当进行补充。
察、回忆以前知识,总结。
氨是无色、有刺激性气味、密度比空气小、易液化的气体。
培养学生的观察、联想能力。
过渡要求学生在课本划出物理性质,引导学生关注课本的演示实验——喷泉实验,并根据现象思考其原理。
阅读实验过程,关注细节。
实验需注意的事项。
演示实验“喷泉实验”的演示,通过提问、引导学生观察等手段,让学生得出氨气极易溶于水的结论。
氨》教学设计一、教法学法学情分析:学生已经具备元素化合物知识的基础,掌握了物质结构理论(分子极性与相似相溶原理等),氧化还原理论的基本原理,初步掌握了某些基本实验技能,喜欢挖掘问题的本质。
以此为契机在教学中变验证性实验为探究实验,激发学生学习的主动性并培养学生严谨求实的科学态度。
教学方法:采取“启发讨论——发现问题—问题探究—构建新知”教学模式,通过具有实践性,探索性,创造性的学生活动,即通过实验探究,讨论分析等活动不断构建学生的认知结构,锻炼思维品质,以实现学生学习能力的全面发展。
二、教学内容及教学过程:【教学目标】知识与技能:了解氨的物理性质,掌握氨的化学性质,让学生在探究实验中解决问题,建构新知,培养学生的思维能力、科学探究能力和创新精神。
过程与方法:实施“以问题与讨论为主线,以实验探究为途径,培养能力为核心”的教学手段,调动学生参与教学过程,体现出自主合作的学习思想,以促进学生个体的发展,从而调动学生学习的积极性。
情感态度与价值观:通过自主实验探究,渗透现象与本质,个别与一般的辩证唯物主义观点;培养学生多角度的思维能力和严谨的科学态度。
【重点难点】教学重点:氨气的性质教学难点:氨气溶解性的应用【教学方法】教学方法:采取“启发讨论—发现问题—问题探究—构建新知”的优化组合,采用对比学习、探究性学习及小组讨论等多种方式,培养学生的观察能力、探究能力、思维能力以及创新思维能力。
教学用品:多媒体辅助教学系统、仪器药品等课型:新课变换学生的角色,唤起学生社会责任感,激发学生强烈的求知欲望。
喷泉实验激发学 生学习化学的兴 【问题2】为什么会产生喷泉?趣,培养学生分析实验,理性思维能力。
问题层层推进,引导学生探究氨与水的反应。
二、氨与水的反应 【过渡】假如你正在氨泄漏的现场,你将如何去做?经过本节课的学习,我们将会解决这个问题。
【演示实验】喷泉实验。
【问题1】该实验中观察到什么现象?学生:看到了喷泉。
《氨》教学设计第一篇:《氨》教学设计氨(人教版化学必修1)江苏省靖江高级中学马云云课程标准、教材以及学生分析1.课程标准与教材分析对于氨的教学,《课程标准》要求通过实验了解氮及其化合物的主要性质,认识不同的非金属化合物在性质上的各自的特性、相似性,认识氮及其化合物在生产中的应用及其对生态环境的影响,体会化学的创造性和实用性。
而《课程标准教学要求》则将其细化,要求知道氨的用途、物理性质、了解氨的水溶性、与酸的反应;了解氨水的碱性、氨水的成分及一水合氨的不稳定性,知道氨的实验室制法,认识氮及其化合物在生产中的应用和对生态环境的影响,初步形成可持续发展的思想。
氨是一种重要的化工原料,也是高中阶段学习到的唯一的碱性气体,人教版教材把该内容放在必修一最后一个章节,具有承上启下的作用:一方面通过对前三章以及本章非金属硅、氯等元素化合物知识的学习,帮助学生在巩固离子反应、氧化还原反应等基础知识的同时,能够运用对比、类比的学习方法,体会研究元素化合物知识的一般思维。
另一方面通过对氨的特殊性质的认识,让学生在已有的学科观念的基础上,对物质的元素观、转化观、分类观、以及化学的价值观等形成辩证的认识,也为以后元素性质的递变规律、元素周期表的形成积累了感性认识的材料。
就本节内容而言,人教版教材以学科知识的逻辑顺序为主线,苏教版教材则侧重于以学生认知顺序为主线,从氮对植物生长、氨对解决世界粮食危机方面重要性引入,使学生认识到化学对人类生存的作用,进而激发起对氨的学习兴趣,为后面的学习创造了良好的氛围,使教学更加高效,值得借鉴。
2.学生分析学生在初中的学习中时对氨、氮肥等知识已经有了一些零散的了解,而在本课学习之前又较为系统的学习了典型金属及非金属硅、氯的重要化合物知识,初步了解了学习元素化合物的一般方法,这些知识为本课氨与水、氨与酸的性质探究奠定了一定的理论基础。
而在能力方面,高一学生已经具备一定的观察和分析能力,但在对比学习、实验设计和操作方面缺乏训练,可能会在如何灵活运用所学知识,解决实际问题时产生困难。
六、教学程序:
1.氨的分子结构和性质
(1)物理性质
氨气是无色有刺激性气味的气体,易液化可作制冷剂,常温、
常压下,1体积的水可溶解700体积的氨气。
(2)分子结构
电子式:。
(3)氨的化学性质
①与水的反应
NH
3+H
2
O NH
3
·H
2
O NH+
4
+OH-,氨气溶于水得氨水,氨
水中含有的粒子有NH
3·H
2
O、NH
3
、H
2
O、NH+
4
、OH-、H+。
氨水为
可溶性一元弱碱,易挥发,不稳定,易分解:NH
3·H
2
O=====
△
NH
3
↑
+H
2
O。
②氨气与酸反应
a.蘸有浓盐酸的玻璃棒与蘸有浓氨水的玻璃棒靠近,其现象为有白烟生成,将浓盐酸改为浓硝酸,也会出现相同的现象。
化学方程式为HCl+NH
3===NH
4
Cl、NH
3
+HNO
3
===NH
4
NO
3。
b.与CO
2
等酸性氧化物反应:NH
3+CO
2
+H
2
O===NH
4
HCO
3
或2NH
3
+CO
2
+
H 2O===(NH
4
)
2
CO
3。
③NH
3
的还原性——氨的催化氧化
化学方程式:4NH
3+5O
2
=====
催化剂
△4NO+6H2O。
④与盐溶液反应
将氨水加入下列溶液,完成下表:
被滴试剂现象离子方程式
FeCl
3溶液
生成红褐色沉
淀
Fe3++3NH
3
·H
2
O===Fe(OH)
3
↓+
3NH+
4
AlCl
3溶液生成白色沉淀
Al3++3NH
3
·H
2
O===Al(OH)
3
↓+
3NH+
4
(4)实验室制取氨气的三种方法
①加热固态铵盐和碱的混合物
②实验室制取氨气的其他方法
方法化学方程式(或原理) 气体发生装
置
加热浓氨水
NH 3·H 2O =====△NH 3↑+H 2O
浓氨水+固体NaOH
NaOH 溶于水放热,促使氨水分解,且OH -浓度的增大有利于NH 3的生成
浓氨水+固体CaO
CaO 与水反应,使溶剂(水)减少;反
应放热,促使氨水分解。
化学方程式为NH 3·H 2O +CaO===NH 3↑+Ca(OH)2
2.铵盐及NH +4的检验 (1)铵盐的物理性质
铵盐都是白色固体,均易溶于水。
(2)铵盐的化学性质
(3)NH +4的检验
未知液――→OH -呈碱性――→△湿润的红色石蕊试纸变蓝色,则证明含NH +
4。
[课后作业]完成“氨”一节习题 七、板书设计:
1.氨的分子结构和性质 (1)物理性质。