高考化学复习碱金属元素知识点总结
- 格式:doc
- 大小:30.50 KB
- 文档页数:5
碱金属元素知识点总结碱金属元素是指周期表中第一族元素,包括锂(Li)、钠(Na)、钾(K)、铷(Rb)、铯(Cs)和钫(Fr)。
这些元素具有相似的化学性质,如低密度、低熔点、高电导率等特点。
以下是对碱金属元素的一些重要知识点进行总结。
1. 物理性质:碱金属元素在室温下大多为银白色金属,具有低密度和低熔点。
它们是非常活泼的金属,可以用刀片切割,并且能够导电和导热。
2. 原子结构:碱金属元素的原子结构特点是外层电子数为1,在元素周期表中处于第1A族。
这使得碱金属元素容易失去外层电子,形成带正电荷的离子。
3. 化学反应:碱金属元素与非金属元素反应时,倾向于失去一个电子形成带正电荷的离子。
与水反应时,会产生氢气并生成碱性溶液。
例如钠与水反应的化学方程式为2Na + 2H2O → 2NaOH + H2。
4. 反应性:碱金属元素的反应性逐渐增加,从锂到钫依次增强。
这是由于原子半径的增加和电子层的扩展导致外层电子离子化能的降低。
5. 合金:碱金属元素可以与其他金属形成合金。
合金通常具有更好的机械性能和导电性能。
例如,钠钾合金(NaK)被广泛用作热传导介质和储热材料。
6. 应用:碱金属元素在许多领域有广泛的应用。
锂广泛用于电池、合金和药物制剂;钠用于制备肥皂、玻璃和金属处理;钾广泛用于农业肥料和肥皂;铷和铯用于原子钟和激光技术;钫由于其放射性特性,目前尚无实际应用。
7. 危险性:碱金属元素具有一定的危险性。
由于其与水反应放出氢气,可能引发爆炸。
此外,碱金属元素的化合物有毒,对人体和环境有一定危害。
8. 用途举例:锂可用于制造锂离子电池,是电动汽车和便携式电子设备的重要能源;钠在化工工业中用于制备氢氧化钠和制备其他化合物;钾广泛用于农业肥料,促进作物生长;铷和铯在激光技术和通信领域有应用;钫目前主要用于科学研究。
9. 碱金属离子:碱金属元素失去一个外层电子后会形成带正电荷的离子。
这些离子在溶液中具有很高的电导率,被广泛应用于化学分析和电化学研究中。
第五节碱金属【知识网络】1.注意钠及其化合物溶于水所得溶液浓度的计算中,Na及Na2O2溶于水均会产生气态物质,所得溶液的质量应是原混合物质的质量总和减去产生气体的质量。
2.注意Na2O2跟CO2和水蒸气组成的混合气体反应时的先后顺序。
若先发生反应:2 Na2O2+2H2O=4NaOH+O2↑,必还发生2NaOH+ CO2=Na2CO3+H2O,即应先考虑Na2O2跟CO2的反应。
3.正确理解“焰色反应”:(1)它是元素的一种物质性质。
无论是金属离子或金属原子均能发生焰色反应。
它属物理变化过程。
(2)不是所有元素都有特征的焰色。
只有碱金属元素以及钙、锶、钡、铜等少数金属元素才能呈现焰色反应。
(3)焰色反应的显色过程与气体物质燃烧时产生各色火焰的过程有着本质的区别。
焰色反应并非金属及其化合物自身发生燃烧反应而产生各种颜色火焰的过程,而是它们的原子或离子的外围电子被激发而产生的各种颜色的光的过程。
【典型例题评析】例1 碱金属与卤素所形成的化合物大都具有的性质是(2001年上海高考题)①高沸点②能溶于水③水溶液能导电④低熔点⑤熔融状态不导电A.①②③B.③④⑤C.①④⑤D.②③思路分析:碱金属与卤素两族元素为活泼的金属和非金属元素,它们形成的化合物为离子化合物,选项中①②③符合离子晶体的通性。
答案:A 方法要领:从物质结构的观点出发,理解物质所具体的性质。
例2 下列能用于扑灭金属钠着火的是(1996年上海高考题) A.干冰灭火剂 B.黄沙 C.干粉(含NaHCO 3)灭火剂 D.泡沫灭火剂 思路分析:Na 为活泼金属,除能与O 2反应外,还能与H 2O 、CO 2等物质反应。
干粉中NaHCO 3受热会分解产生H 2O 和CO 2;泡沫灭火剂中含水等物质。
答案:B方法要领:灭火一是降低温度,二是隔绝空气,此外灭火剂不能和被扑救的物质发生反应。
解题中应根据物质的性质,选择适宜的方法。
例3 联合制碱法中关键的一步是把NH 4Cl 从几乎饱和的NaHCO 3溶液中分离出来,为此根据NaCl 和NH 4Cl 溶解度的差异,向混合溶液中通入某种气体,同时加入磨细的食盐,可析出不夹带NaHCO 3的NH 4Cl.NaCl 和NH 4Cl 共同存在时的溶解度曲线如图所示,以下操作正确的是(1998年上海高考题)通入气体 温度控制(A ) (B ) (C ) (D ) CO 2 CO 2 NH 3 NH 3 30~40℃0~10 ℃ 30~40 ℃0~10℃思路分析:由于通入NH 3使HCO 3-与NH 3.H 2O 反应转化为CO 32-、NH 4+与H 2O ,使NaHCO 3转化为Na 2CO 3而不易析出,又由于增加了NH 4+,并在降温条件下更易使NH 4Cl 析出(根据NaCl 与NH 4Cl 共同存在时的溶解度曲线)。
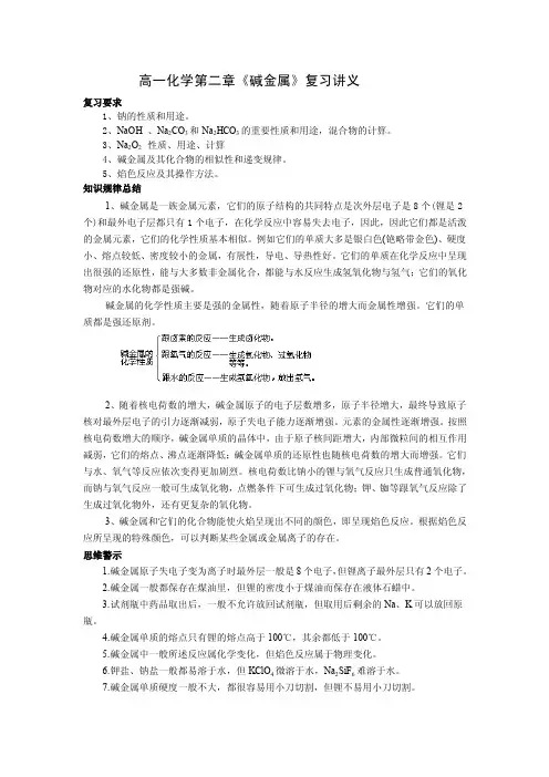
高一化学第二章《碱金属》复习讲义复习要求1、钠的性质和用途。
2、NaOH 、Na2CO3和Na2HCO3的重要性质和用途,混合物的计算。
3、Na2O2性质、用途、计算4、碱金属及其化合物的相似性和递变规律。
5、焰色反应及其操作方法。
知识规律总结1、碱金属是一族金属元素,它们的原子结构的共同特点是次外层电子是8个(锂是2个)和最外电子层都只有1个电子,在化学反应中容易失去电子,因此,因此它们都是活泼的金属元素,它们的化学性质基本相似。
例如它们的单质大多是银白色(铯略带金色)、硬度小、熔点较低、密度较小的金属,有展性,导电、导热性好。
它们的单质在化学反应中呈现出很强的还原性,能与大多数非金属化合,都能与水反应生成氢氧化物与氢气;它们的氧化物对应的水化物都是强碱。
碱金属的化学性质主要是强的金属性,随着原子半径的增大而金属性增强。
它们的单质都是强还原剂。
2、随着核电荷数的增大,碱金属原子的电子层数增多,原子半径增大,最终导致原子核对最外层电子的引力逐渐减弱,原子失电子能力逐渐增强。
元素的金属性逐渐增强。
按照核电荷数增大的顺序,碱金属单质的晶体中,由于原子核间距增大,内部微粒间的相互作用减弱,它们的熔点、沸点逐渐降低;碱金属单质的还原性也随核电荷数的增大而增强。
它们与水、氧气等反应依次变得更加剧烈。
核电荷数比钠小的锂与氧气反应只生成普通氧化物,而钠与氧气反应一般可生成氧化物,点燃条件下可生成过氧化物;钾、铷等跟氧气反应除了生成过氧化物外,还有更复杂的氧化物。
3、碱金属和它们的化合物能使火焰呈现出不同的颜色,即呈现焰色反应。
根据焰色反应所呈现的特殊颜色,可以判断某些金属或金属离子的存在。
思维警示1.碱金属原子失电子变为离子时最外层一般是8个电子,但锂离子最外层只有2个电子。
2.碱金属一般都保存在煤油里,但锂的密度小于煤油而保存在液体石蜡中。
3.试剂瓶中药品取出后,一般不允许放回试剂瓶,但取用后剩余的Na、K可以放回原瓶。
考点22 碱金属元素焰色反应聚焦与凝萃1.掌握碱金属元素在结构及性质方面的递变规律及特性;2.了解焰色反应的概念及操作。
解读与打通常规考点一、碱金属元素1、原子结构(1)相似性:最外层均为1个电子,易失去一个电子。
(2)递变性:核电荷数依次增多,电子层数依次增多,原子半径依次增大,失电子能力依次增强,活泼程度增强。
2、元素性质(1)相似性:均为活泼金属元素,最高正价均为+1价。
(2)递变性:失电子能力依次增强,金属性依次增强。
3、单质性质(1)相似性:均具强还原性,均具轻、软、易熔的特点。
(2)递变性:还原性依次增强,密度趋向增大,熔沸点依次降低(原因,可与卤素对比),硬度趋向减小。
4、化合物性质(1)相似性:氢氧化物均为强碱。
(2)递变性:氢氧化物的碱性依次增强。
5、碱金属的性质规律与特例(1)通常合金多呈固态,而钠钾合金却是液态。
(2)碱金属单质在空气或氧气中燃烧时,生成过氧化物甚至比过氧化物更复杂的氧化物,而Li只生成Li2O。
(3)碱金属单质密度一般随核电荷数增大而递增,但K的密度比Na小。
(4)碱金属单质一般跟水剧烈反应,但Li跟水反应缓慢(LiOH溶解度小)。
(5)碱金属单质因其活动性强,多保存在煤油中,而Li却因密度比煤油更小,只能保存在液体石蜡中。
(6)碱金属的盐一般都易溶于水,但Li2CO3却微溶。
(7)一般说,酸式盐较正盐溶解度大,但NaHCO 3却比Na 2CO 3溶解度小。
(8)试剂瓶中的药品取出后,一般不能放回原瓶,但IA 金属Na 、K 等除外。
(9)一般活泼金属能从盐中置换出不活泼金属,但对IA 非常活泼的金属Na 、K 等除外。
如:2Na+CuSO 4+2H 2O=Cu(OH)2↓+H 2↑+Na 2SO 4。
(10)Fr 是放射性元素,所以在自然界中不存在。
二、焰色反应1.概念:某些金属或它们的化合物在灼烧时使火焰呈现出特殊的颜色,这种现象化学上叫做焰色反应。
2.操作铂丝 无色 待测物 观察火焰颜色 铂丝无色。
高一碱金属单质知识点总结1. 碱金属元素的特点•碱金属元素位于周期表的第一组,包括锂(Li)、钠(Na)、钾(K)、铷(Rb)、铯(Cs)和钫(Fr)。
•碱金属元素在常温下都是固态,是非金属元素中唯一一组固态的元素。
•碱金属元素的外层电子壳层结构为ns1,其中n代表外层电子壳层的主量子数。
2. 碱金属元素的物理性质•碱金属元素的密度都比较低,比如钠和钾的密度分别为0.97 g/cm³和0.86 g/cm³。
•碱金属元素都具有较低的熔点和沸点,比如钠的熔点为97.8℃,沸点为883℃。
•碱金属元素都具有非常好的导电性和热导性,可以被用作导电材料。
3. 碱金属元素的化学性质•碱金属元素具有非常活泼的化学性质,容易与其他元素发生反应,尤其是与非金属元素。
•碱金属元素与氧气反应会生成相应的金属氧化物,释放大量的热。
例如,钠与氧气反应会生成氧化钠,并放出大量的热。
•碱金属元素与水反应会产生相应的金属氢氧化物和氢气。
例如,钠与水反应会生成氢氧化钠和氢气。
4. 碱金属元素的用途•碱金属元素广泛应用于化学工业、冶金工业和能源工业等领域。
•锂被广泛应用于锂离子电池中,用于储能和供电。
•钠被用于制备铝和钛等金属,以及制备一些有机合成反应的催化剂。
•钾在农业中被用作一种重要的肥料,可以提供植物所需要的钾元素。
5. 碱金属元素的危害•碱金属元素具有较强的还原性,与水反应会产生氢气,因此在处理时需要格外小心,以免发生爆炸或火灾。
•碱金属元素的化学性质非常活泼,容易与其他物质发生反应,因此需要妥善储存和处理,以防止意外事故的发生。
综上所述,碱金属元素具有较低的密度和熔沸点,良好的导电导热性能,活泼的化学性质等特点。
它们在化学工业、冶金工业和能源工业等领域有广泛的应用。
然而,由于其较强的还原性和活泼的化学性质,使用时需要特别注意安全,以免发生意外事故。
高中化学碱金属知识点总结
碱金属是指在元素周期表中ⅠA族除氢(H)外的六个金属元素,即锂(Li)、钠(Na)、钾(K)、铷(Rb)、铯(Cs)、钫(Fr)。
碱金属位于ⅠA族,其周期律性质主要表现为:
①自上而下,密度呈减小趋势(但钾反常),一般地说,随着原子序数的增加,单质的密度增
大.但从Na到K出现了“反常”现象,根据密度公式ρ=m/V,Na到K的相对原子质量增大所起的作用小于原子体积增大所起的作用,因此K的密度比钠的密度小.
②自上而下,熔点、沸点逐渐降低.
③自上而下,碱金属元素随着核电荷数增多,原子半径增大,失电子能力逐渐增强,金属性
逐渐增强(元素金属性强弱可以从其单质与水或酸反应置换出氢的难易程度,或它们的最高价氧化物的水化物——氢氧化物的碱性强弱来推断).
④碱金属都能与氧气反应, 从锂到铯反应越来越剧烈,生成物为氧化物(锂)、过氧化物(钠)、
超氧化钾、比超氧化物更复杂的氧化物(铷、铯).
⑤碱金属都能与水反应,生成氢氧化物和氢气.从锂到铯与水反应越来越剧烈.。
第三节碱金属元素新课指南1.掌握碱金属的物理性质和化学性质,并能运用原子结构的初步知识来理解它们性质上的异同及其递变规律.2.掌握利用焰色反应检验金属钠和钾以及它们的离子的操作技能.3.通过学习碱金属性质的递变规律,进行辩证唯物主义教育.本节重点:碱金属元素的性质以及跟原子结构的关系.本节难点:碱金属元素的性质以及跟原子结构的关系.教材解读精华要义相关链接1.钠的原子结构钠原子核内有11个质子,核外有11个电子,分三层排布,最外层有1个电子,其原子结构示意图为:钠原子容易失去最外层的电子,形成8电子的稳定结构,表现出很强的还原性.2.钠的典型化学反应钠是活泼的金属单质,化学性质非常活泼,能够与多种物质反应.钠单质的化学性质主要表现为还原性.知识详解知识点1 碱金属的原子结构从下表可以看出,锂、钠、钾、铷、铯的原子最外电子层的电子数是相同的,都是1个电子.这个电子对原子半径的大小是有影响的,一旦失去这个电子变成离子,离子半径就显著地比原子半径小了.例如,钠原子的半径是1.86×10-10m,钠离子的半径则为0.97×10-10m.碱金属的原子结构锂钠钾铷碱金属项目元素符号Li Na K Rb Cs 电子层结构Ⅰ相同点:最外电子层上都只有1个电子Ⅱ递变规律(从锂到铯):核电荷数逐渐增大;电子层数逐渐增多;原子半径逐渐增大.知识点2 碱金属的物理性质碱金属元素在自然界里都以化合态存在,它们的金属由人工制得.下表列出了碱金属的主要物理性质.碱金属的主要物理性质小结①相似性:碱金属除铯略带金色光泽外,其余都呈银白色.碱金属都比较柔软,有延展性,它们的密度都比较小(Li、Na、K的密度小于1 g/cm3,Rb、Cs的密度大于1 g/cm3),熔点较低(Li大于100℃,其余小于100℃),铯在气温稍高的时候,就呈液态.它们的导热、导电的性能都很强.碱金属,特别是锂、钠、钾,是金属中比较轻的.②递变规律(从Li→Cs):密度呈增大趋势(但K<Na);熔、沸点逐渐降低.思维拓展1.在实验室里怎样保存锂、钠、钾?点拨锂、钠、钾是活泼的金属,极易氧化变质甚至引起燃烧,它们又都能与水、水溶液等反应产生氢气,是易燃易爆的物质,存放它们要保证不与空气、水分接触,又因为它们的密度小:锂0.534g/cm3,钠0.97g/cm3,钾0.86g/cm3,所以锂只能保存在液体石蜡或封存在固体石蜡中,而钠、钾应保存在煤油中.(煤油密度为0.8g/cm3)2.自然界里最软的金属元素是什么?它有哪些特征?点拨铯是自然界中最软的金属.铯具有活泼的化学性质,它本来披着一件漂亮的略带金色的“外衣”,可是一与空气接触,马上就换成了灰蓝色,甚至不到一分钟就自动地燃烧起来,发出玫瑰般的紫红色或蓝色的光辉,把它投到水里,会立即发生强烈的化学反应,着火燃烧,有时还会引起爆炸.即使把它放在冰上,也会燃烧起来.正因为它这么地“不老实”,平时人们就把它“关”在煤油里,以免与空气、水接触.最有意思的是,铯的熔点很低,很容易就能变成液体.一般的金属只有在熊熊的炉火中才能熔化,可是铯却十分特别,熔点只有28.40℃,除了水银之外,它就是熔点最低的金属了.人体的正常温度是37℃,所以把铯放到手心里,它就会像冰块掉进热锅里那样很快地化成液体,当然,是不可以把它直接放到手心里的.知识点3 碱金属的化学性质(重点、难点)我们知道,钠的化学性质很活泼.它的原子的最外电子层是1个电子,在化学反应中容易失去最外层电子.锂、钾、铷、铯等原子的最外电子层都是1个电子,都容易失去最外层电子,因此它们的化学性质都很活泼.失去电子是氧化反应,所以碱金属是强还原剂.Ⅰ跟非金属的反应碱金属都像钠一样能跟氧气起反应.锂跟氧气起反应,生成氧化锂:4Li+O2=2Li2O钾、铷等跟氧气起反应,生成比过氧化物更复杂的氧化物.碱金属能够跟大多数的非金属起反应,表现出很强的金属性.实验2-8:钾与氧气的反应实验目的:通过钾的性质实验与钠的性质实验相比较,认识碱金属的通性.实验原理:碱金属单质都具有银白色光泽,并具有密度小、硬度小、熔点低、导电性强的特点,是典型的轻金属.碱金属的化学性质都很活泼,表现出很强的金属性、还原性.钾的化学性质比钠还活泼,钾在空气里燃烧时火焰呈浅紫色,生成物是黄色的过氧化钾(K2O2)和橙黄色的超氧化钾(KO2)的混合物.实验用品:小刀、镊子、酒精灯、石棉网、铁架台、钾、滤纸.实验步骤:(1)观察钾的外观时,采用与钠的性质实验同样的操作方法.(2)从钾块上切取绿豆大小一粒,用滤纸吸于煤油后,放在石棉网上,然后用酒精灯加热,钾熔化,燃烧时火焰呈紫色,生成物呈黄色.(如图2-17所示)实验现象:钾熔化为闪亮的液球(与钠相同),钾球很快就剧烈燃烧起来(比钠燃烧更容易、更剧烈),燃烧时有火焰(与钠燃烧相同),火焰呈紫色(与钠燃烧不同).实验结论:在加热的条件下,钾在空气中燃烧且比钠更易燃烧.钾比钠更活泼,金属性更强.【注意】①取用钾要用镊子,切忌用手接触钾,以防手被腐蚀.②所取用的钾粒比黄豆粒略小就有很好的实验效果,过大的钾粒在燃烧时易发生爆炸.③在实验室里钾是保存在煤油中的,钾和煤油都易着火,所以实验过程中要加强防火.④切下的未用的钾要及时放回煤油中去.⑤实验用品中的小刀、镊子、石棉网和滤纸都必须干燥无水.⑥为了观察到应有的实验现象,待燃烧的钾要用滤纸吸干煤油.用过的滤纸要妥善处理,防止其燃烧失火.⑦盛放燃烧着的钾块的石棉网要无破损且干燥,要在铁圈上放平.Ⅱ跟水的反应碱金属都能跟水起反应。
一、碱金属元素概述 1. 定义碱金属元素为第ⅠA 族(除氢)的元素。
包括锂(Li)、钠(Na)、钾(K)、铷(Rb)、铯(Cs),钫(Fr),其中钫为放射性元素。
2. 相似性碱金属元素原子的最外层都有_____个电子,很容易_______,最高正价为_____价,最高价氧化物对应的水化物均为_____碱,是典型的活泼金属元素。
3. 递变性随着核电荷数的增加,碱金属元素原子的电子层数逐渐_______,原子半径逐渐______。
【答案】1 失去 +1 强 增多 增大二、碱金属元素的物理性质 碱金属 颜色状态密度/g·cm -3 熔点/Ⅰ 沸点/Ⅰ 锂 银白色柔软0.534 180.5 1347 钠 0.97 97.81 882.9 钾 0.86 63.65 774 铷 1.532 38.89 688 铯 略带金色光泽 1.87928.40678.41. 相似性第30讲 碱金属元素知识导航知识精讲碱金属单质都有______色的金属光泽(但____略带金色光泽)、硬度小、有延展性,密度小、熔沸点较低,导电、导热性良好,液态钠钾合金可做原子反应堆的导热剂。
2. 递变性随着核电荷数的增加,单质的熔点和沸点逐渐______,密度逐渐______,(但ρK ___ρNa ),且Li 、Na 、K 的密度_____1,Rb 、Cs 的密度_____1。
【答案】银白 铯 降低 增大 < < >三、碱金属与氧气的反应碱金属现象及产物化学方程式Li 不如Na 剧烈,生成Li 2O 4Li + O 2 =====△2Li 2O Na 剧烈燃烧,生成Na 2O 2 2Na + O 2 =====△Na 2O 2 K 燃烧比Na 剧烈,生成复杂的氧化物 K + O 2 =====△KO 2(超氧化钾)Rb 燃烧反应更剧烈,生成更复杂的氧化物Cs燃烧反应更剧烈,生成更复杂的氧化物【实验结论】随着核电荷数的增加,碱金属与O 2反应越来越_____,产物越来越_________。
元素周期律碱金属元素性质总结I.元素周期律1.周期表位置IA 族(第 1 纵列),在2、3、4、5、6、7 周期上均有分布。
元素分别为锂(Li)-3 ,钠(Na)-11 ,钾(K)-19 ,铷(Rb)-37 ,铯(Cs)-55 ,钫(Fr)-87 。
2.碱金属的氢氧化物都是易溶于水, 苛性最强的碱, 所以把它们被称为为碱金属。
3.碱金属的单质活泼,在自然状态下只以盐类存在,钾、钠是海洋中的常量元素,其余的则属于轻稀有金属元素,在地壳中的含量十分稀少。
钫在地壳中极稀少,一般通过核反应制取。
4.保存方法:锂密封于石蜡油中,钠。
钾密封于煤油中,其余密封保存,隔绝空气。
II.物理性质物理性质通性(相似性)1.碱金属单质皆为具金属光泽的银白色金属( 铯略带金黄色) ,但暴露在空气中会因氧气的氧化作用生成氧化物膜使光泽度下降,呈现灰色。
常温下均为固态。
2.碱金属熔沸点均比较低。
摩氏硬度小于2,质软。
. 导电、导热性、延展性都极佳。
3.碱金属单质的密度小于2g/cm3,是典型轻金属,锂、钠、钾能浮在水上。
4.碱金属单质的晶体结构均为体心立方堆积,堆积密度小。
II-2. 物理性质递变性随着周期的递增,卤族元素单质的物理递变性有:1.金属光泽逐渐增强2.熔沸点逐渐降低。
3.密度逐渐增大。
钾的密度具有反常减小的现象。
. 物理性质特性1.铯略带有金色光泽,钫根据测定可能为红色,且具有放射性。
2.液态钠可以做核反应堆的传热介质。
3.锂密度比没有小,能浮在煤油中。
4.钾的密度具有反常现象。
II-4. 卤族元素物理性质一览表钾的密度反常变化的原因:根据公式:ρ =A r /V 原子,可知相对原子质量的增大使密度增加,而电子层的增加又使原子体积增大使得密度减小。
即单质的密度由相对原子质量和原子体积两个因素决定。
对钾来说,核对最外层引力较小,体积增大的效应大于相对原子质量增加产生的影响,结果钾的密度反而比钠小焰色反应1.碱金属离子及其挥发性化合物在无色火焰中燃烧时会显现出独特的颜色,这可以用来鉴定碱金属离子的存在,锂、铷、铯也是这样被化学家发现的。
第五节碱金属和碱土金属一.知识储备1.碱金属和碱土金属的通性1·1 碱金属特征(1)价电子层结构:ns1;(2)周期性表现得最鲜明和最规则的元素;(3)原子半径是同周期中最大的、有效核电荷数在同周期中最小;(4)电离能、电极电势、电负性是同周期中最小;(5)氧化数仅为+1;(6)成键特征主要以离子键为主,Li的共价键倾向最大,Cs最小。
碱金属性质变化一般很有规律,但由于Li半径小,电荷密度大,极化力强,所以性质表现特殊,与Mg比较相似。
1·2 碱土金属特征与同周期的碱金属相比,由于增加了一个核电荷,故原子半径较小,电离能、电负性和电极电势较大,活泼性较差,但仍属活泼金属,氧化数仅为+2,主要形成离子键化合物。
Be的性质亦与本族差距较大。
2.碱金属和碱土金属的单质2·1 化学性质(1)与空气作用:碱金属:Li2O、Li3N;M2O2(M = Na、K、Rb、Cs);MO2(M = K、Rb、Cs)碱土金属:M3N2;MO(M = Mg、Ca、Sr、Ba);BaO2(2)与水作用:Na反应猛烈;K、Rb、Cs燃烧,量大发生爆炸;Li、Ca、Sr、Ba反应比较慢;Be、Mg与水蒸气反应。
原因:①Li、Ca熔点较高,反应时产生的热量不足以使其熔化而分散;而钠则熔化,扩大了与水的接触面积,加速反应;②反应生成的LiOH、Ca(OH)2溶解度小,覆盖在金属表面,阻碍了反应的进行。
(3)与氧化物、卤化物反应SiO2 + 2Mg = Si + 2MgOTiCl4 + 4Na = Ti + 4NaCl(4)焰色反应碱金属和钙、锶、钡的挥发性化合物在高温火焰中,电子易被激发,当电子从高能级回到低能级时,便以光能的形式释放出能量,使火焰呈现特征颜色,称为焰色反应。
锂 钠 钾 铷 铯 钙 锶 钡红 黄 紫 紫 紫 橙红 洋红 绿这一性质可用来制作焰火、信号弹以及它们的检定等。
(5)与液氨的作用:碱金属的液氨溶液具有导电性、顺磁性、颜色,这是因为:M(s) + (x+y)NH 3(l ) = M(NH 3)x + + e(NH 3)y -(g)H 2NH 2M (l)2NH 2M(s)223++−→−+-+3.碱金属、碱土金属的氧化物普通氧化物(O 2-)、过氧化物(O 22-)、超氧化物(O 2-)、臭氧化物(O 3-)3·1 普通氧化物(1)制备碱金属:4Li + O 2 2Li 2O(白)Na 2O 2 + 2Na → 2Na 2O(白)2KNO 3 + 10K → 6K 2O + N 2碱土金属:MCO 3 → MO + CO 2M(NO 3)2 → MO + NO 2 + O 2(2)性质①与水作用:碱金属氧化物:M 2O+H 2O→2MOH 反应的剧烈程度由Li 到Cs 依次增加碱土金属氧化物:MO+H 2O→ M(OH)2 反应的剧烈程度从BeO 到BaO 依次增加 ②BeO 为两性,其余为碱性。
高考化学复习碱金属元素知识点总结碱金属差不多上银白色的金属(铯略带金色光泽),密度小,熔点和沸点都比较低。
以下是碱金属元素知识点,请大伙儿把握。
1.碱金属元素碱金属包含锂(Li)、钠(Na)、钾(K)、铷(Rb)、铯(Cs)、钫(Fr)六种元素.由于钫是人工放射性元素,中学化学不作介绍.2.碱金属元素的原子结构相似性:碱金属元素的原子最外层都只有1个电子,次外层为8个电子(其中Li原子次外层只有2个电子).因此在化学反应中,碱金属元素的原子总是失去最外层的1个电子而显+1价.递变性:Li、Na、K、Rb、Cs等碱金属元素的原子核外电子层数逐步增多,原子半径逐步增大,核对最外层电子的吸引力逐步减弱,失电子能力逐步增强,元素的金属性逐步增强.3.碱金属的物理性质及其变化规律(1)颜色:银白色金属(Cs略带金色光泽).(2)硬度:小,且随Li、Na、K、Rb、Cs,金属的硬度逐步减小.这是由于原子的电子层数逐步增多,原子半径逐步增大,原子之间的作用力逐步减弱所致.碱金属的硬度小,用小刀可切割.(3)碱金属的熔点低.熔点最高的锂为180.5℃,铯的熔点是28.4℃.随着原子序数的增加,单质的熔点逐步降低.(4)碱金属的密度小.Li、Na、K的密度小于水的密度,且锂的密度小于煤油的密度.随着原子序数的增大,碱金属的密度逐步增大.但钾的密度小于钠的密度,显现反常现象.这是由于金属的密度取决于两个方面的作用,一方面是原子质量,另一方面是原子体积,从钠到钾,原子质量增大所起的作用小于原子体积增大的作用,因此钾的密度反而比钠的密度小.4.碱金属的化学性质碱金属与钠一样差不多上爽朗的金属,其性质与钠的性质相似.但由于碱金属原子结构的递变性,其金属爽朗性有所差异,化合物的性质也有差异.(1)与水反应相似性:碱金属单质都能与水反应,生成碱和氢气.2R+2H2O=2ROH+H2(R代表碱金属原子)递变性:随着原子序数的增大,金属与水反应的剧烈程度增大,生成物的碱性增强.例如:钠与冷水反应放出热量将钠熔化成小球,而钾与冷水反应时,钾球发红,氢气燃烧,并有轻微爆炸.LiOH是中强碱,CsOH是最强碱.(2)与非金属反应相似性:碱金属的单质可与大多数非金属单质反应,生成物差不多上含R+阳离子的离子化合物.递变性:碱金属与氧气反应时,除锂和常温下缓慢氧化的钠能生成正常的氧化物(R2O)外,其余的碱金属氧化物是复杂氧化物.4Li+O2=2Li2O4Na+O22Na+O2 Na2O2 (过氧化钠,氧元素化合价-1)K+O2 KO2 (超氧化钾)(3)与盐溶液反应碱金属与盐的水溶液反应时,第一是碱金属与水反应生成碱和氢气,生成的碱可能再与盐反应.专门注意:碱金属单质都不能从盐溶液中置换出较不爽朗金属.如:2Na+CuSO4+2H2O=Cu(OH)2+Na2SO4+H25.焰色反应(1)概念:焰色反应是指某些金属或金属化合物在火焰上灼烧时,火焰出现专门的颜色(称焰色).(2)几种金属及其离子的焰色Li(Li+) 紫红Na(Na+)黄色K(K+) 紫色(透过蓝色钴玻璃观看)Cu(Cu2+) 绿色Ca(Ca2+)砖红色Ba(Ba2+) 黄绿色Sr(Sr2+)洋红色(3)焰色反应是物理变化.焰色是因为金属原子或离子外围电子发生跃迁,然后回落到原位时放出的能量.由于电子回落过程放出能量的频率不同而产生不同的光.因此焰色反应属于物理变化(但单质进行焰色反应时,由于金属爽朗则易生成氧化物,现在既有物理变化又有化学变化).(4)焰色反应实验的注意事项a.火焰最好是无色的或浅色的,以免干扰观看离子的焰色.b.每次实验前要将铂丝在盐酸中洗净并在灯焰上灼烧至火焰无色(在酒精灯焰上烧至不改变焰色).c.观看K+的焰色应透过蓝色钴玻璃片,以滤去对紫色光有遮盖作用的黄光,幸免杂质Na+所造成的干扰.6.碱金属的实验室储存方法碱金属差不多上爽朗金属,极易与空气中的水、氧气等反应,储存时应隔绝空气和水.金属钠、钾、铷、铯储存在干燥的煤油或液体石蜡中,而金属锂的密度比煤油的密度小,只能储存于液体石蜡中.7.碱金属元素单质及化合物的特性(1)一样而言,在金属活动性顺序中前面的金属能把后面的金属从其盐溶液中置换出来.但这一结论不适宜于爽朗金属(K、Ca、Na等).如将金属K投入饱和NaCl溶液中,则可不能发生反应:K+NaCl=KCl+Na(该反应在溶液中不能发生)现在,由于2K+2H2O=2KOH+H2,H2O减少,假如温度不变,会有NaCl晶体析出.(2)一样合金为固态,而NaK合金在常温时为液态.(3)一样酸式盐的溶解度大于正盐,而NaHCO3的溶解度小于Na2CO3.(4)钾的化合物可作肥料,但钾的氧化物和KOH除外.(5)碱金属元素随原子序数的增大,其单质的密度一样也增大,但钾的密度却反常,Na为0.97g/cm3,而K为0.86g/cm3.(6)由于碱金属都专门爽朗,在常温下就容易跟空气中的O2、水等反应,因此碱金属单质通常储存在煤油中.但锂的密度为0.534g/cm3,比煤油的密度(0.8g/cm3)小,因此不能把锂储存在煤油中,常把锂封存在固体石蜡中.碱金属元素知识点的内容就为大伙儿分享到那个地点,更多杰出内容请连续关注查字典化学网。
《碱金属》知识点总结一、碱金属 :锂、钠、钾、铷、铯、钫原子的最外电子层上都只有一个电子,由于它们的氧化物溶解于水都是强碱,所以称这一族元素叫做碱金属。
二、钠的物理性质:钠质软,呈银白色,密度比水小,熔点低,是热和电的良导体。
三、钠的化学性质1、与非金属反应4na+o2====2na2o (na2o不稳定)2na+o2====na2o2 (na2o2稳定)2na+cl2===2nacl2na+s====na2s ( 发生爆炸)2、与化合物反应2na+2h2o====2naoh+h2↑(现象及缘由:钠浮于水面,因钠密度比水小;熔成小球,因钠熔点低;小球游动发出吱吱声,因有氢气产生;加入酚酞溶液变红,因有碱生成) na与cuso4溶液的反应首先是钠与水反应2na+2h2o====2naoh+h2↑然后是2naoh+ cuso4===cu(oh)2↓+na2so4(有蓝色沉淀) 注:少量的钠应放在煤油中保存,大量的应用蜡封保存。
第二节钠的化合物一、钠的氧化物〔氧化钠和过氧化钠〕na2o+h2o===2naoh (na2o是碱性氧化物)2 na2o2+2h2o===4naoh+o2↑〔 na2o2不是碱性氧化物、na2o2是强氧化剂,可以用来漂白〕2na2o2+2co2=2na2co3+o2↑(在呼吸面具或潜水艇里可用作供氧剂二、钠的`其它重要化合物1、硫酸钠芒硝〔na2so4.10h2o〕用作缓泻剂2、碳酸钠 na2co3 用作洗涤剂3、碳酸氢钠 nahco3 作发孝粉和治胃酸过多注:碳酸钠和碳酸氢钠的比较水溶性:na2co3 比nahco3大与hcl反应速度nahco3 比na2co3快热稳定性nahco3受热易分解na2co3不易分解2 nahco3=na2co3+h2o+co2↑〔常用此法除杂〕第三节碱金属元素一、物理性质〔详见课本107页〕银白色,松软,从li→cs熔沸点降低二、性质递变规律li na k rb cs原子半径渐大,失电子渐易,还原性渐强,与水反应越来越猛烈,生成的碱的碱性渐强。
碱金属知识点规律大全1.钠[钠的物理性质]很软,可用小刀切割;具有银白色金属光泽(但常见的钠的表面为淡黄色);密度比水小而比煤油大(故浮在水面上而沉于煤油中);熔点、沸点低;是热和电的良导体.[钠的化学性质](1)Na与O2反应:常温下:4Na + O2=2Na2O,2Na2O + O2=2Na2O2(所以钠表面的氧化层既有Na2O也有Na2O2,且Na2O2比Na2O稳定).加热时:2Na + O2Na2O2(钠在空气中燃烧,发出黄色火焰,生成淡黄色固体).(2)Na与非金属反应:钠可与大多数的非金属反应,生成+1价的钠的化合物.例如:2Na + C122NaCl 2Na + S Na2S(3)Na与H2O反应.化学方程式及氧化还原分析:离子方程式:2Na + 2H2O=2Na++ 2OH-+ H2↑Na与H2O反应的现象:①浮②熔⑧游④鸣⑤红.(4)Na与酸溶液反应.例如:2Na + 2HCl=2NaCl + H2↑2Na + H2SO4=Na2SO4 + H2↑由于酸中H+浓度比水中H+浓度大得多,因此Na与酸的反应要比水剧烈得多.钠与酸的反应有两种情况:①酸足量(过量)时:只有溶质酸与钠反应.②酸不足量时:钠首先与酸反应,当溶质酸反应完后,剩余的钠再与水应.因此,在涉及有关生成的NaOH或H2的量的计算时应特别注意这一点.(5)Na与盐溶液的反应.在以盐为溶质的水溶液中,应首先考虑钠与水反应生成NaOH和H2,再分析NaOH可能发生的反应.例如,把钠投入CuSO4溶液中:2Na + 2H2O=2NaOH + H2↑2NaOH + CuSO4=Cu(OH)2↓+ Na2SO4注意:钠与熔融的盐反应时,可置换出盐中较不活泼的金属.例如:4Na + TiCl4(熔融) 4NaCl + Ti[实验室中钠的保存方法] 由于钠的密度比煤油大且不与煤油反应,所以在实验室中通常将钠保存在煤油里,以隔绝与空气中的气体和水接触.钠在自然界里的存在:由于钠的化学性质很活泼,故钠在自然界中只能以化合态的形式(主要为NaCl,此外还有Na2SO4、Na2CO3、NaNO3等)存在.[钠的主要用途](1)制备过氧化钠.(原理:2Na + O2Na2O2)(2)Na-K合金(常温下为液态)作原子反应堆的导热剂.(原因:Na-K合金熔点低、导热性好)(3)冶炼如钛、锆、铌、钽等稀有金属.(原理:金属钠为强还原剂)(4)制高压钠灯.(原因:发出的黄色光射程远,透雾能力强)2.钠的化合物[过氧化钠]物理性质淡黄色固体粉末化学性质与H2O反应2Na2O2 + 2H2O =4NaOH + O2现象:反应产生的气体能使余烬的木条复燃;反应放出的热能使棉花燃烧起来与CO2反应2Na2O2 + 2CO2=2Na2CO3 + O2说明:该反应为放热反应强氧化剂能使织物、麦秆、羽毛等有色物质褪色用途呼吸面具和潜水艇里氧气的来源;作漂白剂说明(1)Na2O2与H2O、CO2发生反应的电子转移情况如下:由此可见,在这两个反应中,Na2O2既是氧化剂又是还原剂,H2O或CO2只作反应物,不参与氧化还原反应.(2)能够与Na2O2反应产生O2的,可能是CO2、水蒸气或CO2和水蒸气的混合气体.(3)过氧化钠与水反应的原理是实验室制氧气方法之一,其发生装置为“固+ 液→气体”型装置.[碳酸钠与碳酸氢钠]Na2CO3NaHCO3俗名纯碱、苏打小苏打颜色、状态白色粉末.碳酸钠结晶水合物的化学式为Na2CO3·10H2O白色晶体.无结晶水合物水溶性易溶于水溶于水,但溶解度比Na2CO3小热稳定性加热不分解加热易分解.化学方程式为:2NaHCO3Na2CO3+ CO2↑+ H2O与酸反应较缓慢.反应分两步进行:CO32-+ H+= HCO3-HCO3-+ H+= CO2↑+ H2O较剧烈,放出CO2的速度快HCO3-+ H+= CO2↑+H2O与NaOH 反应不反应NaHCO3 + NaOH = Na2CO3 + H2O酸式盐与碱反应可生成盐和水与CaCl2溶液反应CO32-+ Ca2+= CaCO3↓不反应。
高一化学碱金属知识点总结随着现代科学技术的不断发展,化学作为一门基础科学,对于我们的生活和社会产生了重要影响。
而在高中化学学习的过程中,碱金属是一个非常重要的知识点。
在这篇文章中,我们将总结高一化学中关于碱金属的知识。
1. 碱金属的特性碱金属是指周期表中第一组的元素,包括锂(Li)、钠(Na)、钾(K)、铷(Rb)、铯(Cs)和钫(Fr)。
这些元素在自然界中大多以化合物形式存在,具有许多共同的特性。
首先,碱金属是活泼的金属。
它们容易失去电子,形成带正电荷的离子,也就是阳离子。
这是因为它们的外层电子结构只有一个s电子,而这个电子很容易被移走。
其次,碱金属是非常活泼的金属。
它们与非金属反应非常迅速,甚至可以与空气中的水分和氧气反应起火。
这种反应非常强烈,有时甚至会爆炸。
另外,碱金属的密度相对较低,而且具有较低的熔点和沸点。
这使得它们在实际应用中有一定的用途,例如在制造合金和电池中广泛应用。
2. 碱金属与水的反应碱金属与水反应是我们学习化学时经常遇到的一个实验。
这个实验可以帮助我们了解碱金属的活泼性和与水反应的产物。
当碱金属与水反应时,会发生放出氢气的反应。
这是因为碱金属的离子与水分子结合形成了氢氧化物,并释放出氢气。
例如,钠与水反应的方程式可以表示为:2Na + 2H2O -> 2NaOH + H2↑在这个反应中,钠离子与水分子结合形成了钠氢氧化物(NaOH),并释放出氢气。
需要注意的是,碱金属与水反应是一个剧烈的放热反应,反应过程中会产生大量的热量。
因此,在进行实验时应该小心操作,以免发生意外。
3. 碱金属与非金属的反应除了与水反应外,碱金属还与非金属元素发生反应。
这些反应也非常活泼,产生的产物具有一定的特点。
例如,碱金属与卤素的反应非常剧烈,会产生相应的盐。
以钠和氯为例,它们的反应可以表示为:2Na + Cl2 -> 2NaCl在这个反应中,钠与氯发生了置换反应,生成了氯化钠。
另外一个例子是碱金属与氧气的反应。
碱金属知识点规律大全1.钠[钠的物理性质]很软,可用小刀切割;具有银白色金属光泽(但常见的钠的表面为淡黄色);密度比水小而比煤油大(故浮在水面上而沉于煤油中);熔点、沸点低;是热和电的良导体.[钠的化学性质](1)Na与O2反应:常温下:4Na + O2=2Na2O,2Na2O + O2=2Na2O2(所以钠表面的氧化层既有Na2O也有Na2O2,且Na2O2比Na2O稳定).加热时:2Na + O2Na2O2(钠在空气中燃烧,发出黄色火焰,生成淡黄色固体).(2)Na与非金属反应:钠可与大多数的非金属反应,生成+1价的钠的化合物.例如:2Na + C122NaCl 2Na + S Na2S(3)Na与H2O反应.化学方程式及氧化还原分析:离子方程式:2Na + 2H2O=2Na++ 2OH-+ H2↑Na与H2O反应的现象:①浮②熔⑧游④鸣⑤红.(4)Na与酸溶液反应.例如:2Na + 2HCl=2NaCl + H2↑2Na + H2SO4=Na2SO4 + H2↑由于酸中H+浓度比水中H+浓度大得多,因此Na与酸的反应要比水剧烈得多.钠与酸的反应有两种情况:①酸足量(过量)时:只有溶质酸与钠反应.②酸不足量时:钠首先与酸反应,当溶质酸反应完后,剩余的钠再与水应.因此,在涉及有关生成的NaOH或H2的量的计算时应特别注意这一点.(5)Na与盐溶液的反应.在以盐为溶质的水溶液中,应首先考虑钠与水反应生成NaOH和H2,再分析NaOH可能发生的反应.例如,把钠投入CuSO4溶液中:2Na + 2H2O=2NaOH + H2↑2NaOH + CuSO4=Cu(OH)2↓+ Na2SO4注意:钠与熔融的盐反应时,可置换出盐中较不活泼的金属.例如:4Na + TiCl4(熔融) 4NaCl + Ti[实验室中钠的保存方法] 由于钠的密度比煤油大且不与煤油反应,所以在实验室中通常将钠保存在煤油里,以隔绝与空气中的气体和水接触.钠在自然界里的存在:由于钠的化学性质很活泼,故钠在自然界中只能以化合态的形式(主要为NaCl,此外还有Na2SO4、Na2CO3、NaNO3等)存在.[钠的主要用途](1)制备过氧化钠.(原理:2Na + O2Na2O2)(2)Na-K合金(常温下为液态)作原子反应堆的导热剂.(原因:Na-K合金熔点低、导热性好)(3)冶炼如钛、锆、铌、钽等稀有金属.(原理:金属钠为强还原剂)(4)制高压钠灯.(原因:发出的黄色光射程远,透雾能力强)2.钠的化合物[过氧化钠]物理性质淡黄色固体粉末化学性质与H2O反应2Na2O2 + 2H2O =4NaOH + O2现象:反应产生的气体能使余烬的木条复燃;反应放出的热能使棉花燃烧起来与CO2反应2Na2O2 + 2CO2=2Na2CO3 + O2说明:该反应为放热反应强氧化剂能使织物、麦秆、羽毛等有色物质褪色用途呼吸面具和潜水艇里氧气的来源;作漂白剂说明(1)Na2O2与H2O、CO2发生反应的电子转移情况如下:由此可见,在这两个反应中,Na2O2既是氧化剂又是还原剂,H2O或CO2只作反应物,不参与氧化还原反应.(2)能够与Na2O2反应产生O2的,可能是CO2、水蒸气或CO2和水蒸气的混合气体.(3)过氧化钠与水反应的原理是实验室制氧气方法之一,其发生装置为“固+ 液→气体”型装置.[碳酸钠与碳酸氢钠]Na2CO3NaHCO3俗名纯碱、苏打小苏打颜色、状态白色粉末.碳酸钠结晶水合物的化学式为Na2CO3·10H2O白色晶体.无结晶水合物水溶性易溶于水溶于水,但溶解度比Na2CO3小热稳定性加热不分解加热易分解.化学方程式为:2NaHCO3Na2CO3+ CO2↑+ H2O与酸反应较缓慢.反应分两步进行:CO32-+ H+= HCO3-HCO3-+ H+= CO2↑+ H2O较剧烈,放出CO2的速度快HCO3-+ H+= CO2↑+H2O与NaOH 反应不反应NaHCO3 + NaOH = Na2CO3 + H2O酸式盐与碱反应可生成盐和水与CaCl2溶液反应CO32-+ Ca2+= CaCO3↓不反应。
第五讲碱金属元素1.复习重点碱金属元素的原子结构及物理性质比较,碱金属的化学性质,焰色反应实验的操作步骤;原子的核外电子排布碱金属元素相似性递变性2.难点聚焦( 1)碱金属元素单质的化学性质:1)相似性:碱金属元素在结构上的相似性,决定了锂、钠、钾、铷、铯在性质上的相似性,碱金属都是强还原剂,性质活泼。
具体表现在都能与O2、Cl 2、水、稀酸溶液反应,生成含R ( R 为碱金属)的离子化合物;他们的氧化物对应水化物均是强碱;2)递变性:随着原子序数的增加,电子层数递增,原子半径渐大,失电子渐易,还原性渐强,又决定了他们在性质上的递变性。
具体表现为:①与O2反应越来越剧烈,产物越来越复杂,②与 H 2O 反应越来越剧烈,③随着核电荷数的增强,其最高价氧化物对应的水化物的碱性增强:CsOH RbOH KOH NaOH LiOH ;( 2)实验是如何保存锂、钠、钾:均是活泼的金属,极易氧化变质甚至引起燃烧,它们又都能与水、水溶液、醇溶液等发生反应产生氢气,是易燃易爆物质,存放它们要保证不与空气、水分接触;又因为它们的密度小,所以锂只能保存在液体石蜡或封存在固体石蜡中,而将钠、钾保存在煤油中;法用( 3)碱金属的制取:金属Li 和 Na 主要是用电解熔融氯化物的方法制取;金属K 因为易溶于盐不易分离,且电解时有副反应发生,故一般采用热还原Na 从熔融 KCl 中把 K 置换出来(不是普通的置换,而是采用置换加抽取的方法,属于反应平衡);铷和铯一般也采用活泼金属还原法制取。
(4).焰色反应操作的注意事项有哪些?(1) 所用火焰本身的颜色要浅,以免干扰观察.(2)蘸取待测物的金属丝本身在火焰上灼烧时应无颜色,同时熔点要高,不易被氧化.用铂丝效果最好,也可用铁丝、镍丝、钨丝等来代替铂丝.但不能用铜丝,因为它在灼烧时有绿色火焰产生.(3)金属丝在使用前要用稀盐酸将其表面的氧化物洗净,然后在火焰上灼烧至无色,以除去能起焰色反应的少量杂质.(4)观察钾的焰色时,要透过蓝色的钴玻璃片,因为钾中常混有钠的化合物杂质,蓝色钴玻璃可以滤去黄色火焰,以看清钾的紫色火焰.3.例题精讲例1已知相对原子质量:Li6.9,Na 23, K 39,Rb 85。
高考化学复习碱金属元素知识点总结
碱金属都是银白色的金属(铯略带金色光泽),密度小,熔点和沸点都比较低。
以下是碱金属元素知识点,请大家掌握。
1.碱金属元素
碱金属包含锂(Li)、钠(Na)、钾(K)、铷(Rb)、铯(Cs)、钫(Fr)六种元素.由于钫是人工放射性元素,中学化学不作介绍.
2.碱金属元素的原子结构
相似性:碱金属元素的原子最外层都只有1个电子,次外层为8个电子(其中Li原子次外层只有2个电子).所以在化学反应中,碱金属元素的原子总是失去最外层的1个电子而显+1价. 递变性:Li、Na、K、Rb、Cs等碱金属元素的原子核外电子层数逐渐增多,原子半径逐渐增大,核对最外层电子的吸引力逐渐减弱,失电子能力逐渐增强,元素的金属性逐渐增强.
3.碱金属的物理性质及其变化规律
(1)颜色:银白色金属(Cs略带金色光泽).
(2)硬度:小,且随Li、Na、K、Rb、Cs,金属的硬度逐渐减小.这是由于原子的电子层数逐渐增多,原子半径逐渐增大,原子之间的作用力逐渐减弱所致.碱金属的硬度小,用小刀可切割.
(3)碱金属的熔点低.熔点最高的锂为180.5℃,铯的熔点是28.4℃.随着原子序数的增加,单质的熔点逐渐降低.
(4)碱金属的密度小.Li、Na、K的密度小于水的密度,且锂的
密度小于煤油的密度.随着原子序数的增大,碱金属的密度逐渐增大.但钾的密度小于钠的密度,出现反常现象.这是由于金属的密度取决于两个方面的作用,一方面是原子质量,另一方面是原子体积,从钠到钾,原子质量增大所起的作用小于原子体积增大的作用,所以钾的密度反而比钠的密度小.
4.碱金属的化学性质
碱金属与钠一样都是活泼的金属,其性质与钠的性质相似.但由于碱金属原子结构的递变性,其金属活泼性有所差异,化合物的性质也有差异.
(1)与水反应
相似性:碱金属单质都能与水反应,生成碱和氢气.
2R+2H2O=2ROH+H2(R代表碱金属原子)
递变性:随着原子序数的增大,金属与水反应的剧烈程度增大,生成物的碱性增强.
例如:钠与冷水反应放出热量将钠熔化成小球,而钾与冷水反应时,钾球发红,氢气燃烧,并有轻微爆炸.LiOH是中强
碱,CsOH是最强碱.
(2)与非金属反应
相似性:碱金属的单质可与大多数非金属单质反应,生成物都是含R+阳离子的离子化合物.
递变性:碱金属与氧气反应时,除锂和常温下缓慢氧化的钠能生成正常的氧化物(R2O)外,其余的碱金属氧化物是复杂氧化
物.
4Li+O2=2Li2O
4Na+O2
2Na+O2 Na2O2 (过氧化钠,氧元素化合价-1)
K+O2 KO2 (超氧化钾)
(3)与盐溶液反应
碱金属与盐的水溶液反应时,首先是碱金属与水反应生成碱和氢气,生成的碱可能再与盐反应.
特别注意:碱金属单质都不能从盐溶液中置换出较不活泼金属.如:
2Na+CuSO4+2H2O=Cu(OH)2+Na2SO4+H2
5.焰色反应
(1)概念:焰色反应是指某些金属或金属化合物在火焰上灼烧时,火焰呈现特殊的颜色(称焰色).
(2)几种金属及其离子的焰色
Li(Li+) 紫红Na(Na+)黄色
K(K+) 紫色(透过蓝色钴玻璃观察)
Cu(Cu2+) 绿色Ca(Ca2+)砖红色
Ba(Ba2+) 黄绿色Sr(Sr2+)洋红色(3)焰色反应是物理变化.焰色是因为金属原子或离子外围电子发生跃迁,然后回落到原位时放出的能量.由于电子回落过程放出能量的频率不同而产生不同的光.所以焰色反应属于物理变化(但单质进行焰
色反应时,由于金属活泼则易生成氧化物,此时既有物理变化又有化学变化).
(4)焰色反应实验的注意事项
a.火焰最好是无色的或浅色的,以免干扰观察离子的焰色.
b.每次实验前要将铂丝在盐酸中洗净并在灯焰上灼烧至火焰无色(在酒精灯焰上烧至不改变焰色).
c.观察K+的焰色应透过蓝色钴玻璃片,以滤去对紫色光有遮盖作用的黄光,避免杂质Na+所造成的干扰.
6.碱金属的实验室保存方法
碱金属都是活泼金属,极易与空气中的水、氧气等反应,保存时应隔绝空气和水.金属钠、钾、铷、铯保存在干燥的煤油或液体石蜡中,而金属锂的密度比煤油的密度小,只能保存于液体石蜡中.
7.碱金属元素单质及化合物的特性
(1)一般而言,在金属活动性顺序中前面的金属能把后面的金属从其盐溶液中置换出来.但这一结论不适宜于活泼金属(K、Ca、Na等).
如将金属K投入饱和NaCl溶液中,则不会发生反应:
K+NaCl=KCl+Na(该反应在溶液中不能发生)
此时,由于2K+2H2O=2KOH+H2,H2O减少,如果温度不变,会有NaCl晶体析出.
(2)一般合金为固态,而NaK合金在常温时为液态.
(3)一般酸式盐的溶解度大于正盐,而NaHCO3的溶解度小于Na2CO3.
(4)钾的化合物可作肥料,但钾的氧化物和KOH除外.
(5)碱金属元素随原子序数的增大,其单质的密度一般也增大,但钾的密度却反常,Na为0.97g/cm3,而K为0.86g/cm3. (6)由于碱金属都很活泼,在常温下就容易跟空气中的O2、水等反应,所以碱金属单质通常保存在煤油中.但锂的密度为
0.534g/cm3,比煤油的密度(0.8g/cm3)小,所以不能把锂保存在煤油中,常把锂封存在固体石蜡中.
碱金属元素知识点的内容就为大家分享到这里,更多精彩内容请持续关注查字典化学网。
2019年高考第一轮复习备考专题已经新鲜出炉了,专题包含高考各科第一轮复习要点、复习方法、复习计划、复习试题,大家来一起看看吧~。