沃尔沃故障代码表(2)
- 格式:xls
- 大小:32.00 KB
- 文档页数:6
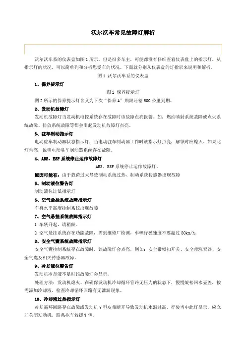
沃尔沃车常见故障灯解析时间:2021.03.04 创作:欧阳地沃尔沃车系的仪表盘如图1所示。
但是很多车主,可能都没有仔细查看仪表盘上的指示灯。
从指示灯的状况,可以简单列和分析您爱车的状况。
下面就分别从仪表盘的灯指示来说明和解析。
图1 沃尔沃车系的仪表盘1、保养提示灯图2 保养提示灯图2所示的保养提示灯含义为下次“保养A”期限还差500公里到期。
2、发动机故障灯发动机故障灯当发动机电控系统存在故障时该故障点亮报警。
如:燃油喷射系统故障或点火系统故障、排放系统故障等都会引起发动机故障灯点亮。
3、驻车制动指示灯电动驻车制动器状态指示灯,当电动驻车制动器工作时该指示灯点亮,解锁时应熄灭。
如果此灯常亮,说明电动驻车制动器系统存在故障。
4、ABS、ESP系统停止运作故障灯ABS、ESP系统停止运作故障灯。
原因可能有:由于载荷过大导致制动系统过热、制动系统传感器出现故障5、制动液位警告灯制动液位过低指示灯6、空气悬挂系统故障指示灯车身水平高度控制系统出现故障7、空气悬挂系统故障指示灯1 车辆升起,请稍候。
2 空气悬挂系统存在功能故障,需到维修厂检测,车辆行驶速度不要超过80km/h。
8、安全气囊系统故障指示灯安全气囊控制系统存在故障时,该故障灯会点亮,例如:安全带锁扣开关、安全带涨紧器、安全气囊及相关传感器故障。
9、冷却液位警告灯发动机冷却液不足时该故障灯会显示。
处理方法:发动机熄火、在确保发动机冷却循环管路无压力的状态下,慢慢旋松回水壶盖,按需添加冷却液。
检查冷却循环回路有无泄漏现象。
10、冷却液过热指示灯冷却循环回路存在故障或发动机V型皮带断开导致发动机水温过高。
行驶当中此灯显示,应立即关闭发动机,联系拖车救援车辆。
11、发动机风扇故障指示灯为避免因发动机水温过高造成次级损坏,应联系拖车救援车辆。
12、车外照明系统故障指示灯当车辆外部照明部件之一出现故障时该故障灯会显示,并会有辅助文字信息显示,指示有故障的部件名称。
沃尔沃挖掘机故障代码表SAE-弋码,转换成故障代码(配备D12C发动机)机器系列号码EC330B 10236EC360B 10829保养工具VCADS Pro使用SAE类型的故障代码。
SAE故障代码的设计包括例如MID, PID和FMI下面的识别数字。
M I D:Message Identification Description (表示控制组件识别)。
每个控制组件有一个独特的数字。
PID:Parameter Identification D escription (表示参数/ 数值的识别)。
每个参数有一个唯一的数字。
PPID:Proprietary Parameter I dentification Description (表示Volvo 独特参数数值/ 识别)。
每个参数都有Volvo 独特号码。
SID:Subsystem Identification D escription (表示元件识别)。
SID数字决定于它们从哪个控制组件(MID)传送而来。
每个控制组件有自己的SID数字序列。
例外的是SID数字151- 255,它们是所有系统共同的。
PSID:Proprietary Subsystem I dentification Description 。
(表示Volvo 独特元件识别)。
F M I:Failure Mode I dentifier (表示识别故障类型)。
故障排除信息是基于沃尔沃(Volvo)挖掘机的故障代码。
在VCADSPro 上读取故障代码时,为了进一步的故障排除,SAE故障代码必须被转换为沃尔沃挖掘机故障代码。
以下是SAE故障代码到沃尔沃挖掘机故障代码的转换表。
目录SAE 代码MID 128 发动机控制组件(E-ECU)MID 187 车辆控制组件(V-ECU)MID 128 发动机控制组件(E-ECU), 故障代码SAE代码沃尔沃(Volvo )挖掘机故障代码PID, PPID, SID, PSID FMIMIDPID45 3 RE2501- 03 进气预热继电器,高电128压4 RE2501 - 04 进气预热继电器,低电压5 RE2501 - 05 进气预热继电器,开路PID94 0 ER49- 00 燃油供应压力传感器,低128于限制压力3 ER49 - 03 燃油供应压力传感器,高电压4 ER49 - 04 燃油供应压力传感器,低电压PID100 1 ER45- 01 发动机机油压力传感器,128太低3 ER45 - 03 发动机机油压力传感器,高电压4 ER45 - 04 发动机机油压力传感器,低电压11 ER45 - 11 发动机机油压力传感器,其它故障128 PID102 34 ER44 - 0411 ER44 - 11128 PID105 34 ER42 - 0411 ER42 - 11128 PID107 0ER44- 03 增压压力传感器,高电压增压压力传感器,3 ER4A - 034 ER4A - 045 ER4A - 05 128 PID108 3电压4 ER4C - 04 128 PID110 0太高3 ER47 - 034 ER47 - 0411 ER47 - 11 128 PID111 13 ER46 - 034 ER46 - 04 空气过滤器压力下降传感器,高电压空气过滤器压力下降传感器,低电压空气过滤器压力下降传感器,开路ER4C - 03 环境空气压力传感器,高环境空气压力传感器,低电压ER47- 00 发动机冷却液温度传感器,发动机冷却液温度传感器,高电压发动机冷却液温度传感器,低电压发动机冷却液温度传感器,其它故障ER46 - 01 冷却液液位传感器,太低冷却液液位传感器,高电压冷却液液位传感器,低电压传感器,压力下降太多128 PID158 0 ER4E - 00 E-ECU 输入电源电压,过高电压1 ER4E - 0 E-ECU 输入电源电压,过低电压128 PID172 3 ER4B - 03 进气温度传感器,高电压4 ER4B - 04 进气温度传感器,低电压11 ER4B - 11 进气温度传感器,其它故障128 PID175 0 ER41- 00 发动机机油温度传感器,过高发动机机油温度传感器,高电压3 ER41 - 03发动机机油温度传感器,低电压4 ER41 - 0411 ER41 - 11 发动机机油温度传感器,其它故障128 SID1 3 MA2301 - 03 喷射器1 电磁阀,高电压04 喷射器1 电磁阀,低电压4 MA2301 -11 MA2301 - 11 喷射器1 电磁阀,其它故障128 SID2 3 MA2302 - 03 喷射器2 电磁阀,高电压04 喷射器2 电磁阀,低电压4 MA2302 -11 MA2302 - 11 喷射器2 电磁阀,其它故障128 SID3 3 MA2303 - 03 喷射器3 电磁阀,高电压04 喷射器3 电磁阀,低电压4 MA2303 -11 MA2303 - 11 喷射器3 电磁阀,其它故障128 SID4 3 MA2304 - 03 喷射器4 电磁阀,高电压4 MA2304 - 04 喷射器4 电磁阀,低电压11 MA2304 - 11 喷射器4 电磁阀,其它故障128 SID5 3 MA2305 - 03 喷射器5 电磁阀,高电压MA2305 - 04 喷射器5 电磁阀,低电压11 MA2305 - 11 喷射器5 电磁阀,其它故障128 SID6 3 MA2306 - 03 喷射器6 电磁阀,高电压MA2306 - 04 喷射器6电磁阀,低电压11 MA2306 - 11 喷射器6 电磁阀,其它故障128 SID21 3 ER48- 03 发动机位置传感器凸轮轴),高电压ER48 - 08 发动机位置传感器(凸轮轴),异常的频率11 ER48 - 11 发动机位置传感器(凸轮轴),其他功能失效128 SID22 ER43 - 02 发动机速度传感器飞轮),断续的或错误的数据ER43 - 03 发动机速度传感器(飞轮),高电压ER43 - 08 发动机速度传感器(飞轮),异常的频128 SID70 HE2501 - 03 进气预热线圈,高电压HE2501 - 04 进气预热线圈,低电压HE2501 - 05 进气预热线圈,开路128 SID231 ER13 - 09 通讯J1939 ,通讯故障11ER13 -1112ER13 -12128SID2402误的数据128SID25012元或元件128SID2532误的数据128SID25412单元或元件187PPID112212MA9105 - 12汇流关闭电磁阀(大187 PPID1123 12 MA9113 - 12液压油冷却器风扇电187PPID1133SW2701 -通讯 J1939 ,其它故障通讯 J1939 ,有故障的单元或元件ER12 - 02 E-ECU 控制器,断续的或错ER14 - 12 通讯 J1587 ,有故障的单ER12 - 02 E-ECU 控制器,断续的或错ER12 - 12 E-ECU 控制器,有故障的MID 187 车辆控制组件V-ECU ) , 故障代码元或元件有故障臂 / 小臂),失灵的单元组件或元件磁阀,单元或元件有问题高电压SAE 代码 沃尔沃( Volvo )挖掘机故障代码MID PID, PPID, SID,PSIDFMI187PPID1121 12MA9107 - 12 动力增压电磁阀,单4ER31 -045ER31 -05187PPID119134ER32 -045ER32 -05187SID231912ER13- 12187 SID2402正确的数据187SID250912ER14- 12187 SID251电压),过高电压1 ER21 - 014SW2701 - 04 发动机速度控制开关,低电压187PPID1134 3SW9101 - 03 流控制开关,高电压4SW9101 - 04 流控制开关,低电压187PPID1156SE9105 - 00 液压油温度传感器,过高3 SE9105 - 03 液压油温度传感器,高电压 4SE9105 - 04 液压油温度传感器,低电压ER31 - 03 动力变档比例阀,高电压 动力变档比例阀,低电压 动力变档比例阀,开路ER32 - 03 流控制比例阀,高电压 流控制比例阀,低电压流控制比例阀,开路ER13 - 09 通讯 J1939 ,通讯故障 通讯 J1939 ,有故障的单元或元件ER11 - 02 V-ECU 控制器,断续的或不ER14 - 09 通讯 J1587 ,通讯故障 通讯 J1587 ,有故障的单元或元件ER21- 00电池电压(V — ECU 输入功率电池电压(V — ECU 输入功率电压),过 低电压187 SID253 2 ER11 - 02 V-ECU 控制器,断续的或不187 PPID1190 3正确的数据1. 沃尔沃故障代码:PPID1121 MA9107 - 12 含义:动力增压电磁阀,单元或元件有故障2. 沃尔沃故障代码:PPID112 MA9105T2含义:汇流关闭电磁阀(大臂/ 小臂),失灵的单元组件或元件3. 沃尔沃故障代码PPID1123 MA9113 - 12含义:液压油冷却器风扇电磁阀,单元或元件有问题4. 沃尔沃故障代码PPID1133 SW2701 - 03 含义:发动机速度控制开关,高电压5. 沃尔沃故障代码PPID1134 SW9101 -03含义:流控制开关,高电压SW9101 - 04 含义:流控制开关,低电压6. 沃尔沃故障代码PPID1156 SE9105 -00 含义:液压油温度传感器,过高7. 沃尔沃故障代码PPID1190 ER31 - 03 含义:动力变档比例阀,高电压8. 沃尔沃故障代码.PPID1191 ER32 -03 含义:流控制比例阀,高电压4 沃尔沃故障代码SID231 障5 沃尔沃故障代码SID240 续的或不正确的数据6 沃尔沃故障代码SID250 障ER13 -09含义:通讯J1939,通讯故2 ER11 - 02 V-ECU 控制器,断ER14 - 09 含义:通讯J1587 ,通讯故12 ER14 - 12 通讯J1587 ,有故障的单元或元件12. 沃尔沃故障代码SID2 ER21 - 00含义:电池电压(V—ECU俞入功率电压),过高电压13. 沃尔沃故障代码SID253 ER11 - 02 V-ECU 含义:控制器,断续的或不正确的数据沃尔沃(Volvo )挖掘机的故障代码。
沃尔沃车常见故障灯解析沃尔沃车系的仪表盘如图1所示。
但是很多车主,可能都没有仔细查看仪表盘上的指示灯。
从指示灯的状况,可以简单列和分析您爱车的状况。
下面就分别从仪表盘的灯指示来说明和解析。
图1 沃尔沃车系的仪表盘1、保养提示灯图2 保养提示灯图2所示的保养提示灯含义为下次“保养A”期限还差500公里到期。
2、发动机故障灯发动机故障灯当发动机电控系统存在故障时该故障点亮报警。
如:燃油喷射系统故障或点火系统故障、排放系统故障等都会引起发动机故障灯点亮。
3、驻车制动指示灯电动驻车制动器状态指示灯,当电动驻车制动器工作时该指示灯点亮,解锁时应熄灭。
如果此灯常亮,说明电动驻车制动器系统存在故障。
4、ABS、ESP系统停止运作故障灯ABS、ESP系统停止运作故障灯。
原因可能有:由于载荷过大导致制动系统过热、制动系统传感器出现故障5、制动液位警告灯制动液位过低指示灯6、空气悬挂系统故障指示灯车身水平高度控制系统出现故障7、空气悬挂系统故障指示灯1 车辆升起,请稍候。
2 空气悬挂系统存在功能故障,需到维修厂检测,车辆行驶速度不要超过80km/h。
8、安全气囊系统故障指示灯安全气囊控制系统存在故障时,该故障灯会点亮,例如:安全带锁扣开关、安全带涨紧器、安全气囊及相关传感器故障。
9、冷却液位警告灯发动机冷却液不足时该故障灯会显示。
处理方法:发动机熄火、在确保发动机冷却循环管路无压力的状态下,慢慢旋松回水壶盖,按需添加冷却液。
检查冷却循环回路有无泄漏现象。
10、冷却液过热指示灯冷却循环回路存在故障或发动机V型皮带断开导致发动机水温过高。
行驶当中此灯显示,应立即关闭发动机,联系拖车救援车辆。
11、发动机风扇故障指示灯为避免因发动机水温过高造成次级损坏,应联系拖车救援车辆。
12、车外照明系统故障指示灯当车辆外部照明部件之一出现故障时该故障灯会显示,并会有辅助文字信息显示,指示有故障的部件名称。
13、夜视系统故障指示灯在装备夜视辅助系统功能的车辆上,在接通夜视按钮时,如果此灯点亮,说明当前状态下车辆的夜视功能不可用,需到维修厂检测。
发动机故障灯当发动机电控系统存在故障时该故障点亮报警。
如:燃油喷射系统故障或点火系统故障、排放系统故障等都会引起发动机故障灯点亮。
3、驻车制动指示灯电动驻车制动器状态指示灯,当电动驻车制动器工作时该指示灯点亮,解锁时应熄灭。
如果此灯常亮,说明电动驻车制动器系统存在故障。
4、ABS、ESP系统停止运作故障灯ABS、ESP系统停止运作故障灯。
原因可能有:由于载荷过大导致制动系统过热、制动系统传感器出现故障5、制动液位警告灯制动液位过低指示灯6、空气悬挂系统故障指示灯车身水平高度控制系统出现故障7、空气悬挂系统故障指示灯1 车辆升起,请稍候。
2 空气悬挂系统存在功能故障,需到维修厂检测,车辆行驶速度不要超过80km/h。
8、安全气囊系统故障指示灯安全气囊控制系统存在故障时,该故障灯会点亮,例如:安全带锁扣开关、安全带涨紧器、安全气囊及相关传感器故障。
9、冷却液位警告灯发动机冷却液不足时该故障灯会显示。
处理方法:发动机熄火、在确保发动机冷却循环管路无压力的状态下,慢慢旋松回水壶盖,按需添加冷却液。
检查冷却循环回路有无泄漏现象。
10、冷却液过热指示灯冷却循环回路存在故障或发动机V型皮带断开导致发动机水温过高。
行驶当中此灯显示,应立即关闭发动机,联系拖车救援车辆。
11、发动机风扇故障指示灯为避免因发动机水温过高造成次级损坏,应联系拖车救援车辆。
12、车外照明系统故障指示灯当车辆外部照明部件之一出现故障时该故障灯会显示,并会有辅助文字信息显示,指示有故障的部件名称。
13、夜视系统故障指示灯在装备夜视辅助系统功能的车辆上,在接通夜视按钮时,如果此灯点亮,说明当前状态下车辆的夜视功能不可用,需到维修厂检测。
该故障不会影像到车辆的正常使用,可适时维修。
14、发动机机油液位过低故障灯当发动机机油液位低于底限时该故障灯会点亮。
此故障灯点亮时应立即停止发动机运转,联系拖车救援。
15、发动机机油液位过低故障灯较上述红色机油液位故障灯的机油缺失症状轻微,需要在下次出车时检查机油液位,或开到维修厂检测。
沃尔沃车常见故障灯解析沃尔沃车系的仪表盘如图1所示;但是很多车主,可能都没有仔细查看仪表盘上的指示灯;从指示灯的状况,可以简单列和分析您爱车的状况;下面就分别从仪表盘的灯指示来说明和解析;图1 沃尔沃车系的仪表盘1、保养提示灯图2 保养提示灯图2所示的保养提示灯含义为下次“保养A”期限还差500公里到期;2、发动机故障灯发动机故障灯当发动机电控系统存在故障时该故障点亮报警;如:燃油喷射系统故障或点火系统故障、排放系统故障等都会引起发动机故障灯点亮;3、驻车制动指示灯电动驻车制动器状态指示灯,当电动驻车制动器工作时该指示灯点亮,解锁时应熄灭;如果此灯常亮,说明电动驻车制动器系统存在故障;4、ABS、ESP系统停止运作故障灯ABS、ESP系统停止运作故障灯;原因可能有:由于载荷过大导致制动系统过热、制动系统传感器出现故障5、制动液位警告灯制动液位过低指示灯6、空气悬挂系统故障指示灯车身水平高度控制系统出现故障7、空气悬挂系统故障指示灯1 车辆升起,请稍候;2 空气悬挂系统存在功能故障,需到维修厂检测,车辆行驶速度不要超过80km/h;8、安全气囊系统故障指示灯安全气囊控制系统存在故障时,该故障灯会点亮,例如:安全带锁扣开关、安全带涨紧器、安全气囊及相关传感器故障;9、冷却液位警告灯发动机冷却液不足时该故障灯会显示;处理方法:发动机熄火、在确保发动机冷却循环管路无压力的状态下,慢慢旋松回水壶盖,按需添加冷却液;检查冷却循环回路有无泄漏现象;10、冷却液过热指示灯冷却循环回路存在故障或发动机V型皮带断开导致发动机水温过高;行驶当中此灯显示,应立即关闭发动机,联系拖车救援车辆;11、发动机风扇故障指示灯为避免因发动机水温过高造成次级损坏,应联系拖车救援车辆;12、车外照明系统故障指示灯当车辆外部照明部件之一出现故障时该故障灯会显示,并会有辅助文字信息显示,指示有故障的部件名称;13、夜视系统故障指示灯在装备夜视辅助系统功能的车辆上,在接通夜视按钮时,如果此灯点亮,说明当前状态下车辆的夜视功能不可用,需到维修厂检测;该故障不会影像到车辆的正常使用,可适时维修;14、发动机机油液位过低故障灯当发动机机油液位低于底限时该故障灯会点亮;此故障灯点亮时应立即停止发动机运转,联系拖车救援;15、发动机机油液位过低故障灯较上述红色机油液位故障灯的机油缺失症状轻微,需要在下次出车时检查机油液位,或开到维修厂检测;16、轮胎压力缺失警告灯当车辆行驶当中一个或多个轮胎的压力急速降低,胎压警告灯会报警;胎压警告系统触发后需要手动对其进行复位,否则胎压灯会持续报警;17、雨刮液位警告灯当雨刮喷水壶内的液位过低时该灯点亮;建议在加注雨刮水时添加雨刮精,切勿用普通洗洁精代替,否则日久会造成喷水管路堵塞;18、防滑系统作用指示灯车辆行驶时,此灯点亮说明至少有一个车轮打滑,ESP系统介入工作指示灯;并非故障现象,一般是闪烁几秒后熄灭,或在重新启动车辆后熄灭;19、ABS故障指示灯防抱死制动系统ABS故障指示灯;当此灯点亮时说明制动系统防抱死功能当前不可用,谨慎驾驶,驶入维修厂检测;20、ESP系统故障指示灯电控车辆稳定行驶系统ESP故障指示灯;当此灯点亮时说明制动系统ESP控制功能当前不可用,谨慎驾驶,驶入维修厂检测;21、防溜车功能指示灯防溜车功能启用指示灯;22、发电机故障灯发电机有故障或车载电气系统有故障,蓄电池未充电;或发电机V型皮带断开;23、附加蓄电池故障灯采用附加蓄电池的车辆,在附加蓄电池的充电电路或其本身存在故障的情况下该灯点亮;24、发动机引擎盖状态指示灯指示发动机引擎盖的状态,如果开关未闭合则在行车时会报警;25、行李箱盖未关闭指示灯指示行李箱盖的状态;26、车门未关指示灯车辆行驶当中,如果有一扇门未关闭到位,则符号对应侧的车门状态指示灯点亮;27、注意力辅助系统警告灯在高速行车时防止驾驶员疲劳过度,适时提醒驾驶员要稍适休息后继续行车;28、第三排座椅靠背状态指示灯常见于X164底盘GL车系上;当第三排座椅靠背未进入锁止状态下行车时,该指示灯会点亮;29、翻车防护杆状态指示灯应用于SL车型R230底盘硬顶跑车,当“翻车保护杆状态指示灯”点亮时将无法打开活动车顶;30、紧急呼救系统故障指示灯在发生碰撞事故时,SOS系统自动拨通求救电话;目前此项功能只应用在USA版本车辆上;当前刹车片或后刹车片磨损到极限时,该故障灯会报警,需要更换刹车片;31、刹车片磨损警告灯。
沃尔沃挖掘机故障代码表SAE- 代码,转换成故障代码(配备D12C 发动机)机器系列号码EC330B 10236EC360B 10829保养工具VCADS Pro 使用SAE 类型的故障代码。
SAE 故障代码的设计包括例如MID ,PID 和FMI 下面的识别数字。
MID :Message Identification Description (表示控制组件识别)。
每个控制组件有一个独特的数字。
PID :Parameter Identification D escription (表示参数/数值的识别)。
每个参数有一个唯一的数字。
PPID :Proprietary Parameter I dentification Description (表示Volvo独特参数数值/识别)。
每个参数都有Volvo 独特号码。
SID :Subsystem Identification D escription (表示元件识别)。
SID 数字决定于它们从哪个控制组件(MID )传送而来。
每个控制组件有自己的SID 数字序列。
例外的是SID 数字151- 255,它们是所有系统共同的。
PSID :Proprietary Subsystem I dentification Description 。
(表示Volvo 独特元件识别)。
FMI :Failure Mode I dentifier (表示识别故障类型)。
故障排除信息是基于沃尔沃(Volvo )挖掘机的故障代码。
在VCADS Pro 上读取故障代码时,为了进一步的故障排除,SAE 故障代码必须被转换为沃尔沃挖掘机故障代码。
以下是SAE 故障代码到沃尔沃挖掘机故障代码的转换表。
目录SAE 代码MID 128 发动机控制组件(E-ECU )MID 187 车辆控制组件(V-ECU )MID 128 发动机控制组件(E-ECU ), 故障代码SAE- 代码沃尔沃(Volvo )挖掘机故障代码MID PID, PPID, SID, PSID FMI128 PID45 3 RE2501 - 03 进气预热继电器,高电压4 RE2501 - 04 进气预热继电器,低电压5 RE2501 - 05 进气预热继电器,开路128 PID94 0 ER49 - 00 燃油供应压力传感器,低于限制压力3 ER49 - 03 燃油供应压力传感器,高电压4 ER49 - 04 燃油供应压力传感器,低电压128 PID100 1 ER45 - 01 发动机机油压力传感器,太低3 ER45 - 03 发动机机油压力传感器,高电压4 ER45 - 04 发动机机油压力传感器,低电压11 ER45 - 11 发动机机油压力传感器,其它故障128 PID102 3 ER44 - 03 增压压力传感器,高电4 ER44 - 04 增压压力传感器,低电压11 ER44 - 11 增压压力传感器,其它故障128 PID105 3 ER42 - 03 增压温度传感器,高电压4 ER42 - 04 增压温度传感器,低电压11 ER42 - 11 增压温度传感器,其它故障128 PID107 0 ER4A - 00 空气进气滤清器压力降低传感器,压力下降太多3 ER4A - 03 空气过滤器压力下降传感器,高电压4 ER4A - 04 空气过滤器压力下降传感器,低电压128 PID108 3 ER4C - 03 环境空气压力传感器,高电压4 ER4C - 04 环境空气压力传感器,低电压128 PID110 0 ER47 - 00 发动机冷却液温度传感器,太高3 ER47 - 03 发动机冷却液温度传感器,高电压4 ER47 - 04 发动机冷却液温度传感器,低电压11 ER47 - 11 发动机冷却液温度传感器,其它故障128 PID111 1 ER46 - 01 冷却液液位传感器,太低3 ER46 - 03 冷却液液位传感器,高电压4 ER46 - 04 冷却液液位传感器,低电压WORD格式可编辑128 PID158 0 ER4E - 00 E-ECU 输入电源电压,过高电压1 ER4E - 01 E-ECU 输入电源电压,过低电压128 PID172 3 ER4B - 03 进气温度传感器,高电压4 ER4B - 04 进气温度传感器,低电压11 ER4B - 11 进气温度传感器,其它故障128 PID175 0 ER41 - 00 发动机机油温度传感器,过高3 ER41 - 03 发动机机油温度传感器,高电压4 ER41 - 04 发动机机油温度传感器,低电压11 ER41 - 11 发动机机油温度传感器,其它故障128 SID1 3 MA2301 - 03 喷射器 1 电磁阀,高电压4 MA2301 - 04 喷射器 1 电磁阀,低电压11 MA2301 - 11 喷射器 1 电磁阀,其它故障128 SID2 3 MA2302 - 03 喷射器 2 电磁阀,高电压4 MA2302 - 04 喷射器 2 电磁阀,低电压11 MA2302 - 11 喷射器 2 电磁阀,其它故障128 SID3 3 MA2303 - 03 喷射器 3 电磁阀,高电压4 MA2303 - 04 喷射器 3 电磁阀,低电压11 MA2303 - 11 喷射器 3 电磁阀,其它故障128 SID4 3 MA2304 - 03 喷射器 4 电磁阀,高电压4 MA2304 - 04 喷射器 4 电磁阀,低电压11MA2304 - 11 喷射器 4 电磁阀,其它故障128 SID5 3 MA2305 - 03 喷射器 5 电磁阀,高电压4 MA2305 -04 喷射器 5 电磁阀,低电压11 MA2305 - 11 喷射器 5 电磁阀,其它故障128 SID6 3 MA2306 - 03 喷射器 6 电磁阀,高电压4 MA2306 -04 喷射器 6 电磁阀,低电压11 MA2306 - 11 喷射器 6 电磁阀,其它故障128 SID21 3 ER48 - 03 发动机位置传感器(凸轮轴),高电压8ER48 - 08 发动机位置传感器(凸轮轴),异常的频率11ER48 - 11 发动机位置传感器(凸轮轴),其他功能失效128 SID22 2ER43 - 02 发动机速度传感器(飞轮),断续的或错误的数据3 ER43 - 03 发动机速度传感器(飞轮),高电压8 ER43 - 08 发动机速度传感器(飞轮),异常的频率SID70 3 HE2501 - 03 进气预热线圈,高电压4 HE2501 - 04 进气预热线圈,低电压5 HE2501 - 05 进气预热线圈,开路128128 SID231 9 ER13 - 09 通讯J1939 ,通讯故障11 ER13 - 11 通讯J1939 ,其它故障12 ER13 - 12 通讯J1939 ,有故障的单元或元件128 SID240 2 ER12 - 02 E-ECU 控制器,断续的或错误的数据128 SID250 12 ER14 - 12 通讯J1587 ,有故障的单元或元件128 SID253 2 ER12 - 02 E-ECU 控制器,断续的或错误的数据128 SID254 12 ER12 - 12 E-ECU控制器,有故障的单元或元件MID 187 车辆控制组件(V-ECU ), 故障代码SAE- 代码沃尔沃(Volvo )挖掘机故障代码MID PID, PPID, SID, PSID FMI187 PPID1121 12 MA9107 - 12 动力增压电磁阀,单元或元件有故障187 PPID1122 12 MA9105 - 12 汇流关闭电磁阀(大臂/ 小臂),失灵的单元组件或元件187 PPID1123 12 MA9113 - 12 液压油冷却器风扇电磁阀,单元或元件有问题187 PPID1133 3 SW2701 - 03 发动机速度控制开关,高电压SW2701 - 04 发动机速度控制开关,低电压PPID1134 3 SW9101 - 03 流控制开关, 高电压 SW9101 - 04 流控制开关,低电压3 SE9105 - 03 液压油温度传感器,高电压 4SE9105 - 04 液压油温度传感器,低电压ER31 - 03 动力变档比例阀,高电动力变档比例阀,低电压 动力变档比例阀,开路ER32 - 03 流控制比例阀,高电压流控制比例阀,低电压 流控制比例阀,开路ER13 - 09 通讯 J1939 ,通讯故障通讯 J1939 ,有故障的单元或元件ER11 - 02 V-ECU 控制器,断续的或ER14 - 09 通讯 J1587 ,通讯故障通讯 J1587 ,有故障的单元或元件ER21 - 00 电池电压( V - ECU 输入电池电压( V -ECU 输入功率电压),187187 PPID1156 0SE9105 - 00 液压油温度传感器,过高187PPID11903压4 ER31 - 04 5ER31 - 05 187PPID1191 34 ER32 - 04 5ER32 - 05187SID231 912ER13 - 12 187 SID2402187SID250 912ER14 - 12 187 SID251功率电压),过高电压1ER21 - 01不正确的数据过低电压187 SID253 2 ER11 - 02 V-ECU 控制器,断续的或不正确的数据1. 沃尔沃故障代码:PPID1121 MA9107 - 12 含义:动力增压电磁阀,单元或元件有故障2. 沃尔沃故障代码:PPID112 MA9105 –12 含义:汇流关闭电磁阀(大臂/ 小臂),失灵的单元组件或元件3. 沃尔沃故障代码PPID1123 MA9113 - 12 含义:液压油冷却器风扇电磁阀,单元或元件有问题4. 沃尔沃故障代码PPID1133 SW2701 - 03 含义:发动机速度控制开关,高电压5. 沃尔沃故障代码PPID1134 SW9101 –03 含义:流控制开关,高电压SW9101 - 04 含义:流控制开关,低电压6. 沃尔沃故障代码PPID1156 SE9105 –00 含义:液压油温度传感器,过高7. 沃尔沃故障代码PPID1190 ER31 - 03 含义:动力变档比例阀,高电压8. 沃尔沃故障代码.PPID1191 E R32 –03 含义:流控制比例阀,高电压9. 沃尔沃故障代码SID231ER13 –09 含义:通讯J1939 ,通讯故障10. 沃尔沃故障代码SID240 2 ER11 - 02 V-ECU 控制器,断续的或不正确的数据11. 沃尔沃故障代码SID250 ER14 - 09 含义:通讯J1587 ,通讯故障12 ER14 - 12 通讯J1587 ,有故障的单元或元件12. 沃尔沃故障代码SID2 ER21 - 00 含义:电池电压(V-ECU 输入功率电压),过高电压13. 沃尔沃故障代码SID253 ER11 - 02 V-ECU 含义:控制器,断续的或不正确的数据沃尔沃(Volvo )挖掘机的故障代码。
PID ;PPID ;SID;PSID;FMI表MID 128 发动机控制单元,故障代码PIDMID 128 PID 21 温度传感器,控制单元MID 128 PID 26 风扇转速百分比MID 128 PID 27 EGR位置传感器1MID 128 PID 27 EGR阀,位置1MID 128 PID 45 预热器继电器MID 128 PID 49 ABS控制状态MID 128 PID 50 SAE J1708上的默认信息MID 128 PID 51 节气门位置MID 128 PID 81 微粒过滤器MID 128 PID 84 车速MID 128 PID 85 巡航控制状态MID 128 PID 91 加速踏板位置MID 128 PID 94 燃油供油压力MID 128 PID 97燃油显示器中的水份MID 128 PID 98 发动机油面MID 128 PID 100 发动机机油压力MID 128 PID 102 增压压力MID 128 PID 103 涡轮转速MID 128 PID 105 增压空气温度MID 128 PID 106 增压压力MID 128 PID 107 空气滤清器压力差MID 128 PID 108 大气压力MID 128 PID 110 发动机冷却液温度MID 128 PID 111 冷却液液位MID 128 PID 132 空气质量流量MID 128 PID 135 气体工作压力MID 128 PID 153 曲轴箱压力MID 128 PID 158 蓄电池电压MID 128 PID 159 气罐压力MID 128 PID 164 喷油控制压力MID 128 PID 171 环境温度MID 128 PID 172 进气温度MID 128 PID 173 排气温度MID 128 PID 174 燃油温度MID 128 PID 175 发动机机油温度MID 128 PID 177 变速箱油温度MID 128 PID 190 发动机转速MID 128 PID 224 电子防盗器MID 128 PID 228 车速传感器校准MID 128 PID 245 车辆总里程MID 128 PID 251 SAE J1708上的默认信息MID 128 PID 252 SAE J1708上的默认信息MID 128 PID 354 相对湿度MID 128 PID 362 EGR位置传感器2MID 128 PID 404 压缩机排气温度MID 128 PID 411 EGR 排气背压MID 128 PID 412 EGR温度PPIDMID 128 PPID 6 发动机停机开关MID 128 PPID 35 EGR 质量型流量MID 128 PPID 55 发动机控制单元温度MID 128 PPID 75 高低档抑制器电磁阀,状态MID 128 PPID 79 区域限制器电磁阀,状态MID 128 PPID 86 发动机制动扭矩百分比MID 128 PPID 89 可变截面涡轮增压器智能遥控执行器温度MID 128 PPID 100 外部执行器喷射角度MID 128 PPID 119 冷却液温度高MID 128 PPID 122 发动机压缩制动MID 128 PPID 123 EPG 2MID 128 PPID 123 缓冲空气TCMID 128 PPID 124 排气压力控制器MID 128 PPID 125 EOLMID 128 PPID 138 氧传感器MID 128 PPID 270 NOx 传感器MID 128 PPID 272 空气压力补偿MID 128 PPID 273 AdBlue压力MID 128 PPID 274 温度传感器,AdBlue箱MID 128 PPID 275 温度传感器,泵MID 128 PPID 278 高度传感器,AdBlue箱MID 128 PPID 326 积炭级别MID 128 PPID 328后处理喷射切断阀MID 128 PPID 329后处理燃油喷射器MID 128 PPID 330 DRVMID 128 PPID 337灰尘级别MID 128 PPID 385 蓄电池电压MID 128 PPID 386 SCR 目录前的排气温度传感器MID 128 PPID 387 温度传感器,催化式排气净化器MID 128 PPID 435 有效扭矩MID 128 PPID 436排气温度传感器3MID 128 PPID 437后处理喷射器燃油压力传感器SIDMID 128 SID 1/2/3/4 喷射器1-4MID 128 SID 1/2/3/4/5/6 单体泵MID 128 SID 1/2/3/4/5/6 喷油器MID 128 SID 17 燃油切断阀MID 128 SID 18 排水阀,油水分离器MID 128 SID 20 正时套MID 128 SID 21 发动机位置正时传感器MID 128 SID 21 针升程传感器MID 128 SID 22 发动机转速传感器MID 128 SID 23 齿条执行器MID 128 SID 24 齿条位置传感器MID 128 SID 27 可变截面涡轮增压器MID 128 SID 32 废气旁通阀电源电路MID 128 SID 33 风扇控制MID 128 SID 39起动机输出MID 128 SID 42 燃油控制模块MID 128 SID 52 巡航控制灯MID 128 SID 54 严格的行车灯MID 128 SID 64 冗余发动机速度传感器MID 128 SID 65 氧传感器加热器MID 128 SID 70 预热元件1MID 128 SID 71 预热器元件2MID 128 SID 76 爆震传感器MID 128 SID 78 燃油泵MID 128 SID 81 发动机制动继电器MID 128 SID 85 活塞冷却阀MID 128 SID 90/91/92/93/94/95爆震级别,1-6缸MID 128 SID 146 EGR阀1MID 128 SID 211 5 V直流电源MID 128 SID 217 防盗起动限制器MID 128 SID 218 ECM 主继电器MID 128 SID 230 怠速确认开关1MID 128 SID 231 SAE J1939 控制总线MID 128 SID 232 5 直流电源MID 128 SID 238 诊断/制动灯(红色)MID 128 SID 239 警告灯(黄色)MID 128 SID 240 程序存储器MID 128 SID 245 离合器踏板开关MID 128 SID 246 制动踏板开关MID 128 SID 250 J1587/1708 数据总线MID 128 SID 251 电源MID 128 SID 253 数据组存储器EEPROMMID 128 SID 254 发动机电子控制单元(EECU)MID 128 SID 266 EGR阀2MID 128 SID 281 簧片阀MID 128 SID 282 EGR冷却器PSIDMID 128 PSID 1/2/3/4/5/6 点火线圈1-6 MID 128 PSID 7 节气门执行器MID 128 PSID 8 怠速阀打开MID 128 PSID 9 怠速阀关闭MID 128 PSID 11 节气门开关MID 128 PSID 30 泵参考脉冲MID 128 PSID 31 泵速度传感器MID 128 PSID 32 泵控制单元MID 128 PSID 33 泵正时错误MID 128 PSID 35 泵燃油执行器MID 128 PSID 36 泵怠速开关MID 128 PSID 37 泵关闭MID 128 PSID 38 泵电源MID 128 PSID 39 软件监控器MID 128 PSID 47微粒收集器再生MID 128 PSID 50 燃油压力监控(MPROP) MID 128 PSID 51 发动机控制单元断开MID 128 PSID 52 发动机转速同步MID 128 PSID 53 卸压阀(PRV)监控MID 128 PSID 54助力器电压MID 128 PSID 55 增压器电压MID 128 PSID 56 关闭通道的启动测试系统MID 128 PSID 75 AdBlue 箱加热阀MID 128 PSID 77 校准存储器EEPROMMID 128 PSID 82 泵加热MID 128 PSID 84 UDS:软管加热器2MID 128 PSID 85 主继电器MID 128 PSID 87 转速,泵电机MID 128 PSID 89 剂量阀MID 128 PSID 90 SCR 系统性能MID 128 PSID 91 AdBlue 消耗MID 128 PSID 96 油轨压力系统MID 128 PSID 97 卸压阀MID 128 PSID 98 空气增压系统MID 128 PSID 101 AdBlue 冷却控制阀MID 128 PSID 102 UDS:软管加热器3MID 128 PSID 103 UDS:软管加热器1MID 128 PSID 104 UDS:软管加热器4MID 128 PSID 105 回流阀MID 128 PSID 106 主催化转化器MID 128 PSID 107外部滤清器加热器MID 128 PSID 108后处理喷射系统MID 128 PSID 109发动机冷却液温度传感器MID 128 PSID 161 VINMID 128 PSID 162 VINMID 128 PSID 200通讯干扰,数据链路,发动机控制电脑MID 128 PSID 201通讯干扰,数据链路,车辆控制单元MID 128 PSID 229 J1939通讯干扰,数据链路,UDS MID 128 PSID 232 SAE J1939 控制总线(CAN 2)MID 130 变速箱控制单元,故障码PIDMID 130 PID 1变速箱故障代码MID 130 PID 31 档位缸,位置MID 130 PID 32 分离缸,位置MID 130 PID 33 离合器缸,位置MID 130 PID 36 离合器磨损,状态MID 130 PID 37 空气压力,变速箱MID 130 PID 59 选档缸,位置MID 130 PID 60 侧面控制缸,位置MID 130 PID 62缓速器限制器,状态MID 130 PID 65制动开关MID 130 PID 93 输出扭矩MID 130 PID 124 油位,变速箱MID 130 PID 127 油压,变速箱MID 130 PID 155MID 130 PID 152 ECU复位次数MID 130 PID 158 控制单元,蓄电池电压MID 130 PID 160 主轴,转速MID 130 PID 161 输入轴,转速MID 130 PID 162 已选择的变速范围MID 130 PID 168 蓄电池电压MID 130 PID 177 机油温度,变速箱MID 130 PID 190 发动机转速MID 130 PID 191 输出轴转速PPIDMID 130 PPID 10 选档缸1,位置MID 130 PPID 11 选档缸2,位置MID 130 PPID 34 ECU +12V插座MID 130 PPID 50 离合器,预加载MID 130 PPID 51 离合器盘,拉动位置MID 130 PPID 54 ECU +5V 输出MID 130 PPID 55 ECU,温度MID 130 PPID 92发动机扭矩过高MID 130 PPID 140 横向倾斜角MID 130 PPID 413 输入轴扭矩传感器SIDMID 130 SID 1 电磁阀S1MID 130 SID 2 电磁阀S2MID 130 SID 3 电磁阀S3MID 130 SID 4 电磁阀S4MID 130 SID 5 电磁阀S5MID 130 SID 6电磁阀S6MID 130 SID 7 PWM阀S14,锁止MID 130 SID 8 电磁阀S7,前进离合器MID 130 SID 9电磁阀主压力MID 130 SID 10 延迟器激活阀MID 130 SID 11控制阀,缓速器MID 130 SID 12缓速器控制阀MID 130 SID 13 差速锁电磁阀MID 130 SID 17 涡轮机转速MID 130 SID 35 电磁阀,高档MID 130 SID 36 电磁阀,低档MID 130 SID 37 电磁阀,高半档MID 130 SID 38 电磁阀,低半档MID 130 SID 39 电磁阀,侧面控制缸,外部MID 130 SID 40 电磁阀,选档缸,外部MID 130 SID 50 电磁阀,侧面控制缸,内部MID 130 SID 51 电磁阀,选档缸,内部MID 130 SID 52 液压系统MID 130 SID 55电磁阀离合器MID 130 SID 221 传感器内部电源MID 130 SID 231 J1939控制总线MID 130 SID 233 控制器2MID 130 SID 238 诊断灯为红色(DDEC与康明斯)MID 130 SID 240程序存储器MID 130 SID 250 J1708 信息链路MID 130 SID 253校准存储器EEPROMMID 130 SID 254控制单元1(TECU)PSIDMID 130 PSID 1 PWM阀,快速接合MID 130 PSID 2 PWM阀,慢速接合MID 130 PSID 3 PWM阀,快速断开MID 130 PSID 4 PWM阀,慢速断开MID 130 PSID 5 接地,快速PWM阀MID 130 PSID 6 接地,慢速PWM阀MID 130 PSID 10 电磁阀,侧面控制缸,中部MID 130 PSID 11 电磁阀,选档缸,中部MID 130 PSID 12 电磁阀,选档缸1,内部MID 130 PSID 13 电磁阀,选档缸1,外部MID 130 PSID 14 电磁阀,选档缸2,内部MID 130 PSID 15 电磁阀,选档缸2,外部MID 130 PSID 20 电磁阀,取力器1MID 130 PSID 21 电磁阀,取力器2MID 130 PSID 22 电磁阀,制动器,中间轴MID 130 PSID 23 半档结合系统MID 130 PSID 24 档位结合系统MID 130 PSID 25 1档/倒档结合系统MID 130 PSID 26 2档/3档结合系统MID 130 PSID 27 离合器系统MID 130 PSID 28 变速箱制动MID 130 PSID 30 TMS数据链路MID 130 PSID 40换档,从1档挂到2档MID 130 PSID 41换档,从2档挂到3档MID 130 PSID 42换档,从3档挂到4档MID 130 PSID 43换档,从4档挂到5档MID 130 PSID 44换档,从5档挂到6档MID 130 PSID 47 换档,锁止MID 130 PSID 63控制阀D1,升档MID 130 PSID 64 控制阀D1,降档MID 130 PSID 65重叠时间适应MID 130 PSID 66初始接触压力适应MID 130 PSID 100 制动器/离合器打滑MID 130 PSID 101 锁止离合器打滑MID 130 PSID 102 电磁阀S8,倒档离合器MID 130 PSID 103 PWM阀S11,主压力MID 130 PSID 104 PWM阀S13,制动压力MID 130 PSID 105 电磁阀,取力器MID 130 PSID 107输入轴/输出轴MID 130 PSID 108 换档元件MID 130 PSID 109传感器,输入轴MID 130 PSID 110传感器,输出轴MID 130 PSID 200通讯干扰,数据链路,发动机控制电脑MID 130 PSID 201通讯干扰,数据链路,车辆控制单元MID 130 PSID 202通讯干扰,数据链路,仪表MID 130 PSID 204通讯干扰,数据链路,制动控制单元MID 130 PSID 207通讯干扰,数据链路,选档杆控制单元MID 130 PSID 208通讯干扰,数据链路,空气悬架MID 130 PSID 210 J1939 数据链路中断,灯光ECUMID 130 PSID 211 J1939 数据链路中断,自适应巡航控制单元MID 130 PSID 228 电源电磁阀MID 130 PSID 230 软件错误MID 130 PSID 232 动力传动系CANMID 130 PSID 254 DIEE信号MID 136 制动系统,故障码SIDMID 136 SID 1/2/3/4/5/6 磁极轮MID 136 SID 1/2/3/4/5/6 轮速传感器MID 136 SID 7/8/9/10/11 调节器MID 136 SID 7/8/9/10/11/12 调制器MID 136 SID 13 辅助制动断开MID 136 SID 14 电源电磁阀 ABSMID 136 SID 14/15 控制单元MID 136 SID 15 ABS 电源电磁阀MID 136 SID 18/19其它故障代码MID 136 SID 22 轮速传感器,速度信号MID 136 SID 23 ABS警告灯MID 136 SID 24 指示灯,TCSMID 136 SID 57/60 调节器对之间的压力差MID 136 SID 66 挂车调制器MID 136 SID 67 压力传感器信号,挂车调制器MID 136 SID 68 压力传感器电源,挂车调制器MID 136 SID 69 轴荷传感器MID 136 SID 70/71/72/73/74/75 传感器,衬片磨损MID 136 SID 76 脚制动阀MID 136 SID 79 轮胎尺寸EEPROMMID 136 SID 221 内部电源传感器MID 136 SID 231 SAE J1939 控制总线MID 136 SID 240 程序存储器MID 136 SID 251 ABS/EBS电源MID 136 SID 253 校准存储器EEPROMMID 136 SID 254 EBS控制单元MID 136 SID 254 控制单元,ABSPSIDMID 136 PSID 1 制动效果,削弱MID 136 PSID 4 制动匹配MID 136 PSID 21 挂车制动系统MID 136 PSID 22 电源MID 136 PSID 23 ISO 11992 挂车总线MID 136 PSID 24 车轮速度传感器故障MID 136 PSID 25 诊断/编程MID 136 PSID 26 ASR停用MID 136 PSID 26 TCS停止工作MID 136 PSID 27 衬片差异,左/右MID 136 PSID 28 磨损的制动衬块MID 136 PSID 30 制动器低压MID 136 PSID 31 SAE J1939 发动机信息MID 136 PSID 34 ESP控制系统激活MID 136 PSID 35 ESP电源MID 136 PSID 36 传感器,转向角,校正MID 136 PSID 37 传感器,横向加速度MID 136 PSID 38 ESP传感器故障MID 136 PSID 41 ESP断电MID 136 PSID 42 EBS内部逻辑故障MID 136 PSID 43 高/低电源MID 136 PSID 44 不允许的配置MID 136 PSID 45 重新配置MID 136 PSID 46 短路,调制器/点火电流MID 136 PSID 48 制动效果MID 136 PSID 50 ESP控制单元MID 136 PSID 51 横向加速度传感器MID 136 PSID 52 横摆率传感器MID 136 PSID 53 传感器,转向角MID 136 PSID 59 ABS阀,已安装但是没有配置MID 136 PSID 60/61/62/63 ABS电磁阀MID 136 PSID 64 ABS阀,底盘接地MID 136 PSID 65 调制器,软件故障MID 136 PSID 66/67/68/69 调制器MID 136 PSID 70/71/72/73 轮速传感器MID 136 PSID 74/75/76/77 磨损传感器MID 136 PSID 80 辅助阀MID 136 PSID 81 差速锁MID 136 PSID 83 指示灯,挂车制动MID 136 PSID 85 指示灯,HSAMID 136 PSID 86/87 开关,脚制动阀MID 136 PSID 88/89/90 挂车调制器MID 136 PSID 101/102 车轮速度传感器,辅助前桥MID 136 PSID 103/104 制动摩擦片传感器,辅助前桥MID 136 PSID 105 调节器电源MID 136 PSID 106 ESP单元,控制单元MID 136 PSID 119 ESP传感器电源MID 136 PSID 121 内部逻辑错误,ABSMID 136 PSID 123 数据总线,制动器MID 136 PSID 124 数据总线,ESP传感器MID 136 PSID 130/131/132/133/134/135/136/137/138/139 车轮机械制动MID 136 PSID 200通讯干扰,数据链路,发动机控制电脑MID 136 PSID 201通讯干扰,数据链路,车辆控制单元MID 136 PSID 202通讯干扰,数据链路,仪表MID 136 PSID 202通讯干扰,数据链路,仪表MID 136 PSID 205通讯干扰,数据链路,变速箱控制单元MID 136 PSID 206通讯干扰,数据链路,缓速器控制单元MID 136 PSID 208通讯干扰,数据链路,空气悬架MID 136 PSID 210 SAE J1939 数据总线断路,外部灯光控制单元MID 136 PSID 211 SAE J1939 数据链路中断,自适应巡航控制MID 136 PSID 214 SAE J1939 数据链路中断,车身控制单元MID 136 PSID 227 SAE J1939 数据链路中断,未知控制单元MID 140 仪表,故障码PIDMID 140 PID 77 前进后桥温度MID 140 PID 78 后桥温度MID 140 PID 96 燃油油位MID 140 PID 114 电流表MID 140 PID 116 作用空气压力MID 140 PID 117 空气制动压力,前部MID 140 PID 118 空气制动压力,后部MID 140 PID 120 信息丢失,缓速器油温MID 140 PID 158 蓄电池电压MID 140 PID 168 蓄电池电压MID 140 PID 171 周围温度MID 140 PID 173 高温计温度MID 140 PID 175 发动机机油温度MID 140 PID 177 变速箱油温度MID 140 PID 178 空气悬架压力,前部MID 140 PID 179 空气悬架压力,后部MID 140 PID 252 日期PPIDMID 140 PPID 20 制动衬片磨损状态MID 140 PPID 91 信息丢失,制动压力,第三桥MID 140 PPID 92 液压油油位,发动机冷却风扇MID 140 PPID 93 液压油滤清器,发动机冷却风扇MID 140 PPID 171 内部温度SIDMID 140 SID 231 J1939 控制链路MID 140 SID 240 程序存储器MID 140 SID 250 SAE J1708 信息总线MID 140 SID 251 电源MID 140 SID 253 校准存储器,EEPROMMID 140 SID 254 控制单元PSIDMID 140 PSID 5 过热,组合仪表MID 140 PSID 7 参考电阻MID 140 PSID 8 电流表,电源MID 140 PSID 9 驻车加热器,控制信号MID 140 PSID 12 交流发电机1MID 140 PSID 13 交流发电机2MID 140 PSID 14 交流发电机3MID 140 PSID 39 方向盘按钮,是MID 140 PSID 40 方向盘按钮,否MID 140 PSID 41 左箭头MID 140 PSID 42 右箭头MID 140 PSID 43 音量(+)MID 140 PSID 44 音量(-)MID 140 PSID 45电源,开关方向盘按钮MID 140 PSID 46数据链路,开关方向盘按钮MID 140 PSID 47 显示屏开关EscapeMID 140 PSID 48 显示屏开关EnterMID 140 PSID 49 显示屏开关UpMID 140 PSID 50 显示屏开关DownMID 140 PSID 200通讯干扰,数据链路,发动机控制电脑MID 140 PSID 201通讯干扰,数据链路,车辆控制单元MID 140 PSID 204通讯干扰,数据链路,制动控制单元MID 140 PSID 205通讯干扰,数据链路,变速箱控制单元MID 140 PSID 206通讯干扰,数据链路,缓速器控制单元MID 140 PSID 207通讯干扰,数据链路,选档杆控制单元MID 140 PSID 208通讯干扰,数据链路,空气悬架MID 140 PSID 210 数据链路,外部照明控制单元MID 140 PSID 211数据链路采用的巡航控制MID 140 PSID 212数据链路,行车自动记录仪MID 140 PSID 213 接收器数据总线MID 140 PSID 214 数据总线,车身制造商模块MID 140 PSID 215 数据链路,电控转向浮桥MID 140 PSID 227 数据总线,空气干燥器(APM)MID 140 PSID 232 J1939-3 控制链路MID 140 PSID 233数据链路,电子起动限制器MID 140 PSID 234 数据链路,控制单元防盗报警器MID 140 PSID 235 数据链路,控制单元安全气囊MID 140 PSID 236 数据链路,控制单元FMS通路MID 140 PSID 238 数据链路,控制单元气候单元MID 140 PSID 239数据链路,沃尔沃链路MID 144 车辆控制单元,故障码PIDMID 144 PID 29 辅助加速踏板位置传感器MID 144 PID 46 主罐压力MID 144 PID 72 辅助制动器MID 144 PID 84 车速,检查MID 144 PID 86 巡航控制, 速度设置MID 144 PID 91 油门踏板,百分比位置,检查MID 144 PID 150 取力器输出MID 144 PID 152 VECU,复位次数MID 144 PID 191 输出轴转速MID 144 PID 245 总行驶里程PPIDMID 144 PPID 3 起动机继电器输出MID 144 PPID 60 怠速开关,电源MID 144 PPID 61缓速器开关MID 144 PPID 69 带缓冲的怠速有效开关MID 144 PPID 70 踏板开关,电源MID 144 PPID 71 巡航控制和缓速器,开关电源MID 144 PPID 72 油门踏板和缓速器,电源传感器,检查MID 144 PPID 73 主油箱传感器,传感器电源MID 144 PPID 73 主箱体传感器电源MID 144 PPID 74 EECU/VECU 电源,检查MID 144 PPID 75 档位抑制器,电磁阀状态MID 144 PPID 76 制动灯,状态继电器,检查MID 144 PPID 79 电磁阀区域抑制器3/1,状态MID 144 PPID 145 Dynafleet按钮MID 144 PPID 265 车速传感器电源MID 144 PPID 279 空气干燥器,干燥剂储存罐MID 144 PPID 302 加热式后视镜,状态MID 144 PPID 312 空气干燥器,再生MID 144 PPID 430 空气干燥器,再生SIDMID 144 SID 230 怠速有效开关 1MID 144 SID 231 SAE J1939 控制总线,检查MID 144 SID 240 程序存储器MID 144 SID 243 巡航控制设置开关MID 144 SID 250 SAE J1708 信息总线,检查MID 144 SID 253 校准存储器 EEPROMPSIDMID 144 PSID 1 缓速器控制设置开关MID 144 PSID 2 怠速确认开关2MID 144 PSID 3 怠速确认开关3MID 144 PSID 4 缓速器控制杆MID 144 PSID 5 制动踏板,传感器MID 144 PSID 7 阈值 2, 速度MID 144 PSID 8 空档位置故障MID 144 PSID 9 离合器故障MID 144 PSID 10 倒车灯继电器输出MID 144 PSID 11 制动灯插座MID 144 PSID 14 Datamax,一般故障MID 144 PSID 19 驻车制动器状态MID 144 PSID 20 取力器信号MID 144 PSID 21 CAN1MID 144 PSID 22 CAN2MID 144 PSID 25 空气泄漏MID 144 PSID 200 数据链路,发动机控制电脑MID 144 PSID 202 数据链路,仪表控制单元MID 144 PSID 204 数据链路,制动控制单元MID 144 PSID 205 数据链路,变速箱控制单元MID 144 PSID 206 数据链路,缓速器控制单元MID 144 PSID 207 数据总线,选档杆控制单元MID 144 PSID 208 数据链路,空气悬架控制单元MID 144 PSID 210 SAE J1939 数据链路中断,外部灯光控制单元MID 144 PSID 211 SAE J1939 数据链路中断,防碰撞控制单元MID 144 PSID 212 数据链路,行车自动记录仪控制单元MID 144 PSID 214 数据链路,车身制造商控制单元MID 144 PSID 227 数据链路,MID185MID 144 PSID 230 软件故障MID 144 PSID 232 J1939-2 控制总线MID 146 气候控制单元,故障码PIDMID 146 PID 170 温度传感器,驾驶室MID 146 PID 171 温度传感器,环境温度SIDMID 146 PID 2 温度传感器,蒸发器MID 146 SID 5 步进马达,新鲜空气和再循环MID 146 SID 6 步进马达,空气分配MID 146 SID 9 步进马达,空气混合MID 146 SID 11 离合器电磁阀,压缩机MID 146 SID 12 电磁阀,水分配MID 146 SID 13 温度传感器,热交换器MID 146 SID 14 循环风扇,温度传感器,驾驶室MID 146 SID 15 风扇离合器,马达MID 146 SID 16 步进马达,相位1MID 146 SID 17 步进马达,相位2MID 146 SID 18 步进马达,相位3MID 146 SID 19 步进马达,相位4MID 146 PID 22 压力传感器,制冷剂MID 146 SID 232 5 V电源传感器MID 146 SID 250 J1708 信息链路MID 166 轮胎压力监控,故障码SIDMID 166 SID 231 SAE J1939 控制链路MID 166 SID 253 校准存储器EEPROMPSIDMID 166 PSID 1/4/5/6/7/8/9/10/11/12/13/14/15/16 轮胎压力传感器MID 184 电控后转向桥,故障码PIDMID 184 PID 84 车速MID 184 PID 158 蓄电池电压PPIDMID 184 PPID 181 转向角传感器前桥MID 184 PPID 182 线性传感器,后桥SIDMID 184 SID 231 SAE J1939 控制总线MID 184 SID 250 SAE J1587/J1708 信息数据总线MID 184 SID 253 校准存储器EEPROMMID 184 SID 254 控制单元PSIDMID 184 PSID 1 油位指示器MID 184 PSID 2 截止阀MID 184 PSID 3 比例阀MID 184 PSID 4 转向角偏离后桥MID 184 PSID 200 SAE J1939 数据总线中断,发动机控制单元MID 184 PSID 201 SAE J1939 数据总线中断,车辆控制单元MID 184 PSID 204 SAE J1939 数据总线中断,制动控制单元MID 184 PSID 208 SAE J1939 数据总线中断,空气悬架控制单元MID 216 灯光控制模块 (LCM),外部灯,故障码SIDMID 216 SID 231 SAE J1939 控制链路MID 216 SID 240 程序存储器MID 216 SID 250 SAE J1708 信息链路MID 216 SID 253 校准存储器EEPROMMID 216 SID 254 控制单元PSIDMID 216 PSID 1 左侧大灯MID 216 PSID 2 近光灯(左侧)MID 216 PSID 3 远光灯(右侧)MID 216 PSID 4 近光灯(右侧)MID 216 PSID 5 前雾灯MID 216 PSID 6 后雾灯、挂车雾灯MID 216 PSID 7 聚光灯MID 216 PSID 8 倒车灯MID 216 PSID 9 挂车倒车灯MID 216 PSID 10 左侧制动灯MID 216 PSID 11 右侧制动灯MID 216 PSID 12 挂车制动灯MID 216 PSID 13 转向指示灯(左前)MID 216 PSID 14 转向指示灯(右前)MID 216 PSID 15 转向指示灯(左后)MID 216 PSID 16 转向指示灯(右后)MID 216 PSID 17 挂车转向指示灯(左侧)MID 216 PSID 18 挂车转向指示灯(右侧)MID 216 PSID 19 间歇式雨刮器继电器MID 216 PSID 20 仪表板照明MID 216 PSID 21 右前驻车灯、左侧车顶示廓灯MID 216 PSID 22 左前驻车灯、右侧车顶示廓灯、标志灯MID 216 PSID 23 左侧尾灯、左后侧面示廓灯MID 216 PSID 24 右侧尾灯、右后侧面示廓灯MID 216 PSID 25 左侧挂车照明MID 216 PSID 26 右侧挂车照明MID 216 PSID 27 扫雪车灯MID 216 PSID 28 维修警报MID 216 PSID 28 警告灯,声音指示MID 216 PSID 29 警告灯指示灯MID 216 PSID 30 警告灯灯光开关MID 216 PSID 31 前雾灯灯光开关MID 216 PSID 32 后雾灯灯光开关MID 216 PSID 33 远光/近光灯拨杆开关MID 216 PSID 34 电源1MID 216 PSID 35 电源2MID 216 PSID 36 电源3MID 216 PSID 37 电源4MID 216 PSID 38 电源5MID 216 PSID 39 电源6MID 216 PSID 40 起动钥匙行驶位置电源电压MID 216 PSID 41 转向指示灯拨杆开关MID 216 PSID 42 仪表照明变阻器MID 216 PSID 44 警报和中央门锁反馈MID 216 PSID 45 侧面转向指示灯(右侧)MID 216 PSID 46 侧面转向指示灯(左侧)MID 216 PSID 48 停车和牌照灯,牵引车MID 216 PSID 49 车顶标志/示宽灯,牵引车MID 216 PSID 50 驻车灯,牵引车前部MID 216 PSID 51 驻车灯继电器,挂车MID 216 PSID 52 缓速器指示器LEDMID 216 PSID 53 标志灯(ICC)挂车继电器MID 216 PSID 54 标志灯中断MID 216 PSID 55 大灯中断MID 216 PSID 56 开关灯光MID 216 PSID 57 驾驶室后部灯MID 216 PSID 58 熄灯指示发光二极管MID 216 PSID 59 减小灯光MID 216 PSID 60 减小制动灯MID 216 PSID 61 附加灯光MID 216 PSID 62 变换至减小模式MID 216 PSID 63 变换至全暗模式MID 216 PSID 64 驾驶室内部灯MID 216 PSID 65 挂车检测,信号MID 216 PSID 66 挂车检测,电源MID 216 PSID 68 外加前大灯,右侧MID 216 PSID 69 倒档继电器/蜂鸣器MID 216 PSID 70 左侧或高位转向指示灯MID 216 PSID 71 右侧或高位转向指示灯MID 216 PSID 72 驻车灯侧面示廓灯MID 216 PSID 73 停车时关闭灯光开关MID 216 PSID 200 J1939 数据链路中断,发动机ECUMID 216 PSID 201 J1939 数据链路中断,车辆ECUMID 216 PSID 202 J1939 数据链路中断,仪表MID 216 PSID 206 J1939 数据链路中断,缓速器ECUMID 216 PSID 207数据总线通讯错误,变速杆控制单元MID 216 PSID 214 J1939 数据链路中断,车身制造商控制单元MID 222 缓速器,故障码PIDMID 222 PID 1缓速器类别MID 222 PID 62缓速器限制器,状态MID 222 PID 110 冷却液温度MID 222 PID 119信号,压力传感器MID 222 PID 120 缓速器的机油温度MID 222 PID 158 蓄电池电压, ECUMID 222 PID 230 软件错误PPIDMID 222 PPID 30 动力PWM 阀,缓速器MID 222 PPID 31 缓速器,气压MID 222 PPID 34 ECU +12V插座MID 222 PPID 54 ECU +5V 插座MID 222 PPID 55 ECU的温度MID 222 PPID 210 缓速器 PWM 阀SIDMID 222 SID 2 缓速器通用脉宽调制阀MID 222 SID 10缓速器控制阀激活MID 222 SID 11缓速器激活MID 222 SID 221 电源,压力传感器MID 222 SID 231 SAE J1939 控制线路MID 222 SID 240 程序存储器MID 222 SID 250 J1708信息总线MID 222 SID 253 标定存储器PSIDMID 222 PSID 1 继电器,电源MID 222 PSID 201通讯干扰,数据链路,车辆控制单元MID 222 PSID 204通讯干扰,数据链路,制动控制单元MID 222 PSID 254 DIEE信号MID 223 换档控制单元,故障码PIDMID 223 PID 158 控制单元,蓄电池电压PPIDMID 223 PPID 54 ECU +5V 输出SIDMID 223 SID 41 换高档,状态开关MID 223 SID 42 换低档,状态开关MID 223 SID 231 J1939 控制链路MID 223 SID 237 继电器,起动机MID 223 SID 240程序存储器MID 223 SID 250 J1708信息链路MID 223 SID 253校准存储器EEPROMMID 223 SID 254 硬件故障PSIDMID 223 PSID 1 经济性/性能,状态开关MID 223 PSID 3 应急运行,状态开关MID 223 PSID 6 FOLD,状态开关MID 223 PSID 9 选档器,位置MID 223 PSID 10-15 选档器,位置(SEG1-6)MID 223 PSID 16-18 选档器,位置(SER1-3)MID 223 PSID 30 TMS数据链路MID 223 PSID 35 实时倒车灯MID 223 PSID 36 继电器,电源MID 223 PSID 38 电磁铁,换档杆抑制器(SOLF)MID 223 PSID 39 电磁阀,换档杆抑制器(SOX1)MID 223 PSID 42 信号,钥匙MID 223 PSID 43前进档齿轮MID 223 PSID 44倒档齿轮MID 223 PSID 100 选档器,位置MID 223 PSID 164 选档器,CANMID 223 PSID 200通讯干扰,数据链路,发动机控制电脑MID 223 PSID 201通讯干扰,数据链路,车辆控制单元MID 223 PSID 204通讯干扰,数据链路,制动控制单元MID 223 PSID 205通讯干扰,数据链路,变速箱控制单元MID 223 PSID 207通讯干扰,数据链路,选档杆控制单元MID 223 PSID 214无来自于BBM的数据MID 223 PSID 230 软件错误MID 223 PSID 254 DIEE信号MID 232 气囊控制单元,故障码SIDMID 232 SID 1 驾驶员侧安全气囊点火回路MID 232 SID 3 左侧安全带张紧器点火回路MID 232 SID 4 右侧安全带张紧器点火回路MID 232 SID 240 程序存储器MID 232 SID 253 校准存储器MID 232 SID 254 控制单元PSIDMID 232 PSID 1 错误底盘ID响应MID 232 PSID 2 无底盘ID响应(注:专业文档是经验性极强的领域,无法思考和涵盖全面,素材和资料部分来自网络,供参考。
沃尔沃车常见故障灯解析时间:2021.03.08 创作:欧阳与沃尔沃车系的仪表盘如图1所示。
但是很多车主,可能都没有仔细查看仪表盘上的指示灯。
从指示灯的状况,可以简单列和分析您爱车的状况。
下面就分别从仪表盘的灯指示来说明和解析。
图1 沃尔沃车系的仪表盘1、保养提示灯图2 保养提示灯图2所示的保养提示灯含义为下次“保养A”期限还差500公里到期。
2、发动机故障灯发动机故障灯当发动机电控系统存在故障时该故障点亮报警。
如:燃油喷射系统故障或点火系统故障、排放系统故障等都会引起发动机故障灯点亮。
3、驻车制动指示灯电动驻车制动器状态指示灯,当电动驻车制动器工作时该指示灯点亮,解锁时应熄灭。
如果此灯常亮,说明电动驻车制动器系统存在故障。
4、ABS、ESP系统停止运作故障灯ABS、ESP系统停止运作故障灯。
原因可能有:由于载荷过大导致制动系统过热、制动系统传感器出现故障5、制动液位警告灯制动液位过低指示灯6、空气悬挂系统故障指示灯车身水平高度控制系统出现故障7、空气悬挂系统故障指示灯1 车辆升起,请稍候。
2 空气悬挂系统存在功能故障,需到维修厂检测,车辆行驶速度不要超过80km/h。
8、安全气囊系统故障指示灯安全气囊控制系统存在故障时,该故障灯会点亮,例如:安全带锁扣开关、安全带涨紧器、安全气囊及相关传感器故障。
9、冷却液位警告灯发动机冷却液不足时该故障灯会显示。
处理方法:发动机熄火、在确保发动机冷却循环管路无压力的状态下,慢慢旋松回水壶盖,按需添加冷却液。
检查冷却循环回路有无泄漏现象。
10、冷却液过热指示灯冷却循环回路存在故障或发动机V型皮带断开导致发动机水温过高。
行驶当中此灯显示,应立即关闭发动机,联系拖车救援车辆。
11、发动机风扇故障指示灯为避免因发动机水温过高造成次级损坏,应联系拖车救援车辆。
12、车外照明系统故障指示灯当车辆外部照明部件之一出现故障时该故障灯会显示,并会有辅助文字信息显示,指示有故障的部件名称。
沃尔沃车常见故障灯解析时间:2021.02.03 创作:欧阳体沃尔沃车系的仪表盘如图1所示。
但是很多车主,可能都没有仔细查看仪表盘上的指示灯。
从指示灯的状况,可以简单列和分析您爱车的状况。
下面就分别从仪表盘的灯指示来说明和解析。
图1 沃尔沃车系的仪表盘1、保养提示灯图2 保养提示灯图2所示的保养提示灯含义为下次“保养A”期限还差500公里到期。
2、发动机故障灯发动机故障灯当发动机电控系统存在故障时该故障点亮报警。
如:燃油喷射系统故障或点火系统故障、排放系统故障等都会引起发动机故障灯点亮。
3、驻车制动指示灯电动驻车制动器状态指示灯,当电动驻车制动器工作时该指示灯点亮,解锁时应熄灭。
如果此灯常亮,说明电动驻车制动器系统存在故障。
4、ABS、ESP系统停止运作故障灯ABS、ESP系统停止运作故障灯。
原因可能有:由于载荷过大导致制动系统过热、制动系统传感器出现故障5、制动液位警告灯制动液位过低指示灯6、空气悬挂系统故障指示灯车身水平高度控制系统出现故障7、空气悬挂系统故障指示灯1 车辆升起,请稍候。
2 空气悬挂系统存在功能故障,需到维修厂检测,车辆行驶速度不要超过80km/h。
8、安全气囊系统故障指示灯安全气囊控制系统存在故障时,该故障灯会点亮,例如:安全带锁扣开关、安全带涨紧器、安全气囊及相关传感器故障。
9、冷却液位警告灯发动机冷却液不足时该故障灯会显示。
处理方法:发动机熄火、在确保发动机冷却循环管路无压力的状态下,慢慢旋松回水壶盖,按需添加冷却液。
检查冷却循环回路有无泄漏现象。
10、冷却液过热指示灯冷却循环回路存在故障或发动机V型皮带断开导致发动机水温过高。
行驶当中此灯显示,应立即关闭发动机,联系拖车救援车辆。
11、发动机风扇故障指示灯为避免因发动机水温过高造成次级损坏,应联系拖车救援车辆。
12、车外照明系统故障指示灯当车辆外部照明部件之一出现故障时该故障灯会显示,并会有辅助文字信息显示,指示有故障的部件名称。
故障代码警告提示!在开始工作前,应仔细阅读“安全注意事项”中有关维护保养工作的安全措施。
注意!阅读以下故障代码,例如代码2.1, PID 97意味着2.1是诊断指示灯闪烁时所代表的代码。
PID 97可用VODIA 诊断工具读取。
使用DCU或DU,故障代码将以文本形式显示在显示屏中。
注意!请参阅“CIU和DCU接线图”了解有关发动机控制单元上电气接头的套筒的信息。
代码1.1 无故障没有未被矫正的故障。
代码2.1,PID / SPN 97。
燃油中有水原因:燃油中有水。
反应:无。
矫正措施:放空主燃油滤清器。
代码2.2,PID / SPN 111。
冷却液液位原因:冷却液液位偏低。
反应:发动机控制模块限制发动机的功率(除非此项保护功能已用诊断工具VODIA关闭)。
发动机停止。
矫正措施:检查冷却液液位。
检查冷却液液位传感器的功能。
代码2.3,PID / SPN 111。
冷却液液位传感器原因:与正极(+)电路短路。
传感器发生故障。
反应:无。
矫正措施:检查冷却液液位传感器的电缆是否完好。
检查冷却液液位传感器的功能。
代码2.4,SID22 / SPN 637 飞轮转速传感器原因:无信号。
频率异常。
传感器发出“间歇”信号。
传感器故障。
反应:发动机很难起动,即使起动后运行也不稳定。
矫正措施:检查发动机转速传感器接头的插接是否正确。
检查发动机转速传感器电缆是否完好。
检查发动机转速传感器在飞轮壳中的安装位是否正确。
检查发动机转速传感器的功能。
代码2.5,SID21 / SPN 636 凸轮轴测速盘转速传感器原因:无信号。
频率异常。
传感器发生故障。
反应:发动机起动时间比正常情况长。
一旦运转后则可正常运行。
矫正措施:检查发动机转速传感器接头的插接是否正确。
检查发动机转速传感器电缆是否完好。
检查发动机转速传感器在正时齿轮室上盖中的安装是否正确。
检查发动机转速传感器的功能。
57代码2.6,PID / SPN 190。
发动机转速原因:发动机转速太高。
沃尔沃车常见故障灯解析令狐采学沃尔沃车系的仪表盘如图1所示。
但是很多车主,可能都没有仔细查看仪表盘上的指示灯。
从指示灯的状况,可以简单列和分析您爱车的状况。
下面就分别从仪表盘的灯指示来说明和解析。
图1 沃尔沃车系的仪表盘1、保养提示灯图2 保养提示灯图2所示的保养提示灯含义为下次“保养A”期限还差500公里到期。
2、发动机故障灯发动机故障灯当发动机电控系统存在故障时该故障点亮报警。
如:燃油喷射系统故障或点火系统故障、排放系统故障等都会引起发动机故障灯点亮。
3、驻车制动指示灯电动驻车制动器状态指示灯,当电动驻车制动器工作时该指示灯点亮,解锁时应熄灭。
如果此灯常亮,说明电动驻车制动器系统存在故障。
4、ABS、ESP系统停止运作故障灯ABS、ESP系统停止运作故障灯。
原因可能有:由于载荷过大导致制动系统过热、制动系统传感器出现故障5、制动液位警告灯制动液位过低指示灯6、空气悬挂系统故障指示灯车身水平高度控制系统出现故障7、空气悬挂系统故障指示灯1 车辆升起,请稍候。
2 空气悬挂系统存在功能故障,需到维修厂检测,车辆行驶速度不要超过80km/h。
8、安全气囊系统故障指示灯安全气囊控制系统存在故障时,该故障灯会点亮,例如:安全带锁扣开关、安全带涨紧器、安全气囊及相关传感器故障。
9、冷却液位警告灯发动机冷却液不足时该故障灯会显示。
处理方法:发动机熄火、在确保发动机冷却循环管路无压力的状态下,慢慢旋松回水壶盖,按需添加冷却液。
检查冷却循环回路有无泄漏现象。
10、冷却液过热指示灯冷却循环回路存在故障或发动机V型皮带断开导致发动机水温过高。
行驶当中此灯显示,应立即关闭发动机,联系拖车救援车辆。
11、发动机风扇故障指示灯为避免因发动机水温过高造成次级损坏,应联系拖车救援车辆。
12、车外照明系统故障指示灯当车辆外部照明部件之一出现故障时该故障灯会显示,并会有辅助文字信息显示,指示有故障的部件名称。
13、夜视系统故障指示灯在装备夜视辅助系统功能的车辆上,在接通夜视按钮时,如果此灯点亮,说明当前状态下车辆的夜视功能不可用,需到维修厂检测。
沃尔沃车常见故障灯解析沃尔沃车常见故障灯解析沃尔沃车系的仪表盘如图1所示。
但是很多车主,可能都没有仔细查看仪表盘上的指示灯。
从指示灯的状况,可以简单列和分析您爱车的状况。
下面就分别从仪表盘的灯指示来说明和解析。
图1 沃尔沃车系的仪表盘1、保养提示灯图2 保养提示灯图2所示的保养提示灯含义为下次“保养A”期限还差500公里到期。
2、发动机故障灯发动机故障灯当发动机电控系统存在故障时该故障点亮报警。
如:燃油喷射系统故障或点火系统故障、排放系统故障等都会引起发动机故障灯点亮。
3、驻车制动指示灯电动驻车制动器状态指示灯,当电动驻车制动器工作时该指示灯点亮,解锁时应熄灭。
如果此灯常亮,说明电动驻车制动器系统存在故障。
4、ABS、ESP系统停止运作故障灯ABS、ESP系统停止运作故障灯。
原因可能有:由于载荷过大导致制动系统过热、制动系统传感器出现故障5、制动液位警告灯制动液位过低指示灯6、空气悬挂系统故障指示灯车身水平高度控制系统出现故障7、空气悬挂系统故障指示灯1 车辆升起,请稍候。
2 空气悬挂系统存在功能故障,需到维修厂检测,车辆行驶速度不要超过80km/h。
8、安全气囊系统故障指示灯安全气囊控制系统存在故障时,该故障灯会点亮,例如:安全带锁扣开关、安全带涨紧器、安全气囊及相关传感器故障。
9、冷却液位警告灯发动机冷却液不足时该故障灯会显示。
处理方法:发动机熄火、在确保发动机冷却循环管路无压力的状态下,慢慢旋松回水壶盖,按需添加冷却液。
检查冷却循环回路有无泄漏现象。
10、冷却液过热指示灯冷却循环回路存在故障或发动机V型皮带断开导致发动机水温过高。
行驶当中此灯显示,应立即关闭发动机,联系拖车救援车辆。
11、发动机风扇故障指示灯为避免因发动机水温过高造成次级损坏,应联系拖车救援车辆。
12、车外照明系统故障指示灯当车辆外部照明部件之一出现故障时该故障灯会显示,并会有辅助文字信息显示,指示有故障的部件名称。
13、夜视系统故障指示灯在装备夜视辅助系统功能的车辆上,在接通夜视按钮时,如果此灯点亮,说明当前状态下车辆的夜视功能不可用,需到维修厂检测。