建筑工程招标控制价编制说明
- 格式:doc
- 大小:59.00 KB
- 文档页数:4
招标控制价编制说明一、背景介绍招标控制价是指在招标过程中,为了确保工程项目的合理预算和合理成本,制定的一个可接受的价格范围。
招标控制价的编制是招标过程中的重要环节,对于确保招标公平、公正、公开具有重要意义。
二、编制目的招标控制价的编制旨在:1. 确保工程项目的招标价格合理、公正、公平;2. 控制工程项目的成本,避免浮现过高或者过低的招标价格;3. 为招标人提供一个合理的价格范围,保证项目的可持续发展。
三、编制原则招标控制价的编制应遵循以下原则:1. 公正公平原则:招标控制价应基于客观、公正的数据和信息,确保所有招标人在同等条件下参预竞标;2. 合理性原则:招标控制价应基于合理的成本预算和市场行情,保证项目的可行性和可持续性;3. 透明度原则:招标控制价的编制过程应透明,所有相关方都应能够了解和验证编制过程;4. 可操作性原则:招标控制价应具备可操作性,便于招标人在招标过程中参考和遵循。
四、编制方法招标控制价的编制可以采用以下方法之一或者结合使用:1. 市场调研法:通过对市场行情和竞争情况的调研,结合工程项目的特点和要求,确定合理的招标控制价范围;2. 成本估算法:通过对工程项目的各项成本进行估算,包括劳务费、材料费、设备费等,结合工程项目的规模和复杂程度,确定合理的招标控制价范围;3. 经验法:基于过往类似工程项目的经验数据,结合当前市场行情和成本变化情况,确定合理的招标控制价范围;4. 专家评审法:邀请相关专家对工程项目进行评审,结合专家的意见和建议,确定合理的招标控制价范围。
五、编制步骤招标控制价的编制包括以下步骤:1. 采集项目资料:采集与工程项目相关的资料,包括设计图纸、技术规范、施工方案等;2. 分析项目需求:对工程项目的需求进行分析,包括施工难度、工期要求、质量要求等;3. 确定编制方法:根据项目的特点和可行性,确定招标控制价的编制方法;4. 采集市场信息:进行市场调研,了解当前市场行情和竞争情况;5. 估算工程成本:根据项目需求和市场信息,对工程项目的各项成本进行估算;6. 制定招标控制价范围:根据成本估算结果,确定合理的招标控制价范围;7. 编制说明文本:根据以上步骤的结果,编制招标控制价的说明文本,包括编制原则、方法和步骤等内容;8. 审核和发布:将编制好的招标控制价说明文本进行内部审核,并发布给相关人员使用。
招标控制价编制说明一、背景介绍招标控制价是指在招标过程中对工程项目的预算进行限定,以确保项目的合理投资和经济效益。
编制招标控制价是招标工作中的重要环节,它直接关系到工程项目的投资成本和招标结果的公正性。
二、编制招标控制价的目的1. 确保工程项目的投资成本合理、科学、经济;2. 促使招标人在招标过程中进行合理的资源配置;3. 提高招标工作的透明度和公正性。
三、编制招标控制价的原则1. 真实性原则:招标控制价必须真实反映工程项目的实际情况和投资成本;2. 公正性原则:招标控制价应公正、公开、透明;3. 合理性原则:招标控制价应符合工程项目的技术要求和质量标准,同时考虑经济效益。
四、编制招标控制价的步骤1. 采集项目资料:包括项目的设计文件、招标文件、施工图纸等;2. 分析项目需求:根据项目需求分析工程项目的规模、工期、技术要求等;3. 估算工程量:根据设计文件和施工图纸,对工程项目的各项工程量进行估算;4. 价格调查:通过市场调查和询价等方式,获取各项工程材料和劳务的价格;5. 定额计算:根据工程量和价格,计算各项工程所需的材料和劳务的费用;6. 预算编制:根据定额计算结果,编制工程项目的预算表;7. 控制价编制:在预算的基础上,根据招标人的要求和招标规定,对预算进行适当的调整,形成招标控制价。
五、招标控制价编制的注意事项1. 数据准确性:在采集项目资料、估算工程量和价格调查等环节,要确保数据的准确性和可靠性;2. 标准规范:编制招标控制价时,要遵循相关的标准规范,确保编制结果的合理性和科学性;3. 透明公开:编制招标控制价的过程应透明公开,招标人和投标人都有权查阅和核对相关数据;4. 合理调整:在控制价编制过程中,要根据实际情况和招标要求,对预算进行合理的调整;5. 审核审批:招标控制价的编制结果需要经过相关部门的审核和审批,确保结果的合理性和可行性。
六、招标控制价编制的意义1. 保证投资效益:通过编制招标控制价,可以确保工程项目的投资成本合理,提高投资效益;2. 促进公平竞争:招标控制价的编制过程透明公开,可以促进公平竞争,确保招标结果的公正性;3. 提高工程质量:编制招标控制价时,要考虑工程项目的技术要求和质量标准,可以提高工程质量;4. 优化资源配置:招标控制价的编制可以促使招标人进行合理的资源配置,优化工程项目的实施方案。
招标控制价编制说明引言概述招标控制价是指在招标过程中确定的最高限价,是招标单位在招标过程中控制工程造价的工具之一。
招标控制价编制的准确性和合理性对于工程项目的顺利进行和成本控制至关重要。
下面将详细介绍招标控制价的编制说明。
一、项目概况分析1.1 确定工程项目的基本情况,包括项目名称、地理位置、规模、功能、工期等。
1.2 对项目的建设需求进行详细分析,包括项目的功能定位、技术要求、质量要求等。
1.3 对项目的特殊要求进行梳理,如环保要求、安全要求、节能要求等。
二、成本估算2.1 对项目的主要工程量进行量清单的编制,包括土建工程、设备安装、装饰工程等。
2.2 根据工程量清单,结合市场行情和历史数据,对各项工程造价进行估算。
2.3 对工程造价进行综合分析,包括直接成本、间接成本、管理费用、利润等,确定项目的总造价。
三、风险评估3.1 对项目的风险因素进行全面评估,包括市场风险、政策风险、技术风险等。
3.2 制定风险应对措施,包括风险预警机制、风险分担方式、风险管理计划等。
3.3 对风险因素进行定量分析,确定项目的风险准备金,以应对可能浮现的风险情况。
四、招标文件编制4.1 根据项目的特点和需求,编制招标文件,包括招标控制价的说明、技术规范、合同条款等。
4.2 在招标文件中明确招标控制价的计算方法和依据,保证招标人和投标人对控制价的理解一致。
4.3 对招标文件进行审核和完善,确保招标控制价的准确性和合理性,避免后期造价纠纷的发生。
五、监督管理5.1 在招标过程中,建立专门的监督管理机制,对招标控制价的执行情况进行监督和检查。
5.2 对招标控制价的执行情况进行定期审查和评估,及时发现和解决问题。
5.3 对招标控制价的执行结果进行总结和分析,为今后的工程项目提供经验和借鉴。
结语招标控制价的编制是工程项目管理中的重要环节,惟独做好招标控制价的编制工作,才干有效控制工程造价,保证工程项目的顺利进行。
希翼以上内容能对大家有所匡助,谢谢阅读。
招标控制价编制说明一、背景介绍招标控制价是指在招标过程中,为确保公平竞争和合理定价,制定的招标项目的价格上限。
编制招标控制价的目的是为了保障招标项目的质量和效益,合理控制投资成本,确保招标过程的公平、公正和透明。
二、编制招标控制价的原则1. 公平原则:招标控制价的编制必须公平合理,不偏袒任何一方。
2. 合理原则:招标控制价必须符合市场价格水平,能够反映项目的实际需求和成本。
3. 透明原则:招标控制价的编制过程必须透明,各方参与者能够了解和监督。
4. 可行原则:招标控制价必须能够实施,不会对项目的质量和进度产生不利影响。
三、招标控制价的编制步骤1. 收集项目资料:包括项目的招标文件、设计图纸、技术规范、工程量清单等。
2. 制定工程量计价规则:根据项目资料,制定工程量计价规则,明确各项工程量的计算方法和计价依据。
3. 估算人工费用:根据项目的施工工艺和工期,估算出各项工种的人工费用,并加上相应的福利费用。
4. 估算材料费用:根据项目的设计要求和规格,估算出各项材料的数量和价格,并加上相应的运输费用。
5. 估算机械设备费用:根据项目的施工工艺和工期,估算出各项机械设备的使用时间和费用。
6. 估算管理费用:根据项目的规模和复杂程度,估算出项目管理人员的工资和其他管理费用。
7. 估算利润和风险费用:根据项目的风险程度和市场行情,估算出合理的利润和风险费用。
8. 综合计算招标控制价:将以上各项费用加总,得出招标控制价。
四、招标控制价的编制要点1. 工程量计算准确:工程量计算是招标控制价编制的基础,必须准确无误。
2. 材料价格合理:材料价格应根据市场行情进行估算,不得偏离实际。
3. 人工费用合理:人工费用应根据工种和地区的工资水平进行估算,保证合理性。
4. 设备费用合理:设备费用应根据设备的使用时间和折旧情况进行估算,确保合理性。
5. 管理费用合理:管理费用应根据项目的规模和复杂程度进行估算,不得过高或过低。
招标控制价编制说明引言概述:招标控制价是指在招标过程中确定的一个上限价,是招标文件中规定的投标人在投标时必须遵循的价格标准。
控制价的编制对于招标项目的顺利进行至关重要,能够有效控制投标价格,保证工程质量和进度,同时也能够保障招标人的合法权益。
本文将详细介绍招标控制价的编制说明。
一、确定招标范围1.1 确定工程项目范围:明确工程项目的具体内容和范围,包括工程的规模、用途、地点等。
1.2 划分工程量清单:将工程项目按照不同的工程量进行划分,如土建工程、设备采购、安装工程等。
1.3 确定工程量计算方法:根据工程项目的具体情况,确定工程量的计算方法,确保计算准确无误。
二、编制招标控制价2.1 了解市场行情:调研市场行情,了解材料价格、劳动力成本等因素的变化情况。
2.2 考虑工程特殊性:根据工程项目的特殊性,对控制价进行调整,确保投标人能够合理承担风险。
2.3 制定合理利润率:根据市场情况和工程项目的难易程度,确定合理的利润率,既能吸引投标人,又能保证项目质量。
三、控制价调整3.1 及时更新市场信息:随时关注市场信息变化,及时调整控制价,确保控制价与市场行情保持一致。
3.2 考虑工程变更:在工程项目进行过程中,如有工程变更情况,需要及时调整控制价,确保项目进度和质量。
3.3 与监理单位商议:与监理单位进行沟通和商议,根据监理单位的意见和建议,对控制价进行调整,保证工程项目顺利进行。
四、控制价的审批4.1 提交控制价报告:编制完控制价后,需要向相关部门提交控制价报告,经过审批才干正式执行。
4.2 监督审核程序:控制价报告需要经过相关部门的监督审核程序,确保控制价的合理性和准确性。
4.3 审批流程:控制价的审批流程普通包括初审、复审、终审等环节,需要按照规定程序进行审批。
五、控制价的执行5.1 控制成本:在工程项目进行过程中,需要严格执行控制价,控制成本,确保项目质量和进度。
5.2 防止超支:定期进行成本核算和监控,避免超支情况的发生,保证项目顺利进行。
招标控制价编制说明一、背景介绍招标控制价是指在招标过程中,为了确保公平竞争和经济合理性,对招标项目的预算进行编制和控制的一项重要工作。
招标控制价的编制需要考虑项目的实际情况、市场价格和质量要求等因素,以确保项目的合理性和可行性。
二、编制原则1. 公平合理原则:招标控制价的编制应遵循公开、公正、公平的原则,确保所有投标人在同等条件下进行竞争。
2. 经济合理原则:招标控制价的编制应充分考虑项目的经济合理性,确保项目在合理的成本范围内完成。
3. 透明公开原则:招标控制价的编制过程应透明公开,确保招标人和投标人都能够了解和接受编制过程。
三、编制步骤1. 采集项目信息:采集项目的相关信息,包括项目的规模、技术要求、工期等,以便全面了解项目的特点。
2. 分析市场价格:通过市场调研和数据分析,了解相关材料、设备和劳动力的市场价格,为编制招标控制价提供参考。
3. 制定基准价:根据项目的规模和技术要求,结合市场价格,制定项目的基准价,即项目的预算。
4. 考虑特殊因素:考虑项目的特殊因素,如地理位置、环境要求等,对基准价进行适当的调整。
5. 制定控制价:根据项目的实际情况和编制原则,对基准价进行适当的控制,制定招标控制价。
6. 编制说明:将招标控制价的编制过程和依据进行详细的说明,包括项目信息、市场价格分析、基准价的制定和调整、控制价的制定等。
四、编制说明内容1. 项目信息:对项目的基本情况进行介绍,包括项目名称、规模、技术要求、工期等。
2. 市场价格分析:对市场上相关材料、设备和劳动力的价格进行分析,包括市场价格的调研方法、数据来源和分析结果。
3. 基准价的制定和调整:详细说明基准价的制定过程,包括考虑的因素、计算方法和依据;同时,说明基准价在考虑特殊因素时的调整方法和依据。
4. 控制价的制定:详细说明控制价的制定过程,包括对基准价的调整和控制原则、方法和依据。
5. 其他说明:根据具体情况,可以对编制过程中的其他重要事项进行说明,如风险评估、质量要求等。
招标控制价编制说明引言概述:招标控制价是指在招标过程中确定的最高限价,是招标文件中的一个重要内容。
控制价的合理编制对于招标工程的顺利进行和合同的履行具有重要意义。
本文将介绍招标控制价的编制说明,帮助读者更好地理解和掌握这一内容。
一、确定控制价的依据1.1 工程概况:首先需要对工程的性质、规模、地理位置等进行全面了解。
1.2 相关政策法规:要根据国家相关政策法规,了解控制价的编制要求和限制。
1.3 市场行情:需要对当地市场的物价、劳务费用等进行调研,以确定合理的控制价范围。
二、控制价的编制方法2.1 分部分项法:按照工程的各个分部分项进行逐一核算,确定每个分项的费用,并累加得到控制价。
2.2 比例法:根据工程的总投资额和相关指标,按照一定的比例确定控制价。
2.3 经验法:结合历史数据和类似工程的成本情况,通过经验总结确定控制价的方法。
三、控制价的调整与审批3.1 调整依据:在编制控制价的过程中,需要根据实际情况对控制价进行调整,包括物价指数、工程变更等因素。
3.2 审批程序:控制价的编制需要经过相关主管部门的审批,确保控制价的合理性和准确性。
3.3 控制价的变更:在工程实施过程中,如果发生变更,需要及时调整控制价,并经过审批程序。
四、控制价的监督与管理4.1 监督机制:对于控制价的编制和执行,需要建立相应的监督机制,确保控制价的执行情况符合规定。
4.2 管理措施:对于控制价的管理,需要建立严格的管理措施,包括资金监管、财务审计等。
4.3 风险控制:在工程实施过程中,需要及时应对各种风险,保障工程的顺利进行和控制价的执行。
五、控制价的执行与评估5.1 执行情况:在工程实施过程中,需要及时监测控制价的执行情况,确保资金使用的合理性。
5.2 评估效果:工程结束后,对控制价的编制和执行情况进行评估,总结经验,为今后的工程提供参考。
5.3 持续改进:根据评估结果,不断改进控制价的编制和执行方式,提高工程管理水平和效率。
招标控制价编制说明一、背景介绍招标控制价是指在招标过程中,为了保证公平竞争和合理定价,制定的一个上限价或者参考价,用于指导招标人在招标文件中填写投标报价。
招标控制价的编制是招标工作中非常重要的一环,对于保证招标的公平性和合理性起着至关重要的作用。
二、编制目的招标控制价的编制旨在确保招标过程中的公正、公平和合理,同时也是为了控制招标报价的合理范围,避免浮现过高或者过低的情况,保证招标工程的质量和效益。
三、编制原则1. 公平原则:招标控制价的编制必须遵循公平原则,不偏袒任何一方,确保所有投标人在同等条件下进行竞争。
2. 合理原则:招标控制价的编制必须基于合理的市场价格和成本情况,确保招标报价能够反映实际情况。
3. 透明原则:招标控制价的编制必须透明公开,所有投标人都能够清晰了解招标控制价的计算方法和依据。
四、编制步骤1. 采集资料:采集与招标项目相关的市场价格、成本情况等资料,包括但不限于材料价格、人工费用、设备租赁费用等。
2. 分析数据:对采集到的资料进行分析,确定各项成本的平均值、最高值和最低值,并结合市场行情等因素进行综合评估。
3. 制定控制价:根据分析结果和综合评估,制定招标控制价的上限值或者参考值,并进行合理调整,确保控制价能够反映实际情况。
4. 编制说明:编制招标控制价的说明文本,包括控制价的计算方法、依据和调整原则等内容,以便投标人能够清晰了解控制价的制定过程和依据。
五、编制要求1. 文字清晰:编制的说明文本应该使用简明清晰的语言,避免使用过于专业的术语,确保投标人能够理解和遵守。
2. 数据准确:编制的说明文本中所涉及的数据应该准确可靠,避免浮现错误或者不完整的情况。
3. 逻辑严密:编制的说明文本应该逻辑严密,各项内容之间应该有一定的关联性和联贯性,确保投标人能够全面理解和运用。
4. 完整详细:编制的说明文本应该包含招标控制价的计算方法、依据和调整原则等所有必要的内容,确保投标人能够全面了解和遵守。
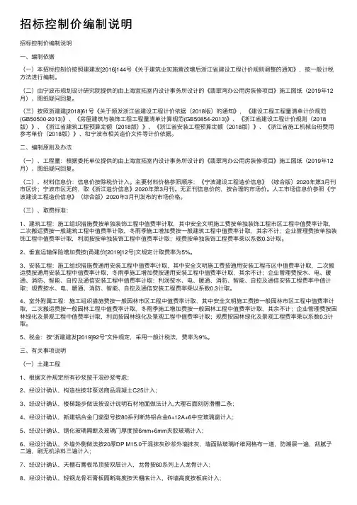
招标控制价编制说明招标控制价编制说明⼀、编制依据(⼀)本招标控制价按照建建发[2016]144号《关于建筑业实施营改增后浙江省建设⼯程计价规则调整的通知》,按⼀般计税⽅法进⾏编制。
(⼆)由宁波市规划设计研究院提供的由上海宜拓室内设计事务所设计的《翡翠湾办公⽤房装修项⽬》施⼯图纸(2019年12⽉)、图纸疑问回复。
(三)按照浙建建[2018]61号《关于颁发浙江省建设⼯程计价依据(2018版)的通知》,《建设⼯程⼯程量清单计价规范(GB50500-2013)》、《房屋建筑与装饰⼯程⼯程量清单计算规范(GB50854-2013)》、《浙江省建设⼯程计价规则(2018版)》、《浙江省建筑⼯程预算定额(2018版)》、《浙江省安装⼯程预算定额(2018版)》、《浙江省施⼯机械台班费⽤参考单价(2018版)》、和宁波市相关造价⽂件等计价依据。
⼆、编制原则及办法(⼀)、⼯程量:根据委托单位提供的由上海宜拓室内设计事务所设计的《翡翠湾办公⽤房装修项⽬》施⼯图纸(2019年12⽉)、图纸疑问回复。
(⼆)、材料信息价:信息价按除税价计⼊。
主要材料价格参照顺序:《宁波建设⼯程造价信息》(综合版)2020年第3⽉刊市区价;宁波市区⽆的,取《浙江造价信息》2020年第3⽉刊。
⽆正刊信息价的,按合理的市场价。
⼈⼯市场信息价参照《宁波建设⼯程造价信息》(综合版)2020年3⽉刊发布的市场价格。
(三)、取费标准:1、建筑⼯程:施⼯组织措施费按单独装饰⼯程中值费率计取,其中安全⽂明施⼯费按单独装饰⼯程市区⼯程中值费率计取,⼆次搬运费按⼀般建筑⼯程中值费率计取,冬⾬季施⼯增加费按⼀般建筑⼯程中值费率计取,其余不计;企业管理费按单独装饰⼯程中值费率计取,利润按按单独装饰⼯程中值费率计取;规费按单独装饰⼯程费率乘以系数0.3计取。
2、垂直运输保险增加费按(甬建价[2019]12号)⽂规定计取费率为5%。
3、安装⼯程:施⼯组织措施费通⽤安装⼯程中值费率计取,其中安全⽂明施⼯费按通⽤安装⼯程市区中值费率计取,⼆次搬运费按通⽤安装⼯程中值费率计取,冬⾬季施⼯增加费按通⽤安装⼯程中值费率计取,其余不计;企业管理费按⽔、电、暖通、消防、智能、⾃控及通信安装⼯程中值费率计取;利润按⽔、电、暖通、消防、智能、⾃控及通信安装⼯程费率中值计取;规费按⽔、电、暖通、消防、智能、⾃控及通信安装⼯程费率乘以系数0.3计取。
招标控制价编制说明一、背景介绍招标控制价是指在招标过程中,为了保证公平竞争和控制工程造价,制定的招标文件中规定的最高限价。
编制招标控制价是招标工作中非常重要的一项任务,它直接关系到工程项目的投资效益和质量。
二、编制目的招标控制价的编制旨在确保招标过程中的公平竞争,避免浮现恶性竞争和低价中标的情况,同时也保证了工程项目的质量和投资效益。
三、编制原则1. 公平公正原则:招标控制价的编制必须遵循公平、公正、透明的原则,确保所有投标人都有平等的机会参预竞争。
2. 经济合理原则:招标控制价应该是经济合理的,既要保证工程质量,又要控制工程造价,确保项目的投资效益。
3. 可行性原则:招标控制价的编制必须考虑到工程项目的实际情况,具有可行性和可操作性。
4. 适度保守原则:招标控制价应该稍微保守,以防止浮现工程项目超出预算的情况。
四、编制步骤1. 采集资料:首先,需要采集与工程项目相关的资料,包括设计图纸、工程量清单、施工方案等。
2. 分析评估:根据采集到的资料,进行详细的分析和评估,包括对设计方案的合理性、工程量清单的准确性、施工工艺的可行性等方面进行评估。
3. 定额计算:根据工程量清单,结合市场行情和实际施工情况,进行定额计算,得出各项工程的综合造价。
4. 风险控制:在定额计算的基础上,根据工程项目的特点和风险情况,进行风险控制,适当提高控制价。
5. 编制报告:将以上步骤的结果进行整理和汇总,编制招标控制价报告,明确控制价的计算过程和依据。
五、编制要点1. 合理确定利润率:在招标控制价中,利润是工程承包商的回报,应根据市场行情和工程项目的风险程度合理确定利润率。
2. 充分考虑变更因素:工程项目在施工过程中可能会发生各种变更,如设计变更、材料价格变动等,编制招标控制价时应充分考虑这些变更因素,以避免造成工程项目超支。
3. 参考市场行情:招标控制价的编制需要参考市场行情,包括材料价格、劳动力成本等,以确保控制价的合理性和准确性。
招标控制价编制说明一、背景介绍招标控制价是指在招标过程中,为了保证公平竞争和合理定价,制定的一个上限价,供投标人参考并编制投标报价。
招标控制价的编制是招标工作中的重要环节,对于保障招标的公正性和合理性具有重要意义。
二、编制目的招标控制价的编制旨在确保投标人在招标过程中提供合理、公正、透明的报价,避免恶性竞争和低价投标,保障工程质量和合同履约。
三、编制原则1. 公平原则:招标控制价应公平、公正、透明,不偏袒任何一方。
2. 合理原则:招标控制价应合理,能够反映工程的实际成本和市场价值。
3. 可行原则:招标控制价应可行,能够被投标人接受并按照其进行报价。
四、编制步骤1. 采集资料:采集与工程相关的资料,包括设计图纸、施工方案、材料清单等。
2. 分析工程特点:根据工程的特点,确定编制招标控制价的方法和依据。
3. 制定编制方案:制定招标控制价的编制方案,包括编制人员、时间安排、编制依据等。
4. 制定费用构成:根据工程特点和相关资料,制定费用构成,包括人工费、材料费、机械设备费、管理费等。
5. 计算费用数量:根据设计图纸和施工方案,计算各项费用的数量。
6. 计算费用金额:根据费用数量和费用构成,计算各项费用的金额。
7. 综合计算:将各项费用金额进行综合计算,得出招标控制价的总金额。
8. 编制说明:对招标控制价的编制过程进行详细说明,包括编制方法、依据、费用构成等。
五、编制要求1. 数据准确:编制招标控制价的数据应准确无误,确保报价的真实性和可靠性。
2. 透明公开:编制过程应透明公开,确保各方对招标控制价的编制过程有清晰的了解。
3. 合理合法:编制招标控制价应符合相关法律法规和政策规定,确保合法合规。
4. 详细说明:编制说明应详细具体,包括编制过程、方法、依据等,以便投标人理解和参考。
六、编制结果的应用1. 参考报价:编制的招标控制价可以作为投标人参考的依据,匡助其合理定价。
2. 评审依据:编制的招标控制价可以作为招标评审的依据,匡助评审人员进行合理评估。
招标控制价编制说明引言概述:招标控制价是指在招标过程中,为了确保工程项目的合理投资和实施,制定的一个上限价格。
招标控制价编制是一个重要的环节,它能够有效地控制工程项目的成本,保障招标过程的公平公正。
本文将详细介绍招标控制价编制的相关内容。
一、编制依据1.1 法律法规依据招标控制价编制应遵循国家相关法律法规,如《中华人民共和国招标投标法》等。
这些法律法规规定了招标控制价的编制要求和程序,确保招标过程的合法性和规范性。
1.2 工程项目情况招标控制价编制还需根据具体工程项目的情况进行调整。
包括项目规模、地理位置、工程类型、建设周期等因素,这些因素都会对工程项目的成本产生影响,需要在编制过程中进行综合考虑。
1.3 市场行情分析招标控制价编制还需要对市场行情进行分析。
包括建造材料价格、劳动力成本、施工设备租赁费用等因素的调查和研究,以便编制出符合实际情况的招标控制价。
二、编制步骤2.1 采集资料招标控制价编制的第一步是采集项目相关资料。
这包括项目设计文件、工程量清单、施工图纸等。
这些资料是编制招标控制价的基础,需要进行子细的分析和研究。
2.2 分析工程量在采集到项目相关资料后,需要对工程量进行详细的分析。
这包括各项工程量的计算和核对,确保工程量的准确性和完整性。
同时,还需要对工程量进行合理的估算,以便编制出符合实际情况的招标控制价。
2.3 制定控制价根据采集到的资料和分析结果,可以开始制定招标控制价。
这包括对各项费用进行估算和计算,如人工费、材料费、设备费等。
同时,还需要考虑到项目的风险和利润,确保招标控制价的合理性和可行性。
三、编制要求3.1 透明公正招标控制价编制应该是透明公正的,不能存在任何不合理的因素。
编制过程中需要有明确的依据和计算方法,确保编制结果的公平性和准确性。
3.2 可行性分析招标控制价编制还需要进行可行性分析。
这包括对控制价的合理性和可行性进行评估,确保招标控制价能够满足项目的需求和要求。
招标控制价编制说明招标控制价是指在招标过程中,为了保证公平竞争和合理定价,制定的一个上限价或者参考价。
它是招标文件中的重要内容,对于招标工程的顺利进行和合理定价具有重要意义。
本文将详细介绍招标控制价的编制过程和相关要求。
一、编制过程1. 采集资料:招标人应采集与工程项目相关的资料,包括设计文件、工程量清单、施工图纸等。
2. 分析工程量:根据设计文件和工程量清单,对工程量进行详细分析,包括计算各项工程量的数量、单位工程量的价格等。
3. 确定施工方法:根据工程项目的特点和要求,确定合适的施工方法,并考虑施工过程中可能浮现的风险和难度。
4. 估算人工成本:根据施工方法和工程量,估算出人工成本,包括工人工资、社会保险费用等。
5. 估算材料成本:根据设计文件和工程量清单,估算出材料成本,包括材料的采购价格、运输费用等。
6. 估算设备成本:根据施工方法和工程量,估算出设备成本,包括设备的购买价格、租赁费用等。
7. 计算管理费用:根据工程项目的规模和复杂程度,计算管理费用,包括项目管理人员的工资、办公费用等。
8. 确定利润率:根据工程项目的风险和市场情况,确定合理的利润率,作为招标控制价的一部份。
9. 编制招标控制价:根据以上步骤的结果,综合考虑各项成本和利润,编制出招标控制价。
二、相关要求1. 公平合理:招标控制价应公平合理,不得存在任何偏向或者歧视,确保所有投标人在同等条件下进行竞标。
2. 透明可行:招标控制价的编制过程应透明可行,确保投标人能够理解和接受招标控制价的依据和计算方法。
3. 合法合规:招标控制价的编制应符合相关法律法规和政策要求,不得违反国家法律法规和行业规范。
4. 灵便调整:招标控制价在编制过程中应考虑工程项目的特殊情况,如市场变化、工程变更等,能够进行灵便调整。
5. 参考价值:招标控制价不仅仅是一个上限价,还应具有一定的参考价值,能够为投标人提供合理的定价参考。
三、案例分析以某市道路建设工程为例,根据上述编制过程和相关要求,招标控制价的编制如下:1. 采集资料:采集该道路建设工程的设计文件、工程量清单、施工图纸等相关资料。
招标控制价编制说明一、背景介绍招标控制价是指在招标过程中,为了保证工程招标的公平性和合理性,制定的一个上限价或限价标准。
招标控制价的编制是招标过程中的重要环节,对于确保招标结果的合理性和公正性具有重要意义。
二、编制目的招标控制价的编制旨在确保招标过程的公平、公正、透明,保护招标人的利益,促进工程建设的可持续发展。
编制招标控制价可以避免招标价格过高或过低,防止出现恶性竞争和不合理报价,保证招标结果的合理性。
三、编制原则1. 公平原则:招标控制价的编制应遵循公平原则,确保各投标人在同等条件下参与竞标,不偏袒任何一方。
2. 合理原则:招标控制价的编制应基于合理的市场价格和工程成本,保证工程质量和进度的同时,尽量控制工程造价。
3. 透明原则:招标控制价的编制应公开透明,确保招标人、投标人和监管部门都能够了解编制过程和标准,避免信息不对称。
四、编制步骤1. 收集基础资料:收集与工程项目相关的资料,包括设计图纸、施工方案、工程量清单等。
2. 分析工程特点:对工程项目进行细致的分析,包括工程规模、地理位置、环境条件等方面的特点,确定影响工程造价的因素。
3. 制定计算方法:根据工程特点和相关规定,制定招标控制价的计算方法和标准,明确计算的依据和步骤。
4. 计算招标控制价:按照制定的计算方法,进行招标控制价的计算,包括人工费、材料费、机械费、管理费、利润等各项费用的计算。
5. 核对和审核:对计算结果进行核对和审核,确保计算的准确性和合理性。
6. 编制说明报告:根据计算结果,编制招标控制价的说明报告,包括编制的依据、计算方法、费用构成等内容,并附上相关资料和数据。
7. 审批和发布:将编制的招标控制价说明报告提交相关部门进行审批,审批通过后发布给招标人和投标人。
五、注意事项1. 招标控制价的编制应符合相关法律法规和政策规定,遵循工程建设的基本原则和要求。
2. 在编制过程中要保护商业秘密和个人隐私,不得泄露招标人和投标人的相关信息。
招标控制价编制说明一、背景介绍招标控制价是指在招标过程中,为了保证公平竞争和合理定价,制定的一个上限价,供招标人参考和遵循。
招标控制价的编制是一个重要的环节,它直接关系到招标工作的公正性和合理性。
本文将详细介绍招标控制价的编制方法和步骤。
二、编制方法和步骤1. 采集基础资料首先,需要采集与招标项目相关的基础资料,包括项目的技术要求、施工图纸、材料清单等。
这些资料将作为编制招标控制价的依据。
2. 制定工程量清单根据采集到的基础资料,编制工程量清单。
工程量清单应包括项目的各项工程量及其计量单位,以及相应的工程量计算公式。
3. 确定价格依据根据项目的特点和实际情况,确定价格依据。
价格依据可以是市场价格、历史价格、成本价格等。
在确定价格依据时,应考虑到市场的供求关系、材料的质量和性能等因素。
4. 计算综合单价根据工程量清单和价格依据,计算各项工程的综合单价。
综合单价是指单位工程的价格,包括材料费、人工费、机械使用费等。
计算综合单价时,应综合考虑各项费用,并根据实际情况进行合理的调整。
5. 编制招标控制价根据计算得到的综合单价,编制招标控制价。
招标控制价是对整个项目的价格上限进行控制,应综合考虑各项工程的综合单价,并根据实际情况进行适当的调整。
6. 审核和审批编制完成后,需要进行审核和审批。
审核人员应对编制过程进行全面检查,确保编制结果的准确性和合理性。
审批人员应对编制结果进行审查,确保招标控制价的合理性和公正性。
三、注意事项1. 数据的准确性在编制招标控制价时,应确保所使用的数据准确无误。
如果有需要,可以对数据进行核实和验证,以确保编制结果的准确性。
2. 合理调整在编制招标控制价时,应根据实际情况进行合理的调整。
例如,如果市场价格波动较大,可以适当调整价格依据;如果工程量清单有变动,可以相应调整综合单价等。
3. 公正公平招标控制价的编制应公正公平,不得偏袒任何一方。
编制过程中,应遵循公开透明的原则,确保每一项费用都能够合理、公正地反映在招标控制价中。
招标控制价编制说明一、背景介绍招标控制价是指在招标过程中,为了保证工程质量和合理利润的基础上,制定的工程项目的可接受最高投标价格。
招标控制价的编制对于确保工程项目的公平竞争和合理定价具有重要意义。
本文将详细介绍招标控制价的编制方法和流程。
二、招标控制价编制的目的1. 确保工程项目的质量和安全:招标控制价的编制可以避免因价格过低导致施工单位采取降低质量的方式进行工程施工,确保工程项目的质量和安全。
2. 保证工程项目的合理利润:招标控制价的编制可以合理确定工程项目的价格,确保施工单位能够获得合理的利润,从而吸引更多优秀的施工单位参预竞标。
3. 促进工程项目的公平竞争:招标控制价的编制可以避免价格过高导致竞标者无法参预竞标,从而保证了工程项目的公平竞争环境。
三、招标控制价编制的方法1. 采集项目资料:首先,需要采集与工程项目相关的资料,包括工程项目的设计图纸、技术规范、施工图纸等。
2. 分析项目要求:根据项目资料,对工程项目的要求进行详细分析,包括工程项目的规模、建设内容、工期要求等。
3. 编制工程量清单:根据项目要求,编制工程量清单,明确工程项目的各项工程量指标,包括土方工程、结构工程、装饰工程等。
4. 价格确定:根据工程量清单,结合市场行情和历史数据,确定各项工程的价格,包括人工费用、材料费用、机械设备费用等。
5. 利润确定:根据工程项目的风险程度、市场竞争情况等因素,确定合理的利润率,计算出工程项目的利润。
6. 控制价确定:根据工程量清单的价格和利润的确定,计算出工程项目的招标控制价。
四、招标控制价编制的流程1. 项目立项:确定工程项目的需求和目标,并成立项目组。
2. 资料采集:采集与工程项目相关的资料,包括设计图纸、技术规范、施工图纸等。
3. 项目分析:对工程项目的要求进行详细分析,包括工程规模、建设内容、工期要求等。
4. 工程量清单编制:根据项目要求,编制工程量清单,明确工程项目的各项工程量指标。