公司业务提成方案
- 格式:docx
- 大小:25.81 KB
- 文档页数:6
公司业务员销售提成管理方案公司业务员销售提成管理方案(篇1)为了提升公司效益,制定销售提成方案如下。
一、目的强调以业绩为导向,按劳分配为原则,以销售业绩和能力拉升收入水平,充分调动销售积极性,创造更大的业绩。
二、适用范围本制度适用于所有列入计算提成产品,不属提成范围的产品公司另外制定奖励制度。
三、营销人员薪资构成1、营销人员的薪资由底薪、提成构成。
2、发放月薪=底薪+提成。
3、销售人员的收入=基本工资+销售提成+差补+福利+各类奖金。
四、营销人员底薪设定营销人员试用期工资统一为__元,经过试用期考核进入正式工作期限,正式期限将以签订劳动合同之日的时间为准,试用期时间不累计到正式入职时间,签订劳动用工合同后由公司提供社会保险、住房公积金等福利,同时进行绩效工资考核。
五、销售任务提成比例助理的销售任务额为每月月初由销售经理公布,在试用期不设定销售任务,签订劳动合同后的正式期员工设定销售任务。
六、提成制度1、提成结算方式:在收回款项后及时结算,按照回款比例支付业务员提成。
2、提成考核:本销售提成制度以完成销售任务的比例设定销售提成固定金额。
七、销售提成方案1:销售提成=合同总价x1%(正常报价价格不能低于公司规定的销售底价,如因拓展业务需要降低利润,业务员须向部门领导和总经理报批,回款方式好的项目例如现款现货,公司应给予业务员相应的奖励)方案2:销售提成=销售利润x20%(及公司规定销售底价之外多出部分则按净利润的20%追加提成)八、新签客户激励政策为促使业务员新开客源,调动业务员积极性,对新签客户的业务员进行特别奖励:__万元以内一次性奖励__元,__万元到__万元以内一次性奖励__元,__万元以上一次性奖励__元。
九、业务员激励制度为活跃业务员的竞争氛围,特别是提高业务员响应各种营销活动的积极性,创造冲锋陷阵式的战斗力,特设四种销售激励方法:1、月销售冠军奖,每月从销售人员中评选出一名月销售冠军,给予__元奖励;2、季度销售冠军奖,每季度从销售人员中评选出一名季度销售冠军,给予__元奖励;3、年度销售冠军奖,每年从销售人员中评选出一名年销售冠军,给予__元奖励;4、各种销售激励奖奖金统一在年底随最后一个月工资发放;5、未完成月销售任务的业务员不参与评奖;6、各种奖励中,若发现虚假情况,则给予相关人员被奖励金额五倍的惩罚,从当月工资中扣除。
提成方案做(实用17篇)(经典版)编制人:__________________审核人:__________________审批人:__________________编制单位:__________________编制时间:____年____月____日序言下载提示:该文档是本店铺精心编制而成的,希望大家下载后,能够帮助大家解决实际问题。
文档下载后可定制修改,请根据实际需要进行调整和使用,谢谢!并且,本店铺为大家提供各种类型的经典范文,如职场文书、公文写作、党团资料、总结报告、演讲致辞、合同协议、条据书信、心得体会、教学资料、其他范文等等,想了解不同范文格式和写法,敬请关注!Download tips: This document is carefully compiled by this editor. I hope that after you download it, it can help you solve practical problems. The document can be customized and modified after downloading, please adjust and use it according to actual needs, thank you!Moreover, this store provides various types of classic sample essays for everyone, such as workplace documents, official document writing, party and youth information, summary reports, speeches, contract agreements, documentary letters, experiences, teaching materials, other sample essays, etc. If you want to learn about different sample formats and writing methods, please pay attention!提成方案做(实用17篇)编写计划书可以让我们更好地安排时间,提高工作和学习的效率。
业务员提成方案业务员提成方案1A. 销售额提成法什么叫销售额提成?就是说公司根据业务员的总销售额来确定提成比例。
比如你销售额是1000W,提成1%,那提成就是1000W_1%=10W。
常见的销售额提成方式有以下几种:1. 销售额的0.8%就是按总销售额的0.8个点计算提成,如上例,1000W_0.8%=8W。
2. 销售额的1.0%就是按总销售额的1个点计算提成,如上例,1000W_1.0%=10W。
3. 销售额的1.5%~2%就是按总销售额的1.5或2个点计算提成,如上例,1000W_1.5%=15W,1000W_2%=20W 。
4. 其他的销售额比例很多公司还会设定其他的销售比例,有0.2%的,有0.4%的,有0.5%的,也有3%的,5%的等等。
5. 保底的销售额比例什么叫保底?就是公司给你规定一个保底销售额,你要超过这个保底销售额,然后才可以按比例提提成。
比如保底销售额400W,提成1%,那你的提成就是(1000W-400W)_1%=6W。
很多公司都会设定保底销售额,有些是有现成的老客户转交过来,有些是公司原来有资源或有投入资源等等。
采用销售额提成法的以生产型工厂居多,因为对双方来说都比较方便计算,而且很多工厂基本也都有保底销售额要求。
B. 毛利润提成法什么叫毛利润提成?就是主营业务收入减去主营成本=毛利润。
这里拿贸易公司做个比方,一支笔你买来10块,卖出去20块,利润算50%,运费1块,20-10-1=9,这9块就是毛利润,也就是账面利润。
这里没有计算其他的成本,比如工资等等,这个后面再说。
常见的毛利润提成方式有以下几种:6. 毛利润的8%按账面利润的8%计算提成,如账面利润100W,100W_8%=8W。
7. 毛利润的10%按账面利润的10%计算提成,如账面利润100W,100W_10%=10W。
8. 毛利润的15%按账面利润的15%计算提成,如账面利润100W,100W_15%=15W。
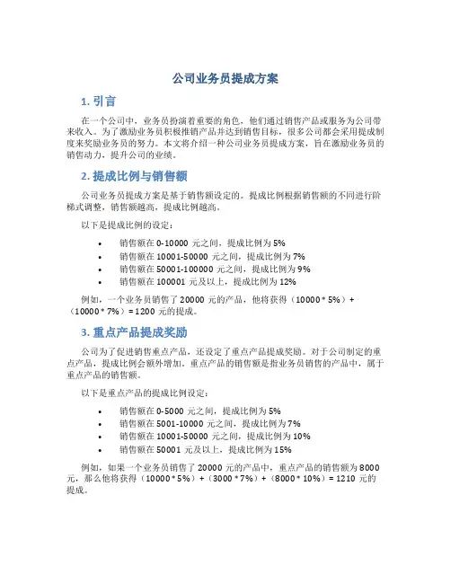
公司业务员提成方案1. 引言在一个公司中,业务员扮演着重要的角色,他们通过销售产品或服务为公司带来收入。
为了激励业务员积极推销产品并达到销售目标,很多公司都会采用提成制度来奖励业务员的努力。
本文将介绍一种公司业务员提成方案,旨在激励业务员的销售动力,提升公司的业绩。
2. 提成比例与销售额公司业务员提成方案是基于销售额设定的。
提成比例根据销售额的不同进行阶梯式调整,销售额越高,提成比例越高。
以下是提成比例的设定:•销售额在0-10000元之间,提成比例为5%•销售额在10001-50000元之间,提成比例为7%•销售额在50001-100000元之间,提成比例为9%•销售额在100001元及以上,提成比例为12%例如,一个业务员销售了20000元的产品,他将获得(10000 * 5%)+(10000 * 7%)= 1200元的提成。
3. 重点产品提成奖励公司为了促进销售重点产品,还设定了重点产品提成奖励。
对于公司制定的重点产品,提成比例会额外增加。
重点产品的销售额是指业务员销售的产品中,属于重点产品的销售额。
以下是重点产品的提成比例设定:•销售额在0-5000元之间,提成比例为5%•销售额在5001-10000元之间,提成比例为7%•销售额在10001-50000元之间,提成比例为10%•销售额在50001元及以上,提成比例为15%例如,如果一个业务员销售了20000元的产品中,重点产品的销售额为8000元,那么他将获得(10000 * 5%)+(3000 * 7%)+(8000 * 10%)= 1210元的提成。
4. 其他要素考虑除了销售额和重点产品提成奖励外,公司还考虑了其他因素来激励业务员的努力。
4.1 销售目标奖励为了鼓励业务员达到销售目标,公司设定了销售目标奖励。
销售目标奖励是基于业务员实际销售额与设定的销售目标之间的差距来确定的。
以下是销售目标奖励的设定:•超过销售目标30%以上,奖励500元•达到销售目标,奖励300元•销售额低于销售目标,无奖励4.2 公司业绩奖励公司业绩奖励是根据整个公司的业绩表现来确定的。
公司业务提成制度方案范本第一条设立目的为了坚持按劳分配的原则,建立和合理而公正的薪资制度,以利于调动员工的工作积极性,促进公司的良性持续发展,特制定本管理制度。
第二条薪资构成员工的薪资由底薪、提成及年终奖金构成。
第三条底薪设置底薪实行任务底薪,业绩任务额度为50000元/月,底薪1500元/月。
第四条提成设置提成分费用提成与业务提成。
1. 费用提成设定为0.5-2%。
2. 业务提成设定为4%。
3. 业务员超额完成任务:以连续十二个月为计算周期,销售额连续三个月超额完成的,给予一次性500元奖励;连续六个月超额完成的,给予一次性1000元奖励;连续九个月超额完成的,给予一次性1500元奖励;连续十二个月超额完成的,给予一次性2000元奖励。
奖金按达到的最高奖励减去前期发放的奖金后发放。
4. 业务员未完成任务额:没有业务提成只有底薪,费用提成实行分段制0.5-1%。
0-20000元费用提成0%;20000-40000元费用提成0.5%;40000-50000元费用提成1%。
第五条提成发放1. 费用提成随底薪一起发放,发放日期为每月10号,遇节假日或公休日提前至最近的工作日发放。
2. 业务提成每季度发放一次。
以回款额计算,并在结算后一个月内与季度末月薪资合并发放。
第六条奖励制度1. 每月销售额第一名,奖励500元;第二名,奖励300元;第三名,奖励200元。
2. 每年销售额达成目标120%的,奖励1000元。
3. 业务员介绍新员工入职,新员工完成试用期并转正后,介绍人奖励200元。
第七条离职员工提成规定1. 员工离职时,当月提成按实际完成业绩计算。
2. 员工离职后,如有未结款项,离职员工仍享有提成权益,由公司代为跟进。
3. 员工重新入职后,原离职时的提成权益不再有效,重新计算提成。
第八条提成计算方式1. 业务提成:按照实际销售额计算,销售额扣除成本、费用后的净额作为提成基数。
2. 费用提成:按照实际发生的费用计算,费用扣除报销后的净额作为提成基数。
公司业务员销售提成方案1、纯佣金制纯佣金制指的是按销售额(毛利、利润)购一定比例进行提成,作为销售报酬,此外销售人员没有任何固定工资,收入是完全变动式的。
纯佣金制的销售报酬制度在美国有20%的企业采用,国内的企业运用得也较多。
计算公式如下:个人收入=销售额(或毛利、利润)×提成率统佣金制的实施需要一系列的条件,具体包括已有人获得众所周知的高额收人收入一旦获得,有一定的稳定性和连续性;从开始工作到首次提成的时间勿须太长;纯佣金制适用的产品应是单价不特别高,但毛利率又非常可观的产品。
纯佣金制最大的优点就在于销售报酬指向非常明确,能激励销售人员努力工作。
它还将销售人员工资成本的风险完全转移到销售人员自身,大大降低了公司运营成本的压力。
当然,其弊端也是很明显的:完全的佣金行为导向使得销售人员热衷于进行有利可图的交易,而对其他不产生直接效益的事情不予重视,有时甚至会损害公司的形象:纯佣金制带给销售人员的巨大风险和压力,减弱了销售队伍的稳定性和凝聚力;易于助长销售人员骄傲自大,不服从管理,不尊重领导的倾向。
2、纯薪金制纯薪金制指的是对销售人员实行固定的工资制度,而不管当期销售完成与否。
纯薪金制在美国有28%的企业运用。
公式可以表示为:个人收入=固定工资当推销员对金钱以外的东西(如荣誉、地位、能力锻炼等等)有了强烈的需求时,再单纯地采取提成刺激的方式,就起不到激励的效果了,这时宜于采用纯薪金制;尤其是在知识分子云集的销售队伍中,或是实行终身雇佣制的企业里,采取纯薪金制实际上已经成为一种必然手段。
纯薪金制的优点表现在易于管理、调动,并使员工保持高昂的土气和忠诚度。
但由于对销售人员缺少金钱的刺激,容易形成大锅饭作风;固定工资制的实施给评估销售人员的业绩带来了困难;不利于公司控制销售费用;工资晋升制度复杂且产生的矛盾很多;不能够吸引和留住较有进取心的销售人员。
3、基本制基本制指将销售人员的收入分为固定工资及销售提成两部分内容,销售人员有一定的销售定额,当月不管是否完成销售指标,都可得到基本工资即底薪;如果销售员当期完成的销售额超过设置指标,则超过以上部分按比例提成。
业绩提成方案参考五篇篇一:业绩提成方案一、制定原则1、公平、公正、公开2、对员工具有激励作用3、遵循“终身制”原则二、适用范围公司全体员工三、目地通过绩效提成的工资体系,更好的激励员工的工作主动性和积极性,吸引并留住优秀人才,为企业创造更大价值。
四、提成内容1、公司物业方面(商铺、厂房等)的转让、出租2、外部企业入驻协会大厦的租金收益五、提成:提成分为业绩提成+绩效提成级别及底薪提成:业务提成A、业务提成B:六、发放形式:业务提成按季度结算与薪资合并发放。
篇二:绩效提成方案总则:正确处理好公司与员工之间的物质利益关系,把物质利益作为调动员工积极性、创造性的重要手段。
建立在对员工工作能力及业绩进行考评的基础上,结合考评给予必要的薪酬,依靠员工对个人物质利益的关心,推动员工自觉遵守劳动纪律、提高公司业务水平,提高运营效率。
三类薪酬:一、业务人员工资:业务人员工资为:底薪+提成+当月绩效考核+季度奖金+年终奖金1.业务员级别及底薪提成、绩效考核工资(暂定)业务提成:超出基本任务的提成业务提成以回款额计算,并在结算当月与薪资合并发放。
当月回款在10号前没有回款,当月提成按照90%进行发放;当月回款在20号前没有回款,当月提成按照80%进行发放。
其他项目提成另计。
2.业务员季度奖金(暂定)一年当中业务能力突出,各项绩效考核优秀的业务员公司会给予年终优秀员工表彰,并给予年终奖金。
年终奖根据当年公司业务成绩为依据。
3.年度奖金按照完成基本年度任务100%发放1‰作为年度销量奖金。
业务员等级晋级依据:1:新进公司业务员为初级业务员,初级业务员有两个月试用期,试用期间额定销售金额,在提前完成额定销售金额的前提下,递交晋升申请到公司人事部,在考核其业务水平之后正式晋升为资深业务员,工资待遇由业务员待遇提升至资深业务员待遇,如未能完成公司额定销售业务金额的业务员,公司酌情延长试用期,或给予辞退处理。
2:公司会为晋升为资深业务员的员工制定季度额定销售金额,如连续两个季度完成或超额完成公司制定的销售计划的资深业务员,可递交晋升申请到公司人事部,在考核其业务水平之后正式晋升为高级业务员,工资待遇由资深业务员待遇提升至高级业务员待遇享有初级岗位津贴,如未能连续完成两个季度销售计划,不能提出晋升申请,如连续三个季度都未能完成销售计划的资深业务员,或对季度、年底考核不合格的业务员,公司有权对其进行岗位、职务和薪资的调整,也有权降级处理。
业务提成方案业务提成方案是一种激励措施,旨在鼓励员工在完成业务目标时取得更好的表现。
本文将详细介绍业务提成方案的标准格式,包括方案概述、提成计算方法、绩效评估标准以及奖励发放方式等方面的内容。
一、方案概述业务提成方案是为了激励员工积极参与业务工作,提高业绩而设计的一种奖励制度。
该方案适用于公司的销售团队,旨在鼓励员工努力推动销售业绩的增长,提高公司的市场份额和利润。
二、提成计算方法1. 提成比例:根据员工的销售业绩,设定不同的提成比例。
提成比例将根据不同的业务类型和利润率进行调整,以确保公平公正。
2. 销售额计算:销售额将根据销售合同的金额进行计算,不包括退款、折扣和其他非销售因素。
3. 提成计算公式:提成金额 = 销售额 ×提成比例。
三、绩效评估标准1. 销售目标:根据公司的销售策略和市场需求,设定每个员工的销售目标。
销售目标将根据业务类型、地区和时间进行细分,并与员工的岗位职责相匹配。
2. 业绩评估:根据员工的销售额、销售增长率、客户满意度和其他相关指标对其业绩进行评估。
评估结果将作为提成计算和奖励发放的依据。
四、奖励发放方式1. 提成发放周期:提成将按照月度或季度进行结算和发放。
具体的发放周期将根据公司的财务规定和业务情况而定。
2. 发放方式:提成金额将通过工资发放、银行转账或其他合适的方式进行发放。
员工可以选择适合自己的发放方式,并提供相应的银行账户信息。
3. 奖励额外福利:为了进一步激励员工,公司还将根据员工的业绩表现提供额外福利,如年度奖金、旅游奖励、培训机会等。
五、方案监督与调整1. 监督机制:公司将建立监督机制,对业务提成方案的执行情况进行监测和评估。
相关部门将负责确保方案的公平、公正和透明执行。
2. 调整机制:如果发现方案存在不合理或不适用的情况,公司将进行及时调整。
调整将经过充分的讨论和沟通,并征求员工的意见和反馈。
综上所述,业务提成方案是一种有效的激励措施,可以激发员工的工作积极性和创造力,提高公司的销售业绩和利润。
业务员提成方案(精选10篇)业务员提成方案(精选10篇)业务员提成方案(一):为了充分调动业务开拓的进取性,按照多劳多得,不劳不得的分配原则,以个人所创造的销售纯利润为标准核定业务提成,制定本方案。
一、适用范围及标准1。
本办法仅适用于销售岗的正式员工(不包括试用期的员工)。
2。
以销售纯利润为核定标准,确定业务提成。
二、销售利润的计算1。
销售纯利润的计算标准(1)销售纯利润=销售毛利润-费用(公摊费用+个人费用)(2)个人费用a)工资、各类补助b)增值税、企业所得税、附加税等各类税费c)业务招待费、差旅费、礼品、佣金等报销费用(3)公摊费用=总费用-各销售人员个人费用总和(凡在公司有满一整年销售工作经历者,均需分摊该费用)个人分摊费用按个人当年所创造毛利占公司总毛利的比例计算。
2。
销售纯利润由财务人员核算,总经理核定。
三、销售人员有职责和义务完成公司下达的任务指标若应收货款超过一年未收回,则视为呆、坏帐:相关销售人员承担该货款余额的20%损失,其余损失公司承担。
若客户以货抵款,则货物由销售人员负责卖出,售价总额与货款差额部分损失由销售人员承担20%(抵货须具备发票,否则所损失税款由相关销售人员全额承担),因各种原因造成进仓货物变为呆滞料(自进货之日在库超过一年者),由相关销售人员负责售出,损失部分由相关销售人员承担20%。
自进入公司第一个整年度内,被动元器件通用IC等产品销售额低于200万者,不享受该年度的提成,重新进入试用期。
四、提成比例1。
传统业务(以电感为主):20%如果超额完成本年度公司下达的任务指标,SALES可享受不超过5%的超额部分利润提成。
2。
日系产品(xxxxIC、ROHM、xxxxN等)5。
FPC等公司抽取佣金的项目:5%6。
说明:(1)公司每年农历年结束的一个月内发放提成奖,农历年的月底前所到之上一年货款均可视为上年度回款额。
(2)公司提取PM提成额的40%,SALES提成额的30%做为个人的机动,以个人的年度综合考核成绩为参照进行发放,考核资料如下(满分100)a)年度销售额完成情景(满分:50分)实际完成额得分=――――――――――X50年度销售额[整理]b)回款及时率(满分:10分)回款截止农历年当月月底公司制定考核表,由公司每位不参与提成的员工对每位SALES评分(评分原则:去掉最高最低分,取平均值)得分=平均值%X15d)专业知识(满分:15分)公司每月对SALES进行专业知识考试,取12次成绩平均值得分=平均值%X15e)纪律得分(满分:5分)以每月行政人事部出考核表,年底综合评分。
业务提成方案及考核管理办法一、方案背景随着市场竞争的日益激烈,公司对销售团队的业绩要求越来越高。
为了充分调动销售人员的积极性,提高销售业绩,特制定本业务提成方案及考核管理办法。
二、方案目标1.明确业务提成政策,激发销售人员的工作激情。
2.规范考核管理,确保销售团队的工作效率。
3.实现公司业绩的持续增长。
三、提成方案1.业务提成比例(1)新客户开发:按照合同金额的5%提成;(2)老客户维护:按照合同金额的3%提成;(3)大客户拓展:按照合同金额的8%提成。
2.提成发放时间提成发放时间为每月底,以当月业绩为准。
3.提成发放条件(1)合同金额到账;(2)合同执行完毕,客户无投诉;4.提成调整公司根据业绩目标完成情况,可适时调整提成比例。
四、考核管理1.考核指标(1)销售额:以当月销售额为主要考核指标;(2)客户满意度:以客户满意度调查结果为依据;(3)工作态度:以日常表现为依据。
2.考核周期考核周期为每月,以当月业绩为准。
3.考核结果(4)较差:销售额完成率低于80%,客户满意度低于70%,工作态度较差。
4.考核奖惩(1)优秀:奖励当月提成金额的10%;(2)良好:无奖励;(3)一般:无奖励;(4)较差:扣除当月提成金额的10%。
五、实施步骤1.制定方案:根据公司实际情况,制定本业务提成方案及考核管理办法;2.宣传培训:组织全体销售人员学习本方案,确保销售人员了解相关政策;3.执行方案:按照方案要求,进行业务提成及考核管理;4.定期评估:每月底对当月业绩进行评估,对提成及考核结果进行公示;5.持续优化:根据实施效果,不断优化方案,提高提成及考核管理水平。
六、注意事项1.本方案适用于公司全体销售人员;2.本方案解释权归公司所有;3.本方案自发布之日起实施,如有未尽事宜,可根据实际情况进行调整。
本业务提成方案及考核管理办法旨在激发销售人员的工作激情,提高销售业绩。
通过明确提成政策、规范考核管理,实现公司业绩的持续增长。
业务员提成方案(通用7篇)业务员提成方案篇1一、背景:在激烈市场竞争中,把握市场导向,增大市场份额,稳定优质客户显得越来越重要。
所以我们必须在酒店开业前期,必须做好各方面的宣传,立足桃源、常德两大市场,大力发展张家界的团队旅游市场。
二、目的:通过实施这份提成方案,可以提高员工工作的积极性,激励员工努力为酒店创造更大的效益,平衡劳动与薪酬两者的关系。
三、方案: 1、主要思路将销售员的岗位工资和效益工资浮动,完成任务的40%的,发岗位工资,超过40%到80%部分按8‰提成,超过80%部分按1%提成。
2、销售部人员工资构成销售员(主管)薪酬=基本工资+岗位工资+效益工资其中基本工固定,岗位工资和效益工资按照个人完成的任务量浮动。
3、销售部月度任务量分解销售部每月的任务量是酒店的总任务量的百分之三十,再根据岗位不同,制定个人的任务量,基本上是主管须完成25%,销售员须完成18%,如下列公式:销售部月度任务量=酒店的月度总任务量×30%销售部月度任务量=经理任务量+主管任务量+销售员任务量×3人经理任务量=销售部月度任务量×35% 主管任务量=销售部月度任务量×20%销售员任务量=销售部任务量×15%例如:酒店9月份总任务量为300万,则销售部总任务量为90万。
经理任务量=90万×35%=31.5万主管任务量=90万×20%=18万销售员任务量=90万×15%=13.5万 3、销售部提成方案1、销售员(主管或经理)须完成个人任务的40%方可领取岗位工资,否则只能领取完成量占任务量40%的比例×岗位工资+基本工资。
例如,某销售员9月份完成3万的任务,则其薪酬=基本工资+岗位工资×(3万/13.5万)×100%/40%=基本工资+岗位工资×55.5%2、销售员(主管或经理)完成个人任务的40%以上80%以下,则超出部分按8‰提成,此为效益工资。
公司业务员提成方案第1篇公司业务员提成方案一、目的为激发公司业务员的工作积极性,提高业务水平,增加公司收入,特制定本提成方案。
二、适用范围本提成方案适用于公司全体业务员。
三、提成原则1. 公平、公正、公开;2. 按劳分配,多劳多得;3. 鼓励团队合作,共同进步;4. 提成与业务完成质量、客户满意度等因素挂钩。
四、提成标准1. 提成比例:根据业务员完成的业务类型、金额及难易程度,设定不同的提成比例;a. 业务类型一:提成比例为3%;b. 业务类型二:提成比例为5%;c. 业务类型三:提成比例为8%。
2. 提成计算方式:提成金额 = 业务完成金额 × 提成比例。
五、提成发放1. 提成发放周期:每月一次;2. 提成发放时间:次月10日前;3. 提成发放形式:转账至业务员指定的银行账户。
六、提成核算1. 业务员需在每月底前向财务部门提交本月完成的业务清单,包括业务类型、金额、客户信息等;2. 财务部门根据业务清单核算提成金额,并反馈给业务员;3. 业务员确认提成金额无误后,进行发放。
七、特殊情况处理1. 如业务员在提成发放前离职,已完成的业务提成按实际完成比例发放;2. 如业务员在提成发放后离职,已发放的提成不予退还;3. 如发生客户退款,已发放的提成按退款比例扣除。
八、其他规定1. 业务员不得串通、欺诈、弄虚作假,一经发现,取消提成资格,并根据公司规定给予处罚;2. 业务员应遵守公司各项规章制度,如有违反,按公司规定处理;3. 本提成方案解释权归公司所有,如有未尽事宜,公司可根据实际情况予以调整。
九、附则本提成方案自发布之日起实施,原有提成方案同时废止。
业务员如对本提成方案有异议,可在发布后一个月内向公司提出书面建议。
公司将在充分听取业务员意见的基础上,进行修订和完善。
(完)第2篇公司业务员提成方案一、前言为充分调动公司业务员的积极性,增强市场竞争力,提高公司业绩,现根据公司发展战略及市场实际情况,制定本提成方案。
业务员的提成方案业务员的提成方案业务员的提成是业务员的主要的工资来源,大家知道如何制定业务员的提成方案吗?下面是关于业务员的提成方案,希望可以帮到您! 业务员的提成方案1一、驱动式提成方法驱动式提成方法:主要特点是随着销售额提高,提成比例同比提高,从而激励销售人员完成更多的销售额,能够激励销售人员不断的扩大销售额。
()对起始值,目标值,驱动值,控制值的销售额度范围给予确定,结合各销售额度区域及利润率确定提成比例,目的是对基本销售额与利润进行控制,确定控制值目的在于防止提成额度过大,增加企业绩效工资成本。
1、目的:为了促进实现年度销售目标,加大市场辐射范围,提升业务人员的自身价值,提高绩效薪酬,激励业务人员的工作热情以及主动积极的工作态度,建立梯队化营销团队,鼓舞士气,特制定本管理办法。
2、范围:2、1此管理办法适用于钣金对外加工的销售。
2、2适用人员:销售经理、,客户代表。
3、业务经理收入结构组成:基本工资+补助+提成+奖金-个人所得税=个人所得4、基本工资公司根据业务人员的实际工作经验,工作能力等的划分享有不同的基本工资标准。
业务人员分为三类:销售经理(转正销售经理);客户代表(转正客户代表)。
4、1、客户代表基本保底月工资2500元,如连续三个月客户代表维护业务开票营业额每月不足50万元,则停发保底工资,直至月维护业务开票营业额超过50万元,开始发保底工资,停发部分不再补发。
4、2销售经理基本保底月工资3500元,如连续三个月业务开票营业额每月不足200万元,则停发保底工资,直至月业务开票营业额超过200万元,开始发保底工资,停发部分不再补发。
5、补助5、1行车补助业务经理自有车辆,按公司《车辆补助管理办法》执行。
业务经理使用公交车辆,出租车辆,记入业务经理差旅费用。
5、2公关补助业务经理享受公司“出差补助管理办法”中的差旅补助。
业务经理公关补助采取实报实销。
年度费用总额=公关费用+差旅费用5、3话费补助业务经理话费补助以100万元销售业绩为基准补助100元/月,每增加50万元,则话费补助增加50元/月。
公司业务员提成⽅案(精选6篇)公司业务员提成⽅案 ⼀、提成的形式对⽐ 提成:提成率很透明,有助于提⾼员⼯的积极性,对于提升单店的业绩显有成效。
但是,由于过于急功近利,造成拔苗助长之短,属于慢性毒药迟早要⾯临客源枯竭且使团队精神名存实亡。
奖⾦:奖⾦配⽐⽆据可依,给员⼯的概念很模糊,容易引起争端,形成做多了也没意思的概念,对于积极性提升做⽤不⼤。
但是可以营造较良好的团队,每个⼈都有你进我也进、你退我拉你⼀把的思想。
⽆提成:基本⽆法提⾼员⼯积极性,你多做说明你在拍⽼板马屁,你咬着我也决不松⼝的感觉。
但是不会引起员⼯的争端,对团队凝聚⼒培养最有利,可惜是⼀个没有积极性的团队。
⼆、公司业务员提成⽅案(精选6篇) 为了确保事情或⼯作能⽆误进⾏,时常需要预先制定⼀份周密的⽅案,⽅案是书⾯计划,具有内容条理清楚、步骤清晰的特点。
那么⼤家知道⽅案怎么写才规范吗?下⾯是⼩编整理的公司业务员提成⽅案(精选6篇),欢迎⼤家借鉴与参考,希望对⼤家有所帮助。
公司业务员提成⽅案1 ⼀、⽬的 为充分调动业务⼈员⼯作积极性,建⽴合理及公正的薪酬激励制度,特制订本⽅案。
⼆、范围 本办法适⽤于⼴州浔沣实业有限公司、⼴州浔丰玻璃装饰有限公司、⼴州浔丰轨道交通科技有限公司、江苏浔丰轨道交通科技有限公司⼴州南亚电梯有限公司可以参照该⽅案实施。
三、具体内容 1、业务员⼊职前六个⽉为试⽤期,1-3个⽉内⼯资标准为基本⼯资2700元/⽉,电话费⽤100元/⽉,交通费⽤150元/⽉4-6个⽉内⼯资标准为基本⼯资2900元/⽉,交通费150元/⽉。
试⽤期内业务员不享受提成。
原则上试⽤期电话费⽤150元内除发放基本⼯资及报销上述费⽤外,其它所有费⽤包⼲不报,但如果试⽤期内有招待费产⽣,在提前得到领导批准后的才可以进⾏报销。
所有费⽤项不计⼊⼯资条发放,需另外凭发票填单报销。
2、试⽤期合格后的业务员基本⼯资及业务提成、销售费⽤计提⽅法见下表(现处于试⾏阶段,故下表格中的各项数据,公司有权根据实际情况每三个⽉调整⼀次: 3、试⽤期内及试⽤期后的基本⼯资构成:基本⼯资~固定⼯资绩效⼯资,全额固定⼯资~基本⼯资*70%,全额绩效⼯资~基本⼯资*30%。
业务员提成方案(通用13篇)业务员提成方案篇1一. 关于新品拿货累计奖励方案:公司累计方案采用半年累计式1、半年之内,代理累计1200箱魔法盒子系列之玫瑰纤盈素,送陆虎一台,或者60w元产品。
2、半年之内,代理累计700箱魔法盒子系列之玫瑰纤盈素,送a4L一台,或者35w元产品。
3、半年之内,代理累计400箱魔法盒子系列之玫瑰纤盈素,送10w元产品。
4、半年之内,代理累计200箱送2w元产品。
5、半年内,代理累计100箱送8000元产品。
二. 关于代理升级:1、以下内容通用于魔法盒子系列产品的代理商。
共同享有遵守。
2、总代以上级别,(包含总代)推荐下家升级平级总代,(例如:总代的下家升级为总代)A)推荐上家享有升级下家升级货款30%总利润提成,利润提成由上家的直属上家发放,升级货物由上家的直属上家分配发放。
B)升级下家前三次补货。
推荐下家享有20%的总利润提成,利润提成由上家的直属上家发放,升级货物由上家的直属上家分配发放。
C)升级下家之后补货,推荐上家享用20%的总利润返货,利润提成由上家的直属上家发放(此货物不能参与半年内累计)D)利润提成计算方式为:升级下家级别与上家级别利润差,【例如,下家升级总代:总利润=(市代拿货单价-总代拿货单价)x总代拿货数量】3、总代以下级别(不含总代)推荐下级升级平级代理商(例:二级推荐下家成为二级)A)推荐上家享有升级下家升级货款30%总利润提成,利润提成由上家的直属上家发放,升级货物由上家的直属上家分配发放。
B)之后下级补货,原上家不再享有任何政策提成。
C)利润提成计算方式为:升级下家级别与上家级别利润差,【例如,下家升级二级:总利润=(一级拿货单价-二级拿货单价)x二级拿货数量】三. 关于提成发放1、直接返现,由直属上级根据不同级别标准要求返现。
2、直接返货,由直属上级根据不同级别标准,按照返现金额的1.1倍返货。
四.关于代发货1、代发货代理必须按照自身所属级别补货量补货,货物才可以寄存在商家手中,由上级代发货,未按照自身级别补货量补货者,一律不享受上家代理发货政策。
业务员销售提成方案模板7篇业务员销售提成方案模板(篇1)一、业务人员薪酬由底薪、佣金两部分组成。
二、底薪2-1 标准:片区经理月薪1200元+每月过程考核奖(详见过程考核实施办法)业务助理月薪1000元+所属片区经理过程奖的30%初级业务助理月薪:本科900元,专科800元(不参加过程考核)注:新聘用员工实习期(2个月)本科700元,专科600元,实习期满自动转为初级业务助理2-2底薪发放时间为每月5日,出差人员回公司后领取底薪。
三、佣金3.1佣金3.1.1佣金标准:佣金=提成-分担费用-失误损失(包括本政策、业务管理制度、市场财务制度、业务人员业务费用制度范围内的所有应承担的损失)3.1.2 年底货款两清、账目明晰的,春节前可发放全部佣金.3.2 提成标准:提成=净回款(返利除外)×提成系数3.2.1 提成系数(指标均为百分比)片区部部长提成系数(1100万)1.1,片区经理提成系数(海南粤西(200万)3.5、__区(240万3.2)、__区(200万)3.5、__区(200万)3.5);__大区提成系数(480万):1.9(云贵1个助理(280万)3.1、四川(200万)3.5 __部部长提成系数(1000万)1.2,业务代表提成系数(湖北(180万)3.5、湖南(200万)3.5、(助理1人240万)3.9、__区(240万)3.2);__大区提成系数(480万):1.9片区经理提成系数江苏上海(220万)3.4、安徽(260万)3.0__大区提成系数(800万):1.2,片区经理提成系数(辽宁(150万)4.5吉黑(150万)4.5、__区1个助理(300万)3.1、直供(300万)3.1、__大区提成系数(750万):1.3(胶东1个助理(320万)3.0、鲁中(230万)3.5、鲁西(200万)3.5);西北部部长提成系数(1000万)1.2,片区经理提成系数(山西(200万)3.5、陕甘宁蒙2个助理(400万)3.8、_q(200万)4.0、河南(230万)3.3)3.2.2销售公司后勤人员(包括财务人员)参考片区平均收入、结合个人工作表现给予奖励。
公司业务提成方案
目的
强调以业绩为导向,按劳分配为原则,以销售业绩和能力拉升收入
水平,充分调动销售积极性,创造更大的业绩。
激励业务人员的工
作热情以及主动积极的工作态度,建立梯队化营销团队,鼓舞士
气,特制定本管理办法。
适用人员:适用于全体销售人员考核。
三、销售人员收入结构组成及任职要求:
基本工资(底薪)+补助+提成+奖金-个人所得税=个人所得
1.基本工资
公司根据销售人员的实际工作经验,工作能力等的划分享有
不同的基本工资标准。
具体人员划分为五类:
销售总监销售部
(主管)
金牌销售银牌销售初级销售销售二部
(主管)
范围
销售代表基本保底工资:试用期薪资:1500元/月;转正后
薪资2000元/月(当月完成指定任务的销售代表,次月予以转正)。
如连续三个月销售代表业务达成率每月不足—单,则停发保底工资,(或者劝退)直至月业务达成率达标,开始发保底工资,停发部分不再补发。
销售人员岗位职责:
2.销售主管基本保底工资:试用期薪资3000元/月,转正后
薪资3500元/月。
若当月内,销售主管团队业务达成率每月不足 _单,(或未开单)则发放80漏资;连续二个月未完成任务量,则发放50%薪资,
停发所有补贴;若连续三个月未完成任务,则降级处理。
(或者
劝退)
销售总监岗位职责:
工作内容
3.依据公司整体销售目标,提交销售计划方案,监督并实施;
4.组织销售部分开发多种销售手段及渠道;
5.掌握市场动态,熟悉市场状况并有独特见解;
6.完成总经理父代事宜及参与公司重大营销策略。
任职资格
年以上销售、市场营销管理工作经验; 2.熟悉现代销售管理模式,熟练各种激励方案;
3.良好的口头及书面表达能力;
4.较强的营销技巧和市场策划运作能力;
5.有良好的团队合作精神,敬业精神;
6.高度的工作热情及抗压能力,适应出差。
四、销售模式
1.直销模式:从校园内寻找一名总代理,命名为 A o A 发展自己
A :元。
例: A 完成一单平台奖励2元,A 邀请B 完成一单,平台奖励 A 1 元,B 获得元。
B 邀请C 奖励A 元,同时B 获得1元。
2.奖励模式:
的下线徒弟,命名为Bo
B 发展自己的下线徒孙命名为
C,以此
A : 1元。
徒孙C 完成一单平台奖励
徒弟B 完成一单平台奖励 徒弟 徒孙
平台每月制定出台多种奖励政策,激励员工拓展业务。
1. 星级主管奖:主管下属销售人员当月全部完成考核,奖励 主管 500 元。
2. 主管培育奖:主管下属销售人员月考核达到 150%,奖励主
管团建费用 200 元。
3. 团队PK 奖:2组团队的业绩、纪律、活跃度综合对垒竞争, 败者团队给胜者团队 500 元,用于胜者团建费用
4. 新增师徒共进奖:师徒 2 人考核业绩同时达到 125%,平台 奖励现金 200 元。
5. 职场销售团队奖:
6. 职场销售冠王奖:
7. 精英标兵奖:
8. 阶段奖:
第二阶段:人人破零,全员举绩, 第三阶段:坚忍不拔,顽强拼搏, 第四阶段:决胜全局,庆贺胜利,
五、 补助
1. 行车补助
第一阶段:全面动员,首战告捷,
务。
7 天内完成 1/4 目标任
14 天内完成 1/2 任务 21 天内完成 3/4 任务 30 天内完成目标任务。
销售经理自有车辆,按公司《车辆补助管理办法》执行。
2. 公关补助
销售经理享受公司“出差补助管理办法”中的差旅补助
销售经理公关补助采取实报实销。
3. 话费补助
业务经理话费补助以100 万元销售业绩为基准补助月,每增
100 元/加50 万元,则话费补助增加50 元/ 月。
4. 奖金发放。