参加演练人员通讯录.doc
- 格式:doc
- 大小:55.00 KB
- 文档页数:1
应急预案演练记录
日期,2022年5月15日。
地点,公司总部。
参与人员,公司全体员工。
演练内容:
1. 火灾应急预案演练。
火灾报警器响起后,员工迅速有序地撤离办公室,并前往指定的集合点。
火灾应急小组成员迅速使用灭火器扑灭模拟火灾,确保火势不扩大。
全体员工按照预定的逃生路线迅速撤离,并在集合点进行人员清点。
2. 水灾应急预案演练。
模拟水管爆裂引发的水灾,员工迅速关闭水源,并使用吸水设备将水泄漏处进行处理。
部分员工协助搬移受水灾影响的物品,确保工作环境安全。
管理部门迅速联系维修人员进行抢修,并提前通知员工可能受到的影响。
3. 突发事件应急预案演练。
模拟公司遭受网络攻击,员工迅速按照应急预案,关闭公司网络,防止信息泄露。
IT部门迅速响应,对受影响的系统进行隔离和修复,保障公司信息安全。
演练总结:
通过本次应急预案演练,全体员工对公司的各项应急预案有了更加清晰的认识,提高了应对突发事件的能力。
同时也发现了一些
不足之处,需要进一步完善和加强培训。
希望公司能够定期进行应急预案演练,确保员工在面对突发事件时能够做出正确的反应,最大程度减少损失。
2020年矿井大面积停电应急演练方案批准:审核:编写:二〇二〇年四月十五日2020年矿井大面积停电应急演练方案一、演练目的1.检验领导、矿领导和调度指挥、雨季“三防”应急救援指挥部在事故发生后的应急指挥能力。
2.检验雨季“三防”应急救援指挥部成员和救援力量在事故发生后的快速反应能力。
3.检验全体职工预防矿井供电中断避灾意识和抢险救灾能力。
4.检验矿井发生供电中断事故后,指挥机关和各部门的协调能力,配合能力。
5.检验雨季“三防”预案制订的救灾方法和避灾方法的可行性和有效性。
6.检验雨季“三防”救援物资和设备器材的配置与使用情况。
检验全矿员工对雨季“三防”应急救援预案的熟悉和动作情况。
7.检验矿井正确、有效和快速地处置全矿停电事件能力,最大程度地减少停电造成的影响和损失,维护全矿安全、职工稳定和财产安全。
二、指导思想坚持“以人为本,安全第一”的原则,在确保安全的前提下,提高抢险救灾技能和安全避灾能力,确保及时、快速、稳妥地处置大面积停电事故,最大限度地减少大面积停电事故造成的损失,保护职工生命财产安全和矿井的安全。
三、应急演练方式本次应急演练为实战演练。
四、应急演练内容公司安排人员到 xx煤矿停掉一回路进线电源,在此情况下,公司及时启动应急预案,在公司应急处理领导小组的统一领导指挥下,组织相关单位进行大面积停电事故的应急处置工作。
1、演练 xx煤矿地面10kV变电站一回路失压后(事故类型模拟为进线柜真空断路器故障),天气情况恶劣,另一回路存在失压危险,机电系统各级人员的响应情况,调度指挥系统的指挥情况,事故处理的程序是否正确、迅速、合理,故障点的判断是否准确,故障点的隔离指挥是否合理等。
2、演练矿井单回路运行各单位人员的响应情况,矿应急领导小组调配情况,调度指挥系统的指挥情况,事故处理的程序是否正确、迅速、合理。
3、演练矿井启动《 xx煤矿大面积停电应急预案》后人员到位、反应及事故处置情况;主通风机停运倒台情况;局部通风机双停后巷道内人员反应情况、现场处置、撤人情况;公司救护大队接到命令后到 xx煤矿进行排放瓦斯工作( xx 煤矿21501运输巷风机开关故障导致风机双停,瓦斯超过3%);因停电 xx煤矿21510工作面水泵被淹,巷道积水(模拟),需物管中心运送抢险物资2台BQS260-30×8水泵到 xx 煤矿(到副井口即可);人员在紧急撤退过程中,有人摔伤(模拟),需矿医院救治伤员。
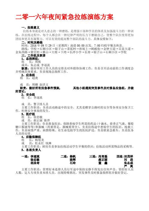
二零一六年夜间紧急拉练演练方案一、拉练意义拉练本身就是对人意志的一种磨练,是增强干部和学员的体质及加强战斗力的一种训练。
在拉练过程中,每个人都会在一种纪律严明的压力下磨励自己,使整个队伍变得更加团结和更具有凝聚力。
可以有效的提高整个部队的战斗力。
具体安排如下:二、时间及路线时间:2016年09月29日(星期四)凌晨00:00出发,7:00归校早餐及休息。
路线:学校→石硐小区→银子山→茶饭村→班坡上→蚂蝗街→金钟大道→百花大道→金朱西路→窦官村→猫山→大坡→下湾→长冲小学→长青→银子山→石硐小区→学校三、工作组及职责1、总指挥组:组长:周熊成员:朱志成李逐流职责:做好所有工作人员的安排及对外联络协调工作,负责召开活动前的工作调度会并明确具体要求,负责现场总指挥工作。
2、应急组组长:赵虎成员:周姗赵洪文职责:做好所有应急事件预案, 其他小组遇到突发事件及时报备应急组,并做好登记。
2、安全组组长:李逐流成员:警卫排人员主要工作职责:负责活动路途中的安全,尤其是横穿公路时的安全等各项安全保卫工作,杜绝安全事故的发生。
3、医疗组组长:徐忠敏成员:郝正丽陈萍主要工作职责:负责准备医治,保障患病学生所需的药品(十滴水、荷香正气液、葡萄糖口服液等等)和器械(药要带足,器械要带全),负责拉练途中患病学生的医治、抢救工作,负责病情严重、病情特殊、有生命危险学生的医院护送,负责联系急救车,负责医务人员的安排。
4、后勤保障组组长:杨旭龙成员:杜永红钱琳主要工作职责:厨房负责参加拉练活动学生早餐的供应;拉练活动所需物品的采购等。
5、各连负责人一连:李逐流二连:杨帆三连:冯育磊四连:田茂祥徐忠敏骆辉郝正丽刘进胡显奇石玲董鑫朱志成严爽主要工作职责:管理好本连排人员行军途中保持安静不得发出任何声音,管控好人员人数,定人专项负责本排人员,出现特殊情况,突发事件及时报备指挥组并做好登记。
六、相关要求(一)参与学生名单确定1、有下列情况之一者,不得参加拉练活动:(1)身体残疾,有心脏病、肾病、心肌炎、高烧1、哮喘等其他严重疾病的;(2)严重扭伤、摔伤等不适宜参加强体力活动的;(3)女生正处于特殊生理周期的。
应急演练工作方案(优秀8篇)应急演练方案篇一一、演练目的为贯彻“安全第一、预防为主、综合治理”的安全生产方针,使各级应急部门、组织和个人在较轻松的环境下,明确和熟悉触电事故应急预案中所规定的职责和程序,提高协调配合和解决问题的能力,___组织进行本次触电应急预案的桌面演练。
二、演练时间、地点时间:__年_月_日下午__地点:__会议室三、参加演练人员1、指挥组指挥长(班长):指挥调度决策指挥助理(安全员):通讯联络监督组员:__、__、__、__、__、__、__、__。
2、应急抢险组(1)现场灭火救援处置组组长:__组员:__、__、__职责:①实施抢险灭火行动;②救援救护受伤员工;③及时向指挥组报告抢险进展情况。
(2)疏散警戒组组长:__组员:___职责:①负责事故现场的警戒;②阻止非抢险救援人员进入现场;③负责人员物资车辆疏通;④维持治安秩序;⑤负责监督抢险人员的人身安全。
(3)技术后勤保障救治组组长:___组员:__职责:负责现场技术处置,场所设备安全技术指导,员工现场伤情紧急处置,送伤员就医,做好应急扩大准备。
(4)联络协调组组长:___组员:__、__职责:①现场保护、救援力量引领,现场资料拍摄四、演练要求:1)参与人员应认真对待此次桌面演练,认真回答主持人提出的问题,记录演练过程中存在的不足点,提出相应的改进意见,完善应急预案。
2)演练期间要将手机关闭或设置到静音状态(通讯采取模拟通话)。
与会人员应自觉服从会议主持人的安排,围绕演练议程进行演练活动。
五、演练情景流程1、预设场景____年__月__日_点_分,车间内全体工作人员正紧张有序地进行工组劳动。
突然,某设备操作人员开启设备时触电倒地。
2、演练过程安排①初始条件和事件信息发布后,由主持人__提出问题并指定人员发言,是否展开讨论由主持人确定。
1、问题:请问员工___,现场发现有人怀疑触电报告后,要做哪些工作?有哪些自我保护措施?2、问题:请问员工___,如何向班长或者指挥长报告现场发生事故信息内容情况?3、问题:请问指挥长___,接到工人触电报告后,要做哪些工作?4、问题:请问指挥助理__,接到工人触电报告后,应做出哪些响应行动?5、问题:请问现场救援处置组,接到指挥长___通知后,应做出哪些响应行动?6、问题:请问疏散警戒组长,在接到指挥长___通知后,要做哪些工作?疏散需要注意哪些事项?7、问题:请问技术后勤保障救治组,接到指挥长___通知后,应做出哪些响应行动?有哪些医疗救援应急保障措施?技术上有什么特殊安全要求?8、问题:请问指挥长___,应急救援工作结束后应做好哪些工作?②发言人根据自己对事故情景和应急救援预案的理解,条理清晰地阐述问题的解决方法,其他参与者可以在其发言结束后补充或提出建议。
突发环境事件应急预案演练方案1.演练方式:桌面演练桌面演练参加人员为应急指挥部副总指挥、成员、专业组应急管理人员,目的是检验指挥员和各专业组应急管理人员是否明确应急管理职责,是否熟悉本部门应急业务,检验应急指挥中心应变、协调和处置能力。
每年进行1次。
应急演练的评价、总结及追踪应急指挥中心办公室对演练过程中各环节、各部门应急情况、应急行动的执行情况要进行详细记录,对预案中存在的缺陷和预案演练过程中存在的问题要认真分析。
演练结束后,应急指挥中心办公室要及时完成演练评估报告,作为应急培训、演练和预案修订的依据。
演练题目:生物质燃料着火Ⅰ级突发环境事件预警2.预警行动2.1事故预警的条件已经显现安全指标严重偏离,报警仪报警,出现明火,设备异常高温,设备运行不正常等,应及时报警;突发火灾、人员伤亡等事件也应立即报警。
2.2事故预警的方式、方法应急救援指挥部通过以下途径获取预警信息:1)通过风险评估得出的可能发生的重大突发事件;2)员工日常监控上报的预警信息;3)通过政府新闻媒体公开公布的预警信息;4)政府主管部门告知的预警信息;5)事故发生后,有关部门和专家根据预报信息分析,判定突发事件的危害程度、紧迫程度和发展态势。
按照突发事件严重性和紧急程度,突发环境事件预警分为Ⅰ级(较大环境事件)。
Ⅰ级凡符合下列情形的,为Ⅰ级突发环境事件预警:公司生产过程使用的原料秸秆易燃产生火灾;其产生的消防废水及有害气体等对周边环境造成污染,公司内部力量无法控制,需外部力量参与处置;应立即预警。
2.3报警、通讯联络方式公司设置24小时值班室,事件发生后第一时间通知应急指挥部相应人员。
公司内部及公司外应急救援通讯录见表5.3-1。
3.1内部报告1)发生突发环境污染事件,现场人员应立即按照应急报告程序向应急指挥部报告。
公司设24小时值班室。
2)事件信息接收和通报程序较大环境事件图3.1.2:一级响应环境事故信息报告程序图事故范围超出公司范围,影响周边局部区域时,需要向周边发布警报,由应急指挥部按程序向莱西市环境保护局报告。
丽水万控电气有限公司宿舍楼消防逃生演练方案审批:秦正国审核:姜建水编制:金文一、目的:为了提高公司员工的安全防范意识,提高员工消防知识和逃生技能;提高公司义务消防队员的消防灭火知识和技能,检验公司消防应急能力,特组织此次消防演练。
二、组织机构的建立:此次宿舍消防演练公司组成专门的指挥部,由公司总经理秦正国任总指挥,指挥部下设两个应急分队和两个工作小组,分别为灭火应急分队、疏散救援分队、信息收集组和演练物资筹备小组。
各分队、小组职责:1、灭火应急分队主要负责演习火源火势的控制和扑灭工作;2、疏散救援分队主要负责宿舍住宿人员的疏散和物资抢救工作;3、信息收集组主要负责演练过程的图片采集和信息报导工作;4、演练物资筹备小组主要负责演练器材的准备工作。
三、演练程序安排:(具体时间2014年7月5日下午)1、灭火应急分队、疏散救援分队人员在篮球场集合待命,信息收集小组人员在宿舍楼下待命。
(下午13时50分前准备完毕)2、各分队小组准备工作就绪后向指挥部汇报准备完成,总指挥下达演练开始的命令。
(下午14时整发布命令,通知各分队、小组)3、设定起火源地点:(暂定宿舍三楼305),安排一人作点火手,点燃火源发出浓烟,并发出起火信号,在窗口呼救。
(14时10分发出起火信号)4、点火手点燃火源,发出起火信号,后门卫值班保安发现险情后立即向指挥部汇报险情发生,并拨打电话现场指挥中心电话,告知演习开始。
5、指挥部接到险情报告后立即向总指挥汇报,指挥部命令灭火应急分队和疏散救援分队立即赶到宿舍楼下集合,开展灭火和营救工作。
(14时15分到前大门口)6、指挥部人员赶赴前大门组织两队人员开展灭火和营救,灭火应急分队直接赶赴火源现场进行灭火和灭火器使用的练习;疏散救援分队分两路从东西两面楼梯上楼去开展营救工作,检查所有宿舍将人员有序的从楼梯疏散到楼下安全地带,将走廊的假设物资抢救到楼下。
7、总务科赶到现场后进行灭火扑救和人员疏散救援工作的指导培训,讲解消防知识和逃生技能知识。
2023年商业银行全面信息系统业务连续性应急演练方案2023年02月目录1概述 (3)1.1演练目标 (3)1.2演练范围 (3)1.3演练时间及地点 (3)2演练组织 (3)3演练规则 (4)3.1演练形式 (4)3.2演练原则 (4)4演练内容 (4)4.1演练场景 (4)4.2演练步骤 (5)5异常处置 (6)6演练准备 (7)1 概述1.1 演练目标本次演练的总体工作目标如下:⏹确保XX农商银行信息系统安全持续稳定运行,提高其应对突发事件的能力,检验应急资源的有效性;⏹检验与重要信息系统应急管理有关的组织架构,管理程序,指挥体系,应急报告机制和协调机制的有效性,提高重要信息系统和基础设施的风险防控能力;⏹验证XX农商银行信息系统突发事件总体应急预案的完整性和可用性;⏹提高各级人员的应急意识,应急响应人员的应急操作熟练程度以及应急处理实战能力。
1.2 演练范围系统范围:核心路由器、核心交换机、辖内服务器系统。
1.3 演练时间及地点演练时间:2023年02月12 日晚。
演练地点:办事处五楼机房。
2 演练组织XX农商行成立应急演练处置执行小组:组长:成员:演练分工:(1)应急演练总指挥:,负责指挥全部应急演练过程。
(2)应急演练执行人员:业务执行人员、科技部所有人员,技术支持人员,模拟演练场景问题反馈响应流程,系统应急操作等。
(3)演练记录:,负责演练过程记录。
(4)演练总结及应急预案改进:根据应急演练发现的问题,进一步修订完善科技部各信息系统应急操作预案。
3 演练规则3.1 演练形式实战演练:涉及真正的设备、业务恢复操作,由相关的应急处置人员参加,以达到验证灾难处置预案的决策和指挥能力的目的。
主要参与人员根据信息系统故障,进行应急响应和处理行动。
3.2 演练原则演练原则:应急演练坚持“安全第一、力求真实、全面检验、持续改进”的原则;演练小组交流必须在规定的时间内形成统一的观点。
4 演练内容4.1 演练场景场景一、模拟机房联通、电信主备线路故障,核心主备路由器、核心主备交换机分别出现故障,需要主备线路及主备设备切换,并验证线路是否正常接管,路由器、交换机是否正常工作。
内蒙古荣信化工有限公司杂醇油罐泄漏应急处置演练方案编制:审核:批准:2014年08月09日达拉特旗三垧梁工业园区内蒙古荣信化工有限公司杂醇油罐泄露应急处置模拟演练方案一、演习目的1.1检验和评估公司应急准备状态,发现并修改应急预案和执行程序中的缺陷和不足。
1.2检验和评估公司员工在初期火灾发生时的应急能力,包括分级预案的熟悉和执行程序的了解程度;应急装备、器材、消防设施的实际操作能力;人员疏散线路、逃生方法选择能力。
1.3检验和评估应急救援预案体系中各工作机构、救援机构、协作单位之间的联动、协作及沟通能力。
1.4到达指定区域的人员能否完成预案规定的职能、正确、快速、有效地投入应急行动。
1.5 检验消防设施、器材是否完好,是否能够满足正常使用和处置突发事件的条件。
1.6提高全员安全意识。
二、演练适用范围、总体思想和原则本方案针对动用三垧梁工业园区固有应急资源及联动单位应急资源进行全面演练进行设计,按照《安全生产法》、《危险化学品安全管理条例》等国家相关法律、法规、标准和《内蒙古荣信化工有限公司消防应急救援预案》的要求,进行演练策划,遵守“安全第一、预防为主”的方针以及“救2护优先、防止和控制事故扩大优先、保护环境优先”的原则,并在组织实施过程中,结合实际,突出重点、讲究实效,保证演练参与人员、公众和环境的安全。
三、演练策划组组长:张建军副组长:祝庆瑞、郑小文、季文普、菅永旺、田其柱、黄长胜、冯刚、刘法环成员:吴振保、董宾蝉、孔令鹏、徐延柱、李亚洲、朱敏、齐俊省、马宝泰、易香发、任庆伟、高群、费秀泉、孙绥生、张允侠、冯保新、张银华、刘德华、朱文静其主要任务为:确定演练的目的、原则、规模、参演的单位;确定演练的性质与方法,选定演练的时间,规定演练的时间尺度和公众参与的程度,确定演练实施计划,情景设计与处置方案,审定演练准备于实施过程中所发生的重大问题;协调各类参与人员之间的关系;组织演练总结与追踪。
四、应急演练参与人员按照应急演练过程中扮演的角色和承担的任务,将应急演练参与人员分为演习人员、模拟人员、控制组、评价组和观摩人员。
XX应急预案桌面演练方案(模板和现场案例)触电应急预案桌面演练方案一、演练目的为贯彻“安全第一、预防为主、综合治理〃的安全生产方针,使各级应急部门、组织和个人在较轻松的环境下,明确和熟悉触电事故应急预案中所规定的职责和程序,提高协调协同和解决问题的能力,XXX组织进行本次触电应急预案的桌面演练。
二、演练时间、地点时间:XX年X月X日下午XX地点:XX会议室三、加入演练人员1、指挥组指挥长(班长):指挥调度决策指挥助理(安全员):通讯联络监视组员:XX、XX、XX、XX、XX、XX、XX、XXo2、应急抢险组(I)现场灭火救援处置组组长:XX组员:XX、XX、XX职责:①实施抢险灭火行动;②救援救治受伤员工;③ 及时向指挥组报告抢险进展状况。
(2)疏散警戒组组长:XX组员:XXX职责:①负责事故现场的警戒;②阻止非抢险救援人员进入现场;③负责人员物资车辆疏通;④维持治安秩序;⑤ 负责监视抢险人员的人身安全。
(3)技术后勤保障救治组组长:XXX组员:XX职责:负责现场技术处置,场所设备安全技术指导,员工现场伤情紧急处置,送伤员就医,做好应急扩大准备。
(4)联络协调组组长:XXX组员:XX、XX职责:①现场保护、救援力量引领,现场资料拍摄四、演练要求:1)参与人员应认真对待此次桌面演练,认真回复主持人提出的问题,记录演练过程中存在的不足点,提出相应的改进看法,完善应急预案。
2)演练期间要将手机关闭或设置到静音状态(通讯采取模拟通话)。
与会人员应自觉听从会议主持人的安排,围绕演练议程进行演练活动。
五、演练情景流程1、预设场景xxxx年XX月XX日X点X分,车间内全体工作人员正紧张有序地进行工组劳动。
突然,某设备操作人员开启设备时触电倒地。
2、演练过程安排①初始条件和事件信息发布后,由主持人XX提出问题并指定人员发言,是否展开探讨由主持人确定。
1、问题:请问员工XXX,现场发现有人怀疑触电报告后,要做哪些工作?有哪些自我保护措施?2、问题:请问员工XXX,如何向班长或者指挥长报告现场发生事故信息内容状况?3、问题:请问指挥长XXX,接到工人触电报告后,要做哪些工作?4、问题:请问指挥助理XX,接到工人触电报告后,应做出哪些响应行动?5、问题:请问现场救援处置组,接到指挥长XXX通知后,应做出哪些响应行动?6、问题:请问疏散警戒组长,在接到指挥长XXX通知后,要做哪些工作?疏散需要注意哪些事项?7、问题:请问技术后勤保障救治组,接到指挥长XXX通知后,应做出哪些响应行动?有哪些医疗救援应急保障措施?技术上有什么特别安全要求?8、问题:请问指挥长XXX,应急救援工作终止后应做好哪些工作?②发言人根据自己对事故情景和应急救援预案的理解,条理清楚地阐述问题的解决方法,其他参与者可以在其发言终止后补充或提出建议。
应急预案演练记录表预案名称演练科室演练时间演练地点参加人员演练目的演练过程演练小结存在问题及整改措施备注事故灾害类应急预案洛阳东方医院消防应急疏散预案(一)为了在火灾意外发生时,保证及时疏散病人、迅速解除火情,最大限度地保障医务人员、就诊患者和陪同家属的生命财产安全及社会稳定,将医院资产损失降到最低,特制定本预案。
一、指导思想遵循“安全第一、预防为主、消防结合”方针,按照集中领导、统一指挥、职责明确、分工协作、规范有序、反应灵敏、运行高效的思路,建立综合性的标准化应急体系。
二、应急体系目标最大限度降低意外火灾给医院带来的各种损失,保障人员及财物安全。
三、组织机构、职责及应急程序成立消防安全应急处理领导小组:组长:杨黎红副组长:朱维加赵为民朱晓临张帆组员:张亚东张家柱郭红王文平史占楼职责:进行消防宣传抓好宣传培训,做好消防应急防范工作,并在火灾发生时负责协调调度,确保各项抢救工作顺利执行。
为使应急处理工作规范有序,运行高效,在消防安全应急处理领导小组下设七个小组,分别负责各自范围内的应急处理工作:(一)安全警戒组组长:张家柱组员:王建朝葛彦君和焕欣职责:负责火灾发生时的外围警戒工作,在火灾发生后,应组织相关人员在第一时间赶赴现场,疏通安全通道,并在外围用拦出足够的隔离带,疏散围观群众,方便火灾抢救。
(二)物资供应组组长:李兴虎组员:袁淑霞周崇锋职责:负责火灾发生时各种急救物资的采购供应,包括:自动报警、灭火系统设备 1 套、手动报警器共32 个、自动喷淋头共 609 个、消栓箱共 65 个、灭火器共 63 个,在接到火灾通知时,应即将赶到医院,组织各种的应急物资供应发放,为火灾抢救提供物资保障。
(三)后勤保障组组长:史占楼组员:陈东风王根才职责:负责火灾发生后的各类后勤保障工作,包括自动报警系统、灭火系统的安装调试及水电供应等。
(四)设备抢修组组长:孙琪组员:庄立敏周丹职责:在火灾发生时及发生后,视紧急程度,迅速将受损设备维修完毕,保障重要设备的正常运行。
触电应急预案桌面演练方案 一、演练目的 为贯彻“安全第一、预防为主、综合治理”的安全生产方针,使各级应急部门、组织和个人在较轻松的环境下,明确和熟悉触电事故应急预案中所规定的职责和程序,提高协调配合和解决问题的能力,XXX组织进行本次触电应急预案的桌面演练。
二、演练时间、地点 时间:XX年X月X日下午XX 地点:XX会议室 三、参加演练人员 1、指挥组 指挥长(班长):指挥调度决策 指挥助理(安全员):通讯联络监督 组员:XX、XX、XX、XX、XX、XX、XX、XX。
2、应急抢险组 (1)现场灭火救援处置组 组长:XX 组员:XX、XX、XX 职责:①实施抢险灭火行动;②救援救护受伤员工;③及时向指挥组报告抢险进展情况。
(2)疏散警戒组 组长:XX 组员:XXX 职责:①负责事故现场的警戒;②阻止非抢险救援人员进入现场;③负责人员物资车辆疏通;④维持治安秩序;⑤负责监督抢险人员的人身安全。
(3)技术后勤保障救治组 组长:XXX 组员:XX 职责:负责现场技术处置,场所设备安全技术指导,员工现场伤情紧急处置,送伤员就医,做好应急扩大准备。
(4)联络协调组 组长:XXX 组员:XX、XX 职责:①现场保护、救援力量引领,现场资料拍摄 四、演练要求: 1)参与人员应认真对待此次桌面演练,认真回答主持人提出的问题,记录演练过程中存在的不足点,提出相应的改进意见,完善应急预案。
2)演练期间要将手机关闭或设置到静音状态(通讯采取模拟通话)。
与会人员应自觉服从会议主持人的安排,围绕演练议程进行演练活动。
五、演练情景流程 1、预设场景 xxxx年xX月xX日x点x分,车间内全体工作人员正紧张有序地进行工组劳动。
突然,某设备操作人员开启设备时触电倒地。
2、演练过程安排 ①初始条件和事件信息发布后,由主持人XX提出问题并指定人员发言,是否展开讨论由主持人确定。
1、问题:请问员工XXX,现场发现有人怀疑触电报告后,要做哪些工作?有哪些自我保护措施? 2、问题:请问员工XXX,如何向班长或者指挥长报告现场发生事故信息内容情况? 3、问题:请问指挥长XXX,接到工人触电报告后,要做哪些工作? 4、问题:请问指挥助理XX,接到工人触电报告后,应做出哪些响应行动? 5、问题:请问现场救援处置组,接到指挥长XXX通知后,应做出哪些响应行动? 6、问题:请问疏散警戒组长,在接到指挥长XXX通知后,要做哪些工作?疏散需要注意哪些事项? 7、问题:请问技术后勤保障救治组,接到指挥长XXX通知后,应做出哪些响应行动?有哪些医疗救援应急保障措施?技术上有什么特殊安全要求? 8、问题:请问指挥长XXX,应急救援工作结束后应做好哪些工作? ②发言人根据自己对事故情景和应急救援预案的理解,条理清晰地阐述问题的解决方法,其他参与者可以在其发言结束后补充或提出建议。
一、演练目的为提高手术室应对突发事件的能力,确保患者安全,加强手术室工作人员的应急处置能力,特进行本次手术室应急预案演练。
二、演练时间2021年X月X日三、演练地点手术室四、参演人员1. 演练组织者:手术室护士长2. 演练指挥:手术室主任3. 演练参演人员:手术室全体医护人员、麻醉科医护人员、护士站、药房、检验科等相关科室人员五、演练背景患者,男性,35岁,因“急性阑尾炎”入院,拟在全麻下行阑尾切除术。
手术过程中,患者突发血压下降、心率减慢,医护人员立即进行抢救。
六、演练过程1. 情景模拟患者进入手术室,医护人员进行术前准备。
手术开始后,患者突发血压下降、心率减慢,手术室医护人员立即启动应急预案。
2. 抢救过程(1)手术室护士长立即通知手术医生,并告知患者突发情况。
(2)手术医生立即停止手术,通知麻醉医生。
(3)麻醉医生迅速评估患者情况,调整麻醉药物,维持患者生命体征。
(4)手术室护士长通知护士站,请求护士站协助处理。
(5)护士站接到通知后,立即通知药房、检验科等相关科室。
(6)药房提供紧急药品,检验科提供血常规等检查。
(7)手术室医护人员对患者进行抢救,包括心脏按压、静脉注射肾上腺素等。
(8)在抢救过程中,手术室护士长不断与手术室主任、麻醉医生保持沟通,确保抢救工作顺利进行。
(9)经过紧张抢救,患者病情得到控制,血压、心率恢复正常。
3. 演练总结(1)手术室全体医护人员对突发事件反应迅速,抢救措施得当。
(2)各部门沟通顺畅,协作配合默契。
(3)演练过程中,发现部分环节存在不足,需进一步改进。
七、演练总结及改进措施1. 演练总结本次手术室应急预案演练取得了圆满成功,达到了预期目的。
通过演练,检验了手术室应急预案的可行性和有效性,提高了手术室医护人员应对突发事件的能力。
2. 改进措施(1)加强手术室医护人员对应急预案的学习和培训,提高应急处置能力。
(2)完善应急预案,针对不同突发事件制定相应的抢救措施。
危险化学品泄露事故专项应急演练方案编制单位:生产部山西晋煤集团晋圣固隆煤业有限公司2015年4月危险化学品泄露事故专项应急演练方案为预防乙炔等危险化学品泄漏引起重大事故,训练考核员工在应急状态下,正确使用各种防护器材和专用设施,实施事故抢险的应急响应能力以及员工的紧急疏散反映能力,防止灾害进一步扩大,保护我矿财产和职工及周边群众的人身安全,维护社会稳定,结合我矿实际情况,计划定于2015年4月22日组织举行一次危险化学品泄漏事故专项应急救援演练,通过演练活动,查找问题,完善预案,提高处置突发事件能力和应急管理水平。
一、演练时间:2014年4月22日,预计下午15:00点开始,15:40点结束。
二、演练地点:副斜井材料加工车间三、演练方式:桌面演练四、响应级别:三级(固隆煤业响应)五、演练原则1、受困人员和应急救援人员安全优先;2、防止事故扩大优先;3、保护环境优先。
六、演练目的:1、检验对发生乙炔等危险化学品泄漏事件的防范与处置能力,发现并解决在危险化学品管理工作中存在的问题。
2、提高各部门和应急演练队伍之间的协调能力,提高抢险能力。
3、检验和评估危险化学品泄漏事故应急救援预案的实用性、可靠性和可操作性。
4、检验和验证员工对危险化学品泄漏事故应急预案的掌握程度,是否熟练应急行动程序,以及应急救援队伍的协同作战水平和实战能力。
5、提高全体员工避免事故、防止事故、抵抗事故的防范能力。
6、检验救灾物资储备情况是否能满足要求。
7、总结经验,不断改进和完善综合及各项应急救援预案。
七、组织领导:成立危险化学品抢险处置应急救援指挥部总指挥:矿长现场总指挥:矿总工程师项目部总工副总指挥:生产副矿长安全副矿长机电副矿长通风副矿长项目部经理层成员:生产部、调度室、地测部、安全部、机电部、通风部、保卫科、综合部、项目部各部室等部门主要负责人。
应急救援指挥部下设办公室和五个专业组,具体如下:办公室设在矿调度室,办公室主任由调度室主任担任。
一、前言为确保我国防洪防汛工作的顺利进行,提高应对突发洪水灾害的能力,特制定本通讯录。
本通讯录旨在建立一套高效、便捷的通讯网络,确保在防洪防汛工作中,各部门、各单位能够迅速、准确、有效地进行沟通与协作。
二、组织架构1. 领导小组:负责全面领导和指挥防洪防汛工作。
2. 指挥部:负责具体实施防洪防汛工作,下设以下部门:(1)办公室:负责协调、联络、信息收集与报送等工作。
(2)防汛办:负责制定防汛方案、组织防汛物资储备、指导基层防汛工作等。
(3)应急办:负责组织应急演练、协调救援力量、指导灾害现场救援等工作。
(4)工程办:负责组织水利工程设施的巡查、维护、加固等工作。
3. 专业队伍:负责防洪防汛工作的具体实施,包括:(1)巡查队:负责对重点区域、重点设施进行巡查,发现问题及时上报。
(2)抢险队:负责对发生险情的区域进行抢险救援。
(3)转移安置队:负责对受灾群众进行转移安置。
(4)医疗救护队:负责对受灾群众进行医疗救护。
三、通讯录内容1. 领导小组(1)组长:姓名,职务,联系电话:XXXXXXXXX(2)副组长:姓名,职务,联系电话:XXXXXXXXX2. 指挥部(1)办公室- 主任:姓名,职务,联系电话:XXXXXXXXX- 副主任:姓名,职务,联系电话:XXXXXXXXX- 主任:姓名,职务,联系电话:XXXXXXXXX - 副主任:姓名,职务,联系电话:XXXXXXXXX (3)应急办- 主任:姓名,职务,联系电话:XXXXXXXXX - 副主任:姓名,职务,联系电话:XXXXXXXXX (4)工程办- 主任:姓名,职务,联系电话:XXXXXXXXX - 副主任:姓名,职务,联系电话:XXXXXXXXX 3. 专业队伍(1)巡查队- 队长:姓名,职务,联系电话:XXXXXXXXX - 副队长:姓名,职务,联系电话:XXXXXXXXX (2)抢险队- 队长:姓名,职务,联系电话:XXXXXXXXX - 副队长:姓名,职务,联系电话:XXXXXXXXX (3)转移安置队- 队长:姓名,职务,联系电话:XXXXXXXXX - 副队长:姓名,职务,联系电话:XXXXXXXXX (4)医疗救护队- 队长:姓名,职务,联系电话:XXXXXXXXX - 副队长:姓名,职务,联系电话:XXXXXXXXX 4. 相关部门- 负责人:姓名,职务,联系电话:XXXXXXXXX(2)水利局- 负责人:姓名,职务,联系电话:XXXXXXXXX(3)住房和城乡建设局- 负责人:姓名,职务,联系电话:XXXXXXXXX(4)交通运输局- 负责人:姓名,职务,联系电话:XXXXXXXXX(5)农业农村局- 负责人:姓名,职务,联系电话:XXXXXXXXX(6)卫生健康委员会- 负责人:姓名,职务,联系电话:XXXXXXXXX(7)应急管理局- 负责人:姓名,职务,联系电话:XXXXXXXXX(8)消防救援支队- 负责人:姓名,职务,联系电话:XXXXXXXXX四、使用说明1. 本通讯录为防洪防汛应急预案通讯录,仅供内部使用。
应急预案演练记录表预案名称演练科室演练时间演练地点参加人员演练目的演练过程演练小结存在问题及整改措施备注事故灾害类应急预案洛阳东方医院消防应急疏散预案(一)为了在火灾意外发生时,保证及时疏散病人、迅速解除火情,最大限度地保障医务人员、就诊患者和陪同家属的生命财产安全及社会稳定,将医院资产损失降到最低,特制定本预案。
一、指导思想遵循“安全第一、预防为主、消防结合”方针,按照集中领导、统一指挥、职责明确、分工协作、规范有序、反应灵敏、运行高效的思路,建立综合性的标准化应急体系。
二、应急体系目标最大限度降低意外火灾给医院带来的各种损失,保障人员及财物安全。
三、组织机构、职责及应急程序成立消防安全应急处理领导小组:组长:杨黎红副组长:朱维加赵为民朱晓临张帆组员:张亚东张家柱郭红王文平史占楼职责:进行消防宣传抓好宣传培训,做好消防应急防范工作,并在火灾发生时负责协调调度,确保各项抢救工作顺利执行。
为使应急处理工作规范有序,运行高效,在消防安全应急处理领导小组下设七个小组,分别负责各自范围内的应急处理工作:(一)安全警戒组组长:张家柱组员:王建朝葛彦君和焕欣职责:负责火灾发生时的外围警戒工作,在火灾发生后,应组织相关人员在第一时间赶赴现场,疏通安全通道,并在外围用拦出足够的隔离带,疏散围观群众,方便火灾抢救。
(二)物资供应组组长:李兴虎组员:袁淑霞周崇锋职责:负责火灾发生时各种急救物资的采购供应,包括:自动报警、灭火系统设备 1 套、手动报警器共32 个、自动喷淋头共609 个、消栓箱共65 个、灭火器共63 个,在接到火灾通知时,应立即赶到医院,组织各种的应急物资供应发放,为火灾抢救提供物资保障。
(三)后勤保障组组长:史占楼组员:陈东风王根才职责:负责火灾发生后的各类后勤保障工作,包括自动报警系统、灭火系统的安装调试及水电供应等。
(四)设备抢修组组长:孙琪组员:庄立敏周丹职责:在火灾发生时及发生后,视紧急程度,迅速将受损设备维修完毕,保障重要设备的正常运行。
机械伤害事故应急救援演练方案编制:审核:员,分派应急救援任务(于真明紧急与120急救中心取得联系,因120赶来所需时间过长,遂立即通知丁江涛把厂内客货车陕ALT775开过来,贾晓丽把应急备用金取出送到救护现场),救护人员检查发现成品转运工孔澎可能是右小腿下肢中部骨折,经现场小组人员(简单处理后,由车运组丁江涛用厂部客货车陕ALT775送往就近车辆厂急诊科救治。
砖厂负责人樊建辉随即组织安技组人员对现场进行调查,确认安全隐患已经排除,调查结束,现场恢复生产。
一、时间:2017年06月20日二、地点:北三环宏源实业公司新型彩砖厂彩钢车间3#机3#机组旁报道听候工作安排;讲解演练方案角色分配和演练活动中人员分组及工作内容。
2、16:32砖厂负责人樊建辉(位处于3#机组演习桌旁)宣布演练开始,参演人员进入以下模拟状态。
3、16:35车间劳务方班长闫别会紧急报告车间3#机组砖机叠板机成品转运工王斌被夹伤,现场正在抢救中,请求紧急救援。
4、砖厂负责人樊建辉到达现场,宣布启动应急预案命令,通知应急小组成员到(模拟伤害地点)3#机组叠板机旁待命。
并给各小组成员分派任务。
叠板的车辆厂医院急诊科029-进行电话联系,通知医院二十分钟后准备接诊,黄开明随同伤员进医院及时救治;负责人于真明开陕AQN939面包车跟车前往医院,处理相关后续工作。
6)现场治安协助组的吴建伟、时永利疏散围观人员,维护现场秩序,安全员田永强、车间负责人刘海忠协助砖厂负责人樊建辉对现场展开调查(带记录本、笔)。
问询就近岗位工人事故发生的概况并作好记录、赵慧霞对相关机械部位拍照、拍摄现场事故触发位置照片、查询当时机器工作状态(事故原因:违章操作——在机器自动模式下成品转运工王斌未通知砖机操作人员断电,擅自进入机器工作区域,捡取竹胶板上滑落的支模,)做完事发现场调查取证记录后,田永强巡查确认事故现场已经没有安全隐患,报告小组长樊建辉:“一切正常,没有隐藏问题,随即由砖厂负责人樊建辉主持召开现场安全生产教育会,会后,安排恢复正常生产。