会计第十四章 或有事项
- 格式:doc
- 大小:101.50 KB
- 文档页数:14
或有事项会计处理的思考在日常的财务工作中,会计处理是一个至关重要的环节。
如果无法正确地处理会计事项,就会导致资产负债表和利润表失真,给企业带来重大影响。
在这里,我将分享一些我在工作中遇到的会计处理思考,希望可以对大家有所启发。
1. 坏账处理坏账是指公司已经账面上确认的应收账款在未来无法收回的情况。
在遇到坏账时,有两种处理方式:坏账准备和核销。
坏账准备是指按照一定比例将应收账款计提为坏账准备,以应对未来可能出现的坏账。
核销是指将坏账直接从应收账款中扣除。
在选择处理方式时,需要考虑公司的财务状况、坏账的金额以及业务的性质。
如果坏账影响比较大,处理方式应该更加谨慎。
2. 长期待摊费用和短期待摊费用的管理长期待摊费用是指一段时间内支付的费用,比如广告费和专利申请费等,需要分摊到未来的几个会计期间。
这种费用不能被立即计入成本或费用,而是应该分别摊销。
短期待摊费用是指一年内应当支付的各项费用,但因某些原因被提前支付。
在管理这些费用时,需要及时记录和摊销,以确保会计信息的准确性和及时性。
3. 资产减值处理资产减值是指企业在某个会计期间内,对固定资产或长期股权投资计提减值损失的情况。
减值需要考虑多种因素,比如资产未来现金流的变化、市场影响和资产使用状况等。
在进行资产减值处理时,需要根据具体情况做出合理的折旧和减值处理,以确保会计信息的真实和准确。
4. 长期股权投资的管理长期股权投资是指企业对股东权益的持有,包括递延收益、递延所得税负债等。
在管理长期股权投资时,需要遵守财务会计准则,根据实际情况计算资产净值和应纳税额,保证会计信息的准确性。
以上是我在日常工作中遇到的一些会计处理思考,这些思考对于总结实践中的经验教训,提高处理会计事务的能力有着很大的帮助。
或有事项的会计处理本文主要从确认,计量和报告三个方面来探讨或有事项的会计处理。
1或有事项的确认国际会计准则指出,与资产负债表中财务状况的计量直接有关的要素是资产、负债、权益;与损益表中经营业绩的计量直接有关的要素是收益和费用;由于利润等于收入减费用,利润不能作为一项单独的要素。
企业财务报表的要素包括资产、负债、权益、收入、费用等项目。
或有事项经济业务的确认和计量与这些要素都有直接的关系,但资产和负债是所有要素中最直接的要素,因为其他要素实质上是资产和负债的变化形式。
为此,本文将重点对或有资产和或有负债做确认和计量研究。
1.1或有资产的确认一项经济业务被确认为或有资产首先符合资产的定义和特征。
通常,资产定义为“某一特定主体由于过去的交易或事项而获得或控制的可预期的未来经济利益”或“企业由于过去的事项而控制的可望向企业流入未来经济利益的资源”。
财政部2006年2月15日发布的《企业会计准则》对资产的定义是:“资产是指过去的交易或者事项形成的,由企业拥有或者控制的,预期会给企业带来经济利益的资源。
”以上对资产的定义虽然略有不同,但其本质特征是一样的。
根据以上定义,我们可以归纳出资产的特征:(l)资产是一种可以带来经济利益的资源,这种经济利益是需要在未来才能体现的,并且是能够预期的;(2)资产是由某一特定主体控制的或者获得的资源;(3)资产是由过去的交易或事项引起的一种资源。
[10]资产所能带来的经济利益需要在未来才能得到体现,资产的这一特征本身就具有弹性,为将不确定性的经济业务确认为资产提供了可供操作的空间,因为未来经济利益的体现充满了不确定性,需要会计人员的估计和预测。
通过分析资产的定义和特征,以及或有事项的性质特征可知,或有事项中的部分经济业务可以满足确认资产应具有的标准,也有确认为资产的可能性。
首先,或有事项经济业务可能导致未来经济利益的流入,只是这种流入是预期的,具有不确定性,不是一定能实现的。
或有事项的会计处理借鉴国际会计惯例,对或有事项的会计处理可采取以下原则:一是充分披露原则。
要求企业真实公允全面持续的披露对信息使用者决策影响的不确定信息,即对或有事项的披露采用表内项目与表外项目的结合,对不能纳入报表表内项目反映的要在表外以附注等形式加以披露;二是谨慎性原则。
在充分披露或有事项的基础上对不确定的经济业务进行会计处理时,可适当预计可能发生的或有负债和或有损失,而不预计可能发生的或有资产和或有收益;三是重要性原则。
企业对或有事项的会计处理要按其重要程度区别对待,或有事项的重要性可由其相对金额的大小与发生的概率来判断,可以分成基本确定(大于95%但小于100%),很可能(大于50%但小于95%),可能(大于5%但小于50%)和极小可能(大于0但小于5%)四个层次,对不同层次采取不同的形式进行确认、计量和披露。
一、或有事项的确认标准1. 或有事项确认为负债的条件。
或有事项结果的不确定性,直接影响到或有事项的确认和计量。
与或有事项相关的义务,如果同时符合以下三个条件,企业应将该或有事项确认为负债:a.该义务是企业承担的现时义务。
确认为负债的或有事项,应是由企业过去的交易或事项形成的承担的现时义务。
b.该义务的履行很可能导致经济利益流出企业。
确认为负债的或有事项,在履行时很可能(发生概率大于50%但小于或等于95%)导致经济利益流出企业。
需要说明的是:企业因或有事项承担的一些义务,并不都会导致经济利益流出企业。
比如,甲企业为乙企业提供债务担保,是否可能导致经济利益流出甲企业要依据乙企业未来的经营情况和财务状况来确定。
如果乙企业未来的经营情况和财务状况良好,且没有其他特殊情况,不会导致经济利益流出甲企业;反之则会导致经济利益流出甲企业。
由此可以看出,为其他企业提供的债务担保,虽然属于或有事项,但是在担保债务到期之前,一般不应该确认为负债,在会计报表附注中按规定要求披露即可。
c.该义务的金额能够可靠的计量。
或有事项会计处理高顿网校友情提示,最新运城会计实务技能相关内容或有事项会计处理总结如下:随着市场经济的深入发展,企业面临的不确定性经济业务越来越多,未决诉讼、为其他单位债务提供担保等都给企业带来很大的风险,会计上必须对此做出恰当的处理,即或有事项的会计处理。
或有事项分为有利事项和不利事项两种类型,在会计处理时,应采取谨慎原则进行处理。
对有利事项(即或有资产),不应确认;如果很可能导致未来经济利益流入企业,应当披露其形成原因和预计产生的财务影响,否则一般不作披露。
对不利事项(即与或有事项相关的义务),有两种处理办法:一种是确认为预计负债,并作相关的会计处理;另一种作为或有负债,按规定反映。
或有事项的结果可能会产生负债、资产、预计负债、或有负债、或有资产。
其中预计负债属于负债范畴,一般符合负债的确认条件,应以确认。
或有负债不是负债,其会计处理有两种办法,即披露和不披露:一般情况下,经济利益流出企业的可能性大于5%的或有负债要进行披露,经济利益流出企业的可能性小于5%的或有负债不披露;但对已贴现的商业承兑汇票,未决诉讼、未决仲裁、为其他单位提供的债务担保这四种特例,不管经济利益流出的可能性多大,一定要披露。
如果与或有事项相关的义务同时满足三个条件,即该义务是现时义务、履行该义务很可能导致经济利益流出企业、该义务的金额能够可靠计量,此时应确认为预计负债。
预计负债的计量主要涉及两个问题,一是“最佳估计数”的确定,最佳估计数的计算有三种情况:如果所需支出存在一个区间,而且这个区间内每个结果发生的可能性大致相同,则最佳估计数为区间的中位数;如果所需支出不存在区间,而且或有事项只涉及单个项目,最佳估计数按最可能发生的金额确定;如果所需支出不存在区间,而且或有事项涉及多个项目,最佳估计数为各种可能发生额及其发生概率的加权平均数,即各种可能发生额与其发生概率乘积之和。
二是预计负债预期可获得赔偿的处理。
在确认预计负债时,存在一个特例,即反诉或向第三方索赔的情况。
关于或有事项的会计处理问题随着市场经济的深入发展,或有事项越来越多地存在于企业的经营活动中,并对企业的财务状况和经营成果产生较大的影响。
基于此,本文首先简述了或有事项的定义,然后对我国或有事项会计处理中存在的问题进行了分析,最后对如何完善或有事项的会计处理提出了一些建议。
标签:或有事项;会计处理一、引言目前我国对或有事项的处理还存在不少问题。
首先就是对或有事项的理解不够准确,其次就是对其处理的不规范性,最后就是人为因素的影响。
要想避免这些问题,就必须加大对或有事项的重视。
这样才能让企业持久经营。
本文从如何认识或有事项,对或有事项的定义进行深入研究的同时,又分析其现状,特点及治理措施。
二、或有事项的概念或有事项是指企业以前的经营活动带来的结果,这个结果致使对未来的不确定交易。
要想充分的理解或有事项,就必须得了解以下内容:1.或有事项的交易是指企业与外部发生的交易,交易对方必须是外部的。
例如:某企业向另外一家企业购买一批水泥,这就属于外部交易。
或有事项中的“事项”是指企业内部发生的经济交易行为。
如某企业生产服装产品领用50万元的布料。
这两个概念都是企业最基本的交易行为,通常不严格区分。
2.或有事项的常见类型(1)未决仲裁。
未决仲裁指交易双方存在纠纷,提请仲裁机关对交易事项进行公正处理,由具有资质的仲裁部门进行仲裁。
但是这种仲裁在没有得到确切结果之前,形成的是没有结果的仲裁行为。
(2)债务担保。
债务担保主要是指在借债方向放债方进行借款的过程中,借债方向借债人进行债务担保,在完成偿还借款之前进行担保借债的过程。
这是一种较为常见的或有事项类型。
(3)产品质量保证。
产品在售出的同时要带有一定的质量保证,例如:售后服务,保修服务。
这类行为是在企业交易完成之后的一种附加行为,也是一种较为常见的或有事项类型。
(4)票据贴现。
票据贴现是指拥有商业票据的企业,在商业票据还未到贴现时间的时间段内对票据进行贴现,在此过程中要向其他企业或者银行来支付相关的费用和利息。
或有事项的会计处理概述引言在财务会计中,或有事项(contingent liabilities)是指对于现有的资产和负债的概述,这些资产和负债的确认取决于未来事件的发生。
或有事项对于一家企业的财务状况和业绩可能产生重大影响,因此需要进行准确和透明的会计处理。
本文将概述或有事项的定义、会计处理方法以及披露要求。
定义或有事项是指可能对企业未来产生经济影响的现有情况,其发生与否取决于未来的不确定事件。
或有事项一般分为两类:一是或有负债,即对于企业可能产生负债的现有情况;二是或有资产,即对于企业可能产生资产的现有情况。
或有事项通常与合同义务、诉讼风险、政府法规等因素相关。
会计处理方法针对或有事项的会计处理方法将根据情况的不同而有所不同。
下面是常见的几种会计处理方法:1.准备与披露针对可能引起或有事项的具体事件,企业需要根据相关的会计准则(如国际财务报告准则或美国通用会计准则等)进行准备和披露。
这通常包括估计潜在的经济影响,并根据合理的判断进行会计分类。
2.确认负债如果或有事项的发生是肯定的,并且可能对企业未来产生负债,企业需要确认这笔负债并在资产负债表中予以记录。
确认负债的金额应基于合理的估计,同时需要披露相关的会计政策和计算方法。
3.披露风险如果或有事项的发生是可能的,但是目前情况不够确定,企业需要对潜在风险进行披露。
这可以在财务报表的附注中进行说明,描述相关的事项、可能的影响和管理措施。
4.不确认或有资产对于或有资产,即可能给企业带来未来经济利益的情况,通常情况下不予确认。
因为或有资产的实现存在不确定性,且与或有负债相比,更难以估计和可靠评估。
披露要求或有事项的披露要求可以根据不同的会计准则和监管机构而有所不同。
以下是一些常见的披露要求:1.财务报表附注或有事项的具体情况和相关会计处理方法通常会在财务报表的附注中进行披露。
这包括对或有事项的描述、相关的金额、估计方法和假设等。
2.风险因素披露在企业的风险因素披露部分,需要对或有事项的相关风险进行说明。
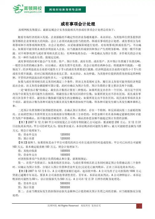
第十四章 或有事项(二)第二节 或有事项的确认和计量二、预计负债的计量【例题•单选题】下列各项关于预计负债的表述中,正确的是( )。
(2012年)A.预计负债是企业承担的潜在义务B.与预计负债相关支出的时间或金额具有一定的不确定性C.预计负债计量应考虑未来期间相关资产预期处置利得的影响D.预计负债应按相关支出的最佳估计数减去基本确定能够收到的补偿后的净额计量【答案】B【解析】预计负债是企业承担的现时义务,选项A错误;企业应当考虑可能影响履行现时义务所需金额的相关未来事项,单不应考虑与其处置相关资产形成的利得,选项C错误;预计负债应当按照履行相关现时义务所需支出的最佳估计数进行初始计量,选项D错误。
(三)预计负债的计量需要考虑的其他因素企业在确定最佳估计数时,应当综合考虑与或有事项有关的风险、不确定性、货币时间价值和未来事项等因素。
三、对预计负债账面价值的复核企业应当在资产负债表日对预计负债的账面价值进行复核,有确凿证据表明该账面价值不能真实反映当前最佳估计数的,应当按照当前最佳估计数对该账面价值进行调整。
【例题•多选题】关于最佳估计数,下列说法中正确的有( )。
A.企业在确定最佳估计数时,应当综合考虑与或有事项有关的不确定性和货币时间价值因素B.企业在确定最佳估计数时,应当综合考虑与或有事项有关的风险因素C.企业在确定最佳估计数时,不应当综合考虑与或有事项有关的货币时间价值因素D.货币时间价值影响重大的,应当通过对相关未来现金流出进行折现后确定最佳估计数E.所需支出存在一个连续范围,且该范围内各种结果发生的可能性相同的,最佳估计数应当按照该范围内的中间值确定【答案】ABDE【解析】企业在确定最佳估计数时,应当综合考虑与或有事项有关的风险、不确定性和货币时间价值等因素。
货币时间价值影响重大的,应当通过对相关未来现金流出进行折现后确定最佳估计数。
所需支出存在一个连续范围,且该范围内各种结果发生的可能性相同的,最佳估计数应当按照该范围内的中间值确定。
浅谈或有事项的类型及会计处理方法【摘要】或有事项是指过去的交易或者事项形成的,其结果须由某些未来事项的发生或不发生才能决定的不确定事项。
本文通过分析或有事项形成的两种结果及三种类型,提出企业常见或有事项的具体处理方法,从而为投资人和决策者提供更为准确的会计信息,来减少对或有事项的决策失误。
【关键词】或有事项类型会计处理一、或有事项形成的两种结果及三种类型或有事项的结果有两种情况:一是导致经济利益流出企业。
二是导致经济利益流入企业。
按照或有事项形成的两种结果,或有事项可划分为三种类型:一类是可确定为负债的或有事项,一类是或有负债,还有一类是或有资产。
前面的两种类型对应的是第一种结果:导致经济利益流出企业;第三种类型对应着第二种结果:导致经济利益流入企业。
对于第一种类型必须满足的条件是:①该义务是企业承担的现时义务;②该义务的履行很可能导致经济利益流出企业;③该义务的金额能够可靠的计量。
由此确认的负债,应在资产负债表中单列科目“预计负债”中反映,并在报表附注中作相应披露。
另外要注意一点,与所确认负债有关的费用或支出应在扣除确认的补偿金额后,在利润表中反映。
对于第二种类型有这样两种情况:①该义务是企业过去的交易或事项形成的潜在义务,其存在须通过未来不确定事项的发生或者不发生予以证实;②过去的交易或事项形成的现时义务,履行该义务不是很可能导致经济利益流出企业或该义务的金额不能可靠的计量。
第三种类型是或有资产,是指过去的交易或事项形成的潜在资产,其存在须通过未来不确定事项的发生或不发生予以证实。
二、常见或有事项的具体处理方法由于各项或有事项的性质不同其会计处理方法也存在差异。
1.未决诉讼和未决仲裁。
诉讼仲裁案件可能会引发企业支付数额可观的赔偿金,而且诉讼仲裁案件一般历时较长,案件产生的不利后果具有较大的不确定性。
有关未决诉讼或仲裁在去的是否进行确认时必须考虑如下因素:a.导致企业产生未决诉讼仲裁的根本事由的发生期间;b.经济利益流出企业的可能性;c.金额能否可靠计量,如果导致企业发生诉讼、仲裁的根本事由是发生在财务报告编制日后,但在财务报告签发日前,不应计提预计负债,反之对于在财务报告编制日前发生或正在发生的事件所导致的诉讼仲裁,即使企业要在财务报告编制日后才知道诉讼、仲裁的存在或存在的概率,应计提预计负债。
或有事项和预计负债的区别与联系
或有事项,是指过去的交易或者事项形成的,其结果须由某些未来事件的发生或不发生才能决定的不确定事项。
或有事项的结果是否发生具有不确定性,或者或有事项的结果预计将会发生但发生的具体时间或金额具有不确定性。
或有负债是指过去的交易或事项形成的潜在义务,履行该义务不是很可能导致经济利益流出企业或该义务的金额不能可靠地计量。
由此可见,或有负债包括两类义务:一类是潜在义务,一类是特殊的现时义务。
预计负债是指根据或有事项等相关准则确认的各项预计负债,包括对外提供担保、未决诉讼、产品质量保证、重组义务以及固定资产和矿区权益弃置义务等产生的预计负债。
从定义上看,或有负债是或有事项的其中一种表现形式,而预计负债是因或有事项可能产生的负债。
区别
或有负债和预计负债的区别:
(一)概念的区别
《企业会计准则-或有事项》将或有负债定义为两种义务。
一种因过去事项而产生的潜在义务,其存在仅通过不完全由企业控制的一个或多个不确定未来事项。
中级会计或有事项必背知识点一、或有事项的概念与特征。
1. 概念。
- 或有事项是指过去的交易或者事项形成的,其结果须由某些未来事项的发生或不发生才能决定的不确定事项。
2. 特征。
- 由过去交易或事项形成。
例如,未决诉讼是因为过去已经发生的经济业务导致的,企业可能因为过去的合同履行等情况被起诉。
- 结果具有不确定性。
或有事项的结果是否发生具有不确定性,如债务担保中,被担保方是否会违约是不确定的;即使结果预计会发生,但具体发生的时间或金额也具有不确定性,像产品质量保证,企业知道可能会有产品出现质量问题需要维修等,但不知道具体哪些产品、什么时候以及维修成本是多少。
- 由未来事项决定。
或有事项的最终结果只能由未来不确定事项的发生或不发生才能确定。
比如未决仲裁的结果取决于仲裁庭未来的裁决情况。
二、或有负债和或有资产。
1. 或有负债。
- 定义。
- 或有负债是指过去的交易或者事项形成的潜在义务,其存在须通过未来不确定事项的发生或不发生予以证实;或过去的交易或者事项形成的现时义务,履行该义务不是很可能导致经济利益流出企业或该义务的金额不能可靠计量。
- 确认与计量。
- 或有负债不符合负债的确认条件,企业不应当确认或有负债。
但是,企业应当在附注中披露有关或有负债的信息(不包括极小可能导致经济利益流出企业的或有负债)。
2. 或有资产。
- 定义。
- 或有资产是指过去的交易或者事项形成的潜在资产,其存在须通过未来不确定事项的发生或不发生予以证实。
- 确认与计量。
- 或有资产不符合资产的确认条件,企业不应当确认或有资产。
企业通常不应当披露或有资产,但或有资产很可能给企业带来经济利益时,应当在附注中披露其形成的原因、预计产生的财务影响等。
三、预计负债的确认和计量。
1. 确认条件。
- 该义务是企业承担的现时义务。
这一现时义务包括法定义务和推定义务。
法定义务是指因合同、法规或其他司法解释等产生的义务,例如企业按照销售合同约定提供产品质量保证就是法定义务;推定义务是指因企业的特定行为而产生的义务,如企业以往的习惯做法、公开的承诺或已经宣布的经营政策等使企业将承担的义务,企业向顾客承诺对售出商品在一定期限内提供免费维修服务,即使没有合同明确规定,这种基于企业经营政策产生的义务也是推定义务。
第十四章或有事项(三)第三节或有事项会计的具体应用五、重组义务重组,是指企业制定和控制的,将显著改变企业组织形式、经营范围或经营方式的计划实施行为。
属于重组的事项主要包括:1.出售或终止企业的部分业务;2.对企业的组织结构进行较大调整;3.关闭企业的部分营业场所,或将营业活动由一个国家或地区迁移到其他国家或地区。
企业承担的重组义务满足或有事项确认条件的,应当确认为预计负债。
企业应当按照与重组有关的直接支出确定预计负债金额。
直接支出不包括留用职工岗前培训、市场推广、新系统和营销网络投入等支出。
下列情况同时存在时,表明企业承担了重组义务:1.有详细、正式的重组计划,包括重组涉及的业务、主要地点、需要补偿的职工人数及其岗位性质、预计重组支出、计划实施时间等;2.该重组计划已对外公告,重组计划已经开始实施,或已向受其影响的各方通告了该计划的主要内容,从而使各方形成了对该企业将实施重组的合理预期。
【例题】甲公司为一家家电生产企业,主要生产A、B、C三种家电产品。
甲公司20×8年度有关事项如下:(1)甲公司管理层于20×8年11月制定了一项业务重组计划。
该业务重组计划的主要内容如下:从20×9年1月1日起关闭C产品生产线;从事C产品生产的员工共计250人,除部门主管及技术骨干等50人留用转入其他部门外,其他200人都将被辞退。
根据被辞退员工的职位、工作年限等因素,甲公司将一次性给予被辞退员工不同标准的补偿,补偿支出共计800万元;C产品生产线关闭之日,租用的厂房将被腾空,撤销租赁合同并将其移交给出租方,用于C产品生产的固定资产等将转移至甲公司自己的仓库。
上述业务重组计划已于20×8年12月2日经甲公司董事会批准,并于12月3日对外公告。
20×8年12月31日,上述业务重组计划尚未实际实施,员工补偿及相关支出尚未支付。
为了实施上述业务重组计划,甲公司预计发生以下支出或损失:因辞退员工将支付补偿款800万元;因撤销厂房租赁合同将支付违约金25万元;因将用于C产品生产的固定资产等转移至仓库将发生运输费3万元;因对留用员工进行培训将发生支出1万元;因推广新款B产品将发生广告费用 2 500万元;因处置用于C产品生产的固定资产将发生减值损失150万元。
2020税务师考试《财务与会计》第十四章高频考点汇总第十四章非流动负债2020税务师《财务与会计》高频考点:借款费用的确认【内容导航】1.借款费用的范围2.借款费用开始资本化、暂停资本化和停止资本化时点的确定3.借款费用资本化金额的确定【考频分析】考频:★★★复习程度:理解掌握本考点。
本考点属于单项选择题和多项选择题、计算题的常设考点,在2018年、2014年度、2013年度、2012年度出现过单项选择题,在2017年度、2016年度、2015年度、2013年度、2010年度出现过多项选择题,在2019年度、2014年度、2011年度出现过计算题,在2016年度出现过综合题。
【高频考点】借款费用的确认1.借款费用的范围借款费用包括以下各项内容:(1)因借款而发生的利息;(2)因借款而发生的折价或溢价的摊销;(3)因外币借款而发生的汇兑差额;(4)因借款而发生的辅助费用。
借款费用应予资本化的资产范围是符合资本化条件的资产,是需要经过相当长时间的购建或者生产活动才能达到预定可使用或者可销售状态的固定资产、投资性房地产和存货等资产。
2.借款费用开始资本化、暂停资本化和停止资本化时点的确定(1)开始资本化时点的确定借款费用必须同时满足以下三个条件,才能允许资本化:①资产支出已经发生;②借款费用已经发生;③为使资产达到预定可使用或可销售状态所必要的购建或生产活动已经开始。
(2)暂停资本化时点的确定符合资本化条件的资产在购建或生产过程中发生了非正常中断,且中断时间连续超过3个月的,应当暂停借款费用的资本化。
(3)停止资本化时点的确定所购建或生产符合资本化条件的资产达到预定可使用状态或者可销售状态时,应当停止其借款费用的资本化。
所购建或生产符合资本化条件的资产达到预定可使用状态或者可销售状态,可以从下列几个方面进行判断:①实体建造或生产工作已经全部完成或实质上已完成;②与设计要求、合同规定或者生产要求相符或者基本相符;③继续发生的支出金额很少或几乎不再发生。
注册会计师考试第14章或有事项课后作业会计(2016) 第⼗四章或有事项课后作业⼀、单项选择题1.下列交易或事项中属于或有事项的有()。
A.未来可能发⽣的⾃然灾害B.环境污染整治C.未来可能发⽣的交通事故D.未来可能发⽣的经营亏损2.下列关于相关事项发⽣概率的说法中,不正确的是()。
A.“基本确定”是指,发⽣的概率⼤于95%但⼩于100%B.“很可能”是指,发⽣的概率⼤于或等于50%但⼩于或等于95%C.“可能”是指,发⽣的概率⼤于5%但⼩于或等于50%D.“极⼩可能”是指,发⽣的概率⼤于0但⼩于或等于5%3.2015年10⽉20⽇,甲公司因违反合同⽽被丁公司起诉。
2015年12⽉31⽇,⼈民法院尚未对案件进⾏审理。
甲公司法律顾问认为败诉的可能性80%,将要⽀出的违约⾦在80万元⾄120万元之间,在这个区间内每个⾦额的可能性都⼤致相同,则甲公司2015年12⽉31⽇因该未决诉讼确认预计负债的⾦额为()万元。
A.0B.80C.100D.1204.在将未来现⾦流出折算现值时,下列说法中不正确的是()。
A.⽤来计算现值的折现率,应当是反映货币时间价值的当前市场估计和相关负债特有风险的税前利率B.⽤来计算现值的折现率,应当是反映货币时间价值的当前市场估计和相关负债特有风险的税后利率C.风险和不确定性既可以在计量未来现⾦流出时作为调整因素,也可以在确定折现率时予以考虑,但不能重复反映D.企业应当在资产负债表⽇,对预计负债的现值进⾏重新计量5.企业应当在资产负债表⽇对预计负债的账⾯价值进⾏复核,有确凿证据表明该账⾯价值不能真实反映当前最佳估计数的,应当()。
A.不做任何处理B.按照原确认负债时最⼤可能⾦额调整C.按照原确认负债时最⼩可能⾦额调整D.按照当前最佳估计数对该账⾯价值进⾏调整6.对于资产负债表⽇的诉讼事项,下列说法中不正确的是()。
A.如果企业已被判决败诉,且企业不再上诉,则应当冲回原已确认的预计负债的⾦额B.如果已判决败诉,但企业正在上诉,或者经上⼀级法院裁定暂缓执⾏等,企业应当在资产负债表⽇,根据已有判决结果合理估计很可能产⽣的损失⾦额,确认为预计负债C.如果法院尚未判决,则企业不应确认为预计负债D.如果法院尚未判决,但是经过咨询相关部门,估计败诉的可能性很⼤,⽽且损失⾦额能够合理估计,应当在资产负债表中将预计损失⾦额确认为预计负债7.甲股份有限公司(以下简称甲公司)是⽣产并销售A产品的企业,2016年第⼀季度,共销售A产品60000件,销售收⼊为360000000元。
第十四章或有事项第一节或有事项概述一、或有事项的概念及其特征企业在经营活动中有时会面临诉讼、仲裁、债务担保、产品质量保证、重组等具有较大不确定性的经济事项。
这些不确定事项对企业的财务状况和经营成果可能会产生较大的影响。
《企业会计准则第13号——或有事项》(以下简称或有事项准则),规范了或有事项的确认、计量和相关信息的披露,及时反映或有事项对企业潜在的财务影响,以及企业可能因此承担的风险。
根据或有事项准则的规定,或有事项是指过去的交易或者事项形成的,其结果须由某些未来事项的发生或不发生才能决定的不确定事项。
常见的或有事项主要包括:未决诉讼或未决仲裁、债务担保、产品质量保证(含产品安全保证)、亏损合同、重组义务、环境污染整治、承诺等。
或有事项具有以下特征:(一)或有事项是由过去的交易或者事项形成的或有事项作为一种不确定事项,是由企业过去的交易或者事项形成的。
由过去的交易或者事项形成,是指或有事项的现存状况是过去交易或者事项引起的客观存在。
例如,未决诉讼虽然是正在进行中的诉讼,但该诉讼是企业因过去的经济行为导致起诉其他单位或被其他单位起诉,这是现存的一种状况,而不是未来将要发生的事项。
由于或有事项具有因过去的交易或者事项而形成这一特征,未来可能发生的自然灾害、交通事故、经营亏损等事项,不属于或有事项准则规范的或有事项。
(二)或有事项的结果具有不确定性或有事项的结果具有不确定性,是指或有事项的结果是否发生具有不确定性或者或有事项的结果预计将会发生,但发生的具体时间或金额具有不确定性。
例如有些未决诉讼,被告是否会败诉,在案件审理过程中有时是难以确定的,需要根据法院判决情况加以确定。
再如,某企业因生产排污治理不力并对周围环境造成污染而被起诉,如无特殊情况,该企业很可能败诉。
但是,在诉讼成立时,该企业因败诉将支出多少金额,或者何时将发生这些支出,可能是难以确定的。
(三)或有事项的结果须由未来事项决定由未来事项决定,是指或有事项的结果只能由未来不确定事项的发生或不发生才能决定。
第二十四章或有事项1、或有事项三特征:A、过去的交易或事项形成的B、其结果须由某些事项的发生与否才能决定的C.不确定事项2、常见的事有事项:A.未决诉讼或仲裁B.债务担保C.产品质量保证(含安全保证)D.承诺E.亏损合同F.重组义务G.环境污染整治3、区别或有事项意义在于是辨别企业承担了义务还是形成了潜在资产:A.或有资产和或有负债均不确认B.或有事项符合一定条件时,应当确认为负债(2)企业承担义务,应分别确认:①或有负债—不符合确认条件时—应予以披露,不得确认和计量②预计负债—符合确定条件时—应予以确认计量和披露(3)或有事项确认为资产应同时满足以下两个条件:A.相关义务己确认为负债B.从第三方或第三方得到补偿基本确定(4)企业因或有资产的处理:①不能加以确定,一般也不能披露—不是很可能时不作处理②很可能导致未来经济利益流入企业时—应披露4、将或有负债确认为预计负债的条件—应同时满足:(1)该义务是企业承担的现时义务(2)履行该义务很可能导致经济利益流出企业(3)该义务的金额能够可靠计量5、可能性划分的概率区间标准:(1)基本确定事件:发生的可能性95%<x<100%(2)很可能事件委生的可能性50%<x≤95%(3)可能事件:发生的可能性5%<x≤50%(4)极小可能事件:发生的可能性0<x≤5%6、预计负债的计量:符合预计负债三条件的前两个条件后,预计负债金额应当按照所需支出的最佳估计数进行初始计量:(1)最佳估计数的确定如下:A、有连续范围的取中间值,即平均数B、单个项目取最有可能的金额C、多个项目以金额乘以发生概率(2)预期可获得补偿处理:A、可有负债确认为预计负债后,如果很可能从第三方处得到补偿时,不需要确认B、当从第三方得到的补偿基本确定能够收到时作为资产确认C、如果第三方的补偿确认为资产时,不得抵减预计负债D、确认的补偿金额不应超过预计负债的账面价值(3)预计负债计量时应考虑的因素:A、风险和不确定性。
不得忽略,也不得重复调整。
B、货币时间价值。
通常等于未来应付的金额,只有未来支付的金额与现值存在较大差异时,应当按照未来支付的现值予以确认C、未来事项。
有确凿证据表明相关未来事项会发生的,如未来技术进步、相关法规出台等,确定预计负债金额时应考虑相关未来的影响,但不应考虑预期处置相关资产形成的利得7、预计负债具体应用(1)未决诉讼:①符合条件时确认预计负债:借:营业外支出—诉讼赔偿管理费用—诉讼费贷:预计负债—未决诉讼基本确定能够收到补偿时则确认资产时:借:其他应收款—保险公司等贷:营业外收入—诉讼赔偿②实际发生诉讼损失与前期资产负债表日确认的差额直接计入营业外支出:借:预计负债—未决诉讼营业外支出—诉讼赔偿(差额)贷:银行存款、其他应付款等③前期没有合理预计诉讼损失时,作为会计差错处理借:以前年度损益调整—营业外支出(诉讼赔偿等)贷:其他应付款等(2)债务担保:通常为被担保方无法履行合同使得担保方承担连带责任(3)产品质量保证:销售成立时应确认产品质量保证的预计负债,并据实际支出作出调整(4)亏损合同1)概念A.待执行的合同—合同尚未履行或仅履行部分合同:还不构成或有事项,仅是产生或有事项(即成亏损合同时)前提B.亏损合同—孰低原则:履行合同成本与未履行该合同发生的补偿或处罚两者之中较低者C.未来经营亏损不应确认为预计负债—不表明是现时义务D.待执行合同变成亏损合同的时候,就己经将损失反映在当期的损益中了2)亏损合同会计处理:①如果合同不需支付任何补偿即可退出—无现时义务,不应确认预计负债②如果履行与亏损合同相关的义务不可撤销,同时满足该义务很可能情致导致经济利益流出企业和金额可靠地计量时—满足预计负债条件,即应确认为预计负债③合同存在标的资产时,应当对标的资产进行减值测试并按规定确认减值损失,如果亏损超过该减值损失,应将超过部分确认为预计负债④合同不存在标的资产时,如满足预计负债确认条件时,应当确认为预计负债(5)重组事项1)重组事项不同于债务重组:重组是指企业制定和控制的,将显著改变企业组织形式、经营范围或经营方式的计划实施的行为2)重组事项应同时满足如下两个条件:A.企业己制订了详细、正式的重组计划B、该重组计划已经对外公告3)确认和计量原则:应当将与重组有关的直接支出确认为预计负债。
下列项目确认为重组的预计负债:A.职工自愿遣散费用B.强制遣散职工费用C.将未到期的租赁厂房退租发生不可抵销的赔偿损失费用4)下列支出因与重组后继续进行的活动相关,因此不得确认为预计负债:A.剩余职工的再培训B.推广并报业务费用C.特定不动产、厂场和设备的减值损失—按减值准则确认计量D.重组的未来可辩认经营损失(最机关报预计值)E.设立新销售网络费用F、将原有职工、厂房、设备等资产转移到继续使用的工厂的费用支出G、新人力招募成本支出8、或有事项的披露(1)预计负债的列报1)列报:①资产负债表单独列示“预计负债”(合计数),利润表不单独列示费用支出②未决诉讼、亏损合同等预计赔偿—营业外支出③诉讼费用—管理费用④产品质量保证—销售费用2)披露:①预计负债的种类、形成原因以及经济利益流出不确定性的说明②期初、期末余额和本期变动情况③预期补偿金额和本期己确认的预期补偿金额(2)或有负债的披露:“极小可能”时可以不披露①或有负债形成的原因②经济利益流出不确定性的说明③或有负债产生的财务影响以及补偿的可能性④预计负债、或有负债及未决诉讼和仲裁如果披露全部或部分信息预期会对企业造成重大不利影响时,只可以只披露形成的原因(3)或有资产的披露:A.或有资产一般不披露B.只有很可能导致未来经济利益流入企业时要披露原因和预计影响9、当期实际发生的担保诉讼损失金额与己计提的相关预计负债之间的差额的正确处理:A、在前期资产负债表日,依据当时实际情况和所掌握的证据合理地确认了预计负债,应当将当期实际发生的诉讼损失金额与己计提的相关预计负债之间的差额,直接计入或冲减当期的营业外支出;B、在前期资产负债表日,依据当时实际情况和所掌握的证据原本应当能够合理地估计诉讼损失,但企业所作的估计却与实际严重不符,应当按照重大前期差错更正的方法处理;C、资产负债表日到财务报告批准日之间发生的需要调整或说明的未决诉讼,应按照资产负债表日后事项的有关规定处理;D、企业在前期资产负债表日,依据当时的实际情况和所掌握的证据,确实无法合理预计诉讼损失,因而未能确认预计负债,则在实际发生的当期,直接计入当期营业外支出。
[练习题]1、甲公司年度发生事项如下:(1)2004年5月1日甲公司为乙公司向银行贷款1000万元提供60%本息担保。
2005年5月乙欠该贷款到期本息1150万元不能偿还,7月银行起诉乙公司和为其担保的甲公司偿还本息1150万元并支付罚息140万元。
到2005年12月31日法院未作出判决,甲公司估计承担此项债务的可能性是50%。
2006年3月5日法院作出一审宣判甲公司应为乙公司承担60%的本息。
甲公司不服3月15日提起上诉,至2005年财务报告报出之前,二审法院尚未作出判决,但甲公司预计需替乙公司偿还本息的可能性70%,并且预计不能从乙公司收回替付的款项的可能性为80%。
要求做出正确的会计分录。
(2)2005年10月10日发生产品质量伤害事故,受害者起诉要求甲公司赔偿损失200万元,至12月31日法院尚未作出判决。
甲公司预计很可能败诉,赔偿金额在100万元至150万元之间,并且需要支付诉讼费2万元,因该产品己向保险公司投了质量保险,公司基本确定可以从保险公司获得赔偿金额50万元。
要求作出相关的会计分录。
(3)甲公司从2004年起按每年销售收入的2.5%计提产品质量保修费用;2004年末保修费用金额100万元,公司产品质量比较稳定,原计提的产品保修费用与实际发生的数额基本保持一致,但预防今后利润下降可能产生不利的影响,公司董事会决定从2005年起按销售收入的5%计提产品保费用。
甲公司2005年度实现销售收入为20000万元,甲公司按55计提了保修费,当期实际发生保修费490万元。
要求:1)说明董事会决议按销售收入的5%计提产品保修费是否正确。
2)甲公司2005年1月资产负债表日后事项期间被要求更正上述差错,作出正确差错更正分录。
(4)甲公司期初“预计负债—产品质量保证”余额80万元,其中A产品保修费用10万元,本期上半年销售A产品1500万元,预计保修费用是销售额1%-3%,保修期限6个月。
下半年因调整产品结构停止了A产品生产销售。
本年发生保修费用50万元,其中A产品保修费用20万元,假设不考虑其他业务,要求:计算期末“预计负债—产品质量保证”的余额(5)甲公司2004年8月与乙公司签订合同:约定销售BL产品1万件给乙公司,单价100元/件。
与丙公司签订合同约定销售CL产品1万件给丙公司,单价120元/件。
签订会同时,BL产品己库存1万件,单位成本125元/件;而CL产品尚未生产,10月份因材料大幅上涨,预计成本150元/件。
交货期限均为2005年1月10日。
如果甲方BL产品违约,需要赔偿乙公司30万元;如果CL产品违约需赔偿丙公司20万元。
万元要求作出相应的会计处理。
[解答]事项(1)2005年末,因败诉可能性为50%,不需作账务处理2005年3月5日资产负债表日后事项:借:以前年度损益调整--营业外支出690(=1150X60%)贷:预计负债690事项(2)2005年12月31日会计分录:借:营业外支出—诉讼赔偿125管理费用—诉讼费2贷:预计负债127借:其他应收款—保险公司50贷:营业外收入—诉讼赔偿50事项(3)1)董事会作出按销售收入的5%计提产品质量保修费用不正确,因甲公司近两年来按2.5/%计提产品质量保修费用符合实际情况,且产品质量比较稳定,实际发生的保修费用基本与计提数一致,为此原计提的比例是恰当的。
董事会提高计提比例不符合会计估计变更的要求。
2)会计处理发生保修业务时:借:预计负债—产品质量保证490贷:银行存款等490期末计提(按5%比例):借:销售费用1000贷:预计负债—产品质量保证1000资产负债表日后事项期间更正上述差错:借:预计负债—产品质量保证500[=(55-2.5%)X20000]贷:以前年度损益调整—2004年营业费用500事项(4):A产品己过了保修期且停止了生产销售,A产品保修费尚余20万元,即:A产品质量保证余额=10+1500X(1%+3%)/2-20=20(万元)应冲销,期末本科目余额=80+1500X(1%+3%)/2-50-20=40(万元)事项(5):产品BL己存在,单位成本125元/件。
合同为亏损合同,确定产品减值损失25万元。