外汇市场计算..
- 格式:ppt
- 大小:666.50 KB
- 文档页数:24
外汇牌价的计算方法外汇牌价是指一国货币兑换成另一国货币的比率。
外汇牌价的计算方法涉及到多个因素和机制,包括市场供求、利率差异、经济基本面等。
下面将对影响外汇牌价的主要因素进行详细解释,并介绍外汇牌价的计算方法。
1.市场供求外汇牌价的最主要驱动因素是市场供求关系。
当一个国家的货币需求大于供应时,其货币对其他货币的汇率就会上涨;相反,当货币供应大于需求时,货币汇率就会下降。
市场供求的变动受到多种因素的影响,例如外国直接投资、贸易顺差或逆差、对外贷款和债务等。
因此,外汇市场的整体供求关系会影响到一国的货币兑换比率。
2.利率差异国家间的利率差异也会对外汇牌价产生影响。
通常情况下,利率越高,吸引更多投资者购买该国货币,从而推动货币升值。
因此,在国际市场上,如果一个国家的货币的利率高于其他国家,那么该国货币的兑换比率可能会上升。
3.经济基本面外汇牌价的变动还受到一国经济基本面的影响。
经济基本面包括国内生产总值(GDP)、通货膨胀率、就业水平等经济指标。
如果一个国家的经济表现良好,例如经济增长快、通货膨胀稳定、就业水平较高,那么该国货币可能会升值。
相反,如果一个国家的经济表现不佳,货币则可能贬值。
4.政府干预政府在外汇市场上的干预也会影响外汇牌价。
政府可以通过购买或销售外汇来调节货币汇率。
例如,如果一个国家的货币兑换比率过高,政府可以出售一定数量的外汇储备来抑制其升值,从而调整汇率。
政府干预的力量可能对外汇牌价产生重大影响,但同时也可能引发投机行为和不确定性。
总的来说,外汇牌价的计算是一个复杂的过程,涉及到多种因素的综合影响。
市场供求是决定外汇牌价的最主要因素,但利率差异、经济基本面和政府干预也会对外汇牌价产生显著影响。
为了确定外汇牌价,各国和国际金融机构会进行大量的数据收集、分析和研究。
根据这些数据,他们使用统计模型和计算工具来预测和计算外汇牌价,并提供给投资者和交易商供参考。
外汇汇率的计算方法本币与关键货币之间的汇率就是基本汇率。
根据基本汇率套算出来的汇率就是套算汇率,也称之为交叉汇率,下面就让店铺为你们具体介绍一下外汇汇率的计算方法吧。
外汇汇率的计算方法(1) 直接相乘适用于单向报价、中心货币不同的。
例如:某日某银行的外汇牌价为?GBP1= USD1.5541 USD1=CAD1.1976(2)直接相除适用于单向报价、中心货币相同的。
例如:某日某银行的外汇牌价为。
USD1=DEM1.4070 USD1=JPY100.3750(3)同边相乘适用于双向报价、中心货币不同的。
例如:某日某银行的外汇牌价为。
USD1=DEM2.5715/25 GBP1= USD1.4600/10(4)交叉相除适用于双向报价、中心货币相同的。
例如:某日某银行的外汇牌价为。
USD1=DEM2.5715/25 USD1= JPY223.50/60 外汇汇率的种类一、从制定汇率的角度来考察:1、汇率(Basic Rate)通常选择一种国际经济交易中最常使用、在外汇储备中所占的比重最大的可自由兑换的关键货币作为主要对象,与该国货币对比,订出汇率,这种汇率就是基本汇率。
关键货币一般是指一个世界货币,被广泛用于计价、结算、储备货币、可自由兑换、国际上可普遍接受的货币。
作为关键货币的通常是美元,把该国货币对美元的汇率作为基准汇率。
人民币基准汇率是由中国人民银行根据前一日银行间外汇市场上形成的美元对人民币的加权平均价,公布当日主要交易货币(美元、日元和港币)对人民币交易的基准汇率,即市场交易中间价。
外汇汇率2.制定出基本汇率后,本币对其他外国货币的汇率就可以通过基本汇率加以套算,这样得出的汇率就是交叉汇率,(GossRate)又叫做套算汇率。
例2002年3月5日中国人民银行公布基准汇率USD/RMB=8.2767,而国际市场上USD/CAD=1.5913,这样可以套算出CAD/RMB=5.2012,表示1加元可以兑换5.2012人民币。
计算题1、某日,纽约外汇市场的行情是:$1=JP¥122.40—122.60 ;东京外汇市场的行情是:SF1= JP¥82.230—82.250 ;苏黎世外汇市场的行情是:$1=SF1.5220—1.5240 。
根据以上情况计算(以100万美元为例)并回答:(1)是否可以进行套汇?(2)如何进行套汇可以获利?(3)套汇的收益率是多少?2.08%(1)市场实际汇率SF1=JP¥82.230—82.250,交叉汇率SF1=JP ¥80.315—80.552,因为实际汇率不等于交叉汇率,所以可以套汇。
(2)1000000×1.5520×82.230÷122.60=1020832.46美元(3)(1020832.46—1000000)÷1000000=2.08%2、假设,某日纽约市场上美元的年利率为6 %,伦敦市场上英镑的年利率为4 %,当日纽约市场即期汇率为GBP1 = USD 1.8536 / 1.8546 ,1年的远期汇率为GBP1 = USD 1.8566 /1.8596。
请问:套利能否获利?若以100万英镑进行套利可获利多少?若不考虑交易费用,套利的收益率是多少?(1)因为美元的贴水年率为0.2%,小于利差2%,所以套利能获利(2)100万英镑×1.8536×(1+6%)÷1.8596—100×(1+4%)=1.66万(3)1.66/100=1.66%3、假定,某日纽约市场上美元的年利率为6 %,伦敦市场上英镑的年利率为4 %,纽约外汇市场某日的即期汇率为£1=$1.3125—1.3150,3个月的英镑升水77—97,问:(1)3个月的远期汇率是多少? £1=$1.3202—1.3247(2)英镑的年升贴率是多少?即期汇率的中间价为(1.3125+1.3150)/2=1.3138远期汇率的中间价为(1.3202+1.3247)/2=1.3225英镑升水年率为(1.3225-1.3138)/1.3138*(12/3)=2.65%(3) 若投资者有1000万英镑想采用掉期交易,其3个月的掉期价格为多少?获多少英镑卖英镑现汇,汇率为GBP/USD=1.3125买英镑期汇,汇率为GBP/USD=1.3125+0.0097=1.32221000万×1.3125×(1+6%×3/12)÷1.3222=1007.5537万英镑。
外汇的计算方法如今外汇市场,大家都在关注货币的兑换率是涨了还是跌了,自己是赚了还是亏了,大家都很少关注货币兑换的盈利亏损怎么计算,下面就让店铺带你们一起去了解一下外汇的计算方法吧。
外汇的计算方法一一、盈利与亏损的计算方法如下:1.直接货币如:英镑/美元每手合约:100,000GBP例如:在一天内先买入2手英镑后再卖出了2手英镑,即当天平仓买入价:1.7705;卖出价1.7831盈亏计算方法:(1.7831-1.7705)×100,000×2(手)盈=2520USD 欧元/美元每手合约:100,000EUR例如:在一天内买入10手欧元后再卖出了10手欧元,即当天平仓买入价:1.2133;买出价:1.2365盈亏计算方法:(1.2365—1.2133)×100,000×10(手)盈=23200USD2.间接货币美/瑞士法郎每手合约:100,000美元例如:在一天内先买入5手美元/瑞士法郎后再卖出5手美元/瑞士法郎,即当天平仓买入价:1.2800;卖出价:1.2685(此为平仓价)盈亏计算方法(1.2800—1.2685)×100000/1.2800×5手盈=4492.00USD美元/日圆每手合约:100,000美元例如:在一天内先卖出3手美元/日圆后再买入3手美元/日圆,即当天平仓卖出价:117.05;买入价:108.05(此为平仓价)盈亏计算方法:(118.05—117.05)×100000/118.05×3手盈=2541.29USD请留意,亏损计算方法跟利润计算方法一样,得出的最后数值为负数,以表示买卖亏损。
二、利息计算方法如下:举例:在8月1日买入2手英镑,并于8月31日卖出2手英镑平仓买入价:1.8750;卖出价:1.8916;息率:0.25%利息计算方法:(1.8750×2×100000×7.8X0.25%)/360×30天利息=RMB$609.37总利润=RMB$13990.74+HK$609.37总利润=RMB$14600.11由此可见,外汇投资即可赚取价位,亦有可观的利息收入。
外汇交易实务计算题外汇交易是指投资者通过买卖不同国家货币来获得汇率差额收益的行为。
本文将以实际案例为基础,介绍外汇交易实务中的计算问题。
假设投资者在2024年1月1日购买了100,000美元的欧元,汇率为1.10。
之后,投资者在2024年2月1日以1.15的汇率将欧元兑换成美元。
现在我们来计算投资者的盈利情况。
首先,我们需要计算购买欧元时所需花费的美元金额。
根据题目给出的汇率1.10,我们可以使用以下公式来计算购买欧元所需美元金额:购买欧元金额=购买欧元数量*汇率=100,000*1.10=110,000美元接下来,我们需要计算在2024年2月1日,以1.15的汇率将欧元兑换成美元时的美元金额。
使用以下公式来计算兑换所得美元金额:兑换所得美元金额=购买欧元数量*兑换汇率=100,000*1.15=115,000美元接下来,我们需要计算投资者的盈利情况。
可以通过计算购买欧元花费的美元金额与兑换欧元所得的美元金额之差来得到盈利金额:盈利金额=兑换所得美元金额-购买欧元金额=115,000-110,000=5,000美元根据上述计算结果,投资者在这次外汇交易中盈利了5,000美元。
除了单笔外汇交易,外汇交易者可能还会进行多次交易,因此,我们还需要计算投资者在多次交易中的总盈利情况。
假设投资者在2024年1月1日购买了100,000美元的欧元,汇率为1.10;在2024年2月1日以1.15的汇率将欧元兑换成美元;在2024年3月1日以1.20的汇率再次将欧元兑换成美元。
现在我们来计算投资者的总盈利情况。
首先,我们将进行第一次交易,计算购买欧元时所需花费的美元金额:购买欧元金额=购买欧元数量*汇率=100,000*1.10=110,000美元然后,我们计算第一次交易兑换欧元所得的美元金额:兑换所得美元金额=购买欧元数量*兑换汇率=100,000*1.15=115,000美元接下来,我们进行第二次交易,计算购买欧元时所需花费的美元金额:购买欧元金额=购买欧元数量*汇率=100,000*1.15=115,000美元然后,我们计算第二次交易兑换欧元所得的美元金额:兑换所得美元金额=购买欧元数量*兑换汇率=100,000*1.20=120,000美元最后,我们计算投资者的总盈利情况。
P701.一天某银行当天公布的外汇牌价是USD 1 = CAD 0/ 0,USD 1 = CHF 0/ 0,客户欲以瑞士法郎向银行购买加拿大元,问银行应给客户什么价格CHF = CAD / =则银行应给客户瑞士法郎/加拿大元2.我国某公司从瑞士进口一种小波啊,瑞士公司两种报价,一种是100瑞士法郎,;另一种是66美元,已知当天的汇率为CHF 1 = 4/ 3,USD 1 = CNY 3/ 9,问我国该公司应接受哪种货币报价将外币报价改本币报价用外币卖出价则:法郎改人民币为:100*=美元改人民币为:66*=应则本币报价低者,故应接受瑞士法郎的报价P77例某客户与银行签订了一份远期合约,卖出远期美元,买入远期CHF,交易日为5月6日,交割日为7月18日,有关利率与汇率如下:5月6日即期汇率美元/瑞士法郎 = 0;CHF 的年利率为6%,美元的年利率为4%;2月期USD升水为50;3月期美元升水为90.因5月6日进行两个月远期交易的交割日为7月8日,3个月远期交易的交割日为8月8日,7月18日交个的远期交易比7月8日交个、、交割的远期交易多了10天,而7月8日至8月8日间隔为31天,在这31天美元升水40(90 – 50)点,10天升水为(40 * 10/31)点。
因此5月6日成交而7月18日交割的远期交易美元升水为(50 + )点,则银行报出7月18日远期汇率为美元/瑞士法郎 = 0 + 29 =P981.假设英镑/美元: 即期汇率 0/50, 2月期掉期率 96/91, 3月期掉期率121/117,报价银行要报出2~3个月的择期汇率是多少2个月远期( 6) / ( 1)=3个月远期( 1) / ( 7) =故2~3个月择期汇率为2.假设英镑/美元: 即期汇率 0/60, 2月期掉期率 152/156, 3月期掉期率216/220,报价银行要报出2~3个月的择期汇率是多少2个月远期( 0+ 2) / ( 0+) =3个月远期( 0+ 6) / ( 0+) =故2~3个月择期汇率为P1591.买入看涨期权保值当远期将有一笔外汇支出是,(进口商)为了防止外汇汇率上涨,这是可以买入与之相匹配的看涨期权而规避汇率上涨带来的风险,其所付出的代价是期权费用。
1、如果纽约市场上美元的年利率为14%,伦敦市场上英镑的年利率为10%,伦敦市场上即期汇率为£1=$2.40,求 6 个月的远期汇率。
解:设 E1 和 E0 是远期和即期汇率,则根据利率平价理论有:6 个月远期的理论汇率差异为:E0×(14%-10%)×6/12=2.4×(14%-10%)× 6/12=0.048(3 分) 由于伦敦市场利率低,所以英镑远期汇率应为升水,故有:E0=2.4+0.048=2.448。
(2 分)2、伦敦和纽约市场两地的外汇牌价如下:伦敦市场为£1=$1.7810/1.7820,纽约市场为£1=$1.7830/1.7840。
根据上述市场条件如何进行套汇?若以2000 万美元套汇,套汇利润是多少?解:根据市场结构情况,美元在伦敦市场比纽约贵,因此美元投资者选择在伦敦市场卖出美元,在纽约市场上卖出英镑(1 分)。
利润如下:2000÷1.7820×1.7830-2000=1.1223 万美元(4 分)3、如果纽约市场上年利率为 10%,伦敦市场上年利率为 12%,伦敦市场上即期汇率为£1=$2.20,求 9 个月的远期汇率。
解:设 E1 和 E0 是远期和即期汇率,则根据利率平价理论有:9 个月远期的理论汇率差异为:E0×(12%-10%)×9/12=2.20×(12%-10%)×9/12=0.033。
(3 分)由于伦敦市场利率高,所以英镑远期汇率应为贴水,故有:E0=2.20-0.033=2.167。
(2 分)4、某英国人持有£2000 万,当时纽约、巴黎和伦敦三地的市场汇率为:纽约$1=FF5.5680;巴黎:£1=FF8.1300;伦敦:£1=$1.5210,是否存在套汇机会?该英国人通过套汇能获利多少?解:根据纽约和巴黎的市场汇率,可以得到,两地英镑和美元的汇率为£1=$8.1300/5.5680=£1=$1.4601,与伦敦市场价格不一致,伦敦英镑价格较贵,因此存在套汇机会。
外汇汇率的计算方法外汇汇率是指一国货币兑换另一国货币的比率,它是国际贸易和投资中至关重要的一个指标。
了解外汇汇率的计算方法对于进行国际贸易和投资具有重要意义。
在本文中,我们将介绍外汇汇率的计算方法,帮助您更好地理解和运用这一概念。
首先,我们需要了解两种常见的汇率,直接汇率和间接汇率。
直接汇率是指一单位本国货币兑换多少单位外币,而间接汇率则是指一单位外币兑换多少单位本国货币。
这两种汇率是相互关联的,可以通过简单的数学计算相互转换。
在进行外汇汇率的计算时,我们需要注意汇率的报价方式。
汇率可以采用直接报价或间接报价。
直接报价是指以本国货币为基准,表示一单位本国货币兑换多少外币;而间接报价则是以外币为基准,表示一单位外币兑换多少本国货币。
在实际操作中,我们需要根据不同的报价方式来进行相应的计算。
一种常见的外汇汇率计算方法是交叉汇率的计算。
交叉汇率是指两种非本国货币之间的汇率,它可以通过本国货币与其他国家货币的直接汇率和间接汇率来计算得出。
具体计算方法是通过两种货币与第三种货币的直接汇率和间接汇率的乘积来得出交叉汇率。
这种计算方法在国际贸易和投资中经常被使用,对于跨国企业和金融机构具有重要意义。
除了交叉汇率的计算方法,我们还需要了解外汇汇率的实时报价和计算。
外汇市场是一个全天候运转的市场,汇率会随时发生变化。
因此,了解外汇汇率的实时报价和计算方法对于及时把握市场变化具有重要意义。
在实际操作中,我们可以通过外汇交易平台或外汇报价系统来获取实时汇率,并进行相应的计算和决策。
总的来说,外汇汇率的计算方法涉及到直接汇率、间接汇率、交叉汇率等概念,需要我们了解不同的报价方式和实时市场变化。
通过掌握外汇汇率的计算方法,我们可以更好地进行国际贸易和投资,提高交易的效率和准确性。
希望本文能够帮助您更好地理解和运用外汇汇率的计算方法。
外汇数学对冲法公式摘要:1.外汇对冲概念简述2.外汇对冲数学公式介绍3.外汇对冲实例分析4.外汇对冲策略应用注意事项正文:外汇市场波动剧烈,风险较高,许多投资者希望通过各种方法降低风险。
外汇对冲是一种风险管理策略,通过在金融市场上采取相反的头寸来减轻或消除汇率波动带来的风险。
本文将简要介绍外汇对冲的概念、数学公式、实例及应用注意事项。
一、外汇对冲概念简述外汇对冲是指投资者在持有某种外汇资产的同时,采取相反的头寸来规避汇率波动带来的损失。
例如,一家美国公司担心未来欧元兑美元汇率上涨,导致其在欧洲的业务成本增加,可以通过在外汇市场上卖出欧元、买入美元来进行对冲。
这样,无论汇率如何变动,该公司的经济损失都将得到弥补。
二、外汇对冲数学公式介绍1.外汇对冲比例计算公式:对冲比例= 所需保值金额/ 已投资金额例如,一家企业投资100万美元购买欧元,担心汇率波动造成损失,可以计算出需要进行对冲的金额:对冲金额= 100万美元* 汇率波动风险比例假设汇率波动风险比例为10%,则对冲金额为10万美元。
接下来,企业需要在市场上卖出10万美元的欧元,买入等值的美元。
2.外汇对冲收益计算公式:对冲收益= 卖出汇率- 买入汇率以实例中的企业为例,假设卖出欧元汇率為1.2美元,买入美元汇率為1.18美元,则对冲收益为:对冲收益= 1.2 - 1.18 = 0.02美元三、外汇对冲实例分析假设投资者持有100万美元的欧元,担心汇率下跌,可以选择在远期合约市场上卖出100万美元的欧元,同时购买等值的美元期货合约。
如果未来汇率真的下跌,投资者可以通过这种方式规避损失。
当然,如果汇率上涨,投资者将失去远期合约的收益,但避免了实际资产价值的下降。
四、外汇对冲策略应用注意事项1.外汇对冲并非万能,它只能在一定程度上降低汇率波动风险。
投资者需要根据自身的风险承受能力和业务需求来制定合适的对冲策略。
2.外汇对冲操作复杂,需要密切关注金融市场动态,及时调整对冲比例和头寸。
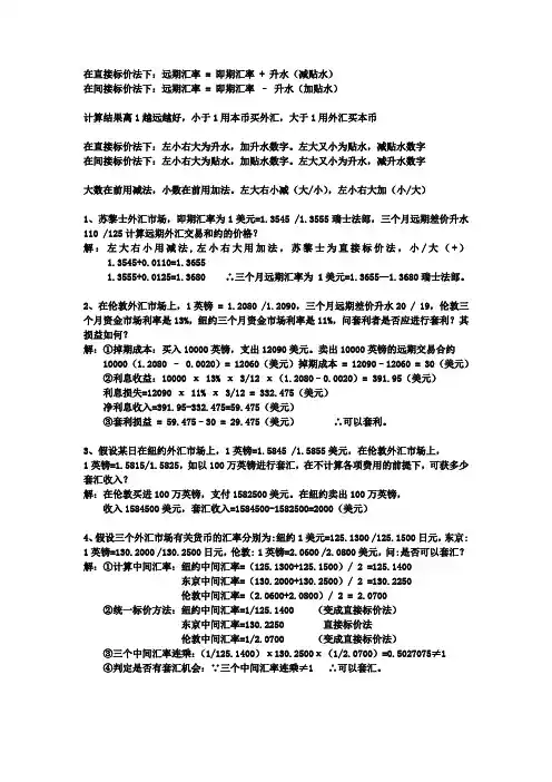
在直接标价法下:远期汇率 = 即期汇率 + 升水(减贴水)在间接标价法下:远期汇率 = 即期汇率–升水(加贴水)计算结果离1越远越好,小于1用本币买外汇,大于1用外汇买本币在直接标价法下:左小右大为升水,加升水数字。
左大又小为贴水,减贴水数字在间接标价法下:左小右大为贴水,加贴水数字。
左大又小为升水,减升水数字大数在前用减法,小数在前用加法。
左大右小减(大/小),左小右大加(小/大)1、苏黎士外汇市场,即期汇率为1美元=1.3545 /1.3555瑞士法郎,三个月远期差价升水110 /125计算远期外汇交易和约的价格?解:左大右小用减法,左小右大用加法,苏黎士为直接标价法,小/大(+)1.3545+0.0110=1.36551.3555+0.0125=1.3680 ∴三个月远期汇率为 1美元=1.3655—1.3680瑞士法郎。
2、在伦敦外汇市场上,1英镑 = 1.2080 /1.2090,三个月远期差价升水20 / 19,伦敦三个月资金市场利率是13%,纽约三个月资金市场利率是11%,问套利者是否应进行套利?其损益如何?解:①掉期成本:买入10000英镑,支出12090美元。
卖出10000英镑的远期交易合约10000(1.2080 – 0.0020)= 12060(美元)掉期成本 = 12090–12060 = 30(美元)②利息收益:10000 х 13% х 3/12 х(1.2080–0.0020)= 391.95(美元)利息损失=12090 х 11% х 3/12 = 332.475(美元)净利息收入=391.95-332.475=59.475(美元)③套利损益 = 59.475–30 = 29.475(美元)∴可以套利。
3、假设某日在纽约外汇市场上,1英镑=1.5845 /1.5855美元,在伦敦外汇市场上,1英镑=1.5815/1.5825,如以100万英镑进行套汇,在不计算各项费用的前提下,可获多少套汇收入?解:在伦敦买进100万英镑,支付1582500美元。
外汇交易盈亏计算方法一、机会成本作任何投资都是需要计算机会成本的,作外汇投资当然也不例外。
所谓机会成本,通俗地理解就是假如我们不做这项投资,而把资金另外安排所可能赚取得收益。
这个另外安排的投资方式必须是非常稳妥的,几乎可以认为无风险的投资,这种几乎无风险的投资我们一般可以银行的存款。
比如美元一年的存款利率是3%,那么我们在其他市场投资或者说进行外汇交易的时候,如果一年的收益率小于3%,这仍然应该被看作亏损,达到3%才刚好达到了平手,毕竟我们在进行外汇交易的时候付出了风险,所以只有得到更大的收益才能算是物有所值。
二、实盘交易的盈亏计算实盘外汇买卖的盈亏计算与股票基本一致,是1:1的实际买卖。
比如,某投资者在1.1900价位用10万美元买入欧元,后平仓于1.2100,盈利200点,盈利金额为:100000美元/1.1900×1.2100-100000美元=1680.67美元;如果平仓价位在 1.1800产生亏损,则亏损金额为:100000美元/1.1900×1.1800-100000=-840.34美元,即亏损了840.34美元。
计算公式为:本金/买入汇率×卖出汇率-本金=盈亏金额三、外汇保证金的盈亏计算外汇保证金交易是一种合约交易,所以它的盈亏计算方式与实盘有很大的差异。
这里采用放大比例为100倍的杠杆交易进行说明,100倍放大比例是海外保证金交易最常见的比例,而风险大小并不取决于倍数,只取决于投资者所采用的仓位的大小。
做多:比如,某投资者在1.1900价位做多欧元,仓位为1个标准单(占用保证金1000美元),后平仓于1.2100,盈利200点,欧元每点价值10美元。
盈利金额为:(1.2100-1.1900)×10=2000美元。
如果亏损,上述头寸平仓于1.1850,那么亏损金额为:(1.1850-1.1900)×10×1= -500美元。
套算汇率的计算⏹(1)香港市场:新加坡外汇市场:USD1=SGD1.8405计算新加坡元对港元的的套算汇率。
⏹(2)纽约外汇市场:计算英镑兑瑞士法郎的套算汇率。
⏹(3)纽约外汇市场:USD1=CNY8.0140计算人民币对日元的套算汇率。
⏹(1)⏹(2)⏹(3)CNY1=JPY13.53881.如果你向中国银行询问美元/人民币的报价,回答是:30”,请问:(1)中国银行以什么汇率向你买入美元,卖出人民币?(2)如果你要买进美元,中国银行给你什么汇率?(3)如果你要买进人民币,汇率又是多少?8.26002.如果你是银行,客户向你询问美元兑瑞士法郎汇价,你答复道:10”。
请问:(1)如果客户要把瑞士法郎卖给你,汇率是多少?(2)你以什么汇价向客户卖出瑞士法郎?(3)如果客户要卖出美元,汇率又是多少1.4110 1.4100 1.41003.如果你是银行,你向客户报出美元兑港币汇率为,客户要以港币向你买进100万美元。
请问:(1)你应给客户什么汇价?(2)如果客户以你的上述报价,向你购买了500万美元,卖给你港币。
随后,你打电话给一经纪人想买回美元平仓,几家经纪人的报价是:经纪人A:经纪人B:经纪人C:经纪人D:你该同哪一个经纪人交易,对你最为有利?汇价是多少?经纪人C:5.根据下面的汇价回答问题:请问某公司以人民币买进日元支付货款,日元兑人民币汇价是多少?05445.根据下面的汇价回答问题:请问某公司以人民币买进日元支付货款,日元兑人民币汇价是多少?客户先卖人民币买美元再用换得的美元向银行买日元请问客户用JPY买卖HKD的汇价为多少?解:①客户用JPY买入HKD的汇价是客户先用手中的JPY换回USD,再用换得的USD向银行购买HKD,②客户卖出HKD的汇价是:客户卖出手中的HKD换得USD,再用换得的USD向银行换取JPY若A银行持有美元空头,其报价应该是多少?若B银行持有美元多头,其报价应该是多少?(假设汇率变动均在两个点)例1索尼公司向美国出口电器,6个月后收到价值1000万美元货款。
外汇汇率的标价方式汇率的标价方式分为两种:直接标价法和间接标价法。
(1)直接标价法“直接标价法”,又叫“应付标价法”。
是以一定单位(如1、100、1000、10000)的外国货币为标准,来计算应付出多少单位本国货币才等价值。
相当于计算购买一定单位外币所应付多少本国货币,所以叫应付标价法。
包括中国在内的世界上绝大多数国家目前都采用直接标价法。
在国际外汇市场的主要交易币种中,日元、瑞士法郎、加元等均为直接标价法。
如:USD/JPY=119.05 表示1美元兑119.05日元USD/CAD=1.1215 表示1美元兑1.1215加元USD/CHF=1.2386 表示1美元兑1.2386瑞郎USD/CNY=7.9920 表示1美元兑7.9920人民币这里,美元称为基准货币(Term Currency),其他货币为报价货币(Commodity Currency)。
在直接标价法下,若一定单位的外币折合的本币数额多于前期,则说明外币币值上升或本币币值下跌,称之为外汇汇率上升;反之,如果要用比原来较少的本币即能兑换到同一数额的外币,这说明外币币值下跌或本币币值上升,称之为外汇汇率下跌,即外币的价值与汇率的涨跌成正比。
比如:USD/JPY2006年5月17日开盘于109.69,6月22日收盘于116.13,汇价从109.69运行到116.13。
这表示5月17日开盘的时候1美元可以兑换109.69日元,而到了6月22日收盘的时候1美元则可以兑换116.13日元,可兑换的日元更多了,这就是说:美元在这一阶段升值,而日元相对应地出现了贬值。
加元、瑞士法郎的标价方式与日元相同,所以看升值还是贬值的方式也相同。
标准的技术分析图形也是依据这些货币的直接标价法来绘制的。
(2)间接标价法“间接标价法”,又叫“应收标价法”。
它是以一定单位(如1、100、1000、10000)的本国货币为标准,来计算应收多少单位的外国货币才等价值。
外汇的计算方法范文外汇,是指不同国家货币之间的兑换比率。
外汇市场是全球最大的金融市场之一,每天的交易量高达数万亿美元。
外汇的计算方法相对较为简单,主要有两种方式:直接报价法和间接报价法。
一、直接报价法直接报价法,也称作标价法,是指以一个国家的货币作为基准单位,来表示其他国家货币的汇率。
这种报价法通常用于国际间的大宗商品贸易和外汇交易。
直接报价法的计算方法如下:1.直接报价法的标准格式是:1单位基准货币=X单位目标货币。
其中,基准货币通常是美元(USD),而目标货币则是其他国家货币,比如欧元(EUR)、英镑(GBP)等。
2.基于直接报价法,我们可以计算出目标货币的价值。
例如,如果我们需要计算1美元兑换多少欧元,假设汇率为1美元=0.85欧元(EUR),我们可以使用以下计算方法:1美元=0.85欧元。
也就是说,1美元兑换0.85欧元。
通过以上计算方法,我们可以将任意数额的美元转换成目标货币。
二、间接报价法间接报价法,与直接报价法相反,是指以一个国家的货币作为目标货币,来表示基准货币的汇率。
这种报价法通常用于银行柜台外汇兑换业务中。
间接报价法的计算方法如下:1.间接报价法的标准格式是:1单位目标货币=Y单位基准货币。
其中,基准货币通常是美元(USD),而目标货币则是其他国家货币,比如欧元(EUR)、英镑(GBP)等。
2.基于间接报价法,我们可以计算出目标货币的价值。
例如,如果我们需要计算1欧元兑换多少美元,假设汇率为1欧元=1.18美元(USD),我们可以使用以下计算方法:1欧元=1.18美元。
也就是说,1欧元兑换1.18美元。
通过以上计算方法,我们可以将任意数额的目标货币转换成基准货币。
除了直接报价法和间接报价法,还有一种常见的外汇计算方法是交叉报价法。
三、交叉报价法交叉报价法,是指通过基准货币与第三个国家货币的直接报价和间接报价,计算出两个非基准货币之间的汇率。
这种报价法常用于外汇市场中具备充足流动性的货币对。
1、某日外汇牌价:即期汇率GBD/USD=1.6783/933个月掉期率 80/70问:3个月GBD/USD的远期汇率是多少?2、如果上例中1个月掉期率是20/30,问一个月的远期汇率是多少?3、已知:EUR/USD=1.2850/55USD/CHF=1.5715/25求: EUR/CHF=?4、已知:USD/CHF=1.5715/25USD/JPY=114.50/60求: CHF/JPY=?5、已知:GBP/USD=1.9068/73求: USD/GBP=?6、已知:EUR/USD=1.2850/55GBP/USD=1.9068/73求: EUR/GBP=?7、已知:即期汇率:USD/CHF=1.7310/203个月 30/40即期汇率:GBP/USD=1.4880/903个月 50/40求: 3个月远期GBP/CHF=?答案:1、GBP/USD=(1.6783-0.0080)/(1.6793-0.0070)=1.6703/1.6723即3个月远期利率GBP/USD=1.6703/1.6723。
3、EUR/CHF=(1.5715×1.2850)/(1.5725×1.2855)=2.0194/2.02144、CHF/JPY=(114.50/1.5725)/(114.60/1.5715)=72.8140/72.92406、EUR/GBP=(1.2850/1.9073)/(1.2855/1.9068)=0.6737/427、3个月远期汇率为:USD/CHF=(1.7310+0.0030)/(1.7320+0.0040)=1.7340/1.7360GBP/USD=(1.4880-50)/(1.4890-40)=1.4830/1.4850则3个月远期GBP/CHF=(1.7340×1.4830)/(1.7360×1.4850)=2.5715/2.57808、即期汇率USD/CHF=1.6510/202个月 142/1473个月 172/176请报价银行报出2-3个月的任选交割日的远期汇率。