初中物理竞赛教程(基础篇)第7讲 力的概念 重力
- 格式:docx
- 大小:337.25 KB
- 文档页数:14
初二物理第七章力的知识点回顾在初中物理学习中,力是一个非常重要的概念。
力是物体相互作用的结果,是导致物体产生运动、变形或停止运动的原因。
力的研究是力学的基础,对于我们理解物体的运动和相互作用有着重要的意义。
本文将回顾初二物理第七章力的知识点,帮助你更好地理解和掌握这一部分内容。
一、力的基本概念1. 力的定义:力是物体相互作用的结果,是导致物体产生运动、变形或停止运动的原因。
2. 力的单位:国际单位制中,力的单位为牛顿(N)。
牛顿是以物理学家牛顿的名字命名的,1牛顿等于给1千克质量的物体施加的力,使其在1秒钟内加速度改变1米/秒^2。
二、力的分类1. 接触力:是指物体之间直接接触而产生的力,例如摩擦力、弹力等。
2. 非接触力:是指两个物体之间不需要直接接触即可相互作用的力,例如重力、电磁力等。
三、力的性质1. 作用力和反作用力:根据牛顿第三定律,物体之间的相互作用力存在着作用力和反作用力的对应关系,作用力和反作用力大小相等、方向相反、作用在不同的物体上。
2. 叠加原理:多个力作用在同一物体上时,它们之间可以按照矢量叠加原理进行合成,得到合力的大小和方向。
四、力的效果1. 力的平衡:当所有对物体的合力为零时,物体处于力的平衡状态,不会发生加速度,保持静止或匀速直线运动。
2. 力的不平衡:当存在合力不为零时,物体将发生加速度,产生运动或变形。
五、力的计算对于力的计算,可以使用以下公式:1. 力的大小计算公式:力的大小等于物体的质量乘以其中的加速度,即F = m * a。
2. 弹簧弹力计算公式:当弹簧受到拉伸或压缩时,弹力的大小与弹簧的伸长或压缩量成正比,即F = k * x。
六、应用举例1. 重力:地球吸引物体的作用力称为重力,是物体下垂直向下的力。
重力可以根据物体的质量和重力加速度来计算,即F = m * g。
2. 弹力:当物体和弹簧发生接触时,弹簧会对物体产生弹力,其大小与弹簧的伸长量有关。
七、课外拓展1. 摩擦力:是两个物体之间相对运动或准备相对运动时产生的阻碍运动的力。
八年级物理第七章力知识点总结在八年级物理的学习过程中,力的概念及其相关知识点是核心内容之一。
下面我们就来对第七章关于力的知识点进行详细总结,帮助同学们更好地掌握这一部分内容。
一、力的概念与分类1.力的定义:力是物体之间相互作用的结果,它可以改变物体的运动状态或形状。
2.力的分类:- 按性质分:重力、弹力、摩擦力、电磁力等。
- 按效果分:动力、阻力、压力、张力等。
二、力的测量与单位1.测量力的工具:弹簧测力计、天平等。
2.力的单位:国际单位制中,力的单位是牛顿(N)。
三、力的作用效果1.改变物体的运动状态:使物体开始运动、停止运动、改变运动方向或速度。
2.改变物体的形状:使物体发生形变,如拉伸、压缩、弯曲等。
四、力的合成与分解1.力的合成:两个或多个力共同作用于一个物体时,可以看作是一个力的效果,这个力称为合力。
2.力的分解:一个力可以分解为两个或多个力的效果,这些力称为分力。
五、摩擦力1.摩擦力的定义:两个相互接触的物体,在相对运动或准备发生相对运动时,在接触面上产生的一种阻碍相对运动的力。
2.摩擦力的分类:静摩擦力、滑动摩擦力、滚动摩擦力。
3.影响摩擦力大小的因素:接触面的粗糙程度、接触面积、物体的压力等。
六、牛顿三定律1.第一定律(惯性定律):一个物体若不受外力作用,它将保持静止状态或匀速直线运动状态。
2.第二定律(动力定律):物体的加速度与它受到的合外力成正比,与它的质量成反比,即F=ma。
3.第三定律(作用与反作用定律):两个物体相互作用的力,大小相等、方向相反、作用在同一直线上。
通过以上对八年级物理第七章力知识点的总结,相信同学们对力的概念、分类、测量、作用效果、合成与分解以及摩擦力和牛顿三定律有了更深入的了解。
第七章力知识点梳理知识点一力一、力的概念(1)力是物体对物体的作用。
力的符号是F,物体间推、拉、举、吸引等作用叫力的作用。
(2)单独一个物体不能发生力作用。
(3)施力物体与受力物体同时存在。
(4)不接触的物体间也能发生力的作用。
二、力的大小与单位(1)力的单位是牛顿,简称牛,符号N。
(2)托起两个鸡蛋所用的力是1牛,托起1千克的物体所用的力是10牛。
三、力的作用效果1. 力的作用效果表现为两个方面,一是改变物体的形状,即使物体发生形变。
二是能改变物体的运动状态。
2.物体的运动状态改变包括:(指速度的大小或方向的改变)(1)物体由静止变为运动,(2)物体由运动变为静止,(3)物体运动的快慢发生变化,(4)物体运动的方向发生变化,(5)物体运动的快慢与方向同时发生变化。
四、力的三要素,力的示意图1.影响力的作用效果的因素:力的大小、方向、作用点,共同影响力的作用效果。
有一个要素发生变化,力的作用效果就会改变。
2. 力的大小、方向、作用点叫作力的三要素。
3.力的示意图(1)用一根带箭头的线段表示力叫力的示意图。
(2)线段的起点或终点表示力的作用点,箭头的方向表示力的方向,线段长度表示力的大小。
五、力的作用是相互的1.物体间力的作用是相互的,施力物体同时也受到力。
2.相互作用的力:大小相等,方向相反,作用在两个不同物体上。
知识点二弹力一、弹性和塑性1弹性:物体受力时发生形变,不受力时又恢复到原来形状的性质叫做弹性。
2.塑性:有些物体形变后不能恢复到原来的形状,物体的这种性质叫塑性。
3.弹性形变:外力撤消后能恢复到原来形状的形变叫弹性形变。
4.塑性形变:外力撤消后不能恢复到原来形状的形变叫塑性形变。
二、弹力1.弹力:物体由于发生弹性形变而产生的力叫弹力。
2.弹力产生的条件:一是两物体接触,二是物体发生弹性形变,二者缺一不可。
3.压力、支持力、拉力等常见的力都是弹力。
4.弹力的施力物体是发生形变的物体,接触形变的物体是受力物体。
初中物理第七章力说课稿尊敬的各位老师、同学们,大家好!今天,我们将一起探讨初中物理第七章——力。
在这一章节中,我们将学习力的基本概念、力的作用效果、力的测量以及力的合成与分解等重要内容。
接下来,我将从以下几个方面进行说课。
首先,我们将介绍力的定义和性质。
力是物体间相互作用的结果,它可以改变物体的运动状态。
在物理学中,力的作用是相互的,即当一个物体对另一个物体施加力时,另一个物体也会对第一个物体施加一个大小相等、方向相反的力,这就是牛顿第三定律所描述的内容。
其次,我们将探讨力的作用效果。
力的作用效果主要体现在改变物体的运动状态和形状上。
当一个物体受到力的作用时,它可能会发生加速度的改变,或者改变运动方向。
此外,力还可以使物体发生形变,如拉伸、压缩、弯曲等。
接下来,我们会学习如何测量力。
在实验室中,我们通常使用弹簧秤来测量力的大小。
弹簧秤的工作原理是基于胡克定律,即在弹性限度内,弹簧的形变量与施加在它上面的力成正比。
通过观察弹簧秤上的刻度,我们可以准确地读取出力的大小。
此外,我们还将讨论力的合成与分解。
在解决实际问题时,我们经常需要考虑多个力同时作用在一个物体上的情况。
这时,我们可以将这些力通过矢量合成的方法,合并成一个等效的合力。
同样地,一个力也可以分解为几个分力,以便于分析和解决问题。
在教学过程中,我们将通过丰富的实验和实例来帮助同学们更好地理解力的概念和作用。
例如,我们可以通过让同学们亲手操作弹簧秤,来感受力的大小变化;通过观察橡皮筋的形变,来理解力的作用效果;通过制作简易的天平,来学习力的平衡条件。
最后,我们将引导同学们思考力在日常生活中的应用,如摩擦力在生活中的重要性,以及如何利用杠杆原理来省力等。
通过这些实际应用的讨论,同学们可以更加深刻地理解力的概念,并将其运用到实际生活中。
在本章的学习中,我们鼓励同学们积极参与,不断提问和探索。
物理学是一门实验科学,只有通过实践和思考,才能真正掌握物理知识,培养科学素养。
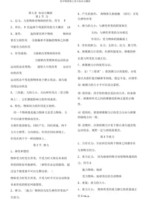
第七章知识点概括第1节力1、定义:力是物体对物体的作用。
符号F2、单位: N 托起两个鸡蛋所用的力大概有1N3、条件:起码要有两个物体物体间要有互相作用③接触和不接触的物体之间都可能有力的作用4、作用成效:力能够改变物体的形状力能够改变物体的运动状态运动状态改变指:速度大小的改变运动方向的改变运动状态不变是指物体处于静止状态,或匀速直线运动状态5、三因素:力的大小、方向和作用点〔受力物体上〕,它们都能影响力的作用成效。
6、特色:物体间力的作用是互相的。
同一个物体既是施力物体又是受力物体,力不可以离开物体而存在。
互相作使劲特色:同时产生,同时消逝。
两个力大小相等、方向相反、作用在同向来线上,作用在两个不一样的物体上。
第2节弹力1、弹性和塑性物体受力时发生形变,不受力时又恢还本来的形状的特征叫做弹性。
〔弹性有必定的限度,超过这个限度就不可以完整还原。
〕物体受力时发生形变,不受力时不可以自动恢复本来形状的特征叫做塑性。
2、弹力:〔施力〕物体因为发生弹性形变而产生的力。
3、产生的条件:两物体互相接触〔挤压〕并发生弹性形变4、弹力的大小:与弹性形变的程度相关方向:与弹性形变的方向相反作用点:受力物体的接触面上5、常有的弹力:压力、支持力、拉力、推力等。
6、弹簧测力计原理:在弹性限度内,弹簧的伸长量与所受拉力成正比。
7、弹簧测力计的使用方法:答: (1) “三看清〞:看清测力计的量程、分度值以及指针能否瞄准零刻线,假定不是,应调零。
(2)被测力的大小不可以高出量程。
(3)使用前,用手轻轻地往返拉动几次,防备指针、弹簧和外壳之间的摩擦而影响丈量的正确性。
(4)使用时,要使弹簧测力计的受力方向与弹簧的轴线方向一致。
(5)读数时,应保持测力计处于静止或匀速直线运动状态。
视野一定与刻度面垂直。
第3节重力1、万有引力:宇宙间任何两个物体之间都存在互相吸引的力。
2、重力定义:因为地球的吸引而使物体遇到的力。
符号 G施力物体:地球受力物体:地球邻近的全部物体3、重量:重力的大小。
无固定期限劳动合同范本(精选17篇)无固定期限劳动篇1甲方:乙方代表:甲、乙双方本着自愿、平等的原则,经协商一致,特签订本合同,以便共同遵守。
一、合同期限从年月日起至建筑业劳动合同约定工程完成日期年月日止。
合同期限如需变动,需及时办理合同变更手续。
二、工作岗位甲方安排乙方在班组从事工作。
乙方应按劳动合同约定按时、按质、按量完成工作任务。
三、工作条件和劳动保护甲方需为乙方提供符合国家规定的安全卫生的工作环境,保证乙方人身安全及人体不受危害的环境条件下从事工作。
甲方根据乙方岗位实际情况,按照劳动合同约定向乙方提供必要的劳动防护用品。
四、工作时间甲方确因工作原因需要乙方加班的,按有关规定处理。
五、劳动报酬乙方工资按以下第种方式,按工期进度结算:㈠按时计酬,日薪元或月薪元;㈡按建筑面积计酬,每平方米元;㈢其它:若按工期进度结算工资超一个月的,在正常工作情况下,甲方须按月先支付不低于本市最低工资标准的生活费元,待工程实际完成结算工资时扣减。
六、社会保险甲、乙双方按规定参加社会保险。
七、劳动纪律乙方应遵守国家的法律、法规及施工规范、安全等各项。
乙方违反劳动纪律和有关的规章制度,甲方可给予批评、教育、处罚,直至解除劳动合同。
八、劳动合同的解除与不得解除的规定经甲、乙双方协商一致,劳动合同可以解除。
乙方有下列情形之一的,甲方可以解除合同:㈠在试用期间,发现不符合录用条件的;㈡严重违反劳动纪律或者甲方的规章制度的;㈢严重失职、营私舞弊,对甲方利益造成重大损害的;㈣被依法追究刑事责任或劳动教养的。
在下列情形之一的,甲方可以解除劳动合同,但是应当提前日以书面形式通知乙方本人:㈠乙方患病或者非因工负伤,医疗期满后不能从事原工作,也不能从事由甲方另行安排适当工作的;㈡乙方不能胜任工作,经过培训或者调整工作岗位,仍不能胜任工作的;㈢劳动合同订立时所依据的客观情况发生重大变化,致使原劳动合同无法履行,经当事人协商不能就变更劳动合同达成协议的;㈣甲方濒临破产进行法定整顿期间或者生产经营状况发生严重困难,确需裁减人员的。
知识点1:力1.概念:是物体对物体的作用叫做力。
2.特点:物体间力的作用是相互的。
3.力的单位和表示符号:(1)力的单位:牛顿,简称牛(N)。
托起一个鸡蛋大约是1N。
(2)力的表示符号:F。
4.补充:(1)一个力的产生必需有两个物体,即肯定有施力物体和受力物体,且同时存在。
(2)单独一个物体不能产生力的作用。
(3)力的作用可发生在相互接触的物体间(接触力:推力, 拉力, 阻力, 摩擦力等),也可以发生在不直接接触的物体间(非接触力:磁力, 重力)。
知识点2:力的作用效果1.意义:可通过力的作用效果来推断力的存在。
2.力的作用效果有两种:(1)力可以改变物体的运动状态。
运动状态的改变是指物体由静止开始运动或由运动变为静止, 物体运动的快慢或方向发生改变,都叫做运动状态发生变化。
例子:用力推小车,小车由静止变为运动;守门员接住飞来的足球。
(2)力可以改变物体的形态。
例子:用力压弹簧,弹簧变形;用力拉弓弓变形。
知识点3:力的三要素和表示方法1.内容:力的大小, 方向, 作用点称为力的三要素。
它们都能影响力的作用效果。
2.力的表示方法:画力的示意图。
在受力物体上沿着力的方向画一条线段,在线段的末端画一个箭头表示力的方向,线段的起点或终点表示力的作用点,线段的长表示力的大小,这种图示法叫力的示意图。
知识点4:弹力1.概念:物体由于发生弹性形变而产生的力。
(如压力,支持力,拉力)2.产生条件:发生弹性形变。
3.影响因素:物体的弹性形变,产生的弹力越大。
(弹力大小的定性)4.补充:(1)弹性形变:物体受力发生形变不受力自动复原原来形态的形变;(2)塑性形变:物体受力发生形变不受力不能自动复原原来形态的形变。
知识点5:弹簧测力计1.概念:测量力的大小的工具叫做弹簧测力计。
2.工作原理:在弹性限度内,弹簧受到的拉力越大,弹簧的伸长量就越大。
(即在肯定的限度内,弹簧的弹力和与弹簧的形变量成正比)3.种类:盒型弹簧测力计, 圆筒型弹簧测力计。
八年级物理第七章力知识点物理是一门自然科学,力是其中一项基本的概念和研究对象。
在八年级物理中,第七章主要涵盖了力的知识点,下面将对其进行详细介绍。
一、力的定义和表示法
力是指物体之间相互作用的结果,通常以拉伸、压缩、扭转、切割等方式表现出来。
力的大小和方向可以用矢量表示。
二、牛顿定律
牛顿三定律是力学的基础定律,若干个物体之间相互作用的大小和方向相等但作用方向相反。
其中第一定律也叫做惯性定律,指物体保持静止或匀速直线运动的状态,直到受到外力的作用;第二定律是指物体的加速度与其所受的合外力成正比,与物体的质量成反比;第三定律是指物体间相互作用的力大小相等,方向相反。
三、摩擦力
摩擦力是物体在相互接触时产生的力,包括静摩擦力和动摩擦力。
静摩擦力是指物体尚未运动时产生的摩擦力,动摩擦力是指物体已经运动时产生的摩擦力。
四、重力
重力也是一种基本的力, 是由于地球引起物体之间的相互作用而发生的。
重力的大小取决于物体的质量,方向垂直于物体所在的表面。
五、弹力
弹力也是一种常见的力, 例如体操垫和弹簧等物体。
弹力的大小与物体发生变形的程度成正比,方向与变形方向相反。
六、斜面和机械优势
斜面是一种利用斜面自身的倾斜程度来减少运用力的力学器械。
机械优势是指用杠杆等机械器械可以将原本需要大力才能实施的
操作转化成需要少力或者是更轻便的操作。
以上就是八年级物理第七章力的知识点的具体介绍。
熟悉和掌
握这些知识点可以帮助我们更好地理解和运用物理知识,还可以
为我们今后的学习和工作提供便利。
人教版初中物理第七章《力》知识点总结1、力(1)力的概念①力是物体对物体的作用,力不能脱离物体而存在。
一切物体都受力的作用。
②有的力必须是物体之间相互接触才能产生,比如物体间的推、拉、提、压等力,但有的力物体不接触也能产生,比如重力、磁极间、电荷间的相互作用力等。
③力的单位:牛顿,简称:牛,符号是N。
④力的三要素:力的大小、方向、作用点叫做力的三要素。
力的三要素都会影响力的作用效果。
⑤力的示意图:A用力的示意图可以把力的三要素表示出来。
B作力的示意图的要领:Ⅰ确定受力物体、力的作用点和力的方向;Ⅱ从力的作用点沿力的方向画力的作用线,用箭头表示力的方向;Ⅲ力的作用点可用线段的起点,也可用线段的终点来表示;Ⅳ表示力的方向的箭头,必须画在线段的末端。
(3)力的作用效果:①力可以改变物体的运动状态。
②力可以使物体发生形变。
注:物体运动状态的改变指物体的运动方向或速度大小的改变或二者同时改变,或者物体由静止到运动或由运动到静止。
形变是指形状发生改变。
(4)物体间力的作用是相互的:物体间力的作用是相互的,比如甲、乙两个物体间产生了力的作用,那么甲对乙施加一个力的同时,乙也对甲施加了一个力。
由此我们认识到:①力总是成对出现的;(注作用力同时产生同时消失),受力物体对受力物体的作用力等于受力物体对施力物体的作用力,大小相等,方向相反。
②相互作用的两个物体互为施力物体和受力物体。
(5)力的三大特点:①力的物质性:力不能脱离物体而单独存在。
②力的方向性:力是有方向的。
③力的相互性:有施力物体必有受力物体。
2、弹力(1)弹性:物体受到力的作用发生形变,不受力时回复到原来的状态,物体的这种性质叫做弹性。
(2)塑性:物体受到力的作用发生形变,不受力时不能回复到原来的状态,物体的这种性质叫做塑性。
(3)弹力:由于物体发生弹性形变而产生的力叫做弹力。
①弹力产生的条件:一是物体相互接触,二是物体发生形变,二者缺一不可。
②弹力是接触力,在日常生活中常见的弹力有拉力、压力、推力、举力等。
初中应用物理知识竞赛辅导讲座七力【重点知识解读】1.力可以改变物体运动状态,力可以改变物体形状。
力的大小方向作用点称为力的三要素。
当任一要素发生改变,力的作用效果都会发生改变。
2.画出力的图示,可以形象直观的表示力的三要素。
当不知力的大小或不需要表示力的大小时,可以画出力的示意图。
3.力的作用是相互的。
力不能离开物体而单独存在。
一个物体是受力物体的同时,也必然是施力物体。
4.弹力:物体由于发生弹性形变而要恢复原状时产生的力叫做弹力。
任何物体只要发生形变就一定会产生弹力。
形变越大,产生的弹力越大。
弹力的施力物体是发生形变的物体,受力物体使它发生形变的其它物体。
产生弹力的条件时:相互接触,接触处相互挤压或拉伸。
弹力方向垂直于接触面。
5. 在地面附近的物体,由于地球对物体的吸引而使物体受到的力叫做重力。
重力大小G=mg。
重力的方向竖直向下。
用弹簧测力计测量重力。
6.重心是物体各个部分受到的重力作用的等效作用点。
质量分别均匀、有规则几何形状的均匀物体,其重心在其几何中心。
物体重心位置可以在物体上,也可以不在物体上。
重心位置与物体所处的位置及放置状态和运动状态无关。
利用悬挂法可以确定均匀薄板的重心位置,利用支撑法确定棒形物体重心位置。
【竞赛知识拓展】1、拉力、压力、支持力都属于弹力。
绳中拉力的方向沿绳收缩的方向。
弹簧被压缩时弹簧弹力方向与压缩弹簧的外力方向相反;弹簧被拉伸时弹簧弹力方向沿弹簧收缩的方向。
压力方向垂直于接触面指向被压物体。
支持力垂直于接触面指向被支持物体。
2、轻杆中弹力方向可能不沿杆方向,而轻绳中弹力方向一定沿绳。
3、弹簧测力计原理:根据在弹性限度内弹簧受到的拉力越大,弹簧伸长的越长的道理制成的。
胡克定律,弹簧弹力F=kx,式中k为弹簧的劲度系数,x为弹簧形变量。
【经典竞赛题分析】例1. (全国初中应用物理知识竞赛)如图2所示,教室里的天花板下面装有多挡位吊扇,当吊扇正常工作时,对于吊扇对天花板的拉力大小与其重力大小的判断,下列说法中正确的是( )A.吊扇在高挡位工作时,拉力等于重力。
初中物理第七章知识点物理学是一门基础学科,它研究自然界中各种物理现象和规律。
初中物理的第七章主要涵盖了力和压力等知识点。
本文将对初中物理第七章相关知识点进行详细介绍和解析。
一、力力是一种物理量,它是衡量物体作用于另一个物体上的推或拉的大小的量度。
力的单位是牛顿(N)。
例如,我们用手推一辆自行车,这时我们施加了一定大小的力,这个力就是物理学中的力。
1.1 力的产生力的产生有多种方式,其中最常见的方式是物体之间的接触。
物体之间的接触可以产生作用于物体上的力,常见的接触有摩擦、弹性力、重力、浮力等。
1.2 力的方向力的方向是指力的作用线,它是连接物体上两点的一条直线。
力的方向决定了物体运动的方向和规律,学习和掌握力的方向对于了解物理学的相关知识非常重要。
1.3 力的大小力的大小是指一个物体作用于另一个物体上的推或拉的大小,它直接影响着物体的加速度和速度。
力的大小受到多种因素的影响,包括物体的质量、加速度、作用时间等。
1.4 力的合成与分解力的合成是指将多个力合并成一个力的方法,它可以帮助我们计算物体的加速度和速度。
力的分解是指将一个力分解成多个力的方法,它可以帮助我们计算物体受到的各个方向的力的大小。
二、压力压力是指物体作用于单位面积上的力的大小,它是一个标量量。
压力的单位是帕(Pa)。
例如,你用大石头压在沙子上,沙子上就有一个大小相同的压力。
2.1 压强压强是指物体上的单位面积上的压力大小,它是一个标量量。
压强的单位是帕(Pa)。
例如,一个平面受到10N的压力,面积为2平方米,那么压强就是5Pa。
2.2 气压气压是大气对地球表面单位面积所产生的压力,它直接影响着自然界中的多种现象。
气压的单位是帕(Pa),常见的气压计有晴雨表、气压表等。
2.3 海洋压力海洋压力是指海洋对深度单位面积所产生的压力,它随着深度增加而增加。
海洋压力直接影响着海洋生物的生长和发展,它也是海底油气勘探的重要指标。
三、总结初中物理第七章主要涵盖了力和压力等知识点,这些知识点是自然界中各种物理现象和规律的基础。
九年级物理书第七章知识点第七章:力和压力一、引言在物理学中,力和压力是非常重要的概念。
它们贯穿于我们生活的方方面面,影响着我们的行为和周围环境的变化。
本章将深入探讨力和压力的本质及其应用,帮助我们更好地理解身边发生的现象。
二、力的概念和特点1. 力的定义力是改变物体状态的原因,它是使物体发生运动、停止运动或改变运动状态的推动或阻碍。
2. 力的单位国际单位制中,力的单位是牛顿(N)。
牛顿定义为施加在质量为1千克的物体上,使其产生加速度1米/秒²所需的力。
3. 力的特点力既可以使物体加速运动,也可以使物体减速或改变方向。
力具有大小、方向和作用点三个要素。
三、力的类别力可以分为重力、弹力、摩擦力、張力、浮力等。
1. 重力地球吸引物体的力被称为重力。
重力是指物体受到地球或其他天体吸引时受到的力。
重力的大小与物体的质量和距离有关。
牛顿通过研究万有引力定律表明了重力的本质。
2.弹力当物体被压缩或拉伸时,由于物体内部的弹性力,物体会产生与之相对的力,这种力称为弹力。
3. 摩擦力物体表面之间存在着一种阻碍相对滑动的力,这种力称为摩擦力。
摩擦力的大小与物体之间的相互接触面积和表面粗糙程度有关。
4. 張力張力是指物体受到拉力或绳子牵引时所受到的力。
张力的大小与绳子的材料、长度和受力方向有关。
5. 浮力浮力是物体浸入液体或气体中时受到的向上的力。
浮力的大小等于被物体所压挤走的液体或气体的重量。
四、压力的概念和应用1. 压力的定义压力是单位面积上的力的大小。
它反映了物体在单位面积上所受到的压迫程度。
2. 压力的计算压力=力/面积3. 压力的应用压力在日常生活中无处不在,常见的应用有液体中的压强、气体中的气压以及大气压等。
举例来说,气球充气时,气体分子对气球内壁的碰撞就构成了气压,使气球充满空间。
五、总结力和压力是我们生活中不可或缺的物理概念。
力可以改变物体的运动状态,而压力反映了物体受力的作用。
通过理解力和压力的概念及其应用,我们可以更好地解释和预测周围世界中的现象,从而更好地引导我们的行为和做出科学决策。
八年级物理第七章知识点一、力(F)1. 力的概念。
- 力是物体对物体的作用。
一个力必然涉及两个物体,分别是施力物体和受力物体。
例如,人推车时,人是施力物体,车是受力物体。
- 力的作用是相互的,施力物体同时也是受力物体。
当人推车时,车也会对人有一个反作用力。
2. 力的单位。
- 力的单位是牛顿,简称牛,符号是N。
托起两个鸡蛋所用的力大约是1N。
3. 力的作用效果。
- 力可以使物体发生形变。
例如,用力捏橡皮泥,橡皮泥的形状会发生改变。
- 力可以改变物体的运动状态。
物体的运动状态包括速度大小和运动方向。
如用力踢球,球由静止变为运动,是速度大小改变;球在地面上滚动时,脚改变球的滚动方向也是改变运动状态。
4. 力的三要素。
- 力的大小、方向、作用点叫做力的三要素。
它们都能影响力的作用效果。
- 例如,力的大小不同,效果不同,用较大的力拉弹簧比用较小的力拉弹簧伸长量更大;力的方向不同,效果不同,推门时,向里推和向外推效果不同;力的作用点不同,效果不同,用同样大小和方向的力推门,作用在门把手上比作用在门的边缘更容易把门推开。
5. 力的示意图。
- 用一根带箭头的线段来表示力。
线段的起点或终点表示力的作用点,箭头表示力的方向,线段的长短表示力的大小(在同一图中,力越大,线段应越长)。
例如,画出水平桌面上静止的物体受到的重力和支持力的示意图,重力方向竖直向下,作用点在物体的重心;支持力方向竖直向上,作用点也在物体的重心。
二、弹力。
1. 弹力的概念。
- 物体由于发生弹性形变而产生的力叫做弹力。
例如,拉弯的弓、拉长的橡皮筋都会产生弹力。
2. 弹力产生的条件。
- 物体相互接触并且发生弹性形变。
如放在水平桌面上的物体与桌面相互接触,但如果没有挤压发生弹性形变,就不会有弹力产生。
3. 弹簧测力计。
- 原理:在弹性限度内,弹簧的伸长量与所受的拉力成正比。
- 结构:主要由弹簧、挂钩、刻度盘、指针、外壳等组成。
- 使用:- 使用前要观察量程、分度值,要检查指针是否指在零刻度线处,如果不在,要调零。
八年级物理下册“第七章力”必背知识点一、力的基本概念1. 力的定义:力是物体与物体之间的相互作用,即一个物体对另一个物体的作用。
2. 力的表示:力通常用字母F表示,其单位是国际单位制中的牛顿(简称牛),符号为N。
3. 力的性质:力不能脱离物体而单独存在,必须涉及至少两个物体:施力物体和受力物体。
物体间力的作用是相互的,施力物体同时也是受力物体,反之亦然。
二、力的作用效果1. 力能改变物体的形状:包括物体的形状和体积的改变,这种改变可以是明显的,也可以是微小的。
2. 力能改变物体的运动状态:运动状态的改变包括速度大小的改变和运动方向的改变。
三、力的三要素力的三要素包括:力的大小、力的方向和力的作用点。
这三个要素共同决定了力的作用效果。
四、力的示意图用一根带箭头的线段来表示力,箭头的方向表示力的方向,线段的长度 (按一定比例)表示力的大小,线段的起点或终点表示力的作用点。
五、弹力1. 弹性的定义:物体受力时发生形变,不受力时又恢复到原来形状的性质称为弹性。
2. 塑性的定义:物体受力发生形变后,不能自动恢复到原来形状的性质称为塑性。
3. 弹力的定义:物体由于发生弹性形变而受到的力称为弹力。
弹力的大小与弹性形变的大小有关。
4. 常见弹力:拉力、压力、支持力、推力等。
5. 弹簧测力计:用于测量力的大小的工具,其原理是在弹性限度内,弹簧的伸长量与受到的拉力成正比。
六、重力1. 重力的定义:地面附近的物体由于地球的吸引而受到的力称为重力。
重力的施力物体是地球。
2. 重力的大小:物体所受的重力与其质量成正比,公式为G=mg,其中g为重力加速度,约为9.8N/kg(在要求不很精确的情况下可取10N/kg)。
3. 重力的方向:竖直向下 (近似指向地心),应用有重垂线、水平仪等。
4. 重力的作用点:称为重心,是重力在物体上的等效作用点。
对于形状规则、质量分布均匀的物体,其重心在其几何中心上。
七、牛顿第一定律与惯性1. 牛顿第一定律:一切物体在没有受到力的作用时,总保持静止状态或匀速直线运动状态。
第7讲力的概念重力7.1 学习提要7.1.1 力的概念1. 力的定义力是物体对物体的作用。
例如:用手压篮球时,球会凹进去,手对球有力的作用;人推着自行车前进,人对车有力的作用。
2. 力的作用效果(1)力可以使受力的物体发生形变。
如手捏面团,面团变形等。
(2)力可以改变受力物体运动的速度大小或方向。
例如:足球守门员用力将球扑出去时,足球受到守门员力的作用,其运动方向发生了改变。
3. 力的三个属性(1)力的物质性:力是施力物体对受力物体的作用,任何力都不能离开物体而单独存在。
(2)力的相互性:力是两个物体间的相互作用,受力物体在受到施力物体作用的同时,必然会给施力物体一个反作用。
施力物体和受力物体是相对而言的,施力物体同时也是受力物体。
物体间的相互作用力,即作用力与反作用力是一对同时产生、同时消失、大小相等、方向相反的力,且力的性质也相同。
(3)力的方向性:力是有方向的,比较两个力是否相同,不但要比较他们的大小,还需要比较他们的方向是否一致。
4. 力的单位力的符号是F。
在国际单位制(SI)中,力的单位是牛顿,简称牛,用N表示。
5. 力的三要素及图示法力对物体产生的作用效果与力的大小、方向和作用点有关。
因此通常我们把力的大小、方向、作用点就叫做力的三要素。
用一根带箭头的比例线段可以把力的三要素表示出来:箭头的指向表示力的方向,比例线段的长短表示力的大小,线段的起点表示力的作用点。
这就是力的图示法。
例如:用3N 的水平拉力F向右拉A物体,则力F可用图7-1的图示法表示。
此外,还有一种表示力的方法,叫做力的示意图,它只表示出力的方向和作用点,不严格表示力的大小。
6. 力的测量测量力的仪器叫做测力计,常用的测力计是弹簧测力计,如图7-2所示。
该测力计的测量范围是0~5牛,最小分度是0.2牛,使用前要观察指针是否与零刻线对齐,并进行调零,弹簧测力计是利用弹簧的伸长量与弹簧受到的拉力的大小成正比的原理制成的。
使用弹簧测力计测力时,不能超出弹簧测力计的测量范围。
初中物理七章力知识点总结初中物理是一门基础科学课程,它帮助学生理解周围世界的运行原理。
在初中物理的学习中,力是一个核心概念,涉及多个章节。
以下是初中物理中关于力的知识点总结:第一章:力的基本概念1. 力的定义:力是物体对物体的作用,它可以改变物体的运动状态或形状。
2. 力的分类:按照作用方式,力可以分为接触力和非接触力。
接触力如摩擦力、弹力,非接触力如重力、磁力。
3. 力的三要素:大小、方向和作用点。
这三个要素共同决定了力的作用效果。
4. 力的表示:通常用带有箭头的线段表示力,线段的长度表示力的大小,箭头指向力的方向,线段的起点或终点表示力的作用点。
第二章:力的测量与单位1. 测量工具:弹簧秤是常用的测量力的工具,它根据弹簧的形变来测量力的大小。
2. 单位:力的国际单位是牛顿(N),简称牛。
1牛顿大约相当于0.1千克物体受到的重力。
3. 力的计算:力的合成与分解是力计算的基础,同一直线上的两个力可以相加或相减。
第三章:重力1. 重力的定义:地球对物体的吸引力称为重力,它的方向总是竖直向下。
2. 重力的计算:物体的重力与物体的质量成正比,比例常数为g(重力加速度),在地球表面g约为9.8N/kg。
3. 重心:物体上所有点受到的重力可以看作集中在一点,这个点称为物体的重心。
第四章:弹力1. 弹力的定义:物体发生弹性形变时产生的力称为弹力,如弹簧的拉力或压力。
2. 胡克定律:弹力的大小与形变量成正比,方向与形变方向相反,公式为F=kx,其中k是弹性系数,x是形变量。
3. 弹力的应用:弹力在生活中有广泛应用,如跳板、弓箭等。
第五章:摩擦力1. 摩擦力的定义:两个相互接触的物体在相对运动或有相对运动趋势时产生的力称为摩擦力。
2. 摩擦力的分类:根据接触面的状态,摩擦力可以分为静摩擦力和动摩擦力。
3. 摩擦力的计算:摩擦力的大小与接触面的性质和压力大小有关,公式为F=μN,其中μ是摩擦系数,N是法向力。
第六章:力的合成与分解1. 力的合成:当多个力作用在同一直线上时,可以求它们的合力,合力的大小和方向取决于各个分力的大小和方向。
第7讲力的概念重力7.1 学习提要7.1.1 力的概念1. 力的定义力是物体对物体的作用。
例如:用手压篮球时,球会凹进去,手对球有力的作用;人推着自行车前进,人对车有力的作用。
2. 力的作用效果(1)力可以使受力的物体发生形变。
如手捏面团,面团变形等。
(2)力可以改变受力物体运动的速度大小或方向。
例如:足球守门员用力将球扑出去时,足球受到守门员力的作用,其运动方向发生了改变。
3. 力的三个属性(1)力的物质性:力是施力物体对受力物体的作用,任何力都不能离开物体而单独存在。
(2)力的相互性:力是两个物体间的相互作用,受力物体在受到施力物体作用的同时,必然会给施力物体一个反作用。
施力物体和受力物体是相对而言的,施力物体同时也是受力物体。
物体间的相互作用力,即作用力与反作用力是一对同时产生、同时消失、大小相等、方向相反的力,且力的性质也相同。
(3)力的方向性:力是有方向的,比较两个力是否相同,不但要比较他们的大小,还需要比较他们的方向是否一致。
4. 力的单位力的符号是F。
在国际单位制(SI)中,力的单位是牛顿,简称牛,用N表示。
5. 力的三要素及图示法力对物体产生的作用效果与力的大小、方向和作用点有关。
因此通常我们把力的大小、方向、作用点就叫做力的三要素。
用一根带箭头的比例线段可以把力的三要素表示出来:箭头的指向表示力的方向,比例线段的长短表示力的大小,线段的起点表示力的作用点。
这就是力的图示法。
例如:用3N 的水平拉力F向右拉A物体,则力F可用图7-1的图示法表示。
此外,还有一种表示力的方法,叫做力的示意图,它只表示出力的方向和作用点,不严格表示力的大小。
6. 力的测量测量力的仪器叫做测力计,常用的测力计是弹簧测力计,如图7-2所示。
该测力计的测量范围是0~5牛,最小分度是0.2牛,使用前要观察指针是否与零刻线对齐,并进行调零,弹簧测力计是利用弹簧的伸长量与弹簧受到的拉力的大小成正比的原理制成的。
使用弹簧测力计测力时,不能超出弹簧测力计的测量范围。
7.1.2 重力1. 重力的概念由于地球的吸引,而使地球表面附近的物体受到的力叫做重力,重力符号通常用G,表示地球表面附近的物体不论是否与地球之间接触都会受到重力作用,重力的施力物体是地球。
2. 重力的方向重力的方向竖直向下,与水平面垂直,在一根线的下端悬挂重物,重物静止时总是竖直下垂的,我们把它叫做重垂线,与重垂线平行的线和面都是竖直的,与重垂线垂直的线或面都是水平的,在生产和生活中,我们通常用重垂线来检验一条线是否竖直或一个面是否水平。
3. 重力的大小在地球确定的位置,物体所受重力的大小与物体的质量成正比,G=mg(其中g是常数,单位是N/Kg,读作牛每千克,一般取g为9.8 N/kg)。
在地球不同的位置,物体所受的重力一般不同,在两极较大,赤道较小;在地面较大,高空较小。
4. 重力的作用点物体所受重力的作用点叫做物体的重心,形状规则,质量分布均匀的物体,其重心在它的几何中心。
一般情况下物体的重心不一定在物体上。
7.2 难点解释7.2.1 对重力的理解物体所受的重力是由于所在星球对它的吸引而产生的。
同一物体在不同星球上受到的重力大小不同,所以在不同星球上同一物体的质量保持不变,根据g=G/m在不同星球上g值得大小不同,其大小反映了物体所在星球对物体吸引作用的强弱。
例如,登月宇航员在月球上受到的重力大约只有在地球上的六分之一,所以月球上的g值大约只有地球上的六分之一。
7.2.2 力的分类在生活中我们经常用“拉力、推力、动力、阻力、支持力、压力、重力、摩擦力”等名称来说常见的力,其实这些都是按力的作用效果来命名的。
在中学物理中,更多是按力的性质进行分类,常见的三类是重力、弹力、摩擦力。
7.3 例题解析7.3.1 施力物体与受力物体和力作用的相互性例1 人用力蹬地面起跳时,使人能够跳起的力的施力物体是什么?受力物体又是什么?【点拨】人受到向上的力的作用使人跳起。
【解析】人起跳时用力蹬地面,给地面一个向下的作用力,同时地面也会给人一个向上的反作用力,是这个反作用力使人弹起。
反作用力与作用力大小相等,所以向下蹬地面的力越大,地面给人的向上的反作用力就越大。
【答案】施力物体是地球受力物体是人。
【反思】在日常生活中,人们对力的感觉往往来自自身肌肉的紧绷或松弛,容易把常说的“用力蹬地面跳起”理解为使人跳起的力是由人施加给地面的力。
例2 游泳运动员游泳时,_______和_______之间发生了力的作用,运动员向后拨水,运动员向前游的力是_________对________的作用力,这个力的施力物体是__________,受力物体是__________。
【点拨】运动员受到向前的作用力。
【解析】对物体进行受力分析时,首先要明确研究对象是哪个物体。
游泳时,相互作用的是运动员和水,研究对象是运动员,当运动员向后拨水时由于力的作用是相互的,水受到运动员的作用力的同时也会施加给运动员一个方向相反、大小相等的反作用力。
水对运动员的作用力使运动员前进。
【答案】运动员,水,水,运动员,水,运动员【反思】运动员游泳时用力是为了得到水对运动员的反作用力。
7.3.2 力的作用效果例3 用力压弹簧,弹簧变短了,用力拉橡皮筋,橡皮筋伸长了,这表明__________。
【点拨】弹簧变短和橡皮筋变长的共同点在于“变”【解析】用力压弹簧,弹簧变短了,用力拉橡皮筋,橡皮筋伸长,受到力的作用的物体不论变长或变短,其共同之处是物体形状发生改变。
【答案】力能使物体发生形变。
【反思】通过分析物理现象,找出本质共同的规律(结论),并准确表达出来。
7.3.3 重力的计算例4 用一个质量为200克的金属球,它在地球表面所受重力的大小为_________N,把它放在太空飞船上,测得重力为0牛,此时它的质量为_______Kg。
(g=9.8N/kg)【点拨】注意重力与质量的区别,质量是物体的一种属性,重力是地球对物体的作用力【解析】G=mg=0.2kg×9.8N/kg=1.96N。
质量是物体的属性,不随物体所处位置的变化而变化,所以在外太空完全失重的情况下,虽然所受重力变为0,但质量不变,仍为0.2kg。
【答案】1.96,0.2【反思】质量是物体的一种属性,不随物体的位置而改变,但重力只是星球对表面物体的一种作用力,重力的大小与物体的位置有关。
7.3.4 力的图示例5 一个重为4N的均匀金属球,放置在水平地面上静止不动,请用力的图示法表示金属球所受重力G。
【点拨】形状规则、质量分布均匀的物体,其重心在它的几何中心上;重力的方向竖直向下;重力的大小G=4N。
【解析】金属球所受重力的作用点是它的球心,重力的大小为4N,方向竖直向下,我们可以选2N作为一个比例标度。
【答案】如图7-3所示。
【反思】按合理步骤画出力的图示法。
7.4 强化训练A 卷1、力是_________的作用,物体间力的作用是________的。
2、一个中学生的重力约为490N,他的质量约为_________kg。
3、如图7-4所示的仪器是测量力的工具,叫做_______。
它的最小分度值是_________N,测量范围是________N。
指针所指的读数是_____N。
4、由于_________而使物体受到的力叫做重力。
重力的方向总是_______。
在地球表面某一确定位置,物体的_________越大,重力越大。
5、为了表示质量为1kg的物体所受的重力是9.8N,物理学中把这个意思写作__________,读作_________________________。
6、请按力的作用效果将图7-5中的现象分成两类,并写明分类的理由。
一类为________(选填(a)、(b)、或(c)),理由为________________________。
另一类为_________(选填(a)、(b)、或(c)),理由为______________________。
7、关于力的概念,下列说法不正确的是()A. 力是物体对物体的作用B. 没有物体,力也能够客观存在C. 一个物体受到外力作用,一定有另一个物体对它施加这种作用D. 力是不能离开施力物体和受力物体而独立存在的8、下列关于力的说法中,不正确的是()A. 物体间力的作用是相互的B. 物体只有直接接触才能发生力的作用C. 只有一个物体是不会发生力的作用的D. 地球和物体相互作用时,地球是施力物体,也是受力物体9、马拉车匀速前进时,下列说法中正确的有()A. 马拉车的力与车拉马的力大小相等B. 马拉车的力大于车拉马的力C. 马拉车的力小于车拉马的力D. 只存在马拉车的力,不存在车拉马的力10、用弹簧测力计测量物体重力的大小时,以下说法中不正确的是()A. 弹簧测力计必须竖直放置B. 弹簧测力计的质量必须远远小于物体的质量C. 天平不是称量物体重力的仪器D. 物体的重力必须在弹簧测力计的测量范围之内11、下列关于重力的说法中,正确的是()A. 重力是物体的固有属性B. 重力的方向总是垂直于支持面C. 天平不是称量物体重力的仪器D. 千克是重力的一种单位12、关于重力,下列说法中正确的是()A. 只有静止的物体才受到重力B. 只有在空中运动的物体才受到重力C. 在空中运动的物体离开了地面,它不受重力D. 在地球上的任何物体均受重力,与物体和地球是否接触无关13、关于物体的重心,下列说法中正确的是()A. 重心是物体内最重的一点B. 重心是物体各部分所受重力的合力的作用点C. 任何形状规则的物体,它的重心必在其几何中心D. 重心总是在物体上,不可能落在物体外面14、以下物体的重力最接近1N的物体是()A. 一张100元的纸币B. 一包方便面C. 一个中学生D.一辆出租车15、踢出去的足球在空中飞行时,如忽略空气阻力,则足球()A. 只受重力作用B. 只受踢力的作用C. 受重力和踢力的作用D. 不受力16、下列关于重力的说法正确的是()A. 重力就是物体对支持面的压力B. 重力是由于地球的吸引而产生的,它的方向竖直向下C. 质量大的物体受到的重力一定比质量小的物体受到的重力大D. 物体对支持面的压力一定等于物体的重力17、重为250N的物体静止在水平地面上,请用力的图示法在图7-6中画出该物体所受的重力。
18、请用力的图示法在图7-7中画出重为8N的物体所受的重力。
19、用40N的力竖直向上提一个20N的物体,请用力的图示法在图7-8中画出该物体所受的力。
20、弹簧测力计最大能侧重49N的重物,它是否能直接测质量为6kg的物体的重力?B 卷1、质量分布均匀的圆形薄木板,其重心_________圆形薄木板上;质量分布均匀的圆环,其重心_______圆环上。
(均选填“在”或“不在”)2、学生a和b面对面地坐在相同的椅子上,如图7-9所示。