西方金融史
- 格式:doc
- 大小:681.50 KB
- 文档页数:5
《西方金融简史》课程标准一、课程概况注:课程类别填公共基础课、专业基础课、专业核心课、岗位方向课。
二、专业对课程要求金融管理与实务专业人才培养目标、培养规格与就业面向要求:金融管理与实务专业培养掌握金融企业经营管理的一般知识,掌握金融企业所需要基本方法与实践操作,具有良好的口头表达能力、书面表达能力和团队协作能力,拥有良好的职业道德和礼仪素养,能从事金融企业经营管理相关工作的高素质技能型的从业者,同时具备考取证券经纪从业资格和金融分析师考证等的知识和能力。
本课程的设置是根据金融管理与实务专业人才培养目标及素质能力要求设置的。
本课程主要研究以欧美为代表的西方国家近现代金融发展的历史进程,探寻这些国家和地区金融发展的历史渊源,揭示其金融发展的特殊规律、特有模式和独特的发展道路,进而为总结人类社会金融发展的一般规律和演变趋势提供历史依据,为当今世界各国的金融发展提供历史的经验与借鉴。
通过本课程的教学,使学生能够开阔眼界,对金融行业的发展有直观的、总体的印象,为其他相关专业课程的学习打下良好的基础。
三、课程培养目标1、总体目标通过教学使学生懂得外国近现代金融发展演变的基本过程、主要特点和线索。
能够从动态中认识各个国家的国情。
一个国家和一个民族的特点,是在长期发展过程中形成的,也是长期起作用的,只有从对他长期形成过程的根系中,才能深刻认识他,理解他,掌握它。
开拓视野,是同学们从宏观的视角认识各个国家现代化所面临的机遇和挑战,从而深刻认识当今中国和平崛起的意义。
通过对欧美发达国家金融发展的经验与教训的总结能够更深刻地理解我国当前金融发展模式和政策,树立作为后备金融从业人员的使命感和责任感。
2、知识目标①了解欧洲古代金融发展的起源;②掌握近代欧洲金融发展的历史进程及其对现代金融发展的影响;③了解金融与两次世界大战的相互影响;④了解战后欧洲金融管制时期金融发展的进程;⑤掌握欧洲一体化进程下金融市场的建设和发展历史;⑥掌握美国近现代金融发展的历史进程。
英国金融发展史简概高大亮(金融工程)1011748摘要:英国作为老牌的资本主义经济强国,其金融业也是十分发达的。
经济的繁荣,金融的发展,二者可谓是相辅相成,相得益彰。
近代的金融业发源于意大利,后中心移至荷兰,但英国后来者居上,到19世纪英国已成为世界的钱庄。
本文着眼于英国金融的起源和发展,从小到乡村银行,金匠银行家,私人银行,大到苏格兰和英格兰银行的发展,股份制银行的创立和发展伦敦证券市场和英国股票市场的起源于发展等方面简要地介绍英国的金融发展史。
关键词:银行证券英国。
一引言英国作为金融界的后起之秀,最终在19世纪成为世界的钱庄,国际金融中心,其金融业有许许多多创新,在银行业务体系的形成,证券市场和股票市场的起源和发展,有许多值得我们研究和学习的地方。
二英国银行业务体系的形成与发展银行业的发展是英国金融业发展的一个重要方面,英国银行顺应经济发展的需要,对英国经济的发展起到了极大的促进作用。
银行能起到快速大量融资的作用,这无疑对英国政府借贷提供了便利。
随着时间的发展,英国的银行业务体系逐渐完善。
(一)早期的银行家—金匠统治者的违约以及战争和火灾频发给人们带来生命与财产的不安全感,而金匠能给人们带来财产的安全感,于是人们纷纷把财产交给金匠保管。
另一方面,金匠由于为客户制作金银物品的业务日益萎缩,也很欢迎新的或扩大的银行型业务。
金匠的铸币兑换由此也与保管活期存款以及记录客户现金使用状况的基本账户联结起来,他们的私人客户业务与政府放贷业务逐步成长为基础性、高利润的业务,为了吸引更多存款也开始向定期存款支付利息。
支票现在被广泛地使用,它给人们的支付带来了极大的方便。
而英国金匠的创新就是支票、内陆汇票以及银行券等纸质支付文件。
汇票市场传统上是以安特卫普和阿姆斯特丹的外汇市场为主导,伦敦的金匠长期参与这个市场,由于比较了解汇票发行者和背书者的信用状况,就将其在处理海外贸易汇票方面的专业经验扩大到处理内陆汇票。
西方银行发展历程简介西方银行的发展可追溯到古希腊和罗马时期。
在古希腊,人们通过存放金属货币和贵重物品来保护其财富,并借出资金获得利息。
在古罗马帝国时期,存在着类似的金融机构,提供贷款、承兑票据和汇票等服务。
在中世纪的欧洲,银行业开始蓬勃发展。
在这个时期,意大利的佛罗伦萨、威尼斯和热那亚等城市成为了金融中心。
这些城市的银行家提供了贷款、汇票和外汇等服务,为贸易和经济的发展做出了重要贡献。
同时,在欧洲大陆,荷兰、德国和法国等地也出现了类似的银行业发展。
随着时间的推移,银行业逐渐向更现代化的形式演变。
17世纪和18世纪,英国成为世界金融中心,伦敦的银行主导了国际贸易和金融交易。
这些英国银行也发行了自己的纸币,并创造了可转让的银行存款,使得贸易和商业更为便利。
19世纪是银行业快速发展的时期。
随着工业革命的推进,资本需求增加,银行成为了工商业发展的主要资金来源。
许多国家都建立了央行,负责发行货币、监管银行业和维护金融稳定。
此时,银行间支付系统也得到了改进和完善,为国内和跨国交易提供了更高效的支付工具。
20世纪是银行业全球化的时代。
随着国际贸易的增加和跨国公司的崛起,银行面临着更大的挑战和机遇。
银行开始提供跨境支付、外汇交易、国际贸易融资和项目融资等服务,助力全球经济的互联互通。
进入21世纪,西方银行业继续面临着挑战和变革。
金融危机和科技革命的影响使得银行业务模式发生了重大变化。
互联网和移动技术的进步,使得网上银行和移动支付成为主流。
同时,数字货币和区块链技术的出现也对传统银行业提出了新的竞争和发展机遇。
总的来说,西方银行通过数百年的发展,由古代的金融机构发展成为现代化的金融机构。
从提供基本金融服务到全球化运营,银行业始终在推动经济增长和促进贸易发展方面发挥着重要作用。
随着时代的变迁,银行业将继续适应和应对各种变革,为人们提供更便利、安全和创新的金融服务。
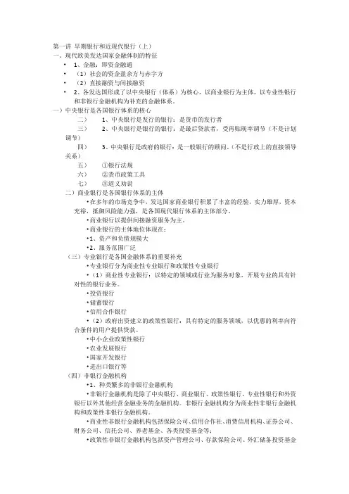
第一讲早期银行和近现代银行(上)一、现代欧美发达国家金融体制的特征•1、金融:即资金融通•(1)社会的资金盈余方与赤字方•(2)直接融资与间接融资•2、各发达国形成了以中央银行(体系)为核心,以商业银行为主体,以专业性银行和非银行金融机构为补充的金融体系。
一)中央银行是各国银行体系的核心二)1、中央银行是发行的银行:是货币的发行者三)2、中央银行是银行的银行:是最后贷款者,受再贴现率调节(不是计划调节)四)3、中央银行是政府的银行:是一般银行的顾问。
(不是行政上的直接领导关系)五)①银行法规六)②货币政策工具七)③道义劝说二)商业银行是各国银行体系的主体•在多年的市场竞争中,发达国家商业银行积累了丰富的经验,实力雄厚,资本充裕,抵御风险能力强,是各国现代银行体系的主体部分。
•商业银行以提供间接融资服务为主。
•商业银行的主体地位体现在:•1、资产和负债规模大•2、服务范围广泛(三)专业银行是各国金融体系的重要补充•专业银行分为商业性专业银行和政策性专业银行•(1)商业性专业银行:以特定的领域或行业为服务对象,开展专业的具有针对性的银行业务。
•投资银行•储蓄银行•信用合作银行•(2)政府出资建立的政策性银行:具有特定的服务领域,以优惠的利率向符合条件的用户提供贷款。
•中小企业政策性银行•农业发展银行•国家开发银行•进出口银行等(四)非银行金融机构•1、种类繁多的非银行金融机构•非银行金融机构是除了中央银行、商业银行、政策性银行、专业性银行和外资银行以外其他经营金融业务的金融机构。
非银行金融机构分为商业性非银行金融机构和政策性非银行金融机构。
•商业性非银行金融机构包括保险公司、信用合作社、消费信用机构、证券公司、财务公司、信托公司、养老基金、各类投资基金等;•政策性非银行金融机构包括资产管理公司、存款保险公司、外汇储备投资基金以及各类金融公库或公司等。
•(1)保险公司保险公司是一种专门经营保险业务的非银行金融机构,在各国国民经济中发挥着越来超重要的作用。
金融学说史
金融学说史可以追溯到古希腊、古罗马和古印度的时期。
以下是一些重要的金融学说和学派:
1. 古典金融学:古希腊的亚里士多德和古罗马的塞内卡等人对金融经济学进行了研究。
塞内卡的金融学说中强调了货币的作用和金融市场的发展。
2. 商业革命金融学说:14世纪的意大利商人们发展了商品交换和借贷业务,并逐渐形成了银行和金融市场。
他们对经济学做出了一些贡献,例如弗洛伦萨的恩马努埃莱·卡南齐对利息的理论进行了探讨。
3. 古典经济学:18世纪末到19世纪初,亚当·斯密、大卫·李嘉图等经济学家对金融经济学进行了研究。
他们提出了自由市场经济模型,并强调市场的自我调节能力和利益最大化原则。
4. 马克思主义金融学说:19世纪的卡尔·马克思和弗里德里希·恩格斯对资本主义经济体制进行了批判性分析,其中涉及到了金融机构对经济发展的影响。
5. 正统金融学:20世纪早期,约翰·梅纳德·凯恩斯引入了宏观经济学的概念,并提出了政府干预经济的论点。
他的理论强调了需求管理和货币政策的重要性。
6. 新古典金融学:20世纪60年代,贝尔等人提出了资本市场理论,认为金融资产价格应该反映其风险和预期收益。
他们的
理论对资本市场的功能和效率进行了深入研究。
7. 行为金融学:20世纪80年代末90年代初,行为金融学开
始兴起。
该学派探讨了人类行为和心理因素对金融决策的影响,并对传统金融理论中的理性假设进行了质疑。
以上是金融学说史的一些主要学派和理论,这些学说的发展为我们理解金融经济学提供了重要的理论基础。
1551年,英国成立了世界上第一家股份公司—-—-—MUSCOV股份公司,最早的股票投资者是喜欢探险的伦敦商人。
但西方的股票和证券交易所最早却产生于1611年的荷兰,英国和法国也在较早时候建立了证券交易所。
美国纽约证券交易所于1811年由经纪人按照粗糙的《梧桐树协议》建立起来并开始营运。
较晚建立起来的美国股票市场却是对现代意义上的证券投资最有典型意义的,特别是在第一次世界大战以后,美国的纽约证券交易所逐步变成为当时世界上最大、最重要的证券交易市场,美国也成为证券投资的中心。
我们对西方股票市场和股票投资理论的研究,也以美国为主,基本也可以窥得西方现代股票投资和股票投资理论发展的全豹。
美国股票市场和股票投资近200年的发展大体经过了四个历史时期.一、第一个历史时期是从18世纪末至1886年,美国股票市场初步得到发展美国证券市场萌芽于18世纪末,1811年美国纽约证券交易所的建立标志着严格意义的美国证券市场真正形成,但在纽约证券交易所成立后的相当长的时间里,美国马里兰州和费城的证券交易所在交易规模和活跃程度上和美国纽约交易所都相差无几。
与其他交易所不同,纽约证券交易所禁止庞氏(Ponze)骗局式的融资,这帮助了纽约证券交易所在与其他交易所竞争中胜出。
1850年代电报的发明,强化了纽约证券交易所对其他地域****易所的影响,其他交易所被迅速的边缘化,华尔街成为美国股票和证券交易的中心。
从交易品种上看,当时各主要证券交易所最初交易主要品种是商品、联邦政府债券和新独立的州政府债券,也包括部分银行和保险公司的股票.1790年,当时的财政部长亚历山大。
汉密尔顿.大规模发行债券直接导致了证券市场的活跃。
最早进行活跃交易的美国股票是1791年发行的纽约银行和美国银行股票,1830年诞生了第一只铁路股票,1850年铁路股票已达到38只。
1861至1865年的南北战争时期,美国联邦政府为军费融资,证券市场得到空前发展,股票发行也迅速增加。
金融市场学教案金融市场的历史(一)西方发达国家历史1、萌芽阶段13-14世纪,欧洲出现了商品集散地与贸易交易所,是证券交易所的前身。
最早的证券交易所1602年荷兰,阿姆斯特丹成立世界上第一个证券交易所。
1773年,“乔纳森咖啡馆”成立,1802年伦敦证券交易所成立,前者是前身。
纽约证券所的前身是“汤迪咖啡馆”。
2、初步进展阶段20世纪初,股份公司数量增多,资本主义由自由竞争过渡到垄断阶段,各类金融机构也获得了极大的进展。
债券与股票的发行总额剧增。
3、停滞阶段20世纪30年代经济大萧条,各国金融市场日趋萧条。
1932年7月,道琼斯工业股票指数只有41点。
4、恢复进展阶段二战后20世纪60年代,金融市场开始复苏。
金融衍生工具大量产生,是与基础金融工具相对应的一个概念。
建立在基础金融工具变量之上,其价格取决于后者价格变动的派生金融产品。
(二)中国的历史1、旧中国的金融市场1840年鸦片战争以后,外国银行进入中国,最早的证券是李鸿章的轮船招商局发行的股票与1894年户部发行的债券。
清末,在上海出现了证券买卖活动,北洋政府1914年《证券交易法》1918年,我国出现第一个证券交易所——北京交易所,上海、天津也相继成立交易所。
1921年,发生信用风潮,90%的交易所倒闭。
抗日战争白区曾一度恢复,但终因战争而日益萧条。
2、解放战争后80年代84年,四大国有商业银行成立同业拆借市场85年,全国范围内开展商业承兑汇票贴现业务。
88年,国库券开始上市流通。
84年,北京天桥百货公司发行定期三年的股票。
随后上海飞乐音响发行不偿还股票,从而拉开了股票交易的序幕。
1990.11上海交易所成立,1991.4深交所成立,标志股票市场的进展进入一个新阶段。
发行B股,H股,期货、粮食交易所等相继成立。
第一章导论第一节金融市场的特征与功能一、金融市场的定义金融市场对人们并不陌生,《金融时报》、《中国证券报》每天都会刊登大量的股票、债券、外汇等信息,与我们每个人都有着密切的关系。
西方金融体系进化史■ 文 | 宋鸿兵我们现在的股票市场、债券市场和整个金融市场,是整体上从西方移植过来的,中间免不了有很多运行不畅的地方。
这种移植过来的比较复杂的金融体系,在中国怎么才能够有效运转?这就必须得追踪人家当年建立这套体系时是怎样一种状态,它所依赖的这种文明土壤究竟是什么?而我们这个土壤能不能够做一些调整,变成类似的土壤。
1 .西方金融市场发展起源西方的金融市场的起源就是汇票。
从时间上看,从重大意义上看,汇票都是影响全局的。
如果没有汇票,就不能够发展起远程贸易体系,就不能形成世界市场,就无法进化出非常精致的社会分工,那整个西方资本主义制度就都谈不上了。
西方汇票起源于教会,这要从第一次十字军东征谈起。
1095年教皇发动基督教国家去打耶路撒冷。
在整个战争期间,大军要补充军饷,这些军饷都是金银币,要如何运输可把教皇难住了。
我们看当年的地形。
从意大利想把军饷运到耶路撒冷,如果走陆路就必经土耳其,土耳其当时被塞尔柱突厥人占领,这帮人打仗很厉害不好惹,而且他们也是穆斯林。
小股的十字军在这个地方经常被他们消灭,基督教国家的商队更不敢走这条路,所以陆路运军饷是不可行的。
海路倒是可以直接到,但是海路也有问题。
地中海每年10月到来年3月的秋冬季,风急浪高经常发生海难,而且还会碰到对方的敌舰,还有海盗,运兵饷也会出大问题。
如果长期不补给,前方就支持不住,教皇为这个事情很苦恼。
危难时刻有一帮人站出来说我们来帮你解决这个问题,这帮人就是圣殿骑士团。
当年圣殿骑士团雄霸一方,它于公元1118年成立于耶路撒冷圣殿山附近,教皇给了他们大量的优惠政策。
圣殿骑士团其实是一个混血儿,它一方面是封建骑士,另一方面又是修士。
这是个非常古怪的结合,但当时没有办法,只能搞创新了。
圣殿骑士团最大的特点就是财产不纳税。
不管怎么赚钱,也不管用了多少土地,一分钱都不交,既不交给国王也不交给教会,这就是教皇为了鼓励这些人在前线打仗所提供的特殊政策。
欧洲的金融史和银行业的发展欧洲的金融史可以追溯到古希腊和罗马时期。
当时的商人和贸易家常常需要贷款来购买货物和运输他们的贸易货物。
为了满足如此高度的需求,纽米斯马利人开始通过提供贷款、储蓄和随后的信贷活动来支持他们的业务。
在中世纪,乡村信贷组织(MD要)出现了。
这些组织通过向他们的成员提供小额贷款来重振经济和社区。
随着时间的推移,这些组织成为了一些欧洲最古老的金融机构之一。
随着工业革命的到来,银行业的面貌发生了变化。
19世纪初,第一家现代银行在英国成立,它后来成为了现代银行业的模范。
在欧洲其他地方,银行家们也开始建立自己的银行业体系,以满足企业和个人的金融需求。
在20世纪初,随着分行网络的扩大和创新性产品的推出,银行业进入到快速成长的阶段。
这时期有两家银行呈现出了明显的趋势,即苏黎世和洛桑银行,他们向全球的顾客提供了业内最先进的金融服务。
而在德国、英国和法国等其他欧洲国家,许多大型银行也开始崛起。
然而,在20世纪20年代初,过度的杠杆交易和投机导致了股市崩盘和经济衰退。
在此期间,一些银行倒闭,许多企业也面临破产的风险。
为了抑制金融动荡,许多欧洲国家开始采取严格的管制措施,以保护银行的安全性和金融制度的稳定性。
随着20世纪前半叶的经济危机得到缓解,欧洲银行业开始进入到了一个新的时代。
在20世纪60年代和70年代,银行业迎来了更加开放、创新和竞争的时期。
金融技术的革新、数字化的浪潮和国际化的市场都推动了欧洲银行业的发展。
如今,欧洲的金融市场和银行业已经变得非常复杂和多样化。
这些挑战和机遇的崛起包括:以数据为基础的创新、客户体验的升级、消费者对可持续金融的需求等。
为了应对这些新兴趋势,许多欧洲银行已经加快了数字化、可持续金融和创新性金融产品的研发和推出。
在未来,欧洲银行业或将迎来更多的机遇和挑战。
随着欧洲央行的货币政策持续宽松和负利率,预计将有更多的新兴企业进入该地区的金融市场。
许多银行已经开始加强自身的风险管理和金融透明性,以便更好地适应发生的变革和市场趋势。
三千年东西方兴衰金融史(中):大航海与西方的金融革命一、中世纪晚期的“钱荒”与大航海在距今约三千年前的希腊城邦,大体与中国同步,原始私人货币也过渡到了政府铸币。
与中国不同的是,欧洲大多数时期都是分裂的城邦小国。
疆域广大的罗马帝国只维持了四百年,就在公元395年分裂为西罗马和东罗马。
公元476年西罗马灭亡,剩下东罗马在如今土耳其、中东一带苟延残喘了近千年。
所以,古代欧洲多数时期没有统一铸币。
繁杂的货币倒是给钱币兑换商带来很多生意,这为后来的银行业发展埋下了伏笔。
公元5世纪到15世纪被称作欧洲的黑暗“中世纪”。
中世纪是天主教极度压制人性、思想和文化的的千年,经济上盛行的则是封建庄园经济,庄园主奴役农奴,商业完全凋敝。
所以,马克思曾评价道,货币在中世纪的欧洲是完全没有地位的。
到了13-14世纪的中世纪晚期,在封建庄园经济之外,诞生了大批独立于封建领主的自治城市。
这些由商人统治的城市颁布了要求人身自由、土地自由、财政和贸易自由的城市宪章,组成城市同盟(如著名的汉萨同盟),对抗封建领主。
特别是在13世纪末以后,葡萄牙、西班牙、英国、法国等民族国家相继诞生。
在文艺复兴的感召下,封建领主和宗教势力被极大削弱。
欧洲的商业再次步入繁荣,甚至被称作“商业革命”。
商业革命唤醒了在东方沉睡了四百年的幽灵——“钱荒”。
“钱荒”实际上在罗马帝国兴盛的时候就有,因为那时在与更为强大的汉朝通商时,罗马帝国都是逆差。
但中世纪晚期的“钱荒”严重得多,根据后来一个西班牙殖民者的形容:“我们西班牙人都受着一种心病的折磨,这种病只有黄金才能治愈。
”刚开始,应对“钱荒”靠的是以邻为壑的“重商主义”。
奥地利法官在1684年的重商主义宣言中总结了9项国家政策,核心就是尽可能减少进口以节约金银和尽可能出口以获得金银。
那么,西方为什么没有用纸币来应对“钱荒”呢?李约瑟指出,直到中世纪晚期,西方依然没有学会中国的三项技术:隔水舱、煤的使用和纸币。
虽然造纸和印刷术已经普及,并推动了文艺复兴,但是,西方缺乏大范围使用纸币的基本条件:统一的政府和财政。
西方银行发展历程简介西方银行的发展历程可以追溯到古代希腊和罗马时期的钱庄。
然而,现代西方银行业的发展可以追溯到中世纪的意大利和荷兰。
在14世纪和15世纪的意大利,特别是佛罗伦萨和威尼斯,一些富有的家族开始运营货币兑换和贷款业务。
这些家族通过从商业贸易中获得利润积累起来的财富,开始提供金融服务。
他们收集存款并向借款人提供贷款,以此赚取利息。
这种商业交易迅速演变为现代银行业,创造了一个充满活力的金融市场。
在意大利银行业的成功之后,荷兰成为欧洲金融中心的核心。
荷兰银行家开始发展海外贸易,并扮演了保证人和金融中介的角色。
他们创造了第一个现代银行模式,通过向商人和政府提供贷款和金融服务来赚取利息。
荷兰银行家还发行了世界上第一种纸币,并在国际贸易中起到了关键作用。
从这些开始,现代西方银行业迅速发展起来。
在17和19世纪,英国的伦敦和美国的纽约成为世界金融中心,吸引了许多国内外投资者。
许多西方银行家开始提供更多的金融服务,如证券交易、保险、投资咨询等。
20世纪是西方银行业发展的里程碑。
两次世界大战之间,西方各国相继建立了央行,以控制国家货币供应并维护金融稳定。
同时,随着科技的进步,电子银行和在线银行开始兴起,使银行服务更加便利和高效。
20世纪末,西方银行业迎来了一次全球化的浪潮。
许多西方银行开始进入新兴市场,并为跨境贸易和投资提供支持。
此外,随着金融创新的出现,西方银行业也面临了新的挑战和机遇。
金融衍生品和复杂的金融产品如债务证券化等引发了一系列的金融危机,如2008年的次贷危机。
尽管面临着挑战,西方银行业仍然持续发展。
随着全球金融市场的不断发展,许多西方银行开始推行可持续金融和社会责任投资。
他们意识到,在经营业务的同时,回馈社会和保护环境也是至关重要的。
总的来说,西方银行的发展历程是一个漫长而跌宕起伏的过程。
从古代希腊和罗马时期的钱庄到现代的全球化金融机构,西方银行业一直在探索和创新,以适应不断变化的金融环境。
美国金融市场发展史美国金融市场是世界上最具影响力和最发达的金融市场之一。
它的发展历史可以追溯到美国建国前夕,经历了多个时期的演变和发展。
本文将为您介绍美国金融市场发展史,并探讨其成为全球金融中心的原因。
1. 建国初期的金融市场美国建国初期,金融市场相对简陋,主要以农产品交易为主。
随着美国工商业的兴起,金融业也逐渐发展起来。
1792年,纽约证券交易所(NYSE)成立,成为美国金融市场的重要组成部分。
同时,各州也陆续成立了自己的银行和证券交易所。
2. 工业化与金融创新19世纪下半叶至20世纪初,美国进入了工业化的快速发展阶段。
这一时期,金融创新迅猛,对金融市场的发展产生了深远的影响。
1886年,芝加哥期货交易所成立,标志着期货市场的兴起。
此外,合众国立储蓄银行(National Savings Bank)成立,为普通百姓提供了便捷的存款和贷款服务。
3. 金融危机与监管改革20世纪初至20世纪中叶,美国金融市场经历了几次重大危机。
1929年的“黑色星期四”,标志着美国股市的崩溃,引发了全球性的经济大萧条。
随后,美国政府加强对金融市场的监管,颁布了一系列金融法规,如《证券法》和《公司法》等,以防止类似危机再次发生。
4. 全球金融中心的崛起二战后,美国成为全球经济的支柱,金融市场的地位也得到了进一步的巩固。
华尔街成为投资银行、证券公司和基金管理公司的聚集地。
美国股市一直是全球最大、最活跃的股市之一,吸引了来自世界各地的投资者和资金。
5. 互联网时代的金融创新20世纪末至21世纪初,互联网的普及和技术的发展带来了金融行业的革命。
电子交易、在线支付和金融科技等新兴领域得到迅猛发展。
如今,美国金融市场已经从传统的交易方式转向了无纸化和电子化的交易,为投资者提供了更为便捷和高效的金融服务。
总结美国金融市场经历了一个由简陋到繁荣的演变过程,成为全球金融中心的重要原因在于其长期的政治稳定、法治环境和创新能力。
它的发展不仅推动了美国经济的繁荣,也对世界其他国家的金融市场产生了深远的影响。
从西方金融史的角度来看,金融业的出现逻辑可以追溯到商品经济的发展和货币的出现。
首先,随着生产力的提高,商品的需求和交换逐渐增多,而货币的出现为商品交换提供了便利。
金融业作为服务于商品经济的行业,逐渐发展起来。
金融机构提供各种金融服务,如存款、贷款、支付结算、风险管理等,以满足商品经济发展的需求。
其次,随着商品经济的发展,货币的使用越来越广泛,人们对货币的需求也越来越大。
这促使了金融机构的出现,如银行、保险公司、证券公司等,这些机构为人们提供了各种金融服务,如存取款、转账、投资、保险等,进一步推动了金融业的发展。
此外,金融业的出现还与社会分工和专业化有关。
随着社会分工的不断发展,人们开始专门从事金融活动,如货币兑换、贷款、投资等,这些活动逐渐形成了独立的金融行业。
同时,金融市场的出现也为金融业的发展提供了重要的平台,人们可以在市场上进行各种金融交易,如股票、债券、期货等。
综上所述,金融业的出现逻辑可以追溯到商品经济的发展和货币的出现,以及社会分工和专业化的发展。
随着时代的变迁,金融业不断发展和创新,为经济发展提供了重要的支撑和服务。
中国西方金融发展历程中国西方金融发展历程可以追溯到明朝时期的“票号”制度。
这个制度允许商人存放财物并获得据票,以备日后兑换现金。
由于明朝时期的“票号”制度较为完善,因此它可以被看作是中国金融系统中西方金融发展的起源。
然而,中国西方金融发展的真正转折点可以追溯到19世纪中期的太平天国战争以及其后的洋务运动。
随着中国的现代化进程加快,西方金融机构开始涌入中国。
这些机构通过提供信贷和其他金融服务帮助中国企业和政府实现了经济发展的目标。
中国西方金融发展的另一个重要阶段发生在20世纪。
在此期间,中国进行了一系列的金融改革,以适应全球化的趋势。
其中最重要的改革是1978年的改革开放政策。
此次改革开放使得中国经济逐步地与世界经济接轨,并吸引了大量的外国资本和投资者。
在这个时期,中国逐渐放宽对外资的限制,允许外国银行进入中国市场,并且建立了一个相对开放的金融体系。
外国银行进入中国市场不仅增加了贸易和投资机会,也提供了更多的金融产品和服务选择。
20世纪90年代末以及21世纪初,中国的西方金融发展进一步加快。
这主要归功于加入世界贸易组织(WTO)以及中国加入国际金融市场。
此举使得中国的金融体系更加国际化,并且更加适应全球经济。
随着中国西方金融发展的不断推进,金融业的各个方面也在快速发展。
中国的股票市场、债券市场以及人民币国际化进程都取得了重大的进展。
然而,中国西方金融发展过程中也面临着一些挑战。
其中最明显的挑战是金融风险的管理。
随着中国金融市场的快速扩张,监管机构面临着监管难度增加的问题。
此外,金融创新和金融科技的不断发展也为风险管理提出了新的挑战。
综上所述,中国西方金融发展历程可以追溯到明朝时期的“票号”制度,并且在19世纪中期以及20世纪得到进一步推进。
在1980年代以后,中国的金融市场逐渐开放,并且在21世纪初加速发展。
虽然中国西方金融发展取得了一系列的重要进展,但仍面临着一些挑战,需要进一步加强监管和风险管理。
美国金融史第一篇美国金融史第一篇美国金融史(从殖民地时期到1940年)第一节南北战争前的货币(一)什么是货币?货币的功能主义定义:作为一种交换媒介、一种价值储藏和一种计量单位而存在。
从这个意义而言,货币的涵盖面非常广泛,货币涵盖了从承诺(如银行票据、支票和私人承诺的票据)到商品(贝壳、烟草、动物的皮毛、金银和现在的毒品),甚至再到个人服务的几乎任何东西。
如:田纳西州首任州长年薪为1000张鹿皮,而其财政部长的年薪定为450张水獭皮;再如,对18世纪和19世纪初马萨诸塞遗嘱的研究表明,许多人在自己的证券投资组合中都放入了相当数量的个人票据。
上述三种事物都充当了货币,但由于监督成本和风险较高,所以众人通常偏好政府授权发行的货币--法定货币。
(二)法定货币和金银复本位制在殖民地时期,殖民者同时依赖于如下货币:外国的硬币、个人债务、作为货币的商品和殖民地纸币。
而且在13周邦联时期,由于各州都能发行自己的货币,货币形式较为混乱。
从混乱中出来,创造一个统一的全国性金融体制的任务,就落在第一任财政部长亚历山大.汉密尔顿身上。
作为第一步,汉密尔顿选择了金银复本位制货币。
《1792年硬币法》出台后,外国和本国铸造的硬币均被承认为法定货币。
对银币的估计是以西班牙比索中的含银量为基准的,而金币的价值被按重量正好设定为银币价值的15倍。
但由于格雷欣法则的存在,实际在市场中流动的主要是被高估的货币,如一开始是白银,后来是黄金。
直到1900年美国采用金本位,白银不再是法定货币,黄金成为唯一法定货币,现在美元成为唯一法定货币。
(三)银行货币无论是靠印制自己的银行券,还是通过支票的使用,银行这种创造货币的能力可解释为什么会出现办银行的热潮,以及政府为什么要管理和监控银行的活动。
法律规定,对于商业银行发行的银行券,商业银行必须见票即付法定货币。
然而,此类银行货币尚不是法定货币的完美替代,因为只有将银行券交给该银行券发行银行的出纳主任,银行券才能被足值兑换成法定货币。
西方金融史复习资料
题型:选择(10*1´)判断(12*1´)名词解释(6*3´)简答(6*6´)论述(2*12´)
一、选择
1.美国历史上第一家银行是( B )。
A、北美银行
B、第一银行
C、纽约银行
D、波士顿银行
2.美国首个中央银行的授权,有效期为( B )年。
A、15
B、20
C、25
D、30
3.世界上最早的银行产生于( C )。
A、英国
B、瑞典
C、意大利
D、法国
4. 以下哪一项不是货币制度稳定的主要条件是:(C )
A稳定的政治环境B良好的经济环境
C安定的社会环境D有效的政策和法律环境
5.下列中是谁最早发明了操纵股市的技术(C )
美国人B.英国人C. 荷兰人D.德国人
6.现金交易方程式可以表示为(A )
A、MV=PT
B、P=KR/M
C、Md=kPY
D、M1+M2=L1(Y)+L2(r)
7.同业拆借市场—存款保险制度
8.市场反复地出现各种各样的崩溃,受损害最大的人是谁?(C)
A市场的投资者B市场的筹资者 C 市场的经纪人D国家和政府
9.美元与黄金内挂钩,其他国家货币与美元挂钩是(C)的特点。
A国际金本位B牙买加体系
C布雷顿森林体系D国际金块本位
10.欧元正式成为欧元区国家唯一法定货币的时间是(D)。
A1998年1月1日B1999年1月1日
C2002年1月1日D2002年7月1日
二、判断
1.美联储是美国的第一家银行。
F
2.金本位制带来的好处就是,在金本位制下经济几乎不可能发生通货通胀。
T
3.华尔街的两次革命是指马科维茨的证券组合理论的问世和布莱克—肖尔斯的期权定价
公式的问世。
T
4.股份有限公司比起其它公司,其最大优点在于公司的股权是高度分散的。
T
5.新航路的开辟使得欧洲的贸易格局发生了很大变化,世界贸易中心从伦敦、阿姆斯特丹
等大西洋沿岸城市转移到地中海沿岸,威尼斯、热那亚等地成为新的海上贸易中心。
F
6.《1873硬币法案》标志着美国复本位制度的结束。
T
7.第二银行标志政府与货币控制权变化。
F
8.地理大发现、价格革命对资本主义发展关系推动作用。
T
9.汇票是英国人首先发明的。
F
10.摩根既是美联储最大的股东之一,同时又控制着纽约证券交易所。
F
11.国民银行法防止银行挤兑,存款保险机构。
F
12.英国人最先来到曼哈顿并命名为纽约。
F
三、名词解释
1.野猫银行——“野猫银行”这个词起源于19世纪30年代美国密歇根州的银行。
这些银行
发行的纸币只能在交通极为不便的营业点进行兑现,给纸币持有人兑现纸币造成极大的困难,从而给居心不良的银行家们带来了不当得利的优势。
2.旋转门效应——财政部发行新纸币,用以取代旧的大陆币,同时规定只有新纸币能购买
政府债券,这样旧纸币迅速退出了市场,新纸币也很快回到了财政部。
3.梧桐树协议——24个在街头买卖股票的经纪人聚集在华尔街68号前的一棵梧桐树下,
开始讨论起有价证券交易的条件和规则。
讨论的结果就是举世闻名的《梧桐树协议》。
4. 包税制——指国家将政府的征税活动承包给最高的投标者,后者只需要事前付给国家
某个定额的租金就可以保留其他的税收收入。
5. 庞氏骗局——它是指以高资金回报率为许诺,骗取投资者投资,用后来投资者的投资者
的投资偿付前期投资者的欺骗行为。
6. 通过货膨胀税——当政府发行货币为支出筹资时,它增加了货币供给。
货币供给的增加
引起通货膨胀,使发行货币筹集收入就像增收了一种通货膨胀税。
持有货币的人是通货膨胀税的实际支付者。
四、简答
1.美国次贷危机发生的原因
①多样的金融创新是危机爆发的主要成因
②宽松的货币政策是危机爆发的重要成因
③松懈的金融监管是危机爆发的重要因素
④金融全球化是危机传导的重要背景
2.历史上曾出现的货币制度
①银单本位制②金银复本位制
③金单本位制④纸币制度。
3.货币的职能
①赋予交易对象以价格形态;
②作为购买和支付的手段;
③作为积累和保存价值的手段。
4.美国次贷危机对世界的影响
①美国次贷危机在国际金融市场之间、金融市场与全球实体经济之间的传导效应大大增强。
②次贷危机已通过国际贸易渠道传导到对外依存度较高国家的实体经济。
③市场信贷紧缩、信心下降导致跨国公司的国际投资纷纷撤资,使国际投资东道国的经济增长滞缓。
5.简述国际金融监管的发展阶段
①金融监管的逐步形成时期;
②金融监管的严格管制时期;
③金融监管注重效率的时期;
④金融监管的国际合作时期。
6.1790年1月美国独立战争后汉密尔顿如何债务重组的?
①1790年1月,汉密尔顿向国会递交一份债务重组计划,要求按面值100%兑现在1788
年宪法通过之前发行的所有公债,包括联邦与地方政府发的各种战争债、独立战争军队签的各类借条,所有债务由联邦政府全额承担。
②为了实现承诺,联邦政府发行三只新债券,头两只债券年息6%(一只于1791年1
月开始付息,另一只到1801 年才付息),第三只债券只付年息3%。
换言之,由这三只可以自由交易的债券取代原来五花八门的战争债,大大简化新国家的债务局面。
③汉密尔顿的债务重组举措,好像只是一种简单的债务证券化运作,但是,他的天才
创新在于,这三只债券埋下了纽约证券交易所、也就是“华尔街”的种子,因为这些债券从1790年10月上市交易后,加上次年由汉密尔顿推出的“美国银行”股票,立即将市场的关注聚焦在这四只证券上,强化价格发现机制,提升流动性,集中展现市场活力。
五、论述题
1.美联储体系建立的原因和意义【这都题记的不全面,大家再自己发挥一下吧】
原因:①银行的频繁倒闭引发经济危机,执政当局认识到金融监管的重要性②国民银行体系无力应对上述危机③政府、银行业认识到建立美国联邦储备体系对于稳定金融稳定经济的重要性(认知的改变)
意义①美联储作为最后贷款人,有弹性的集中货币体系,全国性的结算保障体系,1913联邦储备法担负起……责任②美国集中管理体系的确立
2.布雷顿森林体系崩溃的原因
⑴制度自身的缺陷。
(特里芬难题)
一方面,美元作为国际支付手段与国际储备手段,要求美元币值稳定,而美元币值稳定,不仅要求美国有足够的黄金储备,而且要求美国的国际收支必须保持顺差,从而使黄金不断流入美国而增加其黄金储备。
否则,人们在国际支付中就不愿接受美元。
另一方面,全世界要获得充足的外汇储备,又要求美国的国际收支保持大量逆差,否则全世界就会面临外汇储备短缺、国际流通渠道出现国际支付手段短缺。
但随着美国逆差的增大,美元的黄金保证又会不断减少,美元又将不断贬值。
第二次世界大战后从美元短缺到美元泛滥,是这种矛盾发展的必然结果。
⑵资本主义世界经济力量均衡被打破。
第二次世界大战结束时,美国利用在战争中膨胀起来的经济实力和其他国家被战争削弱的机会,大举向西欧、日本和世界各地输出商品,使美国的国际收支持续出现巨额顺差,其他国家的黄金储备大量流入美国。
各国普遍感到“美元荒”。
随着西欧各国经济的增长,出口贸易的扩大,其国际收支由逆差转为顺差,美元和黄金储备增加。
美国由于对外扩张和侵略战争,国际收支由顺差转为逆差,美国资金大量外流,形成“美元过剩”(Dollar Gult)。
这使美元汇率承受巨大的冲击和压力,不断出现下浮的波动。
⑶布雷顿森林体系的崩溃表明,以黄金为基础的单一储备货币体系是不稳定的:单一储备货币国需要在维持国内均衡和为世界提供流动性之间权衡,其选择的结果会带来经济的波动;以黄金这一单一商品作为全球货币体系的基础,虽然有短期稳定的优点,但在黄金产量增长落后于经济发展的情况下,终究将因金价本身无法稳定而使货币体系走向混乱与崩溃。
1、征服畏惧、建立自信的最快最确实的方法,就是去做你害怕的事,直到你获得成功的经验。
2、忍别人所不能忍的痛,吃别人所别人所不能吃的苦,是为了收获得不到的收获。
就像驴子面前吊着个萝卜就会往前走。
正因为有那个目标,你才有劲儿往前走。