科技企业常见税种
- 格式:doc
- 大小:33.50 KB
- 文档页数:4
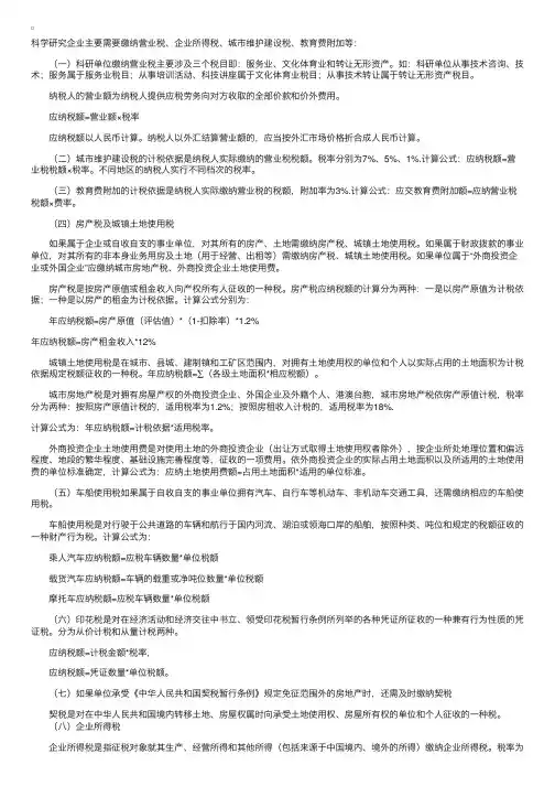
科学研究企业主要需要缴纳营业税、企业所得税、城市维护建设税、教育费附加等: (⼀)科研单位缴纳营业税主要涉及三个税⽬即:服务业、⽂化体育业和转让⽆形资产。
如:科研单位从事技术咨询、技术;服务属于服务业税⽬;从事培训活动、科技讲座属于⽂化体育业税⽬;从事技术转让属于转让⽆形资产税⽬。
纳税⼈的营业额为纳税⼈提供应税劳务向对⽅收取的全部价款和价外费⽤。
应纳税额=营业额×税率 应纳税额以⼈民币计算。
纳税⼈以外汇结算营业额的,应当按外汇市场价格折合成⼈民币计算。
(⼆)城市维护建设税的计税依据是纳税⼈实际缴纳的营业税税额。
税率分别为7%、5%、1%.计算公式:应纳税额=营业税税额×税率。
不同地区的纳税⼈实⾏不同档次的税率。
(三)教育费附加的计税依据是纳税⼈实际缴纳营业税的税额,附加率为3%.计算公式:应交教育费附加额=应纳营业税税额×费率。
(四)房产税及城镇⼟地使⽤税 如果属于企业或⾃收⾃⽀的事业单位,对其所有的房产、⼟地需缴纳房产税、城镇⼟地使⽤税。
如果属于财政拨款的事业单位,对其所有的⾮本⾝业务⽤房及⼟地(⽤于经营、出租等)需缴纳房产税、城镇⼟地使⽤税。
如果单位属于“外商投资企业或外国企业”应缴纳城市房地产税、外商投资企业⼟地使⽤费。
房产税是按房产原值或租⾦收⼊向产权所有⼈征收的⼀种税。
房产税应纳税额的计算分为两种:⼀是以房产原值为计税依据;⼀种是以房产的租⾦为计税依据。
计算公式分别为: 年应纳税额=房产原值(评估值)*(1-扣除率)*1.2%年应纳税额=房产租⾦收⼊*12% 城镇⼟地使⽤税是在城市、县城、建制镇和⼯矿区范围内,对拥有⼟地使⽤权的单位和个⼈以实际占⽤的⼟地⾯积为计税依据规定税额征收的⼀种税。
年应纳税额=∑(各级⼟地⾯积*相应税额)。
城市房地产税是对拥有房屋产权的外商投资企业、外国企业及外籍个⼈、港澳台胞,城市房地产税依房产原值计税,税率分为两种:按照房产原值计税的,适⽤税率为1.2%;按照房租收⼊计税的,适⽤税率为18%.计算公式为:年应纳税额=计税依据*适⽤税率。
我国对高新科技企业有哪些税收优惠政策一、新企业所得税法与原税法相比较,在促进科技创新上的政策变化主要表现在以下四个方面:1、高新技术企业享受15%税率的执行范围取消地域限制,原政策仅限于国家级高新技术开发区内的高新技术企业,新法将该项优惠政策扩大到全国范围。
2、新法新增加了对创业投资企业的税收优惠。
3、技术转让所得税起征点明显提高。
新法规定:一个纳税年度内,居民企业技术转让所得不超过500万元的部分,免征企业所得税;超过500万元的部分,减半征收企业所得税。
4、新法规定符合条件的小型微利科技企业可减按20%的税率征收企业所得税。
二、申请国家高新企业认定税收优惠政策:1、所得税率优惠。
高新企业享受15%的优惠所得税率,相当于在原来25%的基础上降低了40%。
2、“两免三减半”。
原深圳特区以内,2008年1月1日以后成立的企业自取得第一笔生产经营收入所属纳税年度起,第一年至第二年免征企业所得税,第三年至第五年按照25%的法定税率减半征收企业所得税。
3、人才安居。
高新技术企业可以每两年推荐一位本公司的深圳高层次人才申请购房补贴,补贴标准为:按上年度深圳商品房均价补助32平米,同时各区政府配套补贴总额的1 0%(合计70万左右)。
4、高新技术企业符合条件的技术转让所得免征、减征企业所得税。
一个纳税年度内,居民企业技术转让所得不超过500万元的部分,免征企业所得税;超过500万元的部分,减半征收企业所得税。
5、高新技术企业固定资产加速折旧。
允许加速折旧的固定资产包括:1、由于技术进步,产品更新换代较快的固定资产;2、常年处于强震动、高腐蚀状态的固定资产。
采取缩短折旧年限方法的,最低折旧年限不得低于本条例第六十条规定折旧年限的60%;采取加速折旧方法的,可以采取双倍余额递减法或者年数总和法。
6、研发费用加计扣除。
企业为开发新技术、新产品、新工艺发生的研究开发费用,未形成无形资产计入当期损益的,在按照规定据实扣除的基础上,按照研究开发费用的5 0%加计扣除;形成无形资产的,按照无形资产成本的150%摊销。
高新技术企业所得税优惠政策及核算要点高新技术企业是指在国家和地方的支持下,依靠科学和技术创新,具备较强的技术发展能力和市场竞争力的企业。
为了促进高新技术企业的发展,我国采取了一系列的税收优惠政策,下面将介绍这些政策以及相关的核算要点。
1. 技术开发费用加计扣除:高新技术企业在计算应纳税所得额时,可以按照实际发生的技术开发费用加计扣除。
2. 研发费用加计扣除:对于从事研究与实验发展活动的高新技术企业,可以按照实际发生的研发费用加计扣除,并且在原有的研发费用加计扣除基础上,增加50%的加计扣除比例。
3. 技术转让所得税收优惠:对于高新技术企业自主研发的技术,通过技术转让取得的收入,在取得收入的年度计算所得税时,可以享受50%的减半征收所得税税率。
4. 高新技术企业所得税的税率:高新技术企业的所得税税率为15%,低于一般企业的税率25%,这对于企业的减税负有明显的效果。
1. 技术开发费用的确认:技术开发费用是指为了进行科技项目研发活动而发生的与科技项目研发直接相关的成本支出,如实验材料费、试验设备购置费等。
企业在核算技术开发费用时,应当符合会计准则的规定,确保费用的真实性、合理性和准确性。
3. 技术转让收入的确认:技术转让收入是指高新技术企业通过技术转让取得的收入,包括技术使用费、技术服务费等。
企业在确认技术转让收入时,应当依据合同约定和实际履行情况,按照收入确认的规定核算,并在做好相关证据的保管工作。
4. 所得税税率的适用:企业在核算所得税的税额时,应当根据企业的免税、减免等优惠项目的具体情况,适用相应的所得税税率。
企业应当保留好相关税务管理机关认定的享受优惠政策的书面证明文件,以备查验。
科技服务业的税收优惠政策近年来,科技服务业在我国经济发展中占据了越来越重要的地位。
为了促进科技服务业的发展,我国政府相继出台了一系列的税收优惠政策,旨在降低科技服务企业的负担,激发企业创新活力。
本文将就科技服务业的税收优惠政策进行探讨。
一、增值税对于科技服务业,税收优惠政策的核心就是增值税方面的优惠。
首先,科技服务业企业可以享受增值税小规模纳税人免征增值税政策,即销售额未达到每年3万元的,可按照3%的税率征收增值税。
这一政策对于小型科技服务企业来说十分有利,减轻了企业的税收负担。
另外,科技服务业企业还可以根据具体情况选择享受增值税一般纳税人或者按照简易计税方法征收增值税。
一般纳税人适用于销售额较高且具有一定规模的企业,可以享受进项税额抵扣政策和发票管理等便利;而按照简易计税方法纳税可以减少企业的繁琐计税工作,提高工作效率。
二、企业所得税科技服务业企业在企业所得税方面也可以享受一定的优惠政策。
首先,对于科技成果转化所得,企业可以按照15%的企业所得税税率征收;对于高新技术企业,可以按照15%的税率征收企业所得税,并享受研发费用加计扣除和科技成果转化所得免征暂行规定等优惠政策。
另外,科技服务业企业在研发方面投入较大,政府也出台了相应的扶持政策。
企业在研发活动中发生的费用,可以享受研究开发费用加计扣除政策,即可以在企业所得税税前增加30%的扣除额,减少企业的纳税负担。
三、专利、软件及技术成果等知识产权对于科技服务业企业拥有的专利、软件及技术成果等知识产权,我国政府也提供了相关的税收优惠政策。
首先,科技服务业企业开展技术开发、技术转让等经营活动所得,可以按照10%的税率征收企业所得税。
同时,对于科技服务业企业的知识产权收入,可以按照只减除成本费用的30%计算应纳税所得额。
另外,科技服务业企业的知识产权也可以作为资产进行抵押贷款,享受优惠的税收政策。
此外,对于科技服务企业购买专利权、软件著作权等知识产权支出,可以采取摊销政策,即按照对应期限摊销。
科技行业税收概览科技行业是当今社会经济发展的重要引擎之一,它的快速发展也带来了税收政策和实务的变革与挑战。
本文将概述科技行业税收的主要内容,帮助读者了解该行业的税收政策和规定。
一、企业所得税根据国家税收政策,科技企业适用的企业所得税税率为25%,享受优惠政策的高新技术企业税率可降至15%。
科技企业在纳税申报时,应按规定提交企业所得税年度纳税申报表,准确报告企业的营业收入、成本、费用和利润等信息。
二、研发费用税前加计扣除为鼓励科技创新,我国税法规定,科技企业可以在税前将研发费用加计扣除一定比例。
具体政策要求可参考《企业所得税法实施条例》中的有关规定。
科技企业在实施研发项目时,应做好相关凭证和合规文件的保存,以备税务机关查验。
三、技术转让与知识产权税务管理科技企业常常通过技术转让来实现收益增长,技术转让所得按规定纳税。
科技企业在进行技术转让时,应与收款方签订技术转让合同,并按照合同约定向税务机关报送相关税务文件。
另外,科技企业要合理运用知识产权管理工具,避免遭受知识产权税务纠纷。
四、跨境业务与增值税随着全球化的进程,科技企业参与跨境业务的案例越来越多。
在跨境扩展中,科技企业需要关注增值税的规定。
根据我国增值税法及相关规定,跨境服务的增值税计税办法是以地点为依据,根据一定的核销和监控程序进行管理。
五、股权激励与个人所得税股权激励是吸引和激励科技企业核心人才的一种方式。
科技企业在实施股权激励计划时,应根据员工获得的股权收入,按照国家个人所得税法的规定进行纳税申报和缴纳。
六、税务合规与风险管理科技行业税收政策的变化较快,为保证企业的税务合规,科技企业应建立起有效的税务合规和风险管理体系。
科技企业应积极主动地了解税收政策和规定的变化,确保纳税申报的准确性和及时性。
结论:科技行业的税收政策和规定涉及较多方面,企业在经营和发展过程中应持续关注相关政策的变化,并及时了解、适应和遵守。
同时,科技企业还应加强风险管理,确保企业的税务合规性,以避免潜在的税务风险。
科技型中小企业技术创新税收优惠政策分析
科技型中小企业(以下简称“科技型企业”)是指以技术为核心、以创新为动力,具
有高技术含量、强技术创新能力和较快成长速度的中小企业。
为促进科技型企业的发展,
我国实施了多项税收优惠政策。
本文将对科技型企业税收优惠政策进行分析。
首先,科技型企业享受的最重要的税收优惠政策是企业所得税优惠。
根据相关规定,
科技型企业的研发费用可以享受加计扣除,即在计算企业所得税时,研发费用可以按150%计入税前成本。
此外,对符合条件的高新技术企业和小型微利企业,还可以享受企业所得
税减半征收的政策。
这些税收优惠政策的实施,有效降低了科技型企业的企业成本和税负,提升了企业的创新活力和核心竞争力。
其次,科技型企业还可以享受资产税、土地使用税等其他税种的优惠政策。
在资产税
方面,具有独立知识产权的科技型企业的固定资产可以享受免征、减免资产税的政策。
在
土地使用税方面,符合条件的科技型企业可以享受税收减免、优惠等政策。
此外,在增值税方面,科技型企业还可以享受增值税退税、进口环节增值税优惠、研
发费用加计扣除等政策,这些政策可以有效降低科技型企业的研发和生产成本,提升企业
的创新活力和核心竞争力。
总之,税收优惠是促进科技型企业发展的重要政策工具。
我国的税收优惠政策已经形
成了一整套完整的制度体系,为科技型企业提供了更加有力的支持和保障。
然而,随着经
济的发展和科技的进步,税收优惠政策也需要不断完善和调整,更好地适应不同时期和不
同类型企业的需求,推动科技型企业健康有序发展。
企业常见的税种为增值税(营改增后,营业税并入增值税)、附加税、个人所得税、企业所得税。
这也是大多数公司要交的税。
针对每个行业,会有细分税种。
1.工业企业应缴纳的税费一般包括:(1)增值税。
(2)城建税。
(3)企业所得税。
(4)房产税。
(5)x x 土地使用税。
(6)车船使用税。
(7)印花税。
(8)教育费附加。
(9)生产、委托加工烟、酒、化妆品、护肤护发品、贵重首饰及珠宝玉石、鞭炮、烟火、汽油、柴油、汽车轮胎、摩托车、小汽车等商品,要缴纳消费税。
有营业税应税行为的,要交纳营业税。
(10)开采原油、天然气、煤炭、其他非金属矿、黑色金属矿、有色金属矿、盐等产品,要缴纳资源税;有偿转让国有土地使用权,地上的建筑物及其附着物,还要缴纳土地增值税。
2.商品流通企业应缴纳的税费一般包括:( 1)增值税。
( 2)城建税。
(3)企业所得税。
4)房产税(5)xx 土地使用税。
( 6)车船使用税。
( 7)印花税。
( 8)教育费附加。
( 9)有营业税应税行为的,要缴纳营业税。
( 10)有偿转让国有土地使用权,地上的建筑物及其附着物,还要缴纳土地增值税。
3.建筑企业应缴纳的税费一般包括:( 1)增值税。
( 2)城建税。
(3)企业所得税。
( 4)房产税。
(5)xx 土地使用税。
( 6)车船使用税。
( 7)印花税。
( 8)教育费附加。
(9)有偿转让国有土地使用权,地上的建筑物及其附着物,要缴纳土地增值税。
4.外商投资企业应缴纳的税费一般包括:( 1)增值税。
(2)外商投资企业和 xx 企业所得税(3)x x 房地产税。
(4)车船使用牌照税。
(5)印花税。
(6)生产、委托加工烟、酒、化妆品、护肤护发品、贵重首饰、汽车轮胎、摩托车、小汽车,要缴纳消费税。
(7)xx加工行业,要缴纳xx税。
( 8)有偿转让国有土地使用权、地上建筑物及其附着物,要缴纳土地增值税。
5.服务业应缴纳的税费一般包括:( 1)增值税。
( 2)城建税。
( 3)企业所得税。
企业经营过程中涉及的主要税种企业经营过程中涉及的主要税种包括:增值税、企业所得税、个人所得税、消费税、资源税、房产税、城市维护建设税、车辆购置税、土地增值税、印花税、土地使用税、车船税、营业税等。
下面将对这些主要税种进行详细介绍。
1. 增值税(Value Added Tax,简称VAT):增值税是指以增值额为征税对象,按照税率征收的一种流转税。
企业在生产、销售和进出口过程中,按照货物或服务的增值额缴纳增值税。
4. 消费税(Consumption Tax):消费税是指对生产、销售和进口的特定消费品按照固定的税率征收的一种税收。
消费税主要针对烟酒、汽车、珠宝等特定商品。
5. 资源税(Resource Tax):资源税是指按照资源开采、利用的类别和数量征收的一种税收。
资源税主要适用于能源、矿产、森林资源等开发利用过程中。
6. 房产税(Property Tax):房产税是指对城市土地使用权以及土地上的房屋、建筑物等征收的一种税收。
房产税的税率一般根据房屋、建筑物的评估价值确定。
8. 车辆购置税(Vehicle Purchase Tax):车辆购置税是指购买或进口机动车时按照车辆购买价格的一定比例支付的一种税收。
9. 土地增值税(Land Value Increment Tax):土地增值税是指土地转让中取得的土地增值额缴纳的一种税收。
10. 印花税(Stamp Duty):印花税是指在印制的各种票据、证书及其他文件上征收的税款,一般按照票据的价值或一定比例征收。
11. 土地使用税(Land Use Tax):土地使用税是指对土地使用权人按照土地面积和土地利用种类征收的一种税收。
12. 车船税(Vehicle and Vessel Tax):车船税是指机动车和船舶所有人按照机动车和船舶种类、座位数或吨位等标准征收的一种税收。
13. 营业税(Business Tax):营业税是指对企事业单位和个体工商户从事商品销售、服务及其他经营活动中取得收入征收的一种税收。
高科技企业税收政策解读1. 引言随着高科技产业的迅猛发展,各国纷纷制定了相关的税收政策,以鼓励和支持高科技企业的创新和发展。
本文将对高科技企业税收政策进行解读,包括优惠政策、减税措施以及其他相关政策。
2. 高科技企业税收优惠政策2.1 研发费用加计扣除根据高科技企业的特点和需求,许多国家都规定了研发费用的加计扣除政策。
该政策允许企业在计算应纳税所得额时,将实际发生的研发费用按一定比例加计扣除。
这就降低了企业的纳税负担,鼓励企业增加研发投入,加快技术创新和产业升级的速度。
2.2 知识产权税收优惠许多国家对高科技企业的知识产权实施了税收优惠政策。
这些政策包括对知识产权收益的免税或减免、对知识产权转让所得的优惠税率等。
这些优惠政策鼓励高科技企业加强技术创新,保护知识产权,并通过技术转让等方式将技术资源转化为经济资源。
2.3 高新技术企业认定及税收优惠一些国家设立了高新技术企业认定制度,并给予认定企业一系列税收优惠政策。
高新技术企业认定的标准通常包括企业的技术水平、研发投入、科技人员占比等指标。
认定的高新技术企业可以享受较低的企业所得税率、增值税减免等优惠政策,降低企业的经营成本,促进企业的发展。
3. 高科技企业税收减免措施3.1 投资创业享受税收减免为鼓励创新创业,一些国家对高科技企业的投资行为实行了税收减免措施。
这些措施包括对风险投资的利息、股权投资的减免,以及对创投企业的税收优惠等。
这些减免政策吸引了更多的投资者和创业者参与到高科技产业中,推动了经济的创新和发展。
3.2 地方税收减免政策为了吸引高科技企业落户和发展,一些地方政府还制定了一些地方性的税收减免政策。
这些政策包括对高新技术企业的税收优惠、对土地使用权的减免等。
这些地方税收减免措施提供了更好的投资环境和政策支持,吸引了更多的高科技企业进驻。
4. 其他相关政策除了税收优惠和减免政策外,高科技企业还可以享受其他相关政策的支持和帮助。
4.1 人才引进政策高科技企业对于人才的需求非常大,因此,各国都出台了针对高科技人才的引进政策。
高科技产业各环节税收政策详解引言高科技产业在各国经济发展中起着重要的推动作用。
为了促进高科技产业的发展,政府常常采取针对性的税收政策。
本文将对高科技产业各环节税收政策进行详细解析,以帮助读者更好理解和应用相关政策。
高科技企业所得税政策高科技企业所得税政策是鼓励和支持高科技产业发展的重要手段之一。
根据不同国家的法律法规,高科技企业可能享受以下税收政策:- 税收优惠:高科技企业可以享受较低的企业所得税税率,或者在一定期限内免征企业所得税。
- 折旧和摊销优惠:高科技企业可以按照较快的速度对投资设备进行折旧和摊销,减少税负。
- 研发费用加计扣除:高科技企业可以将一部分研发费用在税前进行加计扣除,降低纳税基数。
高科技产品研发环节税收政策为鼓励高科技产品研发,政府常常采取以下税收政策:- 研发费用税前扣除:高科技企业可以将一部分研发费用在税前进行扣除,减少纳税基数。
- 技术转让税收优惠:对于高科技企业进行的技术转让,政府可以给予税收优惠,降低企业的技术转让成本。
- 知识产权税收优惠:高科技企业在申请和保护知识产权方面,可以享受税收优惠政策,减轻经营负担。
高科技产品销售环节税收政策为促进高科技产品的销售,政府常常采取以下税收政策:- 出口退税政策:对于高科技产品的出口,政府可以给予退税政策,鼓励企业拓展国际市场。
- 进口关税减免:为扩大高科技产品的进口,政府可以对高科技产品进口关税进行减免。
高科技企业人才引进税收政策为吸引和留住高科技人才,政府可以采取以下税收政策:- 优惠个人所得税政策:对高科技人才的个人所得税可以给予一定的优惠,提高其收入水平。
- 高端人才奖励政策:对于在高科技产业做出重要贡献的人才,政府可以给予额外的奖励,在税收上享受一定的优惠。
结论综上所述,高科技产业各环节税收政策对于促进高科技产业发展和支持企业创新非常重要。
不同国家的税收政策存在一定差异,但都旨在减轻企业负担、促进创新和引进人才。
高科技企业及从业人员应详细了解和合理利用相关政策,以获得最大的税收优惠和支持。
科技成果转化4大税种缴纳问题科技成果转化是指将科研成果转化为实际生产力、经济效益和社会效益的过程。
在科技成果转化的过程中,税收是一个重要的方面。
税收作为国家财政收入的重要来源之一,对科技成果转化进行税收管理,既保障了国家财政收入的稳定,也鼓励了科技成果的转化和创新。
然而,科技成果转化的税收问题也面临一些挑战和困扰。
本文将针对科技成果转化中的四大税种缴纳问题进行探讨。
首先,企业所得税是科技成果转化过程中的重要税种之一。
企业所得税是企业利润的一部分,由企业按照一定的税率缴纳给国家。
然而,在科技成果转化的过程中,企业所得税的征收会面临一些问题。
例如,在科技成果转化的初期,企业往往需要大量的投入,但由于创新成果尚未形成实际的经济效益,所以无法缴纳企业所得税。
这就给企业在科技成果转化过程中的资金运作带来困扰。
为解决这一问题,可以对企业在科技成果转化初期的亏损进行一定的税收优惠,减少企业的负担。
其次,增值税是科技成果转化中的另一个重要税种。
增值税是企业在销售商品和提供劳务过程中,增加的价值部分缴纳给国家的税收。
在科技成果转化的过程中,如果科研成果转化为实际产品进行销售,涉及到增值税的征收。
然而,由于科技成果转化具有较高的风险和不确定性,现行的增值税政策对于科技成果转化的税收处理存在一定的局限性。
为解决这一问题,可以对科技成果转化项目进行增值税免征或减免,鼓励企业将科研成果转化为实际生产力。
第三,个人所得税也是科技成果转化中的一项重要税种。
个人所得税是个人从工作、劳务报酬、财产性收入等多个渠道获得所得的一部分,个人需要按照一定的税率进行缴纳。
在科技成果转化过程中,个人所得税的缴纳问题也需要关注。
例如,对于科技人员的技术创新收入,可以给予一定的税收优惠,激励更多的科技人员从事科技成果的转化和创新。
同时,还可以对科技成果转化所形成的股权收入进行适当的个人所得税优惠政策,以促进科技成果的转化和企业的发展。
最后,印花税也是科技成果转化中的一项税收问题。
科技行业税务知识点总结1. 科技行业税收政策在税收政策方面,科技行业主要涉及到企业所得税、增值税和研发费用税收优惠等政策。
企业所得税是企业向政府缴纳的利润税,科技企业可以根据国家相关政策享受税收优惠。
增值税是一种流转税,主要由企业销售商品或提供劳务时征收,科技企业需要了解增值税的法规和纳税政策。
此外,国家对于科技研发费用给予税收优惠,科技企业可以通过合理规划研发支出来减少税负。
2. 税务筹划与优化税务筹划是指企业在合法合规的前提下,通过合理规划财务结构和运营方式,降低税负、提高税收效益的一种管理行为。
科技企业可以通过税务筹划来实现税收的优化。
例如,通过研发费用的合理安排和申报,来减少企业所得税;通过合理规划资产的配置,来降低资产的税负等。
3. 税务合规税务合规是指企业在遵守国家税收法规的基础上,主动承担应缴纳的税款,按时、足额地向国家缴纳税款的一种行为。
科技企业需要严格遵守税收法规,加强内部税收管理,确保纳税申报的及时准确。
同时,科技企业也需要积极配合税务机关的税务稽查和核查工作,做好税务风险的防范和控制。
4. 税务风险防范科技企业在日常经营中需要高度重视税收风险,积极进行风险评估和防范。
税务风险主要包括纳税申报准确性风险、资金结构合规性风险、税收政策变化风险等。
科技企业可以通过建立健全的税务管理制度、加强内部控制、定期进行税务风险评估等方式,来预防和控制税务风险。
5. 跨境税务对于科技行业跨境经营的企业来说,跨境税务是一个很重要的问题。
科技企业需要了解和遵守不同国家和地区的税收法规,开展合规纳税。
同时,科技企业还需要注意跨境税务规划,合理规避跨境税务风险,降低税务成本,提高企业竞争力。
6. 税收优惠政策根据国家有关政策,对于科技企业给予了一些税收优惠政策,主要包括研发费用税收优惠、高新技术企业税收优惠、小型微利企业税收优惠等。
科技企业可以根据自身的情况,合理规划税务筹划,充分利用这些税收优惠政策,降低税负。
促进企业科技创新的税收政策1. 引言近年来,随着科技的飞速发展,企业的科技创新扮演着越来越重要的角色。
为了进一步促进企业的科技创新能力,许多国家采取了税收政策来激励企业投资和研发创新。
本文将介绍一些促进企业科技创新的税收政策,并分析其对企业创新活动的影响。
2. 研发费用税前扣除政策研发费用税前扣除政策是一种广泛被采用的税收政策,旨在鼓励企业增加研发投资。
根据这一政策,企业可以在计算应纳税所得额时,将发生的研发费用从营业收入中扣除。
这意味着企业的应纳税所得额会减少,从而降低了企业的税负。
该政策的优势在于给予了企业在税前支出研发活动的灵活性和动力,促进了企业对技术创新的投资。
此外,由于企业支付了更少的税款,它们能够拿出更多的资金用于研发,从而提高了创新的力度和频率。
3. 知识产权税优惠政策知识产权税优惠政策是另一种常见的促进企业科技创新的税收政策。
根据这一政策,企业可以享受知识产权相关的税收优惠,例如专利技术转让和使用所产生的收入可以免征一定的税款。
通过这种政策,企业可以更好地保护和价值化其研发成果,鼓励技术创新。
这种优惠政策的实施有助于增强企业对知识产权的重视,并提高其开发和应用新技术的积极性。
4. 高新技术企业税收优惠政策许多国家针对高新技术企业制定了特殊的税收优惠政策,以加速科技创新和产业发展。
这些政策通常包括减免企业所得税、免征增值税和关税等优惠措施。
实施高新技术企业税收优惠政策的目的是鼓励企业加大对高新技术的研发和投资,提高企业的技术水平和创新能力。
这样的政策能够吸引更多的企业从传统行业转型为高科技行业,推动科技创新和经济转型。
5. 税收奖励机制除了上述的税收优惠政策外,一些国家还建立了税收奖励机制来鼓励企业的科技创新。
这些机制通常以竞争性的方式运作,企业通过参加科技创新项目并取得一定的成果后,可以获得相应的税收奖励。
通过税收奖励机制,企业创新活动的风险得到降低,同时也权衡了企业创新成果对国家经济发展的贡献。
科技税收优惠方案什么是科技税收优惠?科技税收优惠是指政府为鼓励企业加强科技创新和发展技术服务业而制定的一系列税收减免政策。
科技税收优惠包括研究开发费用加计扣除、高新技术企业认定、技术转让所得免征企业所得税、技术入股所得优惠等多个方面。
这些优惠政策的实施可以有效提高企业自主创新能力和技术水平,促进企业转型升级,提高产业和国家竞争力。
科技税收优惠的种类1. 研究开发费用加计扣除企业在开展科技研发活动中支出的符合要求的研发费用,根据一定比例加计扣除后,再计入当期纳税所得额进行税前扣除。
加计扣除比例一般为150%或200%。
2. 高新技术企业认定高新技术企业是指在国家和地方政府认定的高新技术领域内具有自主知识产权、技术开发能力和创新能力的企业。
高新技术企业认定可以享受多种税收优惠政策,如企业所得税减免、土地使用税减免等。
3. 技术转让所得免征企业所得税技术转让是指技术开发者将其技术成果转让给其他企业使用或开发。
科技税收优惠的政策规定,对企业之间进行技术转让所得,免征企业所得税,促进技术流通和创新合作。
4. 技术入股所得优惠技术入股是指企业出资购买其他企业的股份,以获取股息、红利或资本利得等收益的行为。
技术税收优惠政策规定,对技术入股所得可以享受一定的所得税优惠。
如何申请科技税收优惠?企业可以根据自身情况结合政策要求,提供相关的资料材料进行申请。
一般需要提供企业基本情况、研发项目信息、研发团队人员等资料,并按要求填写企业所得税申报表等相关申请表格。
此外,为了避免不符合政策要求而影响企业享受税收优惠,企业也可以咨询专业的税务机构或律师事务所,以便更好的了解政策规定和适用标准,进行科学申请。
科技税收优惠的意义科技税收优惠是政府对企业投入科技创新和发展技术服务业所做出的积极回应。
对企业来说,科技税收优惠可以降低企业的研发成本,提升研发活动的效益,加速技术应用和创新成果转化。
对整个社会和经济来讲,科技税收优惠可以促进科技创新和发展成果向实际生产和社会服务中转化,进一步推动科技进步和经济增长,提高国家综合竞争力。
企业纳税的主要种类1.所得税:所得税是企业纳税的最主要种类之一,包括企业所得税和个人所得税两部分。
企业所得税是指企业根据自身所得额计算并缴纳的税款,根据企业所得额的不同,分为一般企业所得税和小额企业所得税。
个人所得税是指个人根据个人所得额计算并缴纳的税款,个人所得税包括工资薪金所得税、劳务报酬所得税、稿酬所得税等。
2.增值税:3.资源税:资源税是指企业按照采矿权人或者采矿权出让人获得的矿产品中的矿产资源价值计算的应纳税款。
资源税是对矿产资源的开发利用行为征收的一种税收,是保护环境、促进资源合理利用的重要手段之一4.土地增值税:土地增值税是指在土地使用权出让或者转让过程中,按照土地增值的金额计算并缴纳的税款。
土地增值税的缴纳主体一般是土地使用权人或者土地出让人。
土地增值税的征收可以调控房地产市场,防范投机行为。
5.城市维护建设税和教育费附加:城市维护建设税和教育费附加是建设税的组成部分。
企业按照营业额计算并缴纳城市维护建设税和教育费附加。
这两项税费是为了支持城市基础设施建设和教育事业发展而征收的。
6.印花税:企业在进行一些法律文件、合同、票据等文书的签订、发行或者转让时,需要按照交易金额的一定比例缴纳印花税。
印花税是一种按照交易金额计算的税收,是社会交易的一种合法手续。
7.城镇土地使用税:城镇土地使用税是企业在使用国有土地时需要缴纳的一项税收。
根据土地的用途和规模,企业需要按照一定的比例和标准缴纳城镇土地使用税。
城镇土地使用税的征收可以保护耕地和土地资源,促进土地的合理利用。
8.房产税:房产税是企业在拥有房地产资产时需要缴纳的一项税款。
房产税的征收主体一般是房产权人或者使用人。
房产税的征收可以促进房地产市场的健康发展,调控房地产市场的供求关系。
除上述主要种类外,企业还可能受到其他一些特定税种的影响,例如土地出让金、环境保护税、关税等。
企业需要按照相关法规和规定,履行纳税义务,及时、准确地缴纳各项税款,确保自身的合法权益,同时为国家的财政收入和经济发展做出贡献。
企业常见的税种为增值税(营改增后,营业税并入增值税)、附加税、个人所得税、企业所得税。
这也是大多数公司要交的税。
针对每个行业,会有细分税种。
1.工业企业应缴纳的税费一般包括:(1)增值税。
(2)城建税。
(3)企业所得税。
(4)房产税。
(5)城镇土地使用税。
(6)车船使用税。
(7)印花税。
(8)教育费附加。
(9)生产、委托加工烟、酒、化妆品、护肤护发品、贵重首饰及珠宝玉石、鞭炮、烟火、汽油、柴油、汽车轮胎、摩托车、小汽车等商品,要缴纳消费税。
有营业税应税行为的,要交纳营业税。
(10)开采原油、天然气、煤炭、其他非金属矿、黑色金属矿、有色金属矿、盐等产品,要缴纳资源税;有偿转让国有土地使用权,地上的建筑物及其附着物,还要缴纳土地增值税。
2.商品流通企业应缴纳的税费一般包括:(1)增值税。
(2)城建税。
(3)企业所得税。
(4)房产税。
(5)城镇土地使用税。
(6)车船使用税。
(7)印花税。
(8)教育费附加。
(9)有营业税应税行为的,要缴纳营业税。
(10)有偿转让国有土地使用权,地上的建筑物及其附着物,还要缴纳土地增值税。
3.建筑企业应缴纳的税费一般包括:(1)增值税。
(2)城建税。
(3)企业所得税。
(4)房产税。
(5)城镇土地使用税。
(6)车船使用税。
(7)印花税。
(8)教育费附加。
(9)有偿转让国有土地使用权,地上的建筑物及其附着物,要缴纳土地增值税。
4.外商投资企业应缴纳的税费一般包括:(1)增值税。
(2)外商投资企业和外国企业所得税。
(3)城市房地产税。
(4)车船使用牌照税。
(5)印花税。
(6)生产、委托加工烟、酒、化妆品、护肤护发品、贵重首饰、汽车轮胎、摩托车、小汽车,要缴纳消费税。
(7)屠宰加工行业,要缴纳屠宰税。
(8)有偿转让国有土地使用权、地上建筑物及其附着物,要缴纳土地增值税。
5.服务业应缴纳的税费一般包括:(1)增值税。
(2)城建税。
(3)企业所得税。
(4)房产税。
(5)城镇土地使用税。
(6)车船使用税。
(7)印花税。
(8)教育费附加。
(9)广告企业还应缴纳文化事业建设费。
(10)有偿转让国有土地使用权,地上的建筑物及其附着物,要缴纳土地增值税。
6.房地产开发企业应缴纳的税费一般包括:(1)增值税。
(2)城市维护建设税。
(3)教育费附加。
(4)土地增值税。
(5)房产税。
(6)城镇土地使用税。
(7)城市房地产税。
(8)外商投资企业土地使用费。
(9)印花税。
(10)契税。
7.娱乐业企业应缴纳的税费一般包括:(1)增值税(2)城市维护建设税。
(3)企业所得税。
(4)房产税。
(5)城镇土地使用税。
(6)车船使用税。
(7)印花税。
(8)教育费附加。
(9)文化事业建费。
(10)有偿转让国有土地使用权,地上的建筑物及其附着物,要缴纳土地增值税。
8.物业管理行业应缴纳的税费一般包括:(1)增值税。
(2)城市维护建设税。
(3)教育费附加。
(4)企业所得税。
(5)房产税。
(6)城镇土地使用税、土地使用费。
(7)城市房地产税。
(8)车船使用税、车船使用牌照税。
(9)印花税。
(10)契税。
9、旅游业应缴纳的税费一般包括:(1)增值税。
(2)城市维护建设税。
(3)教育费附加。
(4)企业所得税。
(5)房产税。
(6)城镇土地使用税、城市房地产税。
(7)外商投资企业土地使用费。
(8)车船使用税、车船使用牌照税。
(9)印花税、契税。
(10)个人所得税。
10、广告业应缴纳的税费一般包括:(1)增值税。
(2)文化事业建设费。
(3)城市维护建设税。
(4)教育费附加。
(5)企业所得税。
11、文化体育业应缴纳的税费一般包括:(1)增值税。
(2)城建税。
(3)企业所得税。
(4)房产税。
(5)城镇土地使用税。
(6)车船使用税。
(7)印花税。
(8)教育费附加。
(9)有偿转让国有土地使用权,地上的建筑物及其附着物,要缴纳土地增值税。
12、金融保险企业应缴纳的税费一般包括:(1)增值税。
(2)城建税。
(3)企业所得税。
(4)房产税。
(5)城镇土地使用税。
(6)车船使用税。
(7)印花税。
(8)教育费附加。
(9)有偿转让国有土地使用权,地上的建筑物及其附着物,要缴纳土地增值税。
13、邮电通讯企业应缴纳的税费一般包括:(1)增值税。
(2)城建
税。
(3)企业所得税。
(4)房产税。
(5)城镇土地使用税。
(6)车船使用税。
(7)印花税。
(8)教育费附加。
(9)有偿转让国有土地使用权、地上的建筑物及其附着物,要缴纳土地增值税。