财政总预算会计科目表Word版
- 格式:doc
- 大小:69.50 KB
- 文档页数:4
财政总预算会计科目表资产类:一、财政性存款(一)国库存款:国库存款——一般预算存款国库存款——基金预算存款(二)其他财政存款:(未列入国库存款核算的各项财政性存款)其他财政存款——预算资金存款(对应上级财政预算拨款)其他财政存款——专用基金存款(对应上级财政基金预算拨款)其他财政存款——中央专项资金存款(农村义务教育)其他财政存款——财政周转金存款(联系财政周转金放款、借出财政周转金、待处理财政周转金和借入财政周转金)(三)财政零余额账户存款(会计主体:财政国库支付执行机构)与已结报支出(负债)的联系:财政零余额账户存款贷方登记财政国库支付执行机构发生的财政直接支付资金数,借方登记国库单一账户存款划入的冲销数。
已结报支出核算财政国库资金已结清的支出数额。
(1)当财政国库支付执行机构为预算单位直接支付以一般(基金)预算安排的款项时:借:一般(基金)预算支出贷:财政零余额账户存款(2)当《预算支出结算清单》与中国人民银行国库划款凭证核对无误(相当于国库划款至本级财政零余额账户),已送财政总预算会计结算资金时:借:财政零余额账户存款贷:已结报支出——财政直接支付(3)当财政国库支付执行机构收到代理银行报来的关于预算安排的授权支出的《财政支出日报表》,与中国人民银行国库划款凭证核对无误(相当于国库支付,不经过本级财政零余额账户)时:借:一般(基金)预算支出贷:已结报支出——财政授权支付(4)年终财政国库支付执行机构将预算支出与有关方面核对一致时:借:已结报支出——财政直接(授权)支付贷:一般(基金)预算支出二、有价证券1、有价证券只能用各项财政结余资金购买国家指定的有价证券。
2、支付购买有价证券的资金不能列作支出。
3、有价证券的利息收入和转让收入与成本的差额,按购入资金来源作为一般(基金)预算收入。
(1)购入有价证券时:借:有价证券——一般(基金)预算结余购入贷:国库存款——一般(基金)预算存款(2)有价证券到期兑付本金及利息时:借:国库存款——一般(基金)预算存款贷:有价证券——一般(基金)预算结余购入一般(基金)预算收入三、暂付及与下级往来款项(一)暂付款与与下级往来的区别:暂付款是指各级财政部门借给所属预算单位或其他单位临时急需的款项,属债权性质,应及时组织清理,不能长期挂账。
财政总预算会计制度设置资产、负债、净资产、收入、支出五个会计要素。
根据《财政总预算会计制度》,财政总预算会计共设置会计科目 34 个。
其中资产类 11 个,负债类 4 个,净资产类 5 个,收入类 7 个,支出类 7 个。
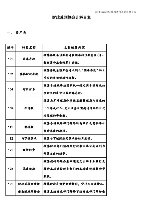
财政总预算会计科目表一、资产类1 101 国库存款:各级总预算会计在国库的预算资金(含一般预算和基金预算)存款。
2 102 其他财政存款:各级总预算会计未列入“国库存款”科目反映的各项财政性存款,包括财政周转金、未设国库的乡(镇)财政在专业银行的预算资金存款以及部分由财政部指定存入专业银行的专用基金存款等。
3 104 有价证券:各级政府按国家统一规定用各项财政结余购买有价证券的库存数。
4 105 在途款:决算清理期和库款报解整理期内发生的上下年度收入、支出业务及需要通过本科目过渡处理的资金数。
5 111 暂付款:各级财政部门借给所属预算单位或其他单位临时急需的款项。
6 112 与下级往来:与下级财政的往来待结算款项。
7 121 预拨经费:财政部门预拨给行政事业单位、尚未列为预算支出的经费。
8 122 基建拨款:拨给经办基本建设支出的专业银行或拨付基本建设财务管理部门的基本建设拨款和贷款数。
直接拨给建设单位的基本建设资金,不通过本科目核算。
9 131 财政周转金放款:财政有偿资金的拨出、贷付及收回情况。
10 132 借出财政周转金:上级财政部门借给下级财政部门周转金的借出和收回情况。
11 133 待处理财政周转金:经审核已经成为呆账,但尚未按规定程序报批核销的逾期财政周转金转入和核销情况。
二、负债类12 211 暂存款:各级财政临时发生的应付、暂收和收到不明性质的款项。
13 212 与上级往来:与上级财政的往来待结算款项。
14 222 借入款:中央财政和地方财政按照国家法律、国务院规定向社会以发行债券等方式举借的债务。
上下级财政之间临时性借垫款,不通过本科目核算。
15 223 借入财政周转金:地方财政部门向上级财政部门借入有偿使用的财政周转金。
财政总预算会计要素与会计科目财政总预算会计制度设置资产、负债、净资产、收入、支出五个会计要素。
根据《财政总预算会计制度》,财政总预算会计共设置会计科目34个。
其中资产类11个,负债类4个,净资产类5个,收入类7个,支出类7个。
财政总预算会计科目表一、资产类1 101 国库存款:各级总预算会计在国库的预算资金(含一般预算和基金预算)存款。
2 102 其他财政存款:各级总预算会计未列入“国库存款”科目反映的各项财政性存款,包括财政周转金、未设国库的乡(镇)财政在专业银行的预算资金存款以及部分由财政部指定存入专业银行的专用基金存款等。
3 104 有价证券:各级政府按国家统一规定用各项财政结余购买有价证券的库存数。
4 105 在途款:决算清理期和库款报解整理期内发生的上下年度收入、支出业务及需要通过本科目过渡处理的资金数。
5 111 暂付款:各级财政部门借给所属预算单位或其他单位临时急需的款项。
6 112 与下级往来:与下级财政的往来待结算款项。
7 121 预拨经费:财政部门预拨给行政事业单位、尚未列为预算支出的经费。
8 122 基建拨款:拨给经办基本建设支出的专业银行或拨付基本建设财务管理部门的基本建设拨款和贷款数。
直接拨给建设单位的基本建设资金,不通过本科目核算。
9 131 财政周转金放款:财政有偿资金的拨出、贷付及收回情况。
10 132 借出财政周转金:上级财政部门借给下级财政部门周转金的借出和收回情况。
11 133 待处理财政周转金:经审核已经成为呆账,但尚未按规定程序报批核销的逾期财政周转金转入和核销情况。
二、负债类12 211 暂存款:各级财政临时发生的应付、暂收和收到不明性质的款项。
13 212 与上级往来:与上级财政的往来待结算款项。
14 222 借入款:中央财政和地方财政按照国家法律、国务院规定向社会以发行债券等方式举借的债务。
上下级财政之间临时性借垫款,不通过本科目核算。
15 223 借入财政周转金:地方财政部门向上级财政部门借入有偿使用的财政周转金。
财政总预算会计科目及核算内容会计科目核算内容编号分类和名称一、资产类110 1.国库存款核算各级总预算会计在国库的预算资金(含一般预算和基金预算)存款102 2.其他财政存款核算各级总预算会计未列入“国库存款”科目反映的各项财政性存款和政府采购资金专户的存款103 3.财政零余额账户存款核算财政国库支付执行机构在银行办理财政直接支付的业务104 4.有价证券核算各级政府按国家统一规定用各项财政结余购买有价证券的库存数105 5.在途款核算决算清理期和库款报解整理期内发生的上下年度收入、支出业务及需要通过本科目过渡处理的资金数111 6.暂付款核算各级财政部门借给所属预算单位或其他单位临时急需的款项,以及财政总预算会计将预算资金划入政府采购资金专户的款项112 7.与下级往来核算与下级财政的往来款项121 8.预拨经费核算财政部门预拨给行政事业单位、尚未列为预算支出的经费122 9.基建拨款核算拨付给经办基本建设支出的专业银行或拨付基本建设财务管理部门的基本建设拨款数131 10、财政周转金放款核算财政有偿资金的拨出、贷付及收回情况132 11、借出财政周转金核算上级财政部门借给下级财政部门周转金的借出和收回情况133 12.待处理财政周转金核算经审核已经成为呆账,但尚未按规定程序报批核销的逾期财政周转金转入和核销情况二、负债类211 13.暂存款核算各级财政临时发生的应付、暂收和收到不明性质的款项以及采购机关将预算外资金和单位自筹资金划入政府采购资金专户的款项212 14.与上级往来核算与上级财政的往来结算款项213 15.已结报支出核算财政国库资金已结清的数额222 16.借入款核算中央财政和地方财政按照国家法律、国务院规定向社会以发行债券方式举借的债务。
223 17.借入财政周转金核算地方财政部门向上级财政部门借入有偿使用的财政周转金三、净资产类301 18.预算结余核算各级财政预算收支的年终执行结果305 19.基金预算结余核算各级财政管理的政府性基金收支的年终执行结果核算各级财政执行国有资本经营预算结果306 20.国有资本经营预算结余307 21.专用基金结余核算总预算会计管理的专用基金收支的年终执行结果321 22、预算周转金核算各级财政设置的用于平衡季节性预算收支差额周转使用的资金322 23、财政周转基金核算各级财政部门设置的有偿使用资金四、收入类40124.一般预算收入核算各级财政部门组织的纳入预算的各项收入405 25.基金预算收入核算各级财政部门管理的政府性基金预算核算各级政府及其部门以所有者身份依法取得的国有资本收益。
财政总预算会计科目表一、资产类1、国库存款2、其他财政存款(专用基金)3、有价证券—一般预算结余购入、基金预算结余购入4、在途款5、暂付款(借款、同级)6、与下级往来7、预拨经费(不含上下级)8、基建拨款(不含上下级)9、财政周转金放款(带息<其他财政存款>、同级)10、借出财政周转金(带息、上下级、无坏账)11、待处理财政周转金(带息、财政周转金放款的坏账)财政零余额账户存款二、负债类12、暂存款(同级)13、与上级往来14、借入款(计息)15、借入财政周转金(计息)已结报支出三、净资产类16、预算结余17、基金预算结余18、专用基金结余19、预算周转金20、财政周转基金四、收入类21、一般预算收入(税收、行政收费、转移性收入、贷款转贷收回本金收入)22、基金预算收入(税费附加、利息收入)23、专用基金收入24、补助收入(上下级)25、上解收入(下级收入中交给上级部分)26、调入资金(预算结余、同级)27、财政周转金收入五、支出类28、一般预算支出29、基金预算支出30、专用基金支出31、补助支出32、上解支出33、调出资金(基金预算结余、同级)34、财政周转金支出行政单位会计科目表一、资产类1、零余额账户用款额度(财政授权支付)2、财政应返还额度(年中尚未使用的预算指标数)—财政直接支付、财政授权支付3、现金4、银行存款5、有价证券6、暂付款7、库存材料(含税购价、运杂费作经费支出)8、固定资产二、负债类9、应缴预算款(行政性收费、无主财产变价收入、罚款)10、应缴财政专户款(预算外资金)11、暂存款(押金)12、应付工资(离退休费)13、应付地方(部门)津贴补贴14、应付其他个人收入三、净资产类15、固定基金16、结余—经常性结余、专项结余四、收入类17、拨入经费—基本支出、项目支出—财政授权支付、财政直接支付18、预算外资金收入—基本支出、项目支出19、其他收入(有价证券利息、固定值产变价收入、租金)五、支出类20、拨出经费21、经费支出—基本支出、项目支出22、结转自筹基建事业单位会计科目表一、资产类1、现金2、银行存款3、应收票据4、应收账款5、预付账款6、其他应收款7、材料8、产成品9、对外投资10、固定资产11、无形资产零余额账户用款额度财政应返还额度二、负债类12、借入款项13、应付票据14、应付账款15、预收账款16、其他应收款—应交教育费附加(预提利息)17、应缴预算款18、应缴财政专户款(预算外资金)19、应交税金三、净资产类20、事业基金—一般基金、投资基金21、固定基金22、专用基金—修购基金、职工福利基金、医疗基金、住房基金23、事业结余—财政性资金结余、其他事业结余24、经营结余25、结余分配—提取专用基金、应交所得税、可分配结余(转入事业基金)四、收入类26、财政补助收入—基本支出、项目支出27、上级补助收入(非财政补助金)28、拨入专款29、事业收入30、经营收入31、附属单位缴款32、其他收入(投资转让差额)财政专户返还收入—基本支出、项目支出五、支出类33、拨出经费34、拨出专款35、专款支出36、事业支出—基本支出、项目支出/财政性资金支出、其他事业支出(集体福利)37、经营支出(应付票据支付利息、个人福利)38、成本费用39、销售税金(营业税、城建税、附加)40、上缴上级支出41、对附属单位补助42、结转自筹基建民间非营利组织会计科目一、资产类1 1001 现金2 1002 银行存款3 1009 其他货币资金4 1101 短期投资5 1102 短期投资跌价准备6 1111 应收票据7 1121 应收账款8 1122 其他应收款9 1131 坏账准备10 1141 预付账款11 1201 存货12 1202 存货跌价准备13 1301 待摊费用14 1401 长期股权投资15 1402 长期债权投资16 1421 长期投资减值准备17 1501 固定资产18 1502 累计折旧19 1505 在建工程20 1506 文物文化资产21 1509 固定资产清理22 1601 无形资产23 1701 受托代理资产二、负债类24 2101 短期借款25 2201 应付票据26 2202 应付账款27 2203 预收账款28 2204 应付工资29 2206 应交税金30 2209 其他应付款31 2301 预提费用32 2401 预计负债33 2501 长期借款34 2502 长期应付款35 2601 受托代理负债三、净资产类36 3101 非限定性净资产37 3102 限定性净资产四、收入类38 4101 捐赠收入39 4201 会费收入40 4301 提供服务收入41 4401 政府补助收入42 4501 商品销售收入43 4601 投资收益44 4901 其他收入(资产处置净收益、盘盈、无法支付的应付款、补价)五、费用类(非限定性)45 5101 业务活动成本46 5201 管理费用(盘亏、减值准备、摊销、管理部门折旧工资税金、预计负债损失)47 5301 筹资费用48 5401 其他费用(资产处置净损失)。