对外经济贸易大学学生党员发展工作流程图
- 格式:doc
- 大小:38.50 KB
- 文档页数:1
发展党员工作程序图→1教育引导-----------------------------------------党总支、党支部→2递交入党申请书---------------------------------------申请入党人→同申请人谈话--------------------------------党支部书记 →征求党内外意见----------------------------------支委会→确定入党积极分子--------------------------------支委会→填写《入党积极分子考察登记表》 →3 ---------------------------党支部 →指定一到两名培养联系人--------------------------支委会 →参加党校培训------------------------------------支委会→经常向党组织进行思想汇报------------------入党积极分子 →定期考察、填写《入党积极分子考察登记表》—————————-支委会、培养联系人→提出可否列为发展对象的意见------------------培养联系人 →征求党内外群众意见------------------------------支委会 →支委会讨论确定发展对象--------------------------支委会→4→政治审查--------------------------------党总支、党支部 →进行公示----------------------------------------党支部→撰写思想汇报-----------------------------------发展对象 →党总支听取汇报并审------------------总支委员会、支委会 →整理材料,向党总支汇报--------------总支委员会、支委会 →5确定入党介绍人-----------------------------申请入党人员、支委会 →6填写《入党志愿书》-------------------------发展对象、入党介绍人 →7审查入党志愿书和有关情况---------------------------------支委会 →清点人数------------------------------------会议主持人→汇报对党的认识、入党动机、本人履历 及需要向党组织说明的问题------------发展对象→汇报培养考察情况并表明态度------------------入党介绍人 →向大会报告对发展对象的综合审查情况 →8支委会 →进行大会讨论 ------------------------------全体参会党员 →采无记名投票方式进行表决 ----------------------------------支部大会→填写支部大会决议 ----------------------------------支部书记→总支委员会审查,填写审批意见 ——-——-——————————--总支委员会 →9→同发展对象谈话----------------------------------组织员 →上级党委审批------------------------------------组织部→10预备党员的管理-----------------------------------党总支、党支部→11举行入党宣誓--------------------------- ---------------- 党总支→参加党员组织生活------------------------支委会、预备党员→加强理论指导和思想教育---------------------------党组织 →认真学习理论知识、改正自身不足,严格要求自己→,发挥模范作用--------------------------------- 预备党员 →定期向党组织汇报自己的情况---------------------预备党员 →了解预备党员在群众中的表现,掌握培养情况 —————————————-支委会 →定期与预备党员交流,了解培养情况------------------支委会 →提出书面转正申请-------------------------------预备党员 →征求党内外群众意见,全面考察----------------------支委会 →→形成预备党员预备期考察材料-----------------------支委会→向党总支汇报-------------------------------------支委会 →支部大会讨论,填写转正决议------------------------支委会 →-------------------------------------------总支委员会 →15 党委审批------------------------------------------组织部、党委会 →16 材料归档---------------------------------------------党务工作者。
高校党员发展流程
高校党员发展流程主要分为以下几个步骤:
一、入党积极分子阶段:
1、入党积极分子阶段是高校党员发展的第一步,是入党的第
一步,也是入党申请人进入党的第一步。
入党积极分子阶段,要求入党申请人必须有正确的政治观念,理解党的基本路线,有一定的党性修养,有较强的社会实践能力和服务社会的愿望,能够服从党的纪律,有责任心,有奋斗精神。
2、入党积极分子阶段需要入党申请人进行积极的社会实践,
参加各类志愿活动,深入到基层,深入到群众中,进行实践,不断增强自己的政治意识,增强自己的党性修养。
这一阶段,需要入党申请人主动向党组织报告自己的情况,参加党组织组织的活动,参加党组织组织的学习,参加党组织组织的考察,参加党组织组织的讨论。
二、发展对象阶段:
1、发展对象阶段是高校党员发展的第二步,也是入党的第二步。
在发展对象阶段,党组织将入党申请人推荐给党的上级组织,上级组织会对入党申请人进行审查,如果审查通过,则可以正式成为党员。
2、发展对象阶段,需要入党申请人积极配合党组织的工作,
积极参加党组织组织的活动,积极参加党组织组织的学习,积极。
学生党员发展标准和发展流程一、学生党员发展标准学生党员发展标准是指学生党员在党的发展过程中需要达到的一系列要求和标准。
根据党的有关文件和指导意见,学生党员发展标准主要包括以下几个方面:1.思想政治表现:学生党员应具备坚定的共产主义理想信念,热爱党和人民,积极参与学校和社会的各项活动,具备良好的道德品质和社会责任感。
2.学习成绩:学生党员应在学习上表现出色,取得优秀的学业成绩,不断提高自己的综合素质。
3.组织关系:学生党员应积极参加党组织的各项活动,认真履行党员义务,遵守党的纪律,服从组织安排。
4.社会实践:学生党员应积极参与社会实践活动,增强社会责任感和实践能力,为社会主义事业做出贡献。
5.道德品质:学生党员应具备良好的道德品质,遵守社会公德、职业道德和家庭美德,做到言行一致、诚实守信。
二、学生党员发展流程学生党员的发展流程是指学生党员从入党申请到正式成为党员的一系列程序和步骤。
一般而言,学生党员的发展流程包括以下几个阶段:1.入党申请:学生党员发展的第一步是提交入党申请。
学生党员应在学校党组织指导下填写入党申请表,并提交个人的思想汇报和党风廉政承诺书。
2.预备党员:入党申请被学校党组织接受后,学生党员将成为预备党员。
预备党员需要参加党的理论学习,参加组织的各项活动,同时进行为期一年的考察期。
3.发展对象:在考察期结束后,学生党员可以成为发展对象。
学生党员需要参加党的培训和教育,了解党的基本知识和党的纪律,同时进行为期一年的发展对象期。
4.正式党员:发展对象期满后,学生党员可以成为正式党员。
学生党员需要参加党的入党宣誓仪式,并正式加入党的组织,履行党员的权利和义务。
总结:学生党员发展标准和发展流程旨在引导学生党员树立正确的世界观、人生观和价值观,培养良好的党性和道德品质,提高学生党员的思想政治素质和综合素质。
学生党员应积极参与学校和社会的各项活动,发挥党员的先锋模范作用,为实现中华民族伟大复兴的中国梦而努力奋斗。
★⼊党申请书,⼜称⼊党申请报告,是要求⼊党的⼈向所在单位的党组织提出的⼀种书⾯材料。
⼊党申请书标志着申请⼈经过了郑重思考,向党组织表明⾃⼰有⼊党的志愿和要求,使党组织了解申请⼈的政治信仰和追求,便于党组织对申请⼈有针对性地进⾏培养、教育、考察,同时也是党组织确定⼊党积极分⼦和发展对象的重要依据。
每⼀位要求⼊党的同志,都应该认真写好⼊党申请书。
以下是⼊党申请书频道为⼤家整理的学⽣⼊党程序详细流程图,供⼤家参考。
更多阅读请查看本站频道。
(1)向党⽀部递交⼊党申请⼈ ①本⼈⾃愿向党组织提出申请; ②对于团⽀部推荐的⼊党对象和未提出⼊党申请,但政治素质好,有培养前途的⼈员,应吸收他们参加⼀些党的活动,使其逐步提⾼认识,⾃愿提出⼊党申请。
(2)推优——校团委 推优的对象应在三好学⽣、⽂明⼤学⽣、优秀团员、优秀学⽣⼲部、⽂明教⼯和年度考核获得优秀等次者中筛选,具体条件、步骤、时间由校团委制定。
(3) 培养教育——党⽀部 ①组织⼊党积极分⼦参加学习⼩组; ②组织他们上党课或参加党内有关活动; ③给他们分配⼀定的社会⼯作; ④推荐其参加学校的业余党校培训班。
(4) 确定⼊党积极分⼦——党⽀部 对于已向党组织提出申请,符合党章规定的基本条件的同志,⼀般由党⼩组推荐,然后经党⽀部(不设⽀委会的由⽀部⼤会)讨论决定,⽅可列为⼊党积极分⼦,并确定2名党员为其培养联系⼈。
(5) 填写《⼊党积极分⼦登记表》——党⽀部 对已确定的⼊党积极分⼦,党⽀部要为其填写《⼊党积极分⼦登记表》,表格由党⽀部(联系⼈)统⼀保管。
(6) 定期考察——党⽀部、党⼩组、培养联系⼈ 对于⼊党积极分⼦,党⽀部还要定期进⾏考察,每季度⼀篇思想汇报。
培养联系⼈每季度要记实考察⼀次,填写到《要求⼊党积极分⼦登记表》上,并向党⼩组、党⽀部汇报。
(7)确定发展对象——党⽀部 ⼊党积极分⼦经过⼀年以上培养教育后,在听取党⼩组、培养联系⼈和党内外群众(同学、班主任、辅导员等)意见的基础上,经⽀部⼤会讨论同意,可列为发展对象。
本文部分内容来自网络,本司不为其真实性负责,如有异议请及时联系,本司将予以删除== 本文为word格式,下载后方便编辑修改,也可以直接使用==
大学生入党流程图201X
1)向党支部递交入党申请人
①本人自愿向党组织提出申请;②对于团支部推荐的入党对象和未提出入党申请,但政治素质好,有培养前途的人员,应吸收他们参加一些党的活动,使其逐步提高认识,自愿提出入党申请。
↓
2) 推优
校团委
推优的对象应在三好学生、文明大学生、优秀团员、优秀学生干部、文明教工和年度考核获得优秀等次者中筛选,具体条件、步骤、时间由校团委制定。
↓
3) 确定入党积极分子
党支部
对于已向党组织提出申请,符合党章规定的基本条件的同志,一般由党小组推荐,然后经党支部(不设支委会的由支部大会)讨论决定,方可列为入党积极分子,并确定2名党员为其培养联系人。
精心整理发展党员工作程序流程图一、制定发展党员工作计划程?序具体要求责任部门制定发展党员工作计划1.起草发展党员工作计划(1)计划必须符合中央和省市委有关发展党员工作的指示精神,符合本单位的实际情况。
党委组织部、各基层党组织?(2)高校计划发展重点应为大学生和青年教师、学术骨干、学术带头人等。
??(3)党委组织部根据各基层组织上报计划数,提出全校计划发展总数。
?2.审定发展计划校党委根据组织部提出的全校计划发展总数讨论确定。
党委3.程?2.?(2?(3?(4)?(5?(63.?(2?(34.?(25.定期对积极分子进行集中培训从实际出发,利用党校、党员活动室等阵地和电化、网络教育等手段,定期搞好培训,特别是搞好入党前的集中培训。
党委党校、分党校、基层党组织等7.定期对积极分子进行分析排队,确定发展对象(1)每季分析一次入党积极分子成长情况;党支部?(2)列出发展对象和重点培养对象,入党积极分子必须经过一年以上的培养教育才能被列为发展对象;?8.对发展对象进行政治审查、征求党内外群众意见和公示(1)审查内容:发展对象的政治历史情况,对党的路线、方针、政策的态度,在重大政治斗争中的表现,直系亲属和与本人关系密切的主要社会关系的政治情况,并形成书面综合材料。
?党支部?(2)政审方式:同本人谈话,查阅有关档案材料,找有关单位和人员了解,以及必要的外调和函调。
在听取本人介绍和查阅有关材料后,情况清楚的可不再外调和函调,但必须形成书面证明材料,加盖党组织印章。
??(3)召开党内外群众座谈会,征求对发展对象的意见,并形成书面材料。
书面材料应包括:时间,地点,参加人员(本人签名),主持人,记录人,记录内容,最后主持人签名,支部落款。
??(4)对发展对象要在本单位进行公示,公示的主要内容:拟发展对象的简历、申请时间、确定为入党积极分子时间、拟发展时间等,公示时间7天,公示没有异议者,可上报上级党组织审查。
?三、接收预备党员的程序程?序具体要求责任部门及责任人1.向上级党组织预报(1)预报材料:入党积极分子的入党申请书,入党积极分子培养考察表,入党积极分子不同时期的思想、工作汇报材料,对入党积极分子的政审证明材料和政审综合材料,入党积极分子的自传,党校结业证,团支部推优表,征求党内外群众意见(发展学生入党应征求老师意见)及公示结果等;党支部?(2)入党材料送组织员或党委组织部预审;?2.对发展对象进行预审对预报材料进行认真审查,并深入到发展对象所在的基层单位了解其思想和表现,合乎要求的发给《入党志愿书》。
党员发展程序及有关表格填写方法一、党员发展工作程序1.申请人向党支部递交入党申请书高中阶段递交过申请书的学生,要转接有关资料,继续培养。
2.推荐入党积极分子上人文学院业余分党校推荐上党校的学生由团支部在各班班会上民主推荐品学皆优的学生,结果报支部。
支部审定后,报总支主管党建的副书记审批。
3.团组织择优推荐重点培养对象在共青团员中推荐优秀团员青年作为党员重点培养对象的工作简称“推优”,推优的程序为:(1)班级团支部召开团员会议,介绍申请入党的团员青年表现情况,经民主讨论表决,提出推荐意见,报学院分团委审核。
(2)经学院分团委认真考察和讨论后,确定推荐名单,指派团员干部填写《宁夏大学共青团“推优”对象登记表》,然后由分团委书记签名转给支部。
(3)支部经过讨论确定申请人为建党对象后,后由团组织负责填写宁夏大学《建党对象培养考察写实薄》中的“团组织推荐意见一栏”。
4.支部确定建党对象支部在团组织推优的基础上,及时指派党员与被推荐的优秀团员谈话,谈话结果向支部书记汇报(必要的由支部书记直接谈)。
支部在谈话基础上,召开大会讨论决定建党对象。
并将结果报请总支审核。
总支审核同意后,下发宁夏大学《建党对象培养考察写实簿》。
被确定为建党对象的入党积极分子,要认真填写宁夏大学《建党对象培养考察写实簿》,支部指定两名正式党员(预备党员要协助正式党员做工作)对其培养考察,并负责填写考察纪录。
重点培养对象要经常积极主动找联系人汇报思想、学习和工作中的情况,并书写思想汇报交联系人,由联系人交支部组织委员或支部书记。
5.支部确定申请人为发展对象支部对建党对象经过一年左右的培养教育、组织考察,在听取联系人和党内外群众意见的基础上,对表现突出者,经讨论,确定其为发展对象。
入党积极分子被确定为发展对象后,党支部将其列入年度(每年分两期)发展党员计划,并报总支批准。
6.支部征求群众意见党支部通过召开座谈会或指派党员征求群众意见,进一步了解发展对象的情况。
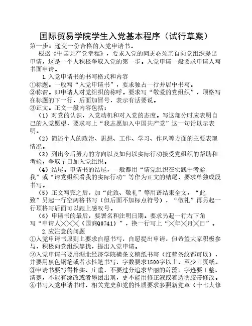
国际贸易学院学生入党基本程序(试行草案)第一步:递交一份合格的入党申请书。
根据《中国共产党章程》,要求入党的同志必须亲自向党组织提出申请,这是一个人积极争取入党的第一步。
入党申请一般要求申请人写书面申请。
1.入党申请书的书写格式和内容①标题。
一般写“入党申请书”,要求独占一行并居中书写。
②称谓。
即申请人对党组织的称呼。
要求写“敬爱的党组织”,顶格写在标题的下一行,后面加冒号,表示有话要说。
③正文。
正文一般内容包括:(1)对党的认识,入党动机和对入党的态度。
写这部分时应表明自己的入党愿望,要求写上“我志愿加入中国共产党”这一句话以示表明。
(2)简述个人的政治、思想、工作、学习、作风等方面的主要表现情况。
(3)列出今后努力的方向以及如何以实际行动接受党组织的帮助和考验,争取早日加入党组织。
(4)结尾。
申请书的结尾,一般都用“请党组织在实践中考验我”或“请党组织看我的实际行动”等作为正文的结尾,要求单独成段书写。
(5)正文写完之后,加“此致、敬礼”等用语结束全文,“此致”另起一行空两格书写(但后面不加标点符号),“敬礼”再另起一行顶格写后面可以跟上感叹号。
(6)申请书的最后,要署名和注明日期。
要求另起一行右下角写“申请人╳╳╳(国商Q0741)”,换一行写上“╳年╳月╳日”。
2.应注意的问题①入党申请书原则上要求自愿书写,自愿提出申请,但希望大家积极参与,积极向党组织靠拢,提出入党申请。
②入党申请书要用湖北经济学院横条文稿纸书写(红蓝条纹都可以),并要用黑色钢笔或者水性笔书写,字数要求1500字以上,至少三页纸。
③申请书要写得朴实、庄重,不要过分追求华丽的辞藻。
字迹要工整、清楚,不能有涂改或者墨团出现,更不能用修正液或着透明胶带修改。
④书写入党申请书时,相关党史和党的性质要求参照新党章(十七大修改版)书写。
⑤要求认真学习中国共产党第十七次全国代表大会通过的《中国共产党章程》,掌握基本精神,加深对党的性质、指导思想、任务、党员的权利和义务的理解。
党员发展流程图(5个阶段,25个步骤)一、申请入党阶段 1.向党组织自愿递交入党申请书。
“这一环节,党组织应当把好三个关口: 1.年龄问题,申请人是否年满18岁; 2.入党申请书是否由本人亲自书写和提交;3.申请书是否向党组织表达自己真实意愿,入党动机、态度、认识是否明确等。
乡镇村和街道社区不得吸收在校学生入党。
”2.党组织派人与入党申请人谈话。
党组织收到入党申请书后,在一个月内派人同入党申请人谈话,了解基本情况,并做好谈话记录。
二、确定入党积极分子阶段 3.党组织研究决定入党积极分子。
“党员推荐或群团组织推优产生人选→支部委员会(支部大会)讨论研究→报上级党委备案→通知入党积极分子→发放入党积极分子培养考察表(填写个人信息)→撰写个人自传。
应注意的问题:1.入党积极分子不能由党组织个别负责人指定;2.推荐共青团员为入党积极分子,应有推优材料,由党员推荐的,应保存相关原始推荐资料;3.党组织讨论研究的情况要作详细文字记录;4.报上级党委备案的材料由党组织以文件或决议型文体,加盖公章或支部书记私盖正式上报,便于存档保存。
”4.党组织指定入党培养联系人。
党组织确定1-2名正式党员作为入党积极分子的培养联系人,对他们进行培养教育。
5.党支部对入党积极分子的培养、教育和考察。
党支部每半年对入党积极分子进行一次考察,并填写《入党积极分子培养考察登记表》,记录其主要表现、接受教育培训和参加党内活动情况,做出考察结论。
三、确定和考察发展对象阶段 6.确定发展对象的时间和程序。
“一般应经过党组织一年以上的培养、教育和考察,基本完成规定的教育内容,基本具备党员条件的入党积极分子就可以召开支委会确定为发展对象。
支部委员会讨论程序为:1.听取培养联系人对入党积极分子培养、教育情况,并提出能否确定的意见;2.听取支部考察情况,听取党内外有关群众意见;3.所在单位党小组讨论研究的意见;4.支部委员会综合各方面反映和意见集体讨论,作出决定。
关于学生党员发展工作的流程为使党员发展工作更加规范,切实保证我校发展党员的质量,按照《中国共产党章程》、《中国共产党发展党员工作细则(试行)》要求,结合我校实际情况制定学生党员发展工作流程。
一、申请人自愿提出入党申请要求入党的同学自愿向所在单位党组织提出书面申请。
党组织接到《入党申请书》后,应及时派人与申请人谈话(一般在十五天内),进行帮助和鼓励,并建立该申请人的《入党材料档案》。
二、确定入党积极分子入党申请人经党小组推荐,是团员的经所在团支部推荐并报分团委备案,支委会进行分析研究,确定入党积极分子,并报院党委( 总支) 备案。
党支部通知入党积极分子本人,并填写《入党积极分子登记表》。
三、进入培养教育考察期1 、党支部指定两名正式党员作为培养联系人。
联系人的主要任务:①要经常同积极分子谈心,掌握其思想动态、学习和工作表现,及时指出优缺点,提出具体要求和努力方向。
②将对积极分子的培养考察情况,及时向党支部或党小组汇报,并认真填写在《入党积极分子登记表》中,作为党支部考察的依据。
2 、党支部每半年对联系人的工作进行一次检查。
3 、入党积极分子要不定期的向党支部汇报思想。
4 、《入党积极分子登记表》和《思想汇报》应装入《入党材料档案》。
四、参加党校培训入党积极分子应参加我校党校培训。
培训合格后,其《北京邮电大学党校培训结业证书》装入《入党材料档案》。
在其它党校获得的《党校培训结业证书》,需经我校党校认可后,装入《入党材料档案》。
未经党校培训的一般不能发展入党。
五、听取党内外群众意见党支部选派一至两名正式党员召开座谈会,听取党内外群众对入党积极分子的反映。
召开座谈会的党员要向党支部提交一份完整的群众座谈会原始记录(召集人必须签名)。
六、确定发展对象入党积极分子一般经一年以上的考察期、在听取培养联系人和党内外群众意见的基础上,经支委会(不设支委会的由支部大会)讨论同意,即可确定为发展对象。
七、政治审查审查发展对象的《政审材料》,并装入《入党材料档案》。
发展员工作的25步流程(一)一、申请入1.递交入申请书条件:年满十八岁的中国公民;必须承认的纲领和章程;愿意参加的一个组织并在其中积极工作;愿意执行的决议;必须按期交纳费。
要求:向工作、学习所在单位组织提出入申请;没有工作、学习单位或工作、学习单位未建立组织的,向居住地组组提出入申请;流动人员还可以向单位所在地组织或单位主管部门组织、流动员组织提出入申请。
注意:本人提出;书面申请。
2.组织派人谈话时间:收到入申请书后1个月内。
主体:支部书记、副书记或组织。
内容:了解入申请人基本情况;介绍入条件和程序;加强教育引导。
二、入积极分子的确定和培养教育3.推荐和确定入积极分子范围:已递交入申请书且组织已派人谈话的人员。
方式:员推荐、群团组织推优等方式。
决定:支部会集体研究决定。
注意:综合运用推荐结果,防止简单以票取人。
4.上级委备案材料:入申请人基本情况;推荐和推优情况;支部会意见等。
要求:了解入积极分子是否具备条件;手续是否齐全。
5.指定培养联系人数量:12名正式员。
任务:向入积极分子介绍的基本知识;了解入积极分子的政治觉悟、道德品质、现实表现和家庭情况等,做好培养教育工作,引导入积极分子端正入动机;及时向支部汇报入积极分子情况;向支部提出能否将入积极分子列为发展对象的意见。
6.培养教育考察方法:吸收入积极分子听课、参加内有关活动、分配一定的社会工作、集中培训等。
目的:使入积极分子懂得的性质、纲领、宗旨、组织原则、纪律、员的义务和权利、帮助端正入动机,确立为共产主义事业奋斗终身的信念。
要求:支部每半年对入积极分子进行1次考察;基层委每年对入积极分子队伍状况作1次分析。
注意:入积极分子工作、学习单位(居住地)发生变动,应及时报告原单位(居住地)组织;原单位(居住地)组织应及时转交材料;接收单位组织认真审查材料、做好接续培养,培养教育时间可连续计算。
三、发展对象的确定和考察7.确定发展对象条件:经过1年以上培养教育和考察;基本具备员条件。
大学生发展党员工作综合流程图
确定一般入党积极分子工作程序图操作程序实施主体
入党积极分子培养考察工作程序图操作程序实施主体
确定年度计划发展对象工作程序图操作程序实施主体
接收预备党员工作程序图
操作程序实施主体
发展党员公示程序图发展党员公示
接收预备党员支部大会程序图操作程序实施主体
党委审批预备党员会议程序图操作程序实施主体
入党宣誓仪式程序图
操作程序实施主体
讨论预备党员转正支部大会程序图操作程序实施主体
预备党员转正手续程序图
操作程序实施主体。