游泳池恒温热量计算
- 格式:doc
- 大小:39.50 KB
- 文档页数:5
恒温游泳池供热计算一、工程概况1、甲方拟建一室内恒温池,池水温度25~28℃,初次注水加热时间为12小时。
2、采用地暖,面积约200m33、恒温游泳池及卫生间总容积约175m34、卫生热水淋浴共有6个点,台盆12个。
5、冬季最不利水温按7℃计算。
二、热量计算:1、恒温泳池根据国家标准《建筑给水排水设计规范》和《建筑给水排水设计手册》进行计算和选型,水区部分设计耗热量以上包括水区水面蒸发热损失,水面、池壁、池底、管道系统等传导热损失和补给水加热耗热量,各种热损失和耗热量按以下方式进行计算的:(1)、水面蒸发热损失(W1)W1=r(0.0178+0.0152v)(Pb-Pz)Fr—与池水温度相等时的蒸发潜热;v—水面上风速(m/),取值为0.2米/秒;Pb—与池水温度相等时的水饱和蒸汽分开,取值为31.8毫米汞柱;Pz—空气的蒸汽分压,取值为9.3毫米汞柱;F—水区的水面面积.将上述数据代入公式(1),可得:W1=680.4某(0.0178+0.0152某0.5)(31.8—9.3)某200=79019.16大卡/小时≈8万大卡/小时(2)、水面传导热损失(W2)W2=aF(t—tq)式中:a—水面传热系数(Kcal/m2.h.℃),取值为8Kcal/m2.h.℃;t—池水温度,取值为28℃tq—空气温度,取值为18℃。
将上诉数据代入公式(2),可得:W2=8某200某(28-18)=16000千卡/小时≈1.6万大卡/小时(3)、池壁和池底传导热损失(W3)W3=∑KFp(t—tq)式中:K1—池壁传热系数(Kcal/m2.h.℃),取值为1千卡/m2.h.℃;K2—池底传热系数(Kcal/m2.h.℃),取值为1千卡/m2.h.℃;Fp1——池壁的外表面积(m2),取值为90m2;Fp2——池底的外表面积(m2),取值为200m2;tt1——土壤温度(℃)tt2——空气温度(℃)将上述数据代入公式(3),可得:W3=1某90某(28-18)+1某200某(28-14)=3700千卡/小时≈0.4万大卡/小时(4)、管道设备传导热损失(W4)管道设备传导热损W4因无相关参数不便计算,我们采用估算法:W4=100△tv/24△t—池水每日自然降温(℃)V—游泳池的水容积W4=100某(10某175)/10≈1.75万大卡(5)、补给水加热耗热量(W5)W5=1000q(t—tq)/T式中:q—每日补给水量按17m3/日计;t—池水温度;tp—补给水温度,按冬季最不利水温计算;T—加热时间。
泳池恒温热水方案计算方式产品描述:泳池恒温热水方案1、室内标准恒温游泳池:尺寸为25m×12.5m,平均深度1.5m,贮水约470吨。
2、选用热源设备对泳池加热及恒温(按《规范》训练池池水温度宜在25~27℃左右,这里取27℃)。
3、室内采暖面积约1000m2,要求室温为18左右℃。
4、男女淋浴室共有淋浴头18个.选用2台威孚LHS0.35-95/70-Q型(2台30万大卡)燃气锅炉并联使用,通过分集水器连接换热器,分别对泳池加热恒温,加热水箱和房间采暖。
运行方式:在泳池充水阶段,热水机组直接向泳池充水。
在泳池开始营业以后,热水机组就用来对泳池加热恒温,维持泳池的温度在27℃左右。
一泳池加热及恒温需要的负荷1.给水系统l 选择循环过滤给水系统将已弄脏了的游泳池水,经过净化、消毒等过程达到符合游泳水质要求后,再送如游泳池重复使用的给水系统。
l 初次预热充水充水时间根据供水条件和使用要求确定。
一般按24~48小时来计算;l 补充水补充水量:由泳池水面蒸发的水量、过滤设备冲洗水量、游泳池排污水量、溢流水量、游泳者身体带走的水量等部分组成;参考《设计手册》:室内训练池每天的补水量是泳池容积的3%~5%,这里取4%;初次充水、补水方式:水源为城市自来水时,应设置补给水箱或利用平衡水池间接进行,以防止回流污染水源或设备;游泳池专用水源时,可以直接补水。
2、水的循环l 循环周期以及循环流量训练池的循环周期一般为6~10个小时,这里取8个小时,则循环流量为:循环水流量 = 游泳池的水容积÷循环周期= 470÷ 8 = 58.8m3/hl 水泵的扬程按循环管道、净化设备、加热设备阻力和水泵与水位高差计算确定。
过滤器阻力按设备确定。
l 循环泵建议选用:3、水的加热与恒温(保持在27℃左右)l 游泳池的初次充水(24~48个小时)如水源为城市自来水时,初次充水采用“热水设备+补给水箱或平衡水池”间接进行,以防止回流污染水源或设备;如使用游泳池专用水源时,可以使用热水设备直接初次供水。
随着我国经济的发展和人们生活水平的提高,人们健身保健意识的增强,游泳已经不仅仅是一项体育比赛,越来越多的人喜欢游泳健身。
近年来各种的公众泳池、私家泳池、沐浴、SPA的增多,因此,人们对泳池水温加热恒温设备在节能、环保方面的要求随之越来越高。
1、前言随着我国经济的发展和人们生活水平的提高,人们健身保健意识的增强,游泳已经不仅仅是一项体育比赛,越来越多的人喜欢游泳健身。
近年来各种的公众泳池、私家泳池、沐浴、SPA的增多,因此,人们对泳池水温加热恒温设备在节能、环保方面的要求随之越来越高。
目前很多的室内外标准泳池、娱乐性泳池、按摩池、桑拿池等都考虑要求具有恒温功能的设施,在冬季能投入使用。
在室外温度较低时,泳池水对外散发大量热量,使池水温度降低。
泳池水恒温所需耗热量的计算,是一项很复杂的工作,因为泳池表面散热、补充水量的耗热、泳池与池壁传热等过程是一种复杂的过程。
我司专门从事室内、外泳池、按摩池、桑拿池等热水恒温设备开发生产,在此以某一工程项目作为例子,对泳池散热计算进行分析参考。
2、泳池热泵工作原理所谓泳池热泵,就是采用耐腐蚀强的钛管的水换热器,与普通热泵相同的原理,使泳池水得到加热并保持恒温状态。
风冷热泵泳池热水机(简称泳池机)是目前世界上一种新型、先进、能效比高的热水加热设备之一。
①、高效率节能:热泵不是热能的转换设备,而是热量的搬运设备,利用逆卡诺循环的原理,把热量从低温中传输到高温中去,因此热泵在由低温向高温传热过程中能够产生几倍增的能量。
②、超节能产品:输入1度电可输出3-4度电的能量。
③、大功率:单机输出功率大能满足各类大功率加热或制冷的场合,占地面积小。
④、使用寿命长:主机正常寿命高达15-20年。
⑤、安全性能高:水电隔离、无明火、无漏电、确保人身安全,因此是最安全的产品。
⑥、绿色环保:采用热泵技术,与其它常规热水设备(如:燃油锅炉、燃气锅炉、电锅炉等)相比可节省65%~80%的运行费,对环境无污染。
摘要:去年11月,江西省抚州市体育馆游泳池2000吨热水项目圆满竣工,并正式投入使用。
抚州市体育馆位于抚州市临川大道中段的北侧与新石抚路西侧围合处,是抚州市一个现代化的、开放式的市级体育中心,集体育比赛、休闲娱乐、大型文艺演出和多功能开发利用为一体的综合性活动中心。
抚州市体育馆总占地面积460亩,总建筑面积56500平方米,游泳馆建筑面积8000平方米,拥有800个观众座位,设有20米×50米标准泳道,并配有先进的循环水处理设备。
江西抚州体育馆游泳池空气能热泵工程的顺利竣工,开启空气能热泵作为节能低碳热水产品的发展新篇章。
空调制冷大市场专家称,在此前,空气能热水器在北京奥运会、上海世博会、深圳大运会、南昌七城会的应用,标志着空气能热水器已在国家级盛事中成助力低碳节能的主力军之一。
该工程为江西抚州体育馆2000吨游泳池恒温系统,按要求在规定的使用月份内提供恒温热水,共采用10台中广欧特斯KFXRS-75II机组。
关键词:泳池、恒温、系统、中广欧特斯一工程项目概况根据贵方提供的资料,游泳池长50m,宽25m,平均深度1.6 m,游泳池总水量约2000m2,要求水温保持在26℃。
使用空气能热泵热水机组作为热源设备,为该游泳池提供恒温热水。
本工程内容为热水设备系统工程,包括现场勘察、测量数据,设备的运输、吊装到位等准备工作,热水系统的安装、调试,完成热水供水管的对接、热水回水管的对接、冷水补水管的对接等施工调试工作,最终完整地交用户使用。
二工程设计方案简介根据现场实际情况,本方案将热水机组放置在合适位置,可安装于地面、屋顶、专用平台或其它任何便于安装并可承受机组运行重量的地方。
游泳池恒温热水系统制热设备恒温加热采用10台中广欧特斯空气能热泵热水机组KFXRS-75II组成,游泳池恒温热水系统首次对游泳池加热时,加热设备启动工作,将游泳池中的水加热恒温至26℃。
本方案的控制系统控制方式如下:热水系统的热源设备由空气能热泵机组组成,控制方式由主机内智能控制主板内设的控制方式来控制。
游泳池热量精确计算
手头有个游泳池公司做的游泳池热量计算。
热水池初次加热所需热量(Q初):
Q初=V×1000×a×(T2-T1)÷T÷860
=450M3×1000L/M3×1.25×(28-5)℃÷48÷860=313KW
热水池水面蒸发损失的热量:
Q1=α×γ×(0.0174V+0.0229)×(Pb-Pq)×池面积×大气压比值1
=1.163×580.8×(0.0174×0.3+0.0229)×(28.3-17)×300×1
=64.4KW
热水池池壁和池底传导损失的热量及管道和净化水设备损失的热量:
Q2=Q1×20%=12.9KW
补充新水加热需要的热量:
Q3=a.Vb.p.(Td-Tb)/Th=1.163×45000L×1×(28-5)/24=50.2KW
Q总=(Q1+Q2+Q3)×1.1=140.1KW (考虑10%的热损失系数)
换热设备应该按Q总确定还是按Q初确定。
如果Q初的话,是不是可以考虑和其他加热设备共用,这样可以把游泳池部分的热水器容量算下来
节省投资。
其他的热水器可以借用多少比例?
这个项目是个别墅项目。
有个室外燃气热水器19kw。
专门用来洗澡。
泳池加热负荷计算计算依据《游泳池给水排水工程技术手册》本泳池为室内泳池,成人池面积为325平方,成人区水深1.6米,儿童池水深1.0米,总水量为500立方设:温度Td 为27℃。
室内气温为28℃,相对湿度60%,游泳池初次充水和使用过程补水水温(Tf )为10℃。
游泳池加热热水的加热负荷由下列的耗热量和需热量构成:1、池水初次加热(含换水后重新加热)所需要的热量;2、泳池正常开放使用过程维持池水“恒温”所需要的热量。
一、池水初次加热所需热量Qc=Vc ·ρ·C (Td-Tf )试中 Qc---泳池池水初次加热所需要的热量(KJ ); Vc---泳池的池水容积(L ),本池选用500000Lρ---水的密度(0.9997kg/L )C----水的比热,4.1868KJ/kg ·℃;Td —泳池的池水设计温度(℃)本池设计27℃Tf —泳池初次充水的原水温度(℃)按江苏地区地下原水10℃计 根据以上参数算出泳池初次加热所需热量=35577123KJ=8511273KCAL ,初次加热时间按48h 计,则小时需热量为Qc=8511273/48=177318KCAL/h=206KW二、维持池水“恒温”所需的热量由以下耗热量和需热量的总和构成1、泳池池水表面蒸发损失的热量按手册公式11-1计算则Qz=1β ρ*γ(0.0174υw+0.0229)(Pb-Pq )BB'As式中 Qz----游泳池池水表面蒸发损失的热量(KJ/h )β---压力换算系数,取133.32Paρ---水的密度(kg/L),按10℃水的密度0.9997计γ---与池水温度相等的饱和蒸汽的蒸发汽化潜热(KJ/KG)υw—池水表面上的风速(m/s),按下列规定采用:室内游泳池:0.2-0.5m/s;室外游泳池:2.0-3.0m/s.Pb---与池水温度相等的饱和空气的水蒸汽气压(Pa),按表11-3选用;Pq---游泳池环境空气的水蒸气分压(Pa),按表11-4选用。
游泳池初加热及恒温热量计算游泳池初加热及恒温热量计算参数:泳池容积= 1390立方泳池面积= 550平方初始水温= 21摄氏度恒温水温= 28摄氏度加热周期≤48小时一:初次加热热量Q= 1.15*4.2*1390*1000*(28-21)/48/3600= 271.9KW注:1,1.15---初加热过程中的热损失,包括蒸发热及传导热2, 4.2--- 水的比热容3,根据该项目的使用特点,游泳池从10月初开始加热,故初始水温按21摄氏度算。
二:恒温热量需求1,池面水蒸发热量Q= 4.2 * V * (0.017Vf + 0.0229) * (Pb _ Pq) * S * 760/B (KJ/h) 式中:V为与池水温度相等时,水的蒸发汽化潜热,上式中取582kcal/kgVf为池面上的风速,上式中取0.3m/sPb为与池水温度相等时的饱和空气的水蒸汽分压,上式中取28.3mmHgPq为空气的水蒸气分压,上式中取14.3 mmHg,相对湿度60% S为泳池的面积,上式中取550平方米B为当地的大气压力,上式中取760 mmHg故Q= 4.2*581*(0.0174*0.3+0.0229)*(28.3-14.3) *550*760/760= 507317.58 KJ/h= 140.9KJ/S 即140.9KW2,水面传导热,管道、设备及池体传导热、补充新水热量共按30%算:140.9*30%= 42.2KW3,故恒温热量需求为:Q= 140.9+42.2= 183.1KW综上所叙,为了满足初加热和恒温的需要,选择3台制热量为100KW的泳池专用空气源热泵,型号为SDT2300,该型号能耗为21.5KW,制热量为100kw;初次加热三台同时运行,恒温时两用一备。
会所恒温泳池计算书一、设计参数(南京)1、室外计算干球温度℃t夏=35℃ t冬=-6℃t s夏=28.3℃φ冬=73%2、室内计算干球温度℃t室=28℃ t水=26℃3、其它参数水池表面积:A=340m2泳池实际注水量:V水=450m3泳馆容积:V馆=3520m3自来水最低水温:t自=5℃大气压:760mmHg二、计算1、池水表面蒸发热损失Q z=αν(0.0229+0.0174 V f)(P b - P q)A 760/B其中:α=4.187KJ/kg·℃(水的比热)ν=582.5KJ/kgV f=0.3m/sP b=25.2×133.32PaP q=17×133.32 PaA=340 m2B=760×133.32 Pa∴Q z=4.187×582.5×(0.0229+0.0174×0.3)×(25.2-17)×340=68.58×8.2×340=191201KJ/h=53KW1、池水表面蒸发热损失Q z=αν(0.0229+0.0174 V f)(P b - P q)A 760/B其中:α=4.187KJ/kcal (换算值)ν=582.5kcal/kg(水在26℃时的汽化潜热V f=0.3m/s(水表面风速,取0.2-0.3)P b=25.2×133.32Pa(26℃水表面的饱和空气的水蒸汽分压力hPa)P q=17×133.32 Pa(室内空气为28℃,相对湿度为60%时的空气中水蒸汽的分压力,P q = P b×60%P b是28℃饱和空气的水蒸汽分压力,37.71hPa37.71hPa×60%÷133.32=17毫米汞柱)A=340 m2B=760×133.32 Pa∴Q z=4.187×582.5×(0.0229+0.0174×0.3)×(25.2-17)×340=68.58×8.2×340=191201KJ/h=53KW2、游泳池的水表面、池底、池壁、管道和设备等传导热量损失:Q s=Q z×20%=53KW×20%=10.6KW3、补充水加热需要的热量:Q b=αγq b(t r- t b)/t其中:q b=450 m3×10%×1000L/ m3=4.5×104L (补水量)t r=26℃ t b=5℃ t=24hα=4.187KJ/kg·℃γ=1kg/L∴Q b=4.187×1×4.5×104(26-5)/24=164863KJ/h=46KW4、淋浴用水量:共6个淋浴头,每个淋浴头用水300L/h即:每小时用水量=300×6=1800 L/h=1.8 m3/h≈2m3/h5℃水加热到40℃时加热量:Q L=4.187×2000×(40-5)=293090 KJ/h=82KW5、冬季蒸发水量采取热回收其效率在80%的情况下,所需热泵的加热量:Q1=Q z×(1-80%)+ Q s+ Q b+ Q L=53×0.2+10.6+46+82=150KW注:○1以上机组制热量Q1为冬季室外环境温度t=-6℃时制热量如选用环境温度t=7℃时机组制热量为Q2=Q1/0.7=214.3KW ○2如果把450m3的池水在48小时内从5℃加热到26℃,则需要热量Q j=5×Q b=230KW。
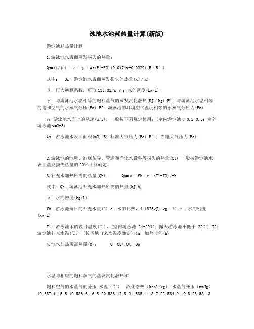
泳池水池耗热量计算(新版)游泳池耗热量计算1.游泳池水表面蒸发损失的热量:Qs=(1/β)・ρ・γ・As(P1-P2)(0.0174v+0.0229)(B/B′)式中: Qs:游泳池水表面蒸发损失的热量(kJ/h)β:压力换算系数,可取133.32Pa ρ:水的密度(kg/L)γ:与游泳池水温相等的饱和蒸气的蒸发汽化潜热(KJ/kg) P1:与游泳池水温相等的饱和空气的水蒸气分压(Pa) P2:游泳池的环境空气温度相等的水蒸气分压力(Pa)v:游泳池水面上的风速(m/s),一般按下列规定使用:(室内游泳池v=0.2-0.5;室外游泳池v=2-3)As:游泳池水表面面积(m2) B:标准大气压力(Pa) B′:当地大气压力(Pa)2.游泳池的池壁、池底传导、管道和净化水设备等损失的热量(Qt) 一般按游泳池水表面蒸发损失热量的20%计算确定。
3.补充水加热所需的热量(Qb):Qb=ρ・Vb・c・(Tl-T2)/th式中:Qb:游泳池补充水加热所需的热量(kJ/h)ρ:水的密度(kg/L)Vb:游泳池每日的补充水量(L) c:水的比热,4.1876kJ/ kg・℃ γ:水的密度(kg/L)T1:游泳池水的设计温度(℃),(室内游泳池24-29℃;露天游泳池不低于22℃) T2:游泳池补充水温(℃),(按当地自来水温度确定) th:加热时间(h)4.池水加热所需热量(Q): Q= Qb+ Qt+ Qb水温与相应的饱和蒸气的蒸发汽化潜热和饱和空气的水蒸气的分压水温(℃)汽化潜热(kcal/kg)水蒸气分压(mmHg)19 587.1 15.5 19 586.6 16.5 20 586 17.5 21 585.4 18.7 22 584.9 19.8 23 584.321.1 24 583.6 22.4 25 583.1 23.8 26 582.5 25.2 27 581.9 26.7 28 581.4 28.3 29 580.8 30 30 580.4 31.81mmHg(毫米汞柱)=0.133kPa(千帕斯卡)1千卡(kcal)=1大卡=4.184千焦(kJ)*1注游泳池每天补充水量:游泳池的补充水量,应根据游泳池的水面蒸发、排污、过滤设备反冲洗(如用池水反冲洗时)和游泳者带出等所损失的水量确定,一般可按下表的数据选用: 比赛、训练和跳公共游泳池儿童游泳池水用游泳池游泳池类型和特征幼儿戏水池室内露天室内露天占池水容积的百分数(%)不小于10 3~5 5~10 5~10 10~15*2注泳池水温:按照《游泳池设计规范》:游泳池的池水温度,可根据游泳池的用途,按下列数值进行设计:室内游泳池:1.比赛游泳池:24~26℃; 2.训练游泳池:25~27℃; 3.跳水游泳池:26~28℃;4.儿童游泳池:24~29℃。
泳池长:18.9m,宽8.35m,平均水深: 1.3m泳池容积:205.1595m 3设计水量:215.4227℃15℃20℃5℃24小时758mm.Hg 1.163 1.1548小时132.05046kwα= 4.1868581.4kcal/kg 25.2mm.Hg;18.4mm.Hg;Vf=0.2Vf=2mmm.Hg 69092.9305kj/h13818.586kj/h(2) 游泳池的水表面、池底、池壁、管道和设备等传导损失的热量,应按游泳池水表面蒸发损失热量的20%计算确定:Q1=QZ*20%=(3)补充新鲜水加热所需要的热量按下式计算:Qb=α*qb*ρ*(tr-tb)/t游泳池水表面蒸发损失的热量:室内游泳池:室外游泳池:A——游泳池水表面面积:② 游泳池的水表面、池底、池壁、管道和设备等传导损失的热量③ 补充新鲜水加热所需要的热量(1)游泳池水表面蒸发损失的热量:式中 QZ——游泳池水表面蒸发损失的热量,kj/h;α——热量换算系数,γ——与游泳池水温相等的饱和蒸汽的蒸发汽化潜热(kcal/kg),Pb——与游泳池水温相等的饱和空气的水蒸汽分压,B——当地的大气压力:Qc=κηQ×△t÷sVf——池水面上的风速,m/s,一般按下列规定使用;κ、η————系数 Δt——温升s——初次加热时间,取Pq——游泳池的环境空气的水蒸汽分压泳池热量计算书一、泳池基本参数泳池设计水温为: 式中:Q———设计总水量春秋季进水温度为:夏季进水温度为:当地大气压为:冬季进水温度为:初次加热时间为:二、泳池初次耗热量初次加热时所需功率:QZ=α*γ*A(Pb-Pq)(0.0174Vf+0.0229)(760/B)初次加热时所需功率:三、游泳池恒温耗热量计算因游泳池室内有采暖设施,则游泳池恒温所需热量为下列各项耗热量之和:① 游泳池水表面蒸发损失的热量α= 4.186810.77087L 1kg/L27℃15℃20℃5℃24小时春秋季:22547.75kj/h 夏季:13152.85kj/h 冬季:41337.54kj/h 春秋季:126551.1kj/h 35.153088kw 夏季:115277.2kj/h 32.021456kw 冬季:149098.9kj/h 41.416351kw qb——游泳池每日补充的水量,L;按总水量的5%计算ρ——水的密度,kg/L;取冬季进水温度为:t——加热时间,取Q=1.2*(QZ+Q1+Qb) tr——游泳池水的温度,℃tb——游泳池补充水的温度;春秋季进水温度为:夏季进水温度为:其中:Qb——游泳池补充新鲜水加热所需要的热量,kj/h;α——热量换算系数,。
室内游泳池热泵方案1.1客户基本情况我公司通过前期对贵公司沟通,根据贵单位提供相关数据及现场情况分析:热水现况:贵公司室内游泳池:约365平方*1.6M=584立方,按26~28℃恒温,参考“室内泳池热负荷”的计算方法来进行计算。
(一)耗热量的计算:1、游泳初次加热时间:(24H~48H)Q初=V×1000×(T1-T2)/T /860其中:v—池水总容积T1—池水温度水温28℃T2—广州自来水冬季温度10℃T—加热时间带入计算Q初=584×1000×(28-10)/30 /860 = 407kw584×1000×(28-10)/(400KW×860) = 30H2、水面蒸发损失的热量:Q1=1.163υ(0.0174υf+0.0229)(Pb-Pq)F*760/B kW (7.12.)其中:Q1—池面蒸发损失热量kWv—与池水温度相等时,水的蒸发汽化潜热(kal/kg)此值查581.4vf—池水面上风速:取风速0.5m/sPb—与池水温度相等时的饱和空气的水蒸汽分压力mmHgPq—空气的水蒸气分压力mmHgF—池水表面积365B—当地的大气压力mmHg根据广州气象参数,查焓湿图,数据如下:vf=0.5m/s, Pb=28.3mmHg Pq=15.6mmHg ;υ=581.4(kal/kg) B=744225 mmHg带入计算:Q1=1.163*581.4(0.0174*0.5+0.0229)(28.3-15.6)*365*760/744225= 101kw3、池底和池壁损失的热量、水面传导损失的热量管道和设备损失的热量应按游泳池水表面蒸发损失的热量的20%计算确定:Q2 =Q1×20%带入计算:Q2 =Q1×20%=101kw×20%=20.2kW4、补充水加热所需的热量:Q3=αγqb(ts-tb)/t kJ/h其中:Qb-补充水加热所需的热量kJ/hqb-每天补充水水量按总水量的10%补充约为58立方ts-池水温度水温28℃tb-补充水温度广州自来水冬季温度10℃t-每天加热时间自动补水,t=24hγ-水的容重kg/Lα-水的比热容带入计算:Q3=1.163*1*58000 (28-10)/24/1000= 50 kW5、总热量:以上三项热量的总和,考虑一次水输送热损失10%:带入计算:Qz=1.1(101+20.2+50)= 188kW(二)热水淋浴用量计算:公共游泳场实际使用人数按水面积5平方每人,热淋用水量约为80KG/人7.1.4365平方÷5平方/人×80KG /人= 6吨/天(计约5KW)Q总= 188KW+6KW = 194KW6、配置建议:配置美国约克空气源热泵YHAC080HE机组伍台。
泳池恒温所需热量的简单计算及配置热泵的方案分析近年来,随着我国经济的稳定发展与人民生活水平的不断提高,科学性的全民健身运动正悄然兴起。
游泳运动在我国是一项具有广泛群众基础的体育运动,随着我国游泳运动员在世界大赛取得优异成绩,进一步推动了这项运动的开展,全国各地很多企事业单位特别是学校、宾馆酒店及别墅等都纷纷兴建游泳池。
目前很多在建或已建的室内外标准泳池、娱乐性泳池、**池、桑拿池等都考虑设计或改造成具有恒温功能的设施,在冬季能投入使用,以达到降低空置率并增加收入等目的。
但热水恒温所需耗热量的计算,是一项很复杂的工作,因为泳池表面散热、补充水量的耗热、泳池与池壁传热等过程是一种复杂的过程,如再增加室内泳池采暖、淋浴等耗热量,其计算方法就更复杂。
我司专门从事设计、安装热水系统工程,多年来承接过不少室内外泳池、**池、桑拿池等热水恒温工程,总结出一套简单的恒温所需热量的计算方式。
为说明方便,本文以我司曾承接过的某一工程项目作为例子,进行分析参考。
本文同时运用大量数字计算,通过对燃油锅炉、电加热器、燃气锅炉等几种加热设备为满足热水恒温所消耗的能耗,及进行经济效益分析,证明了如泳池恒温选用热泵热水机组作为主加热设备,节能效果非常显著。
(一)设计内容及范围1、设计参数:(1)某培训中心现有室外娱乐性泳池一个,泳池表面呈不规则几何形状,且各处水深最深处约1.5米;附属儿童娱乐池为最浅处约0.5米,整体计算深度按1.4米计。
据现场测量,泳池表面积为402.7m2,设计计算按400 m2计。
则根据泳池表面积及计算深度可得泳池容积约560m3,考虑到可能因测量误差造成泳池实际容积大于上计算值,所以以下设计中泳池容积统一按600m3计。
(2)室外泳池配有循环过滤系统,采用砂罐过滤器24小时过滤,直接人工投药消毒杀菌,手动人工补充水量。
(3)泳池旁附属安装一套离泳池水面高约7米总宽约2米的瀑布水景系统,瀑布用水直接从泳池底部抽取,所配水泵为XX公司产品。
游泳池耗热量计算
游泳池耗热量计算
1.游泳池⽔表⾯蒸发损失的热量:
Q2=a·γ·A(P1-P2)(0.0174v+0.0229)(760/B)
式中:Q2:游泳池⽔表⾯蒸发损失的热量(kJ/h)
a:热量换算系数,a=4.1868
γ:与游泳池⽔温相等的饱和蒸⽓的蒸发汽化潜热(Kcal/kg)
P1:与游泳池⽔温相等的饱和空⽓的⽔蒸⽓分压(mmhg)
P2:游泳池的环境空⽓的⽔蒸⽓分压⼒(mmhg)
v:游泳池⽔⾯上的风速(m/s),⼀般按下列规定使⽤:(室内游泳池v=0.2-0.5;露
天游泳池v=2-3)
A:游泳池⽔表⾯⾯积(m2)
B:当地⼤⽓压⼒(mm·hg)
2.游泳池的⽔表⾯、池底、池壁、管道和设备等传导所损失的热量L应按游泳池⽔表⾯蒸发损失热量的20%计算确定。
3.补充⽔加热所需的热量:
Q=a·q·γ·(t l-t2)
式中:Q:游泳池补充⽔加热所需的热量(kJ)
a:热量换算系数,a=4.1868
q:游泳池每⽇的补充⽔量(L)
γ:⽔的密度(kg/L)
t1:游泳池⽔的温度(℃),(室内游泳池24-29℃;露天游泳池不低于22℃)
t2:游泳池补充⽔温(℃)
⽔温与相应的饱和蒸⽓的蒸发汽化潜热和
⽓温与相应环境空⽓的⽔蒸⽓分压。
泳池加热负荷计算计算依据《游泳池给水排水工程技术手册》本泳池为室内泳池,成人池面积为325平方,成人区水深1.6米,儿童池水深1.0米,总水量为500立方设:温度Td为27℃。
室内气温为28℃,相对湿度60%,游泳池初次充水和使用过程补水水温(Tf)为10℃。
游泳池加热热水的加热负荷由下列的耗热量和需热量构成:1、池水初次加热(含换水后重新加热)所需要的热量;2、泳池正常开放使用过程维持池水“恒温”所需要的热量。
一、池水初次加热所需热量Qc=Vc·ρ·C(Td-Tf)试中Qc---泳池池水初次加热所需要的热量(KJ);Vc---泳池的池水容积(L),本池选用500000Lρ---水的密度(0.9997kg/L)C----水的比热,4.1868KJ/kg·℃;Td—泳池的池水设计温度(℃)本池设计27℃Tf—泳池初次充水的原水温度(℃)按江苏地区地下原水10℃计根据以上参数算出泳池初次加热所需热量=35577123KJ=8511273KCAL,初次加热时间按48h计,则小时需热量为Qc=8511273/48=177318KCAL/h=206KW二、维持池水“恒温”所需的热量由以下耗热量和需热量的总和构成1、泳池池水表面蒸发损失的热量按手册公式11-1计算则Qz=1βρ*γ(0.0174υw+0.0229)(Pb-Pq)BB'As式中Qz----游泳池池水表面蒸发损失的热量(KJ/h)β---压力换算系数,取133.32Paρ---水的密度(kg/L),按10℃水的密度0.9997计γ---与池水温度相等的饱和蒸汽的蒸发汽化潜热(KJ/KG)υw—池水表面上的风速(m/s),按下列规定采用:室内游泳池:0.2-0.5m/s;室外游泳池:2.0-3.0m/s.Pb---与池水温度相等的饱和空气的水蒸汽气压(Pa),按表11-3选用;Pq---游泳池环境空气的水蒸气分压(Pa),按表11-4选用。
泳池长:40m,宽12.5m,平均水深: 1.5m泳池容积:750m 3设计水量:825.0028℃15℃20℃5℃24小时758mm.Hg 1.16324小时1069.3749kwα= 4.1868581.4kcal/kg 25.2mm.Hg;18.4mm.Hg;Vf=0.2Vf=2mmm.Hg 218904.827kj/h43780.965kj/h(2) 游泳池的水表面、池底、池壁、管道和设备等传导损失的热量,应按游泳池水表面蒸发损失热量的20%计算确定:Q1=QZ*20%=(3)补充新鲜水加热所需要的热量按下式计算:Qb=α*qb*ρ*(tr-tb)/t游泳池水表面蒸发损失的热量:室内游泳池:室外游泳池:A——游泳池水表面面积:② 游泳池的水表面、池底、池壁、管道和设备等传导损失的热量③ 补充新鲜水加热所需要的热量(1)游泳池水表面蒸发损失的热量:式中 QZ——游泳池水表面蒸发损失的热量,kj/h;α——热量换算系数,γ——与游泳池水温相等的饱和蒸汽的蒸发汽化潜热(kcal/kg),Pb——与游泳池水温相等的饱和空气的水蒸汽分压,B——当地的大气压力:Qc=κηQ×△t÷sVf——池水面上的风速,m/s,一般按下列规定使用;κ、η————系数 Δt——温升s——初次加热时间,取Pq——游泳池的环境空气的水蒸汽分压泳池热量计算书一、泳池基本参数泳池设计水温为: 式中:Q———设计总水量春秋季进水温度为:夏季进水温度为:当地大气压为:冬季进水温度为:初次加热时间为:二、泳池初次耗热量初次加热时所需功率:QZ=α*γ*A(Pb-Pq)(0.0174Vf+0.0229)(760/B)初次加热时所需功率:三、游泳池恒温耗热量计算因游泳池室内有采暖设施,则游泳池恒温所需热量为下列各项耗热量之和:① 游泳池水表面蒸发损失的热量α= 4.186841.25L 1kg/L28℃15℃20℃5℃24小时春秋季:93548.81kj/h 夏季:57568.5kj/h 冬季:165509.4kj/h 春秋季:427481.5kj/h 118.74487kw 夏季:384305.2kj/h 106.75143kw 冬季:513834.3kj/h 142.73174kw qb——游泳池每日补充的水量,L;按总水量的5%计算ρ——水的密度,kg/L;取冬季进水温度为:t——加热时间,取Q=1.2*(QZ+Q1+Qb) tr——游泳池水的温度,℃tb——游泳池补充水的温度;春秋季进水温度为:夏季进水温度为:其中:Qb——游泳池补充新鲜水加热所需要的热量,kj/h;α——热量换算系数,。
摘要:去年11月,江西省抚州市体育馆游泳池2000吨热水项目圆满竣工,并正式投入使用。
抚州市体育馆位于抚州市临川大道中段的北侧与新石抚路西侧围合处,是抚州市一个现代化的、开放式的市级体育中心,集体育比赛、休闲娱乐、大型文艺演出和多功能开发利用为一体的综合性活动中心。
抚州市体育馆总占地面积460亩,总建筑面积56500平方米,游泳馆建筑面积8000平方米,拥有800个观众座位,设有20米×50米标准泳道,并配有先进的循环水处理设备。
江西抚州体育馆游泳池空气能热泵工程的顺利竣工,开启空气能热泵作为节能低碳热水产品的发展新篇章。
空调制冷大市场专家称,在此前,空气能热水器在北京奥运会、上海世博会、深圳大运会、南昌七城会的应用,标志着空气能热水器已在国家级盛事中成助力低碳节能的主力军之一。
该工程为江西抚州体育馆2000吨游泳池恒温系统,按要求在规定的使用月份内提供恒温热水,共采用10台中广欧特斯KFXRS-75II机组。
关键词:泳池、恒温、系统、中广欧特斯
一工程项目概况
根据贵方提供的资料,游泳池长50m,宽25m,平均深度1.6 m,游泳池总水量约2000m2,要求水温保持在26℃。
使用空气能热泵热水机组作为热源设备,为该游泳池提供恒温热水。
本工程内容为热水设备系统工程,包括现场勘察、测量数据,设备的运输、吊装到位等准备工作,热水系统的安装、调试,完成热水供水管的对接、热水回水管的对接、冷水补水管的对接等施工调试工作,最终完整地交用户使用。
二工程设计方案简介
根据现场实际情况,本方案将热水机组放置在合适位置,可安装于地面、屋顶、专用平台或其它任何便于安装并可承受机组运行重量的地方。
游泳池恒温热水系统制热设备恒温加热采用10台中广欧特斯空气能热泵热水机组KFXRS-75II组成,游泳池恒温热水系统首次对游泳池加热时,加热设备启动工作,将游泳池中的水加热恒温至26℃。
本方案的控制系统控制方式如下:
热水系统的热源设备由空气能热泵机组组成,控制方式由主机内智能控制主板内设的控制方式来控制。
主机的开启由游泳池温度控制,采用主机自带的控制命令来控制主机的启停。
冷水补水受到温度和水位同时控制,冷水补水电磁阀的开启根据水箱水位和水温来确定,由主机自带的温差补水控制命令来控制,在补水的时候确保游泳池的水温维持在26℃。
游泳池与热泵机组之间设置有循环泵,保证供水循环有足够压力。
三空气能热水系统设计
3.1 游泳池能耗计算
根据泳池性质结合上述标准,设计补充水量为总容积的5%~10%,本方案设计取10%。
游泳池水容量为2000m3 ;游泳池水表面积为1250m2;每天补充水量为100m3。
水池温度与环境温度有关,如室内游泳池因有完善的采暖空调设施,池水温度25℃左右即可;如果气温较低,池水温度以28℃以上为宜。
根据用户的使用要求,选取池水温度为26℃。
3.2 热量计算
游泳池水加热所需热量,应为下列各项耗热量的总和:(《游泳池和水上游乐池给水排水设计规程》CECS14:2002规定)
A、水表面蒸发和传导损失的热量;
B、池壁和池底传导损失的热量;
C、管道的净化水设备损失的热量;
D、补充水加热需要的热量。
3.3 详细热量计算过程
(1)水表面蒸发损失热量计算:
Qz=a·r(0.0174Vi+0.0229)(Pb-Pc)A(760/B)
式中:Qz——游泳池水表面蒸发损失的热量(kJ/h);
A——热量换算系数,a=4.18KJ/Kcal;
r——与游泳池水温相等的饱和蒸汽的蒸发汽化潜热(Kcal/kg);
Vi——游泳池水面上的风速(m/s)室内0.2~0.5m/s,室外2~3m/s;
Pb——与游泳池水温相等的饱和空气的水蒸汽压力(mmHg);
Pc——游泳池的环境空气的水蒸汽压力(mmHg);
A——游泳池的水表面面积(㎡);
B——当地的大气压力(mmHg);
将数值代入计算得:
Qz=a·r(0.0174Vi+0.0229)(Pb-Pc)A(760/B)=4.18×582.5×(0.0174×0.5+0.0229)×(25.2-8.3)×1250×760/760=1625384.1
(kJ/h)=451.4kw/h (1kw/h=3600kJ)
(2)游泳池的水表面、池底、池壁、管道和设备等传导所损失的热量,应按游泳池水表面蒸发损失热量的20%计算确定,即:
Qc=451.4×20%=90.28kw/h (1kw/h=3600kJ)
(3)游泳池补充水加热所需的热量,按下式计算:
Qb= qbr( tr-tb )
Qb——游泳池补充水加热所需的热量(KJ);
热量换算系数,a=4.18KJ/Kcal;
Qb——游泳池每日的补充水量(L),qb=100m3;
r——水的密度(kg/L),r=1kg/L;
Tr——游泳池水的温度(℃),tr=26℃;
tb——游泳池补充水水温(可参照土壤温度)(℃),tb=15℃;
代入数值计算如下:
Qb=qb r( tr- tb )=4.18×100×103×1×(26-15)=4598000
(kJ/h)=1277.7kw/h(1kw/h=3600kJ)
(4)游泳池日用总热负荷计算:
将以上各项耗热量相加,即为每天需补充的热量。
ΣQh=(Qz+Qc)×24+Qb=(451.4+90.28)×24+1277.7=14278.02kw
(5) 游泳池一次性冲击负荷(初次充水或换水)计算:
一次性冲击负荷(初次充水或换水),按照换水量以及水温差来计算其总用热负荷和单位(小时)热负荷(机器所需的制热功率)。
自来水按水温10℃计算,换水周期根据实际情况设计,则:
一次性冲击负荷:Qzh=[1.1×V×(T2-T1)]÷0.86kwhr
小时热负荷:Pzh=Qzh÷T
式中:V- 游泳池的总容积m3;(V=2000m3)
T2- 池水所需温度,℃;(T2=26℃)
T1- 平均冷水温度,℃;(T2=12℃)
T- 初次加热时间,h;(取T=48小时)
1.1- 考虑在换水周期内的热损失附加值。
代入数值计算如下:
Qzh=1.1×2000m3×1×(26-12)℃÷0.86=35813.9kwh
(6) 机组选型
本工程不考虑游泳池首次加热,一台KFXRS-75II的欧特斯空气能热水机组在标准工况下,机组的制热量为75kw。
游泳池加热选在春秋季节
机组台数=ΣQh÷(机组单机制热量×48小
时)=40930.2÷(75×48)=9.9(台)
根据以上计算,取用KFXRS-75II(25P)机组10台。
(7) 机组初次制热工作时间(平均工况下,初次加热选在春秋季节):
H=Qzh÷机组制热量=35813.9÷(75×10)=47.7小时(符合初次制热时间在48小时内的要求)。
(8) 标准工况下,机组日常恒温工作时间:
H=ΣQh÷机组制热量=14278.02÷(75×12)=19小时
因此,结合实际使用情况,选用10台KFXRS-75II的欧特斯工程机组。
3.2 中广欧特斯KFXRS-75II机组参数与COP性能曲线图。