无照经营查处取缔办法》转致条款的相关问题探讨稿
- 格式:docx
- 大小:18.29 KB
- 文档页数:7
法理明辩]对《无照经营查处取缔办法》行政处罚适用的理解分析对《无照经营查处取缔办法》行政处罚适用的理解分析2003年3月1日正式实施的《无照经营查处取缔办法》第四条第一款归集了无照经营行为的五种表现形式。
“无照经营”与“未经核准登记擅自从事经营活动”虽然文字表述不同,但其表达的意思是基本一致的,即未取得《营业执照》从事经营活动的行为,是违反法律法规、严重违背市场公平竞争的行为。
市场经营主体为什么要经工商行政管理机关核准登记取得《营业执照》后,方可从事经营活动?《民法通则》第二十六条、第三十二条、第四十一条、第五十一条以及《公司法》、《企业法人登记管理条例》、《城乡个体工商户管理暂行条例》、等法律法规对各类市场主体从事经营活动都作了相应的规定。
一、《无照经营查处取缔办法》的立法背景和目的《行政许可法》的颁布实施,对于以前规范市场主体经营行为的法律法规应当作出适当的调整。
除《城乡个体工商户管理暂行条例》第七条第二款(国家规定经营者需要具备特定条件或者需经行业主管部门批准的,应当在申请登记时提交有关批准文件)、第三款对个体工商户涉及前置许可的经营项目有相应的规定外,《公司法》及《公司登记管理条例》、《企业法人登记管理条例》及其《施行细则》、《合伙企业法》及《合伙企业登记管理办法》、《个人独资企业法》及《个人独资企业登记管理办法》等法律法规中,都没有对公司及各类企业涉及前置许可的违法违章行为有相应的处罚规定;虽然《城乡个体工商户管理暂行条例》及其《实施细则》《公司法》及《公司登记管理条例》、《企业法人登记管理条例》及其《施行细则》、《合伙企业法》及《合伙企业登记管理办法》、《个人独资企业法》及《个人独资企业登记管理办法》等法律法规中,都作了“未经核准登记擅自从事经营活动”应给予行政处罚的规定,这些规定都散见于以上的法律法规中,但是这些法律法规对涉及前置许可的“无照经营”行为都达不到取缔的效果。
而《无照经营查处取缔办法》第四条归集了有关的规定,并且把超出核准登记的经营范围、擅自从事应当取得许可证或者其他批准文件方可从事的经营活动也认定为无照经营行为,使无照经营行为的认定更明确、具体。
查处取缔无照经营工作中的问题及对策初探查处取缔无照经营工作中的问题及长效机制探讨工商行政管理部门是政府管理市场的重要职能部门,其重要职责就是建立和维护公平公正的市场竞争秩序。
新形势下,特别是我国加入WTO后,工商行政管理执法涉及面更广、任务更繁重、要求更高。
为此,打击一切扰乱市场秩序、违反公平竞争、侵犯公民、法人或其他组织合法权益的违法经营行为,成为了工商行政管理执法的工作重点。
而无照经营行为却是当前各类违法经营活动当中,一种最为普遍和典型的扰乱市场秩序的违法形式。
如何应对挑战,有效遏制无照经营的发生,最大限度地维护公平公正的市场竞争秩序,成为新时期基层执法人员的一大工作目标。
在此,笔者就查处取缔无照经营工作中面临的问题及长效机制的建立发表一些初浅的认识。
一、无照经营的概念及表现形式所谓无照经营,是指未经工商行政管理部门核准登记,擅自从事经营活动的行为。
根据《无照经营查处取缔办法》第四条之规定,无照经营的表现形式主要有:(一)应当取得而未依法取得许可证或者其他批准文件和营业执照,擅自从事经营活动的无照经营行为;(二)无须取得许可证或者其他批准文件即可取得营业执照而未依法取得营业执照,擅自从事经营活动的无照经营行为;(三)已经依法取得许可证或者其他批准文件,但未依法取得营业执照,擅自从事经营活动的无照经营行为;(四)已经办理注销登记或者被吊销营业执照,以及营业执照有效期届满后未按规定重新办理登记手续,擅自继续从事经营活动的无照经营行为;(五)超出核准登记的经营范围,擅自从事应当取得许可证或者其他批准文件方可从事的经营活动的违法经营行为。
二、无照经营行为存在的现状及原因分析随着经济的快速发展,无照经营从城区到农村都以不同的形式存在着,并呈现出新的动向和特点。
1、超范围经营。
无论是城区还是农村,“挂羊头卖狗肉”超范围经营现象普遍存在,其目的是减少办证费用,这种现象主要存在于需要前置审批方可经营的农资、食品、文化娱乐等行业。
竭诚为您提供优质文档/双击可除
涉及对无照经营查处的两
个问题
孙百昌
《无照经营查处取缔办法》涉及到两个重大且基本的问题,一个是无照经营的概念问题,另一个是法律、法规之间的转致问题。
这两个问题与目前相当一个多数的一线执法同志的理解有一个大的距离。
对前一个问题,该办法作出了规定,实际是一种尝试;对后一个问题,该办法对执法者提出了更高的要求。
而这两个问题交织在一起,使得《无照经营查处取缔办法》颁布以后,议论风起,观点各异。
笔者借《工商行政管理》半月刊也谈谈自己的一些看法。
关于无照经营的概念。
无照经营的重要特点是进入市场的准入成本(这是政府规定的)为零,以及经营者可以自由地进入和退出市场。
从理论上说,它符合经济学对经营者进退市场的理论假设,是市场调节和供求平衡的假设前提,减少了经营者为政府缴纳的市场。
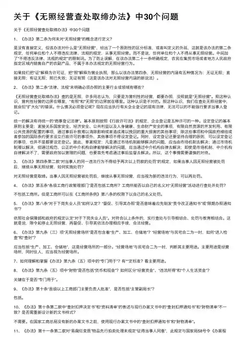
关于《⽆照经营查处取缔办法》中30个问题关于《⽆照经营查处取缔办法》中30个问题1、《办法》第⼆条为何未对“⽆照经营”的概念进⾏定义?是没有直接定义,但该办法对什么是"⽆照经营",给出了⼀个原则性的区分标准,或者叫定义的外延,这就是该办法的第⼆条规定,任何单位和个⼈不得违反法律、法规的规定,从事⽆照经营。
⽽不是说,任何单位和个⼈不得从事⽆照经营。
中间加了"不得违反法律、法规的规定"的限制词。
为了防⽌误解,在该办法第⼆⼗⼀条明确规定,农民在集贸市场或者地⽅⼈民政府指定区域内销售⾃产的农副产品,不属于本办法规定的⽆照经营⾏为。
如果我们把"证"解释为许可证,把"照"解释为营业执照,那么以该办法第四条,⽆照经营的内涵有五种情况为:⽆证⽆照;直接⽆照;有证⽆照;照已失效;⽆证有照(这是该办法对⽆照经营内涵的新说法)。
2、《办法》第⼆条“法律、法规”未明确必须办照的主要⾏业或领域有哪些?《⽆照经营查处取缔办法》查的是⽆照,许多同志认为,只要是为营利性的经营,都要办照,没照就是"⽆照经营"。
照这种认识,营利性经营的边界在哪⾥,"有照"和"⽆照"的边界就在哪⾥。
这种认识是不对的。
照这种认识,我们在查处⽆照经营中,就会犯"扩⼤化"的错误。
什么情况必须登记呢?现在应当执⾏有关企业登记的现有法律,⽆法可以的不能强⾏要求当事⼈登记。
统⼀的解决有待统⼀的“商事登记法律”。
基本原则按照《⾏政许可法》的规定,企业登记是五种许可的⼀种。
设定登记的基本原则主要是:直接关系国家安全、经济安全、公共利益以及⼈⾝健康、⽣命财产安全的事项,有限⾃然资源的开发利⽤、有限公共资源的配置的事项,通过事后补救难以消除影响或者造成难以挽回的重⼤损害的其他事项;除这些事项和中国政府缔结或者参加的国际条约要求设⽴⾏政许可的事项外,其他事项不得设定登记。
《无证无照经营查处办法》执行中的几个问题国务院令第684号公布的《无证无照经营查处办法》(以下简称《查处办法》)将于2017年10月1日实施。
众所周知,《查处办法》是在《无照经营查处取缔办法》(以下简称《取缔办法》)大幅度修改基础上形成的,明显比《取缔办法》进步,也进一步理清了工商和许可审批部门的各自职责。
但毋庸讳言,随着这部《查处办法》实施和贯彻执行,仍然会有诸多问题困扰我们的基层执法,需要我们执法人员认真探索研究。
本文对下列问题进行了研究探索,供基层执法人员参考。
一、“无证无照经营”的范畴《查处办法》第二条和第三条从正反两个方面大致确定了“无证无照经营”的范畴。
为什么说“大致确定”呢?因为在执法实践中仍然不那么清晰。
《查处办法》第二条规定“任何单位或者个人不得违反法律、法规、国务院决定的规定,从事无证无照经营。
”换言之,只要按照法律、法规、国务院决定的规定,应当取得许可证和营业执照或者仅需取得营业执照,而违反规定未取得从事经营活动的,即为“无证无照经营”。
需要取得许可证或者批准文件,一般来说规定还是比较清晰的,但什么条件下需要取得营业执照,“法律、法规、国务院决定的规定”未必都界定清楚了。
对什么条件下必须办理营业执照,从工商登记法规而言并非都清晰。
如《个体工商户条例》并未规定“有经营能力的公民”从事经营活动应当办理工商登记成为个体工商户,甚至在罚则中,也无不按规定办理工商登记给予行政处罚的条款。
该《条例》第二十九条规定“固定经营场所摊贩的管理办法,由省、自治区、直辖市人民政府根据当地实际情况规定。
”似乎除了有“固定经营场所摊贩”另行规定外,其他个人或者家庭经营都要办理营业执照,但实际并不尽然。
2005年2月5日,国家工商总局发布的《个体工商户分层分类登记管理办法》(工商个字(2005)第26号)明确“(十六)工商行政管理机关依照国家有关政策法规对农村流动小商小贩免予工商登记,对农民在集贸市场或者地方人民政府指定区域内销售自产农副产品免予工商登记。
在日常工作中查处无照经营一般适用《无照经营查处取缔办法》的比较多,给我们的工作提出了更高的要求,由此也引发了“转致”问题的出现。
“转致”是指适用法律的转移。
现在,法律、法规以及规章越来越多,调整的范围越来越复杂,相互转致的情况也越来越多。
转致包括监督主体转致、处罚主体转致、监督依据转致、处罚依据转致等等。
1.主体转致。
主体指的是执法监督主体、处罚主体。
有些法律法规具有明确的转致指引,例如《药品管理法》第六十二条规定药品监督管理部门对药品广告进行监督,但对于违法广告,工商机关则是处罚主体。
这种转致是最好处理的,但关键是执法者需要知道有这部法。
《无照经营查处取缔办法》第十四条规定,对于无照经营行为,触犯刑律的,依法追究刑事责任。
比如:工商局办理的经营额五万元以上的非法经营案件就必须按时移交司法机关办理,如果不移交,就是渎职。
举例:A、是执法主体但不是处罚主体。
工商行政管理部门是某法律规定的执法主体,但该法没有明确处罚主体。
例如,《反不正当竞争法》第三条规定工商行政管理部门对不正当竞争行为有监督检查权。
但对该法第十一条禁止的低于成本的价格销售商品和第十二条禁止的搭售商品没有规定行政责任。
后来出台的《价格法》第十四条规定了经营者为了排挤竞争对手或者独占市场,以低于成本的价格倾销的处罚,但是这种处罚权由该法规定是价格主管部门。
B、原来是执法主体现在不是执法主体。
即新法把监督管理权全部划到其他执法部门。
例如,2000年的《电信条例》第41、42条对原来由《反不正当竞争法》调整的各类不正当竞争行为作了规定,在该条例第71、72条有规定这些违法行为由国务院信息产业主管部门或者省电信管理机构负责查处。
因此,工商部门在2000年以后就不再是对电信部门的不正当竞争行为的执法主体。
C、第三个例子是一个实例。
河南一个县级市工商局查了一起冒用转基因批准文号经销棉种的案子,大概有1万多公斤。
当事人申诉到几个部门,言称还要起诉。
读《无证无照经营查处办法》有感----我所了解的《办法》修改背景恐龙王国对《无照经营查处取缔办法》的修改提上国家工商局日常议事日程已经快10年了,千呼万唤终于盼来了《无证无照经营查处办法》的颁布。
大概在201X年,国家工商局来四川召开修改旧《办法》的调研会,我参加了这次会议。
当时工商部门是省以下垂直领导体制,也没有N 合一的事。
基层呼声最大的、要求修改的有2点,第一:基层工商部门无法包揽对无证和无照的查处,特别是在201X年昌黎红酒案爆发,工商部门办案人员、法制人员、分管领导被追究刑事责任,在全国工商系统引起了巨大的反响。
要求明确许可部门的职责的言辞尤为激烈,特别是对旧《办法》第四条"下列违法行为,由工商行政管理部门依照本办法的规定予以查处:"以及第五条"各级工商行政管理部门应当依法履行职责,及时查处其管辖范围内的无照经营行为。
"的规定,混淆了查处无证,与查处无照的关系,混淆了工商部门的职权与许可部门的职权关系。
将无证与无照的监管责任全部加载在工商执法人员头上,是不公平的的,强烈建议删除或者明确许可部门职权。
之后各地省级政府也陆续出台了一些查处无证无照的分工,但都没有从根本上解决旧《办法》第四条、第五条的问题,一旦发生事件,司法机关就拿《办法》第四条、第五条说事,认定工商部门没有履行或者履行不到位法律规定的职责。
大约也就在这个时候,"谁许可,谁监管"的说法形成了监管管辖的原则、也成为追责的依据。
许可部门理直气壮的说:我只对颁发许可的企业进行监管,没有经我许可的企业从事许可项目经营的,依法,依《取缔办法》由工商部门监管!这锅甩得不能说不漂亮,工商部门还不能不背。
第二个讨论的热点,是对无照经营如何取缔的问题。
各方的说法都有道理,如采用对邪教组织的取缔方法。
最后,大家比较能够接受的说法是:法律条文以文意理解为先。
"取"就是取消,"缔"是结缔、联系的意思。
论无照经营监管中存在的问题及对策第一篇:论无照经营监管中存在的问题及对策论无照经营监管中存在的问题及对策无照经营是指未经工论无照经营监管中存在的问题及对策商行政管理机关核准登记,领取营业执照,擅自从事生产经营活动的一种较为严重的违法行为。
它的存在冲击了有照经营,破坏了市场公平竞争秩序,严重损害国家和消费者的合法利益,影响社会和谐稳定。
由于各种原因,无照经营行为屡禁不绝,已成为影响管理部门形象和建立良好市场秩序的“顽疾”。
如何根治无照经营这一经济毒瘤,是摆在我们面前的一个重要课题。
为此,我们结合整治无照经营的工作实践,专门对当前无照经营的现状及特点进行了调查,对无照经营监管中存在的问题、成因及治理措施有了一些新的认识和思考。
一、无照经营的现状及特点1、从地域分布上讲,无照经营行为是城市少、农村多;固定门店少,流动摊位多。
有个别无照经营行为具有较强的隐蔽性,不法经营者利用自己住所或租借别人的住所,暗中从事生产经营活动,逃避工商部门的监督管理。
2、从审批环节上讲,涉及前置审批的无照经营户较多,而且涉及前置审批越多,无照率就越高,没有前置审批的无照经营户较少。
3、从经营规模上讲,经营规模大的无照率较低,小规模经营户无照率较高。
二、无照经营监管中存在的问题及原因几年来,虽然通过工商部门积极努力的整治,无照经营现象逐年递增之势得到了较好遏制,但还有一定量的存在。
除经营户自身原因外,还有监管部门的原因。
(一)片面追逐利益和法制意识淡漠是无照经营存在的主观动因。
无照经营进入市场准入的成本为零,并可以自由地进入和退出市场,一些经营者法律知识缺乏、信用意识淡薄,不顾国家法律政策的规定,擅自从事经营活动。
主要有以下几种情况:一是法盲户,此类经营户文化素质较低,法律知识缺乏,不知道经营需要领取有关证照,更不知道办什么证照、如何办理证照、为何要办照,是查处取缔无照经营的重点;二是观望户,此类经营户多为新开张经营,主要是看别人是否有证照,有“他人不办,我也不办”及“混过一天算一天”的侥幸心理,是查处取缔无照经营户的热点;三是钉子户,此类经营户一般经营时间较长,有些还从事一些非法经营活动,公开抵制监管、对抗执法,是查处取缔无照经营的难点。
查处取缔无照经营工作中的问题及对策初探查处取缔无照经营工作中的问题及长效机制探讨工商行政管理部门是政府管理市场的重要职能部门,其重要职责就是建立和维护公平公正的市场竞争秩序。
新形势下,特别是我国加入wto后,工商行政管理执法涉及面更广、任务更繁重、要求更高。
为此,打击一切扰乱市场秩序、违反公平竞争、侵犯公民、法人或其他组织合法权益的违法经营行为,成为了工商行政管理执法的工作重点。
而无照经营行为却是当前各类违法经营活动当中,一种最为普遍和典型的扰乱市场秩序的违法形式。
如何应对挑战,有效遏制无照经营的发生,最大限度地维护公平公正的市场竞争秩序,成为新时期基层执法人员的一大工作目标。
在此,笔者就查处取缔无照经营工作中面临的问题及长效机制的建立发表一些初浅的认识。
一、无照经营的概念及表现形式所谓无照经营,是指未经工商行政管理部门核准登记,擅自从事经营活动的行为。
根据《无照经营查处取缔办法》第四条之规定,无照经营的表现形式主要有:1/ 8(一)应当取得而未依法取得许可证或者其他批准文件和营业执照,擅自从事经营活动的无照经营行为;(二)无须取得许可证或者其他批准文件即可取得营业执照而未依法取得营业执照,擅自从事经营活动的无照经营行为;(三)已经依法取得许可证或者其他批准文件,但未依法取得营业执照,擅自从事经营活动的无照经营行为;(四)已经办理注销登记或者被吊销营业执照,以及营业执照有效期届满后未按规定重新办理登记手续,擅自继续从事经营活动的无照经营行为;(五)超出核准登记的经营范围,擅自从事应当取得许可证或者其他批准文件方可从事的经营活动的违法经营行为。
loCalHosT二、无照经营行为存在的现状及原因分析随着经济的快速发展,无照经营从城区到农村都以不同的形式存在着,并呈现出新的动向和特点。
1、超范围经营。
无论是城区还是农村,“挂羊头卖狗肉”超范围经营现象普遍存在,其目的是减少办证费用,这种现象主要存在于需要前置审批方可经营的农资、食品、文化娱乐等行业。
关于侦办无证无照经营查处取缔失职渎职案件的思考第一篇:关于侦办无证无照经营查处取缔失职渎职案件的思考关于对侦办无照经营查处取缔失职渎职案件的思考几年来,全国各地检察机关就政府机关工作人员因查处取缔无照经营工作失职渎职问题侦办了一批滥用职权及玩忽职守案件。
对督促政府机关工作人员履职尽责,推进依法行政起到了良好效果。
但从侦办的诸多案件看,在有关法律的理解和使用上仍有一些问题值得思考和商榷。
一、要从立法精神正确理解和使用《中华人民共和国行政许可法》和《无照经营查处取缔办法》从各地侦办的有关无照经营查处取缔失职渎职案件看,检控对象主要有以下四种情况:(1)按照行政许可先后顺序对相关行政机关工作人员分别公诉(对工商行政管理机关工作人员有诉、有不诉);(2)对行业主管机关和工商行政管理机关相关工作人员公诉;(3)对部分行政许可机关工作人员公诉(对工商行政管理机关工作人员有诉、有不诉);(4)对工商行政管理机关工作人员公诉。
对检控对象检控事实责任界定主要也有四中情况:(1)按行政许可先后责任依次由大到小;(2)行业主管机关责任最大,其他行政许可机关按许可先后责任由大到小;(3)各相关部门各打五十大板;(4)只按《无照经营查处取缔办法》追究工商行政管理人员责任。
检控对象及检控事实责任无容置疑必须按照失职渎职行为造成的危害程度及该行为人对造成危害的作用确定,可是在一些地方检察机关却屡屡出现检控对象及指控责任错位现象。
例如,有个地方在侦办河道非法采砂监管失职渎职案件中,抛却了河道采砂的主管机关河道主管部门,而对工商行政管理部门有关工作人员提起了公诉;有个地方在侦办一起粘土窑无照经营失职渎职案件中,对环保部门及工商部门有关人员提起了公诉,但对土地监管部门却没有任何追究等等。
凡此种种,不断出现被控人员上诉、上访就在所难免了。
在此我们不妨对有关法律法规的立法宗旨和立法精神进行一下剖析:(一)《中华人民共和国行政许可法》第七十七条规定“行政机关不依法履行监督职责或者监督不力,造成严重后果的,由其上级行政机关或者监察机关责令改正,对直接负责的主管人员和其他直接责任人员依法给予行政处分;构成犯罪的,依法追究刑事责任。
以下简称办法涉及三个重大问题;一是无照经营行为的内涵和外延;二是法律法规之间的转致问题;三是工商部门和其他部门的职能分工问题..这三个问题交织在一起;使得在实践中对无照办法的适用产生了各种观点..笔者就以这三个问题为中心来谈谈自己的一些看法..一、无照经营的概念以及外延办法把无照经营的概念第一次与许可证联系在一起;把无照经营行为分成五种情况:1.无证无照:应当取得而未依法取得许可证或者其他批准文件和营业执照的情形;2.普通的无照:无须取得许可证或者其他批准文件即可取得营业执照而未依法取得营业执照的情形;3.有证无照:已经取得许可证或者其他批准文件;但未取得营业执照的情形;4.无合法有效的执照:已经办理注销登记或者被吊销营业执照;以及营业执照有效期限届满未按照规定重新办理登记手续的情形;5.有照但超范围经营需取得许可证的行为:超出核准登记范围擅自从事应当取得许可证或者其他批准文件的经营活动的情形..对于办法规定的前四种无照经营行为;在办法实施以前一直是作为无照行为处理的;但是;对于第五种无照经营行为;由于在办法实施以前一直定性为超越核准的经营范围;办法的这一新规定;在实践中引起一些争议:1.办法第四条第五项规定的经营行为是否可以作为无照处理办法第四条第五项的规定和前四项的规定在措辞上有所不同..前四项的规定都是“无照经营行为”;而第五项的规定是“违法经营行为”..为此;有人认为第五项的规定不应定性为无照经营行为;因为当事人是有营业执照的..而对这种行为的查处;应当依照有关法律、法规关于超范围经营的规定进行处理..笔者认为;应从三个方面看这个问题..首先;从办法本身的规定来看;第四条第一款的规定是这样的“下列违法行为;由工商行政管理机关依照本办法的规定进行查处”;而没有一律表述为“下列无照经营行为”;但是却明确的规定了“依照办法的规定进行查处”..因此;可以理解为虽然这种超范围经营许可项目不表述为“无照经营行为”;但是可以按照办法来查处..其次;从办法的立法精神看;办法规定对超范围经营许可项目可以按照办法的规定进行处罚;实际上是规定了比以往一般的超范围经营更加严厉的措施;更加有效的打击和预防超范围经营许可项目..这一规定对于以执法权保障行政审批权有重要意义..同时;也是在执法实践中落实“处罚与教育相结合”的原则的体现..对于一般的超范围经营应以教育、引导为主;但是对于危害人体健康、存在重大安全隐患、威胁公共安全、破坏环境资源的无照经营行为;则依照办法进行查处..而这些经营行为;一般需要取得许可证才能进行..最后;从和司法机关的衔接上来看;对于一般的超范围经营行为;最高人民法院在关于适用合同法若干问题的解释第十条规定“当事人超越经营范围订立合同;人民法院不因此认定合同无效;但违反国家限制经营、特许经营以及法律、行政法规禁止经营的规定除外..”也就是说;对于需要取得许可证的经营行为;超越经营范围签订的合同无效;办法的规定实际上是从不同的角度进行了规定..因此;对于这种超范围经营许可项目的行为;不能简单的定性为超范围经营;而应该依照办法的规定作为无照经营的一种特殊的形式进行查处..2.以往的超范围经营行为都是发布在各个单行的法律、法规中进行规定的;如公司登记管理条例第七十一条规定了对公司超范围经营行为的处罚..那么;对于公司超出经营许可项目的行为是作为超范围经营还是按照无照经营处理从前面的分析可以看出;超范围经营可以分为两种;一是超范围经营许可项目;一是一般的超范围经营..超范围经营许可项目是超范围经营的一种特殊情形..以往的法规没有将超范围经营这类违法行为进行区分;导致无法有效打击和预防一些可能造成严重后果的超范围经营许可项目的行为..现在办法将这种特殊的超范围经营行为列入到无照经营行列;是对超范围经营行为的特殊规定;应当适用办法的规定进行查处..2.对第五项中的“许可证”有不同的理解..一种观点认为这里的“许可证”指的是前置许可;对于超越经营范围的经营行为;如果超越前置许可证的范围;则应按照办法定性为无照经营;对于超越后置许可证的范围的;则按照一般的超范围经营来定性..理由是:1从办法中第三条、第六条、第七条的表述可以看出;这三条里的“许可证”或者“批准文件”都是前置许可;从一个法规的同一性来讲;第四条里的许可证应该都是前置许可..2工商机关对于后置许可很难实施有效的监管..对于有哪些后置许可;工商机关无法知晓;但是有哪些前置许可却可以掌握..另外;从审批制度改革的发展方向来看;后置许可逐渐退出;这里的许可也不可能是后置许可..另一种观点认为:办法在第四条里没有明确说明是前置还是后置许可;就应该做宽泛的理解..不应认为的区别为前置还是后置..笔者认为;工商部门能够掌握的信息基本上是关于前置许可的信息;而审查企业的前置许可的情况也是工商部门的职责所在..企业经营范围登记管理规定第四条规定“经营范围分为许可经营项目和一般经营项目..许可经营项目是指企业在申请登记前依据法律、行政法规、国务院决定应当报经有关部门批准的项目..一般经营项目是指不需批准;企业可以自主申请的项目..”从表述中可以看出这里的“许可”是前置许可..该规定的第五条第一款规定“申请许可经营项目;申请人应当依照法律、行政法规、国务院决定的规定项审批机关提出申请;经批准后;凭批准文件、证件向企业登记机关申请登记..”而对后置审批没有说明..企业登记程序规定、个体工商户登记程序规定中都明确指出了工商部门对从事“法律、行政法规”和“国务院发布的决定”规定的须报经有关部门批准的经营行为的审查义务..因此;办法虽然没有明确说明是前置还是后置;但是其前提也是超越核准的经营范围;如果没有超越经营范围;从事应该取得后置许可的行为;工商部门无从监管;也无此职能..因此;赞同第一种观点;此许可是前置许可;而非后置许可..3.对于已经取得许可证但是超出许可证范围的行为如何定性许可证有很多种;如卫生许可证、化学危险品经营许可证、农药经营许可证、药草专卖经营许可证等等;如果擅自变更了许可证上的某一个内容;如化学危险品经营许可证上面罗列了经营者可以经营的一些化学危险品的名称;当经营者超出许可证的范围经营其他化学危险品时;应按照一般超范围经营还是按照办法所定性的无照经营;即可以视为未取得许可证..笔者认为;如果根据相关法律、法规规定改变这些项目都需要重新申请的;那么应视为没有取得许可证;擅自从事应当取得许可证的经营行为..如:危险化学品许可证经营许可证管理办法中华人民共和国国家经济贸易委员会令第36号第十一条规定:“经营许可证应当载明下列事项:一经营单位名称;二经营单位住所地址和经营场所;三经营单位法定代表人或负责人姓名;四经营单位的经济类型;五许可经营范围剧毒化学品应当注明品名;其他危险化学品应当注明类项;成品油应当注明油品名称;六发证日期和有效期限;七证书编号..”第十二条第一款规定:“经营单位改建、扩建或者迁移经营、储存场所;扩大许可经营范围;应当事前重新申请办理经营许可证..”因此;对于擅自扩大化学危险品经营许可证的经营范围的行为按照无照经营进行处罚..二、无照经营行为处罚的法律、法规转致问题办法第十四条第二款规定:“对无照经营行为的处罚;法律、法规另有规定的;从其规定..”对这一条款的理解应坚持三个前提:一是这里的转致并非单一的处罚幅度、措施的转致;还包括处罚主体的转致;二是这里的法规应当包括行政法规和地方性法规..三是这一款仅仅适用于法律、法规对无照经营行为处罚的规定;规章对无照经营行为的处罚规定;不再适用;应适用办法第十四条第一款的规定进行处罚..规章包括部门规章和地方政府规章;如:商品交易市场登记管理办法、商品展销会管理办法、浙江省社会中介机构管理办法等规章中关于无照经营的处罚的规定不再适用..这一条款实际上对执法者提出了更高的要求;需要执法者熟悉所有涉及无照经营行为的法律、法规;然后再对是否适用相关的法律、法规作出判断..笔者拟对涉及无照经营的现有的法律、法规进行梳理;并对如何理解第十四条第二款的规定做一阐述;以服务于一线执法..一现有的法律对无照经营行为的规定工商行政管理机关经常接触的法律有公司法、个人独资企业法、合伙企业法等主体法以及拍卖法、药品管理法、烟草专卖法、计量法、文物保护法、种子法、保险法等特殊行业的单行法..根据上位法优于下位法的原理;在关于无照经营的处罚的问题上;如果法律有明确规定的则优先适用法律;对于法律没有规定的无照经营行为;可以适用办法..如公司法、个人独资企业法、合伙企业法等对未依法领取营业执照而以公司、合伙企业、个人独资企业的名义进行经营活规定了处罚措施;那么在执法实践中;对以公司、合伙企业、独资企业名义经营的无照经营行为应按照这些法律的规定进行处罚..因此;如果无照经营主体在实际的无照经营行为中;并没有以公司、合伙企业、独资企业的名义经营;那么;可按办法进行处罚..再如;烟草专卖法第三十五条规定“无烟草专卖零售许可证经营烟草制品零售业务的;由工商行政管理部门责令停止经营烟草制品零售业务;没收违法所得;并处罚款..”这一条的规定容纳了办法第四条第一项和第五项的无照经营行为;应适用烟草专卖法的特别规定;而不应适用办法..另外;原有的法律对办法第十五条、第十六条规定的行为几乎没有进行规定;因此;对办法第十五条、第十六条规定的行为可直接适用办法进行处罚..二现有的行政法规对无照经营行为的处罚规定现有的行政法规的规定比较复杂..大概有以下几种情况:1.法律规定了对无照经营行为的处罚;但是没有细化;行政法规根据法律的授权对处罚措施进一步完善..这种情况应适用该法规;而不适用办法..如;烟草专卖法第三十五条仅规定了工商部门对“无烟草专卖许可证经营烟草制品零售业务”行为的处罚权限;但是没有进一步的具体的处罚措施;但是在第四十五条授权国务院制定实施条例..国务院制订的烟草专卖法实施条例在六十一条进一步细化了处罚措施..规定“由工商行政管理部门根据烟草专卖行政主管部门的意见;责令停止经营烟草制品零售业务;没收违法所得;处以违法经营额百分之二十以上百分之五十以下的罚款..”但是对于一些行政法规没有规定详细的处罚措施;规章进一步规定的情况;应当适用办法;而不应适用规章的规定..这种情况主要出现在主体性行政法规..如;企业法人登记管理条例第三十条第一款规定对“未经核准登记擅自开业”的行为;登记主管机关“可以根据情况给予警告、罚款、没收违法所得、停业整顿、扣缴、吊销企业法人营业执照的处罚”;但是没有明确的规定具体的处罚措施..而企业法人登记管理条例施行细则国家工商行政管理局1988年第1号令公布第六十三条的一款第一项规定对“未经核准登记擅自开业从事经营活动的;责令终止经营活动;没收非法所得;处以非法所得额3倍以下的罚款;但最高不超过3万元;没有非法所得的;处以1万元以下的罚款..”根据上位法优于下位法的原则;对于企业的无照经营行为;应当适用办法..同样的情况适用于城乡个体工商户管理暂行条例和城乡个体工商户暂行条例施行细则;私营企业暂行条例和私营企业暂行条例施行办法..2.特殊行业的单行行政法规对无照经营行为的处罚规定..特殊行业的单行法规;包括行政法规和地方性法规;如浙江省商品交易市场管理条例、印刷业管理条例、营业性演出经营许可证等法规..这些法规基本上的规定都是“未经登记擅自擅自开业”等类似的措词..如浙江省商品交易市场管理条例对“未经登记擅自举办市场”的规定;音像制品管理条例第三十九条规定“未经批准;擅自设立音像制品出版、制作.....;擅自从事音像制品出版...等经营活动的;由出版行政部门、工商行政管理部门依照法定职权予以取缔.....没收违法经营的音像制品和违法所得以及进行违法活动的专用工具、设备;违法经营额1万元以上的....”从字面上来理解;“未经核准登记”已经包含了办法第四条规定的情况;由于办法是关于无照经营的一般法规;而特殊行业的法规是针对特殊行业内的无照经营行为;因此适用特殊行业法规..3.无照经营行为的单行地方性法规与办法的选择适用..如浙江省取缔无照经营条例以下简称条例有人认为;这里的法规应该仅指行政法规;而非地方性法规..因此;在办法实施后;地方性的法规不应当再适用..笔者认为不然..理由如下:1.从学理上划分;法规包括行政法规和地方性法规;从立法法第二条的规定来看;法规包括行政法规和地方性法规..立法法第二条规定“法律、行政法规、地方性法规、自治条例和单性条例的制定、修改和废止;适用本法”..从现有的法律、法规的规定看;这里的法规也包括地方性法规;如行政诉讼法第五十二条、行政处罚法第二章的规定都明显的将法规分为了行政法规和地方性法规..根据法律的统一性;这里的法规应当包括地方性法规..2.从立法的背景看;在办法出台以前;很多地方已经出台了专门的查处无照经营的地方性法规;浙江省也在其内;这些地方性法规根据各地方的实际情况制定的法规;更适合当地的无照经营的情况;办法的出台也是在各地调研后形成的..办法没有排除各地地方性法规的适用;反而在14条第二款规定了转致适用法律、法规;从而可以看出办法无意于排除地方性法规的适用;而是为哪些没有制定地方性法规的提供查处依据..3.如何选择适用办法和地方性法规呢是不是可以随意选择呢笔者认为应当根据具体情况具体分析..立法法第六十四条第二款规定“其他事项国家尚未制定法律或者行政法规的;省、自治区、直辖市和较大的市根据本地方的具体情况和实际需要;可以先制定地方性法规..在国家制定法律或者行政法规生效后;地方性法规同法律或者行政法规相抵触的规定无效;制定机关应当及时予以修改或者废止..”立法法在制定法律、行政法规、地方性法规以及规章等规定必须遵循的法律原则;在选择适用办法和浙江省取缔无照经营条例时;应当注意遵循下列规则:1对于条例有规定的而办法没有界定的无照行为;适用条例的规定..如条例第六条第一项对“出租、出借、转让营业执照”的规定;办法没有涉及;因此;对于这类行为;适用条例而非办法..还有;条例中对屡教不改的无照的经营行为规定了较为严厉的措施;可以没收其用于无照经营的工具、设备..而办法对这种情况没有规定..对有屡教不改的情节的无照经营行为;可以适用条例..2对于办法有规定的;条例没有规定的;适用办法..如办法第十四条第二款规定了对“规模较大、社会危害严重”“危害人体健康、存在重大安全隐患、威胁公共安全、破坏环境资源”的特殊的无照经营的处罚措施和幅度;那么工商部门对这类案件进行处罚的时候;应适用办法而非条例..3对于一般的无照经营行为;根据条例的处罚措施和幅度不应和办法抵触..三、对无照经营行为查处的职能分工办法将对无照经营行为的查处赋予了工商部门;对第一款第一项和第五项的处罚同时也赋予了许可部门..而现有的法律、法规对无照经营行为处罚的分工的规定不同..那么该如何处理这些特殊的法律、法规对无照经营的处罚规定呢通过对目前法律、法规对无照经营的特殊规定;笔者认为;应分为以下几种情形分别对待:1.特殊行业法律、法规对特殊行业的无照经营的处理在职能分工、罚种、罚幅有特别规定的;从其规定..有关行业法律、法规对工商机关的监管职能有规定的;应适用有关法律、法规的规定;工商机关根据特殊法律、法规对部门职能的分工;对特殊行业的超范围经营和无照经营行为进行查处..现有的法规中;有的明确规定了工商部门的监管职责;如;浙江省商品交易市场管理条例第二十七条第一款明确规定由市场监督管理机关处理;浙江省经纪人管理条例第六条明确县级以上工商行政管理部门是经纪人和经济活动的监督管理机关..电影管理条例第五十五条也明确规定“对擅自设立电影片的制片单位”;或者“擅自从事电影经营活动”;由工商行政管理部门予以取缔;并可以处以罚款..同样的规定见于危险化学品安全管理条例、音像制品管理条例..有的对一般的无照经营行为规定了工商部门的职责;但是对于超出许可证范围经营需要取得许可证的经营行为;规定了其他部门的监管职责;对工商部门的职责则没有涉及..如:印刷业管理条例第三十四条规定:“违反本条例规定;擅自设立或者擅自从事印刷经营活动的;由公安部门、工商行政管理部门依据法定职权予以取缔;没收...处于违法经营额...罚款..”而第三十五条又规定对“印刷业经营者”“未取得出版行政部门的许可;擅自兼营或者变更从事出版物、包装装璜印刷品或者其他印刷品印刷经营活动;或者擅自兼并其他印刷品经营者的”行为;由县级以上地方人民政府出版行政部门责令停止违法行为;并处以罚款..同样的规定见于出版管理条例、娱乐场所管理条例、农药管理条例..根据法律适用的原则;工商机关应根据特殊行业法律、法规的规定来履行监管职能..办法第十四条第二款的转致不仅仅是处罚种类和幅度的转致;还是处罚主体的转致..2.特殊的行业法律、法规没有明确规定工商部门依据哪个法律、法规进行处理;但是明确规定了监管机关是工商部门..这种情况下;工商部门可以根据办法或者相关法律、法规进行查处..如浙江省文化市场管理条例没有无照经营行为的规定;但是第六条规定“工商行政管理、公安、卫生、....等部门;应当按照各自的职责;对文化市场进行监督管理”..盐业管理条例第二十六条规定对“擅自开发盐资源、开办制盐企业” 的行为;由地方人民政府或有关行政主管部门按照国家有关规定处理..3.特殊的行业法律、法规对工商部门的职责没有涉及;但是说明了工商部门可以依据职责进行查处的情况下;工商部门可以依据办法或者相关法律、法规进行处罚..如营业性演出管理条例规定“违反国家工商、税务、卫生等法律、法规的;由有关部门依法予以处罚..”4.在有关的行业法律、法规对工商部门查处无照经营的行为进行限制的情况下;依其规定..如兽药管理条例第四十七条规定“本条例规定的行政处罚;由县级以上人民政府畜牧兽医行政管理部门决定..但是违反本条例的十六条和第七章关于商标和广告的规定应当予以行政处罚的”;由工商行政管理机关决定;畜牧兽医行政管理部门协助查处..该条例第十六条规定的是在城乡集市贸易市场经营兽药应当持有兽药经营许可证和营业执照..第七章是关于商标和广告的规定..可见该条例已经将无照经营行为的查处分给了两个部门;而工商机关只负责集贸市场中的兽药经营行为..。
适用《无照经营查处取缔办法》应当注意的几个问题杜茂德高长玉国务院《无照经营查处取缔办法》已经颁布实施,这一行政法规对于查处与取缔非法经营,保护合法公平竞争,增强工商行政执法权威具有重要意义。
在执行该行政法规实践中,笔者认为有以下问题应该引起执法人员的注意。
一、注意无照经营行为的范围界定。
在以往法律法规的规定中,无照经营一般是指未经工商行政管理机关核准登记而擅自从事经营活动的行为。
而《无照经营查处取缔办法》对此进行了扩大解释,该办法第四条明确规定,下列五种违法行为都属于该办法所调整的无照经营行为。
一是应当取得而未依法取得许可证或者其他批准文件和营业执照,擅自从事经营活动的无照经营行为;二是无须取得许可证或者其他批准文件即可取得营业执照而未依法取得营业执照,擅自从事经营活动的无照经营行为;三是已经依法取得许可证或者其他批准文件,但未依法取得营业执照,擅自从事经营活动的无照经营行为;四是已经办理注销登记或者被吊销营业执照,以及营业执照有效期届满后未按照规定重新办理登记手续,擅自继续从事经营活动的无照经营行为;五是超出核准登记的经营范围、擅自从事应当取得许可证或者其他批准文件方可从事的经营活动的违法经营行为。
二、注意无照经营的处罚适度。
如果单纯从《无照经营查处取缔办法》第十四条规定看,该法规对无照经营的处罚十分严厉。
除没收非法所得外,并处2万元以下;2万元以上20万元以下;没收专门用于从事无照经营的工具、设备、原材料、产品(商品)等财物,并处5万元以上50万元以下的罚款三个档次的行政处罚。
构成犯罪的,还要依照刑法非法经营罪、重大责任事故罪、重大劳动安全事故罪、危险品肇事罪的规定追究刑事责任。
但是,我们在执行这部行政法规时,必须对法规的通篇规定进行考虑,不能一叶障目,失之偏颇。
该法规第八条规定,工商行政管理部门查处无照经营行为,实行查处与引导相结合、处罚与教育相结合的原则。
对于下岗失业人员或者经营条件、经营范围、经营项目符合法律、法规规定的,应当督促、引导其依法办理相应手续,合法经营。
“查处取缔无证无照经营工作”理论与实践研讨会上的发言大家好,我叫朱银昌,是新浦工商局路北工商所的一名网格监管员。
我所管辖的网格包括陇海步行街、整洁路,属于新浦区的繁华地段,商户类型也是多种多样,相对的,辖区无照经营的类型也比较多。
近几年我辖区比较突出的无照经营类型就是KTV等歌舞娱乐场所的无照经营。
我们都知道歌舞娱乐场所需要的前置条件比较多、存在的安全隐患也非常大。
区里文化、消防、环保、公安、工商等部门采取监管措施,但无证照经营KTV现象未从根本上得到遏制,并且不断产生,扰乱市场秩序,带来安全事故隐患。
大家应该还记得20XX年9月20日,深圳龙岗舞王俱乐部发生一起特大火灾事故,造成44人死亡、88人受伤;20XX年1月31日,福州长乐拉丁酒吧也发生一起重大火灾事故,造成17人死亡、20人受伤。
这两起事故有着惊人的相似之处,那就是都属于“无证无照”或“证照不全”非法经营的娱乐场所。
大家不禁要问,这类“无证无照”或“证照不全”的娱乐场所为什么会长期存在呢?这涉及到“无证无照”行为的查处取缔问题。
这个问题看似简单,但是在实际工作中,往往是大家都管,但又都不管。
这也正是深圳舞王俱乐部、福州拉丁酒吧为什么长期非法经营的根源。
这两起事故中相关职能部门包括工商都被问责,无照经营KTV就像是一个随时会引爆的炸药包,亟需引起监管人员的重视,依法综合治理和规范。
下面我先说说我所接触的无照经营KTV的情况一个是数量多。
分局统一组织各个工商所对KTV调查摸底,全区现存KTV经营场所59家,证照齐全29家,无证照经营30家,无照经营户比正常经营户数还多。
二是规模大。
KTV因为行业的特殊性,营业面积都比较大,少则几百平米,多则几千平米。
包间数量少则十几,多则几十。
三是多在主城区。
90%以上都在主城区人口密集处。
四是消防隐患大,几乎所有无照经营KTV都是由于消防不过关,不能申领营业执照,这些KTV包间多、通道多,进去之后像迷宫一样,消防隐患非常大。
对《无照经营查处取缔办法》的修改建议按照商事制度改革的安排部署和推进情况,《无照经营查处取缔办法》调整的法律问题已经有了新的变化,对条文内容进行修订和完善势在必行,这是当前全面深化改革的必然要求。
一、修改标题对于《无照经营查处取缔办法》的标题,一些人认为应当增加“无证”二字,删除“取缔”二字。
这个修改建议具有一定的进步性,但笔者认为还不够全面。
《无照经营查处取缔办法》制定时间早,有一定计划经济色彩,而未来立法的方向是商事立法统一。
笔者认为,此次修改应适应改革发展要求,删除标题中的“查处”二字,修改为《商事主体证照管理办法》。
二、修改立法宗旨根据《无照经营查处取缔办法》第一条的规定,该法的立法宗旨是“维护社会主义市场经济秩序,促进公平竞争,保护经营者和消费者的合法权益”。
笔者认为,这一条应该进行修改。
从行为目的看,国家实施证照管理的主要目的是确保交易安全、保证税收。
因此,有必要将该法的立法宗旨修改为“维护国家利益,确保交易安全,制定本办法”,以开宗明义的方式点出证照管理的必要性和重要性。
三、删除第二条《无照经营查处取缔办法》第二条规定,任何单位和个人不得违反法律、法规的规定,从事无照经营。
该条规定使用了“任何”这样的绝对化用语,与《无照经营查处取缔办法》第二十一条的规定明显存在冲突,逻辑不严谨,表述不周严。
笔者建议,删除第二条,增加一条规定:“商事主体从事生产经营活动,应办理证照,并依法纳税。
”四、回归立法本意《无照经营查处取缔办法》第三条规定,对于依照法律、法规规定,须经许可审批的涉及人体健康、公共安全、安全生产、环境保护、自然资源开发利用等的经营活动,许可审批部门必须严格依照法律、法规规定的条件和程序进行许可审批。
工商行政管理部门必须凭许可审批部门颁发的许可证或者其他批准文件办理注册登记手续,核发营业执照。
该条着重强调了《无照经营查处取缔办法》的调整对象,包括“人体健康、公共安全、安全生产、环境保护、自然资源开发利用”等内容。
浅谈对《无照经营查处取缔办法》某些条款的理解
杨碧琳
【期刊名称】《中国工商管理研究》
【年(卷),期】2003(000)007
【摘要】@@ "无照经营"一直是工商行政管理工作中的一颗顽瘤,屡禁不止.因为法律法规的不完善,一度使查处取缔无照经营工作陷入被动无力的状态.所幸的是,国家有关部门针对这种现象,出台了<无照经营查处取缔办法>(以下简称<办法>)并于2003年3月1日起正式实施,它的出台令人欢欣鼓舞,一直以来,我们都期待能够有这样一部统一的行政法规来规范与查处屡禁不止的无照经营行为.
【总页数】2页(P44-45)
【作者】杨碧琳
【作者单位】广东省广州市工商行政管理局番禺分局
【正文语种】中文
【中图分类】D9
【相关文献】
1.修改《无照经营查处取缔办法》浅议 [J], 孙永祥
2.一把查处取缔无照经营的利剑--谈《无照经营查处取缔办法》 [J], 郭群
3.对《无照经营查处取缔办法》转致规定的理解和适用 [J], 胡文校
4.《无照经营查处取缔办法》理解适用中的几个问题 [J], 刘孟哲
5.关于在《矿法》中吸纳《无照经营查处取缔办法》有关规定的建议 [J], 依凭
因版权原因,仅展示原文概要,查看原文内容请购买。
浅析《无照经营查处取缔办法》的转致条款【内容简介】:《无照经营查处取缔办法》的转致条款直接关系到如何正确适用法律。
本文针对长期以来对转致条款的模糊认识,从四个方面指出该转致条款的转致范围是处罚依据而不是处罚主体。
针对无照经营案件经常出现的法律竞合问题,本文提出了三原则并予以阐述。
最后,本文就专门法律中无照经营管辖主体的法律保留事项作了分析,指出应依据职权法定和法律优先原则确立执法主体。
【关键字】转致处罚依据管辖主体法律竞合法律优先《无照经营查处取缔办法》(以下简称《办法》)迄今为止已经实施六年了,它是一部以工商部门为主实施的行政执法法规,颁布之后拓展了工商执法的范围。
但由于《办法》第十四条存在转致条款,从而给执法人员适用这部法规带来了一定的困难,本文拟就转致的范围、转致的原则和转致的具体指向做一个初步的分析。
一、《办法》在无照经营管理法律体系中的位置《无照经营查处取缔办法》第十四条第二款规定:“对无照经营行为的处罚,法律、法规另有规定的,从其规定”。
这一条立法是为了使《办法》与整个无照经营法律体系统一协调起来,保证各种类型无照经营管理和处罚措施的连续性。
对这一条款的理解也要把握两个原则:一是合法性原则,转致条款虽然只有短短的一行字,但对适用《办法》作了明确的限制,决定了《办法》的主要作用在于对原有无照经营法律体系的拾遗补缺,保证无照经营行为执法主体和处罚措施不缺位。
按照该法条要求,处罚依据该转致的都要转致,无论相关法律、法规是在《办法》公布前还是公布后施行的,是已经颁布的还是将来要颁布的。
此外,依据转致过去的法律法规,可以给查处的无照经营行为准确定性。
《办法》第二条规定:“任何单位和个人不得违反法律、法规的规定,从事无照经营。
”什么经营行为属于法律法规规定需要办照的经营行为,转致的法律、法规有明确规定。
《办法》和转致法律结合对照,才能准确定性处罚。
二是合理性原则。
我国的商事登记法律的思路一直是市场主体的主体资格和经营资格合二为一,体现在一张营业执照上,这就直接导致众多的经营资格许可专门法律中出现了工商部门的职权。
《办法》的出台,既是这一思路的延续,同时也主要考虑到工商部门建制范围广、执法能力强,通过重新定义无照经营概念,将特许经营资格的管理,同时赋予了工商部门,从而出现了边界不那么清晰的“双重管辖”局面。
相对于前置特许部门只需要掌握专业许可法和《办法》,工商部门需要掌握的法律众多,这就需要正确理解十四条第二款的含义,合理看待工商部门在无照经营管理中所处的角色,防止走向“包打天下”和“无所作为”两种极端。
二、转致条款是处罚依据的转致执法人员对《办法》第十四条第二款理解最困扰的地方是这是处罚依据的转致还是执法主体的转致?我们分析,该转致条款不是执法主体的转致条款,而是处罚依据转致条款。
理由如下:一、《无照经营查处取缔办法》第四条规定了工商行政管理部门对五种违法行为按照《办法》予以查处,这是该法规明确规定了工商部门对无照经营违法行为的处罚职能,此处没有附但书条款。
二、从行文逻辑上分析,第十四条第二款与第一款应该同属处罚依据的性质。
第十四条第一款表述了工商部门处罚无照经营的依据,第二款所述“对无照经营的处罚,法律、法规另有规定的,从其规定。
”这个“处罚”只有理解为处罚依据,因为只有两款说的是同一个概念,才具有逻辑上的一致性,才能放在一个法条中。
国务院《行政法规制定程序条例》第五条规定?,“行政法规应当备而不繁,逻辑严密,条文明确、具体,用语准确、简洁,具有可操作性。
”如果第二款是执法主体的转致,那么应该放在《办法》第四条里,否则该条款就属于重大的行文逻辑的差错,从反面证明了这种假设不成立。
三、如果是执法主体的转致,应该使用其他法律类似的表述方式。
《反不正当竞争法》第三条第二款规定:“县级以上人民政府工商行政管理部门对不正当竞争行为进行监督检查;法律、行政法规规定由其他部门监督检查的,依照其规定。
”《产品质量法》第八条第三款规定:“法律对产品质量的监督部门另有规定的,依照有关法律的规定执行。
”由此可见,法律法规对执法主体的转致的表述都有“部门”两个字,表达方式具体明确。
《办法》第十四条第二款如果真是执法主体转致,也应该在“处罚”后加上“部门”两个字。
四、从前置许可审批部门的转致条款推断工商部门的转致条款是处罚依据的转致。
《办法》第四条第二款规定对需要前置审批的无照经营行为,许可审批部门亦应当依照法律、法规赋予的职责予以查处。
该《办法》第十七条规定:前置许可部门按照审批许可的法律、法规的规定处罚;对处罚没有规定的,许可审批部门应该按照《办法》第十四条处罚。
《办法》第十四条第一款规定的处罚主体是工商部门,那么对“许可审批部门应该按照《办法》第十四条处罚”只能是处罚依据的转致。
从对应关系上说,《办法》第十七条转致的表述方式与第十四条第二款相同,从侧面也验证了《办法》第十四条第二款是工商部门处罚依据的转致,而不是处罚主体的转致。
三、适用转致条款的条件和一般原则从《办法》第十四条第二款的文意理解,转致过去的条款要符合以下条件:一、处罚依据是法律、法规条款,且有明确的处罚幅度,转致过去的处罚依据不能是部门规章。
二、转致过去的处罚依据是对“无照经营”进行管理的条款。
如果两者有一个条件不符合,就不能转致到该条款。
《办法》第四条规定了五种无照经营行为,其中第二、三、四项行为专属工商部门管辖,这类案件无照经营的范围不涉及行政许可、行政审批,按照无照经营当事人使用的经济体组织的名义,分别按照相应的登记法规确定适用相应的法律规范(主体法),如,公司无照经营服装的,适用《公司法》、《公司登记管理条例》。
第一项和第五项属于双重管辖案件,违法行为同时违反了前置许可法规和登记类法规,也就产生了一个违法行为有多个法条同时可以适用的情况,这种现象类似于刑法中的“法条竞合”。
产生以上问题的原因在于,管理无照经营违法行为的多个法律条文本身存在着一种内容上的交叉和包容关系。
出现“法条竞合”情况,一般处理原则为适用一个法律条文处罚,“法条竞合”的法律适用原则主要是有:一、如果法条本身有规定,从其规定。
二、特别法条优于普通法条。
三、选择一个处罚较重的法条进行认定并处罚原则。
如,不论是个体户还是公司无照经营危险化学品,都应转致适用《危险化学品管理条例》,其依据的是特殊法优于一般法的法律适用原则,但如果公司无照经营危险化学品造成严重后果,还应当选择处罚较重的法律,这依据的是第三条选择较重法条处罚原则。
四、处罚依据转致的三种情况分析执法实践中,转致过去的法律法规条款会出现以下情况:一是转致的条款规定了工商部门监督管理权,也规定了处罚种类幅度,对这类违法行为,工商部门应当转致适用相应的条款。
目前发现符合条件的有如下法律条款:1、《印刷业管理条例》第34条;2、《危险化学品安全管理条例》第57条;3、《互联网上网服务营业场所管理条例》第27条;4、《音像制品管理条例》第39条;5、《出版管理条例》第55条规定; 6、《电影管理条例》第55条;7、《城市房地产开发经营管理条例》第34条;8、《报废汽车回收管理办法》第20条;9、《粮食流通管理条例》第41条;10、《工业产品生产许可证管理条例》第48条,第65条; 11、《食品安全法》第84条。
12、《烟草专卖法》第35条,《烟草专卖法实施条例》第61条;13、《拍卖法》第60条二是转致的条款规定了工商部门监督管理权,没有规定具体处罚种类和幅度。
如《娱乐场所管理条例》(2006年3月修订实施)第四十条规定,擅自从事娱乐场所经营活动的,由工商行政管理部门、文化主管部门依法予以取缔;因为取缔只是一种措施、手段,达到阻止当事人非法经营的目的,不是处罚种类,那么对无证无照经营娱乐行业,该条就没有规定如何处罚,无论是工商部门还是文化部门,都只能按照《办法》第十四条第一款的具体规定查处。
三是转致的条款规定了处罚幅度,但没有设定工商部门的处罚主体身份。
对这一现象要具体分析,比如新《保险法》第一百五十九条规定:“违反本法规定,擅自设立保险公司、保险资产管理公司或者非法经营商业保险业务的,由保险监督管理机构予以取缔,没收违法所得,并处违法所得一倍以上五倍以下的罚款;没有违法所得或者违法所得不足二十万元的,处二十万元以上一百万元以下的罚款。
”《保险法》规定了保监会是无证擅自从事保险经营的执法部门,没有提到工商部门。
在执法管辖上,专门法律与《办法》的规定不一致,按照职权法定和法律优先原则,应该按照《保险法》确定管辖部门。
依据职权法定原则,“行政主体的权力是有限的,不仅法律明确禁止的不能为之,而且法律没有授权的,也不得为之。
”①简言之,对于行政执法主体的管辖范围,法无授权即禁止。
《保险法》明确规定了保监会为执法主体,同时意味着排除了其他执法部门的管辖,因此,《保险法》与《办法》对管辖部门的规定不是并行不悖的关系,而是有冲突的,需要按照相关原则进行选择。
依据法律优先原则,“在法律尚无规定,行政法规、规章在各自范围内作了规定时,一旦法律就此事项作了规定,法律优先,其他法律规范的规定必须服从于法律。
”②《立法法》第七十九条规定,法律的效力高于行政法规、地方性法规、规章。
行政法规的效力高于地方性法规、规章。
根据以上原则和《立法法》中的法律适用指引,应当按照上位法优于下位法选择适用法律。
由于《保险法》是法律,《办法》是行政法规,前者位阶层次比后者高,应当按照《保险法》确定执法主体,《办法》作为行政法规,不能超越位阶次序扩大执法主体的范围。
工商部门遇到此类案件,应当及时移送有权部门处理。
这种由专门法律另行规定处罚主体现象也在银行、保险、基金、药品管理、种子生产经营等管理法律中出现。
法律如此设计,一是考虑到专业管理部门具有专门职能,将无证无照经营的执法权在各个部门之间进行合理分配;二是取缔这些无证违法行为涉及到一定的专业知识和查处的手段、措施,因此没有将工商部门纳入到执法主体中。
综上所述,《办法》的出台,既扩大了工商执法权,同时,也对工商部门适用《办法》提出了较高的法理理解的要求。
在《商事登记法》将经营者的主体资格和经营资格分开之前,工商部门仍需要承担绝大多数前置许可的把关职责,对转致条款的选择也成为每天需要面对的课题。
①应松年,《行政法与行政诉讼法》,中国法制出版社,2009年5月第一版,第47页②应松年,《行政法与行政诉讼法》,中国法制出版社,2009年5月第一版,第42页。