集装箱材料技术要求
- 格式:doc
- 大小:3.57 MB
- 文档页数:43
打包型集装箱房屋技术参数1.结构参数:-集装箱房屋采用标准集装箱作为基础结构,常见的尺寸包括20英尺(约6米)和40英尺(约12米)。
-结构材料一般采用钢材,具有良好的强度和稳定性,适于多次拆装和运输。
-框架结构一般由钢制柱和梁组成,连接方式采用螺栓、焊接等固定方法。
2.外墙材料:-外墙通常采用彩钢板、铝合金板、玻璃幕墙等材料,具有防水、防火、隔热等功能。
-外墙材料可以根据需求进行定制和更换,以适应不同环境和风格要求。
3.内部隔墙:-内部隔墙一般采用轻钢龙骨、隔墙板等材料,具有良好的隔音和隔热性能。
-隔墙结构可根据需要进行调整和改造,以满足不同空间布局的要求。
4.屋顶结构:-屋顶结构一般采用钢构架和夹芯板构成,具有较好的保温、遮阳和排水功能。
-屋顶的材料也可以根据实际需求选用不同类型,如瓦片、彩钢板等。
5.地板材料:-地板一般采用水泥地面或复合地板,也可根据需要选用其他材料,如木地板、瓷砖等。
-地板结构坚固,适用于各种活动和载荷。
6.窗户和门:-窗户一般采用铝合金窗框和防弹玻璃,保证安全性和采光效果。
-门一般采用防盗门或防火门,以保证房屋内部的安全。
7.电气设备和管道:-打包型集装箱房屋的电气设备一般包括照明、插座、空调等,根据需要可进行定制。
-水暖管道一般采用PVC或铜管,具有耐腐蚀、耐高温等特点。
8.隔热和保温:-打包型集装箱房屋通常配备保温材料,如聚苯乙烯泡沫板、聚氨酯保温板等,以增加房屋的隔热性能。
总之,打包型集装箱房屋具有结构坚固、可移动、方便拆装、环保等特点,可以灵活应用于各种场所,包括住宅、商业单位、工地办公室等。
通过调整和改造内部配置,可以满足不同场所的需求,并为使用者提供舒适的居住和工作环境。
QB集装箱材料技术要求Technical Requirements for Container Materials版本号2004/V2.0中国国际海运集装箱(集团)股份有限公司发布前言 (2)1 范围: (3)2 引用标准 (3)3 总则: (5)4 钢材 (6)4.1 卷钢 (6)4.2 方/矩形管 (8)4.3 槽钢 (9)4.4 扁钢 (10)5 油漆 (11)6 木地板 (12)7 非标外构件 (15)7.1 锁杆、锁座及配件 (15)7.2 门封胶条 (17)7.3 门铰链、门耳朵、铰链销、衬套、平垫圈 (19)7.4 角件 (21)7.5 商标 (24)7.6 铭牌 (24)7.7 通风器 (25)7.8 绳钩、拉筋和门钩 (26)7.9 门绳 (27)7.10 胶垫、胶塞 (28)7.11 密封胶 (29)7.12 前端地板支撑 (30)7.13 塑料地板角撑 (31)7.14 塑料门封压条 (31)8 标准外构件 (32)8.1 螺栓(BOLT) (32)8.2 螺母(NUT) (33)8.3 哈克钉(HUCK-BOLT) (34)8.4 弹垫(SPRING WASHER) (36)8.5 铆钉(RIVET) (37)8.6 自攻螺钉(SELF-TAPPING SCREW) (39)9 重要生产辅助材料 (40)9.1 焊丝 (40)9.2 钢丸、钢砂、钢丝头 (40)9.3 气体(CO2、AR) (41)10 材料存储注意事项 (42)随着集团集装箱产业的迅速壮大和发展,为规范、评价、检验、和指导集团下属集装箱制造厂的质量控制标准,缩小差距,提高集团集装箱的整体质量和市场竞争力,特编制本标准(QB/ZJ 001—2004),以确保集团下属集装箱制造厂能按明确的技术要求和质量验收准则进行管理。
本标准编号说明:QB ———企业标准ZJ ———中集集团001 ———集装箱原材料技术要求2004———制定年份本标准起草单位:中集集团集装箱营运事业部设计部本标准起草人:何思东、陈竟华本标准供内部使用1范围:本标准规定了集装箱所用原材料及制造过程中重要生产辅助材料的技术要求。
集装箱的材料
集装箱是现代货物运输中不可或缺的一种装载工具,它的主要材料包括钢铁、
铝合金和玻璃钢等。
这些材料各有特点,能够满足不同的运输需求。
首先,钢铁是制作集装箱最常用的材料之一。
钢铁集装箱具有优良的强度和耐
用性,能够承受重压和恶劣环境的考验。
此外,钢铁材料还具有较高的防腐蚀性能,能够有效延长集装箱的使用寿命。
因此,钢铁集装箱在海运和陆运中被广泛应用,成为重要的货物运输工具。
其次,铝合金集装箱也是一种常见的材料选择。
相比于钢铁,铝合金具有更轻
的重量和更优异的抗腐蚀性能,因此在空运和长途运输中备受青睐。
铝合金集装箱不仅能够减轻运输成本,还能够提高货物的运输效率,成为现代物流行业不可或缺的一部分。
此外,玻璃钢集装箱也逐渐受到人们的关注。
玻璃钢具有优异的耐腐蚀性能和
良好的密封性能,能够有效保护货物免受外界环境的影响。
因此,在化工品和食品等特殊货物的运输中,玻璃钢集装箱得到了广泛的应用。
总的来说,不同的集装箱材料各有优缺点,能够满足不同领域的货物运输需求。
在选择集装箱材料时,需要根据具体的运输方式、货物特性和运输距离等因素进行综合考量,以确保货物能够安全、高效地运达目的地。
随着科技的不断进步,集装箱材料的研发和应用也将不断创新,为货物运输行业带来更多便利和发展机遇。
集装箱制造工序
集装箱制造是一个复杂而精密的过程,涉及多个工序和技术要求。
本文将详细介绍集装箱制造的工序和其主要步骤。
1. 材料准备
在集装箱制造的第一步,需要准备适当的材料和器具。
主要包
括钢板、焊接材料、涂料、密封件等。
这些材料的品质和适用性对
集装箱的质量有着重要的影响。
2. 钢板切割和成型
钢板是制造集装箱的重要材料之一。
它们需要进行切割和成型,以满足集装箱的尺寸和形状要求。
切割可以使用火焰切割、等离子
切割或激光切割技术进行,而成型可以通过冷弯、热弯、冲裁等工
艺实现。
3. 焊接和连接
钢板的切割和成型完成后,需要进行焊接和连接工序。
焊接包
括角焊、对接焊、焊缝打底等,以确保集装箱的牢固和密封性能。
连接则涉及到集装箱的各个部件的组装,如侧板、底板、屋面板等。
4. 表面处理和防腐
制造好的集装箱需要进行表面处理和防腐处理,以提高其耐久
性和外观质量。
表面处理包括喷砂、喷涂和抛丸等工艺,而防腐处
理则通过涂覆防锈漆和防锈剂等方式实现。
5. 配件安装和组装
在集装箱制造的最后阶段,需要安装和组装各种配件。
这包括
门锁、铰链、吊环、密封件等。
配件的安装需要严格按照规范进行,以确保集装箱的功能完善和安全性能。
总结
集装箱制造工序中,准备材料、钢板切割和成型、焊接和连接、表面处理和防腐、配件安装和组装是主要步骤。
这些工序在保证质
量和性能的同时,要严格遵循相关规范和标准,以满足用户的需求和要求。
预制舱与储能集装箱的技术要求1. 引言预制舱和储能集装箱是在建筑和能源领域中广泛使用的设备,具有重要的技术要求。
本文将介绍预制舱和储能集装箱的技术要求,以确保其安全、可靠和高效的使用。
2. 预制舱的技术要求预制舱是由预制混凝土或钢结构制成的建筑模块,用于快速搭建建筑物。
以下是预制舱的技术要求:- 结构强度:预制舱的结构必须具有足够的强度和刚度,以承受建筑物的荷载和外部环境的作用力。
- 防水性能:预制舱的连接部位和墙体必须具有良好的防水性能,以防止水渗透和漏水。
- 隔热性能:预制舱的墙体和屋顶必须具有良好的隔热性能,以提供舒适的室内环境和节能效果。
- 火灾安全:预制舱的材料和结构必须符合相关的消防安全标准,以确保在火灾情况下的安全逃生和防火扩散。
- 耐久性:预制舱的材料和结构必须具有足够的耐久性,以延长其使用寿命并减少维护成本。
3. 储能集装箱的技术要求储能集装箱是用于存储和释放电能的设备,具有重要的技术要求。
以下是储能集装箱的技术要求:- 安全性:储能集装箱的电池系统必须具有高度的安全性,防止电池过热、短路和爆炸等意外事件。
- 效率:储能集装箱的能量转换效率必须高,以提高能源利用效率并减少能量损失。
- 可靠性:储能集装箱必须具有稳定可靠的性能,以确保长期稳定的电能存储和释放。
- 控制系统:储能集装箱必须配备先进的控制系统,以监测和控制电池状态、能量转换和电能管理等功能。
- 环境适应性:储能集装箱的设计和材料必须能够适应不同的环境条件和温度范围。
4. 总结预制舱和储能集装箱的技术要求对于确保其安全、可靠和高效的使用至关重要。
预制舱需要具备结构强度、防水性能、隔热性能、火灾安全和耐久性等要求。
而储能集装箱需要具备安全性、效率、可靠性、控制系统和环境适应性等要求。
通过满足这些技术要求,预制舱和储能集装箱能够发挥其在建筑和能源领域中的重要作用。
集装箱的制作技术方案一、防爆集装箱的外形尺寸:长*宽*高=5000*2200*2600mm:1个,集装箱安全负苛SWL为3吨,要求提供中国船级社CCSI的检验证书,以及无损探伤、试重检验的相关证书。
(含CCSI)检验证书)。
防爆等级I级。
二、集装箱的制作工艺要求:1、基本结构形式为:四周由结构梁围成框架,外设大波纹板,顶部设置吊耳。
2、底框和顶部门框全部采用16#国标槽钢制作,包括底部的叉车槽。
3、顶部框架除门框外采用14#国标槽钢制作。
4、前后立柱采用6mm厚的钢板标准压型件,门立柱两边外框采用100#国标方钢管。
a.) 大门采用标准2000mm*1000mm304不锈钢板材料防火门,门整体凹进去50mm左右,防止吊装过程中碰撞损坏。
b.) 逃生门采用标准850mm*750mm304不锈钢板材料制作,门整体凹进去50mm左右,防止吊装过程中碰撞损坏。
c.) 440V/60HZ电源进线孔处,采用防雨保护设计。
5、箱体的八个角均采用标准集装箱角配件。
6、底盘a) 边框在正面门口槽钢槽向内,其余三面槽钢槽向外。
b) 边框纵向及横向的中间位置各设置二道加强结构。
c) 底盘四面在各面中心位置开叉孔,叉车槽不应破坏底盘承载结构的连续性和完整性,否则应对叉口处进行局部加强,各面和两叉车槽孔边距离为800mm,正面的叉车槽孔加焊60mm的防撞块。
d) 底板采用6mm厚的钢板制作,与底框槽钢的焊接处按CCSI要求满焊。
7、顶部a) 顶内框采用40*40*4mm的方通制作成内支撑框架,纵向设置二道、横向设置三道的支撑结构,中间设计成稍有拱形,以利排水防漏;b) 顶板采用3mm厚钢板,顶板与顶框架槽钢、角配件的焊接处内外均要求满焊,与顶内框的方通的焊拉处亦按SSCI要求焊满;c) 门上方的顶板伸出与角配件平齐,作为挡雨的门缘。
8、外板采用3mm厚的大波纹瓦愣钢板竖向制作,与顶框架、底框架的槽钢,以及角配件的焊接处内外均按CCSI要求焊满,波纹板之间的连接内外均要求为自动焊的满焊。
集装箱改造技术要求1、集装箱改造数量表如下:2、集装箱改造后功用40尺高柜集装箱:a:职工宿舍示意图如下:b:厨房+餐桌(会议)示意图如下:C:办公室+项目人员住宿示意图如下:20尺集装箱:男女卫生间+浴室示意图如下:3、集装箱技术要求1)顶面使用保温材料,底板要求使用防滑材料,且能尽量降低走动时的声音。
2)侧面隔热板采用ESP夹芯板,此外厨房还需增加岩棉,隔热厚度大于5cm。
3)集装箱外部统一进行喷涂,喷涂为黄色。
4、室内电器、电线要求1)根据功用配置合理的5孔插座、电话线、网线插座、1个专用空调插座。
2)设置一个室内配电箱、空气开关。
3)基本线路:所有室内电线全部通过穿线管布置,电缆走2.5cm 线槽固定明路,安装2个以上日光灯。
4)室内电路布置除考虑上述电器设备外,还要单独布置1条1.5p 空调电路。
5、门、窗1)门采用防盗门96*205cm。
2)窗根据集装箱功用性,不小于100*100cm,防盗窗(不锈钢)不小于110*110cm。
3)每门、窗加遮雨板。
4)门、窗的布置按图样可适当调整,要求布局合理。
6、地板在原有木地板上加(中档)复合地板。
7、空调及排风扇空调根据图样安置1.5匹挂式空调,(不选用变频空调,国内知名品牌),排风扇根据需求安置。
8、卫生间、浴室设施便池采用不锈钢的,洗手台需美观,实用性较强。
电淋浴器采用国内知名品牌。
3、其它要求1)旧箱应达到7~8成新,无严重挤压。
2)办公室除配空调线管孔外,需增加一个用于监控设备线路的管孔。
3)集装箱内功用设施(床,桌椅、橱柜、电器、钢件等)选用质量可靠的产品。
4)提供装修图纸一份。
集装箱防腐涂料及涂装技术标准集装箱防腐涂料及涂装技术标准一、引言随着国际贸易的不断发展,集装箱运输逐渐成为现代化国际物流的重要组成部分。
由于集装箱在运输过程中需面对不同的气候、环境条件以及物理力学因素的影响,因此,为了保护集装箱不受腐蚀,提高其使用寿命和运输安全性能,采用防腐涂料及涂装技术在集装箱上进行涂装处理成为一项必要的工作。
本文旨在制定集装箱防腐涂料及涂装技术标准,以确保集装箱的质量和运输安全。
二、防腐涂料的选择1. 根据集装箱运输的使用环境和气候条件,选择适合的防腐涂料,具有较好的防腐性能和耐候性能。
2. 防腐涂料应具有较高的附着力和硬度,以提高集装箱的耐磨性和抗刮伤性能。
3. 防腐涂料应具有较好的耐化学性能,以耐受不同货物的腐蚀作用。
三、防腐涂料的施工要求1. 集装箱涂装前必须进行表面处理,包括去除锈蚀和污垢,确保底材表面干净。
2. 防腐涂料的施工应在湿度和温度适宜的条件下进行,以保证涂层的质量。
3. 防腐涂料的涂装应均匀、连续、完整,涂层厚度应符合设计要求。
四、集装箱防腐涂装技术要求1. 钢结构集装箱的防腐涂装应按照国家标准进行,确保涂层的质量。
涂装过程中应遵循以下原则:a. 应采用喷涂、涂刷等涂装方法,确保涂层与基材的粘结力。
b. 集装箱的边缘、角部等易受损部位应加强涂装,防止锈蚀。
c. 涂装前应进行底漆处理,以增加涂层的附着力。
2. 非金属结构集装箱的防腐涂装应在设计、制造过程中采取相应的措施,确保集装箱的耐腐蚀性能。
a. 非金属结构的集装箱本身具有一定的抗腐蚀性能,但仍需进行适当的涂装处理。
b. 防腐涂装应在非金属材料的表面进行,保证涂层的质量。
3. 集装箱内部的防腐涂装应根据货物的性质和运输要求选择适当的涂料,确保货物不受腐蚀,并且涂料不会对货物产生污染。
五、质量检验和评定1. 对集装箱的防腐涂装进行质量检验,包括涂层的附着力、硬度、耐化学性等指标的测试。
2. 根据国家标准对防腐涂料进行评定,包括使用寿命、耐候性能、环境友好性等评定标准。
集装箱底部沥青标准作为集装箱行业专家,对于集装箱底部沥青的标准要求有着深入了解,下面是其相关介绍:集装箱底部沥青的标准涉及底部涂层材料、厚度、施工方法、质量检测等方面,并且这些标准在国际、国家和行业层面上都有所规定。
以下是关于这些方面的详细介绍:1.材料要求:沥青材料通常需满足特定的防腐、防水和耐热性能要求。
这些性能对于保护集装箱底部免受腐蚀和损坏至关重要。
沥青涂料可能还需要具备良好的附着力和耐磨性,以确保在长期使用和运输过程中不会脱落或损坏。
2.厚度要求:涂层厚度是确保沥青涂层有效性能的关键因素之一。
太薄的涂层可能无法提供足够的保护,而太厚的涂层则可能导致开裂或剥落。
标准通常规定了涂层的最小和最大厚度,以确保其在提供保护的同时不会影响集装箱的正常使用。
3.施工方法:集装箱底部沥青的施工方法包括喷涂、刷涂等。
标准通常会规定具体的施工方法,以确保涂层均匀、无气泡、无漏涂等。
在施工过程中,还需要注意温度、湿度等环境因素,以及沥青材料和施工设备的选择和使用。
4.质量检测:对沥青涂层进行质量检测是确保涂层符合标准要求的重要环节。
检测方法可能包括外观检查、厚度测量、附着力测试等。
通过质量检测可以及时发现涂层存在的问题,如气泡、漏涂、厚度不足等,从而及时采取措施进行修复或改进。
在实际应用中,以下是一些注意事项和常见问题:1.注意事项:在选择和使用沥青材料时,应注意材料的来源和质量,确保其符合相关标准要求。
在施工过程中,应严格按照规定的施工方法和环境要求进行操作,避免出现质量问题。
定期对集装箱底部沥青涂层进行检查和维护,及时发现并修复损坏或脱落的涂层。
2.常见问题:涂层开裂或剥落:这可能是由于涂层过厚、施工不当或环境因素等原因造成的。
针对这种问题,可以采取修复或重新涂刷的方式进行解决。
涂层气泡或漏涂:这可能是由于施工过程中的操作不当或材料质量问题造成的。
对于这种问题,应及时发现并采取补救措施,如重新涂刷或修补气泡部分。
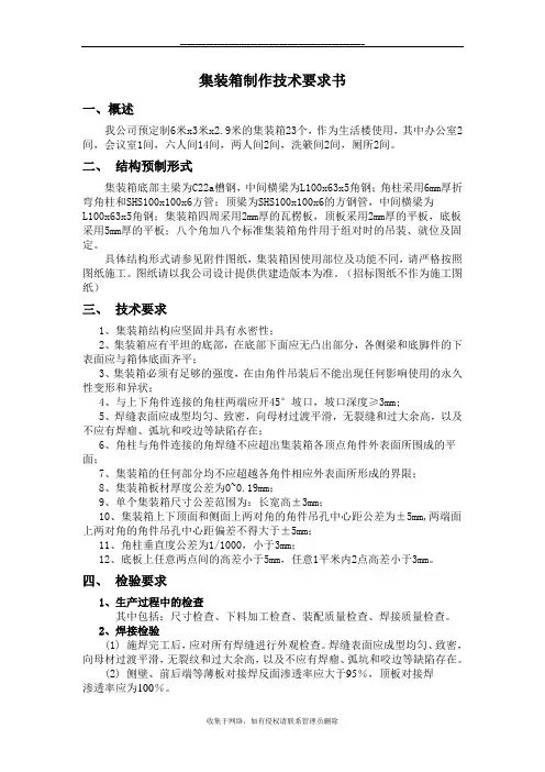
集装箱制作技术要求书一、概述我公司预定制6米x3米x2.9米的集装箱23个,作为生活楼使用,其中办公室2间,会议室1间,六人间14间,两人间2间,洗簌间2间,厕所2间。
二、结构预制形式集装箱底部主梁为C22a槽钢,中间横梁为L100x63x5角钢;角柱采用6mm厚折弯角柱和SHS100x100x6方管;顶梁为SHS100x100x6的方钢管,中间横梁为L100x63x5角钢;集装箱四周采用2mm厚的瓦楞板,顶板采用2mm厚的平板,底板采用5mm厚的平板;八个角加八个标准集装箱角件用于组对时的吊装、就位及固定。
具体结构形式请参见附件图纸,集装箱因使用部位及功能不同,请严格按照图纸施工。
图纸请以我公司设计提供供建造版本为准。
(招标图纸不作为施工图纸)三、技术要求1、集装箱结构应坚固并具有水密性;2、集装箱应有平坦的底部,在底部下面应无凸出部分,各侧梁和底脚件的下表面应与箱体底面齐平;3、集装箱必须有足够的强度,在由角件吊装后不能出现任何影响使用的永久性变形和异状;4、与上下角件连接的角柱两端应开45°坡口,坡口深度≥3mm;5、焊缝表面应成型均匀、致密,向母材过渡平滑,无裂缝和过大余高,以及不应有焊瘤、弧坑和咬边等缺陷存在;6、角柱与角件连接的角焊缝不应超出集装箱各顶点角件外表面所围成的平面;7、集装箱的任何部分均不应超越各角件相应外表面所形成的界限;8、集装箱板材厚度公差为0~0.19mm;9、单个集装箱尺寸公差范围为:长宽高±3mm;10、集装箱上下顶面和侧面上两对角的角件吊孔中心距公差为±5mm,两端面上两对角的角件吊孔中心距偏差不得大于±5mm;11、角柱垂直度公差为1/1000,小于3mm;12、底板上任意两点间的高差小于5mm,任意1平米内2点高差小于3mm。
四、检验要求1、生产过程中的检查其中包括:尺寸检查、下料加工检查、装配质量检查、焊接质量检查。
预制舱与储能集装箱的技术要求1. 概述预制舱与储能集装箱作为一种新型的能源解决方案,广泛应用于电力、电子、通信、数据中心等领域。
本文档详细介绍了预制舱与储能集装箱的技术要求,包括结构、性能、安全等方面的内容,以满足不同场景下的应用需求。
2. 预制舱技术要求2.1 结构要求- 尺寸与外观:预制舱应按照客户需求定制,外观整齐,表面无明显凹陷或变形。
- 舱体材料:舱体材料应具备良好的防腐、防水、防火性能,常用材料包括不锈钢、铝合金等。
- 门与窗:舱体应设有密封门和观察窗,确保舱内环境稳定。
- 通风与散热:预制舱内应配置合理的通风系统,保证设备正常运行。
2.2 性能要求- 环境适应性:预制舱应能在-20℃至50℃的温度范围内正常工作,适应不同气候条件。
- 抗冲击与抗震性能:预制舱应具备良好的抗冲击和抗震性能,确保在恶劣环境下仍能稳定运行。
- 绝缘性能:预制舱的绝缘性能应满足相关标准要求,保证舱内设备安全。
2.3 安全要求- 电气安全:预制舱应符合国家电气安全标准,确保设备长期稳定运行。
- 防火与防爆:预制舱应采用防火、防爆材料,配置烟雾报警器和灭火系统。
- 防盗与安全监控:预制舱应配备防盗系统,包括监控摄像头、报警装置等。
3. 储能集装箱技术要求3.1 结构要求- 尺寸与外观:储能集装箱尺寸应根据客户需求定制,外观整洁,无明显凹陷或变形。
- 舱体材料:储能集装箱应采用防腐、防水、防火材料,如不锈钢、铝合金等。
- 电池组安装:电池组应固定安装在集装箱内,确保安全稳定。
3.2 性能要求- 能量密度:储能集装箱的电池组应具有较高的能量密度,以满足大容量储能需求。
- 循环寿命:电池组应具有较长的循环寿命,降低更换成本。
- 充放电性能:储能集装箱应具备快速充放电能力,满足实时调节需求。
3.3 安全要求- 电气安全:储能集装箱应符合国家电气安全标准,确保设备长期稳定运行。
- 防火与防爆:储能集装箱应采用防火、防爆材料,配置烟雾报警器和灭火系统。
QB集装箱材料技术要求Technical Requirements for Container Materials版本号2004/中国国际海运集装箱(集团)股份有限公司发布目次前言................................................... 错误!未定义书签。
1 范围:............................................... 错误!未定义书签。
2 引用标准............................................. 错误!未定义书签。
3 总则: ................................................ 错误!未定义书签。
4 钢材................................................. 错误!未定义书签。
卷钢............................................. 错误!未定义书签。
方/矩形管........................................ 错误!未定义书签。
槽钢............................................. 错误!未定义书签。
扁钢............................................. 错误!未定义书签。
5 油漆................................................. 错误!未定义书签。
6 木地板............................................... 错误!未定义书签。
7 非标外构件........................................... 错误!未定义书签。
集装箱防腐涂料及涂装技术标准【知识文章】集装箱防腐涂料及涂装技术标准导语:集装箱在现代物流中扮演着至关重要的角色,而防腐涂料及涂装技术标准则是确保集装箱长期安全运输的重要保障。
本文将以从简到繁、由浅入深的方式,探讨集装箱防腐涂料及涂装技术标准这一主题,帮助读者深入了解该领域的相关知识。
1. 前言集装箱作为一种主要用于贸易和运输的货物包装容器,其质量和耐久性是确保货物安全运输的关键。
而防腐涂料及涂装技术标准则是保障集装箱质量和延长使用寿命的重要因素。
2. 集装箱防腐涂料的功能防腐涂料是一种应用于集装箱表面的涂料,其功能主要包括抗腐蚀、耐磨损、防尘、保温隔热等。
通过采用具有耐腐蚀性能的防腐涂料,可有效防止集装箱在海上运输中被海水腐蚀而损坏。
3. 集装箱防腐涂料的种类目前市场上常见的集装箱防腐涂料种类主要包括丙烯酸涂料、环氧涂料、硅丙涂料等。
每种涂料都有其特点和适用范围,需要根据不同的使用环境和要求进行选择。
(1)丙烯酸涂料:丙烯酸涂料具有良好的耐候性和耐腐蚀性能,是常用的一种防腐涂料。
它可以有效防止集装箱在户外长时间暴露下发生腐蚀和老化。
(2)环氧涂料:环氧涂料具有良好的附着力和耐腐蚀性能,广泛应用于集装箱的内部涂装。
它能够有效防止集装箱内部货物与金属表面的直接接触,避免腐蚀和污染。
(3)硅丙涂料:硅丙涂料具有优异的耐候性和耐候变性能,能够抵御极端气候和高温环境的侵蚀。
在某些特殊的应用环境中,如高温地区,硅丙涂料是首选的防腐涂料。
4. 集装箱涂装技术标准的重要性集装箱的涂装技术标准是确保涂层质量和运输安全的重要保障。
涂装技术标准包括涂料的配比、施工工艺、质量检验等内容,对于确保集装箱的质量和使用寿命具有关键作用。
5. 集装箱涂装技术标准的要求(1)涂料配比要合理:涂装技术标准要求涂料配比要符合规定的比例,以确保涂层质量的稳定性和一致性。
(2)施工工艺要规范:涂装技术标准要求施工工艺要规范,包括表面处理、喷涂机具和工作条件等,以确保涂层的附着力和平整度。
集装箱技术要求和试验方法一、集装箱技术的要求集装箱是一种用于运输货物的大型金属箱体,其设计和制造需要满足一定的技术要求,以确保货物的安全运输和保护。
以下是集装箱技术的一些重要要求:1. 结构强度:集装箱需要具备足够的结构强度,以承受各种运输条件下的振动和冲击力。
它必须能够承受堆放、起重和叠加等操作,以及在海上航行过程中的波浪和风力。
2. 尺寸标准化:集装箱的尺寸需要符合国际标准,以确保能够与不同的运输工具(如船舶、火车和卡车)适配。
常见的标准尺寸包括20英尺、40英尺和45英尺。
3. 耐候性能:集装箱需要具备良好的耐候性能,能够承受各种气候条件下的腐蚀、紫外线辐射和温度变化。
防锈涂层和高质量的材料选择是确保集装箱长期使用的关键。
4. 密封性能:集装箱需要具备良好的密封性能,以防止水分、灰尘和其它外界物质的侵入。
这对于保护货物免受损坏尤为重要,尤其是在海上运输中。
5. 负载能力:集装箱需要具备足够的负载能力,以承载货物的重量。
这需要考虑到集装箱的结构设计、材料选择和焊接工艺等因素。
6. 安全性能:集装箱需要具备一定的安全性能,以防止货物被盗或非法侵入。
这包括加装安全门锁、安全传感器和视频监控等措施。
二、集装箱技术的试验方法为了验证集装箱是否符合技术要求,需要进行一系列的试验。
以下是常见的集装箱技术试验方法:1. 结构强度试验:使用压力测试仪器对集装箱进行负载试验,以验证其结构是否足够强度。
2. 防水性能试验:将集装箱放入水槽中,观察是否有水分渗入,并进行压力测试以评估其防水性能。
3. 环境适应性试验:将集装箱放置在恶劣的环境条件下,如高温、低温、高湿度等,观察其性能是否受到影响。
4. 密封性能试验:使用气压测试仪器对集装箱进行压力测试,以验证其密封性能。
5. 负载能力试验:将集装箱堆放并加以负载,观察其是否能够承受所要求的重量。
6. 安全性能试验:对集装箱的安全门锁、传感器和视频监控等进行功能性测试,以确保其安全性能。
集装箱角件技术条件1. 引言集装箱是现代国际贸易中不可或缺的一种运输工具,其角件作为集装箱的重要组成部分,对于集装箱的结构强度和稳定性起着关键作用。
本文将介绍集装箱角件的技术条件,包括材料要求、尺寸要求、加工工艺要求等方面。
2. 材料要求集装箱角件主要由钢材制成,因此其材料要求应满足以下几个方面:•强度高:集装箱角件需要具备足够的强度,以承受运输过程中的振动和冲击力。
因此所选用的钢材应具有较高的屈服强度和抗拉强度。
•耐腐蚀性好:集装箱常常在海洋环境下使用,因此角件所选用的钢材应具有良好的耐腐蚀性,能够抵御海水和大气中的腐蚀。
•可焊接性好:为了便于生产和安装,集装箱角件需要能够进行焊接。
所选用的钢材应具有良好的可焊接性,以确保焊接接头的强度和密封性。
3. 尺寸要求集装箱角件的尺寸要求主要包括以下几个方面:•准确度高:集装箱角件的尺寸应与集装箱的其他零部件相匹配,以确保整个集装箱的结构稳定。
因此,在生产过程中需要严格控制角件的加工尺寸,保证准确度。
•公差要求合理:由于生产和加工过程中难免存在一定的误差,因此在设计集装箱角件时需要合理设置公差要求,以容许一定范围内的尺寸偏差。
•表面光洁度好:为了提高集装箱的外观质量和耐腐蚀性,角件的表面应具有良好的光洁度。
可以通过抛光、喷砂等处理方法来实现。
4. 加工工艺要求集装箱角件在生产过程中需要经过多道工序进行加工和处理,因此有以下几个加工工艺要求:•切割:将钢材按照设计尺寸切割成所需形状。
•弯曲:将切割好的钢材进行弯曲加工,使其成为集装箱角件所需的形状。
•焊接:将弯曲好的钢材进行焊接,形成最终的集装箱角件。
焊接过程需要注意控制焊接温度、焊接速度和焊接质量,以确保焊缝的强度和密封性。
•表面处理:对角件进行表面处理,包括除锈、喷漆等工艺,提高角件的耐腐蚀性和外观质量。
5. 质量控制为了确保集装箱角件的质量,需要进行严格的质量控制。
主要包括以下几个方面:•原材料检验:对采购来的钢材进行化学成分检验和力学性能检测,确保符合设计要求。
集装箱角件技术条件
集装箱角件技术条件
集装箱作为一种广泛应用的运输工具,其主要结构由箱体、门框以及角件组成。
而集装箱角件则是连接箱体和门框的重要部件,其牵扯到整个集装箱的稳定性和安全性。
因此,集装箱角件技术条件显得尤为重要。
技术条件要求:
1. 承重能力:集装箱角件作为承载箱体和门框的部件,其承重能力必须符合相关标准。
一般情况下,集装箱角件的承重能力应该达到28吨以上。
2. 抗腐蚀性:集装箱在海上运输时会受到海水和气候等因素的影响,因此其材料必须具有良好的抗腐蚀性。
通常采用的是热浸镀锌和铝合金等材料,以保证集装箱角件在湿度大的环境下保持长期稳定的性能表现。
3. 紧固性:集装箱角件与箱体以及门框的连接部位必须具有良好的紧固性,以确保在不同的路况和环境中集装箱能够保持稳定。
同时还要
考虑角件的设计结构,使其紧固件不易松动。
4. 保养性:集装箱角件作为一个长期使用的部件,其保养性极其重要。
在使用过程中,必须保持角件表面的光洁,防止锈蚀和损坏,以确保
其持久的稳定性。
优秀的集装箱角件技术条件能够提高集装箱的耐用性和安全性,可以
更好地适应不同的运输环境。
同时,其设计结构也要更加合理,符合
节能减排的理念。
总结:
以集装箱角件技术条件为例,可以看出技术条件在现代物流及工业应
用中扮演着重要的角色。
只有在技术条件的保证下,集装箱才能够充
分发挥其运输作用,在保证货物安全的同时也提高了效率。
因此,在
生产制造,使用过程以及保养方面都要认真对待技术条件,并根据实
际情况来不断改进。
烟花爆竹专用集装箱要求标准
烟花爆竹是一种易燃易爆的危险品,因此需要特殊的集装箱来
进行运输和储存。
根据国际危险品运输规则和相关标准,烟花爆竹
专用集装箱需要符合以下要求标准:
1. 防火防爆材料,集装箱的构造材料必须具有防火防爆的特性,能够有效地隔离和保护烟花爆竹的燃烧和爆炸风险。
2. 密封性能,集装箱必须具有良好的密封性能,能够防止烟花
爆竹中的化学物质泄漏,避免对环境和人员造成危害。
3. 耐高温性能,集装箱的材料和结构需要具有一定的耐高温性能,能够在火灾等突发情况下有效地保护烟花爆竹不受高温影响。
4. 抗震性能,集装箱需要具有一定的抗震性能,能够在运输过
程中承受震动和冲击,保证烟花爆竹的安全运输。
5. 标识要求,集装箱上必须清晰标注“易燃易爆”、“禁止火种”等警示标识,提醒工作人员和运输人员注意安全。
6. 合规认证,集装箱需要通过相关的安全认证和检测,确保其
符合国际和地区的危险品运输规定和标准。
总的来说,烟花爆竹专用集装箱的要求标准主要是围绕着防火
防爆、密封性能、耐高温性能、抗震性能和合规认证等方面展开的,目的是确保烟花爆竹在运输和储存过程中不会造成安全隐患,保障
人员和环境的安全。
集装箱材料技术要求Technical Requirements for Container Materials版本号2004/中国国际海运集装箱(集团)股份有限公司发布目次前言 (2)1范围: (3)2引用标准 (3)3总则: (5)4钢材 (6)卷钢 (6)方/矩形管 (8)槽钢 (9)扁钢 (10)5油漆 (11)6木地板 (12)7非标外构件 (15)锁杆、锁座及配件 (15)门封胶条 (17)门铰链、门耳朵、铰链销、衬套、平垫圈 (19)角件 (21)商标 (24)铭牌 (24)通风器 (25)绳钩、拉筋和门钩 (26)门绳 (27)胶垫、胶塞 (28)密封胶 (29)前端地板支撑 (30)塑料地板角撑 (31)塑料门封压条 (31)8标准外构件 (32)螺栓(BOLT) (32)螺母(NUT) (33)哈克钉(HUCK-BOLT) (34)弹垫(SPRING WASHER) (36)铆钉(RIVET) (37)自攻螺钉(SELF-TAPPING SCREW) (39)9重要生产辅助材料 (40)焊丝 (40)钢丸、钢砂、钢丝头 (40)气体(CO2、AR) (41)10材料存储注意事项 (42)前言随着集团集装箱产业的迅速壮大和发展,为规范、评价、检验、和指导集团下属集装箱制造厂的质量控制标准,缩小差距,提高集团集装箱的整体质量和市场竞争力,特编制本标准(QB/ZJ 001—2004),以确保集团下属集装箱制造厂能按明确的技术要求和质量验收准则进行管理。
本标准编号说明:QB ———企业标准ZJ ———中集集团001 ———集装箱原材料技术要求2004———制定年份本标准起草单位:中集集团集装箱营运事业部设计部本标准起草人:何思东、陈竟华本标准供内部使用1范围:本标准规定了集装箱所用原材料及制造过程中重要生产辅助材料的技术要求。
本标准用于符合国际标准化组织(ISO)系列1:通用一般物质(钢质)集装箱,类型为1AAA、1AA、1CC集装箱的原材料的检验,其它非标准干货箱(如45英尺超长箱、超重箱等)原材料的检验可参照本标准执行2引用标准下列标准所包含的条文,通过在本标准中应用而构成本标准。
在标准发布时所示版本均为有效,所有标准都会修订,使用本标准的各方应探讨使用标准最新版本的可能性。
ISO1161-1984 系列1集装箱-角件技术要求ISO 8501-1 涂装油漆和有关产品前钢材预处理-表面清洁度的目视评定-第一部分:未涂装过的钢材和全面清除原有涂层后的钢材的锈蚀等级和除锈等级BS 1461:1999 加工钢铁制品的热镀锌层—规格和试验方法JIS B 1251-01 弹簧锁紧垫圈JIS G 3125-87 优质耐候抗腐蚀轧钢JIS G 3101-95 普通结构钢JIS G 3106-95 焊接结构钢JIS G 4305-98 冷轧不锈钢板、薄板、钢带JIS G 0303-72 钢材检验总则JIS Z 2201-98 金属材料拉伸试验样件JIS Z 2241-93 金属材料拉伸试验方法JIS G 3193-90 热轧钢板、薄板、钢带的尺寸、质量和允许偏差GB/T 17505-1998 钢与钢产品交货一般技术要求GB/T 707-1988 热轧槽钢尺寸、外形、重量及允许偏差GB/T 15846-1995 集装箱门框密封条GB/T 9799-1997 金属覆盖层钢铁上的锌电镀层GB/T 紧固件电镀层紧固件机械性能螺栓、螺柱和螺钉GB/T 紧固件表面缺陷螺栓螺钉和螺柱一般要求GB/T 紧固件表面缺陷螺母GB/T 紧固件表面缺陷螺栓螺钉和螺柱特殊要求。
GB/T 8110-1995 气体保护电弧焊用碳钢、低合金钢焊丝GB/T 4842-1995 纯氩GB/T 10628-1989 气体分析标准混合气体组成的测定比较法GB 6052-1985 工业液体二氧化碳GB93-76 垫圈JH/T G01-2001 集装箱自粘贴识别标记的技术要求JH/T D01-2002 集装箱用木地板技术要求YB/T 5149 1993 铸钢丸YB/T 5150-1993 铸钢砂3总则:3.1原材料或外构件材质、尺寸、公差、性能等符合图纸、技术标准要求或相关标准。
3.2包装应使外购件在运输和装卸过程中不被破坏和符合相关国家标准。
3.3当有材质检验要求或连续三次出现与材质有关的质量问题时,送第三方检验或试验。
3.4替代材料或与标准要求不符,或使用替代材料时,须经客户或相关技术部门同意。
4钢材4.1卷钢4.1.1常用钢材的化学成分按下表。
单位:%4.1.2常用钢材的机械性能如下表4.1.3常用钢材的其他技术要求和检验按下表所示标准或等效标准执行。
4.1.4表面的锈蚀等级不得低于C级,参考ISO 8501-1《涂装油漆和有关产品前钢材预处理-表面清洁度的目视评定-第一部分:未涂装过的钢材和全面清除原有涂层后的钢材的锈蚀等级和除锈等级》。
4.1.5钢材的尺寸偏差按《日本工业标准》JIS G3193-90 热轧钢板、薄板、钢带的尺寸、质量和允许偏差或等效标准执行,厚度偏差如下表。
4.1.6供应商应提供钢材化学成分和物理性能证书。
4.1.7不得有裂纹、划伤、氧化翘皮;无明显凹坑、麻坑等缺陷。
4.1.8钢材交货的技术要求按照GB/T 17505-1998钢与钢产品交货一般技术要求。
4.2方/矩形管4.2.1材质、尺寸符合图纸要求。
4.2.2允许偏差按下表4.2.3方/矩形管的每米弯曲度不大于1mm,总弯曲度不大于总长度的%。
4.2.4两端端面无毛刺,切口的垂直度误差不大于1mm。
4.2.5长度方向不得有明显扭转(扭曲度不大于2mm / 1m)。
4.2.6不得有裂纹、划伤、氧化翘皮;凹坑、麻坑等表面缺陷深度不大于。
4.2.7表面清洁,无明显的油迹和污迹。
4.2.8高频焊缝渗透良好,焊缝表面平整、无肉眼可见的开裂、错位等缺陷。
4.3槽钢4.3.1槽钢可分为内角柱槽钢和防撞槽钢,内角柱槽钢材质: SM50YA 或SS50,防撞槽钢材质: SS41。
4.3.2长度尺寸要求如下表:4.3.3允许偏差按下表4.3.4弯腰挠度不应超过腰厚度。
(在距端头不少于750mm处进行检查)4.3.5槽钢腿的外缘斜度,单腿不大于腿宽度的%,双腿不大于腿宽度的%(B和H的垂直度不大于1 mm)。
4.3.6槽钢的每米弯曲度不大于1mm,总弯曲度不大于总长度的%4.3.7两端端面无毛刺,切口的垂直度误差不大于1mm。
4.3.8长度方向不得有明显扭转(腹板面全长扭曲度不大于2 mm /1m)。
4.3.9不得有裂纹、无划伤、氧化翘皮;凹坑、麻坑等表面缺陷深度不大于。
4.3.10表面清洁,无明显的油迹和污迹4.3.11其它槽钢技术要求按标准GB/T 707-1988热轧槽钢尺寸、外形、重量及允4.3.12许偏差。
4.4扁钢4.4.1材质、尺寸符合图纸要求。
4.4.2扁钢的每米弯曲度不大于1mm,总弯曲度不大于总长度的%4.4.3两端端面无毛刺,切口的垂直度误差不大于1mm。
4.4.4长度方向不得有明显扭转。
4.4.5不得有裂纹、划伤、氧化翘皮;凹坑、麻坑等表面缺陷深度不大于。
4.4.6表面清洁,无明显的油迹和污迹4.4.7扁钢截面形状要端正,最大允许的偏差C(如下图)为mm。
4.4.8扁钢的厚度公差按《日本工业标准》G3193-1990或等效标准执行5.1油漆牌号、颜色等符合技术规范和合同要求5.2油漆系统必须满足IICL规定的测试要求如下表5.3若无其他规定,干样富锌底漆中的纯金属锌含量不低于70%(重量比)5.4内面漆必须符合美国食品及药物管理局(FDA)要求。
5.5油漆现场施工性能由供应商驻厂油漆技术代表负责,油漆技术代表执行的标准需经过工厂认可。
5.6供应商应提供质量保证书。
5.7储存期超过保质期的油漆需由供方重新对其质量进行验证。
5.8油漆的存储参见材料存储注意事项6.1.1材质、尺寸按技术规范要求。
6.1.2厚度28±,对角线差小于2mm,边直线度误差小于。
6.1.3木地板在交货时要求含水率≤12%6.1.4地板必须最少19层。
6.1.5所有木地板必须按照规范要求进行化学处理,所用化学药剂必须符合澳大利亚AQIS:Cargo Container最新标准的要求。
6.1.6面板、底板不允许有超出下表要求的缺陷;允许范围内的缺陷必须进行适当的修补。
6.1.7安装在集装箱上后,木地板(包括经过倒角或开槽的边缘部分)必须通过7,260 Kg(ISO+33%)小车试验。
试验方法参见ISO 1496—1试验要求。
6.1.8供应商应提供质量证明书。
6.1.9其他技术指标按JH/T D01-2002集装箱用木地板技术要求6.1.10常用20’/40’标准地板尺寸如下图7非标外构件7.1锁杆、锁座及配件7.1.1锁杆的型号和装备尺寸按图纸要求。
7.1.2两个锁头工作平面在同一平面内,误差不大于1mm。
7.1.3把手与锁头的角度控制在4°~7°7.1.4组焊后的零件符合图纸要求,图中零件的未注公差为(±),零件间最大允许装配误差为(±mm)7.1.5锁杆的焊缝要求饱满、美观,无气孔、咬边、飞溅、漏焊、焊穿等缺陷。
7.1.6锁座电镀锌13微米(执行GB/T 9799-1997标准)。
7.1.7除锁座外, 焊后全部钢件热镀锌75微米(执行BS 1461:1999加工钢铁制品的热镀锌层—规格和试验方法)。
7.1.8所有零件应表面平滑,镀锌明亮,无污迹、无镀瘤锌渣。
7.1.9锁杆安装在集装箱后,应操作灵活,在正常情况下应能顺利使箱门关紧或开启。
7.1.10供应商应提供质量保证书。
7.1.11常用锁杆如下图。
7.2门封胶条7.2.1材质:EPDM7.2.2截面尺寸、长度尺寸按图纸要求7.2.3无裂口、穿空、气泡、杂质、凹凸不平、严重扭曲现象等缺陷,直角接头平滑,接头与直边保持平直,熔合良好、牢固。
7.2.4理化性能按下表7.2.5安装在集装箱门框后,经风雨密性试验,不能由于密封条本身的原因而造成箱内渗漏现象, 其气密性试验结果亦符合ISO1496/1的规定。
7.2.6两年内不会变色或老化现象。
7.2.7供应商应提供材料成分报告。
7.2.8其他要求按GB/T 15846-1995 集装箱门框密封条7.2.9常用门封胶条如下图7.3门铰链、门耳朵、铰链销、衬套、平垫圈7.3.1门铰链为成组配套零件,分成锻制和焊接两种,如无特殊说明铰链一般是指锻制铰链(常用锻制铰链如下图)。
铰链的本体材料为S20C或S25C,衬套材料根据客户需求主要是:尼龙或铜两种,铰链与其衬套过盈配合;铰链销的材料为:SUS 304。