高考九种常见修辞手法的含义教学内容
- 格式:doc
- 大小:37.50 KB
- 文档页数:8
⾼考九种常见修辞⼿法的含义教学内容⾼考九种常见修辞⼿法的含义、作⽤(效果)及⽐较修辞⼿法,就是通过修饰、调整语句,运⽤特定的表达形式以提⾼语⾔表达作⽤的⽅式或⽅法。
常见的修辞⼿法有很多,⾼考考纲明确要求的有以下⼋种:⽐喻、⽐拟(分为拟⼈、拟物)、借代、夸张、对偶、排⽐、设问、反问等。
⼀般说,⽐喻、夸张、拟⼈是语⾔类;对偶、排⽐、反复是结构类;反问和设问表述增强语⽓类。
这⼋类修辞⼿法的含义、作⽤和表达效果各不相同,下⾯做⼀简要归纳。
1.⽐喻:它是⽤某⼀具体、浅显、熟悉的事物或情境来说明另⼀种抽象、深奥、⽣疏的事物或情境的⼀种修辞⽅法。
作⽤:即打⽐⽅,帮助⼈容易深⼊理解。
⽤在记叙、说明、描写中,能使事物⽣动、形象、具体、简洁,给⼈以鲜明的印象;⽤在议论中,能使抽象道理变得具体,使深奥的道理变得浅显易懂。
⽐喻由三部分构成:〈1〉本体、〈2〉喻体、〈3〉⽐喻(⽐喻和拟⼈最⼤的不同在于⽐喻含有喻体,拟⼈没有。
)⽐喻分明喻、暗喻、借喻三种形式。
明喻的形式可简缩为:甲(本体)如(喻词:像、似、若、犹、好像、仿佛)⼄(喻体)。
暗喻的形式可简缩为:甲是(喻词:成、变成、成为、当作、化作)⼄。
明喻在形式上是相似关系,暗喻则是相合关系。
借喻:只出现喻体,本体与⽐喻词都不出现。
如:燕雀安知鸿鹄之志!具体见下表:声,穿⾬⽽来,穿云⽽去,故“湿”,触觉与听觉相互沟通。
“善哉乎⿎琴,巍巍乎若⾼⼭,汤汤乎若流⽔”(《吕⽒春秋?本味》)听琴声⽽知志在⾼⼭、流⽔,听觉与视觉相互沟通。
2.⽐拟:借助丰富的想像,把物当成⼈来写,或把⼈当成物来写,或把甲物当成⼄物来写。
⽐拟分为拟⼈和拟物。
作⽤:⾊彩鲜明,描绘形象,表意丰富。
能使读者对所表达事物产⽣鲜明的印象,产⽣强烈的感情,引起共鸣,令⽂章更⽣动。
(1)拟⼈:把物当做⼈写,赋予物以⼈的动作、⾏为、思想、感情、活动,⽤描写⼈的词来描写物。
作⽤:把禽兽鸟⾍花草树⽊或其他⽆⽣命的事物当成⼈写,使具体事物⼈格化,语⾔⽣动形象。
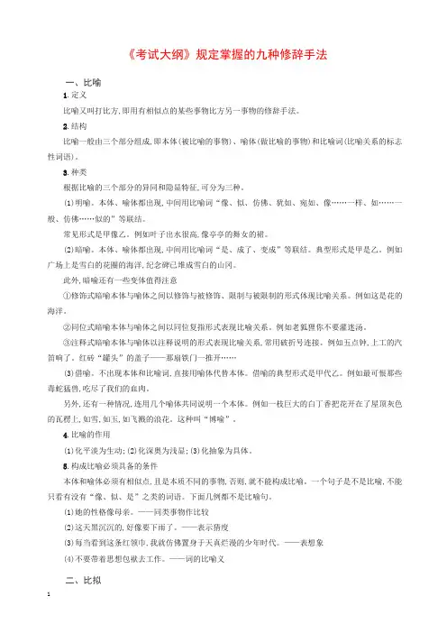
《考试大纲》规定掌握的九种修辞手法一、比喻1.定义比喻又叫打比方,即用有相似点的某些事物来比方另一事物的修辞手法。
2.结构比喻一般由三个部分组成,即本体(被比喻的事物)、喻体(做比喻的事物)和比喻词(比喻关系的标志性词语)。
3.种类根据比喻的三个部分的异同和隐显特征,可分为三种。
(1)明喻。
本体、喻体都出现,中间用比喻词“像、似、仿佛、犹如、宛如、像……一样、如……一般、仿佛……似的”等联结。
常见形式是:甲像乙。
例如:叶子出水很高,像亭亭的舞女的裙。
(2)暗喻。
本体、喻体都出现,中间用比喻词“是、成了、变成”等联结。
典型形式是:甲是乙。
例如:广场上是雪白的花圈的海洋,纪念碑已堆成雪白的山冈。
此外,暗喻还有一些变体值得注意:①修饰式暗喻:本体与喻体之间以修饰与被修饰、限制与被限制的形式来体现比喻关系。
例如:这是花的海洋。
②同位式暗喻:本体与喻体之间以同位复指形式表现比喻关系。
例如:老狐狸你不要灌迷汤。
③注释式暗喻:本体与喻体以注释说明的形式表现比喻关系,常用破折号连接。
例如:五点钟,上工的汽笛响了。
红砖“罐头”的盖子——那扇铁门一推开……(3)借喻。
不出现本体和比喻词,直接用喻体代替本体。
借喻的典型形式是甲代乙。
例如:最可恨那些毒蛇猛兽,吃尽了我们的血肉。
另外,还有一种情况,连用几个喻体共同说明一个本体。
例如:一枝巨大的白丁香把花开在了屋顶灰色的瓦楞上,如雪,如玉,如飞溅的浪花。
这种叫“博喻”。
4.比喻的作用(1)化平淡为生动;(2)化深奥为浅显;(3)化抽象为具体。
5.构成比喻必须具备的条件本体和喻体必须有相似点,且是本质不同的事物,否则,就不能构成比喻。
一个句子是不是比喻,不能只看有没有“像、似、是”之类的词语。
下面几例都不是比喻句。
(1)她的性格像母亲。
——同类事物作比较(2)这天黑沉沉的,好像要下雨了。
——表示猜度(3)每当看到这条红领巾,我就仿佛置身于天真烂漫的少年时代。
——表想象(4)不要带着思想包袱去工作。
高考《语文》常见修辞方法及表现手法一、常见八种修辞手法01.拟人含义:拟物为人,把事物人格化,将它写成和人一样有感情、有行为的修辞方法。
作用:增强语言的亲切感、形象性,使读者感到栩栩如生,往往有十分鲜明的情感色彩。
【例句】:桃树、杏树、梨树,你不让我,我不让你,都开满了花赶趟儿。
【分析】:用拟人的方法写出了春花艳丽、桃李争春的热闹景象,使读者感到亲切、形象。
02.比喻含义:用具体常见的事物、情境或道理来比方抽象、生疏的事物、情境或道理的修辞方法。
作用:可使语言形象、生动,把抽象的事理具体化,形象化。
【例句】:石拱桥的桥洞成弧形,就像虹。
【分析】:以虹的形状比喻石拱桥的桥洞,形象生动地写出石拱桥形式优美的特点,引起人们美的联想。
03.排比含义:把内容紧密关联、结构基本相同或相似、语气基本一致的三个或三个以上的句子或短语递相排列,用来表达相近或相关语意的修辞方法。
作用:增强语言气势,便于把复杂的内容表达得比较集中、透彻、感情强烈,使气势贯通、流畅,使形式整齐,音节响亮。
【例句】:他不能抬头,不能睁眼,不能呼吸,不能迈步。
【分析】:具体描绘了祥子在暴风雨中拉车的感受,渲染了在恶劣的环境下祥子的痛苦、无奈,使读者有身临其境的感受。
04.夸张含义:运用丰富的想象,为了更突出、鲜明地勾画某一事物而对其形象、特征、作用、程度等作传神的扩大或缩小描述的修辞方法。
作用:可以增强语言的形象性,可以突出事物的特征或在增强读者对作者主观感情、态度和理解上起积极作用。
【例句】:大河上下,顿失滔滔。
【分析】:形象地写出了黄河封冻之快,突出了北国的严寒。
05.对偶含义:用结构相同,字数相等,内容关联的一对短语或句子来表达两个相对或相近的意思的修辞方法。
作用:从形式上看句式整齐,增强语言的形式美;从内容上看,凝练集中,概括力强,加强了语意的相反相成,也使音韵和谐,节奏鲜明,读来琅琅上口,意义严谨而又富有表现力。
【例句】:(望)长城内外,惟余莽莽;大河上下,顿失滔滔。
《考试大纲》规定掌握的九种修辞手法一、比喻1.定义比喻又叫打比方,即用有相似点的某些事物比方另一事物的修辞手法。
2.结构比喻一般由三个部分组成,即本体(被比喻的事物)、喻体(做比喻的事物)和比喻词(比喻关系的标志性词语)。
3.种类根据比喻的三个部分的异同和隐显特征,可分为三种。
(1)明喻。
本体、喻体都出现,中间用比喻词“像、似、仿佛、犹如、宛如、像……一样、如……一般、仿佛……似的”等联结。
常见形式是甲像乙。
例如叶子出水很高,像亭亭的舞女的裙。
(2)暗喻。
本体、喻体都出现,中间用比喻词“是、成了、变成”等联结。
典型形式是甲是乙。
例如广场上是雪白的花圈的海洋,纪念碑已堆成雪白的山冈。
此外,暗喻还有一些变体值得注意①修饰式暗喻本体与喻体之间以修饰与被修饰、限制与被限制的形式体现比喻关系。
例如这是花的海洋。
②同位式暗喻本体与喻体之间以同位复指形式表现比喻关系。
例如老狐狸你不要灌迷汤。
③注释式暗喻本体与喻体以注释说明的形式表现比喻关系,常用破折号连接。
例如五点钟,上工的汽笛响了。
红砖“罐头”的盖子——那扇铁门一推开……(3)借喻。
不出现本体和比喻词,直接用喻体代替本体。
借喻的典型形式是甲代乙。
例如最可恨那些毒蛇猛兽,吃尽了我们的血肉。
另外,还有一种情况,连用几个喻体共同说明一个本体。
例如一枝巨大的白丁香把花开在了屋顶灰色的瓦楞上,如雪,如玉,如飞溅的浪花。
这种叫“博喻”。
4.比喻的作用(1)化平淡为生动;(2)化深奥为浅显;(3)化抽象为具体。
5.构成比喻必须具备的条件本体和喻体必须有相似点,且是本质不同的事物,否则,就不能构成比喻。
一个句子是不是比喻,不能只看有没有“像、似、是”之类的词语。
下面几例都不是比喻句。
(1)她的性格像母亲。
——同类事物作比较(2)这天黑沉沉的,好像要下雨了。
——表示猜度(3)每当看到这条红领巾,我就仿佛置身于天真烂漫的少年时代。
——表想象(4)不要带着思想包袱去工作。
——词的比喻义二、比拟1.定义把物当作人写或把人当作物写,或把甲物当作乙物写,这种修辞手法叫比拟。
2020高考语文《考试大纲》规定掌握的九种修辞手法一、比喻1.定义比喻又叫打比方,即用有相似点的某些事物来比方另一事物的修辞手法。
2.结构比喻一般由三个部分组成,即本体(被比喻的事物)、喻体(做比喻的事物)和比喻词(比喻关系的标志性词语)。
3.种类根据比喻的三个部分的异同和隐显特征,可分为三种。
(1)明喻。
本体、喻体都出现,中间用比喻词“像、似、仿佛、犹如、宛如、像……一样、如……一般、仿佛……似的”等联结。
常见形式是:甲像乙。
例如:叶子出水很高,像亭亭的舞女的裙。
(2)暗喻。
本体、喻体都出现,中间用比喻词“是、成了、变成”等联结。
典型形式是:甲是乙。
例如:广场上是雪白的花圈的海洋,纪念碑已堆成雪白的山冈。
此外,暗喻还有一些变体值得注意:①修饰式暗喻:本体与喻体之间以修饰与被修饰、限制与被限制的形式来体现比喻关系。
例如:这是花的海洋。
②同位式暗喻:本体与喻体之间以同位复指形式表现比喻关系。
例如:老狐狸你不要灌迷汤。
③注释式暗喻:本体与喻体以注释说明的形式表现比喻关系,常用破折号连接。
例如:五点钟,上工的汽笛响了。
红砖“罐头”的盖子——那扇铁门一推开……(3)借喻。
不出现本体和比喻词,直接用喻体代替本体。
借喻的典型形式是甲代乙。
例如:最可恨那些毒蛇猛兽,吃尽了我们的血肉。
另外,还有一种情况,连用几个喻体共同说明一个本体。
例如:一枝巨大的白丁香把花开在了屋顶灰色的瓦楞上,如雪,如玉,如飞溅的浪花。
这种叫“博喻”。
4.比喻的作用(1)化平淡为生动;(2)化深奥为浅显;(3)化抽象为具体。
5.构成比喻必须具备的条件本体和喻体必须有相似点,且是本质不同的事物,否则,就不能构成比喻。
一个句子是不是比喻,不能只看有没有“像、似、是”之类的词语。
下面几例都不是比喻句。
(1)她的性格像母亲。
——同类事物作比较(2)这天黑沉沉的,好像要下雨了。
——表示猜度(3)每当看到这条红领巾,我就仿佛置身于天真烂漫的少年时代。
知识清单——九种常见的修辞手法1.比喻。
构成比喻必须具备两个条件:一是本体和喻体必须是本质不同的两类事物,否则不能构成比喻,如“这栋房子就像是楼房”就不是比喻;二是本体和喻体之间必须有相似点。
看一个句子是不是比喻句,应看它是否具备以上两个条件,不能只看有没有比喻词。
下面的几种情况,句中虽有比喻词,但不是比喻句。
(1)同类事物相比较。
如:他长得很像他的母亲。
(2)表示猜度。
如:远远地看见一座椭圆形的建筑,像是体育馆。
(3)表示想象。
如:登上城楼,我心里非常激动,仿佛一下子成了一位威武的戍关武士。
(4)表示举例的引词。
如:社会主义中国涌现许多楷模,像雷锋、焦裕禄、孔繁森等。
比喻有明喻、暗喻、借喻三种类型,三者之间的区别是:本体、喻体、比喻词都出现的是明喻或暗喻;本体和比喻词都不出现,只出现喻体的是借喻。
明喻和暗喻的区别:明喻的比喻词是“像”“仿佛”等,暗喻的比喻词是“是”“成了”“变成”等。
如:(1)叶子出水很高,像亭亭的舞女的裙。
(明喻)(2)那又浓又翠的景色,简直是一幅青绿的山水画。
(暗喻)(3)废除几千年的封建制度,需要一场暴风雨。
(借喻,借“暴风雨”比喻轰轰烈烈的革命运动)比喻的作用有两个:一是对事物的特征进行描绘或渲染,使事物生动、具体,给人以鲜明深刻的印象;二是用浅显易见的事物对深奥的道理加以说明,使说明深入浅出。
2.比拟。
比拟的修辞手法包括拟人和拟物两种。
不少考生能准确地辨析并灵活地运用拟人的修辞手法,但对拟物却往往辨析不出来,有时甚至把拟人和拟物混淆了。
其实,拟人是把物当作人来写,而拟物则是把人当作物来写,或把甲物当作乙物来写。
如:(1)天上的星星快活地眨着眼睛.......。
(拟人)(2)他骄傲自满,尾巴都翘上天了.......。
(拟物)比拟的作用:亲切自然,生动活泼,具体形象。
3.借代。
借代是不直接说出人或事物的名称,借同它密切相关的名称去代替的一种修辞手法。
它主要包括以下几种形式:(1)特征代本体。
常用的九种修辞手法的定义和作用比喻呢,就是把一个东西比作另一个东西。
比如说“月亮像个大圆盘”,这月亮就是本体,大圆盘就是喻体。
这比喻的作用可大了,能让咱把抽象的东西变得特别形象。
就像你想跟人说一个姑娘长得好看,如果直接说“她好看”,就很干巴巴。
要是说“她像一朵盛开的花朵”,嘿,立马就能让人在脑海里想象出她娇艳的模样,就好像这姑娘的美就在眼前晃悠呢。
拟人就更有意思啦,把东西当成人来写。
像“风儿轻轻地抚摸着我的脸”,风儿哪有手呀,可这么一写,感觉风儿就像一个温柔的小伙伴,特别亲切。
它能让没有生命的东西有了人的情感和动作,让整个描写都变得生动活泼起来。
就好比那些花草树木,本来呆呆地站在那儿,一拟人,就像是一群有思想有感情的小精灵,整个世界都变得有生机了。
夸张就是把事情夸大或者缩小来说。
“飞流直下三千尺”,哪有瀑布真的有三千尺呀,但是这么一夸张,就把瀑布那种雄伟壮观的感觉一下子就给凸显出来了。
要是你想表达自己特别饿,说“我饿得能吃下一头牛”,这就把饿的程度超级加倍地表现出来了,听的人一下子就能感受到你那种饥肠辘辘的状态。
排比是把三个或者三个以上结构类似的句子排在一起。
“心灵是一方广袤的天空,它包容着世间的一切;心灵是一片宁静的湖水,偶尔也会泛起阵阵涟漪;心灵是一块皑皑的雪原,它辉映出一个缤纷的世界。
”排比句读起来特别有节奏感,就像敲鼓一样,一下又一下,很有力量。
而且能够增强语言的气势,让表达的情感更强烈。
对偶呢,就是两个字数相等、结构相似的语句。
像“两个黄鹂鸣翠柳,一行白鹭上青天”。
看起来很整齐,就像一对双胞胎似的。
它能让句子变得很精炼,同时又有一种对称的美感。
反复就是重复使用同一个词语或者句子。
比如说“盼望着,盼望着,东风来了,春天的脚步近了”。
这个“盼望着”一反复,就把那种急切盼望春天到来的心情表达得特别到位。
就像你心里有个事儿,不停地念叨,通过这种方式能让读者深刻地感受到你想要表达的情绪。
设问就是先提出问题然后自己回答。
一、常见的9种修辞手法1.比喻(1)比喻的特点比喻就是“打比方”,即抓住两个不同性质的事物的相似点,用甲事物喻乙事物。
比喻一般由三部分组成,即本体(被比喻的事物)、喻体(作比方的事物)和比喻词(比喻关系的标志)。
构成比喻的关键:甲和乙必须是本质不同的事物,甲乙之间必须有相似点。
(2)比喻的种类①明喻。
典型形式:甲像乙。
本体喻体都出现,中间用比喻词“像”“似”“仿佛”“犹如”等联结。
如:收获的庄稼堆成垛,像稳稳矗立的小山。
②暗喻。
典型形式:甲是乙。
本体喻体都出现,中间没有比喻词,常用“是”“成了”“变成”等词联结。
如:广场上是雪白的花圈的海洋,纪念碑已被堆成雪白的山冈。
③借喻。
典型形式:甲代乙。
不出现本体,直接叙述喻体。
但它不同于借代,借代取两事物的相关点,借喻取两事物的相似点。
如:“闭着眼睛捉麻雀”“瞎子摸鱼”,粗枝大叶,夸夸其谈,满足于一知半解……这种极坏的作风还在我们党内许多同志中继续存在着。
④博喻。
连用几个喻体从不同角度反复设喻去说明同一个本体。
如:瞧,那骑着自行车翩翩而来的一群身着风衣的少女,是红蝴蝶,是绿鹦鹉,还是蓝孔雀?(3)比喻的作用或化平淡为生动,或化深奥为浅显,或化抽象为具体,或化冗长为简洁。
2.比拟(1)比拟的特点根据想象把物当作人,或者把人当作物,或者把甲物当作乙物来描写。
其形式是:事物“人化”,或人“物化”,或甲物“乙物化”。
(2)比拟的种类①拟人(把物当人来写)。
如:软泥上的青荇,油油的在水底招摇。
②拟物(把人当物或把甲物当乙物写)。
如:我到了自家的房外,我的母亲早已迎着出来了,接着便飞出了八岁的侄儿宏儿。
(3)比拟的作用正确运用比拟,可以增强语言的生动性和形象性,使读者不仅对所表达的事物产生鲜明的印象,而且可感受到作者对该事物的强烈的感情,从而引起共鸣。
(4)使用时注意事项①感情必须符合所描写的环境气氛。
如:秋雨跳着欢乐的舞,一下就是几天,真闷死人。
(秋雨连绵,使人烦闷,这里却给秋雨以欢快的动作和感情,与人物的感情相悖)②本体与拟体应有相似点或相近点。
高考常见修辞手法运用复习教案一、教学目标1. 让学生掌握高考常见的修辞手法,包括比喻、比拟、借代、夸张、对偶、排比、设问、反问等。
2. 培养学生正确运用修辞手法表达观点、描绘形象、增强语言感染力的能力。
3. 提高学生分析文本、鉴赏修辞手法的审美情趣。
二、教学内容1. 比喻:抓住事物的相似之处,用浅显、具体、生动的事物来表示抽象、难理解的事物。
2. 比拟:把物当作人,或把人当作物来写,赋予物以人的属性,从而达到形象生动的效果。
3. 借代:不直接说出所要表述的人或事物,而是借用与它密切相关的名称来替代。
4. 夸张:为了突出某种事物的特点,故意言过其实,夸大其词。
三、教学重点与难点1. 重点:掌握高考常见的修辞手法,分析文本中的修辞手法。
2. 难点:正确运用修辞手法,提高写作能力。
四、教学方法1. 案例分析:通过分析经典文学作品中的修辞手法,让学生深入理解各种修辞手法的特点和作用。
2. 小组讨论:让学生分组讨论,互相交流对修辞手法的理解和运用,提高合作能力。
3. 写作实践:布置相关练习,让学生运用所学修辞手法进行写作,提高实际运用能力。
五、教学安排1. 第一课时:比喻、比拟1.1 讲解比喻、比拟的定义和特点1.2 分析典型案例,引导学生理解比喻、比拟的运用1.3 学生练习:运用比喻、比拟手法进行写作2. 第二课时:借代、夸张2.1 讲解借代、夸张的定义和特点2.2 分析典型案例,引导学生理解借代、夸张的运用2.3 学生练习:运用借代、夸张手法进行写作3. 第三课时:对偶3.1 讲解对偶的定义和特点3.2 分析典型案例,引导学生理解对偶的运用3.3 学生练习:运用对偶手法进行写作4. 第四课时:综合练习4.1 给学生提供一段文本,要求学生识别并分析其中的修辞手法4.2 学生分组讨论,互相交流分析结果4.3 教师点评并进行讲解5. 第五课时:总结与拓展5.1 总结本节课所学的修辞手法及其运用5.2 布置课后作业,要求学生运用所学修辞手法进行写作练习5.3 推荐相关阅读材料,拓展学生的知识视野六、教学评价1. 通过课堂讲解、案例分析和写作实践,评价学生对高考常见修辞手法的掌握程度。
高考语文常考的九种修辞手法解析01常用的九种修辞手法修辞手法,近来在高考语用题中考得不算少,有时判断是哪一种修辞,有时考查修辞的构成及表达效果,有时还考查使用修辞及不使用修辞的表达有何不一样等等。
特别是,古诗鉴赏中对艺术手法的鉴赏,也常有修辞的踪影。
更遑论学生在作文中也可以适当借助修辞来使自己文章的语文更加生活些。
可见,高考备考,确实该用点时间,好好复习一下修辞手法的相关内容。
要备考修辞手法,先熟记修辞的名称。
从广义的角度看,为了使语言更具有表达力而进行的所有的方法都该称之为修辞。
不过,早些年高考有《考试大纲》,甚至有对《考试大纲》的进一步说明(称之为《考试说明》),里面非常明确规定,高考的修辞手法,主要考查九种,分别是:比喻、比拟、排比、设问、反问、反复、夸张、对偶和借代。
现在虽然没有大纲,但我们也可以以此为准进行备考。
为了方便记忆,不妨用点特殊的方法,如用一个能押韵的句子来表示,“三比二问反复考;夸对借代少不了”。
这里要注意的是,“三比”中,并不包括“对比”,“二问”中,也不包括“疑问”(疑问不是修辞手法)。
02比喻比喻的概念:利用不同事物之间某些相似之处,借一种事物来说明另外一种事物。
比喻的表达效果:(1)对事物特征进行生动的描绘或渲染;(2)用浅显易见的事物对深奥的道理加以形象说明。
这里其实有两个方向,在描述性语段中,比喻主要是对描写对象进行修饰,使之更形象,更生动,特点更鲜明;而在议论性语段中,使用比喻,则可以便深奥的道理浅显易懂,可以化抽象为形象。
比喻的一般分类:明喻、暗喻、借喻、博喻(用两个或以上的比喻共同说明同一本体,如朱自清的《春》中写春雨:“看,像牛毛,像花针,像细丝,密密地斜织着”)使用比喻应该注意:(1)本体和喻体必须是性质不同的两类事物;(2)本体和喻体之间必须有相似点;(3)所使用的喻体要常见、易懂,比喻要贴切,还要注意思想感情的倾向性正确。
难以区分的比喻句——暗喻与借喻。
《考试大纲》规定掌握的九种修辞手法一、比喻1.定义比喻又叫打比方,即用有相似点的某些事物来比方另一事物的修辞手法。
2.结构比喻一般由三个部分组成,即本体(被比喻的事物)、喻体(做比喻的事物)和比喻词(比喻关系的标志性词语)。
3.种类根据比喻的三个部分的异同和隐显特征,可分为三种。
(1)明喻。
本体、喻体都出现,中间用比喻词“像、似、仿佛、犹如、宛如、像……一样、如……一般、仿佛……似的”等联结。
常见形式是:甲像乙。
例如:叶子出水很高,像亭亭的舞女的裙。
(2)暗喻。
本体、喻体都出现,中间用比喻词“是、成了、变成”等联结。
典型形式是:甲是乙。
例如:广场上是雪白的花圈的海洋,纪念碑已堆成雪白的山冈。
此外,暗喻还有一些变体值得注意:①修饰式暗喻:本体与喻体之间以修饰与被修饰、限制与被限制的形式来体现比喻关系。
例如:这是花的海洋。
②同位式暗喻:本体与喻体之间以同位复指形式表现比喻关系。
例如:老狐狸你不要灌迷汤。
③注释式暗喻:本体与喻体以注释说明的形式表现比喻关系,常用破折号连接。
例如:五点钟,上工的汽笛响了。
红砖“罐头”的盖子——那扇铁门一推开……(3)借喻。
不出现本体和比喻词,直接用喻体代替本体。
借喻的典型形式是甲代乙。
例如:最可恨那些毒蛇猛兽,吃尽了我们的血肉。
另外,还有一种情况,连用几个喻体共同说明一个本体。
例如:一枝巨大的白丁香把花开在了屋顶灰色的瓦楞上,如雪,如玉,如飞溅的浪花。
这种叫“博喻”。
4.比喻的作用(1)化平淡为生动;(2)化深奥为浅显;(3)化抽象为具体。
5.构成比喻必须具备的条件本体和喻体必须有相似点,且是本质不同的事物,否则,就不能构成比喻。
一个句子是不是比喻,不能只看有没有“像、似、是”之类的词语。
下面几例都不是比喻句。
(1)她的性格像母亲。
——同类事物作比较(2)这天黑沉沉的,好像要下雨了。
——表示猜度(3)每当看到这条红领巾,我就仿佛置身于天真烂漫的少年时代。
——表想象(4)不要带着思想包袱去工作。
高考九种常见修辞手法的含义、作用(效果)及比较修辞手法,就是通过修饰、调整语句,运用特定的表达形式以提高语言表达作用的方式或方法。
常见的修辞手法有很多,高考考纲明确要求的有以下八种:比喻、比拟(分为拟人、拟物)、借代、夸张、对偶、排比、设问、反问等。
一般说,比喻、夸张、拟人是语言类;对偶、排比、反复是结构类;反问和设问表述增强语气类。
这八类修辞手法的含义、作用和表达效果各不相同,下面做一简要归纳。
1.比喻:它是用某一具体、浅显、熟悉的事物或情境来说明另一种抽象、深奥、生疏的事物或情境的一种修辞方法。
作用:即打比方,帮助人容易深入理解。
用在记叙、说明、描写中,能使事物生动、形象、具体、简洁,给人以鲜明的印象;用在议论中,能使抽象道理变得具体,使深奥的道理变得浅显易懂。
比喻由三部分构成:〈1〉本体、〈2〉喻体、〈3〉比喻(比喻和拟人最大的不同在于比喻含有喻体,拟人没有。
)比喻分明喻、暗喻、借喻三种形式。
明喻的形式可简缩为:甲(本体)如(喻词:像、似、若、犹、好像、仿佛)乙(喻体)。
暗喻的形式可简缩为:甲是(喻词:成、变成、成为、当作、化作)乙。
明喻在形式上是相似关系,暗喻则是相合关系。
借喻:只出现喻体,本体与比喻词都不出现。
如:燕雀安知鸿鹄之志!具体见下表:声,穿雨而来,穿云而去,故“湿”,触觉与听觉相互沟通。
“善哉乎鼓琴,巍巍乎若高山,汤汤乎若流水”(《吕氏春秋?本味》)听琴声而知志在高山、流水,听觉与视觉相互沟通。
2.比拟:借助丰富的想像,把物当成人来写,或把人当成物来写,或把甲物当成乙物来写。
比拟分为拟人和拟物。
作用:色彩鲜明,描绘形象,表意丰富。
能使读者对所表达事物产生鲜明的印象,产生强烈的感情,引起共鸣,令文章更生动。
(1)拟人:把物当做人写,赋予物以人的动作、行为、思想、感情、活动,用描写人的词来描写物。
作用:把禽兽鸟虫花草树木或其他无生命的事物当成人写,使具体事物人格化,语言生动形象。
例句:〈1〉桃树、杏树、梨树、你不让我,我不让你,都开满了花赶趟儿。
——《春》朱自清〈2〉感时花溅泪,恨别鸟惊心。
——《春望》杜甫〈3〉太阳的脸红起来了。
——《春》朱自清(2)拟物(借物喻人):①把人比作物,或把此物当作彼物来写。
例句:〈1〉人群不顾一切,涌了上来。
〈2〉在群众的呼喝声中,那个恶霸夹着尾巴逃跑了。
②把甲事物当成乙事物来写。
例句:〈1〉火山发出一声咆哮。
〈2〉她们看见不远的地方,那宽厚肥大的荷叶下面,有一个人的脸,下半截身子长在水里。
(《荷花淀》孙犁)【比喻与比拟的比较】比喻和比拟,都是加强语言形象性的修辞手段,但它们是两种不同的修辞方式。
(一)比喻与比拟的性质不同、作用不同.比喻是用与本体事物有相似点的另一事物作比‘也就是打比方;一定得有相似点,通过相似点使本体同喻体联系起来,唤起人们的联想,使人更具体地惑知事物。
比拟即模拟,它是用乙事物具有的特性(包括称渭、动作、行为等)写甲事物,或者说是把乙事物的特性“强加于甲事物。
乙事物—般是有生命力的,能活动,有感情的;它比甲事物具体实在,于是本来较抽象、不太实在的事物变得具体实在了,当然就增添了语言的生动性。
由此可见,比喻强调的是甲乙两物的相似性,而比拟却是利用它们之间的不同特性,使两体融为一体,这是区别比喻和比拟最重要的标志。
请看如下例句:(1)故人已经成为瓮中之鳖,不好攻暂且围着算了。
(徐海东《奠基礼》)(2)他确乎有点像一橡树,坚壮、沉默,而又有生气。
(老舍《骆驼祥子》)(3)月亮一露面,满天的星星惊散了。
(杨朔《金字塔夜月》)(4)真理它却不会弯腰。
(臧克家《胜利的狂飚》)例(1)取瓮中之鳖待擒这一点说明敌人当时的处境,二者有相似点,能给人具体形象的感受,这是比喻。
例(2)从树的外形特点联想到样子的外貌、气质特征,两者有相似点,也属比喻。
例(3)“月亮”“星星”本是无生物,并无“露面”“惊散”这样的特征,现以生物的特征描写它们,只是为了让其情态逼真,跃然纸上,这是比拟。
例(4)将无形的抽象物“真理”人格化、形象化,也属比拟。
(二)比喻与比拟的句式结构不同。
比喻句由本体、喻体和喻词三部分组成。
借喻虽然不出现喻词和本体,但可以变换为有喻词和本体的明喻、暗喻。
不管是哪一种比喻,始终都有喻体;比拟句主要是借助想象,将本体模拟为人的或物的某种行为、动作或情态,不论是拟人,还是拟物,始终都无拟体。
例如“东西长安街成了喧腾的大海”(袁鹰《十月长安街》)。
这是暗喻、由本体(长安街)、喻体(大海)、喻词(成)构成,又如“我们之闻已经隔了一层可悲的厚障壁了”(鲁迅(故乡))。
这是借蝓,借“厚障壁”比喻“我”与闰土之间形成的隔阂。
它把本体和喻词都隐去了,只用喻体代替本体。
另如“波浪一边歌唱一边冲向高空去迎接那雷声”(高尔基《海燕》)。
这却是拟人句,将“波浪”当作人描写,赋予它一些人的动作和思想感情。
比喻和比拟虽然是两种党见而又容易混淆的修辞格,但只要我们把握了区分两者的要领,就会一目了然。
3.借代:不直接说出所要表达的人或事物,而是借用与它有密切相关的人或事物来代替。
借代种类:特征代事物、具体代抽象、部分代全体、整体代部分。
方法:作用:突出事物的本质特征,增强语言的形象性,使文笔简洁精炼,语言富于变化和幽默感;引人联想,使表达收到形象突出、特点鲜明、具体生动的效果。
①部分代整体。
即用事物具有代表性的部分代本体事物。
例如:两岸青山相对出,孤帆一片日边来。
——《望天门山》②特征代本体。
即用借体(人或事物)的特征、标志去代替本体事物的名称。
例如:圆规一面愤愤的回转身,一面絮絮的说,慢慢向外走去……——《故乡》③具体代抽象例如:南国烽烟正十年。
——《梅岭三章》④工具代本体。
例如:等到惊蛰一犁土的季节,十家已有八户亮了囤底,揭不开锅。
——《榆钱饭》⑤专名代泛称。
用具有典型性的人或事物的专用名称代替本体事物的名称。
例如:你们杀死一个李公朴,会有千百万个李公朴站起来!——《最后一次讲演》6.以结果代原因例如:令人捧腹捧腹是捧着肚子,捧腹的原因是出现笑话或令人发笑的东西。
以“捧腹”的结果代之“笑话”等令人发笑的原因。
7.形象代本体例如:上面坐着两个老爷,东边的一个是马褂,西边的一个是西装。
【借喻与借代的区别】借喻和借代都是隐去本体,只出现客体(喻体或借体)的辞格,因而容易混淆,下面介绍简便的辨析方法。
首先看本体和客体之间是否有相似性,没有相似性的肯定不是借喻。
如“旌旗十万斩阎罗”“南国烽烟正十年”中“旌旗”“烽烟”到底是借喻还是借代用法呢? 先了解这两个词的含义。
旌旗:旗帜的通称,这里指部队。
烽烟:古代边境有敌人入侵时在高台上点燃起来作报警用的火,后泛指战火或战争。
大家想想,“旌旗”和“军队”,“烽烟”和“战争”之间没有任何相似性,因此可以判断这两词的用法不是借喻。
借代的本体和客体之间有相关性,借代用法就是借用和本体相关的事物来代指这个本体。
古代军队在行军和作战时都举着自己特有的旗帜,旗帜既用来区分敌我,又用来指明军队前进的方向。
因此可以用旌旗来代指军队。
“旌旗十万”即“十万旌旗”。
“旌旗”不能发出“斩”的动作,能发出“斩”的动作的肯定是人,所以“十万旌旗”指“十万军队”。
同理,古代一遇敌人侵犯,边境就燃狼烟报警,所以“烽烟”“狼烟”俨然成了战争的代名词。
“南国烽烟正十年”就是“南国战争正十年”。
所以,把握住借喻的本体和客体之间具有相似性、借代的本体和客体之间具有相关性这一特点,就能将二者区分开。
其次看能否转换成明喻,能转换成明喻的是借喻,不能转换成明喻的肯定不是借喻。
如“敌人像狗一样夹着尾巴逃跑了”运用的是明喻,换成借喻就是“这条狗夹着尾巴逃跑了”。
在上面两句中,本体是“敌人”,喻体是“狗”,喻词是“像”。
由明喻到借喻,只是省略了本体和喻词。
因此所有借喻只要增加本体和喻词都可以转换成明喻。
“旌旗十万斩阎罗”一句假设是借喻用法,“旌旗”是喻体,“军队”是本体,转换成明喻就成了“军队像十万旌旗一样斩掉了阎罗”,显然不成句子。
同理,假设“南国烽烟正十年”运用的是借喻手法,那么“烽烟”是喻体,“战争”是本体,转换成明喻就成了“南国的战争像烽烟一样整整十年”,显然不成句子。
因此可以断定以上两句不是借喻用法。
再,同一词语在不同的语言环境中可以是借喻用法,也可以是借代用法。
那么如何辨别呢?这时就要看与客体相应的词语是否采取相应的比喻说法。
借喻是以此哺彼,重在喻,因此与客体(喻体)相关的词语必须采取相应的比喻说法,借代是以此代彼,重在代,因此与客体(借体)相应的词语不必改成与之相应的说法。
请看下面两例。
〔A1〕最可恨那些毒蛇猛兽,吃尽了我们的血肉。
(借喻)〔A2〕最可恨那些毒蛇猛兽,榨尽了我们的血汗。
(借代)〔B1〕大白熊呲牙咧嘴向我扑来。
(借喻)〔B2〕大白熊答应了我的价钱。
(借代)上面两组中A1、B1都是借喻。
A1中客体是“毒蛇猛兽”,与它相关的词语“吃尽”“血肉”都采用了相应的比喻说法。
这句话可改为明喻“最可恨那些敌人像毒蛇猛兽一样吃尽了我们的血肉”。
A2是借代,不能换成明喻。
因为与客体(毒蛇猛兽)相关的词语(榨尽、血汗)没有改为与它相应的说法,可见客体只是作为一个代号,换个名字罢了,并不是用来打比方的。
毒蛇猛兽代指反统治者或敌人。
改为一般说法就是“最可恨那些反统治者榨尽了我们的血汗。
”第二组中B1是借喻,可转为明喻“那个人像大白熊一样向我扑来。
”形象地描写了那个外国人肥胖的身躯、笨拙的动作,又像熊一样凶狠。
而在B2中“大白熊”仅代指那个又白又胖的外国人,是用某人的特征来代替该人,与它相应的词语“答应”没有改成描写动物相应的说法。
若改为一般说法就成了“那个人答应了我的价钱。
”但不能改为明喻:“那个人像白熊一样答应了我的价钱”,显然不成句子。
总之,看与客体相应的词语是否采用相应的比喻说法。
若是借喻,与客体(喻体)相应的词语必须采取相应的比喻说法;若是借代,与客体(借体)相应的词语不必改成与之相应的说法。
如果从以上三方面进行辨析,就不难将借喻和借代区别开。
如“丈夫难过了,她却觉得安慰,到底,萤火虫飞回了车间,她自己也没影响工作。
”(《离不开你》) 这句是借喻用法。
首先萤火虫光虽弱但也要奉献给社会,与耿玉亭身体残废却坚持工作、为社会作贡献二者有相似性,其次与客体(萤火虫)相应的词语“飞”采用了比喻说法,由此可判断这句话运用的是借喻手法。
以下句子中同样运用了借喻手法,分析从略。
1、要清除语言中的“垃圾”,拭去蒙在“镜子”上的灰尘,不是一朝一夕就能奏效的。
2、很难没想,在五颜六色的染缸里,纯丝素绢能够保持自己的洁白。
(1、2选自《大家都来讲究语言的文明和健康》)3、我就知道,我们之间已经隔了一层可悲的厚障壁了。
(《故乡》)下列句子运用了借代手法,读者可以自己分析。