喷砂工艺流程与分析
- 格式:doc
- 大小:57.00 KB
- 文档页数:18
喷砂工艺流程
《喷砂工艺流程》
喷砂工艺是一种常用于表面处理和表面修饰的方法,它不仅可以去除材料表面的污垢、氧化层和涂层,还可以改善材料表面的粗糙度和增加表面的附着力。
在工业生产中,喷砂工艺被广泛应用于各种材料的加工和表面处理领域。
喷砂工艺流程一般包括以下几个步骤:
准备工作:首先需要准备喷砂设备,包括喷砂机、压缩空气系统和磨料等。
同时需要对待加工的材料做好清洁和固定工作,确保表面无杂质和坚固。
调试设备:根据不同的材料和加工要求,需要对喷砂机和压缩空气系统进行相应的调试,以确保操作顺畅和出砂均匀。
喷砂操作:将磨料加入喷砂机,并通过压缩空气将磨料喷射到材料表面,利用磨料的冲击力和磨擦力实现表面处理和研磨。
喷砂时需要根据材料的硬度和加工要求来选择合适的磨料类型和喷砂压力。
清理和检查:喷砂完毕后,需要及时清理材料表面的磨料残渣和杂质,并对表面进行检查,确保达到设计要求的粗糙度和清洁度。
喷涂或其他后续处理:根据加工要求,喷砂后的材料还需要进
行喷涂、阳极氧化、电镀等后续处理工艺,以增加表面的防腐蚀性能和美观度。
总的来说,喷砂工艺流程是一个重要的表面处理方法,它可以有效改善材料表面的性能和外观,广泛应用于金属、玻璃、陶瓷、塑料等材料的加工和制造领域。
通过合理的喷砂工艺流程,可以为材料表面创造出更高的附加值和广阔的市场应用前景。
地面喷砂工艺流程
《地面喷砂工艺流程》
地面喷砂是一种常见的表面处理工艺,它可以用于清理和加工各种物体的表面。
地面喷砂的原理是利用高压喷砂装置将磨料颗粒喷射到物体表面,从而去除污垢、氧化层和老漆,或者改变物体的表面质地。
下面是地面喷砂工艺的基本流程:
1. 准备物体表面:在进行地面喷砂之前,需要先清理和准备待处理物体的表面。
通常可以使用清洗剂或溶剂将表面的污垢和油污清洗干净,确保表面光滑干净,这样能够提高后续喷砂效果。
2. 选择喷砂材料:根据待处理物体的材质和处理要求,选择合适的喷砂材料。
常见的喷砂材料包括砂子、玻璃砂、钢丸等,不同的材料可以产生不同的喷砂效果。
3. 调试喷砂设备:根据喷砂材料的种类和物体表面的情况,调试喷砂设备的压力、喷嘴口径和喷砂角度等参数,以确保喷砂效果和处理速度。
4. 进行喷砂处理:将调试好的喷砂设备对准待处理物体的表面,开始进行喷砂处理。
在进行喷砂时,需要注意保持喷砂设备的稳定和均匀的喷砂力度,以免造成表面不均匀的喷砂效果。
5. 完成处理后清洁:待喷砂处理完成后,需要将物体表面的喷砂材料和杂质清洗干净,确保表面的质地和清洁度。
这一步通
常可以使用水冲洗或者吸尘设备进行清洁处理。
地面喷砂工艺可以有效地清理和加工物体的表面,对于一些需要改变表面质地或清理老化表面的物体来说非常实用。
随着喷砂设备和材料的不断创新,地面喷砂工艺也在不断发展和完善,带来了更高效和更精细的表面处理效果。
温馨小提示:本文主要介绍的是关于喷涂工序喷砂工艺流程的文章,文章是由本店铺通过查阅资料,经过精心整理撰写而成。
文章的内容不一定符合大家的期望需求,还请各位根据自己的需求进行下载。
本文档下载后可以根据自己的实际情况进行任意改写,从而已达到各位的需求。
愿本篇喷涂工序喷砂工艺流程能真实确切的帮助各位。
本店铺将会继续努力、改进、创新,给大家提供更加优质符合大家需求的文档。
感谢支持!(Thank you for downloading and checking it out!)阅读本篇文章之前,本店铺提供大纲预览服务,我们可以先预览文章的大纲部分,快速了解本篇的主体内容,然后根据您的需求进行文档的查看与下载。
喷涂工序喷砂工艺流程(大纲)一、喷砂工艺概述1.1喷砂工艺的定义1.2喷砂工艺的应用范围1.3喷砂工艺的原理二、喷砂设备与材料2.1喷砂设备选型2.1.1喷砂机类型2.1.2喷砂机的主要部件2.2喷砂磨料的选择2.2.1常用喷砂磨料的种类2.2.2喷砂磨料的粒度选择2.3喷砂助剂的选择三、喷砂工艺流程3.1表面预处理3.1.1清洗3.1.2除锈3.1.3除油3.2喷砂操作3.2.1喷砂压力的调整3.2.2喷砂距离和角度的选择3.2.3喷砂速度和行走路径的控制3.3后处理3.3.1清理3.3.2检查3.3.3涂装四、喷砂工艺参数优化4.1喷砂压力与磨料流速的匹配4.2喷砂时间与磨料消耗4.3工件表面粗糙度与喷砂工艺的关系五、喷砂安全与环保5.1喷砂作业安全措施5.1.1个人防护5.1.2设备安全5.1.3现场安全5.2喷砂工艺环保措施5.2.1废气处理5.2.2废水处理5.2.3噪音控制六、喷砂工艺的质量控制6.1喷砂工艺质量标准6.2常见喷砂缺陷分析6.3质量控制措施一、喷砂工艺概述1.1 喷砂工艺的定义喷砂工艺,是一种通过高速喷射磨料对材料表面进行处理的技术。
其主要设备为喷砂机,通过压缩空气为动力,将磨料以高速喷射到材料表面,通过磨料的冲击、摩擦作用,达到去除材料表面氧化皮、污垢、锈蚀等目的,从而提高材料表面的清洁度和粗糙度,为后续涂装工序提供良好的附着力基础。
喷砂加工生产工艺
喷砂加工是一种表面加工工艺,通过高速喷射砂粒将其磨擦和冲击在被处理物体表面,从而达到改变表面质感和形态的效果。
下面是喷砂加工的生产工艺流程:
1. 准备工作:对待加工的物体进行清洗,去除灰尘和污垢,确保表面干净。
2. 选择砂粒:根据需要的加工效果和物体的材质选择合适的砂粒。
常用的砂粒有金刚砂、玻璃砂、铁砂等,不同砂粒的硬度和形状会对加工效果产生影响。
3. 调整压力和喷砂角度:根据物体的材质和加工要求,调整喷砂机的喷砂压力和角度,保证砂粒能够均匀地喷射到物体表面。
4. 开始喷砂加工:将待加工的物体放置在喷砂机内,启动机器开始喷砂。
砂粒从喷嘴中喷射出来,冲击物体表面,磨擦和破坏表面的层次结构,从而达到改变表面质感和形态的效果。
5. 观察和调整:在喷砂加工过程中,需要不断地观察物体表面的效果,并根据需要进行调整。
如果加工效果不理想,可以调整喷砂压力、喷砂角度或更换不同的砂粒。
6. 清洁和保养:喷砂加工完成后,需要对喷砂机进行清洁和保养,防止砂粒堆积和堵塞喷嘴。
同时,对加工好的物体进行清洁和整理,保持表面的光洁度和质感。
喷砂加工可以应用于多种材料的加工,如金属、塑料、石材等,可用于制作装饰品、零件加工、产品外观处理等。
通过喷砂加工,可以使物体表面变得光滑、粗糙、有纹理等,增加装饰性和艺术感。
外墙喷砂工艺流程外墙喷砂工艺是一种常见的建筑表面处理方法,通过高压气流将砂子喷射到建筑物外墙表面,以达到清理、去污、磨砂、增加粗糙度等效果。
下面将详细介绍外墙喷砂工艺的流程。
首先,进行表面准备。
在进行外墙喷砂处理之前,需要对建筑物外墙表面进行充分准备。
这包括清理表面的灰尘、污垢和油漆残留物,确保外墙表面干净、平整。
同时,需要对建筑物周围的环境进行保护,防止砂子飞溅造成污染。
其次,选择合适的砂子。
在进行外墙喷砂处理时,需要根据具体情况选择合适的砂子。
通常情况下,常用的砂子包括石英砂、玻璃砂、金刚砂等。
不同的砂子具有不同的硬度和颗粒大小,可以满足不同外墙表面的处理需求。
然后,进行喷砂处理。
在准备工作完成后,可以开始进行外墙喷砂处理。
操作人员需要穿戴好防护装备,包括防尘口罩、护目镜、手套等。
通过高压气流将选定的砂子喷射到建筑物外墙表面,均匀覆盖整个处理区域。
喷砂时需要注意喷砂枪的角度和距离,以及喷砂的压力和流量,确保处理效果和表面质量。
接下来,进行表面处理。
外墙喷砂完成后,需要对表面进行进一步处理。
这包括清理表面的砂子残留物,修补外墙表面的不平整和损坏,确保外墙表面达到预期的处理效果。
同时,需要对喷砂处理区域进行清理和保护,防止砂子残留物对环境造成影响。
最后,进行表面保护。
外墙喷砂处理完成后,需要对外墙表面进行保护。
可以选择合适的防水、防腐、防晒等保护涂料进行涂抹,增加外墙表面的耐久性和美观度。
同时,需要对喷砂处理区域进行清理和整理,恢复周围环境的整洁和美观。
总之,外墙喷砂工艺流程包括表面准备、砂子选择、喷砂处理、表面处理和表面保护等环节。
通过严格执行工艺流程,可以确保外墙喷砂处理效果达到预期,提升建筑物外墙的美观度和耐久性。
喷砂工艺流程喷砂工艺是一种通过高速喷射砂粒使工件表面产生磨削、切割和物理冲击的方法,达到改善工件表面质量、增强工件表面粗糙度和提高涂层附着力的效果。
喷砂工艺流程主要包括准备工作、喷砂处理和喷砂后处理三个阶段。
首先是准备工作阶段。
这个阶段主要包括选择合适的喷砂设备和砂粒、准备工件以及做好防护措施。
喷砂设备可以根据工艺要求选择,常见的有压缩空气驱动的喷砂枪、压力罐和喷砂室等。
对于砂粒,可以根据需要选择不同的材料和粒度,如铝氧化物砂、玻璃珠和钢砂等。
在准备工件时,需要进行清洁、除油脂和去除旧涂层等处理。
另外,为了保障操作者的安全,需要佩戴好防护装备,如防护眼镜、口罩和手套等。
接下来是喷砂处理阶段。
在处理过程中,喷砂设备将砂粒通过高速喷射向工件表面进行冲击磨削。
喷砂枪头的角度、距离和喷砂时间需要根据工件材料和要求进行调整。
在操作过程中需要保持均匀的喷射速度和角度,并循序渐进地进行,以避免过度磨削或切割。
喷砂处理后,需要对工件进行清理和检查,以确保表面的砂粒和杂质已被彻底去除。
最后是喷砂后处理阶段。
这个阶段主要包括表面处理和涂层附着处理。
表面处理可以通过酸洗、喷砂、抛光等方法来进行,以便去除残留的砂粒、氧化物和杂质,同时提高表面质量和附着力。
涂层附着处理则是将喷砂后的工件进行喷漆、涂层或防腐等处理,以保护工件表面和增强处理效果。
总的来说,喷砂工艺流程涵盖了准备工作、喷砂处理和喷砂后处理三个阶段。
通过这个流程可以有效改善工件表面质量,增强工件表面粗糙度和涂层附着力。
在实际应用中,需要根据工件的材料和要求进行相应的选择和调整,以达到最佳的喷砂效果。
模具喷砂加工工艺模具喷砂加工是一种常用的表面处理方法,通过在模具表面上喷射高速气流的砂粒,可以去除表面的氧化层、油污和气孔等杂质,使模具表面得到光洁、平整和粗糙度合适的效果。
下面将介绍一下模具喷砂加工的工艺流程。
工艺流程如下:1. 准备工作:首先要对模具进行检查,了解模具的材质、硬度和表面质量等参数,确定喷砂前的处理方法和喷砂材料。
2. 表面处理:根据模具的不同情况,可以选择机械打磨、酸洗或热处理等方法,将模具表面的氧化层和杂质去除,以便进行喷砂加工。
3. 喷砂设备准备:准备好喷砂机、压缩空气源和砂粒等设备和材料。
根据模具的材质和需要喷砂的压力和颗粒度选择合适的喷砂机和砂粒。
4. 喷砂操作:将模具放置在喷砂机内,调整喷砂机的压力和喷砂速度,确定好喷嘴的位置和角度,开始进行喷砂加工。
喷砂时要注意喷砂的均匀性和持续性,确保模具表面可以得到均匀的喷砂效果。
5. 检查和清洁:喷砂完成后,要对模具进行检查,确保表面的油污、砂粒和其他杂质都被清除干净。
如果有需要可以进行二次喷砂,直到模具表面达到要求。
6. 表面处理:喷砂后模具表面会更加粗糙,因此需要进行表面处理,可以选择抛光、涂层或电镀等方法,以提高模具表面的光洁度和耐腐蚀性。
通过模具喷砂加工,可以有效地提高模具表面的质量和使用寿命,使其更加耐磨、耐腐蚀和耐压。
同时,喷砂加工也可以提高模具的表面粗糙度,增加模具与工件的摩擦力,从而更好地固定工件,提高加工精度和效率。
总之,模具喷砂加工是一项重要的表面处理工艺,能够有效地提高模具表面的质量和使用寿命。
通过严格的工艺流程和选择合适的设备和材料,可以得到满意的喷砂效果,为模具加工提供更好的保障。
模具喷砂加工工艺是一种常用的表面处理方法,通过在模具表面上喷射高速气流的砂粒,可以去除表面的氧化层、油污和气孔等杂质,使模具表面得到光洁、平整和粗糙度合适的效果。
本文将继续探讨模具喷砂加工相关内容。
1. 模具喷砂材料的选择模具喷砂加工过程中,砂粒的选择非常重要。
外墙喷砂工艺流程外墙喷砂工艺是一种常用的建筑装饰和修复方法,通过高压喷砂设备将砂子喷射到建筑外墙表面,以达到清洁、修复和装饰的效果。
本文将详细介绍外墙喷砂工艺的流程,包括准备工作、喷砂操作、喷砂材料等方面。
1. 准备工作。
在进行外墙喷砂工艺之前,首先需要进行准备工作。
这包括对建筑外墙进行检查,确保外墙表面没有严重的损坏或结构问题。
如果发现有裂缝或脱落的部分,需要提前进行修复。
另外,需要清理外墙表面的灰尘、污垢和老旧的涂料,以确保砂子可以充分粘附在外墙表面。
2. 喷砂操作。
在准备工作完成后,可以开始进行喷砂操作。
首先需要确定喷砂设备的类型和参数,选择合适的砂子材料。
一般来说,常用的喷砂设备包括压缩空气喷砂机、离心喷砂机等,而常用的砂子材料包括石英砂、玻璃砂等。
在进行喷砂操作时,需要注意保护好周围环境和人员安全,确保喷砂过程不会对周围造成污染或伤害。
3. 喷砂材料。
选择合适的喷砂材料对于外墙喷砂工艺至关重要。
一般来说,砂子的颗粒大小和材质会影响到最终的喷砂效果。
较粗的砂子可以用于清理外墙表面的污垢和老旧涂料,而较细的砂子则可以用于修复和装饰。
另外,还可以根据需要添加颜料或颗粒,以达到不同的装饰效果。
4. 喷砂效果。
外墙喷砂工艺可以达到清洁、修复和装饰的效果。
通过高压喷砂设备喷射砂子,可以有效地清理外墙表面的污垢和老旧涂料,使外墙表面变得光滑和干净。
另外,喷砂还可以修复外墙表面的裂缝和脱落部分,增强外墙的耐久性和美观性。
而通过选择不同的喷砂材料和添加物,还可以实现不同的装饰效果,如磨砂、磨石、仿大理石等。
5. 喷砂后处理。
喷砂工艺完成后,还需要进行喷砂后处理工作。
这包括清理喷砂设备和周围环境,清除喷砂过程中产生的废料和灰尘。
另外,还需要对喷砂后的外墙表面进行保护和封闭处理,以防止外墙表面再次受到污染和损坏。
总之,外墙喷砂工艺是一种常用的建筑装饰和修复方法,通过高压喷砂设备将砂子喷射到建筑外墙表面,可以达到清洁、修复和装饰的效果。
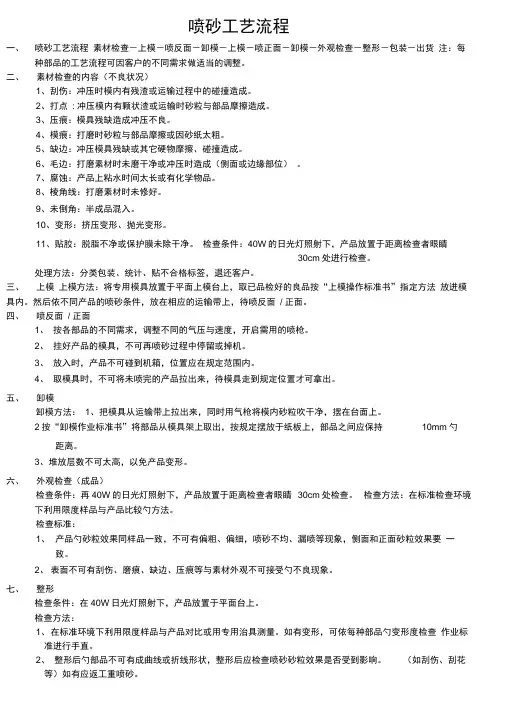
喷砂工艺流程一、喷砂工艺流程素材检查-上模-喷反面-卸模-上模-喷正面-卸模-外观检查-整形-包装-出货注:每种部品的工艺流程可因客户的不同需求做适当的调整。
二、素材检查的内容(不良状况)1、刮伤:冲压时模内有残渣或运输过程中的碰撞造成。
2、打点: 冲压模内有颗状渣或运输时砂粒与部品摩擦造成。
3、压痕:模具残缺造成冲压不良。
4、模痕:打磨时砂粒与部品摩擦或因砂纸太粗。
5、缺边:冲压模具残缺或其它硬物摩擦、碰撞造成。
6、毛边:打磨素材时未磨干净或冲压时造成(侧面或边缘部位)。
7、腐蚀:产品上粘水时间太长或有化学物品。
8、棱角线:打磨素材时未修好。
9、未倒角:半成品混入。
10、变形:挤压变形、抛光变形。
11、贴胶:脱脂不净或保护膜未除干净。
检查条件:40W的日光灯照射下,产品放置于距离检查者眼睛30cm处进行检查。
处理方法:分类包装、统计、贴不合格标签,退还客户。
三、上模上模方法:将专用模具放置于平面上模台上,取已品检好的良品按“上模操作标准书”指定方法放进模具内。
然后依不同产品的喷砂条件,放在相应的运输带上,待喷反面/ 正面。
四、喷反面/ 正面1、按各部品的不同需求,调整不同的气压与速度,开启需用的喷枪。
2、挂好产品的模具,不可再喷砂过程中停留或掉机。
3、放入时,产品不可碰到机箱,位置应在规定范围内。
4、取模具时,不可将未喷完的产品拉出来,待模具走到规定位置才可拿出。
五、卸模卸模方法:1、把模具从运输带上拉出来,同时用气枪将模内砂粒吹干净,摆在台面上。
2按“卸模作业标准书”将部品从模具架上取出,按规定摆放于纸板上,部品之间应保持10mm勺距离。
3、堆放层数不可太高,以免产品变形。
六、外观检查(成品)检查条件:再40W的日光灯照射下,产品放置于距离检查者眼睛30cm处检查。
检查方法:在标准检查环境下利用限度样品与产品比较勺方法。
检查标准:1、产品勺砂粒效果同样品一致,不可有偏粗、偏细,喷砂不均、漏喷等现象,侧面和正面砂粒效果要一致。
喷砂工艺流程
喷砂工艺流程
一、喷砂装备准备:
1、检查区域温湿度:确保环境条件符合户外喷砂要求,温度≥10℃,相对湿度≤85%。
2、检查喷砂机及其辅助设备:检查电机、压缩机、回转机、分离机及清洁设备的启动和运行正常,正常开闭启动器的动作,正确安装各部件;
3、检查喷砂物料:检查喷砂物料温度、湿度符合喷涂要求,无有害物质,符合装备及设备运行要求;
4、检查电气设备:检查各部件联接正确,电源线连接可靠;
5、检查工具:检查各类工具是否完整,并确保工具安全有效;
二、喷砂工艺
1、清理施工面:清理基层表面的杂物、油污及残余物,并保证面层光洁、干燥;
2、计算喷砂量:根据施工面层厚度,计算喷砂所需要的砂子量;
3、喷砂:将喷砂物料放入喷砂罐内,调节液压机压力、喷射距离、喷射压力、喷射角度、喷嘴类型等参数。
开启喷砂机,进行喷砂;
4、喷砂现场检查:检查喷砂面的均匀性,看是否符合理想的喷砂效果;
5、清理喷砂器:将喷砂物料清理掉,确保喷砂机内不留有喷砂物料;
6、施工现场完毕:检查喷砂工艺是否完整,确认施工材料是否清理完毕,喷砂机是否安全关闭,并及时移除工地废料。
三、喷砂后的技术要求
1、检查施工现场的温度和湿度:在施工面层完成喷砂后,应检查一遍温度和湿度,确保环境温湿度符合施工要求;
2、等待养护:在施工面层完成喷砂后,应等待一段时间让施工面层养护,以保证施工质量稳定;
3、检查施工质量:检查施工面层的完整性、均匀度和粗糙度,确保施工质量达到要求。
喷砂的工艺流程喷砂是一种常用的表面处理方法,用于清洁、去除氧化层、创造粗糙表面或改变材料的外观。
喷砂工艺流程可分为准备工作、表面处理和清洁、喷砂操作和后续处理等几个主要步骤。
首先是准备工作。
在进行喷砂处理前,需要将待处理的工件进行清洁,以去除表面的污垢和杂质。
这可以通过物理清洗、化学处理、溶剂清洗等方法来完成。
接下来,需要根据工件的特点和处理要求来选择合适的喷砂材料和设备,如砂台、压缩空气供应系统、砂罐等。
同时,还要准备好喷砂操作所需的个人防护装备,如防尘口罩、安全眼镜、手套等。
接下来是表面处理和清洁。
在开始喷砂操作前,需要对工件进行表面处理和清洁,以确保喷砂效果的质量和稳定性。
这通常包括去除油脂、氧化层、锈迹等工序。
可以使用溶剂、酸洗、脱脂剂等化学方法进行表面处理;也可以使用刷洗、抛光、打磨等物理方法进行清洁。
这一步骤的目的是提高工件的表面质量,增加喷砂效果的精细度和一致性。
然后是喷砂操作。
根据工艺要求进行喷砂操作。
首先,将选定的喷砂材料倒入砂罐中,并连接喷砂设备的气源。
然后,调整好喷嘴与工件的距离和角度,控制好喷砂时的压力和喷射时间。
在喷砂过程中,需要保持喷砂设备和工件之间的相对稳定距离,以确保砂料能够均匀地覆盖在工件表面,并避免因距离过近而导致损伤或距离过远而影响喷砂效果的问题。
同时,根据实际情况可选择干式喷砂或湿式喷砂两种方式。
喷砂操作过程中需要注意在维持喷砂设备和工件距离的同时,要保持喷砂的均匀性和连续性。
对于曲面或复杂形状的工件,可以通过调整喷砂角度和旋转工件的方式来确保全面均匀的喷砂。
同时,还要注意喷砂设备的运行状态,如检查喷嘴和砂料供应是否正常,是否有堵塞的情况等。
喷砂操作完成后,需要进行后续处理。
首先,应及时清理工件表面的喷砂材料和残留物,以清除所有的砂石颗粒和其他杂质。
可以使用喷风机或湿布进行清洗,确保表面干净无尘。
然后,进行必要的处理工序,如喷涂防锈剂、涂装、抛光等,以提高工件的质量和耐用性。
喷沙⼯艺流程跟过⾦属项⽬的⼯程师应该都见过阳极氧化的产品,在阳极氧化前,⾦属表⾯都要进⾏喷砂处理。
实际上喷砂应⽤范围很⼴,前⼏年喷砂⼯艺基本还处于保密状态,这⼏天随着技术进步,逐步放开了,本⽂就介绍下喷砂⼯艺及其应⽤;⼀、什么是喷砂⼯艺喷砂⼯艺是利⽤压缩空⽓动⼒,把喷砂磨料陶瓷砂、铁砂等喷射在⾦属需要处理的表⾯中,让⾦属表⾯发⽣⼀定的变化。
由于这种冲击作⽤下,会让⾦属表⾯产⽣不同的粗糙度与清洁度,让⾦属性能发⽣改变,从⽽提⾼了⾦属⼯件抗疲劳能⼒、附着⼒度,延长耐久性,有利于⾦属流平与装饰效果。
⼆、喷砂的作⽤1.增加了零件和涂层之间的附着⼒,延长了涂膜的耐久性,有利于涂料的流平和装饰。
2.铸锻件⽑⾯、热处理后⼯件的清理与抛光3.机加⼯件⽑刺清理与表⾯美化4.改善零件的机械性能,增加零件润滑作⽤5.消除应⼒及表⾯强化,提⾼了⼯件的抗疲劳性6.光饰作⽤三、喷砂的优点1.喷砂处理是最彻底、最通⽤、最迅速、效率最⾼的清理⽅法。
2. 喷砂处理可以在不同粗糙度之间任意选择,⽽其它⼯艺是没办法实现这⼀点,⼿⼯打磨可以打出⽑⾯但速度太慢动作,化学溶剂清理则清理表⾯过于光滑不利于涂层粘接。
三、喷砂流程喷砂流程其实⽐较简单,见下图;四、喷砂常⽤磨料表⾯粗糙度和清理速度主要取决于所⽤磨料性质。
虽然喷砂磨料使⽤范围很⼴,从碎胡桃⽊壳,玻璃和矿渣,到各种⾦属丸和⾦属砂,甚⾄还有陶瓷砂,锆砂,但常⽤与表⾯处理的有以下⼏种类型:1.冷铸铁砂或铁丸(不锈钢砂)2.碎矿渣3.天然矿砂(玻璃珠,⾦刚砂)4.陶瓷砂(氧化铝和碳化硅)在⼿机⾏业常⽤的都是玻璃砂和陶瓷砂(锆砂),表⾯效果如下图:四。
喷砂的主要参数影响喷砂加⼯的主要参数:磨料种类、磨料粒度、磨液浓度、喷射距离、喷射⾓度、喷射时间、压缩空⽓压⼒等。
五、获得表⾯效果的四要素:压缩空⽓对喷射流的加速作⽤(喷砂压⼒⼤⼩的调节)P磨料的类型(S)喷砂枪的距离(H)⾓度(θ)1.压⼒⼤⼩的调节对表⾯结果的影响在S、H、θ三个量设定后, P值越⼤,喷射流的速度越⾼,喷砂效率亦越⾼,被加⼯件表⾯越粗糙,反之,表⾯由相对较光滑。
304喷砂工艺流程
《304喷砂工艺流程》
304喷砂工艺是一种常用的材料表面处理方法,它可以通过高压气流将砂粒喷射到材料表面上,从而实现清理、磨光和处理的效果。
以下是304喷砂工艺的基本流程:
1. 准备材料:首先需要准备工件和砂粒。
工件可以是金属、塑料或玻璃等材料,而砂粒则通常是石英砂、玻璃珠或铝砂等。
2. 表面处理:在进行喷砂前,需要对材料表面进行清洁和预处理。
这可以包括去除油漆、氧化层或其他杂质,并确保表面平整。
3. 喷砂操作:将工件放置在喷砂机中,通过高压气流将砂粒喷射到材料表面上。
根据不同的需求和材料特性,可以调整喷砂机的压力、喷嘴和喷砂角度。
4. 表面处理:通过喷砂工艺,可以实现不同的表面效果,如磨光、拉丝、去毛刺等。
同时,喷砂也可以增加材料的耐腐蚀性和附着力。
5. 检验和清理:完成喷砂后,需要对工件进行检验,确保表面处理效果符合要求。
接着需要对喷砂机和周围环境进行清理,将残留的砂粒和材料碎片清除干净。
通过以上流程,304喷砂工艺可以实现对材料表面的清理和处
理,使其具有良好的外观和性能。
喷砂可以广泛应用于汽车、航空航天、建筑等领域,成为一种重要的表面处理技术。
喷砂的工艺流程
《喷砂工艺流程》
喷砂是一种常见的表面处理工艺,可以用于去除表面氧化层、污垢和涂层,改善表面粗糙度,增加表面粘附性和装饰性。
下面是喷砂的工艺流程:
1. 准备工件
首先,准备要进行喷砂处理的工件,确保表面平整、干净,没有油污、生锈或者其他污染物。
根据工件的大小和形状,选择合适的喷砂设备和砂料。
2. 装载砂料
将选择的砂料装载到喷砂设备的储料仓中,通过压缩空气或者机械装置,将砂料输送到喷砂枪上。
3. 调整气压和喷砂速度
根据工件的材质和表面要求,调整喷砂设备的气压和喷砂速度,确保砂料能够均匀地喷射到工件表面。
一般来说,对于较硬的金属材料,可以使用较高的气压和速度,而对于较软的材料,则需要降低气压和速度,以避免损坏工件表面。
4. 开始喷砂
将调整好的喷砂设备对准工件表面,开启气源,开始进行喷砂处理。
在进行喷砂的过程中,需要不断移动喷砂枪,确保砂料均匀地覆盖整个工件表面,防止出现局部过于磨损或者过厚的问题。
5. 清洗工件
喷砂处理完成后,用清水或压缩空气对工件进行清洗,将残留的砂料和污垢清除干净,确保表面干净整洁。
6. 表面处理
根据需要,可以对喷砂处理后的工件进行进一步的表面处理,如喷涂防锈油、进行阳极氧化处理等。
通过以上工艺流程,可以实现对工件表面的清理、磨粗和增加表面粗糙度的目的,从而满足不同工件的表面处理要求。
喷砂工艺具有操作简单、成本低廉、效果明显等优点,被广泛应用于金属加工、汽车制造、船舶建造等领域。
pcb喷砂工艺流程
PCB喷砂工艺流程如下:
1. 去毛边:使用去毛刺机或锉刀法去除 PCB 板边缘毛刺。
2. 清洗 PCB:使用喷砂清洗机,对 PCB 板进行表面清理,除去PCB
表面污物。
3. 喷丸技术主要对金属表面进行处理,通过喷射强烈冲击,能够去除
表面的锈迹、油污、以及其他污染物,同时表面得到清洁和活化。
4. 化学蚀刻:通过化学腐蚀方法,在 PCB 板不需要的部位进行蚀刻,露出底色,去除不需要的金属层。
5. 喷砂工艺:用精细的砂粒覆盖 PCB 板表面,通过砂粒的高频喷射,达到去除表面污物、氧化层、锈迹等作用,同时使表面达到粗化、平
整的效果。
6. 检查:喷砂处理完成后,检查 PCB 板的表面,确保没有遗留问题。
7. 包装:将处理好的 PCB 板进行适当的包装,以便于存储和运输。
按照以上步骤操作,可确保 PCB 板的喷砂处理质量。
喷砂工艺流程与分析喷砂工艺是一种利用喷砂机将高速流动的砂粒喷射到物体表面,以改变其表面形态和质感的加工方法。
该工艺主要适用于金属、塑料、木材等物体的表面处理。
下面将详细介绍喷砂工艺的流程与分析。
一、喷砂工艺流程1.准备工作:首先需要准备好喷砂机、砂粒、过滤器、气压调节器、防护设备等。
并对工作场所进行清理和防护,确保操作安全。
2.设定参数:根据所要处理物体的材质、大小、形状和加工要求,调整喷砂机的砂粒流量、气压、喷嘴距离等参数。
3.准备物体:将待处理的物体清洁干净,并根据需要进行必要的预处理,如去除油脂、锈迹或旧涂层等。
4.喷砂加工:戴上适当的防护设备,将处理物体放置于喷砂机台面上,并调整喷嘴距离,确保砂粒能够均匀喷射到物体表面。
5.检查效果:完成喷砂后,对物体表面进行检查,确认是否达到预期的加工效果。
如有需要,可进行二次或多次喷砂加工。
6.喷砂后处理:对加工完成的物体进行喷砂后处理,如清洗、除尘、干燥、上漆等。
以保证物体表面的光洁和稳定。
7.检验和包装:对加工后的物体进行质量检验,确保其符合规定的要求。
然后进行包装,以保护物体表面不受损坏。
二、喷砂工艺分析1.适用性分析:喷砂工艺适用于金属、塑料、木材等各种材质的物体表面处理。
能够清除表面污垢、油脂和旧涂层,并改变物体表面形态和质感,达到一定的光洁度和粗糙度。
2.改善工艺分析:喷砂工艺能够使物体表面更加粗糙,增加其摩擦力和附着力,提高涂层的附着强度。
同时,也可以在物体表面形成一定的纹理或图案,增强其美观性。
3.表面质量分析:喷砂后物体表面的质量主要取决于砂粒的硬度、形状和流量,以及喷砂机的气压、喷嘴距离等参数。
合理的参数设置能够保证物体表面光洁度、均匀性和稳定性。
4.设备与材料分析:喷砂机是实施喷砂工艺的主要设备,一般分为压力式和吸力式两种。
砂粒的选择应根据物体材质、加工要求和喷砂机的参数来确定。
常用的砂粒有硅砂、玻璃砂、钢砂等。
5.安全保护分析:进行喷砂工艺时,应戴上适当的防护眼镜、口罩、手套等,以防止砂粒和灰尘对人体的伤害。
喷砂流程及注意事项喷砂是一种通过喷射高速喷砂流来清除表面积垢或涂层的方法。
喷砂工艺可以用于金属表面处理、涂装前的预处理、清除氧化层、锈蚀、划痕等。
下面是喷砂的一般流程和注意事项:1. 准备工作:包括选择合适的喷砂设备、喷砂媒体和喷头,并进行安装。
确定工作区域,清除表面上的尘土和杂质。
2. 调整喷砂参数:根据具体的工作要求,调整喷砂设备的喷砂压力、媒体的粒度和流量。
对于不同的材料和表面情况,可能需要调整不同的参数。
3. 遮盖保护:使用胶带、纸、布等材料,将不需要喷砂的部分进行遮盖保护,以防止喷砂媒体对其产生损害。
4. 进行喷砂:操作喷砂设备,将喷砂媒体通过喷头喷射到待处理的表面上。
根据需要,可以采用不同的喷砂技术,如直线喷砂、角度喷砂等。
5. 清洁喷砂表面:在喷砂完成后,使用压缩空气或水冲洗等方法,清洁表面上的残留喷砂材料和废料。
6. 检查表面质量:检查喷砂后的表面质量,看是否达到要求。
如有需要,可以进行进一步的喷砂或研磨等处理。
注意事项:1. 安全防护:喷砂工作会产生大量的尘埃和异物,必须佩戴适当的防护设备,包括呼吸面罩、防护眼镜、手套等,以保护工作人员的安全和健康。
2. 控制喷砂压力:喷砂压力过高可能会对工件表面造成损伤,同时也会增加喷砂设备的磨损。
必须根据具体情况进行调整,以保证喷砂效果和设备寿命。
3. 合理选择喷砂媒体:不同的喷砂媒体适用于不同的材料和工艺要求。
在选择喷砂媒体时,应考虑材料的硬度、粗糙度和耐蚀性等因素,并进行充分的测试和验证。
4. 控制喷砂距离和角度:喷砂距离和角度会影响喷砂效果和工件表面质量。
易损坏的表面和复杂的几何形状,应调整适当的喷砂角度和距离,以达到最佳效果。
5. 清除喷砂废料:喷砂后产生的残留喷砂材料和废料应及时清理和处理,以防止对环境造成污染,并避免对设备和后续工艺的影响。
6. 定期维护设备:喷砂设备需要定期维护和保养,包括清洁喷嘴、更换磨损的部件等,以确保设备的正常运行和喷砂效果。
喷砂工艺流程
一、喷砂工艺流程
素材检查-上模-喷反面-卸模-上模-喷正面-卸模-外观检查-整形-包装-出货
注:每种部品的工艺流程可因客户的不同需求做适当的调整。
二、素材检查的内容(不良状况)
1、刮伤:冲压时模内有残渣或运输过程中的碰撞造成。
2、打点: 冲压模内有颗状渣或运输时砂粒与部品摩擦造成。
3、压痕:模具残缺造成冲压不良。
4、模痕:打磨时砂粒与部品摩擦或因砂纸太粗。
5、缺边:冲压模具残缺或其它硬物摩擦、碰撞造成。
6、毛边:打磨素材时未磨干净或冲压时造成(侧面或边缘部位)。
7、腐蚀:产品上粘水时间太长或有化学物品。
8、棱角线:打磨素材时未修好。
9、未倒角:半成品混入。
10、变形:挤压变形、抛光变形。
11、贴胶:脱脂不净或保护膜未除干净。
检查条件:40W的日光灯照射下,产品放置于距离检查者眼睛30cm处进行检查。
处理方法:分类包装、统计、贴不合格标签,退还客户。
三、上模
上模方法:将专用模具放置于平面上模台上,取已品检好的良品按“上模操作标准书”指定方法放进模具内。
然后依不同产品的喷砂条件,放在相应的运输带上,待喷反面/正面。
四、喷反面/正面
1、按各部品的不同需求,调整不同的气压与速度,开启需用的喷枪。
2、挂好产品的模具,不可再喷砂过程中停留或掉机。
3、放入时,产品不可碰到机箱,位置应在规定范围内。
4、取模具时,不可将未喷完的产品拉出来,待模具走到规定位置才可拿出。
五、卸模
卸模方法:
1、把模具从运输带上拉出来,同时用气枪将模内砂粒吹干净,摆在台面上。
2、按“卸模作业标准书”将部品从模具架上取出,按规定摆放于纸板上,部品之间应保持10mm的
距离。
3、堆放层数不可太高,以免产品变形。
六、外观检查(成品)
检查条件:再40W的日光灯照射下,产品放置于距离检查者眼睛30cm处检查。
检查方法:在标准检查环境下利用限度样品与产品比较的方法。
检查标准:
1、产品的砂粒效果同样品一致,不可有偏粗、偏细,喷砂不均、漏喷等现象,侧面和正面砂粒效果要
一致。
2、表面不可有刮伤、磨痕、缺边、压痕等与素材外观不可接受的不良现象。
七、整形
检查条件:在40W日光灯照射下,产品放置于平面台上。
检查方法:
前处理制作流程及预防措施
一、目的:
去除产品表面的油污及杂质,使产品亮雾满足客户要求,为阳极铬色打好基础。
二、流程:
稀片碱两酸
除油→喷砂→脱脂→片碱亮面片碱→中和→化抛→中和→对光泽
雾面片碱三酸
三、配方:
1、碱性
A雾面片碱B亮面片碱C稀片碱
片碱:100-150g/L 片碱:350-400 g/L 片碱:60-80 g/L
硝酸钠:300-350g/L 硝酸钠:80-100 g/L
温度:85-105℃温度:100-110℃温度:70-80℃
2、酸性
A、二酸
B、三酸
磷酸:750-850 g/L 磷酸:800g/L
硫酸:150-250 g/L 硫酸:100g/L 硝酸:100g/L
四、碱性与酸性常出现的病状。
1、碱性:
A、产品表面出现发麻状况。
B、产品表面出现冲花状况。
2、酸性:
A、产品光泽达不到客户要求。
B、产品表面出现孔位冲花。
C、产品表面出现油泡。
D、产品光泽达到客户要求,但表面效果达不到客户要求。
五、预防与对策:
1、碱性:
A、槽温是否过低,时间是否过长。
B、槽温是否过高,片碱是否过多。
2、酸性:
A、槽温是否过低,可添加少许硫酸和硝酸。
B、槽温是否过高,可添加少许磷酸。
C、槽温是否过低,可添加少量硝酸。