记叙文列提纲写作指导共16页
- 格式:ppt
- 大小:3.05 MB
- 文档页数:16
记叙文写作提纲记叙文写作提纲范文导语:记叙文写作提纲是怎样的?下面是由小编整理的关于记叙文写作提纲范文。
欢迎阅读!篇一:记叙文的写作提纲——写作提纲【示例一】独自面对开头:要走的,不论怎么样都拦不住。
就像偌大的灵堂中,只剩下我和爷爷又如尘埃一样静默在一片死寂里,不同的仅仅是,他躺在冰冷的灵柩里,而我还活着。
还活着的还有很多人,不过只有我一个独自面对他即将被火化前的模样。
这一刻,我明白了独自面对其实需要勇气。
正文:①在我心中,爷爷是很勇敢的,勇敢地独自面对爸妈的鄙夷、姑妈的呵斥甚至是驱逐。
(详写姑妈呵斥爷爷的情形,包括姑妈与爷爷神态的对比,细节描写。
)②每当我看到爷爷裹在军大衣缩在床的一头,对着奶奶的遗像拉二胡,我都会升起由衷地歉意。
(独自面对已逝的爱人,他很坚强地活着。
)③没有先兆地离开,只有手中只织了一半的菜篮子。
(独自面对孤独,他很谦卑地活着)结尾:或许这个时代能抹去许多像爷爷这样的平凡得不能再平凡的人,但他却在社会的底层高傲地独自面对自己的世界,在孤独中正视自己的情感,在压力面前不屈服。
是这样无数坚强的人支撑起整个社会的宏伟梦想,谁又能说不是呢?【示例二】铭记那些花儿开头:在北极考察队考察北极时,队长吩咐队员们每天用日记的形式记录下阳光下的景物,当这支考察队滞留北极时,他们在黑暗和寒冷中倾听那时记录下的景物,心里不再寂寞,有的只是美丽的憧憬与回忆。
那些曾经美丽的回忆有勇气和魄力支撑下去,也使他们看到未来的希望。
人如果失去了这些美好的回忆,人生就会变得枯燥无味。
请铭记生活中那些美好而幸福的片断,那将是一生的幸福。
正文:1、请铭记孩童时期那天真无邪的笑。
(用自己小时候安徒生童话和格林童话里的故事构段)2、请铭记青年时期那羞涩的笑。
(朋友阅读徐志摩的诗歌及他与林徽音的爱情故事,一位老人寻找初恋情人的故事)3、请铭记中年时期经历沧桑变幻后舒心的笑。
(诗文增色。
写爸爸妈妈的日常故事)结尾:人生在世,不外乎生老病死,铭记那些在生命中绽放过异样光彩的花儿,它们将会是我们勇敢走向未来,并回首过去珍惜现在的保证。
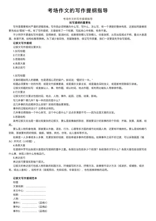
考场作⽂的写作提纲指导考场作⽂的写作提纲指导拟写提纲的重要性写作是需要相对严谨的逻辑思维。
写作前必须明确为什么写、写什么、怎么写,有⼀个清楚的整体构思,这就如同盖楼房要先绘出“图纸”⼀样。
有了写作提纲,⽂章就有了⼀个轮廓,写起来⼼中有数,有条不紊。
不少同学不愿意拟写作提纲,觉得⿇烦,耽误时间,结果想到哪⼉写到哪⼉,任意发挥,从⽽出现观点不明、重点⼤意遗漏、条理不清、结构松散等弊病。
为了减少盲⽬性,克服随意性,保证写作质量,我们⼀定要⾸先学会写提纲。
记叙⽂写作提纲记叙⽂写作提纲主要涉及:1.拟写标题2.⾏⽂要点3.思路结构4.各层⼤意5.表达技巧1.拟写标题⽂章标题如同⼈的眼睛,也是透视⼼灵的窗户。
俗话说:“题好⽂⼀半。
”标题必须要有⼀定的作⽤:或是交代叙事要素,或是揭⽰⽂章主旨,或是蕴含深刻含义,或是新奇别致吸引读者。
记叙⽂标题的拟写:或直接以⼈、事、物作题,或以时间、地点作题,或利⽤⽐喻拟⼈等修辞作题。
2.⾏⽂要点记叙⽂的⾏⽂要点包括时间、地点、⼈物、事件、起因、过程、结果、影响。
写⼏件事?哪⼏件?每⼀件的⽬的是什么?这⼏件事的先后顺序怎么安排?安排的理由要清楚。
事件的过程如何设计?总得有点特别。
⼏件事总得围绕⼀个中⼼来写,这个中⼼是什么?这点⾮清楚不可——因为这是⽂章的主旨。
3.思路结构⾼考记叙⽂应当是⼀篇⽐较复杂的记叙⽂,要么是故事曲折跌宕,那就要设计好故事的四个阶段:开端、发展、⾼潮、结局。
要么是⼈物形象饱满,那就要从外貌、语⾔、⾏为、⼼理等多⽅⾯的细节处刻画⼈物,还要有环境烘托。
要么是结构精巧别致,那就要利⽤好倒叙、插叙、铺垫、烘托、伏笔、出⼈意料等⼿法。
如果是⼀⼈多事或多⼈多事,先要安排好线索,即连串诸多事件的那根线。
如果事件之间不好过渡,可以采取画⾯(镜头)并列式(⼩标题)。
4.各层⼤意在提纲中罗列出各层⼤意是拟写提纲的重中之重。
各层应当包括多少个段落?各段落依次写什么?各层⼤意包括该层写些什么事,体现⼈物什么性格品⾏。
高考记叙文作文写法指导(经典版)编制人:__________________审核人:__________________审批人:__________________编制单位:__________________编制时间:____年____月____日序言下载提示:该文档是本店铺精心编制而成的,希望大家下载后,能够帮助大家解决实际问题。
文档下载后可定制修改,请根据实际需要进行调整和使用,谢谢!并且,本店铺为大家提供各种类型的经典范文,如演讲稿、总结报告、合同协议、方案大全、工作计划、学习计划、条据书信、致辞讲话、教学资料、作文大全、其他范文等等,想了解不同范文格式和写法,敬请关注!Download tips: This document is carefully compiled by this editor. I hope that after you download it, it can help you solve practical problems. The document can be customized and modified after downloading, please adjust and use it according to actual needs, thank you!In addition, this shop provides you with various types of classic sample essays, such as speech drafts, summary reports, contract agreements, project plans, work plans, study plans, letter letters, speeches, teaching materials, essays, other sample essays, etc. Want to know the format and writing of different sample essays, so stay tuned!高考记叙文作文写法指导高考记叙文作文写法指导记叙文是以记叙人物的经历或事物的发展变化过程为主的一种文体。
作文列提纲的方法教你如何列举作文提纲1.审清题意,确定中心:写出文章的中心思想,是整个提纲的灵魂,中心不明确,列提纲就成了毫无意义的事情了。
文章的题目可以分为许多种,有以人物为题的,有以时间为题的,有以地点为题的,还有以事件为题的,……遇到一个题目,我们首先找出限制词、中心词,考虑题目要求、限制的范围,即审清题意,然后确定要表达的中心。
把要表达的中心写出来,就完成了列作文提纲的第一步。
2.围绕中心,选择材料:选择材料时,要选择最能表现中心的材料,这样感染力才会强烈。
下面是一份作文提纲,中心已确定,有关的材料列在下面,我们围绕中心,选择一下材料。
3.明确中心,安排顺序:材料顺序安排好了,层次就会清楚,中心就会表达得更加明确。
安排材料顺序,即段落层次,是列提纲重点要解决的问题。
安排材料顺序常见的方法有三种:按时间的先后顺序安排、按空间的先后顺序安排、按事情的几个方面排列。
一般来说,记事的文章多按时间顺序列;写景、状物(建筑物之类)多按空间顺序列;写人(几方面品质、性格)和抒情的文章,多按事情的几个方面来列。
但选用哪种方法列提纲,还要根据文章的中心和文章的具体内容写法来决定。
总结:作文提纲一般包含三部分内容:(1)题目。
要把题目(或补充完整的题目)写在第一行正中间。
(2)主要内容和中心。
要在题目下面,简要地写出这篇作文的主要内容及要表达的中心思想。
(3)结构安排。
这是作文提纲最主要的部分,设计时需要注意做到以下五点:①安排好材料的组织顺序。
先写什么、后写什么,全文一共准备分为几大段,每段写什么,要以小标题的形式、按照一定的顺序把材料组织起来。
②确定好重点写的内容。
要依据表达中心的需要,确定出哪些内容是主要的,哪些内容是次要的,标明“详”、“次详”、“略”的字样;重点段又打算分几层来写,先写哪层、后写哪层,具体列出准备重点写的步骤、次序。
③依据文章选用的材料及要表达的中心思想,确定好开头、结尾的方法,并在提纲中简单注明。
For personal use only in study and research; not for commercialuse中考作文指导:——列写作文提纲现状分析:普遍存在以下二点问题:1、详略不当。
、详略不当。
2、“明灯”不突出!、明灯”不突出!如何对症下药:要根治这种“病症” 必须要在写作文之前,先列个写作提纲。
中考作文指导:——列写作文提纲1、有了提纲心里就有了底,写起来就顺理成章。
先麻烦点,后来可省事。
——老舍单是一个提纲,即大厦的构造。
2、单是一个提纲,即大厦的构造,就足以耗尽作者的全部智力。
——(俄国)冈察洛夫有许多话要说,究竟从何说起?哪个应先说。
3、有许多话要说,究竟从何说起?哪个应先说,哪个应后说?哪个应割爱,哪个应作为重点,主从的关系如何安排这时候面前就像出现一团乱丝,关系如何安排,这时候面前就像出现一团乱丝,“剪不断,理还乱” 思路好象走入一条死胡同,思路好象走入一条死胡同,陡然遭到堵塞,左也不是,右也不是,不免心绪意乱。
这就是难产的痛苦。
——朱光潜由此可见,学会写提纲,养成作文前写提纲的习惯,应该是中学生写作学习的重要任务,是有效提高写作水平的好方法。
什么叫作文提纲?作文提纲,又叫作文计划。
列作文提纲,就是制定作文计划。
它是构思、布置篇章的具体的形式。
如何列作文的提纲作文提纲一般包括三部分内容:1、题目:2、中心:简要地写出文章主要内容及要表达的中心思想。
结构安排:最主要部分。
3、结构安排:最主要部分。
包括开头与结尾;如何安排材料;(包括开头与结尾;如何安排材料;确定详略;如何过渡;表现手法;点题等)《第一次真好》提纲:一、题目:第一次真好二、中心:(主旨)第一次愈多,生命愈益多姿多彩。
三、结构:开头:(详)第一次看见柚子树。
(描写)(2)讲看出柚子树的感受:喜悦与新奇(3)过渡:有多少个第一次值得品味与留下印象?(略))((4)第一次看见刚孵出来的雏鸟。
(描写对比)(详))(5)人生中的无数次第一次。
记叙文写作指导ppt记叙文的写作方法指导叙事主要是叙事,叙事主要是叙事。
要写清楚事情是怎么发生的,怎么发生的,时间,地点,地点,人。
把字写清楚。
对这些东西也有态度和看法。
对这些东西也有态度和看法。
写谁(写对象)发生在活动字段。
写谁(写对象):竞赛、劳动、爬山等发生在活动场的事情。
竞争,劳动,爬山等事情。
你写比赛和其他事情吗(作文目的):反映你对这些事情的态度和看法。
态度和观点。
怎么写:怎么写:通过一件事或几件事说明作文的目的。
阐明作文的目的。
写作:叙述事件,还可以在事件写作:叙述事件中进行有效的人像、语言、心理、人像、语言、心理、动画、细节描写。
注:详细描述构图过程。
注意:你必须始终保持对这些事情的态度和看法。
态度和观点。
1.说明事件发生的时间,事件发生的时间,地点,人,原因,过程,结果,地点,人,原因,过程,结果,即六要素。
一件事情,没有这六个要素是不行的。
一件事情,没有这六个要素是不行的。
只有把这方面写清楚,读者才能了解事件的来龙去脉。
事件的来龙去脉。
第二,要围绕作文的中心选择事件,选择最能表达作文中心思想的事件作为素材。
事件作为素材,生活中有很多新鲜有趣刺激的事情。
所以,有趣刺激的事情。
所以平日里要多观察,多思考生活中发生的事情。
多观察,多思考生活中发生的事情。
选择新颖的素材,别人作文中经常出现的素材要新颖,少写或不写东西,少写或不写东西,这样写出来的作文才会有吸引力,才会有新鲜感。
很吸引人,很清新。
第三,事件的主要部分要写得具体。
事件的主要部分要写具体。
凡事皆有因,凡事皆有因,有过程,有结果。
只有把这个过程写清楚了,也只有把这个过程写清楚了,才能让读者完全深刻的印象。
读者的印象可以是完整而深刻的。
在活动中进行有效的人像、语言、心理、动作、细节描写非常重要。
动作和细节的描写很重要,使构图生动。
样本构图生动。
要突出中心,要详细适当,不要写与主题无关的详细适当的东西。
例文:一次难忘的经历那天是我的生日,爸妈带我去购天是我的生日礼物。
记叙文的作文提纲篇一那秋季的一天,爸爸去姑姑家浇灌田地,年幼无知的我却想去曾热闹:“爸,我要去看看姑姑家的田地!带我去么,”“但你必须要保证不碰任何东西!”爸爸说。
我点了点头,可是心里却不是这么想的:你不让我碰东西,但没说是什么东西啊,你管不了我的!嘿嘿!一辆超大的老农车行驶在田地上,突然,从车中串出了一道水柱,它扑向一片金地。
“好啊好啊”我在车上拍起了手,开始瞎闹。
爸爸说了一声:“别玩了,我还得‘工作’呢!”“哦。
”我应了一声……“嗡嗡嗡”一阵细小的摩擦声刺进我的耳中,我向旁边一看,一条黝黑粗厚的皮带在引擎上飞速的转着,“这事什么啊,兄弟!我们来摸摸看吧!”好奇心慢慢鼓动着我。
我虽由于了一会儿,可最后还是抵挡不住好奇心的诱惑……我仿佛狩猎一样,慢慢开始逼近它,想来个突然袭击。
正当要摸的时候“别动啊!”一阵怒吼向我袭来,我不禁被吼声震住了。
“我的脚,你可真不争气啊!”我心想。
我的脚站不稳了,身体猛地向它扑去……“啊!”一阵痛苦而熟悉的哭声传入我的耳中,我不知道是谁,当我回过神来才发现,哭的人是我。
右臂被它所包围着,想逃也无法逃脱,又一次“啊!”的叫声传出,原来是右臂被摸出了血,骨头都已经露出来了。
就在这时我已不知不觉地昏倒了……一道刺眼的白光刺入我的眼中,我毫不知觉的真开了双眼。
此刻连理布满了血丝的`爸爸坐在我的旁边,眼里还不时流出了眼泪,我想帮他擦干,可常用的右臂令我感到了剧痛,我向它看了一眼,厚厚的血布把它绑着,几条长白布把它吊起。
顿时我伤心地晕了……不知过了多久,我右臂上的绷带才拆开,但是却多了一条凸出来的肉疤,童年不仅会令人快乐,也会令人伤心而难过……记叙文的作文提纲篇二妈妈的唠叨,曾经是我烦恼不已,甚至与她多次争执,但经过了几次事情后,却让我对它有了新的认识……“还好,还好!”我披着大衣走在回家的路上,看着身边的许多同学冷得发抖,嘴唇冻得发紫,手臂环着身子似乎要走一步退两步的样子。
而我则感到温暖时,脑海中不禁忆起早上离家时妈妈的那一番长篇大论,拉开了笑容。
记叙文提纲模板范文
一、开头。
1. 引出事件的背景和环境。
2. 交代主人公的身份和性格。
3. 点明故事的起因和目的。
二、事件发展。
1. 事件的起因。
2. 事件的经过。
3. 事件的发展和转折。
三、事件高潮。
1. 事件的高潮部分。
2. 主人公的心理变化。
3. 主要冲突的解决。
四、结尾。
1. 事件的结局。
2. 主人公的心路历程。
3. 对事件的感悟和思考。
范文:
开头。
在一个寒冷的冬日清晨,小明独自一人踏上了前往乡下奶奶家的旅程。
小明是一个活泼开朗的男孩,对奶奶充满了深深的感情。
这次旅程是因为小明听说奶奶生病了,所以特意前去探望。
事件发展。
小明乘坐公交车到达乡下,然后步行前往奶奶家的路上,遇到
了一系列的困难和挑战。
他迷路了,天色渐晚,又遇到了一只受伤
的小猫,小明心肠好,于是停下来照顾小猫。
事件高潮。
当小明终于找到奶奶家的时候,奶奶已经被送往医院。
小明非
常伤心,但是他并没有放弃,而是努力安慰奶奶,给她带去了欢乐
和温暖。
最终,奶奶在小明的陪伴下康复了。
结尾。
小明在回家的路上,回想起这次旅程,他觉得自己成长了许多,懂得了关爱和责任的重要性。
他发誓要更加珍惜和关心身边的人,
因为爱可以战胜一切困难。
以上是一个记叙文提纲模板范文,希望对你有所帮助。