(完整版)海洋科学导论复习提纲汇总
- 格式:doc
- 大小:168.52 KB
- 文档页数:14
《海洋科学导论》复习提纲一、填空题1. 2.1.3地球内部圈层结构------地球内部圈层结构划分为(地壳)、(地幔)和(地核)三大圈层构成。
2. 2.2.2海洋的划分 ------ 世界大洋通常被分为(太平洋)、(大西洋)、(印度洋)、(北冰洋)所组成。
3. 2.3.2大陆边缘------ 太平洋型大陆边缘活动性可分为(岛弧亚型)和(安第斯亚型)两种类型。
4. 2.3.2大陆边缘------ 大陆边缘是(大陆)与(海洋)之间过度带组成,其构造活动性分为(稳定性)和(活动型)两大类。
5. 2.3.2大陆边缘------ 稳定性大陆边缘是由(大陆架)、(大陆坡)和(大陆隆)三个部分组成。
6. 2.5.4大洋沉积 -----海洋沉积分类具体是指(水深分布)、(成分粒度)和(成因)沉积三种主要形式类型。
7. 大洋盆地形成和演化为(胚胎期)、(幼年期)、(成年期)、(衰退期)、(终了期)、(遗恨期)六个阶段,即Wilson旋回。
8.现代陆架分布的沉积物是(残留沉积)、(现代沉积)、(准残留沉积)三种物质构成。
大洋沉积物按成因分类可划分5种类型,分别为(远洋粘土)、(钙质生物)、(硅质生物)、(陆源碎屑)、(火山碎屑沉积)。
9.边缘海盆的形成演化为(残留型)、(大西洋型)、(陆缘张裂型)、(岛弧张裂型)四个类型。
10. 7 .1.2 潮汐不等和潮汐类型-----海洋学通常将潮汐类型分为(正规半日潮)、(不正规半日潮)、(正规日潮))、(不正规日潮))四种类型。
11. 3.2.1海冰形成和类型 ------按结冰期过程的发展阶段冰型可分为(初生冰)、(尼罗冰)、(饼状冰)、(初期冰)、(一年冰)、(老年冰)五种类型。
12.海水中的放射性同位素来源于(天然放射性核素)和(人工放射性核素)。
13.天然放射性核素由(三大天然放射系铀系、锕系、钍系)、(宇宙射线与大气元素或其他物质作用的产物)、(海洋中不成系的长寿命放射性核素)三个部分组成,共49种元素。
海洋科学导论知识点总结
哎呀呀,让我来给你讲讲海洋科学导论的知识点总结吧!
你知道吗,海洋就像是一个巨大的宝藏库!比如那神秘莫测的深海,就好像一个未被完全揭开面纱的秘密世界。
海洋里有着各种各样神奇的生物,有的色彩斑斓,像在海底开派对;有的奇形怪状,仿佛是来自外星球的访客。
比如说章鱼,那灵活的触手,多厉害啊!
海洋的气候也很重要呢!它能影响我们的天气,就像一个情绪多变的家伙。
有时候风平浪静,有时候又狂风暴雨,真让人捉摸不透!这不就像我们的心情一样吗,一会儿开心,一会儿又可能因为一点小事而郁闷。
还有啊,海洋中的水流也是超级有趣的存在!它们就像是海洋中的“高速公路”,带着各种物质跑来跑去。
想想那些随着水流旅行的小生物们,多有意思呀!
海洋资源更是不用说了,石油、天然气等,那可都是我们生活中离不开的宝贝呀!这不就跟我们每天都要吃饭一样重要嘛!
海洋科学导论让我们更加了解这个神奇的海洋世界,它就像一把钥匙,打开了我们探索海洋奥秘的大门。
我们一定要好好保护海洋,别让它受到伤害,就像我们要保护自己心爱的东西一样呀!不然,以后我们还怎么去欣赏那美丽神秘的海洋呢?我们得行动起来,从自己做起,从身边的小事做起,让海洋一直保持它的魅力和活力!。
《海洋科学导论》复习题纲1. 回顾海洋科学发展历史,你能够得到那些启示?当今世界,人口激增,耕地锐减,陆地资源几近枯竭,环境状况渐趋恶化。
众多的有识之士,预见到这些危机,并把目光再次投向海洋。
一些国家相继制订了21世纪的海洋发展战略,许多知名的科学家、政治家,异口同声地称21世纪为“海洋科学的新世纪”。
联合国及有关国际组织,也更加关注海洋事务。
仅从1994年算起就有:《联合国海洋法公约》生效,成立国际海底管理局,建立国际海洋法庭,召开“海洋和海岸带可持续利用大会”,“保护海洋环境国际会议”和“世界海洋和平大会”,并把1998年定为“国际海洋年”等大事。
何以如此?盖因全世界面临的人口、资源、环境三大问题,几乎都可以从海洋中寻求出路。
如何将上述可能变为现实?海洋科学则是架设在它们之间的桥梁。
海洋科学在历经古代、近代和现代的发展之后,必将迎来一个更为辉煌的新时代。
2. 简述海水密度的表示方法(历史上和现在的)。
何谓密度状态方程?3. 海洋热平衡方程中各项的物理含义是什么?它们是怎样对海洋的热状况产生作用的?海洋热平衡方程(Sea thermal equilibrium equation)是指描述海洋中特定海区某一水层热收支的方程。
方程式:Qs-Qc-Qe-Qn±Qw±QA=Qt式中:Qs为海水吸收的太阳总辐射能;Qc为海水通过与大气的辐射热交换而失去的热量;Qe为海水通过与大气的蒸发热交换失去的热量;Qn为海水通过与大气的接触热交换失去的热量;Qw为该水层与垂直方向上其他水层的涡动热交换;QA为水平方向上的海洋热平流。
如方程左边各项之和大于零,Qt为正,表示给定时间内该水层收入的热量较放出的热量为大,海水的热含量增加,水温因而增高。
反之,Qt为负,表示热支出大于热收入,海水热含量减少,水温随之降低。
因此,Qt是直接体现海洋温度变化的热量要素,可用来说明给定海区的水温变化的过程。
4. 何谓海洋水团?它和水型、水系有何关系?水型,斯维尔德鲁普1942年首次定义水型,其后广为引用。
完整版)海洋科学导论总结海洋学是一门研究海洋中各种现象和过程,以及它们与环境相互作用和相互影响的综合性科学。
海洋学的研究对象是地球上70.8%的海水。
海洋是环境的产物,能量和物质通过海面、海底和沿岸带的边界传递,也可以通过辐射和地球及天体对海水的引力传递。
海水是混合溶液,包括水、盐分、气体、悬浮有机物和悬浮无机物。
海洋的形态具有广漠而有垠、深又浅、连通又阻隔等固有特性。
海洋学的研究对人类生存环境关系密切。
海洋是蛋白质的主要来源,也是运输和贸易的中介。
海洋对气候环境有影响,包括环流向高纬输送热量和对气温起调节作用。
海洋与气体之间也有相互作用。
海洋灾害包括风暴潮、赤潮、海冰、海水倒灌、海岸侵蚀和海底地震等。
此外,排污与海洋自净能力之间也存在关系。
海洋中蕴藏着丰富的资源。
海洋中的矿产资源包括石油、锰结核、金刚石、重晶石、金和锡等。
海洋中的化学资源包括大量的无机盐,海水中含有80多种元素。
海洋中的生物资源也非常丰富。
海洋生物种类繁多,大约有26万种,其中海洋动物约16万种,海洋植物约10万种。
为了发展近岸养殖业,我国利用近海15米以内的滩涂,可供养殖2000万亩,自1989年以来已经养殖了634万亩。
其中对虾养殖的产量居世界首位。
海洋捕捞对海洋生态环境有着适度和过度的影响。
海洋药物的提取已经达到了分子水平,同时也在进行基因工程和细胞工程的研究。
海洋动力资源包括潮汐、波能、海流和温差。
潮能发电的潜力达到了10亿千瓦,我国已经建有乳山和江夏的潮能发电站。
波能的压力达到了30-50吨/m2,但由于空间分散、时间间断和破坏力大等原因,波能的开发还面临一些挑战。
挪威的XXX的MOW电站在1985年开始运行,但在1988年被冲毁。
苏格兰的Dounreng电站也在安装过程中被摧毁。
海流的能量最低,而温差则难度较大。
海洋资源的利用还包括军事、航运、港口工程和油气开发。
军事利用主要包括作战、布雷和潜艇等方面。
海洋航运的运输量很大,而且航道不需要维护。
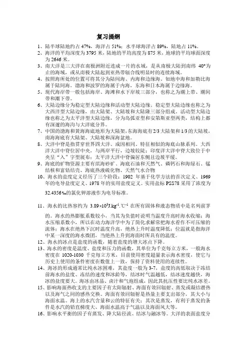
复习提纲1、陆半球陆地约占47%,海洋占51%;水半球海洋占89%,陆地占11%。
2、海洋的平均深度为3795米,陆地的平均高度为875米,地球的平均球面深度为2646米。
3、南大洋是三大洋在南极洲附近连成一片的水域,是从南极大陆到南纬40°为止的海域,或从南极大陆起到亚热带辐合线明显时的连续海域。
4、按照海所处的位置可将其分为陆间海、内海和边缘海。
如地中海和加勒比海属于陆间海,渤海和波罗的海属于内海,东海和日本海属于边缘海。
5、现代海岸带一般包括海岸、海滩和水下岸坡三部分,也称之为潮上带、潮间带和潮下带。
6、大陆边缘分为稳定型大陆边缘和活动型大陆边缘。
稳定型大陆边缘也称之为大西洋型大陆边缘,由大陆架、大陆坡和大陆隆三部分组成。
活动型大陆边缘也称之为太平洋型大陆边缘,分为岛弧亚型和安第斯亚型两类,结构上都有深邃的海沟与大洋底分界。
7、中国的渤海和黄海海底地形为大陆架,东海海底有2/3大陆架和1/3的大陆坡,南海海底有大陆架、大陆坡和深海盆地。
8、大洋中脊是指贯穿世界四大洋、成因相同、特征相似的海底山脉系列。
大西洋大洋中脊位居中央,与两岸平行,边坡较陡;印度洋大洋中脊大致位于中央呈“入”字型展布;太平洋大洋中脊偏居东侧且边坡平缓。
9、海底的矿物资源主要有滨海砂矿、海底石油和天然气、磷钙石和海绿石、锰结核和富钴结壳、海底热液硫化物、天然气水合物10、海水的盐度定义经历了三个阶段:1902年基于化学方法的首次定义、1969年的电导盐度定义、1978年的实用盐度定义。
实用盐标PSS78采用了浓度为32.4356‰的氯化钾溶液作为电导标准。
11、海水的比热容约为3.89×103J.kg-1.℃-1在所有固体和液态物质中是名列前茅的。
海水的热膨胀系数较小,当其为负值时说明当温度升高时海水收缩;海水压缩系数小,所以在动力海洋学中为了简化求解常把海水看作不可压缩的流体;海水在绝热下沉时温度升高,绝热上升时温度降低;位温就是指海洋中某一深度的海水微团,当绝热上升到海面时所具有的温度。
海洋科学导论复习提纲第一章绪论第一节、海洋科学研究内容全球海洋总面积约3.6亿平方公里,平均深度约3800米,最大深度11034米。
全球海洋的容积约为13.7亿立方公里,占地球总水量的97%以上。
如果地球的地壳是一个平坦光滑的球面,那么就会是一个表面被2600多米深的海水所覆盖的“水球”。
地球科学体系是一个独特的、复杂的、交叉科学体系。
它包括地理学、地质学、大气科学、海洋科学、水文科学、固体地球物理学。
其相关学科有环境科学和测绘科学。
海洋科学是地球科学的重要分支之一。
人们根据研究对象不同,通常把它分为:物理海洋学、海洋化学、海洋生物、海洋地质等四大学科。
(一)、研究内容海洋科学的研究对象是地球表面的海洋,以及溶解或悬浮于海水中的物质,生存于海洋中的生物、海洋底边界、侧边界和上边界。
是研究发生在海洋中各种的物理、化学、生物、地质地貌等各种现象和过程的发生,发展和演变规律及它们与环境相互作用、相互影响的规律的一门综合性科学。
特点:1、特殊性与复杂性;2、作为一个物理系统,海洋中的三态变化无时不刻不在进行,是其他星球上未发现的。
3、海洋作为一个自然系统,具有多层耦合的特点。
研究特点:1、明显依赖于直接观测;2、信息论控制论系统论等方法在研究中越来越显示其作用;3、学科分支细化与相互交叉渗透并重,而综合与整体化研究的趋势日益明显。
物理海洋学:以物理学的理论、技术和方法研究发生于海洋中的各种物理现象及其变化规律的学科。
主要包括物理海洋学、海洋气象学、海洋声学、海洋光学、海洋电磁学、河口海岸带动力学等。
主要研究海水的各类运动(如海流、潮汐、波浪、紊流和海水层的微结构等),海洋中温、盐、密和声、光、电的现象和过程,以及有关海洋观测的各种物理学方法。
海洋化学:研究海洋各部分的化学组成、物质分布,化学性质和化学过程的学科。
海洋生物学:研究海洋中一切生命现象和过程及其规律的学科海洋地质学:研究海洋的形成和演变,海底地壳构造和形态特征,海底沉积物的形成过程和有关海洋的起源及演化以及海洋地热、地磁场和重力场等。
海洋科学导论试题一、填空题1、按照海所处的位置可将其分为陆间海、内海和边缘海,据此则东海属于边缘海海,渤海属于内海,地中海属于陆间海海。
2、一只船在极地融冰区通过时, 船只不能前进或进速甚为缓慢,这就是”死水”现象.其原因是在淡咸水的界面上产生内波.3、海水的沸点和冰点与盐度有关,即随盐度的增大,沸点升高而冰点下降。
4、源地和形成机制相近,具有相对均匀的物理、化学和生物特征及大体一致的变化趋势,而与周围海水存在明显差异的宏大水体称为水团,温—盐特性作为分析水团的主要指标.7、地球绕地月公共质心公转所产生的公转惯性离心力与月球引力的合力称为引潮力。
9、海洋中水的收入主要靠降水、径流和融冰;支出主要有蒸发和结冰10、大洋西岸流线密集、流速大;而大洋东岸稀疏、流速小,这种现象被称为洋流西向强化.11、深水波的群速为波速的一半;浅水波的群速与波速相等,群速也可视为波动能量的传递速度。
12、根据潮汐静力理论,在赤道上永远出现正规半日潮;当月赤纬不等于0时,两极高纬地区出现正规日潮;当月赤纬不等于0时,在其他纬度上出现日不等现象,越靠近赤道,半日潮的成分越大,反之,越靠近南、北极日潮的成分越显著。
13、活动型大陆边缘是全球最强烈的构造活动带,集中分布在太平洋东西两侧,故又称太平洋型大陆边缘,其可进一步分为岛弧亚型和安第斯亚型两个亚型。
14、Wilson旋回将大洋盆地的形成和构造演化归纳为胚胎期、幼年期、成年期、衰退期、终了期和遗痕期.据此则东非大裂谷属于胚胎期,而大西洋属于成年期。
3、水分子由水面逃出和同时回到水中的过程达到动态平衡时,水面上水汽所具有的压力称为饱和水汽压.6、大洋上层西边界流主要有湾流、黑潮.7、表面波的恢复力主要为重力,而内波的恢复力则为科氏力和弱化重力。
8、海洋向大气提供热量有两种方式分别是潜热输送和感热交换。
9、深层环流的驱动力是海水密度差异.12、在不考虑海水的湍应力和其它能够影响海水流动的因素时,在水平压强梯度力作用下运动的海水,当其水平压强梯度力与科氏力大小相等方向相反时的定常流动称为地转流。
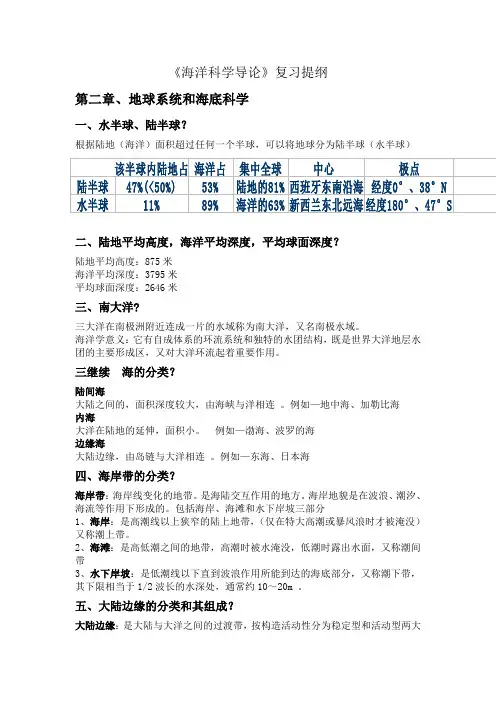
《海洋科学导论》复习提纲第二章、地球系统和海底科学一、水半球、陆半球?根据陆地(海洋)面积超过任何一个半球,可以将地球分为陆半球(水半球)该半球内陆地占海洋占集中全球中心 极点陆半球47%(<50%)53%陆地的81%西班牙东南沿海经度0°、38°N 水半球11%89%海洋的63%新西兰东北远海经度180°、47°S 二、陆地平均高度,海洋平均深度,平均球面深度?陆地平均高度:875米海洋平均深度:3795米平均球面深度:2646米三、南大洋?三大洋在南极洲附近连成一片的水域称为南大洋,又名南极水域。
海洋学意义:它有自成体系的环流系统和独特的水团结构,既是世界大洋地层水团的主要形成区,又对大洋环流起着重要作用。
三继续海的分类?陆间海大陆之间的,面积深度较大,由海峡与洋相连。
例如—地中海、加勒比海内海大洋在陆地的延伸,面积小。
例如—渤海、波罗的海边缘海大陆边缘,由岛链与大洋相连。
例如—东海、日本海四、海岸带的分类?海岸带:海岸线变化的地带。
是海陆交互作用的地方。
海岸地貌是在波浪、潮汐、海流等作用下形成的。
包括海岸、海滩和水下岸坡三部分1、海岸:是高潮线以上狭窄的陆上地带,(仅在特大高潮或暴风浪时才被淹没)又称潮上带。
2、海滩:是高低潮之间的地带,高潮时被水淹没,低潮时露出水面,又称潮间带3、水下岸坡:是低潮线以下直到波浪作用所能到达的海底部分,又称潮下带,其下限相当于1/2波长的水深处,通常约10~20m 。
五、大陆边缘的分类和其组成?大陆边缘:是大陆与大洋之间的过渡带,按构造活动性分为稳定型和活动型两大类。
稳定型大陆边缘:没有活火山,也极少地震活动;以大西洋两侧的美洲和欧洲、非洲大陆边缘比较典型,故也称大西洋型大陆边缘,此外也广泛出现在印度洋和北冰洋周围。
由大陆架、大陆坡和大陆隆三部分组成。
1、大陆架(continental shelf):大陆周围被海水淹没的浅水地带,是大陆向海洋底的自然延伸。
基本概念海洋科学:是研究地球上海洋的自然现象、性质与其变化规律,以及和开发与利用海洋有关的知识体系。
大地水准面:全球静止海面是既不考虑地表海陆差异,也不考虑陆海地势起伏时的海面。
它在海洋中是不考虑波浪,潮汐和海流的存在,海水完全静止时的海面;它在大陆上是静止海面向大陆之下延伸的假想“海面”。
两者总称大地水准面,是陆上高程的起算面。
南大洋:从南极大陆到南纬40°为止的海域,或从南极大陆起,到亚热带辐合线明显时的连续海域。
(从海洋学的角度,一般把太平洋,大西洋和印度洋在南极洲附近连成一片的水域称为南大洋或南极海域)海水的盐度:1kg海水中将(Br-,I-)以氯置换,碳酸盐分解为氧化物,有机物全部氧化,所余固体物质的总克数。
单位是g/kg,用符号‰表示。
标准海水:国际上统一用一种氯度值为19.374‰,对应盐度值为35.000‰的大洋水作为标准,该大洋水为标准海水。
海水热容:海水温度升高一度时所吸收的热量,单位:J/℃。
位温:海洋中某一深度的海水微团,绝热上升到海面时所具有的温度称为该深度海水的位温,记为Θ海水状态方程:是描述海水状态参数之间关系的方程式。
(温度﹑压力和密度(或体积))大洋主温跃层:水温大体上随深度的增加呈不均匀递减。
低纬海域的暖水只限于薄薄的近表层之内,其下便是温度铅直梯度较大的水层,在不太厚的深度内,水温迅速递减,此层称为大洋主温跃层。
海水状态方程:描述海水状态参数温度(t)盐度(s)压力(p)与密度或比容之间相互关系的表达式。
(p-v-t)水团:源地和形成机制相近,具有相对均匀的物理、化学和生物特征及大体一致的变化趋势,而与周围海水存在明显差异的宏大水体。
(即水团内部的特征不要求绝对相同,只是“相近”、“相对均匀”、“大体一致”,但与周围水体差异必须是“明显”的。
)温-盐图解:(用于分析水团温盐特性的曲线)所谓T-S图解,系指以温度为纵坐标、以盐度为横坐标,将测站上不同层次的实测温、盐值对应地点在T-S坐标系中,然后自表至底有序地把各点联结起来的曲线(或折线)图。
海洋科学导论海洋学基础重点知识海洋科学导论重点知识第一章1.海洋科学:研究地球上海洋的自然现象、性质以及其变化规律,以及和开辟与利用海洋有关的知识体系。
研究对象:海洋---海水、海水的组成、海洋生物以及海洋的边界(海洋沉积、海底岩石圈,河口、海岸带,海面上的大气等)。
研究内容:海水的运动规律、海洋中的物理、化学、生物和地质过程及其相互作用的基础理论、海洋资源的开辟、利用、海洋军事活动应用研究等。
2. 海洋科学研究的特点是啥?1)明显地依靠于直截了当的观测。
2)信息论、操纵论、系统论等办法在海洋科学研究中越来越显示其作用。
3)学科分支细化与相互交叉、渗透并重,而综合与整体化研究的趋势日趋明显。
相似咨询题:海洋科学研究对象的特点?①海洋科学研究对象具有特别性和复杂性;②海洋中水---汽---冰的转化时间都在举行;③海洋作为一具自然体系,具有多层次耦合的特点。
3. 海洋矿产资源的分布特点是啥?有哪些要紧类型?·分布特点:深海锰结核以锰和铁的氧化物及氢氧化物为要紧组分,富含锰、铜、镍、钴等多种元素。
要紧分布于太平洋,其次是大西洋和印度洋水深超过3000米的深海底部。
以太平洋中部北纬6°30′~20°、西经110°~180°海区最为富集。
世界96%的锆石和90%的金红石产自海滨砂矿。
复合型砂矿多分布于澳大利亚、印度、斯里兰卡、巴西及美国沿岸。
金刚石砂矿要紧产于非洲南部纳米比亚、南非和安哥拉沿岸;砂锡矿要紧分布于缅甸经泰国、马来西亚至印度尼西亚的沿岸海域。
中国近海水深小于200米的大陆架面积有100多万公里,某中含油气远景的沉积盆地有7个:渤海、南黄海、东海、XXX、珠江口、莺歌海及北部湾盆地,总面积约70万公里,并相继在渤海、北部湾、莺歌海和珠江口等获得工业油流。
在辽东半岛、山东半岛、广东和XXX沿岸有丰富的海滨砂矿,要紧有金、钛铁矿、磁铁矿、锆石、独居石和金红石等。
海洋科学导论知识点总结海洋科学是研究海洋的综合性科学,涉及海洋地质、海洋物理、海洋化学、海洋生物以及海洋资源等多个方面。
海洋占地球表面积的70%,是地球上最大的生态系统,也是人类社会发展的重要资源和环境。
了解海洋科学,不仅可以帮助我们认识到地球的自然环境,还可以为我们更好地利用海洋资源提供科学依据。
本文将对海洋科学的主要知识点进行总结和介绍。
1. 海洋地质海洋地质是研究海洋地球化学以及地质历史的科学。
海底地质构造是研究海洋地壳和地幔结构的科学。
海底地形是研究海底的地形特征的科学。
地球化学是研究海水和海底沉积物中的元素和化合物的科学。
海洋磁性是研究海底的地磁特征的科学。
2. 海洋物理海洋物理是研究海洋的物理特性和规律的科学。
海洋动力学是研究海洋水流、潮汐和波浪等动力学过程的科学。
海洋热力学是研究海洋的热量传输和温度分布的科学。
海洋光学是研究海洋水体中的光传播和吸收过程的科学。
海洋声学是研究海洋中声波传播和反射等现象的科学。
3. 海洋化学海洋化学是研究海水中化学成分和化学过程的科学。
海水成分是研究海水中各种元素和化合物的分布和浓度的科学。
海洋化学循环是研究海水中各种元素和化合物的迁移和转化过程的科学。
海洋污染是研究海水中各种污染物的来源、分布和影响的科学。
海洋生态化学是研究海洋生态系统中化学过程和生物过程的相互作用的科学。
4. 海洋生物海洋生物是研究海洋生物种类、分布和生态学特征的科学。
海洋生态系统是研究海洋各种生物之间的相互作用和影响的科学。
海洋生物资源是研究海洋中各种可利用的生物资源的种类、数量和分布的科学。
海洋保护是研究海洋中生物群落的多样性和稳定性的科学。
5. 海洋资源海洋资源是研究海洋中各种自然资源的种类、分布和开发利用的科学。
海洋石油是研究海洋中石油和天然气等矿产资源的勘探和开发利用的科学。
海洋矿产是研究海底矿物资源的分布和勘探开发的科学。
海洋渔业是研究海洋中各种鱼类和其他水生生物资源的开发利用和保护的科学。
海洋科学导论复习提纲海洋科学导论复习提纲一、填空题1. 2.1.3地球内部圈层结构------地球内部圈层结构划分为(地壳)、(地幔)和(地核)三大圈层构成。
2. 2.2.2海洋的划分------ 世界大洋通常被分为(太平洋)、(大西洋)、(印度洋)、(北冰洋)所组成。
3. 2.3.2大陆边缘------ 太平洋型大陆边缘活动性可分为(岛弧亚型)和(安第斯亚型)两种类型。
4. 2.3.2大陆边缘------ 大陆边缘是(大陆)与(海洋)之间过度带组成,其构造活动性分为(稳定性)和(活动型)两大类。
5. 2.3.2大陆边缘------ 稳定性大陆边缘是由(大陆架)、(大陆坡)和(大陆隆)三个部分组成。
6. 2.5.4大洋沉积-----海洋沉积分类具体是指(水深分布)、(成分粒度)和(成因)沉积三种主要形式类型。
7. 大洋盆地形成和演化为(胚胎期)、(幼年期)、(成年期)、(衰退期)、(终了期)、(遗恨期)六个阶段,即Wilson旋回。
8.现代陆架分布的沉积物是(残留沉积)、(现代沉积)、(准残留沉积)三种物质构成。
大洋沉积物按成因分类可划分5种类型,分别为(远洋粘土)、(钙质生物)、(硅质生物)、(陆源碎屑)、(火山碎屑沉积)。
9.边缘海盆的形成演化为(残留型)、(大西洋型)、(陆缘张裂型)、(岛弧张裂型)四个类型。
10. 7 .1.2 潮汐不等和潮汐类型-----海洋学通常将潮汐类型分为(正规半日潮)、(不正规半日潮)、(正规日潮))、(不正规日潮))四种类型。
11. 3.2.1海冰形成和类型------按结冰期过程的发展阶段冰型可分为(初生冰)、(尼罗冰)、(饼状冰)、(初期冰)、(一年冰)、(老年冰)五种类型。
12.海水中的放射性同位素来源于(天然放射性核素)和(人工放射性核素)。
13.天然放射性核素由(三大天然放射系铀系、锕系、钍系)、(宇宙射线与大气元素或其他物质作用的产物)、(海洋中不成系的长寿命放射性核素)三个部分组成,共49种元素。
海洋科学概论知识点总结一、海洋科学概念和发展历史1.1 海洋科学概念海洋科学是研究海洋及其相关的地理、地质、化学、物理、生物等各种自然科学现象和规律的综合性学科。
它包括海洋地质学、海洋化学、海洋物理学、海洋生物学等多个学科领域。
1.2 海洋科学发展历史海洋科学的发展可以追溯至古代。
古希腊人就开始关注海洋的现象和规律。
公元4世纪的亚里士多德是海洋科学的奠基人之一,他对海洋生物和海洋环境进行了初步的描述和研究。
随着人类科学技术的发展,海洋科学逐渐成为一个独立的学科,大航海时代的探险家们的活动也促进了海洋科学的发展。
二、海洋地质学2.1 海洋地质学基本概念海洋地质学是研究海洋地质构造、地层、地貌、地球物理现象以及海底沉积物等的科学。
它是地质学的一个分支学科,与陆地地质学有些相似,但也有自己的特点。
2.2 海洋地质学的重要研究内容海底地貌:海底地形包括海底山脉、海沟、海台等,海洋地质学通过对海底地形的研究,可以揭示地壳构造和运动规律。
海底地壳:海底地壳的形成和演化是海洋地质学的重要研究内容,它与地球的演化和构造有密切关系。
海底沉积物:海底沉积物包括碎屑岩、化学沉积岩、有机质沉积物等,它们可以记录地球历史和环境变化的信息。
地质资源:海洋地质学还研究海底的石油、天然气、金属矿产等资源的分布和资源潜力。
2.3 海洋地质学的意义和发展前景海洋地质学的研究有利于揭示地球的演化和构造,了解地壳运动的规律,发现和利用海底资源,保护海洋环境等。
未来,随着人类对深海资源的需求不断增加,海洋地质学的研究前景将更为广阔。
三、海洋化学3.1 海洋化学基本概念海洋化学是研究海水及其组成成分、性质、变化规律以及海水与海洋生物和海洋地质的相互作用等问题的学科。
它是自然科学的一个分支学科,与地球化学、环境化学等学科相关。
3.2 海洋化学的重要研究内容海水成分:海水包括水和各种溶解的无机盐、有机物、气体等成分,海洋化学研究海水的主要成分及其分布规律和变化原因。
地球科学体系定义:以人类之家——地球为研究对象的科学体系。
地球系统的复杂性导致研究其某一部分学科不断深入,发展成新的相对独立学科。
各学科相互交叉、渗透,又不断形成新的交叉、边缘学科。
如此,地球科学就组成了一个复杂的科学体系,包括地理学、地质学、大气科学、海洋科学、水文科学、固体地球物理学,以及与地球科学有密切关系的环境科学和测绘学。
地理学研究地球表面自然现象、人文现象以及它们之间相互关系和区域分异。
地球表面指大气圈、岩石圈、水圈、生物圈和人类圈相互交接的界面。
广义上,大气圈对流层顶部—岩石圈沉积岩层底部,厚度30~35km;狭义上,大气圈、岩石圈、水圈的交接面,上限小于100m,相当于对流层近地面摩擦层下部——地面边界层,下限为太阳辐射可能到达的深度,陆地30m,海洋200m,所以狭义的地球表面厚度一般不超过200~300m,人类活动最集中、最活跃的场所。
许多研究地球表面某一圈层或其中部分要素而原属于地理学范畴的学科,也已分出且进一步发展成与其他学科交叉渗透,从而形成了相对独立的学科,如大气科学、海洋科学和水文科学等。
地质学定义:是关于地球的物质组成、内部结构、外部特征、各圈层间的相互作用和演变历史的知识体系。
研究对象:地球的内、外圈层,矿物和岩石,地层和古生物,以及地质构造和地质作用等等。
由于观察和研究条件的限制,在现阶段仍主要是研究岩石圈,此外,也涉及大气圈、水圈、生物圈以及岩石圈以下更深的部位,甚至也包括某些地外物质。
(固体)地球物理学定义:是地质学与物理学之间的边缘学科,研究各种地球物理场和地球的物理性质、结构、形成及其中发生的各种物理过程。
广义的地球物理学,除研究地球的固体部分外,还包括对水圈和大气圈的研究。
因为海洋科学、水文科学和大气科学业已各自发展成为独立学科,于是,致力于研究地球固体部分宏观物理学现象的分支,便成为狭义的地球物理学,或直接称为固体地球物理学。
大气科学定义:是研究大气的各种现象及人类活动对它的影响,这些现象的演变规律,以及如何利用这些规律为人类服务的综合性学科研究对象:主要是覆盖整个地球的大气圈,也包括太阳系其它行星的大气。
复习•第一章绪论•第二章地球概观•第三章海水物理性质•第四章海洋中的热收支和水平衡•第五章世界大洋及中国海温盐密分布及变化•第六章大气环流•第七章大洋环流•第八章海洋中的波动•第九章潮汐•第十章海气相互作用地球上的水97.957% 在海洋中二、海洋形态的固有特性:1)广漠而有垠2)深又浅3)连通又阻隔占地球表面积70.8%,但有边平均深度4000米,最深?(陆地最高?),但地球半径6371公里。
地球上一薄层;与水平尺度比10-3量级各大洋水域连成一体,可以充分进行物质和能量的交换。
北冰洋与印度洋、大西洋、太平洋的关系。
11034m8848m第一章地球概观•第一节宇宙中的地球•第二节地球的运动•第三节地球概观•第四节构造学说•第五节海洋起源•第六节海洋的划分•第七节海底地形•第八节各大洋及中国海形态第二节地球的运动科里奥利力–科氏力当物体相对转动系统有速度的时候,要使牛顿第二定律仍然‘适用’,除了附加以上面所说的惯性离心力外;还必须附加以另一种惯性力:科里奥利力科氏力主要特征:只作用在运动物体上。
只改变运动物体的方向,不改变运动物体速度的大小。
北半球垂直作用于运动物体的右方,南半球相反。
与物体运动速度、纬度和地球自转角速度有关。
⎪⎩⎪⎨⎧=⋅-=⋅=⇒⎪⎩⎪⎨⎧=⋅Ω-=⋅Ω=⇒⎪⎭⎪⎬⎫⋅Ω=⋅Ω-=⋅Ω-⋅Ω=Ω=⨯Ω-=00sin 2sin 2cos 2sin 2cos 2sin 2sin 22z y x z y x z y x F uf F v f F F u F v F w F u F w v F f V F ϕϕϕϕϕϕϕ称其为科氏参量为科氏力一、地球结构:圈层结构外圈:生物圈、大气圈、水圈内圈:地壳、地幔、地核第三节地球概观第四节构造学说•大陆漂移说•海底扩张说•板块构造说大陆漂移说•学说提出:1912,德气象学家魏格纳提出。
1915年著成《海陆的起源》。
•观点:2.5亿年前,地球上存在泛大陆和一个泛古大洋,后漂移,形成现在的海陆分布。
海洋科学导论复习提纲第一章绪论第一节、海洋科学研究内容全球海洋总面积约3.6亿平方公里,平均深度约3800米,最大深度11034米。
全球海洋的容积约为13.7亿立方公里,占地球总水量的97%以上。
如果地球的地壳是一个平坦光滑的球面,那么就会是一个表面被2600多米深的海水所覆盖的“水球”。
地球科学体系是一个独特的、复杂的、交叉科学体系。
它包括地理学、地质学、大气科学、海洋科学、水文科学、固体地球物理学。
其相关学科有环境科学和测绘科学。
海洋科学是地球科学的重要分支之一。
人们根据研究对象不同,通常把它分为:物理海洋学、海洋化学、海洋生物、海洋地质等四大学科。
(一)、研究内容海洋科学的研究对象是地球表面的海洋,以及溶解或悬浮于海水中的物质,生存于海洋中的生物、海洋底边界、侧边界和上边界。
是研究发生在海洋中各种的物理、化学、生物、地质地貌等各种现象和过程的发生,发展和演变规律及它们与环境相互作用、相互影响的规律的一门综合性科学。
特点:1、特殊性与复杂性;2、作为一个物理系统,海洋中的三态变化无时不刻不在进行,是其他星球上未发现的。
3、海洋作为一个自然系统,具有多层耦合的特点。
研究特点:1、明显依赖于直接观测;2、信息论控制论系统论等方法在研究中越来越显示其作用;3、学科分支细化与相互交叉渗透并重,而综合与整体化研究的趋势日益明显。
物理海洋学:以物理学的理论、技术和方法研究发生于海洋中的各种物理现象及其变化规律的学科。
主要包括物理海洋学、海洋气象学、海洋声学、海洋光学、海洋电磁学、河口海岸带动力学等。
主要研究海水的各类运动(如海流、潮汐、波浪、紊流和海水层的微结构等),海洋中温、盐、密和声、光、电的现象和过程,以及有关海洋观测的各种物理学方法。
海洋化学:研究海洋各部分的化学组成、物质分布,化学性质和化学过程的学科。
海洋生物学:研究海洋中一切生命现象和过程及其规律的学科海洋地质学:研究海洋的形成和演变,海底地壳构造和形态特征,海底沉积物的形成过程和有关海洋的起源及演化以及海洋地热、地磁场和重力场等。
新兴科学:工程海洋学,遥感海洋学,环境海洋学、军事海洋学和渔业海洋学等(二)、海洋的特性2.海水特性:混合溶液:水、盐分、气体、悬浮有机物、悬浮无机物。
第二节海洋学研究意义1海洋与人类生存环境关系密切;2.海洋蕴藏着丰富的资源(矿产、化学、生物、动力)3.军事、航运、港工、油气开发;第三节海洋学研究方法1.(物理海洋学)常规和遥感观测。
2.实验和数值模拟。
3.理论研讨第四节海洋学研究发展史1、早期研究(麦哲伦,库克,郑和、王充、哥伦布、列文虎克、牛顿、贝努力、拉瓦锡、拉普拉斯)2.海洋科学研究开始(达尔文、1872~1876年,英国“挑战者”号考察被认为是现代海洋学研究的真正开始。
1925~1927年,德国“流星”号在南大西洋的科学考察,第一次采用电子回声测深法)3.全面认识和近期高速发展:(1957年,海洋研究科学委员会(SCOR)和1960年政府间海洋学委员会(IOC)的成立,促进了海洋科学的迅速发展。
)4.国际研究计划及研究前景和规划启示:研究历史是曲折漫长的,对海洋认识逐渐深入,科学研究需要不怕吃苦,勇于创新。
我们因该关注海洋、善待保护海洋、和海洋和平共处。
§2.8 与海洋法有关的海域名称直线基线:直线基线是先在大陆岸上或沿海岸外缘岛屿上选定若干点作为基点,然后将相邻的基点以直线相连而成。
内水:(包括湖泊、河流、内海、港口、领峡及其他位于领海基线以内的水域。
)领海:(沿海国从其全部海岸的最低落潮线,即大比例海图的低潮线(称自然基线)或所选定的一条领海基线(称直线基线)向外延伸,划出一定宽度(通常12n mile)的海域作为领海,该国对此海域行使主权管辖。
1浬(1n mile)=1.852km)毗连区:(沿海国为了某些特定事项(如海关、财政、移民、防疫等)在其领海宽度线外划出不超过12n mile的海域作为毗连区,行使必要的管制。
)专属经济区:(沿海国有权在领海以外划定一个专属管辖区,其宽度自领海基线起不超过200n mile,对该区域的一切生物和矿产资源拥有主权,其他国家享有航行、飞越、敷设电缆和管道的自由)公海:(除领海、内水、群岛水域、专属经济区以外的全部海域。
)第二章地球系统与海底科学2.1 地球的基础知识2.1.1 地球的宇宙环境太阳吸引着九大行星、50颗卫星、2000多颗小行星以及600多颗彗星绕其运行。
2.1.2 地球的形状赤道面向外膨胀、沿地轴向内收缩;不规则椭球体。
梨形2.1.3 地球的圈层结构2.1.4 地球的起源与地质时代一、地球的起源大约在(50~60)亿年前,在银河系所在部位存在一个巨大的气体“尘埃”星云,叫作太阳云。
一开始它就在不稳定地自转,同时在自身引力作用下进行收缩,使大量物质聚集于中心部分。
根据旋转体角动量守恒定律,体积缩小导致自转速度加快,离心力随之加大,太阳云逐渐变扁成圆盘状。
太阳云在收缩过程中,密度压力加大,导致温度急剧上升,于是产生氢聚变为氦的核反应。
通过向外强烈辐射释放出巨大能量,于是光芒四射的原始太阳就此产生。
原始太阳经过一个不稳定阶段,抛射出大量物质。
太阳抛出的物质参加到围绕它旋转的圆盘中去。
在围绕太阳旋转的盘状星云赤道面上,尘埃物质作为气体凝聚的核集结成一个个大小团块,并沿赤道下沉,形成一圈圈有规律间隔的尘环。
环内物质在不均匀引力作用下,大质点吸引小质点,逐渐聚结成为行星胚胎,最终形成行星。
2.2 海与洋2.2.2 海洋的划分主要部分为洋(90%》2000m35%。
具有独立的潮汐系统和强大的洋流系统,沉积物为海相(钙质软泥,硅质软泥和红粘土),附属部分为海(海是海洋的边缘部分)、海湾和海峡10%。
陆相(沙,泥沙),(1)陆间海:是指位于大陆之间的海,面积和深度都较大,如地中海和加勒比海。
(2)内海:是伸入大陆内部的海,面积较小,其水文特征受周围大陆的强烈影响,如渤海和波罗的海等。
(3)边缘海:位于大陆边缘,以半岛、岛屿或群岛与大洋分隔,但水流交换通畅,如东海、日本海等。
海湾:被陆地环绕且面积不小于以口门宽度为直径的半圆面积的海域。
海峡:海洋中相邻海区宽度较窄的水道,主要特征是流急,沉积物多为岩石和砾石。
2.3 海底的地貌形态海岸带:水位升高便被淹没、水位降低便露出的狭长地带即是海岸带。
海岸带是陆地与海洋相互作用、相互交界的一个地带(潮上带,潮间带,潮下带)。
海岸线:陆地与海面的交线。
近期大潮平均高潮面与陆岸的交线。
海岸动力学:下界浅海波浪对海底开始起作用的地方,上界最高潮位激浪还能作用到的上限。
潮间带:高潮时的海岸线与低潮时的海岸线之间的带状区域。
一、稳定型大陆边缘由大陆架、大陆坡和大陆隆三部分组成。
大陆架:大陆周围被海水淹没的浅水地带,是大陆向海洋底的自然延伸。
其范围是从低潮线起以极其平缓的坡度延伸到坡度突然变大的地方为止。
大陆坡:大陆坡是一个分开大陆和大洋的全球性巨大斜坡,其上限是大陆架外缘(陆架坡折),下限水深变化较大。
大陆隆:大陆隆是自大陆坡坡麓缓缓倾向洋底的扇形地,位于水深(2000~5000m )处。
大洋盆地:又称大洋床,是海洋的重要部分,地形广阔而平坦,占海洋面积的72%以上。
二、活动型大陆边缘是全球最强烈的构造活动带,最大特征是具有强烈而频繁的地震和火山。
(1)岛弧亚型大陆边缘岛弧亚型大陆边缘主要分布在西太平洋,其组成单元除大陆架和大陆坡外一般缺失大陆隆,以发育海沟-岛弧-边缘海盆地为最大特点。
这类大陆边缘的岛屿在平面分布上多呈弧形凸向洋侧,故称岛弧,大都与海沟相伴存在。
(2)安第斯亚型大陆边缘安第斯亚型大陆边缘分布在太平洋东侧的中美-南美洲陆缘,高大陡峭的安第斯山脉直落深邃的秘鲁-智利海沟,大陆架和大陆坡都较狭窄,大陆隆被深海沟所取代,形成全球高差(15km以上)最悬殊的地带。
2.3.3 大洋底位于大陆边缘之间的大洋底是大洋的主体,由大洋中脊和大洋盆地两大单元构成。
一、大洋中脊大洋中脊又称中央海岭,是指贯穿世界四大洋、成因相同、特征相似的海底山脉系列。
二、大洋盆地大洋盆地是指大洋中脊坡麓与大陆边缘之间的广阔洋底,约占世界海洋面积的1/2。
(2)海底高原海底高原又叫海台,是大洋盆地中近似等轴状的隆起区,其边坡较缓、相对高差不大,顶面宽广且呈波状起伏。
(3)海山:大于1 000m者称为海山(4)深海平原:大洋盆地底部相对平坦的区域是深海平原2.4 海底构造与大地构造学说⏹ 2.4.1 大陆漂移:他认为,地球上所有大陆在中生代以前曾结合成统一的联合古陆(或称泛大陆),其周围是围绕泛大陆的全球统一海洋——泛大洋。
中生代以后,联合古陆解体、分裂,其碎块——即现代的各大陆块逐渐漂移到今日所处的位置。
由于各大陆分离、漂移,逐渐形成了大西洋和印度洋,泛大洋(古太平洋)收缩而成为现今的太平洋。
⏹ 2.4.2 海底扩张:大洋中脊轴部裂谷带是地幔物质涌升的出口,涌出的地幔物质冷凝形成新洋底,新洋底同时推动先期形成的较老洋底逐渐向两侧扩展推移,这就是海底扩张。
海底扩展移动的速度大约为每年几厘米。
⏹ 2.4.3 板块构造二、边缘海盆地的形成与构造演化边缘海盆地是指沟-弧体系陆侧具有洋壳结构的深水盆地,因其位于岛弧后方,又称弧后盆地,⏹(1)残留型⏹(2)大西洋型⏹(3)陆缘张裂型⏹(4)岛弧张裂型2.5 海洋沉积2.5.1 滨海沉积一、海滩沉积作用波浪控制,沉积特点:海滩沉积物的粒度变化较大,可从粉砂到巨砾,而以砂、砾为主。
沉积结构的横向和纵向变化与波能强弱有关。
在横向上粗颗粒多分布于破波带,由此向岸、向海均变细。
在纵向上颗粒沿海岸线递变,波能强处颗粒粗,如岬角处往往发育砾石滩;波能弱处颗粒细,如岬角间的海湾则发育沙滩。
(典型的海滩剖面分为后滨(平均高潮线至特大高潮线)、前滨(平均高、低潮线之间)、内滨(平均低潮线至破波带)和滨面(破波带与内陆架之间)四带)二、潮坪沉积⏹潮汐动力控制,沉积特点:平行等深线的带状形式被反复搬运、沉积。
(1)高潮坪是以悬浮载荷为主的搬运沉积带,主要是由粉砂和粘土等细粒物质组成的泥质沉积;(2)中潮坪则是床沙及悬浮载荷共存的过渡搬运沉积带,主要是砂质和泥质混合过渡沉积物。
(3)低潮坪是以床沙载荷为主的搬运沉积带,堆积成具有多种交错层理的潮坪砂体;三、沙坝—泻湖沉积体系定义:泛指近海与海岸线延伸方向平行分布的一系列沙坝和沙岛。
被沙坝从毗邻海域隔离出来,仍与海洋沟通或有沟通的浅水域称为泻湖控制因素:泻湖一般为低能环境,波浪、潮流的作用都不强,仅潮流通道口附近的潮流较强。
沉积特点:泻湖沉积的组成有碎屑物质和化学沉淀物,以碎屑为主,主要来自障壁、外滨,部分来自陆地。
热带海岸泻湖可能全由碳酸盐质的生物碎屑组成,高盐泻湖中可形成石膏、岩盐等化学沉淀物。