因式分解常用方法(方法最全最详细)
- 格式:docx
- 大小:246.21 KB
- 文档页数:40
因式分解的十二种方法把一个多项式化成几个整式的积的形式,这种变形叫做把这个多项式因式分解。
因式分解的方法多种多样,现总结如下:1、提公因法如果一个多项式的各项都含有公因式,那么就可以把这个公因式提出来,从而将多项式化成两个因式乘积的形式。
例1、分解因式x -2x -xx -2x –x=x(x -2x-1)2、应用公式法由于分解因式与整式乘法有着互逆的关系,如果把乘法公式反过来,那么就可以用来把某些多项式分解因式。
例2、分解因式a +4ab+4b解:a +4ab+4b=(a+2b)3、分组分解法要把多项式am+an+bm+bn分解因式,可以先把它前两项分成一组,并提出公因式a,把它后两项分成一组,并提出公因式b,从而得到a(m+n)+b(m+n),又可以提出公因式m+n,从而得到(a+b)(m+n)例3、分解因式m +5n-mn-5m解:m +5n-mn-5m= m -5m -mn+5n= (m -5m )+(-mn+5n)=m(m-5)-n(m-5)=(m-5)(m-n)4、十字相乘法对于mx +px+q形式的多项式,如果a×b=m,c×d=q且ac+bd=p,则多项式可因式分解为(ax+d)(bx+c)例4、分解因式7x -19x-6分析: 1 -37 22-21=-19解:7x -19x-6=(7x+2)(x-3)5、配方法对于那些不能利用公式法的多项式,有的可以利用将其配成一个完全平方式,然后再利用平方差公式,就能将其因式分解。
例5、分解因式x +3x-40解x +3x-40=x +3x+( ) -( ) -40=(x+ ) -( )=(x+ + )(x+ - )=(x+8)(x-5)6、拆、添项法可以把多项式拆成若干部分,再用进行因式分解。
例6、分解因式bc(b+c)+ca(c-a)-ab(a+b)解:bc(b+c)+ca(c-a)-ab(a+b)=bc(c-a+a+b)+ca(c-a)-ab(a+b)=bc(c-a)+ca(c-a)+bc(a+b)-ab(a+b)=c(c-a)(b+a)+b(a+b)(c-a)=(c+b)(c-a)(a+b)7、换元法有时在分解因式时,可以选择多项式中的相同的部分换成另一个未知数,然后进行因式分解,最后再转换回来。
因式分解的十二种方法因式分解是一种将一个多项式分解成两个或更多个乘积的过程。
在数学中,因式分解是非常重要的概念,它能够帮助我们简化复杂的多项式表达式,从而更容易理解和计算。
在本文中,我将介绍并解释十二种常见的因式分解方法,每种方法都将详细讨论。
1.因式分解公式:因式分解公式是因式分解的基础,它是一些常见多项式的因式分解形式。
例如,平方差公式:$a^2 - b^2 = (a+b)(a-b)$,立方差公式:$a^3 - b^3 = (a-b)(a^2+ab+b^2)$,以及完全平方差公式:$a^2 - 2ab + b^2 = (a-b)^2$。
2.分组因式分解法:分组因式分解法适用于四项多项式,其中第一项和第四项以及第二项和第三项具有共同的因子。
我们将共同因子提取出来,然后重新组合表达式以实现因式分解。
例如,对于多项式$x^3-3x^2+4x-12$,我们可以将它分解为$(x^3-3x^2)+(4x-12)$,然后分别因式分解这两个分组。
3.提公因式法:提公因式法是一种常见的因式分解方法,它适用于多项式中存在公共因子的情况。
我们将公共因子提取出来,并将之前的每一项除以这个因子。
例如,对于多项式$2x^2+4x$,我们可以提取公共因子2,然后因式分解为$2(x^2+2x)$。
4.求和差式的因式分解法:求和差式的因式分解法适用于多项式中存在两个项的和或差的形式的情况。
我们根据求和差式的公式将多项式分解为两个因式的乘积。
例如,对于多项式$x^2+5x+6$,我们可以因式分解为$(x+2)(x+3)$,其中$(x+2)$和$(x+3)$是求和差式的因式。
5.平方差式的因式分解法:平方差式的因式分解法适用于多项式中存在两个项的平方差的形式的情况。
我们根据平方差式的公式将多项式分解为两个因式的乘积。
例如,对于多项式$x^2-4$,我们可以因式分解为$(x+2)(x-2)$,其中$(x+2)$和$(x-2)$是平方差式的因式。
因式分解的十二种方法因式分解是一种将一个数或代数式分解成更简单的乘积的方法。
在数学中,有很多种因式分解的方法可以使用,根据不同的情况可以采用不同的方法,下面将介绍十二种常见的因式分解方法。
1.提取公因子法:当一个式子存在公因子时,可以先将公因子提取出来,然后再进行进一步的因式分解。
2. 公式法:利用公式进行因式分解,例如(a+b)^2=a^2+2ab+b^23.分组法:将一个多项式按照不同的组合方式进行分组,然后再分别进行因式分解,最后将得到的结果合并。
4.平方差公式法:对于一个二次型式,可以利用平方差公式进行因式分解,例如a^2-b^2=(a+b)(a-b)。
5. 完全平方公式法:对于一个完全平方式,可以通过完全平方公式进行因式分解,例如a^2+2ab+b^2=(a+b)^26. 二次因式法:对于一个二次多项式,可以通过二次因式法进行因式分解,例如ax^2+bx+c=a(x-x1)(x-x2),其中x1和x2为方程ax^2+bx+c=0的根。
7.和差立方公式法:对于一个和差立方的多项式,可以通过和差立方公式进行因式分解。
8. 因式分解的配方法:通过配方法进行因式分解,例如ab+ac=a(b+c)。
9.分解因式法:将一个多项式根据不同的性质进行因式分解,例如差平方分解、和的平方分解等。
10.二次根与一次根相结合法:对于一个多项式,通过将二次根与一次根相结合,得到更简单的因式分解结果。
11. 分组求积法:对于一个多项式,可以通过分组求积法进行因式分解,例如(a+b)(c+d)=ac+ad+bc+bd。
12.全等公式法:利用全等公式进行因式分解。
以上是常见的十二种因式分解方法。
不同的方法适用于不同的情况,需要根据具体的问题选择合适的方法进行因式分解。
因式分解是数学中的一个重要概念,通过因式分解可以简化计算过程,提高解题效率。
因此,掌握不同的因式分解方法对于提高数学能力和解决实际问题都有很大的帮助。
因式分解的方法和技巧
因式分解是将一个多项式表示成若干个乘积的形式。
下面介绍几种常见的因式分解方法和技巧。
1. 公因式提取法:当多项式中的每一项都有公共因子时,可以先将公因式提取出来,然后再进行因式分解。
例如,对于多项式2x+4xy,可以先提取出公因式2,得到2(x+2y)。
2. 完全平方三项式的因式分解:形如a^2+2ab+b^2的多项式可以因式分解为(a+b)^2。
这是一个常见的公式,可以用来快速分解平方多项式。
3. 提取因式中的平方因子:当多项式中存在平方因子时,可以将其提取出来。
例如,对于多项式x^2+2x+1,可以将其因式分解为(x+1)^2。
4. 分组因式分解法:对于一些多项式,可以通过将其中的项进行分组,然后提取公因式的方式进行因式分解。
例如,对于多项式x^2+3x+2,可以将其分为(x^2+2)+(x+1),然后分别提取每一组的公因式,得到(x+2)(x+1)。
5. 特殊因式分解:有一些特殊的多项式可以通过特殊的因式分解公式进行分解。
例如,差二平方公式a^2-b^2可以分解为(a-b)(a+b),和二平方公式a^2+b^2可以分解为(a+bi)(a-bi),其中i为虚数单位。
6. 使用因式分解公式:有一些常见的因式分解公式可以用来分
解特定类型的多项式,例如二次三项式的因式分解公式
(a+b)^2=a^2+2ab+b^2和差二三项式的因式分解公式(a-
b)^2=a^2-2ab+b^2。
以上是因式分解的一些常见方法和技巧,可以根据不同的情况选择合适的方法进行因式分解。
因式分解的十二种方法把一个多项式化成几个整式的积的形式,这种变形叫做把这个多项式因式分解。
因式分解的方法多种多样,现总结如下:1、提公因法如果一个多项式的各项都含有公因式,那么就可以把这个公因式提出来,从而将多项式化成两个因式乘积的形式。
例1、分解因式x-2x-xx-2x–x=x(x-2x-1)2、应用公式法由于分解因式与整式乘法有着互逆的关系,如果把乘法公式反过来,那么就可以用来把某些多项式分解因式。
例2、分解因式a+4ab+4b解:a+4ab+4b=(a+2b)3、分组分解法要把多项式am+an+bm+bn分解因式,可以先把它前两项分成一组,并提出公因式a,把它后两项分成一组,并提出公因式b,从而得到a(m+n)+b(m+n),又可以提出公因式m+n,从而得到(a+b)(m+n)例3、分解因式m+5n-mn-5m解:m+5n-mn-5m=m-5m-mn+5n=(m-5m)+(-mn+5n)=m(m-5)-n(m-5)=(m-5)(m-n)4、十字相乘法对于mx+px+q形式的多项式,如果a×b=m,c×d=q且ac+bd=p,则多项式可因式分解为(ax+d)(bx+c)例4、分解因式7x-19x-6分析:1-3722-21=-19解:7x-19x-6=(7x+2)(x-3)5、配方法对于那些不能利用公式法的多项式,有的可以利用将其配成一个完全平方式,然后再利用平方差公式,就能将其因式分解。
例5、分解因式x+3x-40解x+3x-40=x+3x+()-()-40=(x+)-()=(x++)(x+-)=(x+8)(x-5)6、拆、添项法可以把多项式拆成若干部分,再用进行因式分解。
例6、分解因式bc(b+c)+ca(c-a)-ab(a+b)解:bc(b+c)+ca(c-a)-ab(a+b)=bc(c-a+a+b)+ca(c-a)-ab(a+b)=bc(c-a)+ca(c-a)+bc(a+b)-ab(a+b)=c(c-a)(b+a)+b(a+b)(c-a)=(c+b)(c-a)(a+b)7、换元法有时在分解因式时,可以选择多项式中的相同的部分换成另一个未知数,然后进行因式分解,最后再转换回来。
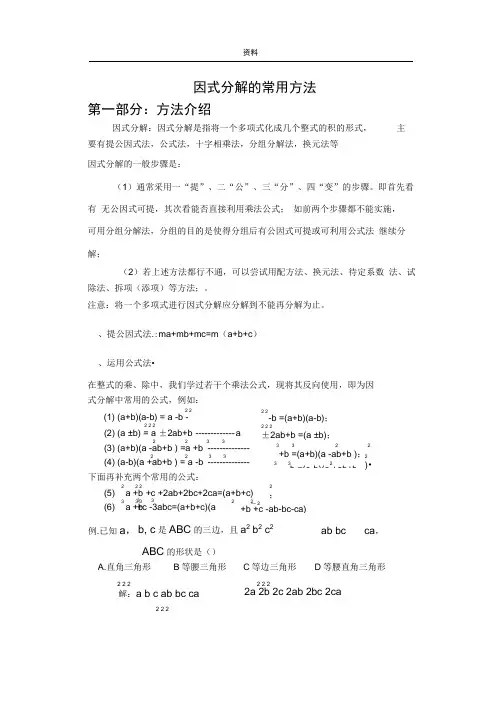
因式分解的常用方法第一部分:方法介绍因式分解:因式分解是指将一个多项式化成几个整式的积的形式,主要有提公因式法,公式法,十字相乘法,分组分解法,换元法等因式分解的一般步骤是:(1 )通常采用一“提”、二“公”、三“分”、四“变”的步骤。
即首先看有无公因式可提,其次看能否直接利用乘法公式;如前两个步骤都不能实施,可用分组分解法,分组的目的是使得分组后有公因式可提或可利用公式法继续分解;(2 )若上述方法都行不通,可以尝试用配方法、换元法、待定系数法、试除法、拆项(添项)等方法;。
注意:将一个多项式进行因式分解应分解到不能再分解为止。
一、提公因式法. :ma+mb+mc=m(a+b+c)二、运用公式法.在整式的乘、除中,我们学过若干个乘法公式,现将其反向使用,即为因式分解中常用的公式,例如:( 1 ) (a+b)(a - b) = a 2 - b 2 ----------- a 2 - b 2 =(a+b)(a - b) ;(2) (a ± b) 2 = a 2 ± 2ab+b 2 --------- a 2 ± 2ab+b 2 =(a ± b) 2 ;(3) (a+b)(a 2 - ab+b 2 ) = a 3 +b 3 --------- a 3 +b 3 =(a+b)(a 2 - ab+b 2 ) ;(4) (a - b)(a 2 +ab+b 2 ) = a 3 - b 3 -------- a 3 - b 3 =(a - b)(a 2 +ab+b2 ) .下面再补充两个常用的公式:(5)a 2 +b 2 +c 2 +2ab+2bc+2ca=(a+b+c) 2 ;(6)a 3 +b 3 +c 3 - 3abc=(a+b+c)(a 2 +b 2 +c 2 - ab - bc - ca) ;例. 已知是的三边,且,则的形状是()A. 直角三角形 B 等腰三角形 C 等边三角形 D 等腰直角三角形解:三、分组分解法.(一)分组后能直接提公因式例1 、分解因式:分析:从“整体”看,这个多项式的各项既没有公因式可提,也不能运用公式分解,但从“局部”看,这个多项式前两项都含有 a ,后两项都含有b ,因此可以考虑将前两项分为一组,后两项分为一组先分解,然后再考虑两组之间的联系。
一、提公因式法这种方法是最简单的,如果看到多项式中有公因子,不管三七二十一,先提取一个公因子再说,因为这样整个问题就被简化了,有点类似我们刚提到的利用因子定理进行因式分解。
例题:因式分解下列多项式:(1)x3y−xy3=xy(x2−y2)=xy(x+y)(x−y) ;(2) 3x3−18x2+27x=3x(x2−6x+9)=3x(x−3)2 ;(3) 3a3+6a2b−3a2c−6abc=3a(a2+2ab−ac−2bc)=3a[a(a−c)+2b(a−c)]=3a(a+2b)(a−c).二、公式法因式分解是把一个多项式化为几个最简整式的乘积的形式,是整式乘积的逆运算,所以如果我们熟悉整式乘积的公式,那么解决因式分解也会很快。
常用的公式如下:(x+a)(x+b)=x2+(a+b)x+ab(a±b)2=a2±2ab+b2(a±b)3=a3±3a2b+3ab2±b3a2−b2=(a−b)(a+b)a3−b3=(a−b)(a2+ab+b2)a3+b3=(a+b)(a2−ab+b2)(a+b+c)2=a2+b2+c2+2ab+2bc+2caa3+b3+c3−3abc=(a+b+c)(a2+b2+c2−ab−bc−ca)还有两个常考的n次方展开的公式:an−bn=(a−b)(an−1+an−2b+an−3b2+⋯+abn−2+bn−1)(n∈Z+)an+bn=(a+b)(an−1−an−2b+an−3b2−⋯−abn−2+bn−1)(n is odd)例题:因式分解:(a2+b2−1)2−4a2b2=(a2+b2−1+2ab)(a2+b2−1−2ab)=[(a+b)2−1][(a−b)2−1]=(a+b+1)(a+b−1)(a−b+1)(a−b−1)三、十字相乘法(双十字相乘法)简单的十字相乘其实就是公式(x+a)(x+b)=x2+(a+b)x+ab的运用,这个大家都很熟悉,还有一句口诀:首尾分解,交叉相乘,求和凑中。
因式分解的常用方法第一部分:方法介绍因式分解:因式分解是指将一个多项式化成几个整式的积的形式,主要有提公因式法,公式法,十字相乘法,分组分解法,换元法等因式分解的一般步骤是:(1)通常采用一“提”、二“公”、三“分”、四“变”的步骤。
即首先看有无公因式可提,其次看能否直接利用乘法公式;如前两个步骤都不能实施,可用分组分解法,分组的目的是使得分组后有公因式可提或可利用公式法继续分解;(2)若上述方法都行不通,可以尝试用配方法、换元法、待定系数法、试除法、拆项(添项)等方法;。
注意:将一个多项式进行因式分解应分解到不能再分解为止。
一、提公因式法.:ma+mb+mc=m(a+b+c)二、运用公式法.在整式的乘、除中,我们学过若干个乘法公式,现将其反向使用,即为因式分解中常用的公式,例如:(1) (a+b)(a-b) = a2-b2 -----------a2-b2=(a+b)(a-b);(2) (a±b)2 = a2±2ab+b2 ---------a2±2ab+b2=(a±b)2;(3) (a+b)(a2-ab+b2) =a3+b3---------a3+b3=(a+b)(a2-ab+b2);(4) (a-b)(a2+ab+b2) = a3-b3 --------a3-b3=(a-b)(a2+ab+b2).下面再补充两个常用的公式:(5)a 2+b 2+c 2+2ab+2bc+2ca=(a+b+c)2;(6)a 3+b 3+c 3-3abc=(a+b+c)(a 2+b 2+c 2-ab-bc-ca);例.已知a b c ,,是ABC ∆的三边,且222a b c ab bc ca ++=++, 则ABC ∆的形状是( )A.直角三角形 B 等腰三角形 C 等边三角形 D 等腰直角三角形 解:222222222222a b c ab bc ca a b c ab bc ca ++=++⇒++=++ 222()()()0a b b c c a a b c ⇒-+-+-=⇒==三、分组分解法.(一)分组后能直接提公因式例1、分解因式:bn bm an am +++分析:从“整体”看,这个多项式的各项既没有公因式可提,也不能运用公式分解,但从“局部”看,这个多项式前两项都含有a ,后两项都含有b ,因此可以考虑将前两项分为一组,后两项分为一组先分解,然后再考虑两组之间的联系。
因式分解的13种方法因式分解是将多项式分解成几个因式的乘积的过程。
它是代数中的一个重要技巧,可以帮助我们简化计算、解方程、求根等。
以下是13种常见的因式分解方法。
方法一:提公因式法提公因式法是将多项式的共同因子提出来,使得多项式可以分解为几个因子的乘积。
例如,对于多项式2x^2+4x,我们可以提取公因式2x,得到2x(x+2)。
方法二:分组提公因式法分组提公因式法是将多项式中的项按照一定的规则进行分组,然后分别提取每组的公因式。
例如,对于多项式2x^3+4x^2+3x+6,可以将其分组为(2x^3+4x^2)+(3x+6),然后对每个组提取公因式,得到2x^2(x+2)+3(x+2),再提取公因式(x+2),最终得到(x+2)(2x^2+3)。
方法三:差平方公式差平方公式是指a^2-b^2=(a+b)(a-b)。
如果我们遇到一个差平方的形式,可以直接利用差平方公式进行因式分解。
例如,对于多项式x^2-4,可以利用差平方公式得到(x+2)(x-2)。
方法四:和差化积公式和差化积公式是指a^3±b^3=(a±b)(a^2∓ab+b^2)。
如果我们遇到一个和差的形式,可以直接利用和差化积公式进行因式分解。
例如,对于多项式x^3+8,可以利用和差化积公式得到(x+2)(x^2-2x+4)。
方法五:平方差公式平方差公式是指a^2±2ab+b^2=(a±b)^2、如果我们遇到一个平方差的形式,可以直接利用平方差公式进行因式分解。
例如,对于多项式x^2+4x+4,可以利用平方差公式得到(x+2)^2方法六:二次差公式二次差公式是指a^2-b^2=(a-b)(a+b)。
如果我们遇到一个二次差的形式,可以直接利用二次差公式进行因式分解。
例如,对于多项式x^2-9,可以利用二次差公式得到(x-3)(x+3)。
方法七:完全平方公式完全平方公式是指a^2±2ab+b^2=(a±b)^2、如果我们遇到一个完全平方的形式,可以直接利用完全平方公式进行因式分解。
因式分解的常用方法第一部分:方法介绍因式分解:因式分解是指将一个多项式化成几个整式的积的形式, 主要有提公因式法,公式法,十字相乘法,分组分解法,换元法等 因式分解的一般步骤是:(1)通常采用一“提”、二“公”、三“分”、四“变”的步骤。
即首先看有 无公因式可提,其次看能否直接利用乘法公式; 如前两个步骤都不能实施, 可用分组分解法,分组的目的是使得分组后有公因式可提或可利用公式法 继续分解;(2)若上述方法都行不通,可以尝试用配方法、换元法、待定系数 法、试除法、拆项(添项)等方法;。
注意:将一个多项式进行因式分解应分解到不能再分解为止。
、提公因式法.:ma+mb+mc=m (a+b+c ) 、运用公式法•2 2 2在整式的乘、除中,我们学过若干个乘法公式,现将其反向使用,即为因 式分解中常用的公式,例如:2 2(1) (a+b)(a-b) = a -b -2 2 2(2) (a ±b) = a ±2ab+b ------------- a 22 33(3) (a+b)(a -ab+b ) =a +b -------------- 2233(4) (a-b)(a +ab+b ) = a -b -------------- 下面再补充两个常用的公式:22 2(5) a +b +c +2ab+2bc+2ca=(a+b+c) 33 322 (6) a +b3 3+c -3abc=(a+b+c)(a 例.已知a ,2 2-b =(a+b)(a-b);2 2 2±2ab+b =(a ±b);3322+b =(a+b)(a -ab+b );3 3 2-b =(a-b)(a +ab+b 2 )•2;— 2+b +c -ab-bc-ca)b, c 是ABC 的三边,且a 2 b 2 c 2 ab bc ca ,ABC 的形状是()A.直角三角形B 等腰三角形C 等边三角形D 等腰直角三角形2 2 2解:a b c ab bc ca2 2 22a 2b 2c 2ab 2bc 2ca(a b) (b c) (c a) 0三、分组分解法•(一)分组后能直接提公因式例1、分解因式:am an bm bn分析:从“整体”看,这个多项式的各项既没有公因式可提,也不能运用公式分解,但从“局部”看,这个多项式前两项都含有a,后两项都含有b,因此可以考虑将前两项分为一组,后两项分为一组先分解,然后再考虑两组之间的联系。
因式分解法的12种方法一、公式因式分解法公式因式分解法是一种基于公式的因式分解方法。
通过运用一些常见的代数公式,将多项式进行因式分解。
例如,对于二次多项式a^2 + 2ab + b^2,可以利用平方差公式因式分解为(a + b)^2。
二、因式提取法因式提取法是一种通过提取多项式中的公因子来进行因式分解的方法。
通过寻找多项式中的最大公因子并将其提取出来,可以将多项式进行因式分解。
例如,对于多项式2x^2 + 4x,可以提取公因子2x,得到2x(x + 2)。
三、分组法分组法是一种将多项式中的项进行分组,并利用分组后的特点进行因式分解的方法。
通常是将多项式中的项进行适当的分组,然后利用分组后的项之间的关系进行因式分解。
例如,对于多项式x^3 + x^2 + x + 1,可以分组为(x^3 + x^2) + (x + 1),然后利用分组后的特点进行因式分解。
四、平方差公式平方差公式是一种通过平方差的形式进行因式分解的方法。
该方法适用于一些特定的二次多项式,可以将其因式分解为两个平方差的形式。
例如,对于二次多项式x^2 - 4,可以利用平方差公式因式分解为(x + 2)(x - 2)。
五、差平方公式差平方公式是一种通过差平方的形式进行因式分解的方法。
该方法适用于一些特定的二次多项式,可以将其因式分解为两个差平方的形式。
例如,对于二次多项式x^2 - 9,可以利用差平方公式因式分解为(x + 3)(x - 3)。
六、完全平方公式完全平方公式是一种通过完全平方的形式进行因式分解的方法。
该方法适用于一些特定的二次多项式,可以将其因式分解为完全平方的形式。
例如,对于二次多项式x^2 + 6x + 9,可以利用完全平方公式因式分解为(x + 3)^2。
七、三项立方和公式三项立方和公式是一种通过三项立方和的形式进行因式分解的方法。
该方法适用于一些特定的立方多项式,可以将其因式分解为三项立方和的形式。
例如,对于立方多项式x^3 + 3x^2 + 3x + 1,可以利用三项立方和公式因式分解为(x + 1)^3。
因式分解的7种方法和4种思路因式分解是数学中一个基本且重要的概念,它是将一个多项式或者表达式,通过分解成若干个因子的乘积的形式来表示。
因式分解涉及到多种方法和思路,并且在不同的数学问题中有着不同的应用。
下面将介绍七种常见的因式分解方法和四种思路。
一、七种因式分解方法:1.公因式提取法:该方法适用于多个项有公因子的情况。
例如:2xy + 4x + 6y 可以提取 x,得到 x(2y+4) + 6y,再可以继续提取2,得到2(x(y+2)+3y)2.完全平方差公式:如果一个多项式可以表示成两个平方数之差的形式,那么就可以使用完全平方差公式进行因式分解。
例如:a^2-b^2=(a+b)(a-b)3.公式法:公式法是运用数学中的一些特殊公式进行因式分解的方法。
例如:a^2 ±2ab+b^2 = (a±b)^2a^3 ± b^3 = (a±b)(a^2∓ab+b^2)4.分组法:分组法适用于多项式中存在一些特殊的关系。
例如:ab + ac + bd + cd,我们可以通过分组成 (ab+ac) + (bd+cd),然后再提取公因式,变成a(b+c) + d(b+c),最后变成 (a+d)(b+c)。
5.提取平方根法:如果一个多项式的各项是可以开平方的,那么就可以使用提取平方根的方法进行因式分解。
例如:a^2 + 2ab + b^2 = (a+b)^26.分解差的平方:如果一个多项式是两个平方之差的形式,那么可以使用分解差的平方的方法。
例如:a^4-b^4=(a^2+b^2)(a^2-b^2)7.组合法:组合法是将一个多项式中的项进行组合,寻找其中的特殊关系,然后进行因式分解。
例如:a^3 + 3a^2b + 3ab^2 + b^3,可以将其分组为(a^3 + b^3) + 3ab(a + b),再使用公式法进行因式分解。
二、四种因式分解思路:1.提取公因子的思路:当一个多项式中的几个项具有公因子时,可以使用公因子提取法将公因子提取出来,从而进行因式分解。
因式分解的16种方法因式分解没有普遍的方法,初中数学教材中主要介绍了提公因式法、公式法。
而在竞赛上,又有拆项和添减项法,分组分解法和十字相乘法,待定系数法,双十字相乘法,对称多项式轮换对称多项式法,余数定理法,求根公式法,换元法,长除法,除法等。
注意三原则1 分解要彻底2 最后结果只有小括号3 最后结果中多项式首项系数为正(例如:()1332--=+-x x x x )分解因式技巧1.分解因式与整式乘法是互为逆变形。
2.分解因式技巧掌握:①等式左边必须是多项式;②分解因式的结果必须是以乘积的形式表示;③每个因式必须是整式,且每个因式的次数都必须低于原来多项式的次数;④分解因式必须分解到每个多项式因式都不能再分解为止。
注:分解因式前先要找到公因式,在确定公因式前,应从系数和因式两个方面考虑。
基本方法⑴提公因式法各项都含有的公共的因式叫做这个多项式各项的公因式。
如果一个多项式的各项有公因式,可以把这个公因式提出来,从而将多项式化成两个因式乘积的形式,这种分解因式的方法叫做提公因式法.具体方法:当各项系数都是整数时,公因式的系数应取各项系数的最大公约数;字母取各项的相同的字母,而且各字母的指数取次数最低的;取相同的多项式,多项式的次数取最低的.如果多项式的第一项是负的,一般要提出“-”号,使括号内的第一项的系数成为正数.提出“—”号时,多项式的各项都要变号。
提公因式法基本步骤:(1)找出公因式;(2)提公因式并确定另一个因式:①第一步找公因式可按照确定公因式的方法先确定系数在确定字母;②第二步提公因式并确定另一个因式,注意要确定另一个因式,可用原多项式除以公因式,所得的商即是提公因式后剩下的一个因式,也可用公因式分别除去原多项式的每一项,求的剩下的另一个因式;③提完公因式后,另一因式的项数与原多项式的项数相同。
口诀:找准公因式,一次要提净;全家都搬走,留1把家守;提负要变号,变形看奇偶. 例如:-am+bm+cm=—m (a-b —c);a(x-y)+b(y-x )=a(x-y )—b (x-y)=(x —y )(a-b)。
因式分解的常用方法(方法最全最详细)因式分解的常用方法方法介绍因式分解是将一个多项式化成几个整式的积的形式。
常用的因式分解方法有提公因式法、公式法、十字相乘法、分组分解法和换元法等。
一般的因式分解步骤是先提公因式,再利用乘法公式,若不能实施则采用分组分解法或其他方法。
将一个多项式进行因式分解应分解到不能再分解为止。
提公因式法提公因式法是将多项式中的公因式提取出来,例如ma+mb+mc=m(a+b+c)。
公式法公式法是将整式的乘、除中的乘法公式反向使用,例如(a+b)(a-b) = a^2-b^2,(a±b)^2= a^2±2ab+b^2等。
分组分解法分组分解法是将多项式分为若干组,使得每组都含有公因式,然后再进行因式分解。
换元法换元法是将多项式中的一部分用一个新的变量代替,然后再进行因式分解。
注意:因式分解应分解到不能再分解为止。
例题已知a,b,c是三角形ABC的三边,且a+b+c=ab+bc+ca,则三角形ABC的形状是()A.直角三角形B.等腰三角形C.等边三角形D.等腰直角三角形解:a+b+c=ab+bc+ca,移项得2a+2b+2c=2ab+2bc+2ca,化简得(a+b+c)^2=4(ab+bc+ca),即(a-b)^2+(b-c)^2+(c-a)^2=0.因为三角形ABC的三边不全为零,所以(a-b)^2≥0,(b-c)^2≥0,(c-a)^2≥0.所以(a-b)^2=(b-c)^2=(c-a)^2=0,即a=b=c,所以三角形ABC是等边三角形。
以上是因式分解的常用方法,希望对大家有所帮助。
凡是能十字相乘的二次三项式ax^2+bx+c,都要求Δ=b^2-4ac>0且是一个完全平方数。
因此,Δ=9-8a为完全平方数,故a=1.对于分解因式x+5x+6,我们可以将6分解成两个数相乘,且这两个数的和要等于 5.由于6=2×3=(-2)×(-3)=1×6=(-1)×(-6),我们可以发现只有2×3的分解适合,即2+3=5.因此,x+5x+6=(x+2)(x+3)。
因式分解的常用方法第一部分:方法介绍因式分解:因式分解是指将一个多项式化成几个整式的积的形式,主要有提公因式法,公式法,十字相乘法,分组分解法,换元法等因式分解的一般步骤是:(1)通常采用一“提”、二“公”、三“分”、四“变”的步骤。
即首先看有无公因式可提,其次看能否直接利用乘法公式;如前两个步骤都不能实施,可用分组分解法,分组的目的是使得分组后有公因式可提或可利用公式法继续分解;(2)若上述方法都行不通,可以尝试用配方法、换元法、待定系数法、试除法、拆项(添项)等方法;。
注意:将一个多项式进行因式分解应分解到不能再分解为止。
一、提公因式法.:ma+mb+mc=m(a+b+c)二、运用公式法. 在整式的乘、除中,我们学过若干个乘法公式,现将其反向使用,即为因2-b 2=(a+b)(a-b) ;3 (a+b)(a 2-ab+b 2) =a 3+b 34 (a-b)(a 2+ab+b 2) = a 3-b 32±2ab+b 2=(a ±b) 2;a 3 4+b 3=(a+b)(a 2-ab+b 2) ; a 3-b 3=(a-b)(a 2+ab+b 2).式分解中常用的公式,例如:(1) (a+b)(a-b) = a 2-b 2 ----------- a(2) (a ±b) 2= a 2±2ab+b 2 -------------- a面再补充两个常用的公式:(5) a 2+b 2+c2+2ab+2bc+2ca=(a+b+c) 2;(6) a 3+b 3+c 3-3abc=(a+b+c)(a 2+b 2+c 2-ab-bc-ca) ;ab bc ca ,例.已知a,b,c是ABC 的三边,且a2 b2 c2则ABC 的形状是( )A.直角三角形B等腰三角形 C 等边三角形 D 等腰直角三角形2 2 2 2 2 2解:a2b2 c2ab bc ca 2a22b22c22ab 2bc 2ca(a b)2 (b c)2 (c a)2 0 a b c三、分组分解法.(一)分组后能直接提公因式例 1 、分解因式:am an bm bn 分析:从“整体”看,这个多项式的各项既没有公因式可提,也不能运用公式分解,但从“局部”看,这个多项式前两项都含有a,后两项都含有b ,因此可以考虑将前两项分为一组,后两项分为一组先分解,然后再考虑两组之间的联系。
因式分解的常用方法第一部分:方法介绍因式分解:因式分解是指将一个多项式化成几个整式的积的形式,主要有提公因式法,公式法,十字相乘法,分组分解法,换元法等因式分解的一般步骤是:(1)通常采用一“提”、二“公”、三“分”、四“变”的步骤。
即首先看有无公因式可提,其次看能否直接利用乘法公式;如前两个步骤都不能实施,可用分组分解法,分组的目的是使得分组后有公因式可提或可利用公式法继续分解;(2)若上述方法都行不通,可以尝试用配方法、换元法、待定系数法、试除法、拆项(添项)等方法;。
注意:将一个多项式进行因式分解应分解到不能再分解为止。
一、提公因式法.:ma+mb+mc=m(a+b+c)二、运用公式法.在整式的乘、除中,我们学过若干个乘法公式,现将其反向使用,即为因式分解中常用的公式,例如:(1) (a+b)(a-b) = a 2-b 2 -----------a 2-b 2=(a+b)(a-b);(2) (a ±b)2 = a 2±2ab+b 2 ---------a 2±2ab+b 2=(a ±b)2;(3) (a+b)(a 2-ab+b 2) =a 3+b 3---------a 3+b 3=(a+b)(a 2-ab+b 2);(4) (a-b)(a 2+ab+b 2) = a 3-b 3 --------a 3-b 3=(a-b)(a 2+ab+b 2).下面再补充两个常用的公式:(5)a 2+b 2+c 2+2ab+2bc+2ca=(a+b+c)2;(6)a 3+b 3+c 3-3abc=(a+b+c)(a 2+b 2+c 2-ab-bc-ca);例.已知a bc ,,是ABC ∆的三边,且222a b c ab bc ca ++=++, 则ABC ∆的形状是( )A.直角三角形 B 等腰三角形 C 等边三角形 D 等腰直角三角形 解:222222222222a b c ab bc ca a b c ab bc ca ++=++⇒++=++ 222()()()0a b b c c a a b c ⇒-+-+-=⇒==三、分组分解法.(一)分组后能直接提公因式例1、分解因式:bn bm an am +++分析:从“整体”看,这个多项式的各项既没有公因式可提,也不能运用公式分解,但从“局部”看,这个多项式前两项都含有a ,后两项都含有b ,因此可以考虑将前两项分为一组,后两项分为一组先分解,然后再考虑两组之间的联系。
因式分解16种方法因式分解是代数学中的一项重要内容,它是将一个多项式写成几个因子相乘的形式。
在代数中,我们可以使用不同的方法来进行因式分解,下面将介绍16种常用的因式分解方法。
一、常数公因子法:当多项式中的每一项都有一个相同的因子时,可以将这个公因子提取出来。
二、提公因式法:可以将多项式中的公因子提取出来,并分别乘在每一项的前面。
三、平方差公式:平方差公式可以将两个平方差分解为两个因子相乘的形式。
四、求和差公式:求和差公式可以将两个数的和或差分解为两个因子相乘的形式。
五、特殊公式:特殊公式是一些特定形式的因式分解规律,如完全平方公式、立方差公式等。
六、分组法:将多项式中的项分成若干组,每一组内部有一个公因子,然后进行合并、提公因子的操作。
七、配方法:如果多项式中存在二次项或一次项,可以使用配方法将其转化为完全平方或完全立方。
八、三项因式分解法:将三个项的多项式进行因式分解,可以根据其特征进行分解,如完全平方三项式、卷积三项式等。
九、因式分解公式:在代数学中,有一些常见的因式分解公式,如平方差公式、和差的立方公式等。
十、分式因式分解法:将分式分解为最简形式,可以进行因式分解,然后进行约分、合并等操作。
十一、二次三项式分解法:将二次三项式进行因式分解,可以根据特定的形式进行分解,如完全平方三项式、卷积三项式等。
十二、差的立方公式:差的立方公式可以将两个数的差分解为两个因子相乘的形式。
十三、平方根的平方差公式:平方根的平方差公式可以将平方根的平方差分解为两个因子相乘的形式。
十四、特殊三项式分解法:特殊三项式分解法是针对特定形式的三项式进行因式分解,如完全平方三项式、卷积三项式等。
十五、分场因子法:将多项式中的每一项提取出一个因子,并按照对应的规律进行提取。
十六、根与系数的关系:多项式的根与系数之间存在一定的关系,可以通过观察根与系数之间的关系进行因式分解。
以上是常用的16种因式分解方法,每一种方法都适用于特定的情况和形式的多项式。
因式分解的常用方法第一部分:方法介绍因式分解:因式分解是指将一个多项式化成几个整式的积的形式,主要有提公因式法,公式法,十字相乘法,分组分解法,换元法等因式分解的一般步骤是:(1)通常采用一“提”、二“公”、三“分”、四“变”的步骤。
即首先看有无公因式可提,其次看能否直接利用乘法公式;如前两个步骤都不能实施,可用分组分解法,分组的目的是使得分组后有公因式可提或可利用公式法继续分解;(2)若上述方法都行不通,可以尝试用配方法、换元法、待定系数法、试除法、拆项(添项)等方法;。
注意:将一个多项式进行因式分解应分解到不能再分解为止。
一、提公因式法.:ma+mb+mc=m(a+b+c)二、运用公式法•在整式的乘、除中,我们学过若干个乘法公式,现将其反向使用,即为因F 面再补充两个常用的公式:⑸a 2+b 2+c 2+2ab+2bc+2ca=(a+b+c)2;(6)a 3+b 3+c 3-3abc=(a+b+c)(a2+b 2+c 2-ab-bc-ca);例.已知a, b, c 是 ABC 的三边,且a 2 b 2c 2则ABC 的形状是() A.直角三角形B 等腰三角形C 等边三角形D 等腰直角三角形2 2 2 2 2 2解:a b c ab bc ca 2a 2b 2c 2ab 2bc 2ca(a b)2 (b c)2 (c a)2 0 a b c三、分组分解法.(一)分组后能直接提公因式 例1、分解因式:am an bm bn分析:从“整体”看,这个多项式的各项既没有公因式可提,也不能运用 公式分解,但从“局部”看,这个多项式前两项都含有a ,后两项都含有b ,因此可以考虑将前两项分为一组,后两项分为一组先分解,然后再考 虑两组之间的联系。
式分解中常用的公式,例如:(1) (a+b)(a-b) = a2-b 2 ------------ a(2) (a ±b)2 = a 2±2ab+b 2 ---------------- a⑶(a+b)(a2-ab+b 2) =a 3+b 3⑷(a-b)(a2+ab+b 2) = a 3-b 3 2-b 2=(a+b)(a-b) ;2±2ab+b 2=(a ±b)2;a3+b 3=(a+b)(a 2-ab+b 2);a 3_b 3=(a-b)(a 2+ab+b 2).ab bc ca ,解:原式=(am an) (bm bn)=a(m n) b(m n) 每组之间还有公因式!=(m n )(a b)例2、分解因式:2ax 10ay 5by bx解法一:第一、二项为一组;解法二:第一、四项为一组;第三、四项为一组。
第二、三项为一组。
解:原式 = (2ax 1 0ay) (5by bx) 原式=(2ax bx) ( 10ay 5by)=2a(x 5y) b(x 5y) =x(2a b) 5y(2a b)=(x 5y)(2a b) =(2 a b)(x 5y)2练习:分解因式 1、a ab ac bc 2、xy x y 1(二)分组后能直接运用公式2 2例3、分解因式:x y ax ay分析:若将第一、三项分为一组,第二、四项分为一组,虽然可以提公因式,但提完后就能继续分解,所以只能另外分组。
解: 原式= (x2 2y ) (ax ay)=(x y)(x y) a(x y)=(x y)(x y a)例4、分解因式: 2 a 2ab b2 2 c解: 原式= (a2 22ab b ) 2 c=(a 2 2b) c=(a b c)(a b c)练习: 分解因式3、x 2 2 x 9y 3y 4、2 x 2 y 2 z 2yz综合练乐习: (i) x3x2y xy2 3 y (2) 2 ax bx2bx ax a b (3) 2 x 6xy 9y2 216a28a 1 (4) 2 a 6ab 12b 9b24a (5) 4 a 2a3 2 a 9 (6) 4a2x 4a 2 y b2x b 2 y(7) 2 x 2xy xz 2yz y (8) 2 a 2a b 22b 2ab 1(9) y(y 2) (m 1)(m 1) (10 )(a c)(a c) b(b 2a) ( ii ) a2(b c) b2(a c) c2(a b) 2abc (12 )3 a b3c33abc四、十字相乘法•(一)二次项系数为 1的二次三项式2直接利用公式——x (p q)x pq (x p)(x q)进行分解。
特点:(1)二次项系数是1 ;(2)常数项是两个数的乘积;(3 )一次项系数是常数项的两因数的和。
思考:十字相乘有什么基本规律?例.已知0 v a W5,且a为整数,若2x23x a能用十字相乘法分解因式,求符合条件的a.解析:凡是能十字相乘的二次三项式ax2+bx+c,都要求b2 4ac >0而且是一个完全平方数。
于是9 8a为完全平方数,a 12例5、分解因式:x 5x 6分析: 将6分成两个数相乘,且这两个数的和要等于x(-6),从中可以发现只有 2一:讨二2由于 6=2 X 3=(-2) x (-3)=1X 3的分解适合,即2+3=5。
2 2解:x 5x 6= x (2=(x 2)( x X6=(-1)3)x 23)1 X 2+1 X 3=5用此方法进行分解的关键:将常数项分解成两个因数的积, 且这两个因数 的代数和要等于一次项的系数。
例6、分解因式:x 2 7x 6解:原式=x 2[( 1) ( 6)]x ( 1)( 6)=(x 1)( x 6)1 -1 m 11 -6(-1 ) + (-6 ) = -72 2 2练习 5、分解因式(1) x 14x 24(2) a 15a 36 (3) x 4x 52 2 2练习 6、分解因式(1) x x 2 (2) y 2y 15 (3) x 10x 24条件:(1) aa ?a1X C 1(2) ca 2C2(3) ba 〔C 2 a ?"b a 1C 2 a 2c1分解结果: 2ax bx c = (a 1x c 1)(a 2xC 2)(-6 ) + (-5 ) = -112解:3x 11x 10= (x 2)(3x5)2练习7、分解因式:(1 ) 5x 7x 62(3) 10x 17x 3(三)二次项系数为 1的齐次多项式a 8ab 128b 2(2) 3x7x 22(4) 6y 11y 10分析:将b 看成常数,把原多项式看成关于 乘法进行分解。
a 的二次三项式,利用十字相1A<8b(二)二次项系数不为 1的二次三项式 ---- a x 2 bx c 2例7、分解因式:3x 11x 10分析:1;:v ::〔-23 -5-16b8b+(-16b)= -8b2 28ab 128b = a [8b=(a 8b)(a 16b) 练习8、分解因式(1) x 23xy 2y 22 22 2(2) m 6mn 8n (3) a ab 6b(四)二次项系数不为 1的齐次多项式2 2例 9、2x 7xy 6y1 一 -2y2-3y(-3y)+(-4y)= -7y-32 2例 10、x y 3xy 2把xy 看作一个整体1 _-11 -2 (-1)+(-2)=解:原式=(x 2y )(2x 3y )2 2练习9、分解因式:(1)15x 7xy 4y63综合练习10、( 1)8x 7x 1(1)、换单项式例1分解因式x 6+ 14x 3y + 49y 2分析:注意到x 6=(x 3)2,若把单项式x 3换元,设x 3 = m ,则x 6= m 2(3)(xy)23(x y) 10(4)(a b)2 4a4b 3(5)x 2y 2 5x 2 y 6x 22(6)m 4mn4n 23m 6n 2(7)x 24xy 4y 22x 4y2 3( 8)5(a b) 23(a 2 b 2 ) 10(a b)22(9)4x4xy6x 3y 2y210( 10)12(x y)11(x2y 2) 2(x y)2思考:分解因式:五、换元法。
“ 2解:a(16b)]a 8b ( 16b)解:原式=(xy 1)(xy2)2 2(2) a x 6ax 82 2(2)12x 11xy 15y2 2 2 2abcx (a b c )x abc原式变形为m 2 + 14m y + 49y 2= (m + 7y) 2 = ( x 3 + 7y) 2(2)、换多项式例 2 分解因式(x 2+4x+6) + (x 2+6x+6) +x 2.分析:本题前面的两个多项式有相同的部分,我们可以只把相同部分换元,设 x2 +6= m ,贝U x2+4x+6= m+4x ,x2+6x+6= m+6x ,原式变(m+4x)(m+6x)+x m2+10mx+24x 2+x 2=形为+10mx+25x 2=(m+5x) 2= ( x 2 +6+5x) 2=[(x+2)(x+3)] 2= (x+2) 2 (x+3) 2.以上这种换元法,只换了多项式的一部分,所以称为“局部换元法”当然,我们还可以把前两个多项式中的任何一个全部换元,就成了“整体换元法”.比如,设x2+4x+6=m ,贝U x2+6x+6=m+2x ,原式变形为m(m+2x)+ x2 = m 2+2mx+x 2= (m+x) 2= ( x2+4x+6+x) 2=(x2+5x+6) 2=[(x+2)(x+3)] 2= (x+2) 2 (x+3) 2.另外,还可以取前两个多项式的平均数进行换元,这种换元的方法被1 称为“均值换元法”,可以借用平方差公式简化运算.对于本例,设m=-[(x 2+4x+6) + (x2+6x+6)]= x2+5x+6 ,贝 V x2+4x+6=m-x ,x2+6x+6=m+x ,(m+x)(m-x)+x 2= m 2-x2 +x 2 = m 2= (x 2+5x+6) 2= [(x+2)(x+3)]=(x+2) 2 (x+3) 2.例 3 分解因式(x-1)(x+2)(x-3)(x+4)+24.分析:这道题的前面是四个多项式的乘积,可以把它们分成两组相乘,使之转化成为两个多项式的乘积•无论如何分组,最高项都是x2,常数项不相等,所以只能设法使一次项相同•因此,把(x-1)(x+2)(x-3)(x+4) 分组为[(x-1) (x+2)][(x-3)(x+4)] = (x 2+x-2) (x 2+x-12),从而转化成例 2 形式加以解决•1我们采用"均值换元法”,设 m= [ (x 2+x-2)+ (x 2+x-12)]=x 2+x-7 ,则 x2+x-2=m+5 ,x2+x-2= m-5 ,原式变形为(m+5)(m-5)+24=m 2-25+24=m 2-1=(m+1)(m-1)=( x2+x-7+1)(x2+x-7-1)=(x 2+x-6)( x 2+x-8)= (x-2)(x+3)( x 2+x-8).⑶、换常数例 1 分解因式 x2(x+1)-2003 X2004x.分析:此题若按照一般思路解答,很难奏效•注意到2003、2004两个数字之间的关系,把其中一个常数换元•比如,设 m=2003 ,则2004=m+1. 于是,原式变形为=x[(x 2 -m 2) +(x-m)]= x[(x+m) (x-m)+(x-m)] =x(x-m)(x+m+1)= x(x-2003)(x+2003+1)= x(x-2003)(x+2004).2 2例 13、分解因式(1 ) 2005x2(200521)x 2005(2) (x 1)(x 2)(x 3)(x 6) x22 2解:(1 )设 2005= a,则原式=ax (a 1)x a=(ax 1)(x a)=(2005x 1)(x 2005)(2)型如abed e的多项式,分解因式时可以把四个因式两两分组相乘。