公司文件的分类
- 格式:doc
- 大小:13.50 KB
- 文档页数:2
公司档案的分类及管理制度档案管理是企业重要的组成部分,它对于企业的正常运营和管理起着非常重要的作用。
一个好的档案管理制度可以帮助企业提高工作效率,降低风险,保护和利用企业的重要信息。
下面是关于公司档案分类及管理制度的一些建议。
一、档案分类公司档案应根据不同的属性进行合理的分类。
常见的档案分类有以下几个方面:1.档案按文件性质分类:包括行政文档、经济文档、技术文档等。
2.档案按文件形式分类:包括纸质档案、电子档案、影像档案等。
3.档案按部门分类:公司各个部门的业务档案分别归档到相应的部门内。
4.档案按时间分类:按照文件产生的时间先后进行分类,包括年度档案、季度档案、月度档案等。
5.档案按业务分类:根据不同的业务类型进行分类,如销售档案、采购档案、人力资源档案等。
二、档案管理制度档案管理制度是指公司在档案管理方面所制定的一系列规章制度,以便更好地管理和保护公司档案。
下面是一些常见的档案管理制度:1.档案室管理制度:明确档案室的职责、管理权限和工作流程,包括档案的进出管理、归档和检索、档案借阅等。
2.档案目录管理制度:规定公司档案目录的建立、更新和管理规范,确保档案目录的实时性和准确性。
3.档案保管制度:明确公司档案的保管期限、存放位置和保密措施,确保档案的安全性和完整性。
4.档案借阅制度:规定档案借阅的申请和审批流程,保证档案的合法使用,并加强对档案的跟踪管理。
5.档案销毁制度:规定档案的销毁标准和程序,确保档案按照规定的期限进行销毁,避免档案信息泄露和存储空间占用过多。
6.档案数字化管理制度:明确公司档案数字化的要求和流程,推动档案数字化的进程,提高档案管理效率和利用价值。
三、档案管理的注意事项在公司档案管理过程中,还需要注意以下几个方面:1.档案定期检查和整理:定期对档案进行检查和整理,保证档案的完整性和准确性,清理无用和重复的档案。
2.档案备份和恢复:对重要的电子档案进行定期的备份和恢复测试,确保档案信息不会因为意外事件而丢失。
公司文件的分类A、一级分类:按照各部门所产生的不同性质的文件分类,以部门的字母来代表B、二级分类:按照文件类型划分:一级类目:公司所有资产证据类(用字母A表示)A1:合同、协议 A2:公司章程、验资报告、账号、授权书A、一级分类:按照各部门所产生的不同性质的文件分为十个部门,以各部门的字母来代表(见附件:公司编号表)B、二级分类:按照文件类型划分:一级类目:公司所有资产证据类(用字母A表示)A1:合同、协议A2:公司章程、验资报告、账号、授权书、许可证、资产移交等二级类目:公文类(用字母B表示)B1:令、决定、议案:适用于对重要事项或者重大行动作出安排,如:各级人民政府的下发的强制性行政措施、本公司董事会决议、股东会会议纪要等B2:公告、通告、通报:适用于宣布或公布重要事项或应当遵守或者周知的事项,如:上级机构下发的法定事项、社会公告、表彰先进、批评错误、规章制度等B3:请示、批复:适用于向上级机关请示指示、批准,答复下级机关的请示事项B4:报告、意见:适用于向上级机关汇报工作,对重要问题提出见解和处理办法B5:通知、函:适用于批转下级的公文,传达要求下级机关办理和需要有关单位周知或者执行的事项,不相隶属的单位之间商洽工作、询问和问题,如:任免人员等B6:会议纪要:适用于记载、传达会议情况和议定事项三级类目:普通文件类(用字母C表示),其他一般性文件四级类目:非文本载体的文件(用字母D表示),如照片、软盘及其他声像资料等按照文件受控类型主要分为受控文档与非受控文档,各类资产证据、秘密文件的原件原则上均属于受控文档,复印件原则上均属于非受控文档,在受控文件的编号前加K表示,不加均默认为非受控证件C、三级分类:按照文件年度划分,以年月的数字代号表示,如0310代表2003年10月D、四级分类:文件的原件Manuscript、复印件Copy分别以英文的第一个字母代表,如原件用M表示、复印件用C表示E、五级分类:最后为文件的顺序号例:OF-K.B1-0402-M001。
总经理办公室文件分类
1. 合同文件类,哎呀,这就像是公司的骨骼一样重要!比如那些和重要合作伙伴签订的合同,不分类放好怎么行?
2. 财务报表类,这可都是公司的钱袋子信息呀!像每个月的财务报告都属于这一类呢。
3. 项目策划类,这简直是公司前进的方向盘呀!各种项目的策划方案都在这里面找。
4. 员工资料类,这可是对同事们的记录呢,就好比每个人的小档案库,比如员工的简历啥的。
5. 会议记录类,这是公司决策的脚印呀!每次重要会议的记录都在这儿呢。
6. 行业报告类,这是了解外界的眼睛呀!那些对行业的深度分析报告就放在这里。
7. 政府公文类,哇塞,这些可是来自官方的指示呢!像政府下发的一些文件。
8. 客户资料类,这不就是公司的宝贝嘛!每个客户的详细信息都在这里保管着。
9. 内部通知类,这就是公司内部的小喇叭呀!像各种放假通知之类的。
我觉得总经理办公室的文件分类真的太重要啦,这样才能让工作更高效、更有条理呀!。
第一章总则第一条为加强公司文件管理,确保文件的安全、准确、高效流转,提高公司管理水平,特制定本制度。
第二条本制度适用于公司内部所有文件的管理,包括但不限于公司规章制度、会议纪要、合同、报告、通知、请示等。
第三条文件管理应遵循以下原则:1. 安全原则:确保文件内容的安全,防止泄露和丢失;2. 准确原则:确保文件内容的准确无误,符合公司实际情况;3. 高效原则:确保文件流转的效率,提高工作效率;4. 完整原则:确保文件管理的完整性,便于查阅和归档。
第二章文件分类与编号第四条文件分为以下类别:1. 管理类:公司规章制度、内部管理制度、岗位职责等;2. 行业类:行业报告、行业标准、行业动态等;3. 业务类:合同、项目报告、市场分析报告等;4. 会议类:会议纪要、会议通知、会议记录等;5. 通讯类:通知、请示、报告、信函等。
第五条文件编号采用统一格式,包括类别编号、年份、序号,如:管2023-001。
第三章文件起草与审核第六条文件起草人应根据文件内容选择合适的部门或个人负责起草。
第七条文件起草人应确保文件内容准确、完整,并符合公司相关规定。
第八条文件起草完成后,需经相关部门或领导审核,审核通过后方可发布。
第四章文件分发与传递第九条文件分发应根据文件内容、涉及范围和重要性确定分发对象。
第十条文件分发方式包括:1. 电子邮件:适用于紧急、重要的文件;2. 纸质文件:适用于需要签字、盖章的文件;3. 会议:适用于需要集体讨论的文件。
第十一条文件传递应确保文件在规定时间内送达指定对象。
第五章文件归档与保管第十二条文件归档应按照类别、年份、序号进行分类,并建立档案目录。
第十三条文件保管应遵循以下要求:1. 文件存放地点应通风、干燥、防潮、防虫;2. 文件柜应上锁,钥匙由专人保管;3. 文件归档后,应定期进行清理、检查,确保文件完整、安全。
第六章文件查阅与借用第十四条文件查阅需填写《文件查阅申请表》,经批准后方可查阅。
公司档案分类根据公司的情况档案分类可以分成不同的类别:一般有以下几类:一、文书档案:〔1〕党群工作类:党务工作、组织工作、宣传工作、纪检工作、工会工作、共青团工作、协会工作等;〔2〕行政管理类:行政事务、治安保卫、审计工作、人事劳资、教育工作、医疗卫生、后勤福利、外事工作等〔3〕经营管理类:经营决策、方案工作、财务管理、物资管理、企业管理等〔4〕生产管理类:生产调度、质量管理、能源管理、平安管理、科技管理、环境保护、计量工作、标准化工作、档案与信息管理、基建管理、设备管理、合同等二、科技档案〔1〕产品文字材料:各种任务书、建议书、协议书、说明书、鉴定书、试验大纲、试验报告、分析报告、审查报告、运行报告、总结、产品图样等〔2〕科研文字材料:各种合同〔协议书〕、任务书、科研报告、调查报告、开题报告、实验报告、鉴定证书、创造申请书等〔3〕基建文字材料:各种建议书、任务书、计算书、开工报告、概〔预、决〕算、检验分析材料、施工图样等〔4〕设备文字材料:各种申请书、说明书、技术规程、维护保养规程、设备图样等三、财务档案会计原始凭证和报表中所附的各种借据、书面证明材料、分析报告等。
四、人事档案职工的招聘、履历、培训等五、电子档案计算机磁带、磁盘和光盘等六、声像档案照片、缩微胶片、电影胶片、录像片、录音磁带和唱片等企业档案的分类立卷方法〔一〕文书档案的分类整理1、归档原那么遵循文件的自然形成规律,保持文件的原貌和完整,准确判定文件的保管期限,适应新技术应用的需要,便于保管和利用。
按照归档范围的规定,凡应归档的文件必须齐全完整。
2、归档整理程序以件为归档单位,逐件整理归档。
按分类、装订、排列、编号、装盒、编目的步骤进行。
“件〞的含义:2.1单份文件,一份文件为一件;2.2各种报表、名册、图册、书刊等,一册〔本〕为一件;2.3正本与定稿、正件与附件合为一件;2.4文件处理单〔表〕与被处理文件合为一件;2.5来文与复文合为一件,如果分属不同年度的可分开归档。
公司文件资料管理制度XXX制定了公司文件资料管理制度,旨在加强文件资料的管理工作,保证文件资料的及时归档和妥善保管。
以下是该制度的具体内容:适用范围:本办法适用于公司所有文件资料的管理。
制定、修改、废除:本办法之制定、修订、废止须经总经理核决后实施。
管理权责:XXX负责公司所有文件资料的归档督促和日常管理工作。
作业规定:1.文件资料的分类1.1 文件资料的分类:公司文件资料是指公司在生产、经营、管理、社会和政治活动中形成的各种形式的文件和有关合同、协议、决议以及报表、图书、照片与其他有保存价值的资料。
公司的文件、资料分为行政管理类、经营业务类、技术资料类、人力资源类、政府行业类、财务会计类、企业形象类、实物展示类、后勤保障类、音像图书类。
1.2 文件资料的归类范围1.2.1 行政管理类:公司对内和对外已行文的管理体系文件(管理手册、程序文件、作业文件、记录文件);部门内部文件(部门工作列表、岗位说明书、关键工作流程、管理制度);公司决定、决议、通知、通报、请示、报告、批复、函件、会议纪要;公司各类证照资质及相关资料。
1.2.2 经营业务类:公司规划、年度计划、经营情况等相关资料;公司各类工作计划、工作总结、工作日志、统计报表等;委托书、协议书、标书、合同、项目方案等。
1.2.3 技术资料类:基础资料(原始资料、技术报告、新工艺、新材料试生产报告、质量总结、设备记录、技术档案、技术规范及质量统计报表等);项目资料(工艺设计资料、设备平面布置图、设计说明书、工艺及仪表自动控制流程图、工艺及仪表安装图、动力系统流程图、生产技术报表等);受控的技术文件(与工程、服务、产品有关的技术特性、管理标准、规程、规范、工艺卡作业指导书、客户提供的技术文件、图纸等)。
1.2.4 人力资源类:劳动合同、劳动人事档案、劳动工资档案、培训档案等。
1.2.5 财务会计类:各种财务票证、票据,财务审计档案,会计档案,统计资料等。
公司文件管理方法一、文件分类首先,对公司文件进行合理分类是文件管理的基础。
可以根据文件的性质、用途、部门等因素进行分类。
常见的分类方式包括:1、按部门分类将文件按照公司的各个部门进行划分,如行政部、财务部、市场部、研发部等。
每个部门的文件再进一步细分,如行政部可以分为人力资源文件、办公用品采购文件等。
2、按业务流程分类根据公司的主要业务流程,如销售流程、采购流程、生产流程等,对相关文件进行分类。
这种分类方式有助于跟踪业务进展和查找特定业务环节的文件。
3、按文件类型分类将文件分为合同文件、报告文件、通知文件、方案文件等。
这种分类方式直观明了,方便查找和管理同类型的文件。
4、按时间分类按照文件的生成时间进行分类,如年度文件、季度文件、月度文件等。
对于需要定期回顾和总结的文件,这种分类方式很有帮助。
二、文件编号为了便于文件的识别和检索,给每个文件赋予唯一的编号是必不可少的。
文件编号可以采用一定的规则和编码体系,例如:1、部门代码+业务类型代码+流水号如行政部的人力资源招聘文件可以编号为“XZRLZP-001”,其中“XZ”代表行政部,“RL”代表人力资源,“ZP”代表招聘,“001”是流水号。
2、年份+部门代码+流水号例如 2023 年财务部的第一个文件可以编号为“2023-CW-001”。
3、项目代码+子项目代码+流水号如果公司有多个项目在进行,可以采用这种编号方式,如“PJ01-SZ01-001”。
文件编号应在文件的首页或页眉处明确标注,同时建立文件编号与文件内容的对应关系表,以便快速查找和检索。
三、文件存储选择合适的文件存储方式对于文件管理至关重要。
以下是几种常见的文件存储方式:1、纸质文件存储对于一些重要的原始文件,如合同原件、法律文件等,可以采用纸质文件存储。
需要建立专门的文件柜,并按照分类和编号进行存放,同时做好防潮、防火、防虫等防护措施。
2、电子文件存储随着信息化的发展,越来越多的文件以电子形式存在。
公司档案应该如何分类公司档案的分类主要根据不同的标准进行,具体的分类方式可以根据公司的具体情况来确定。
一般来说,公司档案可以按照以下几个维度进行分类:1.办公类档案:办公类档案主要包括公司的办公室设备、办公用品等相关信息。
这些档案可以按照设备名称、设备型号、购买日期等进行分类。
2.人事类档案:人事类档案主要包括公司员工的个人信息、合同、薪酬档案、绩效考核等。
这些档案可以按照员工姓名、员工编号、岗位职责等进行分类。
3.财务类档案:财务类档案主要包括公司的财务报表、发票、凭证、银行对账单等。
这些档案可以按照时间、凭证号、业务类型等进行分类。
4.合同类档案:合同类档案主要包括公司与客户、供应商签订的各种合同。
这些档案可以按照合同编号、合同金额、签订日期等进行分类。
5.客户类档案:客户类档案主要包括公司与客户的合作协议、消费记录、客户信息等。
这些档案可以按照客户名称、合作项目、区域等进行分类。
6.项目类档案:项目类档案主要包括公司的各种项目文件、报告、进度表等。
这些档案可以按照项目名称、项目负责人、项目阶段等进行分类。
7.法律类档案:法律类档案主要包括公司与律师事务所的合作协议、法律文件、诉讼案件等。
这些档案可以按照案件名称、律师事务所、案件类型等进行分类。
以上仅是一些常见的档案分类,具体分类方式还要根据公司的实际情况进行调整和拓展。
同时,在分类档案时需要注意以下几点:1.统一标准:分类时要根据一套统一的标准进行,避免各个部门的档案管理方式不一致,造成档案混乱。
2.定期归档:根据公司需求,制定档案归档周期,定期清点和整理档案,将不再使用或者过期的档案进行归档。
3.档案保管:根据档案特点,制定相应的保管措施,如加密存储、设定权限等,确保档案的安全。
4.档案检索:为了方便日后的档案检索,可以建立档案检索系统,将各个档案存储的位置、分类等信息记录在系统中,提高档案检索的效率。
总之,公司档案的分类是为了方便对公司信息进行管理和检索,根据不同的维度进行分类可以更好地整理和利用档案。
公司文件的分类:A、一级分类:按照各部门所产生的不同性质的文件分为十个部门,以各部门的字母来代表(见附件:公司编号表)B、二级分类:按照文件类型划分:一级类目:公司所有资产证据类(用字母A表示)A1:合同、协议A2:公司章程、验资报告、账号、授权书、许可证、资产移交等二级类目:公文类(用字母B表示)B1:令、决定、议案:适用于对重要事项或者重大行动作出安排,如:各级人民政府的下发的强制性行政措施、本公司董事会决议、股东会会议纪要等B2:公告、通告、通报:适用于宣布或公布重要事项或应当遵守或者周知的事项,如:上级机构下发的法定事项、社会公告、表彰先进、批评错误、规章制度等B3:请示、批复:适用于向上级机关请示指示、批准,答复下级机关的请示事项B4:报告、意见:适用于向上级机关汇报工作,对重要问题提出见解和处理办法B5:通知、函:适用于批转下级的公文,传达要求下级机关办理和需要有关单位周知或者执行的事项,不相隶属的单位之间商洽工作、询问和问题,如:任免人员等B6:会议纪要:适用于记载、传达会议情况和议定事项三级类目:普通文件类(用字母C表示),其他一般性文件四级类目:非文本载体的文件(用字母D表示),如照片、软盘及其他声像资料等按照文件受控类型主要分为受控文档与非受控文档,各类资产证据、秘密文件的原件原则上均属于受控文档,复印件原则上均属于非受控文档,在受控文件的编号前加K表示,不加均默认为非受控证件C、三级分类:按照文件年度划分,以年月的数字代号表示,如0310代表2003年10月D、四级分类:文件的原件Manuscript、复印件Copy分别以英文的第一个字母代表,如原件用M表示、复印件用C表示E、五级分类:最后为文件的顺序号例:OF-K.B1-0402-M001。
公司文件的分类A、一级分类:按照各部门所产生的不同性质的文件分为十个部门,以各部门的字母来代表(公司编号表)企管部:QGB总经理办公室:人力资源部:市场管理部:项目发展部:证券投资部:法律事务部:信息资源管理中心:审计部:发展策划部:招标管理部:党工部:采购部:科技管理部:财务部:保卫部:管理方法:1、按照公司领导分管部门,将各部门所产生的报告、请示等文件,均递交至总经办,总经办也将采取专人负责各高管,对口将各部门文件产生文件,统一进行编号、登记、传递,以此方式达到工作对口负责、专人检查落实的目的。
B、二级分类:按照文件类型划分:一级类目:公司所有资产证据类(A表示)A1:合同、协议A2:公司章程、验资报告、账号、授权书、许可证、资产移交等二级类目:公文类( B)B1:令、决定、议案:适用于对重要事项或者重大行动作出安排,如:各级人民政府的下发的强制性行政措施、本公司董事会决议、股东会会议纪要等B2:公告;通告;通报:使用与宣布或公布重要事项或应当遵守获证周知的事项,如:上级机构下发的法定事项、社会公告、表彰先进、批评错误、规章制度等B3:请示、皮肤:适用于向上级机关请示指示、批准,答复下级机关的请示事项B4:报告、意见:适用于想上级机关汇报工作,,对重要问题提出见解和处理办法B5:通知、函:适用于批转下级的公文,传达要求下级机关办理和需要有关单位周知或者执行的事项,不相隶属的单位之间商洽工作、询问和问题,如:任免人员等B6:会议纪要:适用于记载、传达会议情况和议定事项三级类目:普通文件类(C),其他一般性文件四级类目:非文本载体的文件(D),如照片、软盘及其他声像资料等按照文件受控类型主要分为受控文档与非受控文档,各类资产证据、秘密文件的原件原则上均属于受控文档,复印件原则上均属于非受控文档,在受控文件的编号前加K表示,不加均默认为非受控证件C、三级分类:按照文件年度划分,以年月的数字代号表示,如0310代表2003年10月D、四级分类:文件的原件Manuscript、复印件Copy分别以英文的第一个字母代表,如原件用M表示、复印件用C表示以上为一般情况,有项目文件存在的情况下,项目文件单独存放,若项目多,种类也多,则按照项目分类。
公司档案分类10大类人事档案是公司的核心之一,就像大树的根。
你看新员工入职,填写的各种资料,从简历到合同,这些都是人事档案的内容。
要是没这些,公司就像不清楚自己有多少根基的大树,怎么能茁壮成长呢?人事档案能让公司知道员工的来龙去脉,管理起来才更有方向。
财务档案像公司的钱袋子守护者。
公司的账本、财务报表,每一笔收支记录得清清楚楚,就像士兵守护着宝藏。
有一次审计,会计拿出整齐的财务档案,那里面的数据像排列整齐的士兵。
要是没有这些档案,财务就像一团乱麻,公司的经济状况都成谜啦。
业务合同档案像公司的指南针。
销售部门和客户签的合同,采购部门的采购合同,都在里面。
这就像地图,指引着公司业务的方向。
业务员小张每次谈业务都要先看合同档案,知道和客户的约定,就像航海家看指南针航行,可不能偏离航线。
项目档案像公司发展的里程碑。
每个项目从立项到结束的资料都在这。
研发部搞新产品的项目文档,详细记录了过程。
这就像记录孩子成长的相册,从出生到长大。
有了项目档案,公司能回顾每个项目的酸甜苦辣,以后搞新项目也有经验啦。
客户资料档案像公司的人脉宝库。
里面有客户的联系方式、需求、购买历史等。
客服人员小敏每次接到客户电话,先打开客户资料档案,就像打开了宝库的钥匙。
了解客户就像了解朋友一样,能更好地服务,让客户满意,公司的人脉不就越来越广啦?知识产权档案像公司的智慧皇冠。
公司的专利、商标、著作权等资料都在这。
研发人员的发明创造申请专利后,相关文件放在这,就像皇冠上的宝石。
要是有人侵权,拿出这些档案,就像拿出宝剑捍卫自己的领地,保护公司的智慧成果。
设备档案像公司的工具管家。
公司的电脑、打印机、生产设备等的资料都有。
设备采购时间、维修记录,就像给每个设备都写了日记。
维修人员老王每次修设备,先看设备档案,就像医生看病历一样,清楚设备的“病史”,才能更好地修理。
行政文件档案像公司的管家手册。
公司的规章制度、通知、会议纪要等都在这。
新员工不知道公司规定,行政人员就拿出行政文件档案给他看,这就像给新员工一本生活指南,让大家知道公司的“家规”,遵守规则,公司才能有序运转。
公司档案的分类与整理方法公司档案是公司重要的信息资源,对公司的管理和运营起着重要的作用。
为了更好地管理和利用公司档案,需要对其进行分类和整理。
下面将介绍公司档案的分类与整理方法。
一、公司档案分类方法:1.根据档案性质分类:将档案按照其性质分为财务档案、人事档案、行政档案、工程档案等,方便不同部门和职能使用和管理。
-财务档案:包括公司的财务报表、会计凭证、发票、合同、结算单据等。
-人事档案:包括员工的个人信息、聘用合同、薪酬单据、绩效评估等。
-行政档案:包括公司的行政管理文件、行政决策记录等。
-工程档案:包括公司的工程项目计划、合同、设计文件、施工记录等。
2.根据档案形式分类:将档案按照其生成的形式分为书面档案和电子档案,便于不同媒介的管理和利用。
-书面档案:包括纸质文件、合同、报告、会议记录等。
-电子档案:包括电子文件、图片、音频、视频等。
3.根据档案部门分类:将档案按照其管理部门进行分类,便于各部门管理和查找。
-人事档案:由人事部门负责管理。
-财务档案:由财务部门负责管理。
-行政档案:由行政部门负责管理。
-工程档案:由工程部门负责管理。
4.根据档案的保密级别分类:将档案按照其保密级别进行分类,确保重要资料的保密性。
-机密档案:包含新产品研发、财务预算等机密信息,只有特定人员可以访问。
-秘密档案:包含公司业务的细节和策略,只有相关人员可以访问。
-一般档案:包含公司日常事务、文件等,可以由需要的人员访问。
二、公司档案整理方法:1.建立档案管理制度:制定档案管理规范和操作流程,明确档案的分类、命名规则、存储方式等。
确保员工能够正确地使用和管理档案。
2.分类整理档案:根据前面所述的分类方法,将档案进行分类整理,确保归档的一致性和便于查找。
3.标示档案信息:对每个档案进行标识,包括档案名称、档案编号、归档时间等,方便查找和管理。
4.设定档案保管期限:根据法律法规和公司规定,对各类档案的保管期限进行规定,及时销毁无用的档案,减少存储空间。
公司文件分类
公司文件的分类:
A、一级分类:按照各部门所产生的不同性质的文件分为十个部门,以各部门的字母来代表(见附件:公司编号表)
B、二级分类:
按照文件类型划分:
一级类目:公司所有资产证据类(用字母A表示)
A1:合同、协议
A2:公司章程、验资报告、账号、授权书、许可证、资产移交等二级类目:公文类(用字母B表示)
B1:令、决定、议案:适用于对重要事项或者重大行动作出安排,如:各级人民政府的下发的强制性行政措施、本公司董事会决议、股东会会议纪要等 B2:公告、通告、通报:适用于宣布或公布重要事项或应当遵守或者周知的事项,如:上级机构下发的法定事项、社会公告、表彰先进、批评错误、规章制度等
B3:请示、批复:适用于向上级机关请示指示、批准,答复下级机关的请示事项B4:报告、意见:适用于向上级机关汇报工作,对重要问题提出见解和处理办法B5:通知、函:适用于批转下级的公文,传达要求下级机关办理和需要有关单位周知或者执行的事项,不相隶属的单位之间商洽工作、询问和问题,如:任免人员等
B6:会议纪要:适用于记载、传达会议情况和议定事项
三级类目:普通文件类(用字母C表示),其他一般性文件
四级类目:非文本载体的文件(用字母D表示),如照片、软盘及其他声像资料等
按照文件受控类型主要分为受控文档与非受控文档,各类资产证据、秘密文件的原件原则上均属于受控文档,复印件原则上均属于非受控文档,在受控文件的编号前加K表示,不加均默认为非受控证件
C、三级分类:按照文件年度划分,以年月的数字代号表示,如0310代表2003年10月
D、四级分类:文件的原件Manuscript、复印件Copy分别以英文的第一个字母代表,如原件用M表示、复印件用C表示
E、五级分类:最后为文件的顺序号。
公司文件的分类方法
1. 按照文件形式分类:纸质文件、电子文件、图像文件、音频文件等。
2. 按照文件类型分类:合同文件、行政文件、财务文件、技术文件、营销文件等。
3. 按照文件功能分类:长期保存档案、短期保存档案、经常使用档案、备份档案等。
4. 按照文件流程分类:拟定文件、审批文件、执行文件、归档文件等。
5. 按照文件重要性分类:重要文件、一般文件、普通文件等。
6. 按照文件责任分类:与某个部门、人员有关的文件、与全公司有关的文件等。
7. 按照文件时间分类:年度档案、季度档案、月度档案、周度档案、日常档案等。
8. 按照文件范围分类:总部文件、分支机构文件、公司内部文件、对外文件等。
第一章总则第一条为规范公司产品文件的管理,确保产品文件的质量、完整性和保密性,提高工作效率,特制定本制度。
第二条本制度适用于公司所有产品文件,包括设计文件、技术文件、生产文件、质量文件、市场文件等。
第三条公司各部门应严格按照本制度执行,确保产品文件管理的规范化和标准化。
第二章文件分类与编号第四条产品文件分为以下类别:1. 设计文件:包括产品图纸、设计说明书、设计变更通知等;2. 技术文件:包括工艺文件、设备文件、检验标准等;3. 生产文件:包括生产计划、生产指令、检验报告等;4. 质量文件:包括质量手册、质量计划、质量记录等;5. 市场文件:包括产品说明书、广告宣传资料、客户反馈等。
第五条产品文件编号采用统一格式,具体如下:类别代码+年份+流水号,例如:PD20190001。
第三章文件编制与审批第六条产品文件的编制应符合国家相关标准和公司内部规定,确保文件内容的准确性和完整性。
第七条产品文件的编制应经过以下审批流程:1. 初稿编制:由相关技术人员或部门负责人编制;2. 审核修改:由部门负责人或质量管理部门进行审核,提出修改意见;3. 审批:由公司总经理或其授权人进行审批。
第四章文件管理第八条产品文件的管理分为以下环节:1. 文件收集:各部门应将产品文件及时收集齐全,确保文件完整性;2. 文件归档:按照文件类别和编号,将文件归档到指定的文件柜或电子文档管理系统;3. 文件借阅:需借阅文件的人员应填写借阅单,经批准后方可借阅;4. 文件更新:文件如有变更,应及时更新,确保文件内容的时效性;5. 文件销毁:文件过期或无保存价值时,应按规定程序进行销毁。
第九条公司应建立文件查阅制度,确保文件查阅的便捷性和安全性。
第五章保密与安全第十条产品文件涉及公司商业秘密,各部门应加强保密意识,严格执行保密规定。
第十一条文件管理人员应妥善保管文件,防止文件泄露、遗失或损坏。
第十二条对违反保密规定的人员,公司将依法依规进行处理。
公司行政文件整理分类作为一家公司,文件整理与分类是日常管理工作的一部分,其重要性不言而喻。
对于公司来说,整理分类文档可以帮助员工更好地掌握公司的信息,合理使用公司资源,以及更有效地寻找需要的文档。
下面分步骤讲解公司行政文件整理分类的方法。
第一步:收集文件并启动整理分类计划从公司的各个部门,以及网盘、共享文件夹、邮件等渠道收集所有的非档案文件。
收集到的文件必须要经过授权,并且采取安全措施确保文件不会泄漏。
然后启动整理分类计划,并让所有员工知道该计划。
明确整理分类计划的目标,并规定好整个计划的时间和流程,以便所有员工能够全力配合。
第二步:建立分类规则建立分类规则是整个计划的核心,可以根据公司的性质和需要定制分类规则。
基本分类规则可以设置为:按部门、按文件类型、按时间等。
在分类过程中,要尽量减少文档的重复、遗漏和错误分类等现象,以确保分类的准确性。
第三步:执行分类执行分类时,必须要将文件赋予唯一的名称,以便在需要的时候更容易找到。
每个文档都应该明确标识其所属的部门或类别,以便查找和排序。
将文件分类的同时,需要将文件的元数据输入到文档管理系统(DMS)中。
元数据是指关于文档的信息,例如文档名称、创建者、版本和更新日期等。
通过DMS将文档元数据输入到系统中,可以方便员工搜索和管理文件,降低重复劳动。
第四步:执行存档所有分类后的文件都应该被放置在系统中的适当位置,以便文档的系统化存储,便于员工查询。
从管理的角度来看,文档应该被建立一个统一的目录结构,以便快速获取信息。
在存档前,可以添加额外的元数据信息,例如文档的等级、权限和审批流程等。
这些信息可以添加到文件的元数据字段中,以便跟踪文档的流程并确保其安全性。
总之,公司行政文件整理分类是一个复杂的过程,在该过程中需要公司所有部门的全力支持和方法的相互配合。
一个成功的文件整理分类计划将大大提高企业的效率和工作效果,减少工作时间浪费和“知识孤岛”的现象。
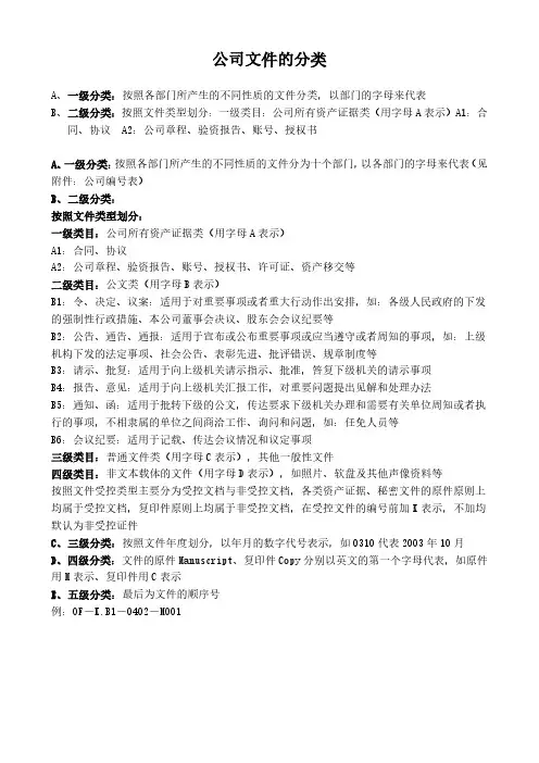
公司文件的分类
A 、一级分类:按照各部门所产生的不同性质的文件分为十个部门,以各部门的字母来代表(见附件:公司编号表)
B 、二级分类:按照文件类型划分:一级类目:公司所有资产证据类(用字母 A 表示) A1 :合同、协议 A2 :公司章程、验资报告、账号、授权书
A、一级分类:按照各部门所产生的不同性质的文件分为十个部门,以各部门的字母来代表(见附件:公司编号表)
B、二级分类:
按照文件类型划分:
一级类目:公司所有资产证据类(用字母A表示)
A1:合同、协议
A2:公司章程、验资报告、账号、授权书、许可证、资产移交等
二级类目:公文类(用字母B表示)
B1:令、决定、议案:适用于对重要事项或者重大行动作出安排,如:各级人民政府的下发的强制性行政措施、本公司董事会决议、股东会会议纪要等
B2:公告、通告、通报:适用于宣布或公布重要事项或应当遵守或者周知的事项,如:上级机构下发的法定事项、社会公告、表彰先进、批评错误、规章制度等
B3:请示、批复:适用于向上级机关请示指示、批准,答复下级机关的请示事项B4:报告、意见:适用于向上级机关汇报工作,对重要问题提出见解和处理办法B5:通知、函:适用于批转下级的公文,传达要求下级机关办理和需要有关单位周知或者执行的事项,不相隶属的单位之间商洽工作、询问和问题,如:任免人员等
B6:会议纪要:适用于记载、传达会议情况和议定事项
三级类目:普通文件类(用字母C表示),其他一般性文件
四级类目:非文本载体的文件(用字母D表示),如照片、软盘及其他声像资料等
按照文件受控类型主要分为受控文档与非受控文档,各类资产证据、秘密文件的原件原则上均属于受控文档,复印件原则上均属于非受控文档,在受控文件的编号前加K表示,不加均默认为非受控证件
C、三级分类:按照文件年度划分,以年月的数字代号表示,如0310代表2003年10月
D、四级分类:文件的原件Manuscript、复印件Copy分别以英文的第一个字母代表,如原件用M表示、复印件用C表示
E、五级分类:最后为文件的顺序号
上面说得也有道理,不过房地产公司的文件分类应该按照不同的项目分别保管。
在同一个项目中,应该根据房地产所涉及的5个证件;所谓5证来区分。
另外加上土地方(土地招牌挂),工程部,设计单位,招投标,行政部,销售部门等。