风电机组基础形式
- 格式:docx
- 大小:3.48 KB
- 文档页数:2
7.风电机组基础及塔筒设计风电机组基础设计所依据的规范主要有:《风电机组地基基础设计规定》 (试行)版、《建筑地基基础设计规范》《混凝土结构设计规范 》等。
根据工程地质情况风电机组基础的主要形式有以下几种:风机基础基础环式基础锚栓式基础扩大板式基础PH基础梁板式基础岩石锚杆基础第一种分法第二种分法承台桩基础7.1.1基础环式基础:风机塔架与基础之间通过基础环进行连接的基础。
优点:基础环的防腐与塔架的防腐方案一致,因此不存在后期使用过程中基础环的腐蚀问题。
缺点:基础环与混凝土基础连接部位存在刚度突变,因此基础环附近混凝土容易疲劳破坏。
设计时需要特别注意。
适用条件:适用于所有陆上场地。
基础环底法兰处混凝土损坏7.1.1基础环式基础:7.1.2锚栓式基础:风机塔架与基础之间通过锚栓连接;通过对锚栓施加预应力,从而实现塔架在基础上的固结。
优点:锚栓的下端固结于基础底部,因此整个基础中不存在刚度突变,受力合理,不存在混凝土疲劳等问题。
缺点:1.国内目前的锚栓防腐均存在问题,锚栓腐蚀后,承载力降低,从而存在安全隐患;2.锚栓如果在施工中,被张拉断,断后更换成本巨大。
适用条件:适用于陆上所有场地。
锚栓组合件锚栓腐蚀锚栓断裂7.1.2锚栓式基础:7.1.3扩大板式基础:传统扩大板式基础分为承台和底板两部分,实体结构。
基础高度和底部直径比例<1:3,随着基础顶部荷载变大,底部直径增大,该比例逐渐变小。
基础底板多为圆形或多边形。
优点:支模容易,施工速度比梁板式快。
缺点:于大由功率风机基础需承受较大的弯矩,基础底面积往往较大,致使底面尺寸较大,混凝土用量大,开挖回填量增大。
适用条件:适用于所有陆上所有场地基础环扩大板式基础锚栓式扩大板式基础锚栓式扩大板式基础7.1.4梁板式基础:梁板式独立基础,为在扩大板式基础方案下的改进,形状参数基本相同,其改进点为用地基梁代替变截面圆台,梁板式基础中间圆台与塔筒下法兰对接。
海上风机基础形式(原创实用版)目录一、引言二、海上风力发电基础形式概述1.定义及分类2.发展背景及意义三、海上风电机组基础结构1.现今主要形式2.各类基础结构的适用情况及优缺点四、海上风电基础的发展趋势五、结论正文一、引言随着全球气候变暖和能源价格的持续上涨,发展新能源和可再生能源已成为世界各国的共同关注。
其中,海上风力发电作为一种清洁、可再生的能源形式,得到了越来越多国家的重视。
为更好地推广和应用海上风电技术,本文将对海上风力发电基础形式进行分析和探讨,以期为海上风电场的建设提供借鉴和参考。
二、海上风力发电基础形式概述1.定义及分类海上风力发电基础形式是指支撑海上风电机组的建筑物或结构物。
根据不同的分类标准,海上风电基础形式可以分为以下几类:(1)固定式基础:包括单桩、群桩等类型,主要适用于浅海区域。
(2)漂浮式基础:主要包括单体漂浮式、群体漂浮式等类型,适用于深海区域。
(3)海底固定式基础:如海底电缆、海床锚等类型,适用于深海区域。
2.发展背景及意义随着全球能源消耗的持续增长和环境污染问题日益严重,各国政府纷纷提出发展可再生能源的战略目标。
海上风力发电具有资源丰富、占地面积小、对环境影响较小等优点,成为各国政府和企业竞相发展的领域。
海上风力发电基础形式的研究和创新,对于提高海上风电场的安全性、稳定性和经济性具有重要意义。
三、海上风电机组基础结构1.现今主要形式目前,海上风电机组的基础结构主要有以下几种:(1)单桩基础:单桩基础是海上风电场中最常见的一种基础形式,其结构简单,施工方便,适用于各种海况。
(2)群桩基础:群桩基础由多根桩基组成,可以提高风电机组的稳定性,适用于海况较恶劣的区域。
(3)漂浮式基础:漂浮式基础适用于深海区域,其主要特点是可以随着海浪的波动而上下浮动,以减小对海底的影响。
(4)海底固定式基础:海底固定式基础通过海底电缆、海床锚等结构将风电机组固定在海底,适用于深海区域。
2.各类基础结构的适用情况及优缺点(1)单桩基础:适用情况广泛,优点是结构简单、施工方便,缺点是对海况要求较高。
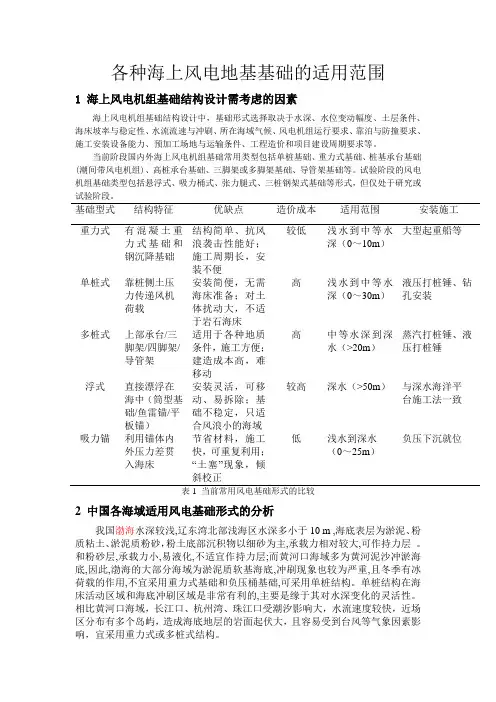
各种海上风电地基基础的适用范围1 海上风电机组基础结构设计需考虑的因素海上风电机组基础结构设计中,基础形式选择取决于水深、水位变动幅度、土层条件、海床坡率与稳定性、水流流速与冲刷、所在海域气候、风电机组运行要求、靠泊与防撞要求、施工安装设备能力、预加工场地与运输条件、工程造价和项目建设周期要求等。
当前阶段国内外海上风电机组基础常用类型包括单桩基础、重力式基础、桩基承台基础(潮间带风电机组)、高桩承台基础、三脚架或多脚架基础、导管架基础等。
试验阶段的风电机组基础类型包括悬浮式、吸力桶式、张力腿式、三桩钢架式基础等形式,但仅处于研究或试验阶段。
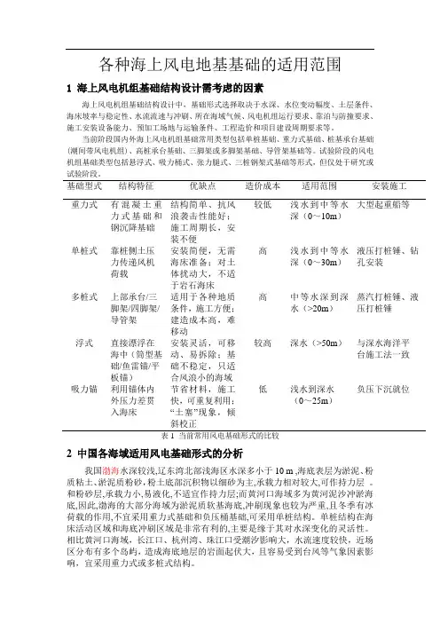
基础型式结构特征优缺点造价成本适用范围安装施工重力式有混凝土重力式基础和钢沉降基础结构简单、抗风浪袭击性能好;施工周期长,安装不便较低浅水到中等水深(0~10m)大型起重船等单桩式靠桩侧土压力传递风机荷载安装简便,无需海床准备;对土体扰动大,不适于岩石海床高浅水到中等水深(0~30m)液压打桩锤、钻孔安装多桩式上部承台/三脚架/四脚架/导管架适用于各种地质条件,施工方便;建造成本高,难移动高中等水深到深水(>20m)蒸汽打桩锤、液压打桩锤浮式直接漂浮在海中(筒型基础/鱼雷锚/平板锚)安装灵活,可移动、易拆除;基础不稳定,只适合风浪小的海域较高深水(>50m)与深水海洋平台施工法一致吸力锚利用锚体内外压力差贯入海床节省材料,施工快,可重复利用;“土塞”现象,倾斜校正低浅水到深水(0~25m)负压下沉就位表1 当前常用风电基础形式的比较2 中国各海域适用风电基础形式的分析我国渤海水深较浅,辽东湾北部浅海区水深多小于10 m ,海底表层为淤泥、粉质粘土、淤泥质粉砂,粉土底部沉积物以细砂为主,承载力相对较大,可作持力层。
和粉砂层,承载力小,易液化,不适宜作持力层;而黄河口海域多为黄河泥沙冲淤海底,因此,渤海的大部分海域为淤泥质软基海底,冲刷现象也较为严重,且冬季有冰荷载的作用,不宜采用重力式基础和负压桶基础,可采用单桩结构。
各种海上风电地基基础的适用范围1 海上风电机组基础结构设计需考虑的因素海上风电机组基础结构设计中,基础形式选择取决于水深、水位变动幅度、土层条件、海床坡率与稳定性、水流流速与冲刷、所在海域气候、风电机组运行要求、靠泊与防撞要求、施工安装设备能力、预加工场地与运输条件、工程造价和项目建设周期要求等。
当前阶段国内外海上风电机组基础常用类型包括单桩基础、重力式基础、桩基承台基础(潮间带风电机组)、高桩承台基础、三脚架或多脚架基础、导管架基础等。
试验阶段的风电机组基础类型包括悬浮式、吸力桶式、张力腿式、三桩钢架式基础等形式,但仅处于研究或试验阶段。
基础型式结构特征优缺点造价成本适用范围安装施工重力式有混凝土重力式基础和钢沉降基础结构简单、抗风浪袭击性能好;施工周期长,安装不便较低浅水到中等水深(0~10m)大型起重船等单桩式靠桩侧土压力传递风机荷载安装简便,无需海床准备;对土体扰动大,不适于岩石海床高浅水到中等水深(0~30m)液压打桩锤、钻孔安装多桩式上部承台/三脚架/四脚架/导管架适用于各种地质条件,施工方便;建造成本高,难移动高中等水深到深水(>20m)蒸汽打桩锤、液压打桩锤浮式直接漂浮在海中(筒型基础/鱼雷锚/平板锚)安装灵活,可移动、易拆除;基础不稳定,只适合风浪小的海域较高深水(>50m)与深水海洋平台施工法一致吸力锚利用锚体内外压力差贯入海床节省材料,施工快,可重复利用;“土塞”现象,倾斜校正低浅水到深水(0~25m)负压下沉就位表1 当前常用风电基础形式的比较2 中国各海域适用风电基础形式的分析我国渤海水深较浅,辽东湾北部浅海区水深多小于10 m ,海底表层为淤泥、粉质粘土、淤泥质粉砂,粉土底部沉积物以细砂为主,承载力相对较大,可作持力层。
和粉砂层,承载力小,易液化,不适宜作持力层;而黄河口海域多为黄河泥沙冲淤海底,因此,渤海的大部分海域为淤泥质软基海底,冲刷现象也较为严重,且冬季有冰荷载的作用,不宜采用重力式基础和负压桶基础,可采用单桩结构。
陆上风机基础设计中应注意的几个问题近些年,我国风电事业发展迅猛。
随着风电建设的快速发展,风机基础设计分析水平也显著提高。
风机基础形式由最初的传统重力式扩展基础发展到梁板式基础、高台柱基础等多种基础形式。
标签:风机基础;基础设计1 风机基础形式分析1.1 重力式扩展基础钢筋混凝土重力式扩展基础是目前国内陆上风电场最常采用的一种基础形式。
一般通过基础环或预应力锚栓将上部荷载传给基础。
基础底面形状一般有正方形、六边形、八边形以及圆形,目前最常用的是正方形和圆形。
通过计算认为,尽管方形基础混凝土用量比圆形基础略大,但在相同工况下,方形基础的基底压力分布较为合理,基底脱开面积较小,并且钢筋使用量较小,对于盛行风较为固定的地区,适合选用方形或多边形基础。
重力式扩展基础采用极限状态设计方法。
首先根据轮毂高度、单机容量、风速、荷载水平及地质条件等确定基础底板的尺寸和高度。
然后分别计算基底反力、沉降、倾斜、基底脱开面积等。
分别校核地基承载力、基础变形及稳定性是否同时满足规范以及风机厂家的要求。
重力式扩展基础施工较为简便、工程经验丰富、适用范围广,但是这种基础形式抗压能力有余,抗弯效率不高。
由于整体刚度较大,基础边缘与地基脱开面积起到控制作用,尤其是对于大容量的风力发电机组,基础的悬挑板长度过大,需要大量的混凝土,经济性较差。
1.2 梁板式基础梁板式风机基础是由基础台柱、基础底板、从台柱悬挑出的放射状的主梁、封边次梁组成。
主梁格间由素土夯实,底面通常为八边形或圆形。
上部荷载通过基础环传递给主梁,再由主梁传递给次梁及地基。
这种风机基础形式主要通过主梁的刚度抵抗基础变形,通过基础及梁格间的填土自重共同抵抗倾覆力矩。
相对于重力扩展基础,梁板式基础偏“柔”,能够充分发挥主梁的抗弯特性,使基地压力分布更为合理,从而减小基地脱开面积。
目前,梁板式风机基础仍参考《风电机组地基基础设计规定》中重力式扩展基础的设计方法,对梁板式风机基础的力学特性以及计算方法的深入分析未见报道。
风电基础施工方案一、项目概述根据风能资源评估报告,我公司决定在地建设一座风电场。
该风电场的装机容量为XXX兆瓦,由多台风力发电机组组成。
为了确保风电场的稳定运行,需要在施工过程中对风电机组的基础进行合理设计和施工。
二、基础设计根据地质勘探结果和风力发电机组的要求,我们采用桩基础作为风电机组的基础形式。
具体设计如下:1.基础选址:在合适的地理位置选择施工点,并考虑到风力资源和环境影响等因素。
2.桩基选型:根据地质勘探结果,选择适当的桩型和直径,保证基础的承载力和稳定性。
3.桩基布置:按照设计要求,合理布置桩基,并考虑到风电机组的排列方式和通风要求等因素。
4.基础设置:根据风电机组的重量和要求,设置适当数量的基础,确保整个风电场的稳定性和均衡性。
5.基础尺寸:根据风电机组的重量和荷载要求,确定基础的尺寸,并进行相应的加固设计。
三、基础施工工序基础施工包括以下工序:1.土方开挖:根据基础设计要求,进行土方开挖,并考虑到施工机械的进出和施工安全等因素。
2.桩基施工:采用打桩机进行桩基施工,按照设计要求,控制桩的垂直度和精度。
3.基础浇筑:将混凝土按照设计配比进行浇筑,并采取相应的振捣措施,确保混凝土的密实性和强度。
4.基础养护:在混凝土浇筑完成后,进行适当的养护措施,保证混凝土的早期强度和稳定性。
四、施工方案1.施工组织:成立专门的施工队伍,组织施工人员并分工合理,明确责任和任务。
2.施工进度:根据项目计划,制定详细的施工进度表,并进行合理的施工调度和安排,确保项目按时完成。
3.施工设备:选用合适的施工机械和设备,保证施工质量和进度。
4.施工安全:严格遵守施工安全规定,加强施工现场的管理,确保人员安全和现场秩序。
5.施工质量:按照设计要求和相关标准施工,进行质量检查和验收,确保施工质量符合要求。
五、施工保障措施1.人员培训:对施工人员进行岗前培训,提高他们的技能和安全意识。
2.施工材料:严格按照设计要求采购施工材料,并进行质量检验和验收。
风电机三桩导管架基础施工工法一、前言:风电机三桩导管架基础施工工法是一种在风电机组建设中常用的基础施工工法,可以确保风电机组在风能的作用下稳定运行。
本文将详细介绍该工法的特点、适应范围、工艺原理、施工工艺、劳动组织、机具设备、质量控制、安全措施、经济技术分析以及工程实例。
二、工法特点:风电机三桩导管架基础施工工法具有以下特点:1. 采用三桩导管架基础,可以提升风电机组的稳定性和承载能力。
2. 工法施工简单,节省时间和成本。
3. 适应性广,可以应用于多种地质环境和土质条件。
4. 基础结构牢固,能够承受风压、风载和地震等外部作用力。
三、适应范围:风电机三桩导管架基础施工工法适用于具有以下特点的风电机组项目:1. 地质条件较好,土质坚实。
2. 项目规模较大,风电机组高度较高。
3. 地面承载能力符合设计要求。
4. 地下水位较低,不会对基础施工造成困扰。
四、工艺原理:风电机三桩导管架基础施工工法的原理基于以下几个方面:1. 对施工工法与实际工程之间的联系:施工工法通过三桩导管架基础的设计和施工,将风电机组与地面牢固连接,使得风电机组能够抵抗风力作用。
2. 采取的技术措施:施工过程中需要使用钻机、导管架、钢筋和混凝土等设备和材料,通过预先确定桩孔位置、打桩、焊接导管架、浇筑混凝土等步骤,确保基础的稳定性和强度。
五、施工工艺:风电机三桩导管架基础施工工法的施工工艺主要包括以下几个阶段:1. 基础设计和准备:根据工程要求确定基础的设计方案,编制工程施工方案,准备好所需的设备和材料。
2. 桩孔施工:使用钻机在合适的位置打桩孔,确保孔壁垂直度和直径符合设计要求。
3. 导管架施工:将导管架焊接完成,并根据设计要求进行预埋件的安装。
4. 钢筋加工和安装:根据基础设计图纸进行钢筋的加工和安装,确保与导管架的连接牢固。
5. 混凝土浇筑:按照混凝土配合比进行浇筑,并采取震捣措施,确保混凝土的密实性和强度。
6. 养护和验收:对新浇筑的基础进行养护,并进行验收,确保施工质量符合设计要求。
风电机组重力式扩展与肋梁式基础的优与劣
伴随着我国风电产业从量向质的转变发展,在保证安全的前提下,更优化的风机基础设计也逐渐地成为发电企业在投资建场过程中更为关注的重要环节。
重力式扩展基础、肋梁式(梁板式)基础、无张力灌注桩基础、预应力锚栓基础等等“花哨”的名称让决策者们难以抉择。
其中重力式扩展基础与肋梁式基础的适用条件更为接近,也往往是投资者们更为纠结的两种,究竟孰优孰劣?
下面以某实际工程的同一机型在相同地质条件下这两种形式基础的工程量、工期、造价三方面数据进行说明。
表1:单台基础工程量对比
表2:单台基础工期对比(风机与塔筒连接方式为:预应力法兰)
表3:单台基础造价对比
综上可知,传统重力式扩展基础较肋梁式基础而言,因施工工艺更简化,工期有明显优势。
而肋梁式基础在工程量方面有一定的优势。
而两者的造价方面并无明显差距。
对于投资者而言,在选择风机基础形式时,除了考量工程量、工期、造价等方面外,还应结合项目的工期背景、工程地质条件、当地施工经验与水平等其他因素进行综合考量
图:圆形拓展式
图:梁板式。
海上风电混凝土基础技术规程一、前言海上风电是一种越来越受人们关注的清洁能源,而混凝土基础则是海上风电的重要组成部分。
本文将详细介绍海上风电混凝土基础的技术规程,包括基础设计、施工工艺、质量控制等方面,旨在为相关从业人员提供可靠的技术指导。
二、基础设计1.基础类型海上风电混凝土基础主要有桩基础和浅基础两种类型。
桩基础适用于水深较大的地区,一般采用钢管桩或混凝土桩,桩的长度应考虑水深、海底地质条件、风电机组重量等因素。
浅基础适用于浅水区,一般采用基础底部开挖、铺设钢筋网、浇筑混凝土的方式。
2.基础形式海上风电混凝土基础的形式包括单桩式、群桩式、单塔式和蓝色能量式等。
其中,单桩式适用于水深较大的地区,群桩式适用于水深较浅的地区,单塔式和蓝色能量式适用于海上风电场的密集布局区域。
3.基础受力海上风电混凝土基础主要受到风力和水流力的作用,另外还需考虑风电机组自身重量和倾斜力等因素。
基础应满足下列要求:(1)承载能力:能够承受风力和水流力带来的荷载。
(2)稳定性:基础的稳定性要保证,特别是在强风、大浪、台风等极端气象条件下。
(3)耐久性:基础应具有足够的耐久性,能够在海洋环境中长期使用。
三、施工工艺1.基础施工前准备(1)确定施工方案:根据基础类型、形式和受力情况,确定合理的施工方案。
(2)选材:选用合适的水泥、骨料和混凝土外加剂等材料。
(3)设备准备:准备各种施工设备,包括混凝土搅拌机、泵车、钢筋切割机等。
2.基础施工过程(1)基础开挖:根据设计要求开挖基础坑,注意基础坑底部的平整度和稳定性。
(2)钢筋加工:根据基础设计要求,进行钢筋加工和制作,在基础坑内进行焊接和连接。
(3)混凝土浇筑:在基础坑内进行混凝土浇筑,要注意控制混凝土的坍落度和振捣度。
(4)基础养护:对浇筑完成的基础进行养护,保证混凝土的强度和稳定性。
四、质量控制1.材料质量控制(1)水泥:选用符合国家标准的水泥,并进行质量检测。
(2)骨料:选用符合设计要求的骨料,并进行质量检测。
海上风电基础形式及关键技术综述海上风电是指将风力发电机组安装在海上平台上,利用海上的高风速和稳定的风能资源发电的一种新能源。
相比于陆上风电,海上风电具有风速更高、风能资源更为丰富、发电量更大等优点,因此被视为未来风能发电的重要发展方向之一、本文旨在综述海上风电的基础形式和关键技术。
一、基础形式1.海上浅水沉箱式基础:采用沉箱式基础是目前应用最广泛的海上风电基础形式之一、它采用钢质沉箱作为支撑结构,通过将沉箱沉入海底然后灌注混凝土的方式固定在海底。
它的优点是施工简单方便、成本较低,但仅适用于水深在30米以内的海区。
2.海上钢桩式基础:钢桩式基础是适用于水深较深的海区的一种海上风电基础形式。
它采用钢制桩或者预制混凝土桩作为主要支撑结构,通过将桩固定在海底的方式支撑风力发电机组。
它的优点是适用于水深在30米以上的海区,能够承受较大的浪涌和冲击力。
3.海上浮式基础:浮式基础是一种新型的海上风电基础形式,它采用浮式平台作为主要支撑结构,通过浮力来支撑风力发电机组。
浮式基础的优点是可以适用于任意水深的海区,同时可以进行动态调整和定位,适应更为复杂的海洋环境。
二、关键技术1.海洋环境适应性:海上风电基础需要能够承受较大的海浪冲击、潮汐流速以及海水腐蚀等海洋环境的影响。
因此,要保证海上风电基础的耐腐蚀性和结构强度,选择合适的材料和表面处理技术,同时进行充分的结构设计和计算分析。
2.抗风性能:风是驱动风力发电机组工作的关键因素,因此海上风电基础需要具备良好的抗风能力。
这涉及到基础的结构形式选择、基础的稳定性和刚度设计等方面。
同时,需要进行合理的排布和间距设置,以减小风力发电机组之间的相互影响。
3.施工与维护技术:海上风电基础的施工和维护需要考虑到海上工作环境的恶劣性。
因此,需要开发高效的施工技术和维护技术,采用合适的船舶和设备,使得基础的建设和维护能够在复杂的海洋环境中进行。
4.高效发电技术:海上风电的发电效率对于经济可行性和环境效益至关重要。
风电基础钢模板介绍一、前言随着全球对清洁能源的需求不断增加,风力发电作为一种绿色、可再生的能源形式,逐渐成为了许多国家和地区的重要选择。
而作为风电机组的基础,风电基础钢模板也因此而备受关注。
本文将介绍风电基础钢模板的相关知识。
二、什么是风电基础钢模板?风电基础钢模板是指用于安装风力发电机组的一种基础结构。
它通常由混凝土或钢筋混凝土制成,并且需要承受来自风力发电机组及其叶片所产生的巨大重量和力量。
三、风电基础钢模板的类型1. 钢管桩式这种类型的风电基础钢模板是由多个钢管桩和一个上部支撑结构组成。
它具有较高的稳定性和承载能力,并且适用于地质条件较差或者需要抵御较强地震等自然灾害情况下使用。
2. 混凝土浇筑式这种类型的风电基础钢模板是通过在现场进行混凝土浇筑而成。
它具有较高的可靠性和稳定性,并且适用于地质条件较好的情况下使用。
3. 钢板桩式这种类型的风电基础钢模板是由多个钢板桩和一个上部支撑结构组成。
它具有较高的承载能力和耐久性,并且适用于地质条件较差或者需要抵御较强地震等自然灾害情况下使用。
四、风电基础钢模板的制造工艺1. 钢管桩式制造钢管桩时,首先需要将钢板进行卷曲成圆形,然后焊接成管子。
接下来,将多个管子通过焊接或螺栓连接起来形成一个整体。
最后,在钢管桩顶部安装上部支撑结构。
2. 混凝土浇筑式制造混凝土浇筑式风电基础钢模板时,首先需要在现场进行挖掘和打地基。
接下来,搭建模板并进行混凝土浇筑。
最后,在混凝土干燥后,拆除模板并进行检查和维护。
3. 钢板桩式制造钢板桩时,首先需要将钢板进行卷曲成U型,并通过焊接或螺栓连接起来形成一个整体。
接下来,在钢板桩顶部安装上部支撑结构。
五、风电基础钢模板的优点1. 承载能力强由于风电基础钢模板需要承受巨大的重量和力量,因此它具有较高的承载能力。
2. 耐久性好由于风电基础钢模板通常需要在恶劣的环境下使用,因此它具有较好的耐久性和抗腐蚀性。
3. 施工方便由于风电基础钢模板可以在现场制造或者进行组装式施工,因此它具有较高的施工方便性。
风电场基础设计一、引言随着可再生能源的发展和对清洁能源的需求日益增加,风电场作为一种重要的能源利用方式,正受到越来越多的关注。
风电场的基础设计是风电项目建设的关键环节之一,对风力发电设备的稳定性和安全性起到决定性作用。
本文将介绍风电场基础设计的一些基本原则和要点。
二、风电场基础设计的类型根据具体风电场的地质条件和风力机组的类型,风电场基础设计可以分为以下几种类型:1. 混凝土基础:混凝土基础是最常见的一种基础形式。
它通常采用混凝土浇筑而成,可以根据具体情况采用带钢筋的桩基或直接浇筑的基础形式。
2. 钢桩基础:钢桩基础适用于地质条件较差的地区,可以提高风力机组的稳定性和抗倾覆能力。
这种基础形式主要采用钢管桩或钢板桩。
3. 环形梁基础:环形梁基础通常用于大型风电场,它能够平稳地分散风力机组的重量,并减小地基的变形。
4. 悬浮基础:悬浮基础是一种较为新颖的基础形式,它能够减小地基的占用面积,提高土地的利用效率。
三、风电场基础设计的要点1. 地质勘察:在进行风电场基础设计前,必须进行详细的地质勘察,了解地质条件、土壤承载力等参数。
这将直接影响到基础设计的合理性和可靠性。
2. 抗倾覆设计:由于风力机组受到风力的作用,容易出现倾覆的情况。
因此,在基础设计中,需要考虑到风电场的地理位置、环境条件以及风力机组的高度和质量等因素,通过合理的抗倾覆设计,保证风力机组的稳定性和安全性。
3. 抗震设计:地震是影响风电场安全性的重要因素之一。
在进行基础设计时,需要参考当地地震烈度数据,合理考虑地震荷载对风电场的影响,并进行相应的抗震设计。
4. 排水设计:排水设计是风电场基础设计的必要内容之一。
根据具体地理环境和地下水位条件,合理设计基础的排水系统,以保证基础的稳定性和耐久性。
5. 考虑今后扩建的可能性:在进行风电场基础设计时,应该考虑到今后可能进行的扩建或升级工程。
因此,基础设计应该具备一定的灵活性和可升级性,以便适应未来风电场的扩大规模。
1 范围1.0.1 本标准规定了风电场风电机组塔架地基基础设计的基本原则和方法,涉及地基基础的工程地质条件、环境条件、荷载、结构设计、地基处理、检验与监测等内容。
1.0.2 本标准适用于新建的陆上风电场风电机组塔架的地基基础设计。
工程竣工验收和已建工程的改(扩建)、安全定检,应参照本标准执行。
1.0.3 风电场风电机组塔架的地基基础设计除应符合本标准外,对于湿陷性土、多年冻土、膨胀土和处于侵蚀环境、受温度影响的地基等,尚应符合国家现行有关标准的要求。
2 规范性引用文件下列标准中的条款通过本标准的引用而成为本标准的条款。
凡是注日期的引用标准,其随后所有的修改单(不包括勘误的内容)或修订版均不适用于本标准,然而,鼓励根据本标准达成协议的各方研究是否可使用这些标准的最新版本。
凡是不注日期的引用标准,其最新版本适用于本标准。
GB 18306 中国地震动参数区划图GB 18451.1 风力发电机组安全要求GB 50007 建筑地基基础设计规范GB 50009 建筑结构荷载设计规范GB 50010 混凝土结构设计规范GB 50011 建筑抗震设计规范GB 50021 岩土工程勘察规范GB 50046 工业建筑防腐蚀设计规范GB 50153 工程结构可靠度设计统一标准GB 60223 建筑工程抗震设防分类标准GB 50287 水力发电工程地质勘察规范GBJ 146 粉煤灰混凝土应用技术规范FD 002—2007 风电场工程等级划分及设计安全标准DL/T 5082 水工建筑物抗冰冻设计规范JB/T10300 风力发电机组设计要求JGJ 24 民用建筑热工设计规程JGJ 94 建筑桩基技术规范JGJ 106 建筑基桩检测技术规范JTJ 275 海港工程混凝土防腐蚀技术规范3 总则3.0.1 为统一风电场风电机组塔架地基基础设计的内容和深度,特制定本标准。
3.0.2 风电机组地基基础设计应贯彻国家技术经济政策,坚持因地制宜、保护环境和节约资源的原则,充分考虑结构的受力特点,做到安全适用、经济合理、技术先进。
风电场基础设计风电场基础设计是指为风力发电机组提供可靠支撑和稳定运行的基础结构设计。
它的设计质量和施工质量直接关系到风电场的使用寿命和发电效率。
一、基础设计的重要性风电场基础设计在风力发电项目中占据重要的地位,它的稳定性和可靠性对风力发电机组的正常运行起着至关重要的作用。
一个好的基础设计除了能够确保风电机组的稳定运行外,还能够降低施工成本、延长使用寿命、提高发电效率。
二、基础设计的要求1. 地质勘察:在进行基础设计前,必须进行详细的地质勘察,了解场地的地质情况,包括地层的稳定性、地下水位、土壤承载力等参数。
只有充分了解了地质情况,才能进行合理的基础设计。
2. 基础类型:根据地质情况和设备要求,选择合适的基础类型。
常见的基础类型有浅基础、挖孔桩基础、沉井基础等。
3. 基础尺寸:基础设计中,根据风电机组的重量和风场的风速等因素,确定合适的基础尺寸。
基础的尺寸要足够大,以确保机组的稳定性。
4. 抗风能力:风电场基础设计必须考虑到强风的影响,确保基础结构能够承受风场中的风载荷。
通常会采用风荷载计算和结构分析,确保基础的抗风能力。
5. 降低振动:风力发电机组在运行时会产生振动,需要在基础设计中考虑到降低振动的要求,以减少对基础结构的影响。
通常采用防振措施,如增加防振材料、合理布置防振器等。
三、基础设计的步骤1. 场地勘察与分析:首先进行地质勘察,详细了解场地的地质情况和地下水位等参数。
然后根据勘察结果进行地质分析,确定场地的稳定性和适用的基础类型。
2. 参考标准与规范:根据国家相关标准和规范,确定基础设计的要求和指标。
比如《风电场基础设计规范》等。
3. 设计参数确定:根据风力发电机组的重量、风场的风速等参数,对基础尺寸和抗风能力等进行合理的设计和确定。
4. 结构设计与分析:进行结构设计和分析,计算基础的受力情况,验证设计方案的可行性,并进行优化。
5. 基础施工控制:在施工过程中,要对基础的施工进行控制,确保施工质量满足设计要求。
风机基础的几种形式和设计问题的探讨摘要:近年来,全球范围内的风能开发获得了大规模的发展,我国虽然风能资源丰富,利用潜力巨大,但只是最近几年在陆上风力发电方面取得一定的发展,海上的风力发电方面还只是刚刚起步。
制约我国风力发电的技术因素有很多,其中风机基础就是其中一项重要的原因。
为促进我国风电产业健康、快速发展,本文对风机基础设计展开研究,通过总结分析现有风机基础形式,提出了风机基础设计过程中几个关键问题,包括荷载的计算不明确、风机结构域基础的相互影响、设计方法的规划化、基础合理选型以及海上风机基础设计安装复杂等。
风机基础的设计涉及大量需要攻克的难题,这些问题的解决将打通制约风电发展的瓶颈。
关键词:风机基础、基础形式、设计、关键问题1 前言随着全球煤炭、石油、天然气等传统能源的日趋枯竭,能源供应安全和环境保护的压力,迫使人们开始关注可再生能源,作为清洁、可再生的风能开发利用收到高度关注[1]。
风能具有节约资源、防止环境污染、可再生、具有大规模开发和商业化发展潜力等优点。
国外像荷兰、英国、丹麦等国家的风电产业起步较早,发展较快。
据统计,我国风能资源总储量为42.65亿千瓦时,技术可开发量为2.98亿千瓦时[2]。
然而,守着巨大的风能利用潜力,我国的能源资源利用起步却非常晚,只在近几年通过借鉴和引进国外的先进技术,才得到了一定程度的发展。
其中风力发电的开发利用主要包括陆上和海上两大块,目前,我国主要开发的是陆上风电场,海上风电开发提上日程的时间尚不久;国外的风力发电机功率已经从最初的0.5MW到现在的5MW,且正在规划功率更大的下一代风力机,如此大的风机对基础提出了很高的要求。
基础是风力发电机组的固定端,与塔筒一起将风机竖立在60~100米的高空,是保证风机正常发电的重要组成部分。
在设计上,风机应归属高耸结构,对于一般高耸结构设计而言,采用的是简洁的结构形式,以尽量减少风荷载,但是风机的动力来源主要是风,要正常发电就要捕获足够的风力,这就使得基础不可避免要承受巨大的水平荷载[3],较之传统的高耸结构设计有很大的差别,设计时要考虑地质情况、风向影响。
风机基础的几种形式和设计问题的探讨摘要:近年来,全球范围内的风能开发获得了大规模的发展,我国虽然风能资源丰富,利用潜力巨大,但只是最近几年在陆上风力发电方面取得一定的发展,海上的风力发电方面还只是刚刚起步。
制约我国风力发电的技术因素有很多,其中风机基础就是其中一项重要的原因。
为促进我国风电产业健康、快速发展,本文对风机基础设计展开研究,通过总结分析现有风机基础形式,提出了风机基础设计过程中几个关键问题,包括荷载的计算不明确、风机结构域基础的相互影响、设计方法的规划化、基础合理选型以及海上风机基础设计安装复杂等。
风机基础的设计涉及大量需要攻克的难题,这些问题的解决将打通制约风电发展的瓶颈。
关键词:风机基础、基础形式、设计、关键问题1 前言随着全球煤炭、石油、天然气等传统能源的日趋枯竭,能源供应安全和环境保护的压力,迫使人们开始关注可再生能源,作为清洁、可再生的风能开发利用收到高度关注[1]。
风能具有节约资源、防止环境污染、可再生、具有大规模开发和商业化发展潜力等优点。
国外像荷兰、英国、丹麦等国家的风电产业起步较早,发展较快。
据统计,我国风能资源总储量为42.65亿千瓦时,技术可开发量为2.98亿千瓦时[2]。
然而,守着巨大的风能利用潜力,我国的能源资源利用起步却非常晚,只在近几年通过借鉴和引进国外的先进技术,才得到了一定程度的发展。
其中风力发电的开发利用主要包括陆上和海上两大块,目前,我国主要开发的是陆上风电场,海上风电开发提上日程的时间尚不久;国外的风力发电机功率已经从最初的0.5MW到现在的5MW,且正在规划功率更大的下一代风力机,如此大的风机对基础提出了很高的要求。
基础是风力发电机组的固定端,与塔筒一起将风机竖立在60~100米的高空,是保证风机正常发电的重要组成部分。
在设计上,风机应归属高耸结构,对于一般高耸结构设计而言,采用的是简洁的结构形式,以尽量减少风荷载,但是风机的动力来源主要是风,要正常发电就要捕获足够的风力,这就使得基础不可避免要承受巨大的水平荷载[3],较之传统的高耸结构设计有很大的差别,设计时要考虑地质情况、风向影响。
混凝土海上风电基础规格一、前言海上风电是新能源领域的重要组成部分,而海上风电基础的设计和施工则是海上风电项目中的重要环节。
混凝土海上风电基础作为一种重要的基础形式,其结构和规格的设计对于保障风电机组的安全、稳定运行至关重要。
本文将从混凝土海上风电基础的结构设计、材料要求、施工标准、检测要求等方面进行详细讨论,以期为混凝土海上风电基础的设计和施工提供有力的参考。
二、结构设计混凝土海上风电基础通常采用桩基础的形式,其结构设计应根据具体项目的海洋环境、水深、风速等条件进行合理的设计。
按照基础的形式,混凝土海上风电基础主要有单桩基础、桩帽基础和混凝土桶基础等形式。
1. 单桩基础单桩基础是混凝土海上风电基础中最为常见的基础形式,其结构设计应考虑桩身的直径、桩身长度、桩端埋深等因素。
一般情况下,单桩基础的桩身直径应不小于1米,桩身长度应根据具体环境条件进行合理的设计。
桩身的深度应该根据海洋环境和地质条件进行评估,一般情况下应大于20米。
2. 桩帽基础桩帽基础是在单桩基础的基础上进行改进的一种形式,其结构设计应考虑桩帽的厚度、尺寸、材料等因素。
桩帽的厚度应根据风电机组的重量和运行条件进行设计,一般不小于2米。
桩帽的尺寸应根据桩身的直径和数量进行合理的设计,以充分保证风电机组的稳定性。
3. 混凝土桶基础混凝土桶基础是一种相对较新的基础形式,其结构设计应考虑桶底的厚度、桶壁的厚度、桶壁的高度等因素。
桶底的厚度应根据风电机组的重量和运行条件进行设计,一般不小于3米。
桶壁的厚度和高度应根据桶底的尺寸和数量进行合理的设计,以充分保证风电机组的稳定性。
三、材料要求混凝土海上风电基础的材料要求主要包括混凝土、钢筋、锚固材料等。
这些材料应符合国家相关标准,保证其质量和性能。
1. 混凝土混凝土是混凝土海上风电基础中最主要的材料,其强度和耐久性直接影响基础的安全性和稳定性。
混凝土应符合国家相关标准,其强度等级应不低于C50,抗渗性和耐久性应符合相关规定。
风电机组基础形式
风电机组是利用风能转化为电能的装置,是风能利用的核心设备之一。
其基础形式主要包括风轮、轴、变速器、发电机、控制系统等组成。
风轮是风电机组的核心部件,也是能量转换的关键。
风轮通常由多个叶片组成,叶片的形状和数量根据风能利用的要求进行设计。
当风经过叶片时,叶片会受到风的作用力,产生转动运动。
风轮的转动速度与风速成正比,转动的动能将被传递到轴上。
轴是连接风轮和发电机的部件,它起到传递动能的作用。
轴通常由高强度的金属材料制成,以承受风轮转动时的巨大力量。
轴的设计要考虑到力学强度和刚度,以确保能够稳定地传递动能。
变速器是风电机组中一个重要的组成部分,其作用是将风轮转动的速度转换为适合发电机工作的转速。
由于风轮的转速会受到风速的影响,因此通过变速器可以调整风电机组的输出功率。
变速器通常采用齿轮传动的方式,通过不同大小的齿轮组合来实现转速的调节。
发电机是将风能转化为电能的装置,是风电机组中最关键的部件之一。
发电机通常采用电磁感应原理,通过转子和定子之间的相对运动产生电流。
转子由风轮带动,定子则固定在发电机内部。
发电机的设计需要考虑到输出功率、转速和效率等方面的要求。
控制系统是风电机组的智能化管理系统,用于监测和控制整个风电机组的运行。
控制系统可以实时监测风速、转速、温度等参数,并根据设定的策略调整发电机的输出功率。
此外,控制系统还可以对风电机组进行故障诊断和维护管理,提高风电机组的运行效率和可靠性。
风电机组基础形式包括风轮、轴、变速器、发电机和控制系统等组成。
这些组件相互协作,实现将风能转化为电能的过程。
风电机组的设计和制造需要考虑到机械强度、转速、功率输出和可靠性等方面的要求,以提高风电机组的性能和经济效益。
随着科技的不断进步,风电机组的形式也在不断创新和发展,为清洁能源的利用提供了重要支持。