浙教版初中科学知识点总结
- 格式:docx
- 大小:1.21 MB
- 文档页数:78
浙教版初中科学知识点[初一科学知识点浙教版]浙教版初中科学知识点1、常见仪器:试管:就是少量试剂的反应容器。
试管冷却时,必须用试管夹(长柄向内,短柄向外,手执长柄),试管内的液体液体体积无法少于试管容积的1/3,试管夹应缠在距离试管口1/3处为。
冷却时试管必须弯曲45度。
,并先光滑预演,再在液体分散部位冷却。
冷的试管无法绝热,以免试管着火。
电流表:○a测定电流的大小。
电压表:○v测定电压的大小。
酒精灯:就是常用的冷却仪器,实验室的主要热源。
采用时用它的外焰冷却。
烧杯:能用于较多试剂的反应容器,并能配制、稀释溶液等。
表面皿:可以暂时盛载少量的液态和液体。
药匙:用来取用少量固体。
玻璃棒:主要用作烘烤、导流、迁移液态药品。
①能直接加热的仪器:试管、蒸发皿、燃烧匙②不能直接加热的仪器:烧杯、烧瓶③无法冷却的仪器:集气瓶、水槽、圆柱形、量筒④加热常用仪器:酒精灯、电炉、酒精喷灯2、用手在瓶口轻轻鼓动,并使少量的气体沁入鼻孔。
严禁把鼻子兎至容器口闻气体。
3、实验室意外事故的处理:①酒精灯起火:立即用保鲜膜驱散。
②划伤:用双氧水冲洗,再张贴上止痛张贴。
③烫伤:用大量冷水冲洗受伤处④排出有毒气体:立即至室外体温新鲜空气,并请医生处置⑤被化学试剂灼伤:首先用抹布拭去皮肤上的化学药品,接着用缓缓流水冲洗1分钟以上。
4、胶头滴管的恰当采用注意事项:使用滴管时,胶头在上,管口在下;滴管口不能伸入受滴容器,更不能接触容器。
滴管用完后应立即冲洗,未经洗涤的滴管严禁吸取其他试剂。
“悬挂式”5、酒精灯的恰当采用①酒精灯的结构:灯帽、灯芯、灯芯管、灯身。
②酒精的量:灯座容积的1/4至2/3③点燃:用火柴点燃,严禁用另一个已经燃着的酒精灯点火。
④火焰的结构:外焰、内焰和焰心三部分,冷却时用酒精灯外焰冷却。
(外焰温度最低,焰心温度最高)⑤点燃:用灯帽盖灭,切勿用嘴吹起。
1、测量是一个将待测的量与公认的标准量进行比较的过程。
2、长度的测量:国际单位:米;常用:千米、分米、厘米、毫米、微米、纳米千米=米;1米=10分米=厘米=毫米;1米=10微米=10纳米3、刻度尺是常用的长度测量工具,正确使用该工具的方法是:一选二贴三垂直,估读单位莫忘记。
浙教版初中科学知识点总结一、前言浙教版初中科学是一门综合性很强的学科,涵盖了生物、物理、化学、地理等多方面的知识。
为了帮助学生们更好地掌握这门学科,本文将对浙教版初中科学的核心知识点进行总结,以供大家参考。
二、核心知识点总结1、生命科学(1) 细胞是生物体的基本单位,具有物质、能量和信息转换功能。
(2) 植物通过光合作用制造有机物,动物则通过摄取食物获得能量。
(3) 人体八大系统包括运动系统、消化系统、呼吸系统、循环系统、泌尿系统、神经系统、内分泌系统和生殖系统。
(4) 遗传和变异是生物进化的基础,DNA是遗传信息的载体。
2、物质科学(1) 物质的三种形态是固态、液态和气态,不同形态之间可以相互转化。
(2) 物质的三态之间转化的条件是温度和压力的变化。
(3) 物质的性质可以分为物理性质和化学性质。
物理性质包括颜色、状态、气味、熔点、沸点等;化学性质包括可燃性、氧化性、还原性等。
(4) 化学反应的本质是分子破裂,原子重新组合成新的分子或物质。
(5) 酸碱反应是化学反应中的一种重要类型,酸碱指示剂可以用来判断酸碱反应是否发生。
3、地球与宇宙科学(1) 天文知识包括星座(星座)、star(星星)、planet(行星)等概念,以及solar system(太阳系)、galaxy(银河系)、universe(宇宙)等结构。
(2) 月球是地球的唯一天然卫星,对地球产生潮汐作用。
(3) 地球的自转和公转是地球运动的基本形式,对地球的气候、昼夜交替等现象有重要影响。
(4) 太阳是太阳系的中心天体,通过核聚变产生能量。
(5) 地球上的水资源主要存在于海洋、河流、湖泊和冰川中,水循环将水资源不断循环利用。
4、环境与可持续发展(1) 环境问题主要包括空气污染、水污染、土壤污染等,对人类和生态系统造成危害。
(2) 可再生能源包括太阳能、风能、水能、生物能等,非可再生能源包括化石燃料、核能等。
(3) 可持续发展是指满足当前人类的需求,同时不损害未来世代满足需求的能力的发展模式。
七年级浙教版科学知识点归纳总结一、物质的结构与性质1. 原子和分子原子是构成一切物质的基本微粒,由质子、中子和电子组成。
分子是由两个或更多原子组合而成的。
2. 物质的三态物质存在三种基本状态:固态、液态和气态,其状态的改变与分子间的相互作用有关。
3. 物质的性质包括物质的颜色、硬度、导电性、熔点、沸点等性质,这些性质可用来区分不同的物质。
二、生物的基本结构和功能1. 细胞的结构和功能细胞是生物体的基本单位,包括细胞膜、细胞质、细胞核等结构,其功能包括新陈代谢、生长和繁殖等。
2. 组织器官的结构和功能组织是由一些类似细胞形成的,具有相似生物功能的细胞组合而成的。
器官是一组组织的结合,具有特定的功能。
三、能源与能转化1. 能量的转化与能源能源是使物体做功的物理量,包括热能、化学能、动能等。
能量的转化是指能量在不同形式之间的相互转换。
2. 机械能的转化机械能包括势能和动能,机械能的转化是在物体运动或者相互作用的过程中发生的。
四、科学探究1. 科学实验的方法包括提出问题、设计实验、进行实验、分析数据和得出结论等步骤。
2. 科学技术与社会科学技术的发展对社会产生了深远的影响,包括医疗、交通、通讯等各个领域。
五、地球与地球的运动1. 地球自转和公转地球自转是指地球围绕自身轴线旋转的运动,而地球公转是指地球绕太阳运动。
2. 季节的变化季节变化是由地球绕太阳公转和地球自转引起的,不同季节地球的日照和太阳高度角有所不同。
以上是七年级浙教版科学知识点的归纳总结,希望对大家的学习有所帮助。
很抱歉,我似乎重复了之前的内容。
以下是更多的扩展内容。
能源与能转化在能源与能转化这一知识点中,我们需要深入了解不同的能源形式及其转化过程。
能源是指可以执行工作的物理量,广泛存在于我们周围的各种形式中,包括化学能、动能、电能、热能等。
在现代社会,我们利用各种能源来满足日常生活和生产所需的能量。
然而,能源的使用和转化也伴随着一系列的环境和资源问题,因此对于能源的合理利用和可持续发展具有重要意义。
浙教版科学七上第一章科学入门一、科学在我们身边作为科学的入门,本节内容从自然界的一些奇妙现象入手,通过对这些自然现象的疑问,引发学生的探究兴趣,从而理解科学的本质——科学是一门研究各种自然现象,并寻找相应答案的学科。
观察、实验、思考是科学探究的重要方法。
科学技术的不断发展改变着世界,但是我们要辩证地来看待这个问题。
它对我们的生活既带来了正面的影响,也带来了负面的影响,从而理解学习科学知识的重要性,并使之更好地为人类服务。
二、实验和观察观察和实验是学习科学的基础,实验又是进行科学研究最重要的环节。
要进行实验,就要了解一些常用的仪器及其用途和实验室的操作规程.试管:是少量试剂的反应容器,可以加热,用途十分广泛.试管加热时要用试管夹(长柄向内,短柄向外,手握长柄)。
给试管内的液体加热时,液体体积不能超过试管容积的1/3,试管夹应夹在距离试管口1/3处.加热时试管要倾斜45度。
,并先均匀预热,再在液体集中部位加热。
热的试管不能骤冷,以免试管破裂.停表:用来测量时间,主要是测定时间间隔。
天平和砝码:配套使用,测量物体的质量。
电流表:测定电流的大小。
电压表:测定电压的大小。
显微镜:用来观察细胞等肉眼无法观察的微观世界的物质及变化。
酒精灯:是常用的加热仪器,实验室的主要热源。
使用时用它的外焰加热。
烧杯:能用于较多试剂的反应容器,并能配制、稀释溶液等。
表面皿:可暂时盛放少量的固体和液体。
药匙:用来取用少量固体。
玻璃棒:主要用于搅拌、引流、转移固体药品.认识自然界的事物要从观察开始。
首先要有正确的观察态度,不能为了观察而观察,要明确观察目的,全面、细致地观察实验现象,通过比较、分析,正确地描述、记录实验现象.由于人体感官具有局限性,所以运用感觉器官的观察——直接观察往往不能对事物做出可靠的判断。
为了能正确地进行观察,做出准确的判断,我们可以借助工具,扩大观察的范围和进行数据的测量。
三、长度和体积的测量测量和观察是我们进行科学探究的基本技能。
浙教版初中科学知识点总结(完整版)浙教版科学七年纪(上)第一章科学入门一、科学在我们身边作为科学的入门,本节内容从自然界的一些奇妙现象入手,通过对这些自然现象的疑问,引发学生的探究兴趣,从而理解科学的本质——科学是一门研究各种自然现象,并寻找相应答案的学科。
观察、实验、思考是科学探究的重要方法。
科学技术的不断发展改变着世界,但是我们要辩证地来看待这个问题。
它对我们的生活既带来了正面的影响,也带来了负面的影响,从而理解学习科学知识的重要性,并使之更好地为人类服务。
二、实验和观察观察和实验是学习科学的基础,实验又是进行科学研究最重要的环节。
要进行实验,就要了解一些常用的仪器及其用途和实验室的操作规程。
试管:是少量试剂的反应容器,可以加热,用途十分广泛。
试管加热时要用试管夹(长柄向内,短柄向外,手握长柄)。
给试管内的液体加热时,液体体积不能超过试管容积的1/3,试管夹应夹在距离试管口1/3处。
加热时试管要倾斜45度。
,并先均匀预热,再在液体集中部位加热。
热的试管不能骤冷,以免试管破裂。
停表:用来测量时间,主要是测定时间间隔。
天平和砝码:配套使用,测量物体的质量。
电流表:测定电流的大小。
电压表:测定电压的大小。
显微镜:用来观察细胞等肉眼无法观察的微观世界的物质及变化。
酒精灯:是常用的加热仪器,实验室的主要热源。
使用时用它的外焰加热。
烧杯:能用于较多试剂的反应容器,并能配制、稀释溶液等。
表面皿:可暂时盛放少量的固体和液体。
药匙:用来取用少量固体。
玻璃棒:主要用于搅拌、引流、转移固体药品。
认识自然界的事物要从观察开始。
首先要有正确的观察态度,不能为了观察而观察,要明确观察目的,全面、细致地观察实验现象,通过比较、分析,正确地描述、记录实验现象。
由于人体感官具有局限性,所以运用感觉器官的观察——直接观察往往不能对事物做出可靠的判断。
为了能正确地进行观察,做出准确的判断,我们可以借助工具,扩大观察的范围和进行数据的测量。
浙教版科学七八年级知识整理科学是一门充满奥秘和趣味的学科,它帮助我们理解自然界的种种现象和规律。
以下是对浙教版科学七八年级的知识进行的一个较为系统的整理。
一、七年级上册(一)科学入门1、科学并不神秘,它就在我们身边,不断地改变着我们的生活。
2、观察和实验是学习科学的重要方法。
观察要细致、准确,实验要规范操作,注意安全。
(二)生物1、生物与非生物的区别在于生物具有应激性、生长、繁殖、新陈代谢等特征。
2、动植物细胞的结构和功能有所不同。
植物细胞具有细胞壁、叶绿体和液泡,而动物细胞没有。
3、细胞的分裂和生长使得生物体不断生长发育。
(三)地球与宇宙1、地球是一个两极稍扁、赤道略鼓的不规则球体。
2、地球自转产生昼夜交替,公转产生四季变化。
3、月相的变化是由于月球绕地球运动,太阳、地球、月球三者相对位置不断变化导致的。
(四)物质的特性1、质量是物体所含物质的多少,不随物体的形状、状态、位置而改变。
2、密度是物质的一种特性,不同物质的密度一般不同。
3、固体、液体和气体的性质有很大差异,例如固体有固定的形状和体积,液体有固定的体积但没有固定的形状,气体既没有固定的形状也没有固定的体积。
二、七年级下册(一)对环境的察觉1、人的感觉器官包括眼、耳、鼻、舌、皮肤等,它们能感受外界环境的各种刺激。
2、声音的产生是由于物体的振动,声音的传播需要介质,真空不能传声。
3、光在同种均匀介质中沿直线传播,光的反射和折射现象遵循一定的规律。
(二)运动和力1、机械运动是指物体位置的变化,运动是相对的。
2、力可以改变物体的运动状态和形状,力的三要素是大小、方向和作用点。
3、牛顿第一定律指出,一切物体在没有受到外力作用的时候,总保持匀速直线运动状态或静止状态。
4、二力平衡的条件是大小相等、方向相反、作用在同一直线上、作用在同一物体上。
(三)代代相传的生命1、人的生殖过程包括受精、怀孕、分娩等环节。
2、动物的生殖方式有有性生殖和无性生殖,昆虫的发育过程有完全变态发育和不完全变态发育之分。
浙教版科学七上第一章科学入门一、科学在我们身边作为科学的入门,本节内容从自然界的一些奇妙现象入手,通过对这些自然现象的疑问,引发学生的探究兴趣,从而理解科学的本质——科学是一门研究各种自然现象,并寻找相应答案的学科。
观察、实验、思考是科学探究的重要方法。
科学技术的不断发展改变着世界,但是我们要辩证地来看待这个问题。
它对我们的生活既带来了正面的影响,也带来了负面的影响,从而理解学习科学知识的重要性,并使之更好地为人类服务。
二、实验和观察观察和实验是学习科学的基础,实验又是进行科学研究最重要的环节。
要进行实验,就要了解一些常用的仪器及其用途和实验室的操作规程。
试管:是少量试剂的反应容器,可以加热,用途十分广泛。
试管加热时要用试管夹(长柄向内,短柄向外,手握长柄)。
给试管内的液体加热时,液体体积不能超过试管容积的1/3,试管夹应夹在距离试管口1/3处。
加热时试管要倾斜45度。
,并先均匀预热,再在液体集中部位加热。
热的试管不能骤冷,以免试管破裂。
停表:用来测量时间,主要是测定时间间隔。
天平和砝码:配套使用,测量物体的质量。
电流表:测定电流的大小。
电压表:测定电压的大小。
显微镜:用来观察细胞等肉眼无法观察的微观世界的物质及变化。
酒精灯:是常用的加热仪器,实验室的主要热源。
使用时用它的外焰加热。
烧杯:能用于较多试剂的反应容器,并能配制、稀释溶液等。
表面皿:可暂时盛放少量的固体和液体。
药匙:用来取用少量固体。
玻璃棒:主要用于搅拌、引流、转移固体药品。
认识自然界的事物要从观察开始。
首先要有正确的观察态度,不能为了观察而观察,要明确观察目的,全面、细致地观察实验现象,通过比较、分析,正确地描述、记录实验现象。
由于人体感官具有局限性,所以运用感觉器官的观察——直接观察往往不能对事物做出可靠的判断。
为了能正确地进行观察,做出准确的判断,我们可以借助工具,扩大观察的范围和进行数据的测量。
三、长度和体积的测量测量和观察是我们进行科学探究的基本技能。
1、化合反应:(1)定义:多变一(2)基本形式:A+B=AB2C+O2=====2CO 2CO+O2=====2CO2CO2+C=====2CO CO2+H2O==H2CO3一、化合反应;1、镁在空气中燃烧:2Mg+O2点燃2MgO现象:(1)发出耀眼的白光(2)放出热量(3)生成白色粉末2、铁在氧气中燃烧:3Fe+2O2点燃Fe3O4现象:(1)剧烈燃烧,火星四射(2)放出热量(3)生成一种黑色固体注意:瓶底要放少量水或细沙,防止生成的固体物质溅落下来,炸裂瓶底。
4、铜在空气中受热:2Cu+O2△2CuO现象:铜丝变黑。
6、铝在空气中燃烧:4Al+3O2点燃2Al2O3现象:发出耀眼的白光,放热,有白色固体生成。
7、氢气中空气中燃烧:2H2+O2点燃2H2O 现象:(1)产生淡蓝色火焰(2)放出热量(3)烧杯内壁出现水雾。
8、红(白)磷在空气中燃烧:4P+5O2点燃2P2O5现象:(1)发出白光(2)放出热量(3)生成大量白烟。
9、硫粉在空气中燃烧:S+O2点燃SO2现象:A、在纯的氧气中发出明亮的蓝紫火焰,放出热量,生成一种有刺激性气味的气体。
B、在空气中燃烧(1)发出淡蓝色火焰(2)放出热量(3)生成一种有刺激性气味的气体。
10、碳在氧气中充分燃烧:C+O2点燃CO2现象:(1)发出白光(2)放出热量(3)澄清石灰水变浑浊11、碳在氧气中不充分燃烧:2C+O2点燃2CO12、二氧化碳通过灼热碳层:C+CO2高温2CO(是吸热的反应)2、分解反应:(1)定义:一变多(2)基本形式:AB=A+B2HgO===2Hg+O2二、分解反应:17、水在直流电的作用下分解:2H2O通电2H2↑+O2↑现象:(1)电极上有气泡产生。
H2:O2=2:1正极产生的气体能使带火星的木条复燃。
负极产生的气体能在空气中燃烧,产生淡蓝色火焰18、加热碱式碳酸铜:Cu2(OH)2CO3△2CuO+H2O+CO2↑现象:绿色粉末变成黑色,试管内壁有水珠生成,澄清石灰水变浑浊。
浙教版科学七上第一章科学入门一、科学在我们身边作为科学的入门,本节内容从自然界的一些奇妙现象入手,通过对这些自然现象的疑问,引发学生的探究兴趣,从而理解科学的本质——科学是一门研究各种自然现象,并寻找相应答案的学科。
观察、实验、思考是科学探究的重要方法。
科学技术的不断发展改变着世界,但是我们要辩证地来看待这个问题。
它对我们的生活既带来了正面的影响,也带来了负面的影响,从而理解学习科学知识的重要性,并使之更好地为人类服务。
二、实验和观察观察和实验是学习科学的基础,实验又是进行科学研究最重要的环节。
要进行实验,就要了解一些常用的仪器及其用途和实验室的操作规程。
试管:是少量试剂的反应容器,可以加热,用途十分广泛。
试管加热时要用试管夹(长柄向内,短柄向外,手握长柄)。
给试管内的液体加热时,液体体积不能超过试管容积的1/3,试管夹应夹在距离试管口1/3处。
加热时试管要倾斜45度。
,并先均匀预热,再在液体集中部位加热。
热的试管不能骤冷,以免试管破裂。
停表:用来测量时间,主要是测定时间间隔。
天平和砝码:配套使用,测量物体的质量。
电流表:测定电流的大小。
电压表:测定电压的大小。
显微镜:用来观察细胞等肉眼无法观察的微观世界的物质及变化。
酒精灯:是常用的加热仪器,实验室的主要热源。
使用时用它的外焰加热。
烧杯:能用于较多试剂的反应容器,并能配制、稀释溶液等。
表面皿:可暂时盛放少量的固体和液体。
药匙:用来取用少量固体。
玻璃棒:主要用于搅拌、引流、转移固体药品。
认识自然界的事物要从观察开始。
首先要有正确的观察态度,不能为了观察而观察,要明确观察目的,全面、细致地观察实验现象,通过比较、分析,正确地描述、记录实验现象。
由于人体感官具有局限性,所以运用感觉器官的观察——直接观察往往不能对事物做出可靠的判断。
为了能正确地进行观察,做出准确的判断,我们可以借助工具,扩大观察的范围和进行数据的测量。
三、长度和体积的测量测量和观察是我们进行科学探究的基本技能。
浙教版科学全六册知识点汇总目录七年级(上册)第1章科学入门第1节科学在我们身边第2节实验和观察第3节长度和体积的测量第4节温度的测量第5节质量的测量第6节时间的测量第7节科学探究第2章观察生物第1节生物与非生物第2节常见的动物第3节常见的植物第4节细胞第5节显微镜下的各种生物第6节生物体的结构层次第7节生物的适应性和多样性第3章地球与宇宙第1节地球的形状和大小第2节地球仪和地图第3节太阳和月球第4节观测太空第5节月相第6节日食和月食第7节探索宇宙第4章物质的构成和特性第1节物质的构成第2节熔化与凝固第3节汽化与液化第4节升华与凝华第5节物质的溶解性第6节物质的酸碱性第7节物理性质与化学性质实验与制作第1章科学入门实验一测量物体的长度和体积实验二温度计的使用实验三用天平称物体的质量第2章观察生物实验一观察蚯蚓实验二认识显微镜结构练习使用显微镜实验三观察动物细胞和植物细胞实验四食物上滋生微生物的条件第3章地球与宇宙制作一制作小型地球仪制作二活动星图的制作第4章物质的构成和特性实验观察水的沸腾现象七年级(下册)第1章对环境的察觉第1节感觉世界第2节声音的发生和传播第3节耳和听觉第4节光和颜色第5节光的反射和折射第6节眼和视觉第7节信息的获取和利用第2章运动和力第1节运动和能的形式第2节机械运动第3节力的存在第4节力的图示第5节物体为什么会下落第6节摩托擦的利和弊第7节牛顿第一定律第8节二力平衡的条件第3章代代相传的生命第1节动物的生命周期第2节新生命的诞生第3节走向成熟第4节动物新老个体的更替第5节植物一生第6节植物生殖方式的多样性第4章不断运动的地球第1节地球的自转第2节北京的时间和“北京时间”第3节地球的绕日运动第4节日历上的科学第5节地壳变动和火山地震第6节地球表面的七巧板——板块第7节地形和表示地形的地图实验与制作第1章对环境的察觉实验研究凸透镜成像规律第2章运动和力制作制作水火箭实验测量平均速度第3章代代相传的生命实验嫁接第4章不断运动的地球实验观察当阳光照射下物影长度的变化制作制作简单等高线地形模型八年级(上册)第1章生活中的水第1节水在哪里第2节水的组成第3节水的密度第4节水的压强第5节水的浮力第6节物质在水中的分散状况第7节物质在水中的溶解第8节物质在水中的结晶第9节水的利用和保护第2章地球的“外衣”——大气第1节大气层第2节天气和气温第3节大气的压强第4节大气压与人类生活第5节风第6节为什么会降水第7节明天的天气怎么样第8节气候和影响气候的因素第9节中国东部的季风和西部的干旱气息第3章生命活动的调节第1节环境对生物行为的影响第2节神奇的激素第3节神经调节第4节运动的行为第5节体温的控制第4章电路探秘第1节电路图第2节电流的测量第3节物质的导电性第4节影响导体电阻大小的因素第5节变阻器的使用第6节电压的测量第7节电流、电压和电阻的关系第8节电路的连接实验与制作第1章生活中的水实验一测量固体和液体的密度实验二硫酸铜晶体的生长第2章地球的“外衣”——大气制作制作飞机机翼模型第3章生命活动的调节实验植物的向性第4章电路探秘实验一用电流表测电流实验二用龟压表测电压实验三用电压表和电流表测导体的电阻八年级(下册)第1章粒子的模型与符号第1节模型与符号的建立与作用第2节物质与微观粒子模型第3节原子结构的模型第4节组成物质的元素第5节表示元素的符号第6节表示物质的符号第2章空气与生命第1节空气第2节氧化第3节化学反应与质量守恒第4节生物是怎样呼吸的第5节光合作用第6节自然界的氧和碳的循环第7节空气污染与保护第3章植物土壤第1节土壤中有什么第2节各种各样的土壤第3节无机盐和水分的吸收第4节植物体中物质的运输第5节叶的结构和蒸腾作用第6节保护土壤第4章电和磁第1节指南针为什么能指方向第2节电生磁第3节影响电磁铁磁性强弱的因素第4节电动机第5节磁生电第6节家庭用电第7节电的安全使用实验与制作①粒子的模型与符号②氧气的制取和氧气性质研究③验证绿叶在阳光下制造淀粉④观察木质茎的结构⑤装备直流电动机模型⑤安装和研究楼梯灯线路九年级(上册)第1章探索物质的变化第1节物质的变化第2节探索酸的本质第3节探索碱的本质第4节几种重要的盐第5节金属的性能第6节有机物的存在和变化第2章物质转化与材料利用第1节物质的分类和利用第2节物质转化的规律第3节常见的材料第4节材料的发展第3章能量的转化和守恒第1节能量的相互转化第2节能量转化的量变第3节认识简单机械第4节动能和势能第5节内能和热量第6节电能的利用第7节电热器第8节核能的利用第9节能量的转化和守恒第4章代谢与平衡第1节食物与摄食第2节食物的消化与吸收第3节体内物质的运输第4节能量的获得第5节体内物质的动态平衡第6节代谢的多样性实验与制作土壤酸碱性测定碱和盐的性质杠杆的工作原理测定小灯泡的功率解剖猪的心脏九年级(下册)第1章演化的自然第1节地球的诞生第2节地球的演化和生命的诞生第3节生物的进化第4节进化与遗传第5节恒星的一生第6节宇宙的起源第2章生物与环境第1节种群和生物群落第2节生态系统第3节生态系统的稳定性第3章人的健康与环境第1节健康第2节来自微生物的威胁第3节身体的防卫第4节非传染性疾病第5节照顾好你的身体第4章环境与可持续发展第1节人类发展与环境问题第2节能源的开发和利用第3节实现可持续发展实验与制作①制作DNA双螺旋结构模型②观察酵母种群③制作血管栓塞模型④制作生态球⑤设计制作有关利用能源的模型与方案知识点汇总七年级(上册)第1章科学入门第1节科学在我们身边作为科学的入门,本节内容从自然界的一些奇妙现象入手,通过对这些自然现象的疑问,引发学生的探究兴趣,从而理解科学的本质——科学是一门研究各种自然现象,并寻找相应答案的学科。
浙教版初中科学知识点总结(完整版)浙教版科学七年纪(上)第一章科学入门一、科学在我们身边作为科学的入门,本节内容从自然界的一些奇妙现象入手,通过对这些自然现象的疑问,引发学生的探究兴趣,从而理解科学的本质——科学是一门研究各种自然现象,并寻找相应答案的学科。
观察、实验、思考是科学探究的重要方法。
科学技术的不断发展改变着世界,但是我们要辩证地来看待这个问题。
它对我们的生活既带来了正面的影响,也带来了负面的影响,从而理解学习科学知识的重要性,并使之更好地为人类服务。
二、实验和观察观察和实验是学习科学的基础,实验又是进行科学研究最重要的环节。
要进行实验,就要了解一些常用的仪器及其用途和实验室的操作规程。
试管:是少量试剂的反应容器,可以加热,用途十分广泛。
试管加热时要用试管夹(长柄向内,短柄向外,手握长柄)。
给试管内的液体加热时,液体体积不能超过试管容积的1/3,试管夹应夹在距离试管口1/3处。
加热时试管要倾斜45度。
,并先均匀预热,再在液体集中部位加热。
热的试管不能骤冷,以免试管破裂。
停表:用来测量时间,主要是测定时间间隔。
天平和砝码:配套使用,测量物体的质量。
电流表:测定电流的大小。
电压表:测定电压的大小。
显微镜:用来观察细胞等肉眼无法观察的微观世界的物质及变化。
酒精灯:是常用的加热仪器,实验室的主要热源。
使用时用它的外焰加热。
烧杯:能用于较多试剂的反应容器,并能配制、稀释溶液等。
表面皿:可暂时盛放少量的固体和液体。
药匙:用来取用少量固体。
玻璃棒:主要用于搅拌、引流、转移固体药品。
认识自然界的事物要从观察开始。
首先要有正确的观察态度,不能为了观察而观察,要明确观察目的,全面、细致地观察实验现象,通过比较、分析,正确地描述、记录实验现象。
由于人体感官具有局限性,所以运用感觉器官的观察——直接观察往往不能对事物做出可靠的判断。
为了能正确地进行观察,做出准确的判断,我们可以借助工具,扩大观察的范围和进行数据的测量。
新课标浙教版初一《科学》复习第一章科学入门科学技术在推进人类文明进步的同时,也会给人类带来负面影响。
实验是进行科学研究最重要的环节。
测量是一个将待测的量与公认的标准量进行比较的过程。
长度的单位是米,用“m”表示。
1米=106微米=109纳米测量步骤:放正确零刻度线对准被测物体的一端,刻度线紧贴物体看正确视线与刻度尺垂直,不能斜视体积是物体占有空间的大小。
固体体积的常用单位是立方米。
1000立方米=1000升1升=1000毫升1毫升=1立方厘米使用量筒测量液体的体积时,首先要看清它的测量范围和最小刻度。
测量前,量筒必须平放在桌面上。
大多数液体在静止时,液面在量筒内呈凹形。
读数时,视线要与凹形液面中央最低处向平。
物体的冷热程度称为温度。
常用的温度单位是摄氏度,用“℃”表示。
摄氏温度是这样规定的:把冰水混合物的温度定为0,水沸腾时的温度定为100。
0和100之间分为100等份,每一等份就表示1摄氏度。
零度以下,应读作零下多少摄氏度。
注意:使用温度计时,被测物体的温度不能超过温度计的量程,温度计的玻璃泡要与被测物体充分接触,一般不能将温度计从被测物体中拿出来读数(体温计除外),读数时视线要与温度计内液面相平。
物体质量的单位是千克,用“kg”表示。
正确使用托盘天平的方法是:1调平。
把天平放在水平台板上,把游码移到横梁标尺左端的“0”刻度线处。
调解横梁的平衡螺母,使指针对准分度盘中央刻度线,这是横梁平衡。
2称量。
把被测物体放在左盘里,用镊子向右盘里加减砝码并调节游码在横梁标尺上的位置,直到天平恢复平衡。
这时盘里砝码的总质量加上游码指示的质量值,就等于被测物体的质量。
3称量完毕,用镊子将砝码逐个放回砝码盒内。
注意:用天平称量时,不能用手去摸天平托盘或砝码;取放砝码时要使用镊子;不可把潮湿的物品或化学药品直接放在天平托盘上;加减砝码时要请拿轻放。
时间的单位是秒(s)1时=60分1分=60秒探究过程:提出问题—建立猜测和假设—制定计划—获取事实与证据—检验与评价—合作与交流。
浙教版中考科学必考知识点一、物理部分。
1. 力学。
- 运动和力。
- 机械运动:参照物的选取,速度的计算(v = s/t),匀速直线运动和变速直线运动的特点。
- 力的概念:力是物体对物体的作用,力的三要素(大小、方向、作用点),力的作用效果(改变物体的形状、改变物体的运动状态)。
- 牛顿第一定律:一切物体在没有受到力的作用时,总保持静止状态或匀速直线运动状态。
惯性是物体保持原有运动状态的性质,其大小只与物体的质量有关。
- 二力平衡:条件为同体、等值、反向、共线,平衡力与相互作用力的区别。
- 摩擦力:滑动摩擦力的大小与压力大小和接触面的粗糙程度有关(f=μ N),增大和减小摩擦的方法。
- 压强和浮力。
- 压强:固体压强p = F/S,液体压强p=ρ gh(h是深度),大气压强的存在和测量(托里拆利实验),流体压强与流速的关系(流速大的地方压强小)。
- 浮力:阿基米德原理F_浮 = G_排=ρ_液gV_排,物体的浮沉条件(比较F_浮和G的大小),浮力的计算(称重法F_浮 = G - F、阿基米德原理法、平衡法等)。
2. 电学。
- 电路。
- 电路的组成(电源、用电器、开关、导线),电路的三种状态(通路、断路、短路)。
- 串联电路和并联电路的特点:电流、电压、电阻的关系。
串联电路I =I_1=I_2,U = U_1 + U_2,R=R_1 + R_2;并联电路I = I_1+I_2,U = U_1 = U_2,1/R = 1/R_1+1/R_2。
- 电流表和电压表的使用:电流表串联在电路中,电压表并联在电路中,读数方法。
- 欧姆定律。
- 欧姆定律I=(U)/(R),变形公式U = IR和R=(U)/(I),伏安法测电阻的实验原理、电路图、实验步骤和数据处理。
- 电功率。
- 电能W = UIt,单位有焦耳(J)和千瓦时(kW·h),1kW·h =3.6×10^6J。
- 电功率P=(W)/(t)=UI,额定功率和实际功率的概念,用电器的铭牌标识。
中考科学知识点整理浙教版一、物理部分。
(一)声学。
1. 声音的产生与传播。
- 声音是由物体振动产生的,振动停止,发声也停止。
例如,敲响的音叉放入水中会溅起水花,说明音叉在振动发声。
- 声音的传播需要介质,固体、液体、气体都能传声,真空不能传声。
声音在不同介质中的传播速度不同,一般情况下,v_固体>v_液体>v_气体,在1个标准大气压和15℃时,声音在空气中的传播速度是340m/s。
2. 声音的特性。
- 音调:由发声体振动的频率决定,频率越高,音调越高。
例如,琴弦越短、越细、越紧,振动频率越高,音调越高。
- 响度:由发声体的振幅和距发声体的远近决定,振幅越大,响度越大;距离发声体越近,响度越大。
例如,用力敲鼓,鼓面振幅大,响度大。
- 音色:由发声体的材料、结构等因素决定,不同发声体发出声音的音色不同。
例如,我们能区分不同乐器演奏同一首曲子,就是因为它们的音色不同。
3. 噪声的危害和控制。
- 噪声的定义:从物理学角度看,噪声是发声体做无规则振动发出的声音;从环境保护角度看,凡是妨碍人们正常休息、学习和工作的声音,以及对人们要听的声音产生干扰的声音都属于噪声。
- 噪声的等级和危害:以分贝(dB)为单位来表示声音强弱的等级,0dB是人刚能听到的最微弱的声音;30 - 40dB是较为理想的安静环境;70dB会干扰谈话,影响工作效率;长期生活在90dB以上的噪声环境中,会影响听力。
- 控制噪声的途径:在声源处减弱(如给摩托车安装消声器)、在传播过程中减弱(如在道路两旁植树造林)、在人耳处减弱(如戴耳塞)。
(二)光学。
1. 光的直线传播。
- 光在同种均匀介质中沿直线传播,如小孔成像、日食、月食等现象都能用光的直线传播来解释。
- 光在真空中的传播速度c = 3×10^8m/s,光在空气中的传播速度近似等于在真空中的传播速度。
2. 光的反射。
- 光的反射定律:反射光线、入射光线和法线在同一平面内;反射光线和入射光线分居法线两侧;反射角等于入射角。
浙教版中考科学必考知识点一、物理部分。
1. 力学。
- 运动和力。
- 机械运动:知道参照物概念,能根据所选参照物判断物体的运动状态;理解速度的概念、公式(v = (s)/(t))及其单位换算(1m/s = 3.6km/h)。
- 力:力的概念、单位(牛顿,N);力的作用效果(使物体发生形变、改变物体的运动状态);力的三要素(大小、方向、作用点);力的示意图画法。
- 牛顿第一定律:一切物体在没有受到力的作用时,总保持静止状态或匀速直线运动状态;惯性概念(物体保持原来运动状态不变的性质),能用惯性知识解释生活中的现象。
- 二力平衡:二力平衡的条件(同体、等值、反向、共线),能判断物体是否处于二力平衡状态,并能根据二力平衡条件进行简单计算。
- 压强。
- 压力:压力的概念,压力与重力的区别与联系。
- 压强:压强的定义(p=(F)/(S))、单位(帕斯卡,Pa);增大和减小压强的方法及其在生活中的应用。
- 液体压强:液体压强的特点;液体压强公式(p = ρ gh)及其应用;连通器原理(连通器里的液体不流动时,各容器中的液面高度总是相同的)及其应用(如茶壶、船闸等)。
- 浮力。
- 浮力:浮力的概念(浸在液体或气体中的物体受到向上的力);阿基米德原理(F_浮=G_排=ρ_液gV_排)及其应用;物体的浮沉条件(比较物体重力和浮力大小关系,F_浮>G时物体上浮,F_浮 = G时物体悬浮,F_浮时物体下沉)及其应用(如轮船、潜水艇等原理)。
2. 电学。
- 电路。
- 电荷与电流:摩擦起电现象、两种电荷(正电荷和负电荷)及其相互作用规律(同种电荷相互排斥,异种电荷相互吸引);电流的概念、单位(安培,A);电路的组成(电源、用电器、开关、导线);电路图的画法;通路、断路和短路的概念。
- 串联电路和并联电路:串联电路和并联电路的特点(电流、电压、电阻关系);能识别和连接简单的串联电路和并联电路;会根据串联电路和并联电路的特点进行简单的电路计算。
浙教版初中科学知识点总结(完整版)浙教版科学七年纪(上)第一章科学入门一、科学在我们身边作为科学的入门,本节内容从自然界的一些奇妙现象入手,通过对这些自然现象的疑问,引发学生的探究兴趣,从而理解科学的本质——科学是一门研究各种自然现象,并寻找相应答案的学科。
观察、实验、思考是科学探究的重要方法。
科学技术的不断发展改变着世界,但是我们要辩证地来看待这个问题。
它对我们的生活既带来了正面的影响,也带来了负面的影响,从而理解学习科学知识的重要性,并使之更好地为人类服务。
二、实验和观察观察和实验是学习科学的基础,实验又是进行科学研究最重要的环节。
要进行实验,就要了解一些常用的仪器及其用途和实验室的操作规程。
试管:是少量试剂的反应容器,可以加热,用途十分广泛。
试管加热时要用试管夹(长柄向内,短柄向外,手握长柄)。
给试管内的液体加热时,液体体积不能超过试管容积的1/3,试管夹应夹在距离试管口1/3处。
加热时试管要倾斜45度。
,并先均匀预热,再在液体集中部位加热。
热的试管不能骤冷,以免试管破裂。
停表:用来测量时间,主要是测定时间间隔。
天平和砝码:配套使用,测量物体的质量。
电流表:测定电流的大小。
电压表:测定电压的大小。
显微镜:用来观察细胞等肉眼无法观察的微观世界的物质及变化。
酒精灯:是常用的加热仪器,实验室的主要热源。
使用时用它的外焰加热。
烧杯:能用于较多试剂的反应容器,并能配制、稀释溶液等。
表面皿:可暂时盛放少量的固体和液体。
药匙:用来取用少量固体。
玻璃棒:主要用于搅拌、引流、转移固体药品。
认识自然界的事物要从观察开始。
首先要有正确的观察态度,不能为了观察而观察,要明确观察目的,全面、细致地观察实验现象,通过比较、分析,正确地描述、记录实验现象。
由于人体感官具有局限性,所以运用感觉器官的观察——直接观察往往不能对事物做出可靠的判断。
为了能正确地进行观察,做出准确的判断,我们可以借助工具,扩大观察的范围和进行数据的测量。
第一章科学入门一、科学在我们身边作为科学的入门,本节内容从自然界的一些奇妙现象入手,通过对这些自然现象的疑问,引发学生的探究兴趣,从而理解科学的本质——科学是一门研究各种自然现象,并寻找相应答案的学科。
观察、实验、思考是科学探究的重要方法。
科学技术的不断发展改变着世界,但是我们要辩证地来看待这个问题。
它对我们的生活既带来了正面的影响,也带来了负面的影响,从而理解学习科学知识的重要性,并使之更好地为人类服务。
二、实验和观察观察和实验是学习科学的基础,实验又是进行科学研究最重要的环节。
要进行实验,就要了解一些常用的仪器及其用途和实验室的操作规程。
试管:是少量试剂的反应容器,可以加热,用途十分广泛。
试管加热时要用试管夹(长柄向内,短柄向外,手握长柄)。
给试管内的液体加热时,液体体积不能超过试管容积的1/3,试管夹应夹在距离试管口1/3处。
加热时试管要倾斜45度,并先均匀预热,再在液体集中部位加热。
热的试管不能骤冷,以免试管破裂。
停表:用来测量时间,主要是测定时间间隔。
天平和砝码:配套使用,测量物体的质量。
电流表:测定电流的大小。
电压表:测定电压的大小。
显微镜:用来观察细胞等肉眼无法观察的微观世界的物质及变化。
酒精灯:是常用的加热仪器,实验室的主要热源。
使用时用它的外焰加热。
烧杯:能用于较多试剂的反应容器,并能配制、稀释溶液等。
表面皿:可暂时盛放少量的固体和液体。
药匙:用来取用少量固体。
玻璃棒:主要用于搅拌、引流、转移固体药品。
认识自然界的事物要从观察开始。
首先要有正确的观察态度,不能为了观察而观察,要明确观察目的,全面、细致地观察实验现象,通过比较、分析,正确地描述、记录实验现象。
由于人体感官具有局限性,所以运用感觉器官的观察——直接观察往往不能对事物做出可靠的判断。
为了能正确地进行观察,做出准确的判断,我们可以借助工具,扩大观察的范围和进行数据的测量。
三、长度和体积的测量测量和观察是我们进行科学探究的基本技能。
所谓测量是指将一个待测的量和一个公认的标准量进行比较的过程。
根据不同的测量要求,测量对象,我们应能选用合适的测量工具和测量方法,尽可能使用国际公认的主单位——即公认的标准量。
1、长度的测量。
国际公认的长度主单位是米,单位符号是m。
了解一些常用的长度单位,并掌握它们之间的换算关系。
l千米(km)=1000米(m)1米(m)=10分米(dm)=100厘米(cm)=1000毫米(mm)=106微米(m)=109纳米(nm)测量长度使用的基本工具是刻度尺。
正确使用刻度尺的方法是本节的重点和难点。
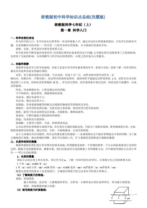
(1)了解刻度尺的构造。
观察:零刻度线最小刻度值:读出每一大格数值和单位,分析每一小格所表示的长度和单位,即为最小刻度值。
量程:所能测量的最大范围。
(2)使用刻度尺时要做到:*放正确:零刻度线对准被测物体的一端,刻度尺紧靠被测量的物体(垂直于被测物体)。
思考:刻度尺放斜了造成的测量结果是什么?(读数偏大)零刻度线磨损了怎么办?(找一清晰的刻度线作为零刻度线,如图所示,但读数时要注意)*看正确:眼睛的视线要与尺面垂直。
思考:视线偏左和偏右时,读数会怎样?(视线偏左读数偏大,视线偏右读数偏小)*读正确:先读被测物体长度的准确值,即读到最小刻度值,再估读最小刻度的下一位,即估计值。
数值后面注明所用的单位——没有单位的数值是没有意义的。
*记正确:记录的数值=准确值+估计值+单位了解测量所能达到的准确程度是由刻度尺的最小刻度值决定的。
根据实际测量的要求和测量对象,会选择合适的测量工具和测量方法。
了解卷尺、皮尺的用途。
知道指距、步长可以粗略测量物体长度,声纳、雷达、激光也可以用来测距。
(3)长度的特殊测量法。
*积累取平均值法:利用积少成多,测多求少的方法来间接地测量。
如:测量一张纸的厚度、一枚邮票的质量、细铁丝的直径等。
*滚轮法:测较长曲线的长度时,可先测出一个轮子的周长。
当轮子沿着曲线从一端滚到另一端时,记下轮子滚动的圈数。
长度二周长X圈数。
如:测量操场的周长。
*化曲为直法:测量一段较短曲线的长,可用一根没有弹性或弹性不大的柔软棉线一端放在曲线的一端处,逐步沿着曲线放置,让它与曲线完全重合,在棉线上做出终点记号。
用刻度尺量出两点间的距离,即为曲线的长度。
如:测量地图上两点间的距离。
*组合法:用直尺和三角尺测量物体直径。
2、体积的测量。
体积是指物体占有的空间大小。
固体体积常用的单位是立方米(m 3),还有较小的体 积单位,如立方分米(dm 3),立方厘米(cm 3),立方毫米(mm 3)等。
液体体积常用的单位有升(L )和毫升(ml )。
它们之间的换算关系是:1立方米=103立方分米=106立方厘米=109立方毫米1升=l 立方分米=1000毫升=1000立方厘米我们有时还会听到“cc ”,lcc =lcm 3对于一些规则物体体积的测量,如立方体、长方体体积的测量,是建立在长度测量的基础上,可以直接测量,利用公式求得。
如果是测量液体体积,可用量筒或量杯直接测量。
在使用量筒和量杯时应注意:1)放平稳:把量筒和量杯放在水平桌面上。
2)观察量程和最小刻度值。
3)读正确:读数时,视线要垂直于筒壁并与凹形液面中央最低处相平。
俯视时,读数偏大;仰视时,读数偏小。
对于不规则物体体积的测量,如小石块,则可利用量筒和量杯间接测量。
水物+水物-=V V V3、面积的测量。
规则物体的面积测量与规则物体体积的测量一样,是建立在长度测量的基础上。
不规则物体的面积测量有割补法、方格法等。
方格法测量不规则物体的面积:1)测出每一方格的长和宽,并利用长和宽求出每一方格的面积。
2)数出不规则物体所占的方格数:占半格以上的算1格,不到半格的舍去。
3)面积=每一方格的面积×总的方格数。
四、温度的测量物体的冷热程度用温度来表示。
温度的常用单位是摄氏度,单位符号是℃。
人为规定冰水混合物的温度为0℃,一个标准大气压下沸水的温度为100℃。
在O ℃和100℃之间分成100小格,则每一小格为l ℃。
通常我们认为冷的物体温度低,热的物体温度高。
但是光凭感觉来判断物体的温度高低容易发生错误,不能客观地反映实际物体温度的高低,这时需要借助温度计。
温度计是根据液体热胀冷缩的原理制成的。
上面有刻度,内径很细,但粗细均匀。
下有一个玻璃泡,装有液体。
常用的液体温度计有水银温度计、酒精温度计、煤油温度计等。
在使用液体温度计时,要注意以下几点:1)测量前,选择合适的温度计。
切勿超过它的量程。
2)测量时,手握在温度计的上方。
温度计的玻璃泡要与被测物体充分接触,但不能碰到容器壁。
温度计的玻璃泡浸人被测液体后,不能立即读数,待液柱稳定后再读数。
3)读数时,不能将温度计从被测液体中取出。
视线应与温度计内液面相平。
4)记录时,数据后面要写上单位。
体温计是一类特殊的温度计。
测量范围从35℃-42℃。
玻璃泡容积大而内径很细。
当温度有微小变化时,水银柱的高度发生显著变化。
由于管径中间有一段特别细的弯曲,体温计离开人体后,细管中的水银会断开,所以它离开人体后还能表示人体的温度。
使用体温计后,要将体温计用力甩几下,才能把水银甩回到玻璃泡中。
随着科技的不断发展,更先进的测温仪器和方法也不断出现。
如电子温度计、金属温度计、色带温度计、光测温度计(在SARS期间发挥巨大的作用)、辐射温度计、卫星的遥感测温、光谱分析等。
五、质量的测量在日常生活中,我们要哟接触到大量的物体,一切物体都是由物质组成的。
物体所含物质的多少叫质量。
物体的质量是由物体本身决定的。
所含的物质越多,其质量就越大。
质量具有以下属性:不随物体的形状、状态、温度、位置的变化而变化。
国际上质量的主单位是千克,单位符号是kg。
常用的单位还有吨,符号t;克,符号g;毫克,符号mg。
它们之间的换算是:1吨=1000千克 I千克=1000克=106毫克常用的质量单位和中国传统质量单位的换算关系是:1千克=1公斤 1斤=500克 1两=50克测量质量的常用工具有电子秤、杆秤、磅秤等。
(弹簧秤不是测量质量的工具)实验室中常用托盘天平来测量质量。
了解托盘天平的基本构造:分度盘指针托盘横梁横梁标尺游码珐码底座平衡螺母使用托盘天平时要注意以下事项:(1)放平:将托盘天平放在水平桌面上。
(2)调平:将游码拨至“0”刻度线处。
调节平衡螺母,使指针对准分度盘中央刻度线,或指针在中央刻度线左右小范围等幅摆动。
思考:当指针偏转时,应如何调节平衡螺母?指针偏左,平衡螺母向右(外)调;指针偏右,平衡螺母向左(里)调。
(3)称量:左盘物体质量=右盘砝码码总质量+游码指示的质量值加砝码时,先估测,用镊子由大加到小,并调节游码直至天平平衡。
不可把潮湿的物品或化学药品直接放在天平托盘上(可在两个盘中都垫上大小质量相等的两张纸或两个玻璃器皿)。
(4)整理器材:用镊子将砝码放回砝码盒中,游码移回“0”刻度线处。
思考:如果物体和砝码放置的位置反了,这时怎样求得物体的实际质量?将上述公式变为左盘砝码质量=右盘物体质量+游码指示的质量值求解。
六、时间的测量在自然界中,任何具有周期性的运动都能用来测量时间。
古时,人们常用日晷、燃香、沙漏等方法来计时。
现在人们常用钟、表等先进的仪器来测量时间。
时间的主单位是秒,单位符号是s 。
常用的单位还有分、时、天、月、年。
时间的基本换算关系是:I天=24小时 l小时=60分钟=3600秒时间通常包含两层含义:时刻和时间间隔。
时刻指的是时间的一个点,如10:00;时间间隔指的是一段时间,如课间休息10分钟。
实验室中常用来计时的工具是停表,有机械停表和电子停表。
电子停表的准确值可以达到0.01秒。
机械停表在读数时,要分别读出分(小盘:转一圈15分钟)和秒(大盘:转一圈30秒),并将它们相加。
它的准确值为0.1秒。
七、科学探究理解科学的本质,它的核心是探究。
知道科学探究的基本过程:提出问题——建立猜测和假设——制定计划——获取事实和证据——检验与评价——合作与交流能完成简单的科学探究方案设计和过程实施。
第二章观察生物走进这一章,你就轻轻推开了生物世界的大门,首先你将会认识和接触到形形色色的各种生物,熟悉它们的外形特征和生活习性,明确它们的类别;其次通过对生物微观世界的了解,你将逐渐建立生物个体的结构层次概念;最后让我们再放眼生物的整个生活环境,理解生物对环境的适应性和保护生物多样性的重要性。
一、生物与非生物1、生物与非生物的区别。
生物的特征也就是生物与非生物区别的最基本标准,即生物的基本组成单位是蛋白质和核酸;生物能进行呼吸;生物能排出体内产生的废物,能与外界环境进行物质和能量交换,因此能通过新陈代谢实现自我更新;生物能对外界刺激作出反应,并适应周围的环境;生物能进行生长和繁殖,并能将自身的遗传物质传递给后代。