深基坑工程的质量监理控制措施
- 格式:doc
- 大小:22.00 KB
- 文档页数:7
深基坑施工监理控制的主要内容及方法及重点监控措施一、深基坑概述:开挖深度超过5m(含5m)的基坑(槽)开挖深度虽未超过5m,但地质条件、周围环境和地下管线复杂,或影响毗邻建筑(构筑)物安全的基坑(槽)的土方开挖。
二、深基坑施工监理控制的主要内容及方法施工准备阶段一)周边环境调查、充分掌握风险控制重点根据住建部《地铁与地下工程风险管理指南》要求,项目开工前各方必须对周边环境进行调查。
1、地下管线情况2、地下建(构)筑物情况3、周围建筑(构)物情况4、地下水位及地质情况5、其它注意事项:1、对照设计图及现场情况逐一核查,并留下完整的核查记录及影像资料。
2、核查必须会同相关参加方一同进行,不能遗留。
3、对存在问题的建(构)筑物,必须进行相关证据保存和鉴定资料。
4、通过风险核查,为制定相应的监理措施打下基础,且融入安全风险监理细则中去。
二)审查深基坑相关施工方案(一)需要专家论证的方案·超过一定规模条件的基坑工程专项施工方案应按规定组织专家论证1、开挖深度超过5m(含5m)的基坑(槽)的土方开挖、支护、降水工程。
2、开挖深度虽未超过5m,但地质条件、周围环境和地下管线复杂,或影响毗邻建筑(构筑)物安全的基坑(槽)的土方开挖、支护、降水工程。
土方开挖、支护、降水工程。
★基坑周边环境或施工条件发生变化,专项施工方案应重新进行审核、审批3、混凝土模板支撑工程:搭设高度8m及以上;搭设跨度18m及以上,施工总荷载15kN/m2及以上;集中线荷载20kN/m2及以上。
承重支撑体系:用于钢结构安装等满堂支撑体系,承受单点集中荷载700Kg 以上。
4、起重吊装及安装拆卸工程(1)采用非常规起重设备、方法,且单件起吊重量在100kN及以上的起重吊装工程。
(2)起重量300kN及以上的起重设备安装工程;高度200m及以上内爬起重设备的拆除工程。
5、其它需要专家论证的方案(监测、降水等)。
注意事项:1、基坑工程施工前应根据《危险性较大的分部分项工程安全管理办法>(建质(2009) 87号)13号)文件规定,由施工企业技术部门组织本单位施工技术、安全、质量等部门的专业技术人员进行审核,经审核通过的,由施工企业技术负责人签字,加盖单位法人公章后报监理企业,由项目总监理工程师审核签字并加盖执业资格注册章。
规章制度-建筑深基坑工程监理控制要点与实践
建筑深基坑工程监理是指对建筑深基坑工程的施工过程进行监督和控制,确保工程的
质量和安全。
在进行深基坑工程监理控制时,需要遵守一定的规章制度,以下是一些
建筑深基坑工程监理控制的要点和实践:
1. 建立监理组织:在深基坑工程施工前,应建立专门的监理组织,由具有相关专业资
质和经验的工程师组成,负责工程的监理和控制工作。
2. 完善施工方案:监理工程师应仔细审查和完善深基坑工程的施工方案,确保施工方
案科学合理,符合相关的规范和标准。
3. 监督施工现场:监理工程师应定期进行施工现场的巡视和检查,确保施工过程中符
合施工方案和设计要求,监测施工过程中可能出现的问题,及时进行整改。
4. 控制施工质量:监理工程师应对施工质量进行严格把关,确保各项施工工作符合质
量标准,如土方开挖、基坑支护、钢筋混凝土浇筑等。
5. 做好监测与测试:监理工程师应监督施工单位对基坑工程进行监测与测试,如土体
位移、地下水位变化等,及时发现问题并采取措施进行调整。
6. 保证安全施工:监理工程师应督促施工单位加强安全防护措施,确保施工作业的安
全性,包括施工人员的安全、防止地质灾害和事故的发生等。
7. 做好文件记录:监理工程师应做好施工过程的文件记录,包括施工日志、监测报告、质量检测报告等,以备后期的审查和评估。
8. 协调解决问题:在施工过程中,监理工程师应及时与施工单位、设计单位和业主进
行沟通和协调,解决施工过程中的问题和矛盾。
以上是建筑深基坑工程监理控制的一些要点和实践,通过执行规章制度和做好监理工作,可以有效地确保深基坑工程的质量和安全。
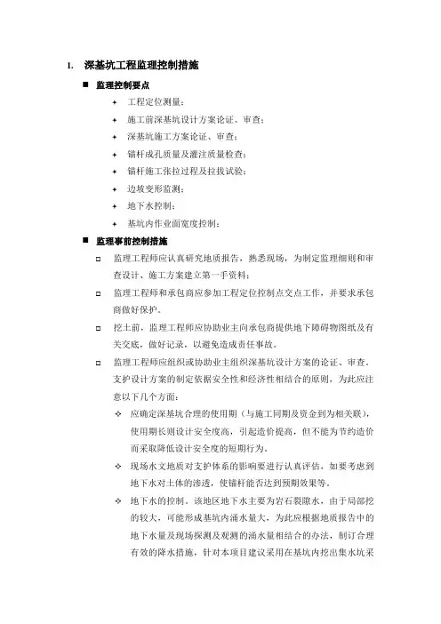
1.深基坑工程监理控制措施⏹监理控制要点✦工程定位测量;✦施工前深基坑设计方案论证、审查;✦深基坑施工方案论证、审查;✦锚杆成孔质量及灌注质量检查;✦锚杆施工张拉过程及拉拔试验;✦边坡变形监测;✦地下水控制;✦基坑内作业面宽度控制;⏹监理事前控制措施☐监理工程师应认真研究地质报告,熟悉现场,为制定监理细则和审查设计、施工方案建立第一手资料;☐监理工程师和承包商应参加工程定位控制点交点工作,并要求承包商做好保护。
☐挖土前,监理工程师应协助业主向承包商提供地下障碍物图纸及有关交底,做好记录,以避免造成责任事故。
☐监理工程师应组织或协助业主组织深基坑设计方案的论证、审查。
支护设计方案的制定依据安全性和经济性相结合的原则,为此应注意以下几个方面:✧应确定深基坑合理的使用期(与施工同期及资金到为相关联),使用期长则设计安全度高,引起造价提高,但不能为节约造价而采取降低设计安全度的短期行为。
✧现场水文地质对支护体系的影响要进行认真评估,如要考虑到地下水对土体的渗透,使锚杆能否达到预期效果等。
✧地下水的控制。
该地区地下水主要为岩石裂隙水,由于局部挖的较大,可能形成基坑内涌水量大,为此应根据地质报告中的地下水量及现场探测及观测的涌水量相结合的办法,制订合理有效的降水措施,针对本项目建议采用在基坑内挖出集水坑采用经计算的水泵抽水外排的方法。
✧确定好边坡可能的最大荷载。
本工程基坑开挖后,周围的作业面上允许堆放的材料等要经过分析、测算,作为设计荷载依据之一,同时应考虑爆破振动的影响。
✧深基坑设计方案必须报送大连市建委专家组审批后方可实施。
✧深基坑施工方案的论证、审查。
监理工程师对承包单位编制的深基坑施工方案应组织论证和审查,要做到对主要施工方法、技术质量措施、基坑监测计划、安全、劳力、机械设备等全面审核,重点审核施工方法,技术、质量、安全保证措施,并检查督促落实。
审核主要内容:➢对该场地工程地质、水文勘探报告的读后认识及体会,并依此制定相应的技术措施。
基坑支护工程质量控制措施一)深基坑支护工程质量控制工作方式1、基坑控制要则在基坑工程中,监理工作要严格按有关法规及制度:(1)协调建设单位和总承包单位对基坑附近的楼房、建(构)筑物、道路及地下管线等现状进行调查,并将调查的资料提供给设计、施工检测单位。
(2)组织各参建单位及市政、公用管线、检测等有关单位,介绍设计施工方案,施工可能产生的影响,征询相关单位意见,对可能受影响建筑物、道路及管线等作进一步检查,对可能发生争议的部位并作好记号与记录,收集相关资料。
(3)检查并掌握建设各方提供的,尤其是勘察设计及施工、监测等单位提供的建设资料。
(4)检查和督促设计、施工、监测方案的实施;(5)检查和督促现场质量保证体系和经过批准的施工组织及各项建设措施的落实情况。
对于超过5m的深基坑,监理坚持提请专题审查及围护方案。
(6)检查和督促各项观察监测记录。
2、具体预控要求及措施在具体监理工作中,还应深入关注并预控如下方面内容:(1)基坑施工应关注的监测工作监测工作是获取施工异常资料的重要手段,监理要主动介入。
1)监测准备阶段方面:①分析基坑围护方案及施工方案,并提出针对性措施,了解勘察报告中的土层分布情况和地下管线及地下水位情况,关注承压水对透水层的影响及基坑突涌的可能性,建议施工方采取相应措施防范;②基坑工程施工前,监理重点关注有资质的监测专业单位制定监测方案,并随时参与对监测资料的分析。
监测方案应包括:监测项目、监测方法与精度要求、测点布置、监测仪器、报警指标、观测频率等;③施工前监理应参与对周围建筑物和有关设施的现状、裂缝开展情况进行调查,埋设基准点在确定其已稳定时可投入使用,施工中应有保护基准点措施;④主要的监测仪器除精度满足设计要求外,应经国家法定计量单位检验、校正合格。
并配备专业测量监理师和监测单位配合,互通信息并注意反馈。
2)要关注对监测的重要指标的关注方面:①围护结构施工和基坑开挖期间,监测单位观测频率一般应每天进行,当达到报警指标或观测值变化速率加快或出现危险征兆时,应特别关注观测值。
深基坑安全检查重点及控制措施重点安全检查施工方案:1.对于危险性较大的分部分项工程基础施工,必须有支护方案或施工组织设计。
对于超过一定规模的危险性较大的分部分项工程,应组织专家进行论证。
所有支护方案或施工组织设计必须经过审批合格。
2.针对地质情况及周边环境,基坑支护方案或施工组织设计必须明确针对性的措施,如降水方案、监测方案、挖土方案等。
必须明确控制参数,如周边建筑物沉降报警值、管线及路面沉降报警值、坑口位移报警值、支撑应力报警值、坑边堆最大值、监测周期、监测频率等。
3.开挖深度超过5m的基坑或开挖深度虽未超过5m,但地质情况和周边环境较复杂的基坑,必须由具有资质的设计单位进行专项支护设计。
4.支护设计方案或施工组织设计必须按照企业内部管理规定进行审批。
临边防护及安全通道:1.对于深度超过2m的基坑,坑边必须设置防护栏杆,并且用密目网封闭。
栏杆立杆应与便道预埋件电焊连接。
宜采用48钢脚手管,表面喷黄漆标识。
2.基坑必须设置符合相关规范要求的牢固安全通道。
3.坑口应砖砌翻口,防止坑边碎石和坑外水进入坑内。
对于取土口、栈桥边、行人支撑边等部位必须设置符合要求的安全防护设施。
坑壁支护:1.进行放坡开挖的基坑,放坡比例必须符合支护方案或施工组织设计要求。
应根据地质报告对边坡稳定性进行计算。
基坑成型验收合格后及时施工,严禁长时间不施工。
有支护要求的基坑,基坑成型后应及时支护。
坡边宜采用钢丝网细石砼护坡。
2.特殊支护结构的施工质量必须符合支护方案和支护设计的要求,如土钉支护的土钉锚内注浆量、喷射砼的厚度、每皮土开挖的厚度等,又如换撑的部位等。
3.通过监测和观察,发现支护体系发生异常变化时(如监测值超过报警值、变化速率突然变大、坑壁突然渗水或漏水等),必须及时分析原因,制定和实施相应的措施。
排水措施:1.坑内、坑外必须采取有效的排水措施。
根据支护方案及支护设计或施工组织设计要求,应对坑内进行轻型井点降水或其他方法降水。
深基坑支护施工中监理工作控制要点目录一、总则 (3)1. 监理工作目的 (4)2. 监理工作原则 (5)3. 监理工作范围 (6)二、监理工作组织与职责 (7)1. 监理组织结构 (8)2. 监理人员职责 (9)3. 监理人员配置标准 (10)三、深基坑支护方案审查 (11)1. 审查依据 (12)2. 审查内容 (13)3. 审查流程 (14)4. 审查结论与建议 (15)四、施工过程质量控制 (16)1. 施工材料质量监控 (17)2. 施工工艺过程监控 (18)3. 施工设备使用监控 (19)4. 施工现场安全监控 (20)5. 施工进度管理监控 (21)五、深基坑支护工程验收及质量评估 (23)1. 验收程序 (24)2. 验收标准 (25)3. 质量评估方法 (26)4. 问题整改与验收结论 (27)六、监理工作记录与台账管理 (27)1. 监理日志填写规范 (29)2. 监理月报编制要求 (30)3. 监理档案归档整理 (30)4. 工程质量问题追溯与反馈 (32)七、风险预警与应急处理 (33)1. 风险识别与评估 (34)2. 风险预防措施 (35)3. 应急预案制定 (36)4. 应急演练与实施 (37)八、培训与交流 (38)1. 监理人员培训计划 (39)2. 监理人员继续教育 (40)3. 监理经验交流活动 (41)4. 行业动态与政策解读 (42)一、总则深基坑支护施工是土木工程建设中的重要环节,其施工质量直接关系到建筑物的安全稳定。
为确保深基坑支护施工的质量、安全、进度和投资效益,监理工作在此过程中发挥着至关重要的作用。
本文档旨在明确深基坑支护施工中监理工作的控制要点,规范监理行为,确保工程顺利进行。
在深基坑支护施工过程中,监理工作应遵循国家相关法律法规、技术规范及工程合同条款,坚持科学、公正、独立、严谨的工作态度,确保监理工作的有效性。
监理人员应具备丰富的理论知识和实践经验,熟悉施工图纸,了解工程实际情况,掌握地质勘察资料,为深基坑支护施工提供有力的技术支持和监督保障。
深基坑工程施工监理预控措施1.选址勘测深基坑工程施工前,应进行详细的选址勘测工作。
选址勘测应包括地质勘探、地下水勘测、地下管网勘测等工作。
通过选址勘测,可以了解到地基土体的特点,包括土层的分布、厚度、强度等。
此外,还可以了解到地下水位的情况和周边的地下管网。
这些信息将为后续的施工工作提供重要的依据。
2.工程设计深基坑工程施工前,应进行综合的工程设计。
工程设计应包括基坑支护结构、土方开挖、斜坡稳定等方面的设计。
工程设计应充分考虑到地基土体的特性,选择合适的支护结构和施工方式。
此外,还应将地下水位、周边建筑物的影响等因素纳入考虑范围,确保工程的安全和稳定性。
3.施工方案深基坑工程施工前,应制定详细的施工方案。
施工方案应包括土方开挖、基坑支护、地下水处理等方面的内容。
施工方案应根据地基土体的特点和工程设计的要求,合理选择开挖方式和支护措施。
此外,还应制定详细的施工工艺,包括高支撑、地下水抽排等措施,确保施工的安全和顺利进行。
4.监控仪器深基坑工程施工过程中,应安装必要的监控仪器。
监控仪器主要包括测斜仪、监测孔、灌浆压力计等。
监控仪器的安装可以实时监测基坑的变形情况、地下水位的变化等。
通过监测数据的分析,可以及时发现施工过程中的问题,采取相应的措施进行调整和修正。
5.施工流程控制深基坑工程施工期间,应严格控制施工流程。
施工流程控制主要包括土方开挖、支护施工、灌浆处理等环节。
土方开挖应按照设计要求和支护要求进行,避免过度开挖导致坍塌。
支护施工应按照设计要求进行,确保基坑的稳定和安全。
灌浆处理应根据地基土体的情况进行,确保施工质量和效果。
总之,深基坑工程施工监理预控措施是确保工程施工过程中质量和安全的重要措施。
通过选址勘测、工程设计、施工方案、监控仪器、施工流程控制等方面的预控措施,可以及时发现和解决施工过程中的问题,确保工程的顺利进行。
同时,施工监理应严格按照监理规范和相关法律法规进行,确保监理工作的科学性和专业性。
深基坑施工安全监理控制要点以地铁深基坑开挖施工监理为例,对深基坑施工控制要点进行了介绍。
从深基坑施工的基坑开挖、支撑安装及制作、降水控制、监控量测结果等几个方面介绍了深基坑安全监理控制要点,以解决深基坑的施工安全监理问题,保证基坑施工安全。
地铁施工是个高风险行业,如何确保安全施工是监理的重要职责。
实践说明,通过监理企业的强化管理和施工企业实施各种安全管理措施,能够确保工程建设的安全性。
现将地铁车站深基坑施工中安全监理控制过程的一些做法和体会奉上,供各位同仁探讨。
我单位共监理三个车站,主体均为明挖二层岛式车站,双柱三跨箱型框架结构,设计埋深均为16m左右。
进场后监理人员首先熟悉图纸,分析危险源,针对危险源编制了监理规划和监理细则,并组织实施。
截止目前车站均已顺利封顶,无安全事故发生。
回顾在基坑施工过程中的监理工作,其中开挖、降水、支撑是决定基坑施工成败的关键工序,是深基坑工程的主要危险源,现场监理人员应高度关注,具体如下:1基坑开挖过程的控制要点:(1)基坑开挖必须按设计要求分段开挖。
每段开挖完成后尽快支撑。
(2)车站端头井的开挖,应首先撑好标准段内的2根对撑,再挖斜撑范围内的土方,最后挖除坑内的其余土方。
对长度大于20m的斜撑,应先挖中间再挖两端。
(3)基坑开挖过程中严禁超挖,分层开挖的每一层开挖面标高不得低于该层支撑的底面或设计基坑底标高。
(4)基坑纵向放坡不得大于安全坡度,并进行必要的人工修坡。
应对暴露时间较长或可能受暴雨冲刷的纵坡采用坡面保护措施,严防纵向滑坡。
(5)开挖过程中应及时封堵或疏导墙体上的渗漏点。
(6)坑底开挖与底板施工。
a.设计坑底标高以上30cm的土方,应采用人工开挖。
b.坑底应设集水坑,以及时排除坑底积水。
c.在开挖到底后,必须在设计规定时间内浇筑混凝土垫层。
d.必须在设计规定的时间内浇筑钢筋混凝土底板。
2支撑安装和制作要点(1)在开挖每一层的每小段的过程中,当开挖出一道支撑的位置时,即在支撑两端墙面上测定出该道支撑两端与或围檩的接触点,以保证支撑与墙面垂直且位置准确。
深基坑工程监督方案深基坑工程监督旨在保证工程施工质量,确保工程安全、顺利地完成。
本文将对深基坑工程监督方案进行详细讨论。
一、监督范围深基坑工程监督范围包括施工前调查设计、施工过程监督和工程结束后的验收工作。
监督包括坚持设计方案的落实、确保施工资料的正确性、规范施工过程和组织验收。
同时,还应对可能出现的危险情况进行监督,并对监督过程进行记录和归档。
二、监督机构深基坑工程监督应由具有相应资质的监理单位负责。
监理单位应具备丰富的施工监理经验,有较强的监督能力和技术水平。
监理单位应遵循国家相关规定和标准,确保监督工作的科学性和规范性。
三、监督人员监督人员应当具备相关工程技术资质和专业知识。
监督人员应当了解施工方案、施工过程和施工方法,并能够准确判断施工过程中可能出现的问题。
监督人员应当在施工现场与相关工程人员进行配合,及时发现并解决施工过程中的问题。
四、监督内容(一)设计监督设计监督主要包括对深基坑工程施工图纸和施工方案的审查。
监督人员应当对施工图纸的合理性和安全性进行认真审查,对施工方案的可行性和工程质量进行严格评价。
同时,还应当对土建结构、施工工艺和施工设备进行审核。
(二)施工监督施工监督包括对深基坑工程施工过程的全面监督和检查。
监督人员应当对施工过程中的关键节点和重要工艺进行抽查和检查,确保施工质量和施工安全。
同时,还应当对施工人员的技术水平和作业情况进行监督和指导。
(三)安全监督安全监督是深基坑工程监督的重要内容。
监督人员应当加强对施工现场的安全管理和安全防护措施的监督。
监督人员还应当加强对施工设备的安全使用和施工过程中可能出现的安全隐患的掌握和处理。
(四)材料监督材料监督是深基坑工程监督的关键环节。
监督人员应当对进场材料的质量进行认真把关,确保材料的合格性和完整性。
监督人员还应当对施工设备的使用情况和运行状态进行检查和监督。
五、监督方法监督方法主要包括现场检查、工程资料的审查和资料收集分析。
监督人员应当针对工程施工的不同阶段,采取巡查、质量抽检、验收和检测等多种方式进行监督。
深基坑施工监理控制要点1. 深基坑施工的重要性说到深基坑施工,大家是不是会想起那些大机器轰隆隆的场景?没错,深基坑就像建筑工程的“大肚子”,如果没有它,后面的楼房可就没法稳稳当当地屹立在那儿了。
所以,基坑施工可不是小事一桩,监理控制更是重中之重。
想象一下,要是在基坑施工中出了纰漏,后果可想而知,整个工程就像一座沙子堆成的城堡,随时可能垮掉。
1.1 基坑监理的责任那么,监理的责任到底是什么呢?简单来说,监理就像是工地上的“警察”,负责确保一切按规章制度来。
有句话说得好,“不怕一万,就怕万一”,所以监理可得时刻保持警觉。
无论是安全措施、施工质量还是工人操作,监理都得时刻关注。
万一出了问题,可就得“背锅”了。
1.2 基坑施工的风险而谈到风险,这就像吃火锅时不小心把辣椒撒得满桌子都是,令人措手不及。
基坑施工的风险可不少,有土体坍塌、水位变化、甚至是邻近建筑的沉降等。
这样一来,监理就得像大厨一样,得随时观察锅里的情况,确保不会烫到自己,也不能让别人受到影响。
2. 监理控制的关键要素监理控制可不是随便说说,它有很多关键要素,下面我们就来聊聊这些“干货”。
2.1 施工方案的审查首先,施工方案的审查可是第一步。
就好比做菜之前得先看食谱,看看材料是否齐全,步骤是否清晰。
在基坑施工中,监理要仔细审查施工方案,确保每个细节都考虑周到,避免后期的麻烦。
有些小细节就像调料,少了会让整道菜失色,多了反而腻。
2.2 现场管理和沟通接下来,现场管理和沟通也非常关键。
要是施工队伍之间沟通不畅,那可真是“看了让人心塞”的局面。
监理就像桥梁,必须把各方的声音传递出去,确保大家齐心协力。
有时,施工现场就像一场大型合唱,监理要确保每个人的音符都在正确的位置,不然就变成了“走音”的调调。
3. 常见的问题与解决办法当然,施工中难免会遇到一些问题,这个时候,监理的“火眼金睛”就显得尤为重要了。
3.1 土体坍塌的预防首先是土体坍塌的问题,这可是大忌。
浅析深基坑支护工程监理工作要点及监控措施摘要:随着我国城市化建设的不断推进,高层建筑、轨道交通以及具有现代交通和商业等功能的地下综合体建设如火如荼,大城市的发展对地下空间的利用需求日益提高。
深基坑工程是地下空间开发的关键工程,其施工安全监理十分重要。
反过来,大型市政基础设施、高层建筑的建设也极大地促进了深基坑工程施工技术和安全监理的进步和发展。
关键词:深基坑;工程监理;工作要点1深基坑工程概述随着我国建筑行业的不断发展,高层和超高层建筑的建设已成为房屋建筑工程的主要组成部分,且多数建筑都会有一层或多层地下室,所以深基坑施工已成为必然。
深基坑工程的安全管理也成为项目监理工作的重要内容,在监理工作中必须高度重视深基坑的施工安全,并在深基坑施工过程中及时做好事前、事中、事后的各项监理工作,落实深基坑的支护施工、基坑降水、土方开挖等各个环节的安全措施,确保深基坑施工、周边建(构)筑物、道路和地下管线等的安全。
2深基坑工程施工风险分析2.1支护体系破坏有时设计失误,如地质勘察报告和实际不一致,坑底被动区抗力不足时而未进行加固处理,未在设计文件中注明涉及危大工程的重点部位和环节;施工管理不规范,如超挖、超堆载、坑底深厚软土未处理、支撑架设不及时等;对深基坑工程的安全风险认识不足,导致监督管理不到位,未严格按方案要求施工,支护结构材料强度、几何尺寸不足,施工质量差;安全检查及巡视形同虚设。
诸如此类因素均可能导致深基坑支护体系破坏,如围护结构抗剪、抗弯强度不足而折断;围护体整体倾覆或滑动失稳;围护结构发生踢脚破坏;坑内纵坡滑移,导致内支撑失稳等。
2.2土体渗透破坏水文地质条件复杂、降水效果差、基坑边地下管线渗漏、围护结构及止水帷幕质量差,特别是降雨后在基坑周边地下管线空间存留有高位水源等情况,易在岩土软弱结构面内形成特殊渗流通道,造成异常渗流作用,降低岩土抗剪强度、增加水土压力,发生坑壁流水流土破坏及基底突涌管涌等,导致基坑工程失稳破坏。
建筑工程深基坑施工监理控制要点摘要:本文就如何确保施工过程中的安全,高质量,高效率进行了探讨,为施工过程中的安全管理提供了一种有效的方法和规范。
首先,论文简要介绍了项目的背景和意义,以及项目监理在项目建设中的位置。
最后,根据项目实施情况,分析了项目实施过程中出现的一些问题,并提出了一些对策。
对每个关键节点,分别给出了对应的监测方法,并着重强调监测人员在监测过程中的作用和责任。
最后,本文总结了本文的工作,并指出了监测技术在深基坑施工中的重要意义和应用前景。
关键词:建筑工程;深基坑;施工监理;控制要点;质量控制一、引言因此,在施工过程中,应加强对深基坑的监测,以确保施工质量和安全。
随着城市化进程的加快和土地资源的日益紧张,深基坑工程已成为城市基础设施中的一项重要内容。
但是,由于深基坑工程的复杂性和高风险性,所以,在整个工程建设过程中,监理起着至关重要的作用。
在此基础上,结合工程实际,探讨了在深基坑施工过程中应注意的若干问题,旨在为相关单位在施工过程中的安全管理和质量控制提供一定的依据。
二、深基坑施工的背景与意义在建筑工程中,由于需要进行较深的基坑开挖,因此需要进行深基坑的建设。
这一技术在城市建设中发挥着重要的作用,目前已被广泛采用。
深基坑的开挖,支护,排水,回填等一系列工作。
其主要特点是:本文介绍了一种基于有限元法的深基坑支护方法。
由于基坑深度较大,因此在基坑施工中,基坑周围土体的稳定和支护结构的设计都有较高的要求。
在施工过程中,因地下水位较高而导致的水压力增大和土的稳定性降低。
深基坑的地质条件比较复杂。
由于各地区的地质条件差异较大,这主要体现在土层的类型、强度和厚度等方面。
然后,根据这些特征,给出了一种新的结构形式,并对其进行了分析。
通过对基坑开挖过程的分析,得出了基坑开挖对基坑开挖的影响规律。
例如,在深基坑开挖时,因地下水位的上升,可能导致土体失稳、坍塌等问题,对工程安全构成威胁。
在基坑开挖时,基坑周围土体的破坏将导致围护结构的破坏,进而对基坑的整体稳定性产生影响。
深基坑施工安全监理控制要点深基坑施工是指在建筑工程中,为了修建地下结构或深埋土方工程,需要特殊施工方法和技术的一种工程形式。
由于深基坑施工存在较高的风险和复杂性,因此安全监理控制是至关重要的。
本文将重点阐述深基坑施工安全监理控制的要点。
1. 施工前的安全准备措施在进行深基坑施工之前,必须进行详细的施工前安全准备。
首先,需要编制详细的施工方案和安全技术措施,并进行专业评审。
其次,要对工程现场进行全面的勘察和地质探查,了解地下构造和地层情况,以便合理选择施工方法和措施。
另外,还需制定应急预案和疏散方案,确保发生意外情况时能够及时有效地应对。
2. 地下水的控制与排水深基坑施工中,地下水是一个重要的因素,必须进行有效的控制和排水。
地下水的迅速泄露和突然涌入可能对工程构件造成严重损坏,甚至威胁工人的安全。
因此,在施工前需要进行地下水位的监测,确定地下水的深度和流量,采取合理的降水和排水措施。
此外,要随时进行地下水位的监控和水质的检测,确保水位稳定和水质良好。
3. 土体支护结构的安全控制深基坑施工中,土体支护结构的设计和施工是确保施工安全的关键。
土体支护结构的稳定性和强度必须满足一定的要求。
在施工过程中,要根据地质情况和工程要求,选择适当的支护结构类型,如悬挂墙、支撑桩或地下连续墙等。
在进行土体支护结构的安装和拆除时,要进行严格的监测和控制,确保支撑结构的稳定性和安全性。
4. 挖土与回填的安全监控深基坑施工中,挖土和回填是主要的施工环节。
在进行挖土作业时,必须根据地质情况和工程要求,制定合理的挖土方案和施工步骤。
在挖土过程中,要进行土体变形和应力的监测,及时采取措施防止土体失稳和坍塌。
回填土的质量也需进行严格的控制和监测,确保填筑质量和均匀性。
5. 施工现场及设备安全控制深基坑施工现场的安全控制是保障工人和设备安全的重要环节。
首先,要划定施工区域,并进行严格的施工管控,禁止无关人员进入。
同时,要建立健全的安全管理制度和操作规程,对工人进行必要的安全培训和教育。
深基坑施工监理质量控制要点及措施【摘要】目前有的施工单位认为挖一个大坑、简单地处理一下坑壁即可,致使深基坑施工时安全质量事故时有发生,不仅延误了工期,还造成了不小的经济损失。
下面主要从施工质量和安全控制方法的监理要点两个方面进行分析。
标签深基坑;施工;监理;质量要做好施工监理这项工作,首先必须明确监理对象的特点。
基坑工程的特点决定了基坑工程的施工监理必须要与此相适应,不了解、不认识基坑工程的特点,对基坑工程的施工监理不仅不能起到好的作用,而且有时还会起反作用。
地下环境及周边环境的影响均存在不确定性,基坑工程应强化现场试验与现场监测,随时进行信息反馈,严格遵循信息化施工的原则。
1 基坑支护施工过程中质量监理控制1.1 重视地质勘察工作监理工程师要认真阅读工程的地质勘察报告,了解基坑开挖所在地的地形、地貌和地质特点,对影响边坡稳定性的关键地段、重要地层和土质指标做到心中有数。
由于地质勘察资料不一定很详细而且可能与实际情况有出入,监理工程师在基坑开挖中还要经常对比现场的地质情况,与地质报告差异很大时要及时告知建设单位,由建设单位通知勘察和设计单位,查看是否需要调整方案。
1.2 确保基坑支护的施工质量深基坑支护重在过程控制,一旦出现质量问题,事后纠正和补救比较困难。
因此,监理工程师必须严格把关。
确保施工质量应做到如下几点:1.2.1 编制监理细则进行监理交底。
在每个分项工程开工之前,专业监理工程师应根据试作业情况,针对试作业过程中存在的问题,制订一整套具体,细致的控制措施,特别是质量,进度方面的预控措施。
1.2.2 核验水准点及坐标控制点的正确性和保护措施。
审查施工单位的水平及竖向施工放线是否正确,开挖过程中监理工程师要随时对基坑的开挖尺寸、水平标高和边坡坡度进行检查,随时注意基坑的变化。
1.2.3 各项材料的出厂合格证和材质检验报告是否符合要求,材质报告,进场验收登记和现场实物的批号、批量是否相符,材料数量能否满足施工要求;现场的设备机具和技术状态能否满足施工需要;对使用的钻机等机具设备,应配备专人维修保养,进行定期及不定期的检查,不符使用要求的设备,不得使用,以避免施工过程中出现故障影响施工质量;混凝土、砂浆应有法定检测单位的配合比或试验报告;1.2.4 做好隐蔽工程验收。
深基坑支护施工中监理工作控制要点
深基坑支护工程是城市地下空间开发建设的重要组成部分,也是一项技术难度较大的工程。
监理工作是保证深基坑支护工程施工质量的关键之一。
在深基坑支护施工中,监理工作的控制要点如下:
1.执行监理计划
监理方要严格执行监理计划,及时进行现场检查、监理,规范施工现场管理,确保施工进度和质量。
2.安全管理
深基坑支护工程施工存在较大的安全风险,监理方要加强安全巡查,检查现场安全措施是否符合要求,对违规行为给予及时处理。
3.现场质量监控
监理方要对深基坑支护施工现场进行质量监控,及时发现并纠正问题,确保施工质量。
4.施工资料管理
监理方要妥善管理深基坑支护工程施工资料,包括施工进度记录、施工检测报告等,并及时传达重要资料,以保证工程顺利进行。
5.与业主和施工单位沟通协调
监理方要积极与业主和施工单位进行沟通协调,及时解决存在的问题,协助业主和施工单位妥善处理纠纷。
综上所述,深基坑支护施工中监理工作控制要点包括执行监理计划、加强安全管理、现场质量监控、施工资料管理以及与业主和施工单位沟通协调等。
只有做好监理工作,才能确保深基坑支护工程施工质量和安全均符合要求。
深基坑工程施工监理工作重难点分析及控制措施章志鹏发布时间:2021-08-27T09:33:07.853Z 来源:《建筑学研究前沿》2021年9期作者:章志鹏[导读] 随着我国经济的不断发展,城市发展越来越快,为了适应发展要求,许多高层建筑应运而生,深基坑开挖工程也随之增多。
如何对深基坑的施工进行有效的监理,个人认为,首先需要熟悉深基坑设计要求与施工特点,掌握深基坑工程项目的施工控制要点和深基坑工程验收规范,遵守国家和地方以及行业现行的法律和法规。
章志鹏友谊国际工程咨询股份有限公司随着我国经济的不断发展,城市发展越来越快,为了适应发展要求,许多高层建筑应运而生,深基坑开挖工程也随之增多。
如何对深基坑的施工进行有效的监理,个人认为,首先需要熟悉深基坑设计要求与施工特点,掌握深基坑工程项目的施工控制要点和深基坑工程验收规范,遵守国家和地方以及行业现行的法律和法规。
切实将深基坑施工的监理工作落到实处,充分发挥监理在项目建设过程中“三控、三管、一协调作用”,真正做到监理为建设单位做好服务的目的,现就深基坑工程施工监理工作重难点分析及控制措施阐述自己的见解,仅供同行参考。
一、深基坑工程监理工作内容深基坑工程施工过程中监理单位应对深基坑工程进行全过程监理。
对施工重点和结构工程进行旁站监督。
监理单位应根据施工及验收规范、设计文件、专项施工方案等有关资料文件,提出监理意见,编写深基坑工程监理规划和实施细则,并组织实施。
监理单位在监理深基坑工程中,应当履行以下职责:1)检查建设、勘察、施工、监测等单位提供的技术资料;2)检查地下管线情况;3)协调业主组织各参建单位进行全面的技术图纸会审(包括支护设计图纸与项目主体工程建筑结构图纸的工作界面,碰撞矛盾与施工先后顺序)及技术交底4)检查和督促施工、检测方案的实施;5)检查和督促现场施工质量安全保证体系和各项技术措施的落实。
6)检查各种观察检测记录;7)对施工过程进行旁站监理;8)法律、法规、文件、条例等规定的其它应监理的内容。
深基坑工程的质量监理控制措施
深基坑工程的质量监理控制措施提要:基坑工程施工周期长,从开挖到完成地面以下的全部隐蔽工程,往往需要经历多次降雨、周边堆载、震动等不利条件
来自物业管理资料下载
深基坑工程的质量监理控制措施
本工程地处矿区,地质情况较复杂,岩土条件复杂多变,因此专门编写本措施,作为深基坑预控措施,为了完成地下建筑施工服务的,它的施工不在建筑主体施工的范围内,为节省投资成本及加快进度,施工单位、业主都只是强调基坑支护工程的临时性,忽略了基坑支护工程的重要性、复杂性、风险随机性以及事故的多发性。
如此一来,深基坑工程事故极易发生,不仅延误了工期,还造成财产甚至人员伤亡的惨重损失。
作为深基坑工程的监理工程师,肩负着工程建设监管活动,在确保安全和质量的情况下,应力求达到降低工程造价,加快工程进度的目的。
1、为了更好地进行监理工作,首先要认识深基坑工程的特点:
(1)基坑工程造价较高,但它是临时工程,一般不会投入较多资金,所以其安全储备相对较小,容易留下工程隐患。
一旦出现事故,处理十分困难,造成的经济损失和社会
影响往往十分严重。
(2)深基坑工程处于自然岩土中,其性质变化较大,深基坑支护结构的系统设计和土方开挖,一方面由工程地质、水文地质以及周围场地条件决定,另一方面又影响着基坑相邻建(构)筑物及地下管线的位置、抵御变形的能力。
(3)由于深基坑技术复杂,涉及面广,变化因素较多,事故频繁。
(4)基坑工程施工周期长,从开挖到完成地面以下的全部隐蔽工程,往往需要经历多次降雨、周边堆载、震动等不利条件,其安全度的随机性较大,事故的发生往往具有突发性。
2、针对以上基坑工程的特点,结合以往的经验教训,监理工程师接到监理任务后,除按常规手段进行质量监控外,还应做好事前控制工作,针对特定深基坑工程的特点设置质量控制要点,对这些控制点重点跟踪,锁定监理目标,以便发现问题能及时解决,将隐患排除在萌芽阶段。
一般情况下,深基坑工程设置的控制点及监理手段主要在以下几个方面:
(1)设计方案及其审查
在我国,由于深基坑的出现比较晚,深基坑的设计并不十分成熟,严格说来仍处于摸索阶段。
由于设计方案不当造成的基坑工程施工质量事故较多,主要问题是:无证挂单设
计、盲目设计、荷载取值错误、地下水处理方法失误、支护方案选择不当等。
按照的规定,业主方应组织专家对基坑工程设计方案、设计计算、计算理论与技术进行审查和论证。
(2)好的基坑设计需要好的设计人员,只有那些具有理论力学、材料力学、结构力学、工程地质与水文地质、土力学、地基与基础等多学科的知识,熟悉当地的水文地质状况、特点的设计人员,在结合建筑特点和周围的环境的基础上,才能设计出经济、合理的深基坑支护工程。
应严格审查设计单位的资质以及设计人员的资历和从业资格。
(3)在设计方案确定后,由于基坑工程不确定性多、风险性高、现场管理人员的技术知识、经验、管理水平就成了基坑工程的成败关键。
因此应当审查施工单位项目经理和技术负责人的履历和施工经验。
(4)应加强设计基础资料的审查:
①岩土工程勘察报告;
②周边环境条件资料,包括地下管线、邻近道路、邻近建(构)筑物等的平面位置及埋深;
③基础结构平面图、剖面图等;
④总包单位对基础施工的方法和主体工程施工的现场平面布置图
(5)施工组织设计的审定
施工组织设计是指导施工的重要文件,真正能指导施工
的施工组织设计是必须认真编制的。
而现在建筑市场上往往做不到,经常是这个工程的施工组织设计照搬别的工地的现成的施工组织设计。
有的虽说是按具体工程实际情况编制的,但由于种种原因又是粗制滥造、简单潦草,基本无指导意义。
为此,监理单位应严格执行监理规范的要求,对施工单位提交的施工组织设计认审核,提出修改意见,要求施工单位在修改完善后按程序申报,总监审批合格后方能施工。
审核内容主要有:基坑的支护体系、基坑开挖方式、施工平面图、降水措施、监测布置的合理性等。
(6)深基坑支护工程的施工过程控制
深基坑支护工程的施工是集挖土、挡土、围护、防水等技术复杂的多环节的系统工程,任何一个环节失误将可能导致整个工程的失败,甚至造成事故。
施工质量的好坏要靠施工单位做出来的,不可能靠监理单位监理出来的,监理人员在施工过程中要督促施工单位严格按照施工规程、经批准的施工组织设计及相关的技术规范要求组织施工,做到过程有控制,
(7)深基坑周围土体止水效果的控制
地下水对深基坑工程的施工带来的危险程度是相当高的。
止水帷幕是高水位地区深基坑支护工程中常用的止水措施,止水帷幕的常用的施工方法主要有高压喷射注浆法、深层搅拌法、粉喷深层搅拌法和压力注浆法等。
①保证桩体质量,注意水泥浆的搀加量,保证桩体搅拌均匀,桩长达到设计深度,避免桩头出现搅而无浆的情况,特别在土层情况变异较大的地区因搅拌桩的桩径控制不好掌握,容易导致止水失效;
②保证桩的搭接长度和密实度,杜绝出现空洞、蜂窝及桩头开叉的现象;
③不能随意在基坑支护结构上开口以便运土,否则不仅会影响支护结构的安全,也破坏了止水帷幕,造成地下水的渗入。
(8)深基坑支护监测
深基坑的施工易产生的主要问题从根本上说就是基坑整体的刚度和稳定性的问题,即基坑支护结构是否会变形、基坑支护结构是否会产生沉降、水平方向的位移、倾斜,支护结构是否有裂缝,以及基坑底是否产生隆起和变形,这些问题的发生将直接导致基坑支护结构的失败。
基坑支护结构的信息化管理主要手段是安排专业施工监测人员对基坑现场及周围
深基坑工程的质量监理控制措施提要:基坑工程施工周期长,从开挖到完成地面以下的全部隐蔽工程,往往需要经历多次降雨、周边堆载、震动等不利条件
来自物业管理资料下载
建筑物进行监测,将基坑开挖期间监测到的基坑支护结构或
岩土变位等情况。
深基坑支护结构工程监测的内容主要安排以下几项:
①支护结构顶部水平位移;
②支护结构沉降和裂缝;
③临近建筑物、道路的沉降、倾斜和裂缝;
④基坑底隆起的观测等。
以上监测除每天进行肉眼巡视和观测,一般8--15米设一个监测点,关键部位适当加密,开挖后每天监测一次,位移大时也适当加密。
观测结果要真实反映所测因素影响的动态趋势,绘出变化曲线图,当变形或应力达设计警戒值,要及时采取防范措施。
同时因现场施工情况复杂,监测点极易被破坏,要注意对监测点的保护。
突发事件的解决
建筑施工的过程是一个投资大、周期长、参与人员多的过程,这个过程中会发生很多不可预见的事情,基坑支护结构的施工更是如此。
监理人员要养成处变不惊的良好心理素质,事前做好突发事件出现的技术准备。
一般情况下的突发事件有:
①基坑内管涌、流砂;
②基坑支护局部出现成因不明的裂缝、沉降;
③气象异常,出现连续多日的狂风暴雨;
④相邻工地的施工影响如降水、打桩、开挖土方;
⑤地下障碍物妨碍基坑支护结构或止水帷幕的施工等等。
出现问题及时通报业主并会同设计、勘察、施工等相关单位商讨解决问题的办法。
(10)深基坑过程的施工是一个循序渐进的过程,监理人员要监督施工单位按程序施工,做到先设计后施工、边施工边监测,遵循"分层开挖,先撑后挖,随挖随撑,对称均衡,限时限量"的原则,不能容忍违反科学地盲目、野蛮施工的现象,对整个深基坑施工过程实现一个有力的控制,保证工程顺利、安全地完成。