基本平面图形复习
- 格式:doc
- 大小:534.50 KB
- 文档页数:6
北师大版数学七年级上册第四章《基本平面图形》复习课教学设计E C A D BE C A D B 教 学 过 程 教 学 过 程 样,在接下来的复习总结中能更系统、更全面。
第二环节:知识回顾,形成体系通过提问课本基本内容并板书知识结构的形式复习本章知识。
设计意图:通过板书整章知识结构,让学生对本章知识之间的联系有更具体的认识,同时在课上对重点的内容进行提问,并着重板书,加深学生的记忆。
第三环节:小组交流, 释疑解惑本环节按知识点组织学生交流解惑、变式总结: 知识点一:线段、直线、射线出示以下两题的几何书写并变式提升:5、如图,在直线上顺次取A ,B ,C 三点,且线段AB=10cm, BC=4cm,O 是线段AC 的中点,求线段AO 的长.变式:在直线上取A ,B ,C 三点,且线段AB=10cm, BC=4cm,O 是线段AC 的中点,求线段AO 的长.6、如图,线段AC=14cm, BC=6cm,C 是线段AB 上一点,D 是线段AC 的中点,E 是线段BC 的中点,求线段DE 的长.变式:如图,线段AB=20cm,C 是线段AB 上一点,D 是线段AC 的中点,E 是线段BC 的中点,求线段DE 的长.设计意图:引导学生独立思考变式的题目,能根据已知条件画图并解决问题,初步体会分类讨论、整体的数学思想。
知识点二:角教学过程出示以下两题的几何书写并变式提升:5、如图,已知:∠AOB=70°,∠BOC=30°,OM平分∠AOC,求∠BOM的度数.变式:已知:∠AOB=70°,∠BOC=30°,OM平分∠AOC,求∠BOM的度数.6、如图,已知OM平分∠AOC,ON平分∠BOC, ∠AOC=40°,∠COB=60°,求∠MON的度数.变式:如图,已知OM平分∠AOC,ON平分∠BOC,∠AOB=100°,求∠MON的度数.设计意图:引导学生类比线段中解决问题的方法独立思考并解决变式的题目,再次体会分类讨论、整体的数学思想并感受数学中的类比思想。
第五章基本平面图形小结与复习◎左丁政复习要点基本概念:(1)线段、射线与直线;(2)两点之间的距离、线段的中点;(3)角、平角与周角、角平分线;(4)多边形、多边形的对角线与正多边;(5)圆、圆弧、扇形和圆心角.重要结论:(1)直线、线段的基本性质:两点确定一条直线;两点之间,线段最短.(2)角的单位换算:1度=60分,1分=60秒.(3)线段的大小比较的方法有:①叠合法;②度量法.(4)角的大小比较的方法有:①叠合法;②度量法.考点呈现考点1 与线段有关的计算例1 如图1所示,点C 是线段AB 上的点,点D 是线段BC 的中点,若AB=6cm ,CD=1cm ,则AC 的长为____________.解析:因为点D 是线段CB 的中点,所以CB=2CD=2×1=2(cm ).AC=AB -CB=6-2=4(cm ),即AC 的长为4cm ,故应填4cm.点评:在线段计算中,要结合图形得出已知线段和所求线段的位置关系,并注意利用线段中点的概念来求解.考点2 比较线段的长短例2 观察如图2所示的三组图形,分别比较线段a ,b 的长短,则线段a ,b 的长度相等的一组是( ) A.①②③ B.①② C.只有② D.没有一组a ,b 的长度相等解析:在上面三组图形中,由于线段a ,b 所处的环境.摆放的位置不同,导致我们在用眼睛判断其长度产生了偏差,其实用刻度尺测量的结果表明,三组线段中,线段a ,b 的长度均相等.故选A.点评:当直接观察难以判断两条线段的长度时,我们可用“叠合法”或“度量法”来比较线段的长短. 考点3 直线、线段性质的应用例3 如图3所示,在一条笔直公路a 的两侧,分别有A ,B 两个村庄,现要在公路a 上建一个汽车站C ,使汽车站到A ,B 两村的距离之和最小,问汽车站C 的位置如何确定?D CAB图1a aa b bb① ③② 图2a A· C aA·解析:利用线段的性质——两点之间,线段最短可知只要连接AB ,与直线a 交于点C ,这个点C 的位置就是汽车站C 的位置,如图4所示.考点4 角的计算例4 如图5所示,已知O 是直线AB 上一点,∠AOC=26º,OD 平分∠BOC ,则∠BOD 的度数为( )A.75ºB.76ºC.77ºD.78º解析:根据题意,结合图形可知∠AOC+∠COD+∠BOD=180º,而OD 平分∠BOC ,所以∠COD=∠BOD ,则有26º+2∠BOD=180º,所以∠BOD=77º.故选C.点评:解决和图形有关的角度计算问题,需要从图形中找到角与角之间的关系. 考点5 时针与分针的夹角的计算例5 下午2时15分到5时30分,时钟的时针转过了( ) A.90.5º B.92.5º C.95.5º D.97.5º解析:时钟被分成12个格,相当于把圆分成12等份,每一等份等于30º,分针转360º,时针转1格,即30º,从2时15分到5时30分,时针转了(5.5-2.25)格,即转了(5.5-2.25)×30º=97.5º,故选D.点评:求钟表中分针与时针的夹角的关键是理解分针每分钟走的度数以及时针每分钟走的度数,并能根据时间进行计算.考点6 与多边形有关的计算例6 从一个六边形的某个顶点出发,分别连接各顶点,有n 条对角线,把六边形分割成m 个三角形,则(m -n )2015的值为( )A.-1B.0C.1D.无法确定解析:画出如图6所示的图形,确定一个顶点,再连接这个顶点与其余各顶点,可以看出共有3条对角线将这个六边形分成4个三角形,,所以m=4,n=3,所以(m -n )2015=(4-3)2015=1.故选C.点评:解决与多边形有关的计算问题的关键是要明确从n 边形的一个顶点出发有(n-3)条对角线,这些对角线将它分成(n-2)个三角形.考点7 计算圆心角的度数例7 将一个圆分成三个扇形,它们圆心角的度数之比为2∶3∶4,则这三个扇形的圆心角的度数分别为____、______、______.OABDC图5图6解析:因为一个周角为360º,所以分成的三个扇形的圆心角的度数分别为:00804322360=++⨯,001204323360=++⨯,001604324360=++⨯.故依次填80º,120º,160º.点评:解决圆心角度数的计算问题主要是要明确:用圆心角所对应的比去乘以360º,即可求出相应的扇形圆心角的度数.考点8 计算扇形的面积例8 已知某个扇形的圆心角为150º,且所在圆的半径为5cm ,则该扇形的面积是______cm 2. 解析:先求出圆的面积为π·52=25π,再根据扇形的圆心角所对应的比乘以圆的面积即可得到该扇形的面积=360150×25π=12125π.故应填12125π.点评:解决扇形面积计算问题,要借助于圆的面积,通过计算扇形圆心角所对应的比与圆的面积的乘积即可求得.误区点拨误区1 判断射线、线段的条数时出错例1 如图1所示,可以用字母表示出来的不同射线和线段共有( ) A.2条射线,3条线段 B.2条射线,6条线段 C.4条射线,6条线段 D.4条射线,3条线段 错解:选B.剖析:错解在数射线的条数时,只数了明显的2条射线,即射线AB 和射线AC ,而忽视了射线CB 和射线BC ,故射线有4条;在数线段的条数时,误认为线段AB 和线段BA 、线段CA 和线段AC 、线段CB 和线段BC 是不同的线段,因而错数为6条,实际上,它们均是相同的线段,故线段有3条.正解:选D.误区2 对两点间的距离的概念理解不清出错例2 有下列说法:①A ,B 两点间的距离是线段AB ;②A ,B 两点间的距离是线段AB 的长;③A ,B 两点间的距离为100 cm.其中正确的有( )A.①②B.②③C.①③D.只有② 错解:选A.剖析:根据两点间的距离概念可知,两点的距离是线段的长度,因而A 错,B 、C 都正确,所以正确的有②③.A B C图1正解:选B.误区3 角之间的和、差关系表示出错例3 如图2所示,直线AB 上有一点C ,∠BCF=∠DCF ,CE 平分∠ACD ,若∠BCF=30º,试求∠ECD 的度数.错解:∠ECD=∠DCB ,而∠DCB=2∠BCF=2×30º=60º,所以∠ECD=60º.剖析:本题计算结果正确,但计算过程错误,错误的原因是在不知道∠ECD=∠DCB 的情况下,误认为这两个角相等.正解:因为∠DCB=2∠BCF=2×30º=60º,所以∠ACD=180º-∠DCB=180º-60º=120º. 因为CE 平分∠ACD ,所以∠ECD=21∠ACD=21×120º=60º. 误区4 计算正多边形的对角线条数时出错 例4 正五边形共有____________条对角线.错解:填2.剖析:误认为是求从五边形的一个顶点出发共有多少条对角线.画出图形,如图3所示,由图可知,这个正五边形共有5条对角线.正解:填5.误区5 观察图形只凭主观想象例5 如图4所示,OA ,OB ,OC ,OD 分别为⊙O 的4条半径,则图中共有弧( ) A.4条 B.8条 C.10条 D.12条 错解:选A.剖析:本题出错的原因是由图只看到4条劣弧,因而误认为图中只有4条弧,而把其余的弧漏掉.事实上,除了图中的一目了然的4条弧外,由相邻两条弧组成的弧有4条,由相邻三条弧组成的弧有4条,因而图中一共有12条弧.正解:选D.思想方法一、转化思想通过分析问题,把未知条件转化为已知条件,把实际应用问题转化为数学问题. 例1 如图1所示,往返于A 站和B 站两站的客车,中途要停靠3个站,求有多少种不同的票价?应制作几种车票?解析:因为票价只与线路的长短有关,而与方向无关,因此票价问题可以转化图3OC D B图4AAC B图2D FE·· ·· · CABD E图1为在同一条直线上由点的个数确定线段条数问题,计算有多少种不同的票价,就是计算共有多少条线段,点C 、D 、E 表示图中三站,在线段AB 中有多少条线段,就有多少种不同票价.有AC ,AD ,AE ,AB ,CD ,CE ,CB ,DE ,DB ,EB 共10条线段,故应有10种不同的票价,又由于往返时起始站和终止站恰好相反,故应制作10×2=20种车票.点评:我们把“车站”转化为点,“票价”转化为线段,充分体现了数学上的转化思想和建模思想. 二、分类思想分类思想在本章中,主要涉及线段和角的求解,由于题目中没有指明图形的位置,且题目没有给出图形,因此,点、线、角的位置可能有多种情况,解题必须分情况进行求解.例2 已知线段AB 和BC 在一条直线上,且AC=12cm ,BC=8cm ,则线段AC 和BC 的中点之间的距离为( )A.2cmB.10cmC.2cm 或10cmD.4cm 或10cm解析:由于A ,B ,C 在一条直线上,若先固定AC ,那么点B 就有两种可能情况.如图2-①所示,当点B 在线段AC 上时,设AC ,BC 的中点为E ,F ,则EF=CE -CF=282112212121=⨯-⨯=-BC AC (cm );如图2-②所示,当点B 在线段AC 的延长线上时,设AC ,BC 的中点为E ,F ,则EF=CE+CF=1082112212121=⨯+⨯=+BC AC (cm ).故选C.图3例3 已知∠AOB=90º,OC 是一条射线,∠COB 为锐角,OM ,ON 分别平分∠BOC 和∠AOC ,则∠MON 的度数为___________.解析:本题由于没有图形,且没有指明射线OC 在∠AOB 内部还是外部,所以,需要分类讨论.如图3-①所示,当OC 在∠AOB 的内部时,∠MON=∠MOC+∠NOC=21∠AOC+21∠BOC=21(∠AOC+∠BOC )=21∠AOB=21×90º=45º.如图3-②所示,当OC 在∠AOB 的外部时,∠MON=∠MOC -∠NOC=21∠AOC -21∠BOC=21(∠AOC -∠BOC )=21∠AOB=21×90º=45º.故填45°点评:在求线段长或角的度数时,要根据题中所给的条件,就各种可能的图形一一画出并作出解答,以免发生漏解的现象.图2 AECBF ②AE C BF ①ACB①ONMACB ②ONM中考链接1.(2014年金华)如图1所示,经过刨平的木板上的两个点,能弹出一条笔直的墨线,而且只能弹出一条墨线. 能解释这一实际问题的数学知识是( )A.两点确定一条直线B.两点之间线段最短C .垂线段最短 D.在同一平面内,过一点有且只有一条直线与已知直线垂2.(2014年滨州)如图2所示,OB 是∠AOC 的角平分线,OD 是∠COE 的角平分线,如果∠AOB=40°,∠COE=60°,则∠BOD 的度数为( )A.50ºB.60ºC.65ºD.70º3.(2014年济宁)把一条弯曲的公路改成直道,可以缩短路程.用几何知识解释其道理正确的是( ) A .两点确定一条直线 B .垂线段最短C .两点之间线段最短D .三角形两边之和大于第三边4.(2014年长沙)如图3所示,C ,D 是线段AB 上的两点,且D 是线段AC 的中点,若AB=10 cm , BC=4 cm , 则AD 的长为( )A.2 cmB.3 cm C .4 cm D.6 cm 5.(2014年宁波)如图所示,用长方形纸片折出直角的平分线,下列折法正确的是 ( )6.(2014年湖州)计算:50°-15°30′=__________. 参考答案:1.A 2.D 3.C 4.B 5.D 6.34º30'图1图2图3ADCB。
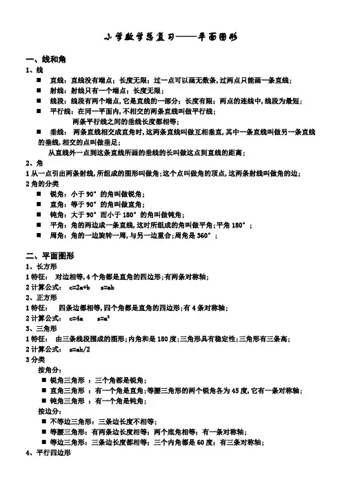
小学数学总复习——平面图形一、线和角1、线⏹直线:直线没有端点;长度无限;过一点可以画无数条,过两点只能画一条直线;⏹射线:射线只有一个端点;长度无限;⏹线段:线段有两个端点,它是直线的一部分;长度有限;两点的连线中,线段为最短;⏹平行线:在同一平面内,不相交的两条直线叫做平行线;两条平行线之间的垂线长度都相等;⏹垂线:两条直线相交成直角时,这两条直线叫做互相垂直,其中一条直线叫做另一条直线的垂线,相交的点叫做垂足;从直线外一点到这条直线所画的垂线的长叫做这点到直线的距离;2、角1从一点引出两条射线,所组成的图形叫做角;这个点叫做角的顶点,这两条射线叫做角的边; 2角的分类⏹锐角:小于90°的角叫做锐角;⏹直角:等于90°的角叫做直角;⏹钝角:大于90°而小于180°的角叫做钝角;⏹平角:角的两边成一条直线,这时所组成的角叫做平角;平角180°;⏹周角:角的一边旋转一周,与另一边重合;周角是360°;二、平面图形1、长方形1特征:对边相等,4个角都是直角的四边形;有两条对称轴;2计算公式: c=2a+b s=ab2、正方形1特征:四条边都相等,四个角都是直角的四边形;有4条对称轴;2计算公式: c=4a s=a²3、三角形1特征:由三条线段围成的图形;内角和是180度;三角形具有稳定性;三角形有三条高;2计算公式: s=ah/23分类按角分:⏹锐角三角形:三个角都是锐角;⏹直角三角形:有一个角是直角;等腰三角形的两个锐角各为45度,它有一条对称轴;⏹钝角三角形:有一个角是钝角;按边分:⏹不等边三角形:三条边长度不相等;⏹等腰三角形:有两条边长度相等;两个底角相等;有一条对称轴;⏹等边三角形:三条边长度都相等;三个内角都是60度;有三条对称轴;4、平行四边形1特征:两组对边分别平行的四边形;相对的边平行且相等;对角相等,相邻的两个角的度数之和为180度;平行四边形容易变形; 2计算公式:s=ah5、梯形1特征:只有一组对边平行的四边形;等腰梯形有一条对称轴;2 公式:s=a+bh/2=mh6、圆1 圆的认识1)平面上的一种曲线图形;2)圆中心的一点叫做圆心;一般用字母o表示;3)半径:连接圆心和圆上任意一点的线段叫做半径;一般用r表示;4)在同一个圆里,有无数条半径,每条半径的长度都相等;5)通过圆心并且两端都在圆上的线段叫做直径;一般用d表示;6)同一个圆里有无数条直径,所有的直径都相等;7)同一个圆里,直径等于两个半径的长度,即d=2r;8)圆的大小由半径决定; 圆有无数条对称轴;2圆的画法1)把圆规的两脚分开,定好两脚间的距离即半径;2)把有针尖的一只脚固定在一点即圆心上;3)把装有铅笔尖的一只脚旋转一周,就画出一个圆;3 圆的周长1)围成圆的曲线的长叫做圆的周长;2)把圆的周长和直径的比值叫做圆周率;用字母∏表示;4 圆的面积圆所占平面的大小叫做圆的面积;5计算公式d=2r r=d/2 c=∏d c=2∏r s=∏r²7、扇形1扇形的认识一条弧和经过这条弧两端的两条半径所围成的图形叫做扇形;圆上AB两点之间的部分叫做弧,读作“弧AB”;顶点在圆心的角叫做圆心角;在同一个圆中,扇形的大小与这个扇形的圆心角的大小有关;扇形有一条对称轴;2 计算公式s=n∏r²/360 c=∏d/3608、环形1 特征:由两个半径不相等的同心圆相减而成,有无数条对称轴;2 计算公式 s=∏R²-r²9、轴对称图形特征:如果一个图形沿着一条直线对折,两侧的图形能够完全重合,这个图形就是轴对称图形;折痕所在的这条直线叫做对称轴;1)正方形有4条对称轴, 长方形有2条对称轴;2)等腰三角形有2条对称轴,等边三角形有3条对称轴;3)等腰梯形有一条对称轴,圆有无数条对称轴;4)菱形有4条对称轴,扇形有一条对称轴;练习一、填空题:1、一个长4厘米、宽3厘米的长方形按3:1放大,得到的图形的周长是厘米.2、一张正方形纸的边长是12厘米,在它的边长上剪去一个长4厘米、宽3厘米的长方形后,剩下的周长是厘米.3、把一个长方形的框架拉成一个平行四边形,这个平行四边形的周长与原长方形周长相比-- ,这个平行四边形的面积与原长方形面积相比-- ;4、一个边长10厘米的正方形,相邻的两边中,一边增加2厘米,另一边减少2厘米,那么它的周长是 ,面积是;5、长方形的周长÷2等于;6、一个长方形长x厘米,宽厘米,周长9厘米.求长方形的长是 ;7、一张长方形纸长10厘米、宽6厘米.剪下一个正方形后如右图,剩下图形的周长;8、一个长方形的周长为a 厘米,宽边比长短3厘米,则这个长方形的长边的长度是;9、用3个边长都是1分米的正方形拼成一个长方形,这个长方形的周长是分米;10、一个长方形花坛的长是5米,宽是3米.这个花坛的周长是米;11、在一个正方形内剪一个半径为3厘米的圆,则正方形的最小周长是;12、一个正方形的边长增加13后,得到的新正方形的周长是48厘米,则原来正方形的边长是厘米,周长是厘米;13、一个正方形的周长是厘米,边长是;14、一个正方形的边长增加2厘米,它的周长增加厘米;15、围棋盘最外层每边能摆放19个棋子,最外层一共可以摆放个棋子;16、一个正方形周长是80厘米,这个正方形的面积是;17、一个正方形的边长扩大2倍,它的周长扩大倍,面积扩大倍;18、两个正方形的边长的比是2:3,那么,这两个正方形的周长比是,面积比是19、如右图,有一个半径为1厘米的小圆环,沿着边长是厘米的正方形外侧作无滑动移动.当小圆环绕正方形滚动一周后,回到原来的位置时,小圆环自转的圈数是圈;20、一个等腰梯形的周长是36厘米,它的上底是9厘米,腰长是6厘米;这个等腰梯形的下底长厘米;21、一个直角梯形的周长为50厘米,两条腰分别为4厘米和5厘米,梯形的高是 ,面积为平方厘米;22、长方形的长与宽都是质数,它们的面积一定是数;23、一个长方形的长增加了20%,宽减少了20%.那么这个长方形的面积%;24、在长方形中画一个最大的三角形,这个三角形的面积是长方形的%;25、如果一个正方形的边长扩大为原来的倍,那么正方形的面积比原来正方形面积增加%;26、平行四边形的底、高分别增加10%,那么新平行四边形的面积比原平行四边形的面积增加%;27、如右图是一个平行四边形,已知两条边分别是6厘米和10厘米其中一条底上的高是8厘米,这个平行四边形的面积是平方厘米;28、一个平行四边形与一个三角形的底相等,它们的高的比是1:2,他们的面积的比是29、一个平行四边形的周长是30厘米,相邻两条边上的高分别是2厘米和3厘米,它的面积是平方厘米;30、一个直角三角形的三条边长度分别是10厘米、8厘米和6厘米,它的面积是;31、如右图中阴影部分面积相当于长方形面积 ;32、一个三角形的底和高都扩大3倍,它的面积扩大倍;33、在图中,梯形的上底是6cm,下底4cm,阴影部分的面积是10c㎡,空白部分的面积是c㎡;34、一个梯形的上底是5厘米,下底是9厘米,面积是56平方厘米,那么这个梯形的高是35、梯形的上下底不变,如果高缩小3倍,则面积 ;36、一张长5cm,宽3cm的长方形中,画一个最大的半圆,这个半圆的周长是cm;37、一个半圆的周长厘米,这个半圆的直径厘米;38、圆面积扩大16倍,则周长随着扩大;39、一个钟表的分针长10cm,经过45分钟,分针的尖端走过了,扫过的面积是40、小圆的半径是3cm,大圆的半径是4cm,大圆与小圆的周长比是,小圆与大圆的面积比是;41、圆的半径增加1厘米,它的周长增加了厘米;42、小圆的半径是4厘米,大圆的半径是5厘米,小圆的周长是大圆周长的43、画一个周长是厘米的圆,圆规两脚间的距离应取cm;44、环形跑道的环宽是1米,如果只跑一圈,外道选手的起跑点要比内道提前米;45、小圆半径是大圆半径的23,小圆面积是大圆面积的46、用一根米的绳子围成一个半圆形,这个半圆的面积是平方米;47、把一个圆沿半径分成若干等份,拼成一个近似的长方形,长方形的周长比圆的周长多10厘米,这个圆的面积是平方厘米;48、右图中阴影部分是大圆的116,是小圆的29,大圆与小圆的面积比是49、如右图,长方形ABCD的面积是12平方分米,那么圆的面积是平方分米;50、一个圆形花坛,半径是3米,外围铺一个1米宽的小路,那么小路面积大约是平方米;得数保留整数51、一个圆形花坛,半径是5米,如果半径增加2米,那么花坛的周长增加米,面积增加平方米;52、有一座房子,长12米,宽8米,在房子外的一个墙角用一根长14米的绳子拴一条狗,这条狗活动的最大可能范围的面积是平方米;53、如右图,在直径为4cm的圆中,有两条互相垂直的线段AB和CD,圆心O到这两条线段的距离都是,则圆中阴影部分的面积是;54、如图,甲和乙是两个正方形,阴影部分的面积是平方厘米;55、如图,正方形的边长为4厘米,一个半径为1厘米的圆沿着正方形的四边内侧滚动一周,则圆滚过的面积为 ;二、求图形面积;1、求阴影的面积;单位:cm2、边长是10厘米的正方形和直径是10厘米的半圆组成如图所示,其中P点是半圆的中点,点Q 是正方形一边的中点,则阴影部分的面积3、如图,三角形AOC是边长为3厘米的正三角形,求阴影部分的面积;4、如图中阴影部分的面积是200平方厘米,求两个圆之间的环形的面积;5、一辆自行车,轮胎外直径60厘米,如果每分钟转100周,要通过一座471米的大桥,约需几分钟6、如图,以AB为直径做半圆,三角形ABC是直角三角形,阴影部分①比阴影部分②的面积小28平方厘米,AB长40厘米;求BC的长度;。
《基本平面图形》全章复习与巩固(基础)知识讲解撰稿:孙景艳审稿:吴婷婷【学习目标】1.掌握直线、射线、线段、角这些基本图形的概念、性质、表示方法和画法;2.掌握圆、扇形及多边形的概念及相关计算;3.初步学会应用图形与儿何的知识解释生活中的现象及解决简单的实际问题;4.逐步掌握学过的几何图形的表示方法, 能根据语句画出相应的图形,会用语句描述简单的图形.【知识网络】基本平面图形【要点梳理】要点一、线段、射线、直线1.直线,射线与线段的区别与联系类别、直线射线VW,图形 A B ' A B 1 A B1表示方法%1两个大写字母;%1一个小写字母%1再个大写字母(表示端点的字母在筑);%1一个小写字母①表示两端点的两个大写字号;②一个小写字母端点个数无I个2个延伸性向两方无限延伸向一方无限延伸不可延伸性质两点确定一条宜或两点之间,线段最短SB不可以不可以可以过4、8作直线48以4为端点作射或48连粮48作图叙述2.基本性质(1)直线的性质:两点确定一条直线.(2)线段的性质:两点之间,线段最短.要点诠释:%1本知识点可用来解释很多生活中的现象.如:要在墙上固定一个木条,只要两个钉子就可以了,因为如果把木条看作一条直线,那么两点可确定一条直线.%1连接两点间的线段的长度,叫做两点的距离.3 .画一条线段等于已知线段(1)度量法:可用直尺先量出线段的长度,再画一条等于这个长度的线段.(2)用尺规作图法:用圆规在射线AC上截取AB=a ,如下图:4.线段的比较与运算(1)线段的比较:比较两条线段的长短,常用两种方法,一种是度量法;一种是叠合法.(2)线段的和与差:如下图,有AB+BOAC,或AC二a+b; AD=AB-BD«a A a Bb cb A D B(3)线段的中点:把一条线段分成两条相等线段的点,叫做线段的中点.如下图,有:AM=MB = -AB2 要点诠释:%1线段中点的等价表述:如上图,点M在线段AB上,且有AM=-AB,则点M为线段2AB的中点.%1除线段的中点(即二等分点)夕卜,类似的还有线段的三等分点、四等分点等.如下图,点M, N, P均为线段AB的四等分点.A M N P BAM =MN = NP=PB =、AB4要点二、角1.角的度量(1)角的定义:有公共端点的两条射线组成的图形叫做角,这个公共端点是角的顶点,这两条射线是角的两条边;此外,角也可以看作由-•条射线绕着它的端点旋转而形成的图形.(2)角的表示方法:角通常有三种表示方法:一是用三个大写英文字母表示,二是用角的顶点的一个大写英文字母表示,三是用一个小写希腊字母或一个数字表示.例如下图:要点诠释:%1角的两种定义是从不同角度对角进行的定义;%1当一个角的顶点有多个角的时候,不能用顶点的一个大写字母来表示.(3)角度制及角度的换算1周角二360° , 1平角二180° , 1° =60' , 1' =60",以度、分、秒为单位的角的度量制,叫做角度制.要点诠释:%1度、分、秒的换算是60进制,与时间中的小时分钟秒的换算相同.%1度分秒之间的转化方法:由度化为度分秒的形式(即从高级单位向低级单位转化)时用乘法逐级进行;由度分秒的形式化成度(即低级单位向高级单位转化)时用除法逐级进行.%1同种形式相加减:度加(减)度,分加(减)分,秒加(减)秒;超60进一,减一成60.(4)角的分类:五边形(1)n 边形有n 个顶点、n 条边, (5)画一个角等于己知角(1) 借助三角尺能画出15°的倍数的角,在0〜180。
O C A D B OC A E DB 第四章 基本平面图形3【知识点】【知识点】角的平分线: 从一个角的顶点引出的一条射线,把这个角分成两个相等的角,这条射线叫做这个角的平分线。
从一个角的顶点引出的一条射线,把这个角分成两个相等的角,这条射线叫做这个角的平分线。
14、多边形: 由一些不在同一条直线上的线段依次首尾相连组成的封闭平面图形,叫做多边形。
由一些不在同一条直线上的线段依次首尾相连组成的封闭平面图形,叫做多边形。
从一个n 边形的同一个顶点出发,分别连接这个顶点与其余各顶点,可以把这个n 边形分割成(n-2)个三角形。
n 边形内角和等于(n-2)×1800,正多边形(每条边都相等,每个内角都相等的多边形)的每个内角都等于(n-2)×1800 / n 过n 边形一个顶点有(n-3)条对角线,n 边形共(n-3)×n / 2条对角线. 圆、弧、扇形圆、弧、扇形 圆:平面上一条线段绕着固定的一个端点旋转一周,另一个端点形成的图形叫做圆。
固定的端点称为圆心固定的端点称为圆心 弧:圆上A 、B 两点之间的部分叫做圆弧,简称弧。
两点之间的部分叫做圆弧,简称弧。
扇形:由一条弧和经过这条弧的端点的两条半径所组成的图形叫做扇形。
扇形:由一条弧和经过这条弧的端点的两条半径所组成的图形叫做扇形。
圆心角:顶点在圆心的角叫圆心角。
圆心角:顶点在圆心的角叫圆心角。
4.4 角的比较※课时达标 1.1.若若OC 是∠是∠AOB AOB 的平分线的平分线,,则∠则∠AOC=_____;AOC=_____;AOC=_____;∠∠AOC=12______; ______; ∠∠AOB=2_______. 2.12平角平角=_____=_____=_____直角直角直角, , 14周角周角=______=______=______平角平角平角=_____=_____=_____直角直角直角,135,135,135°角°角°角=______=______=______平角平角平角. . 3.3.如图如图如图,(1),(1),(1)∠∠AOC=_____ +_____ = ____ -____ ;(2) (2)∠∠AOB=______-______ =______-_____.第第3题图题图 第第4题图题图4.4.如图如图如图,O ,O 是直线AB 上一点上一点,,∠AOC=90AOC=90°°,∠DOE=90DOE=90°°,则图中相等的角有则图中相等的角有_________对对( ( 小于直角的角小于直角的角小于直角的角))分别是______.5.5.下列说法正确的是下列说法正确的是下列说法正确的是( ). ( ).A. A.两条相交直线组成的图形叫做角两条相交直线组成的图形叫做角两条相交直线组成的图形叫做角B. B.有一个公共端点的两条线段组成的图形叫做角有一个公共端点的两条线段组成的图形叫做角有一个公共端点的两条线段组成的图形叫做角C. C.一条射线绕着端点从一个位置旋转到另一个位置所成的图形叫做角一条射线绕着端点从一个位置旋转到另一个位置所成的图形叫做角一条射线绕着端点从一个位置旋转到另一个位置所成的图形叫做角D. D.角是从同一点引出的两条射线角是从同一点引出的两条射线角是从同一点引出的两条射线★基础巩固1.1.已知已知O 是直线AB 上一点上一点,OC ,OC 是一条射线是一条射线, ,则∠则∠则∠AOC AOC 与∠与∠BOC BOC 的关系是的关系是( ). ( ).A. A.∠∠AOC 一定大于∠一定大于∠BOCB.BOC B.BOC B.∠∠AOC 一定小于∠一定小于∠BOC BOCC. C.∠∠AOC 一定等于∠一定等于∠BOCD.BOC D.BOC D.∠∠AOC 可能大于可能大于,,等于或小于∠等于或小于∠BOC BOC2.2.已知∠已知∠已知∠AOB=3AOB=3AOB=3∠∠BOC,BOC,若∠若∠若∠BOC=30BOC=30BOC=30°°,则∠则∠AOC AOC 等于等于( ) ( )A.120 A.120°°B.120 B.120°或°或6060°°C.30 C.30°°D.30 D.30°或°或9090°°3.3. a Ð和b Ð的顶点和一边都重合的顶点和一边都重合,,另一边都在公共边的同侧另一边都在公共边的同侧,,且a b Ð>Ð,那么a Ð的另一半落在另一半落在b Ð的( ).A. A.另一边上另一边上另一边上B. B. B.内部内部内部;C.; C.; C.外部外部外部D. D. D.以上结论都不对以上结论都不对以上结论都不对4.2704.270°°=_______=_______直角直角直角_____________________平角平角平角________________________周角周角周角. .5.5.已知一条射线已知一条射线OA,OA,如果从点如果从点O 再引两条射线OB 和OC,OC,使∠使∠使∠AOB=60AOB=60AOB=60°°, , ∠∠BOC=20BOC=20°°,求∠求∠求∠AOC AOC 的度数的度数. .6.6.如图如图如图,,如果∠如果∠1=651=651=65°°1515′′,∠2=782=78°°3030′′,求∠求∠33是多少度是多少度? ?312☆能力提高7.7.如图(如图(如图(11),OD,OE 分别是∠分别是∠AOC AOC 和∠和∠BOC BOC 的平分线的平分线,,∠AOD=40AOD=40°°,∠BOE=25BOE=25°°,求∠求∠AOB AOB 的度数的度数. . 解解:∵OD 平分∠平分∠AOC,OE•AOC,OE•AOC,OE•平分∠平分∠平分∠BOC(•BOC(•BOC(•已知已知已知)•,• )•,•∴∠∴∠∴∠AOC=•2•AOC=•2•AOC=•2•∠∠AOD,•∠∠BOC=•2•BOC=•2•∠∠_____( ),∵∠∵∠AOD=40AOD=40AOD=40°°,∠_______=25_______=25°°(已知已知), ),∴∠∴∠AOC=2AOC=2AOC=2××4040°°=80=80°°(•(•等量代换等量代换等量代换). ).∠BOC=2BOC=2××( )( )°°=( ),∴∠∴∠∴∠AOB=________. AOB=________.8.8.如图(如图(如图(22),若∠若∠AOC=AOC=AOC=∠∠DOB,DOB,则∠则∠则∠AOB= AOB= AOB= ∠∠COD;•COD;•若∠若∠若∠AOB=•AOB=•AOB=•∠∠COD,•COD,•则∠则∠则∠AOC___AOC___AOC___∠∠DOB.9.9.已知∠已知∠已知∠AOB AOB 和∠和∠BOC BOC 之和为180180°°,这两个角的平分线所成的角是这两个角的平分线所成的角是_______. _______.10.10.如图(如图(如图(33),∠AOB 是直角是直角,,∠AOC=38AOC=38°°,∠COD=COD=∠∠COB=1:2,COB=1:2,则∠则∠则∠BOD=( ). BOD=( ).A.38 A.38°°B.52 B.52°°C.26 C.26°°D.64 D.64°° E C B B A D OCB A DO (1) (2)CB AD OE C BA DO(3) (4)11.11.如图(如图(如图(44)所示)所示,OE ,OE 平分∠平分∠BOC,OD BOC,OD 平分∠平分∠AOC,AOC,AOC,∠∠BOE=20BOE=20°°,∠AOD=40•AOD=40•°°,•,•求∠求∠求∠DOE DOE 的度数的度数. .●中考在线12.12.用一副三角尺用一副三角尺用一副三角尺,,可以拼出小于180180°的角有°的角有n 个,则n 等于等于( ). A.4 B.6 C.11 D.13 ( ). A.4 B.6 C.11 D.13 13.13.已知已知α、β都是钝角都是钝角,,甲、乙、丙、丁四人计算16(α+β)的结果依次是5050°°,26,26°°,72•,72•°°,90,90°°,那么结果正确的可能是果正确的可能是( ). A.( ). A.( ). A.甲甲 B. B.乙乙 C. C.丙丙 D. D.丁丁14.14.点点P 在∠在∠MAN MAN 内部内部,,现在四个等式现在四个等式::①∠①∠PAM=PAM=PAM=∠∠MAP;MAP;②∠②∠②∠PAN=PAN=12∠A;•A;•③∠③∠③∠MAP=MAP=12∠MAN,MAN,④∠④∠④∠MAN=2MAN=2MAN=2∠∠MAP,其中能表示AP 是角平分线的等式有是角平分线的等式有( ). A.1( ). A.1个 B.2个 C.3个 D.4个15.15.如图如图如图,,∠AOD=AOD=∠∠BOC=90BOC=90°°,∠COD=42COD=42°°,求∠求∠AOC AOC AOC、∠、∠、∠AOB AOB 的度数的度数. .O C ADB16.16.如图如图如图,OA ,OA ,OA⊥⊥OB OB、、OC OC⊥⊥OD,OE 是OD 的反向延长线的反向延长线. .(1) (1)试说明∠试说明∠试说明∠AOC=AOC=AOC=∠∠BOD.(2) (2)若∠若∠若∠BOD=50BOD=50BOD=50°°,求∠求∠AOE. AOE.O CAE DB17.17.如图如图如图,AO ,AO ,AO⊥⊥CO,BO CO,BO⊥⊥DO,DO,∠∠BOC=30BOC=30°°,求∠求∠AOD AOD 的度数的度数..O CADB18.18.如图所示如图所示如图所示,OE ,OE 平分∠平分∠BOC,OD BOC,OD 平分∠平分∠AOC,AOC,AOC,∠∠BOE=20BOE=20°°,∠AOD=40•AOD=40•°°,•,•求∠求∠求∠DOE DOE 的度数的度数..E CB ADO19.19.如图如图如图,AO ,AO ,AO⊥⊥CO,BO CO,BO⊥⊥DO,DO,∠∠BOC=30BOC=30°°,求∠求∠AOD AOD 的度数的度数..OCA DB4.5 多边形和圆的初步认识※课时达标1.________1.________,,__________________,,__________________,,__________________等都是多边形等都是多边形等都是多边形. .2.2.各边相等,各角也相等的多边形叫做各边相等,各角也相等的多边形叫做各边相等,各角也相等的多边形叫做____________. ____________.3.3.下列说法中正确的是下列说法中正确的是下列说法中正确的是( ( ).A.A.圆上任意两点间的部分叫做圆弧圆上任意两点间的部分叫做圆弧圆上任意两点间的部分叫做圆弧B. B. B.圆上任意两点间的线段叫做弧圆上任意两点间的线段叫做弧圆上任意两点间的线段叫做弧C. C.圆上任意两点间的线段长度叫做弧圆上任意两点间的线段长度叫做弧圆上任意两点间的线段长度叫做弧D. D. D.任意两点间的部分叫做弧任意两点间的部分叫做弧任意两点间的部分叫做弧4.4.将一个圆分割成三个扇形,它们的圆心角的度数比为将一个圆分割成三个扇形,它们的圆心角的度数比为1:2:3,则这三个扇形的圆心,则这三个扇形的圆心角的度数分别是角的度数分别是角的度数分别是( ( ).A.30 A.30°,°,°,606060°,°,°,909090°°B.60 B.60°,°,°,120120120°,°,°,180180180°°C.40 C.40°,°,°,808080°,°,°,120120120°°D.50 D.50°,°,°,100100100°,°,°,150150150°°5.5.如图如图如图,,从四边形ABCD 的顶点A 出发,可以画出出发,可以画出__________________对角线对角线对角线,,是线段是线段____. ____.6.6.将一个圆分成三个大小相同扇形,则它们的圆心角是将一个圆分成三个大小相同扇形,则它们的圆心角是将一个圆分成三个大小相同扇形,则它们的圆心角是__________________°。
基本平面图形专题复习一.选择题1.已知数轴上的三点A、B、C所对应的数a、b、c满足a<b<c、abc<O和a+b+c=O.那么线段AB与BC的大小关系是()A.AB>BC B.AB=BC C.AB<BC D.不确定的2.如右图所示,B、C是线段AD上任意两点,M是AB的中点,N是CD中点,若MN=a,BC=b,则线段AD的长是()A.2(a﹣b)B.2a﹣b C.a+b D.a﹣b3.点P在线段EF上,现有四个等式①PE=PF;②PE=EF;③EF=2PE;④2PE=EF;其中能表示点P是EF中点的有()A.4个B.3个C.2个D.1个4.点P在∠MON内部,则四个等式:①∠POM=∠NOP;②∠PON+∠POM=∠MON;③∠MOP=∠MON,④∠MON=2∠NOP,其中能表示OP是角平分线的式子有()A.1个B.2个C.3个D.4个5.如图所示,将一张长方形纸的一角斜折过去,使顶点A落在A′处,BC为折痕,如果BD为∠A′BE的平分线,则∠CBD=()A.80°B.90°C.100°D.70°第5题图第7题图第8题图二.填空题6.四边形ABCD中,AB=8,AD=6,BC=7.5,CD=10,AC=11,BD=13.在四边形ABCD内找一点O,使它到四边形四个顶点的距离之和最小,则其最小和为.7.如图,C、D是线段AB上的两个点,CD=8cm,M是AC的中点,N是DB 的中点,MN=12cm,那么线段AB的长等于cm.8.将一张长方形纸片折叠成如图所示的形状,则∠ABC的度数.9.如图,∠AOC=∠BOD=110°,若∠AOB=150°,∠COD=m°,则m=.10.如图,点A、O、E在同一直线上,∠AOB=40°,∠EOD=28°46′,OD平分∠COE,则∠COB的度数为.11.如图,射线OC、OD、OE是∠AOB四等分线,图中所有的角的度数之和为360°,则∠AOB的度数等于.第9题图第10题图第11题图12.把两个三角尺ABC与DEF按如图所示那样拼在一起,其中点D在BC上,DM为∠CDE的平分线,DN为∠BDF的平分线,则∠MDN的度数是.13.如图,OM平分∠AOB,ON平分∠COD,若∠MON=60°,∠BOC=10°,则∠AOD=.第12题图第13题图14.已知点A、B、C都是直线l上的点,且AB=5cm,BC=3cm,那么点A与点C之间的距离是.15.已知∠AOB=50°,∠BOC=30°,OD平分∠AOC,则∠AOD的度数为.16.已知线段AB=8cm,在直线AB上有一点C,且BC=4cm,M是线段AC的中点,则线段AM的长为.17.有两根长分别为20cm和50cm的木条,将它们的一端重合,放在同一条直线上,此时两根木条的中点间的距离是.18.在同一平面内,若∠AOB=90°,∠BOC=40°,则∠AOB的平分线与∠BOC 的平分线的夹角等于.三.解答题(共6小题)19.(1)如图,点C在线段AB上,线段AC=6cm,BC=4cm,点M、N分别是AC、BC的中点,求线段MN的长?(2)根据(1)的计算过程和结果,设AC+BC=a,其他条件不变,你能猜出MN的长度吗?用一句话表述你发现的规律?(3)对于(1),如果叙述为:“已知线段AC=6cm,BC=4cm,点C在直线AB上,点M、N分别是AC、BC的中点,求线段MN的长?”结果会有变化吗?如果有,求出结果.20.如图,OM是∠AOC的平分线,ON是∠BOC的平分线.(1)如图1,当∠AOB是直角,∠BOC=60°时,∠MON的度数是多少?(2)如图2,当∠AOB=α,∠BOC=60°时,猜想∠MON与α的数量关系;(3)如图3,当∠AOB=α,∠BOC=β时,猜想∠MON与α、β有数量关系吗?如果有,指出结论并说明理由.21.如图1,点O为直线AB上一点,过点O作射线OC,使∠BOC=120°.将一直角三角板的直角顶点放在点O处,一边OM在射线OB上,另一边ON在直线AB的下方.(1)将图1中的三角板绕点O逆时针旋转至图2,使一边OM在∠BOC的内部,且恰好平分∠BOC.问:此时直线ON是否平分∠AOC?请说明理由.(2)将图1中的三角板绕点O以每秒6°的速度沿逆时针方向旋转一周,在旋转的过程中,第t秒时,直线ON恰好平分锐角∠AOC,则t的值为(直接写出结果).(3)将图1中的三角板绕点O顺时针旋转至图3,使ON在∠AOC的内部,求∠AOM﹣∠NOC的度数.22.已知∠AOB是一个直角,作射线OC,再分别作∠AOC和∠BOC的平分线OD、OE.(1)如图①,当∠BOC=70°时,求∠DOE的度数;(2)如图②,当射线OC在∠AOB内绕O点旋转时,∠DOE的大小是否发生变化若变化,说明理由;若不变,求∠DOE的度数;(3)如图③,当射线OC在∠AOB外绕O点旋转时,画出图形,判断∠DOE 的大小是否发生变化若变化,说明理由;若不变,求∠DOE的度数.。
第四章基本平面图形知识点梳理第四章基本平面图形知识点梳理共分为五部分:一、基本定义:1、平面图形的定义:平面图形是由点、直线和弧线组成的几何形状。
2、点的定义:无宽度、长度和厚度,由一个位置来代表的几何形状。
3、直线的定义:无宽度、有长度和无厚度,由一条直线连接两点而形成的几何形状。
4、弧线的定义:无宽度、有长度和无厚度,由一条弧线连接两点而形成的几何形状。
二、图形的类型1、空间图形:三维图形,同时具有宽度、长度和厚度,如立方体,圆柱体和球等。
2、平面图形:只具有宽度和长度,没有厚度,如平行四边形,正方形,圆形,椭圆形,多边形等。
三、基本概念1、内角和外角:图形内部角,又叫内角,外部角,又叫外角。
2、周长和面积:图形围成的线段总长,就叫图形的周长,图形内部填充的区域,就叫图形的面积。
3、边和角:图形线段的总数,叫做图形的边数,图形内部角的总数,叫做图形的角数。
四、基本形状1、正方形:正方形是四边形的一种,所有边都相等,且四个内角都是90度。
2、矩形:矩形是四边形的一种,两对边都相等,四个内角都是90度。
3、圆形:圆形是一种无角特征的几何图形,由一条弧线连接起始点而形成,不包含任何角。
4、菱形:菱形是四边形的一种,所有边都相等,内角有两个相邻角相等,其余两个相邻角也相等。
5、三角形:三角形是三边形的一种,三个角的总和为180°,内角有一个相等。
五、基本公式1、平面图形的周长公式:P=a+b+c+…,其中a,b,c为图形的各边长。
2、平面图形的面积公式:S=abc…,其中a,b,c为图形的每条边的长度之积。
第四章基本平面图形复习
教学分析
【课标与教材分析】:
课标要求:(1)会比较线段的长短,理解线段的和、差,以及线段中点的意义。
(2)掌握基本事实:两点确定一条直线。
(3)掌握基本事实:两点之间线段最短。
(4)理解两点间距离的意义,能度量两点间的距离。
(5)理解角的概念,能比较角的大小。
(6)认识度、分、秒,会对度、分、秒进行简单的换算,并会计算角的和、差。
教材分析:本章以线段,直线,射线,角等简单的图形为主要研究对象,使学生在活动中体会这些平面图形的性质及其位置关系,丰富了学生的数学活动经历。
它是学习了第一章《丰富的图形世界》以后学生再次接触几何图形,为以后学习几何图形打下了基础。
本节复习课可以使学生对本章所研究的基本元素和基本关系有进一步的认识。
【学情分析】:
学生已经知道的:本节课是第四章的复习课。
学生在本章的各小节中学习了线段,射线,直线和角的基本概念,学习了如何比较线段的大小,如何比较角的大小,对于一些基本的几何图形有了初步的认识。
学生能自己解决的:学生能够区分线段射线和直线,知道它们之间的区别和联系,能用不同方法比较线段长短和角的大小。
对于线段中点和角平分线会简单应用。
需要教师指导解决的:关于线段的中点和角平分线的应用还需要教师的进一步指导。
【教学目标分析】:
(一)教学目标:
1、知识技能:让学生在自我回顾及小组交流活动中,构建本章的基本知识框架,从而对本章的基本知识有更进一步的认识;
2、数学思考:在数学活动中积累活动经验,发展有条理的思考与表达;
3、问题解决:通过本节课的学习,进一步增强学生对所学知识的应用意识;
4、情感目标:培养学生自主学习,主动参与,主动交流合作的意识和能力。
(二)教学重点:培养学生自主学习,主动参与,主动交流合作的意识和能力。
(三)教学难点:线段的中点和角平分线知识的应用。
【教学方法与媒体】:多媒体课件,自主探索与合作交流相结合。
在课堂教学中,根据教学重难点对本章知识建构,通过学生的自学,充分发挥学生的主体作用及教师的主导作用。
【教学过程】:
第四章基本平面图形的复习
一、复习准备:
课前布置学生提前准备好第四章复习提纲,各自按照自己的思路写出本章知识体系。
二、复习回顾:
教师活动一:同学们!一个点运动起来留下痕迹可以看做是点动成线,那一个点按照不同的运动方式,可以将线分成哪些种类呢?(教师利用几何画板,演示线段的生成情况)
学生活动:
1、学生总结线段的生成的过程,并写出表示线段的方法。
记作:线段AB或BA
线段a
学生回答教师提问:1、线段的特征:有两个端点,有长度。
2、线段公理:两点之间,线段最短。
3、线段中点:把一条线段分成两条相等的线段的点叫作线段的中点.
符号语言:∵点C是线段AB的中点
∴AB=2AC=2BC
或AC= BC=
2
1 AB
4、线段的长短比较方法:
①度量法。
②叠合法。
5、尺规作图:
①定义:只用没有刻度的直尺和圆规作图称为尺规作图.
②作一条线段等于已知线段。
课堂检测:
【例1】如右图中,共有几条线段?
【例2】把一条弯曲的公路改成直道,可以缩短路程,用几何知识解释其道理正确的是( ) A.两点确定一条直线 B.两点之间,直线最短
C.两点之间,线段最短 D.两点之间,射线最短
【例3】点C在线段AB上,下列条件中不能确定点C是线
段AB中点的是( )
A.AC=BC B.AC+BC=AB
C.AB=2AC D.BC= AB
【例4】如图,C是线段AB上的一点,M是线段AC的中
点,若AB=8 cm,BC=2 cm,求MC的长。
(学生板演数学符号语言的使用,教师巡视班级学生情况。
)
教师活动二:点动成线,按照点运动的方式可将线分成哪些种类?
2、学生总结直线的生成过程。
记作:直线AB或BA
或直线m
学生回答教师提问:1、直线特征:没有端点,两端可以无线延伸,没有长度
2、直线公理:两点确定一条直线。
课堂检测:
A a B
A’ B’ C’
因此线段A'B'即为所求。
A m B
【例1】要整齐地栽一行树,只要确定两端的树坑位置,就能确定这一行树坑所在的直线,这里所用的数学知识是_________________.
【例2】经过同一平面内任意三点中的两点共可以画出( )
A.一条直线 B.两条直线
C.一条或三条直线 D.三条直线
教师活动三:点动成线,按照点运动的方式可将线分成哪些种类?
3、学生总结射线的生成过程。
记作:射线AB
学生回答教师提问:
射线特征:有一个端点,另一端可以无限延伸,没有长度。
课堂检测:
【例1】如图,A,B,C是同一直线上的三点,下列说法正确的是( )
A.射线AB与射线BA是同一条射线 B.射线AB与射线BC是同一条射线
C.射线AB与射线AC是同一条射线 D.射线BA与射线BC是同一条射线
教师活动四:如果从射线的端点再发出一条射线会组成什么图形呢?
角
学生回答教师提问:
(1)定义:具有公共端点的两条射线所组成的图形叫做角。
角也可以看做是一条射线绕端点旋转得到的.
(2)角的度量: 1°= 60′, 1′= 60″
(3)角的不同表示方法:
方法图片表示方法
A B
α
β
γ
1
2 3
A
O B
A
B C
(4)角平分线意义:
符号语言:∵OC 是∠AOB 的平分线 ∴∠AOC =∠BOC = 2
1 ∠AOB
或∠AOB=2∠AOC=2 ∠BOC (5)、角的比较:①度量法 ②叠合法 (6)方位角:
∠1.北偏东60° ∠2.北偏西30° ∠3.南偏西30° ∠4.南偏东45°
课堂检测: 【例1】用度表示:30°45′= . 【例2】图中小于平角的角的个数有____个. 【例3】如图,直线AB 、CD 相交于点O ,∠AOE =90°,∠DOE =42°,则∠BOD 的度数是_____.
教师活动五:1、 多边形的概念
(1)定义:它们都是由一些不在同一条直线上的线段依次首尾相连组成的封闭平面图形。
也称之为n 边形
(2)n 边形有多少个顶点、多少条边、多少个内角? (3)过n 边形的每一个顶点有几条对角线? (4)n 边形有多少条对角线? 2、圆的认识
A O C B
B
A
平面上,一条线段绕着它固定的一个端点旋转一周,另一个端点形成的图形叫做圆(circle ).固定的端点O 称为圆心(center of a circle ),线段OA 称为半径(radius ). 圆上A ,B 两点之间的部分叫做圆弧(arc ),
由一条弧和经过这条弧的端点的两条半径所组成的图形叫做扇形(sector).顶点在圆心的角叫做圆心角
三、课堂小结:通过刚刚的复习,本章学了哪些相关结论呢?
1、如果平面上有n 个点,那么可作线段的总条数为。
2、n 条射线组成小于平角的个数 。
3、n 边形特征(1) 顶点, 边, 角。
(2)从一顶点可画 条对角线。
(3)n 边形共有 条对角线。
教师活动:通过今天的复习,大家觉得王老师的复习思路对于本章的知识掌握是否让大家豁 然开朗呢?(学生总结本节课的收获?)
【设计意图:鼓励学生积极大胆发言,可增进师生、生生之间的交流、互动。
同时也培养学生口头表达和交流的能力,增强不断反思总结的意识。
】 四、当堂测试
1、如图,下列各式中错误的是 ( )
A . A
B =AD +DB B . CB =AB -A
C C . CB -DB =C
D D . CB -DB =AC
2、已知AD =6cm ,BD =2cm ,C 是线段AD 的中点,则BC = cm 。
3、如图2,∠AOB =∠AOC , ∠BOC =86°,则∠AOB = .
4、如图3,∠1=∠2=∠3=20°,则∠AOB = , ∠AOC = ∠AOD , ∠BOD = ∠2,∠AOC = ∠1.
5.如图BO ⊥OC ,OD 是AOB ∠的平分线,5134'=∠
AOD 。
求AOC ∠度数
D C
A
O
B
【设计意图:在课堂教学中课堂检测是不可缺少的重要环节,它及时检测学生对本节课知识的掌握。
】
五、布置作业,分层训练:
六、教学反思:。