三个单相电度表接线图
- 格式:doc
- 大小:96.00 KB
- 文档页数:1
单相、三相电能表配互感器接线图
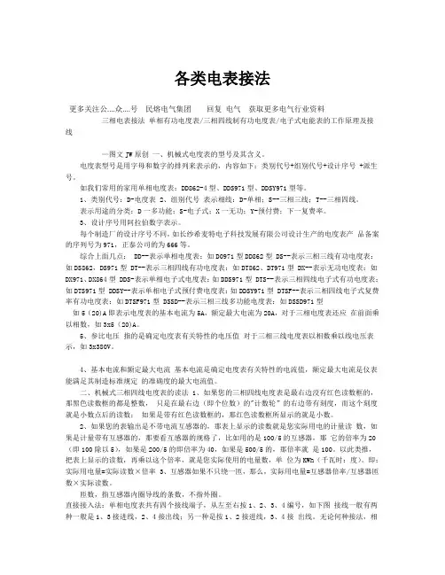
负载
电源线从互感器P1进的接线方式
拆除电压锁片的接线
电源线从互感器P2进的接线方式负载
S2
零
火
电源线从互感器P[进的接线方式
□n
不拆电压锁片的接线
线电度表互感器接线
电
源
从
进
(a)外形图山)接线图
单相电能表的接线
负载
电源线从互感器FM进的接线方式
负载
负
__________
电表拆除违接卡勾接线方式
9凰P1 三相三线电度表接互感器电路 负载
-- 电源从进§ 包源线从P2穿过:逆穿)接线图
用
3亍单相电度表互感器接线
电淋线从P1而适负* K 救兀源矩从P1穿过(顾穿播绘他
电源红从P2穿过逶穿;接理09
E )日
rii-
n
r tn
3个单相电度表互感器接线
P1 ■ S1 ■ V 电源线从p 1面穿过S2 S1 S2 ill 】
—零线铜排
互感器二次线端接电流表不分彼此•- j 4 •八…........ ........... ' 「
有功电表.无功电表接线
无功电表
3个单相电度表互感器接线
负
载
我顶一下(2)我踩一下(0)。
兆欧表手摇式兆欧表的原理电路如图1所示。
图中G为手摇发电机,发电机组件由摇柄、防逆转系统、传动齿轮、离心式摩擦调速系统、发电机等组成;电路系统由倍压整流电路及测量装置磁电式双动圈流比计组成,仪表的指针固定在双动圈上。
仪表的三个接线柱分别是:线路端L、接地端E、屏蔽端G。
其工作原理如下:图1 手摇式兆欧表原理电路图顺时针摇动兆欧表手柄时,手柄使棘轮、齿轮、离心摩擦调速等机构转动,并带动发电机转子以5倍于手柄的转速旋转,定子线圈输出交流电压。
棘轮系统是防止转子逆转,离心摩擦调速系统防止转子超速。
手柄以额定转速转动时,定子线圈将输出的交流电压,经二极管V1、V2,电容C1、C2倍压整流后,在A、B两端输出直流高压。
测量时被测电阻Rx接于兆欧表的“线路端L”与“接地端E”之间。
电流线圈L1、电阻R C和被测电阻R X相串联,电压线圈L2和电阻R V相串联,然后再并联接至A、B两端。
设线圈L1电阻为r1,线圈L2电阻为r2,当摇动手摇发电机时,兆欧表将输出直流高电压U,则两个线圈通过的电流分别为:两式相除得:式中的r1、r2、R C、R V均为定值,仅R X为变量,所以改变R X会引起比值I1/I2的变化。
由于线圈L1与线圈L2绕向相反,流入电流I1和I2在永久磁场作用下,在两个线圈上分别产生两个方向相反的转矩T1和T2,由于气隙磁场不均匀,因此T1和T2既与对应的电流成正比又与其线圈所处的角度有关。
当T1≠T2时指针发生偏转,直到T1=T2时,指针停止。
指针偏转的角度只决定于I1和I2的比值,此时指针所指的刻度是被测设备的绝缘电阻值。
当E端与L端短接时,I1为最大,指针顺时针方向偏转到最大位置,即“0”位置;当E、L端未接被测电阻时,R X趋于无穷大,I1=0,指针逆时针方向转到“∞”位置。
电能表1、单相电表工作原理:单相有功电度表(简称:单相电度表)由接线端子、电流线圈、电压线圈、计量转盘、计数器构成。
各类电表接法更多关注公....众....号民熔电气集团回复电气获取更多电气行业资料三相电表接法单相有功电度表/三相四线制有功电度表/电子式电能表的工作原理及接线—图文JW原创一、机械式电度表的型号及其含义。
电度表型号是用字母和数字的排列来表示的,内容如下:类别代号+组别代号+设计序号 +派生号。
如我们常用的家用单相电度表:DD862-4型、DDS971型、DDSY971型等。
1、类别代号:D-电度表2、组别代号表示相线:D-单相;S--三相三线;T--三相四线。
表示用途的分类:D一多功能;S-电子式;X一无功;Y-预付费;下一复费率。
3、设计序号用阿拉伯数字表示。
每个制造厂的设计序号不同,如长纱希麦特电子科技发展有限公司设计生产的电度表产品备案的序列号为971,正泰公司的为666等。
综合上面几点: DD--表示单相电度表:如D0971型DD862型 DS--表示三相三线有功电度表:如DS862,DS971型 DT--表示三相四线有功电度表:如DT862、DT971型 DX--表示无功电度表:如DX971、DX864型 DDS-表示单相电子式电度表:如DDS971型 DTS--表示三相四线电子式有功电度表:如DTS971型 DDSY--表示单相电子式预付费电度表:如DDSY971型 DTSF--表示三相四线电子式复费率有功电度表:如DTSF971型 DSSD--表示三相三线多功能电度表:如DSSD971型如5(20)A即表示电度表的基本电流为5A,额定最大电流为20A,对于三相电度表还应在前面乘以相数,如3x5(20)A。
5、参比电压指的是确定电度表有关特性的电压值对于三相三线电度表以相数乘以线电压表示,如3x380V。
4、基本电流和额定最大电流基本电流是确定电度表有关特性的电流值,额定最大电流是仪表能满足其制造标准规定的准确度的最大电流值。
二、机械式三相四线电度表的读法 1、如果您的三相四线电度表是最右边没有红色读数框的,那黑色读数框的都是整数,只是在最右边(即个位数)的"计数轮”的右边带有刻度,而这个刻度就是小数点后的读数;如果是带有红色读数框的,那红色读数框所显示的就是小数。
百张电工接线示意图一开单控开关接线图
二三开连体单控开关接线图
一开五孔单控插座接线图
一开双控开关接线图
四开单控开关接线图
二三开双控开关接线图
断路器、接触器控制回路PART 02
热电偶PART 03
电能表PART 04
三相四线电度表互感器接线
电源线从互感器P1进的接线方式
三相四线电度表互感器接线
三相三线电度表接互感器电路
单相电能表的接线电源从P1进
电源线从P2穿过(逆穿)接线图汇总
3个单相电度表互感器接线
电源线从P1面穿过
互感器二次线端接电流表不分彼此
其他PART 05
单相电机顺逆转控制控制顺逆转
电葫芦吊机
电动机PART 06
延时
日光灯类PART 07
双联开关的2种双控电路(如图)两种控制方式(如图)
桥式全波整流滤波电路(如图)通电延时亮灯(如图)
延时断电(如图)
延时通断不断循环且达到设置循环数断电(如图)灯延时熄灭(如图)
传统镇流器和电子镇流器(如图)
延时通断不断循环且达到设置循环数断电(如图)
2灯循环点亮(如图)循环流水灯(如图)
时间断电器断电延时控制(如图)通电延时断电(如图)
通电延时亮灯(如图)
桥式全波整流滤波电路(如图)
延时通、断循环运行(如图)2灯循环亮、熄(如图)
时间继电器断电延时控制(如图)。
开关、电机、断路器、电热偶、电表接线图大全(135张图)
这是非常齐全的一篇电工接线图的文章,包含开关接线图断路器、接触器控制回路接线图,电机逆转、正转原理接线图,电表进出接线图,电路开关接线图,电热偶接线图,希望能帮到想学这些专业的朋友,不是专业的也可以看一下懂得这些原理,以免家里电路有问题的时候出现手忙脚乱的现象,但是前提必须在安全的情况下动手去做,毕竟比较危险,电不能开玩笑的。
一、开关接线图一开单控开关接线图
二三开连体单控开关接线图
一开五孔单控插座接线图
一开双控开关接线图
四开单控开关接线图
二三开双控开关接线图
二、断路器、接触器控制回路:
三:热电偶:
四、电能表:
三相四线电度表互感器接线
电源线从互感器P1进的接线方式
电源线从互感器P2进的接线方式
三相四线电度表互感器接线
电源线从互感器P1进的接线方式
三相三线电度表接互感器电路
单相电能表的接线
电源从P1进
电源线从P2穿过(逆穿)接线图
汇总
3个单相电度表互感器接线
电源线从P1面穿过
互感器二次线端接电流表不分彼此
五、其他:单相电机顺逆转控制
控制顺逆转
电葫芦吊机
六、电动机:。
兆欧表手摇式兆欧表的原理电路如图1所示。
图中G为手摇发电机,发电机组件由摇柄、防逆转系统、传动齿轮、离心式摩擦调速系统、发电机等组成;电路系统由倍压整流电路及测量装置磁电式双动圈流比计组成,仪表的指针固定在双动圈上。
仪表的三个接线柱分别是:线路端L、接地端E、屏蔽端G。
其工作原理如下:图1 手摇式兆欧表原理电路图顺时针摇动兆欧表手柄时,手柄使棘轮、齿轮、离心摩擦调速等机构转动,并带动发电机转子以5倍于手柄的转速旋转,定子线圈输出交流电压。
棘轮系统是防止转子逆转,离心摩擦调速系统防止转子超速。
手柄以额定转速转动时,定子线圈将输出的交流电压,经二极管V1、V2,电容C1、C2倍压整流后,在A、B两端输出直流高压。
测量时被测电阻Rx接于兆欧表的“线路端L”与“接地端E”之间。
电流线圈L1、电阻RC和被测电阻RX相串联,电压线圈L2和电阻RV相串联,然后再并联接至A、B两端。
设线圈L1电阻为r1,线圈L2电阻为r2,当摇动手摇发电机时,兆欧表将输出直流高电压U,则两个线圈通过的电流分别为:两式相除得:式中的r1、r2、RC、RV均为定值,仅RX为变量,所以改变RX会引起比值I1/I 2的变化。
由于线圈L1与线圈L2绕向相反,流入电流I1和I2在永久磁场作用下,在两个线圈上分别产生两个方向相反的转矩T1和T2,由于气隙磁场不均匀,因此T 1和T2既与对应的电流成正比又与其线圈所处的角度有关。
当T1≠T2时指针发生偏转,直到T1=T2时,指针停止。
指针偏转的角度只决定于I1和I2的比值,此时指针所指的刻度是被测设备的绝缘电阻值。
当E端与L端短接时,I1为最大,指针顺时针方向偏转到最大位置,即“0”位置;当E、L端未接被测电阻时,RX 趋于无穷大,I1=0,指针逆时针方向转到“∞”位置。
电能表1、单相电表工作原理:单相有功电度表(简称:单相电度表)由接线端子、电流线圈、电压线圈、计量转盘、计数器构成。
当电表接入被测电路后,被测电路电压加在电压线圈上,被测电路电流通过电流线圈后,产生两个交变磁通穿过铝盘,这两个磁通在时间上相同,分别在铝盘上产生涡流。
理及接线电度表型号是用字母和数字的罗列来表示的,内容如下:类别代号+组别代号+设计序号+派生号。
如我们常用的家用单相电度表:DD862-4 型、DDS97l 型、DDSY97l 型等。
1 电度表表示相线:D--单相;S--三相三线;T--三相四线。
表示用途的分类:D--多功能;S-- 电子式;X--无功;Y--预付费;F--复费率。
每一个创造厂的设计序号不同,如长纱希麦特电子科技发展有限公司设计生产的电度表产品备案的序列号为971,正泰公司的为666 等。
综合上面几点:DD--表示单相电度表:如DD971 型DD862 型DS--表示三相三线有功电度表:如DS862,DS97l 型DT--表示三相四线有功电度表:如DT862、DT971 型DX--表示无功电度表:如DX97l、DX864 型DDS--表示单相电子式电度表:如DDS97l 型D 丅S--表示三相四线电子式有功电度表:如DTS97l 型DDSY--表示单相电子式预付费电度表:如DDSY97l 型DTSF--表示三相四线电子式复费率有功电度表:如DTSF97l 型DSSD--表示三相三线多功能电度表:如DSSD97l 型基本电流是确定电度表有关特性的电流值,额定最大电流是仪表能满足其创造标准规定的准确度的最大电流值。
如5(20)A 即表示电度表的基本电流为5A,额定最大电流为20A,对于三相电度表还应在前面乘以相数,如3x5(20)A。
指的是确定电度表有关特性的电压值对于三相三线电度表以相数乘以线电压表示,如3x380V。
对于三相四线电度表则以相数乘以相电压或者线电压表示,如3x220/380V。
对于单相电度表则以电压路线接线端上的电压表示,如220V。
1 、如果您的三相四线电度表是最右边没有红色读数框的,那黑色读数框的都是整数,只是在最右边(即个位数)的"计数轮"的右边带有刻度,而这个刻度就是小数点后的读数;如果是带有红色读数框的,那红色读数框所显示的就是小数。
一、白炽灯接法,如图〔简单,不说〕二、机械式单相电度表的接法1、单相电度表的构成及电路原理图单相有功电度表〔简称:单相电度表〕由接线端子、电流线圈、电压线圈、计量转盘、计数器构成,只要电流线圈通过电流,同时电压线圈加有电压,转盘就受到电磁力而转动。
单相电度表共有5个接线端子,其中有两个端子在表的内部用连片短接,所以,单相电度表的外接端子只有4个,即1、2、3、4号端子。
由于电度表的型号不同,各类型的表在铅封盖内都有4各端子的接线图。
原理图如下2、直接接入法假设负载的功率在电度表允许的范围内,即流过电度表电流线圈的电流不至于导致线圈烧毁,那么就可以采用直接接入法。
直接接入法:单相电度表共有四个接线端子,从左至右按1、2、3、4编号,如以下图接线一般有两种一般是1、3接进线,2、4接出线;另一种是按1、2接进线,3、4接出线。
无论何种接法,相线〔火线〕必须接入电表的电流线圈的端子。
由于有些电表的接线特殊,详细的接线方法需要参照接线端子盖板上的接线图去接。
3、经互感器接入法在用单相电度表测量大电流的单相电路的用电量时,应使用电流互感器进展电流变换,电流互感器接电度表的电流线圈。
接法有两种:〔1〕单相电度表内5和1端已断开时的接法。
由于表内短接片没有断开,所以互感器的K2端子制止接地。
如图〔2〕单相电度表内5和1端短接片已断开时的接法。
由于表内短接片已断开,所以互感器的K2端子应该接地。
同时,电压线圈应该接于电源两端。
四、机械式三相四线制有功电度表的常用接法,如以下图1、直接接入法假设负载的功率在电度表允许的范围内,那么就可以采用直接接入法。
2、经互感器接入法在用三相电度表测量大电流的三相电路的用电量时,因为线路流过的电流很大,例如300-500A,不可能采用直接接入法,应使用电流互感器进展电流变换,将大的电流变换成小的电流,即电度表能承受的电流,然后再进展计量。
一般来说,电流互感器的二次侧电流都是5A,例如300/5,100/5。