珈伟彩盒托盘彩卡检验标准
- 格式:pdf
- 大小:142.17 KB
- 文档页数:5
1.0 目的为了规范本公司产品及外购零部件,加工件的外观品质要求,为生产及检验提供参考依据。
以及利于执行顺畅,特制定本文件2.0 适用范围2.1:适用于本公司生产、检验、IQC、QA之运作,以及其它无客人特殊要求的产品。
(客人有特殊要求时,则按客人要求执行)2.2:为供方提供检测依据。
3.0 参考依据无4.0 面的说明及定义4.1:A面为正面,产品在正确的使用过程中,面对使用者的一面为正面4.2:B面为底面,相对于正面的下部为底面4.3:C面为右侧面,相对于正面的右侧为右侧面4.4:D面为背面,相对于正面的反面为背面4.5:E面为顶部,相对于正面的正上部分为顶部4.6:F面为左侧面,相对于正面的右侧为左侧面5.0:产品表面等级划分:产品表面等级根据产品的重要程度,可划分为:A级面,B级面,C级面5.1:A级面:客人经常能够看到的表面。
如灯体正面和正上方,在不移动或转动产品时都能看到的表面。
5.2:B级面:在不移动产品的情况下,客人偶尔能够看到的表面。
如灯体的侧面和后面,灯罩下部。
5.3:C级面:客人在移动产品或转动产品,或产品被打开后,才可以看到的表面。
如灯体底面,灯体部件内部面,产品组装后需贴装饰面板或标识掩饰的面。
(通常表面不作处理的面)说明:A:以上等级规定的是产品的外观标准,对于产品在客人处使用时看不见的内表面不适用此标准。
B:以上A、B、C表面等级的定义,是以最终客人处使用为条件而界定的。
如果产品的零部件或产品在后续装配、安装过程中被掩盖,则按照被掩盖后的表面来定义。
如果产品的零部件在后续装配、安装过程中有可能被掩盖也有可能不被掩盖,则按照不被掩盖的表面来定义。
7.0: 观测的条件7.1:物件放置于距人体50CM距离,在自然光或40W的日光灯下,光线从人体的后上方45度角或与人眼视线呈90度角照射(正前方以45度照射),被检测物体表面与人眼视线呈45度角。
7.2:检验者眼睛视力良好(≥1.0以上),不能有近视或色盲或弱视等不良现象7.3:观察时间为5秒7.4:观察物件不在反光的条件进行观察8.0 :缺陷等级及判定标准8.1: 缺陷等级定义:8.1.1:致命缺陷:产品缺陷可能会导致对人体生命造成伤害或危及生命.如:产品漏电,血液或不明污染物,放射性物质,有毒物质或液体,腐蚀性物质等.8.1.2:严重缺陷:产品缺陷可能会影响产品的使用性或功能缺失,或者严重影响产品的观赏性,对人体可能造成伤害,或不可擦拭的污物,或缺失重要标识.如产品无法使用,不定位,或严重损伤,破裂,锋利尖角,功能或警告标识等.8.1.3:轻微缺陷:产品缺陷可能会影响产品的观赏性,但不影响产品的结构\功能和使用性.如可擦拭污物,标识模糊,产品表面轻微划伤等.8.2: 判定标准:根据AQL抽样标准,参照产品缺陷分类和产品所处位置,参照不同物质的外观要求进行判定8.3:判定总则8.3.1:可接收的A级面、B级面、C级面的缺陷不能影响装配和功能,否则仍判不合格。
彩盒检验标准彩盒是产品包装中的重要一环,它不仅能够保护产品,还能够吸引消费者的眼球,提升产品的附加值。
然而,一些不合格的彩盒不仅会影响产品形象,还可能对消费者造成误导,因此制定一套科学的彩盒检验标准显得尤为重要。
首先,彩盒的外观质量是检验的重点之一。
外观应该整洁、平整,没有明显的破损、折痕或污渍。
颜色要鲜艳,图案要清晰,文字要清晰可辨,没有脱落、模糊或印刷偏差。
此外,彩盒的折叠线应该整齐,无明显的错位或断裂。
这些都是外观质量的重要指标,也是消费者对产品第一印象的来源。
其次,彩盒的材质和结构也是需要检验的重点。
彩盒的材质应该符合产品的特性和要求,比如一些食品包装需要符合食品卫生安全的要求,一些化妆品包装需要具备防水防潮的性能。
结构方面,彩盒应该能够牢固地包裹产品,不易变形或破损,能够有效地保护产品。
此外,彩盒的印刷质量也是需要检验的重点之一。
印刷要清晰、色彩准确,没有偏色、虚化或脱落现象。
对于一些特殊工艺的彩盒,比如烫金、凹凸印等,还需要检验其工艺效果是否符合要求,是否能够提升产品的档次和吸引力。
最后,彩盒的环保性也是需要重点检验的内容。
随着人们环保意识的提升,越来越多的消费者对产品包装的环保性提出了更高的要求。
因此,彩盒的材料应该符合环保要求,不含有有害物质,能够被有效地回收利用或者进行可持续利用。
综上所述,彩盒检验标准涉及到外观质量、材质和结构、印刷质量以及环保性等多个方面,这些都是影响产品形象和消费者购买意愿的重要因素。
因此,制定一套科学的、符合产品特性和市场需求的彩盒检验标准显得尤为重要。
只有这样,才能够保障产品的质量和安全,提升产品的市场竞争力,满足消费者对产品的需求和期待。
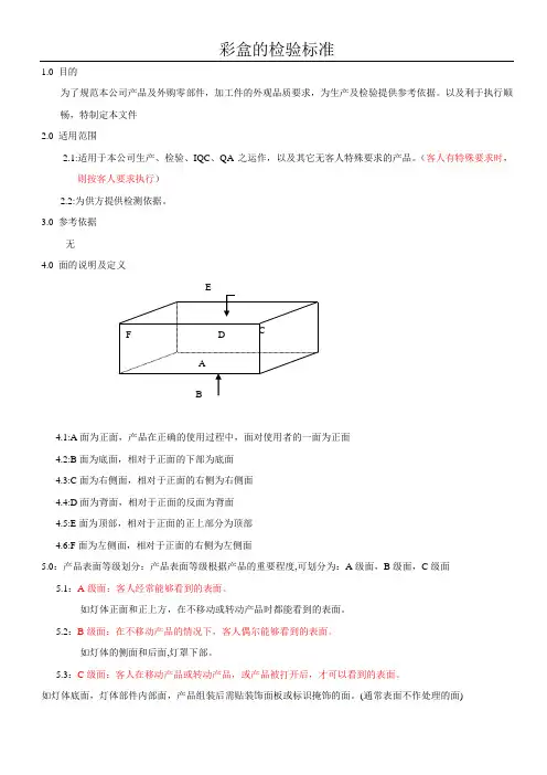
1.0目的为了规范本公司产品及外购零部件,加工件的外观品质要求,为生产及检验提供参考依据。
以及利于执行顺畅,特制定本文件2.0适用范围2.1:适用于本公司生产、检验、IQC、QA之运作,以及其它无客人特殊要求的产品。
(客人有特殊要求时,则按客人要求执行)2.2:为供方提供检测依据。
3.0参考依据无4.0面的说明及定义4.1:A面为正面,产品在正确的使用过程中,面对使用者的一面为正面4.2:B面为底面,相对于正面的下部为底面4.3:C面为右侧面,相对于正面的右侧为右侧面4.4:D面为背面,相对于正面的反面为背面4.5:E面为顶部,相对于正面的正上部分为顶部4.6:F面为左侧面,相对于正面的右侧为左侧面5.0:产品表面等级划分:产品表面等级根据产品的重要程度,可划分为:A级面,B级面,C级面5.1:A级面:客人经常能够看到的表面。
如灯体正面和正上方,在不移动或转动产品时都能看到的表面。
5.2:B级面:在不移动产品的情况下,客人偶尔能够看到的表面。
如灯体的侧面和后面,灯罩下部。
5.3:C级面:客人在移动产品或转动产品,或产品被打开后,才可以看到的表面。
如灯体底面,灯体部件内部面,产品组装后需贴装饰面板或标识掩饰的面。
(通常表面不作处理的面)说明:A:以上等级规定的是产品的外观标准,对于产品在客人处使用时看不见的内表面不适用此标准。
B:以上A、B、C表面等级的定义,是以最终客人处使用为条件而界定的。
如果产品的零部件或产品在后续装配、安装过程中被掩盖,则按照被掩盖后的表面来定义。
如果产品的零部件在后续装配、安装过程中有可能被掩盖也有可能不被掩盖,则按照不被掩盖的表面来定义。
6.0:观测的条件6.1:物件放置于距人体50CM距离,在自然光或40W的日光灯下,光线从人体的后上方45度角或与人眼视线呈90度角照射(正前方以45度照射),被检测物体表面与人眼视线呈45度角。
6.2:检验者眼睛视力良好(≥1.0以上),不能有近视或色盲或弱视等不良现象6.3:观察时间为5秒6.4:观察物件不在反光的条件进行观察7.0:缺陷等级及判定标准7.1:缺陷等级定义:7.1.1:致命缺陷(cr):产品缺陷可能会导致对人体生命造成伤害或危及生命.如:产品漏电,血液或不明污染物,放射性物质,有毒物质或液体,腐蚀性物质等.7.1.2:严重缺陷(maj):产品缺陷可能会影响产品的使用性或功能缺失,或者严重影响产品的观赏性,对人体可能造成伤害,或不可擦拭的污物,或缺失重要标识.如产品无法使用,不定位,或严重损伤,破裂,锋利尖角,功能或警告标识等.7.1.3:轻微缺陷(min):产品缺陷可能会影响产品的观赏性,但不影响产品的结构\功能和使用性.如可擦拭污物,标识模糊,产品表面轻微划伤等.7.2:判定标准:根据AQL抽样标准,参照产品缺陷分类和产品所处位置,参照不同物质的外观要求进行判定7.3:判定总则7.3.1:可接收的A级面、B级面、C级面的缺陷不能影响装配和功能,否则仍判不合格。
彩盒验收标准1、目的为规范公司产品用彩盒验收标准,确保所购此类包材符合公司需求,且有效避免不合格品流入本公司或下一道工序,特制定本标准。
2、适用范围本标准适用于公司产品用所有彩盒的进货、库存及在线检验。
3、检验质量标准3、1 外观要求(原则上在自然光或40W日光灯下,距离约30cm目测,无明显缺陷者视为合格)3、1、1 彩盒主体颜色及其印刷图文色差均不得超过标准样板的色差范围,印刷图文内容清晰完整与样板一致,应包括产品商标、品名、成份、功效、净含量、厂名、厂址、保质期、生产日期(生产批号或使用期限)、卫生许可证号、生产许可证号、产品执行标准号,浴液类产品另须注明生产厂之邮政编码等内容。
字体大小粗细近似标样,印刷文字无明显毛边、墨边。
3、1、2 图文套印准确,套印误差≤0.1㎜.3、1、3 彩盒净含量≥100ml者,印刷版位上下偏移不得超过±1.5mm,左右偏移不得超过±1.0mm;彩盒净含量<100ml者,印刷版位上下偏移不得超过±1mm,左右偏移不得超过±0.5mm。
3、1、4 印刷图文与标准样板比较:内容正确,无错字、缺字、缺标点符号、缺文字笔划、模糊不清,无明显异色斑及杂点。
3、1、5 无混其它品种、彩盒内外表面洁净,厚薄均匀,光泽与标样一致或近似,边线切割平整、端正、无明显脏污、划痕、毛边及开边、卷边现象,无破损、无溢胶、沾胶、脱胶异常。
3、2印刷油墨附着性:按规定方法测试,无明显文字笔划、图文油墨剥落。
3、3材质:与标样一致,摇盖强度好。
3、4 粘合强度:彩盒接边封胶牢固。
3、5 规格尺寸:厚薄与标样相当,厚薄允许偏差为0.04mm。
长、宽、高尺寸与标样比较在不影响正常使用的基础上,各允许正负偏差0.5mm。
4、检验方法4、1 外观:在自然光或40W日光灯下,距离约30cm目测,结合手感,必要时辅以直尺或游标卡尺。
4、2 印刷油墨附着性:用3M-810胶带粘牢被测面后迅速拉脱胶带观察油墨剥离程度。
目视全数抽样检验*目视全数抽样检验*目测目视全数抽样检验*目视全数抽样检验*5-10个备注**********全数抽样检验3-5个5-10个5-10个全数抽样检验全数抽样检验目测目测目测试验目测目视目视3:如果彩盒及彩卡,客户有说明检验项目,则按客户相关说明检验。
4:产品包装按彩盒及彩卡规格及面积情况而定.23外观测试面(彩盒应保持不动),并在小纸片上加大500g的砝码.来回均匀地拉小纸片磨 擦彩盒表面50次后, 印刷图案无露底现象则示为OK,如出现露底将示为NG。
1:标有*项示为目视情况选择判定检验项目。
2:根据客户签样,(产品着色及其它外观)不良缺陷示为参考检验项目。
目测试验 一端顺延粘贴,用力顺向推致胶带平整,用手抓住胶带一端,在垂直方向(90°)迅速扯下胶纸,同一位置进行3次相同试验, 无脱落或粉状脱落。
示为OK:如有任何形状的块状脱落。
则示为NG3.4(彩盒耐磨性测试)在彩盒上剪一块状10cm*10cm 的小纸片,呈于彩盒表3.2(彩盒粘力牢固性测试)产品在后道工序生产时将彩盒按工艺要求用胶水驳接, 压后对己粘好彩盒接口处撕开查看内层低纸有无撕离连接面纸底层,及胶水 附着粘贴面纸面积长度的2/3示为OK,如粘层小于面积长度的2/3示为NG。
3.3:(彩盒油墨附着力测试)将彩盒着色部分使用3M胶带610P覆盖于彩盒高墨位2.6(盖线离线)彩盒粘位离线及盖线小于2MM以内可AC,大于者则判定NG。
2.7(粘花皱折)彩盒AB面出现粘花及皱折面积大于2CM不可修复者直接判定NG。
3.1:(彩盒可靠性爆列及爆色测试)彩盒印刷后道工序生产时,相关检验人员针对彩盒某一处进行对折180度折动3次,查看有无爆裂及爆色。
2.4:(脏污)全检OK的彩盒整个面积不可出现胶水及其它脏污,如有。
2.5:(色差)彩盒印刷内容与客户样板轻微偏深或偏浅1.0—2.0个△E可接收2.5.1 同批彩盒色差检验视觉判定,将彩盒1次排列10至15个与客供样板,标准颜色对比判定。
彩盒检验标准彩盒作为商品包装的一种重要形式,在现代社会中扮演着不可或缺的角色。
它不仅是产品的保护层,更是产品的形象代表,承载着企业的品牌形象和产品信息。
因此,彩盒的质量和外观设计对产品的销售起着至关重要的作用。
为了确保彩盒的质量符合标准,需要进行严格的检验。
本文将围绕彩盒的检验标准展开讨论,以期为相关从业人员提供参考和指导。
首先,彩盒的材质是检验的重点之一。
在材质方面,彩盒通常采用纸板、塑料、金属等材料制作,其质量直接关系到彩盒的耐久性和外观效果。
因此,在检验时需要对彩盒的材料进行严格的把关,确保其符合相关的标准要求。
例如,纸板彩盒应具有一定的厚度和硬度,能够承受一定的压力和撕裂力,而塑料彩盒则需要具备良好的韧性和透明度。
只有材质符合标准,才能保证彩盒在使用过程中不易变形、损坏,同时也能够展现出良好的外观效果。
其次,彩盒的印刷质量也是检验的重点之一。
彩盒通常需要印刷各种图案、文字和标识,因此其印刷质量直接关系到产品的美观度和信息传达效果。
在检验时,需要对彩盒的印刷质量进行全面的检查,包括图案的清晰度、色彩的准确度、文字的完整性等方面。
只有确保印刷质量符合标准,才能够保证彩盒在市场上能够吸引消费者的眼球,同时也能够准确传达产品的信息和品牌形象。
此外,彩盒的制作工艺也是检验的重点之一。
彩盒的制作工艺直接关系到其外观效果和使用寿命,因此在检验时需要对彩盒的制作工艺进行细致的观察和检查。
例如,需要检查彩盒的折叠线是否整齐、胶水是否牢固、切割是否准确等方面。
只有确保制作工艺符合标准,才能够保证彩盒在使用过程中不易开裂、脱胶,同时也能够展现出良好的外观效果。
综上所述,彩盒的检验标准涉及材质、印刷质量、制作工艺等多个方面,只有在这些方面都符合标准要求,才能够保证彩盒的质量达到预期的效果。
因此,在日常工作中,相关从业人员需要严格按照相关的标准要求进行检验,确保产品质量符合市场需求,为企业的发展提供有力支持。
希望本文所述内容能够对相关从业人员有所帮助,也希望彩盒的质量能够得到进一步提升,为消费者提供更加优质的产品和服务。
彩盒品质检验通用标准1.目的为使彩盒类品质能够得以保证,特制定此品质控制标准,以此为检验依据。
2.范围适用于公司所有进料、制程、出货检验控制.3.检验条件3.1目视检验条件a)检验照明光线:功率(2×40W)的日光灯,光源距离被测面45~50cm,光强1000-1200lux。
b)观察角度:待测物被检测面与视线成45度,距离约45cm,上下左右转动被测物15度以内。
c)验员视力:裸视或矫正视力在1.0以上,且不可有色盲。
d)观察时间:每件检验时间8s。
3.2检验工具:对样、测试仪器、样机等。
3.3抽样方案抽检方案依据AQL:GB2828-87《逐批检查计数抽样程序及抽样表》,其中检查水平为一般检查水平Ⅱ,AQL=0(CR)、AQL=1.0(MA)、AQL=2.5(MI)。
根据合格质量水平和检查水平所确定的抽样方案及样品检查的结果,若在样品中发现的不合格数小于合格判定数,则判定该批为合格批;若在样本中发现的不合格数大于或等于不合格判定数,则判定该批是不合格批。
4.检验要求4.1检验面定义A级面:暴露在外,通常为包材正面,如彩盒、折盒、内托正表面,PC镜片等。
B级面:暴露在外,且正常使用时并不直接看到的次要表面,如彩盒、折盒、内托侧面和背面等。
C级面:不易看见或看不见的次表面,如彩盒内部等。
(C级面不良允收缺陷不做明确标准定义,以实际情况而定)4.2缺陷等级定义a)致命缺陷:零件存在对使用者的人身及财产安全构成威胁的缺陷,或由于其缺陷,组装成成品后,会对使用者的人身及财产安全构成威胁的缺陷。
b)主要缺陷:-功能缺陷影响正常使用;-性能参数超出规格标准;-漏部件、配件或主要标识,多出无关标识及其他可能影响产品性能的物品;-导致最终客户拒绝购买的结构及外观缺陷。
c)次要缺陷:不影响产品使用,最终客户有可能愿意让步接受的缺陷。
4.3缺陷代码对照表4.4缺陷识别a)点状缺陷:b)线状缺陷c)针孔d)锯齿5,检验标准5.2.1彩盒、彩卡、内卡、说明书、条码等6.可靠性测试标准6.1测试要求6.2环保要求:所有材料需附有效SGS报告。
托盘检测标准托盘检测标准是指对托盘进行检测的一套规范和要求,以确保托盘的质量符合相关行业标准和要求。
下面是一些可以参考的托盘检测标准内容,其中不包含链接:1. 外观检测:- 检查托盘表面是否有裂纹、破损、变形等缺陷。
- 检查托盘的尺寸是否符合预定标准,例如长度、宽度、高度等。
- 检查托盘的边缘是否平整、光滑,无明显毛刺。
2. 负载能力检测:- 根据托盘设计和制造标准,确定托盘的负载能力。
- 使用合适的测试设备,在标准条件下对托盘进行负载测试,以确保其能够承受预定的负荷而不发生破损或变形。
3. 材料检测:- 确认托盘所使用的材料是否符合相关的行业标准和要求,例如塑料托盘应符合食品级材料要求。
- 对材料进行物理、化学等方面的测试,以确保其性能和耐久性能符合预期。
4. 可追溯性检测:- 确认托盘上是否有合适的标识,包括生产日期、批次号等信息,以便追溯其制造和质量检测过程。
- 根据相关要求,对托盘进行可追溯性测试,确保其标识信息的准确性和可读性。
5. 附加性能测试:- 依据托盘的设计和用途,进行附加的性能测试,例如耐冲击性、耐化学腐蚀性、防滑性等。
- 测试结果应符合相关的行业标准和规定。
6. 包装检测:- 检查托盘的包装是否完好无损,例如有无明显撕裂、破损等。
- 确保包装标识信息的准确性和完整性,例如标签上的产品信息、重量等。
7. 存储环境适应性检测:- 对托盘进行存储环境适应性检测,例如高温、低温、湿度等条件下的性能测试。
- 确保托盘在各种存储环境下的性能和质量稳定。
以上是一些可以参考的托盘检测标准内容,这些标准可以帮助制定托盘质量控制策略,确保托盘的质量达到行业要求,提高使用效果和安全性。
来料检验规范-彩盒彩卡
更多无偿资料下载请进: 好好学习小区
来料检验规范-彩盒彩卡
一、目及适用范围: 本检验规范目是确保本企业所购彩盒、彩咭质量符合要求。
二、参考文件: 本作业规范参考本企业程序文件《来料检验控制程序》、彩盒、彩咭以及
相关技术、设计参数资料及MIL-STD-105E抽样标准。
三、规范内容:
3.1检验环境:
视力: 含有正常1.0—1.2视力及色感。
照度: 近似正常日光, 室内无日光时用40W日光灯或60W一般灯泡照度为标准。
目测距离: 身体距产品30cm, 眼睛距产品40—50cm正视。
测量器具: 卷尺。
3.2检验方法: 外观检验项目依据MIL-STD-105E, 采取通常单次检验水准Ⅱ级进行抽检, 允
收品质水准AQL值: 极严重缺点(CRI)为0, 严重缺点(MAJ)为1.5, 轻微缺点(MIN)为4.0。
其她检验项目根据下表所表示抽样数量进行抽样。
3.3检验项目、检验内容和标准要求、等级判定一览表。
1. 目的制定本公司的检验标准和试验方法,确保本公司所有的包装彩盒能满足研发设计、生产装配以及用户的使用要求。
2. 适用范围本规程适用于本公司所有包装彩盒的检验。
注:假设新产品不断出现或本标准中的工程涉及不到,应根据公司要求在本标准中参加未涉及到的工程或修正本标准。
3. 缺陷类别定义A类严重缺陷〔Critical Defect〕:产品存在对使用者的人身及财产平安构成威胁的缺陷。
B类重缺陷〔Major Defect〕:产品存在以下缺陷,为主要缺陷。
1)功能缺陷影响正常使用;2)性能参数超出规格标准;3)导致客户拒绝购置的严重外观缺陷;4)包装存在可能危及产品形象的缺陷。
C类次要缺陷〔Minor Defect〕:不影响产品使用,最终客户有可能愿意让步接受的缺陷。
4. 检验条件及环境1)环境亮度:在距离检测局部50cm处用一个照明亮度值为500LUX以上的照明系统模拟日光;2)检查方式和角度:目视,视线与被检查物外表角度在15-90度范围内旋转;3)检查距离和时间: 检查被检物最多15秒内,人眼距离被检物约25cm;4)检验人员裸视或矫正视力1.0以上,不能有色盲、色弱者,外观检查需使用菲林标准。
5. 抽样标准抽样检验依GB2828-2003标准,取一般检验水平Ⅱ;AQL:A类缺陷为0B类缺陷为1.5C类缺陷为 2.5特殊工程〔尺寸、可靠性〕抽样方案为:S-1或具体规定数量,Ac = 0,Re = 1。
6. 包装要求6.1.1 包装检验6.1.2现品票要求⑴、产品包装为胶袋包装,现品票粘在胶袋外表正中的位置;⑵、产品包装为纸箱包装, 现品票应粘在纸箱的右上角。
现品票参考格式:物料标签7.外观检验8.尺寸9.可靠性检验9.1 IQC常规可靠性检验9.2 实验室可靠性检验10. 参考文件10.1?检验和试验程序?10.2?品质部抽样方案?10.3?整机测试手册?。
彩盒检验标准彩盒是指用于装载商品的外包装盒,其设计和质量直接关系到商品的包装和销售。
为了保证彩盒的质量,需要进行严格的检验。
彩盒检验标准是指对彩盒进行检验时所遵循的一系列标准和规定,旨在确保彩盒的质量符合要求,达到良好的包装效果和保护商品的功能。
本文将就彩盒检验标准进行详细介绍,以便相关人员能够更好地了解和掌握彩盒检验的要点和方法。
首先,彩盒检验标准应包括以下几个方面,外观质量、尺寸精度、印刷质量、材料质量和结构强度。
外观质量包括彩盒的整体外观、平整度、无污渍、无破损等;尺寸精度主要是指彩盒的长宽高尺寸是否符合要求;印刷质量包括图案、文字的清晰度、色彩的准确度等;材料质量主要是指所使用的纸张、油墨、胶水等原材料的质量;结构强度主要是指彩盒的承重能力和抗压能力等。
其次,彩盒检验标准的具体操作方法包括目测检查、尺寸测量、印刷质量检查、材料质量检验和结构强度测试。
目测检查是指通过肉眼观察彩盒的外观质量,包括平整度、无污渍、无破损等;尺寸测量是通过工具对彩盒的长宽高尺寸进行精确测量;印刷质量检查是通过放大镜等工具对彩盒的印刷质量进行细致检查;材料质量检验是通过取样对彩盒所使用的原材料进行化验和检测;结构强度测试是通过专用设备对彩盒的承重能力和抗压能力进行测试。
最后,彩盒检验标准的意义在于保证彩盒的质量,提高商品的包装和销售效果,保护商品的完好性,提升企业形象和品牌价值。
只有严格执行彩盒检验标准,才能确保彩盒的质量达到要求,提高商品的市场竞争力,满足消费者的需求,实现企业的可持续发展。
综上所述,彩盒检验标准是确保彩盒质量的重要手段,对于生产企业和消费者都具有重要意义。
只有严格执行彩盒检验标准,才能保证彩盒的质量,提高商品的包装和销售效果,实现企业的可持续发展。
希望本文对相关人员能够有所帮助,更好地了解和掌握彩盒检验标准的要点和方法。
1.目的明确本公司彩盒类产品参照的技术标准以及应达到的质量水平和检验标准。
2.适用范围本标准适用于本公司彩盒类产品。
3.责任部门技术部负责制定此文件,技术部经理审核,报公司审批。
4.参考文件GB7705-87 《平版装潢印刷品》GB7706-87 《凸版装潢印刷品》GB/T2828-2003 《逐批检查计数抽样程序及抽样表》5.相关记录《产品质量工艺流程控制卡》《成品质量检验记录单》6. 技术标准及检验方法6.1 承印材料必须使用经客户确认的品牌及定量的产品。
6.2 印刷6.3 印后加工质量要求表1、脏点控制范围表2、光泽度控制范围6.4 检验方法及验收标准6.4.1 抽检比例按下表6.4.2 检验规则6.4.2.1以同一订单号一次进货量为一批进行抽查。
6.4.2.2 抽样方法:按照上表进行抽样。
6.4.3 验收标准6.4.3.1采购方按签字确认的样稿并依本质量标准对印刷成品进行验收,交货数量的差额幅度以双方合同上约定为准。
6.5 包装要求6.5.1须按产品质量要求妥善包装。
客户有其他要求的,以双方约定为准。
6.5.2 每批货物的标签要求:客户名称、产品名称、产品编号、生产日期、订单号、数量等。
6.6 运输和贮存6.6.1 供应商必须确保运输工具应无油污、脏污、虫害或其它污染物,应能保护货物不受天气影响。
6.6.2 产品应贮存在干净、干燥和通风的仓库内,应避免热源和直接阳光照射,应至少离地10cm、离墙46cm 存放。
6.6.3 产品保质期为3个月。
7 约定7.1 客户在接收到产品后,请在五天之内填写好验收回执并回传,以便于圣为公司管理。
如五天内,客户无书面验收回执到圣为公司,则认为该批产品合格。
7.2 客户有其他要求的,以双方协商为准。
7.3 本标准中未涵盖的工艺,其质量要求参照相关国家标准。
7.4 本标准将随引用的相关国家标准的更新而自动更新。
彩盒检验标准彩盒是商品包装的一种重要形式,它不仅可以保护商品,还可以提升商品的附加值和美观性。
因此,彩盒的质量检验显得尤为重要。
本文将介绍彩盒的检验标准,帮助相关人员更好地进行质量检验工作。
首先,彩盒的材质是检验的重点之一。
在检验彩盒材质时,需要检查其厚度、硬度、韧性等指标是否符合要求。
同时,还需要检查材质是否具有防水、防潮、防震的性能,以确保商品在运输和储存过程中不受损坏。
其次,彩盒的印刷质量也是需要重点检验的内容。
印刷质量直接影响到彩盒的外观效果,因此需要检查印刷是否清晰、色彩是否鲜艳、图案是否完整等方面。
此外,还需要检查印刷是否存在漏印、重印、偏印等质量问题,以确保彩盒外观的完美呈现。
除此之外,彩盒的制作工艺也是需要进行检验的重要内容。
制作工艺包括开料、贴合、折边、烫金、压纹等环节,需要检查这些环节是否符合要求,是否存在瑕疵和缺陷。
只有确保制作工艺完美无缺,才能保证彩盒的质量达到标准。
另外,彩盒的结构稳定性也是需要进行检验的重点之一。
结构稳定性直接关系到彩盒的使用寿命和保护效果,因此需要检查彩盒的抗压性、抗拉性、抗震性等指标是否符合要求,以确保彩盒在使用过程中不会出现变形、破损等问题。
最后,彩盒的环保性能也是需要重点检验的内容。
随着人们环保意识的提高,彩盒的环保性能越来越受到重视。
因此,在检验彩盒时,需要检查其材料是否符合环保要求,是否存在有害物质,以确保彩盒符合环保标准。
总的来说,彩盒的质量检验是一个综合性的工作,需要从材质、印刷、制作工艺、结构稳定性、环保性能等多个方面进行全面检查。
只有确保彩盒的各项指标都符合要求,才能保证商品包装的质量和形象,提升商品的附加值和竞争力。
希望本文介绍的彩盒检验标准能够对相关人员在工作中有所帮助。
目的:掌握彩盒的检验标准,使来料质量更好地符合我公司的品质要求。
2. 适用范围:适用于本公司所有彩盒、贴纸、彩卡等产品的检验。
3. 参考依据::A面为正面,产品在正确的使用过程中,面对使用者的一面为正面。
:B面为底面,相对于正面的下部为底面。
:C面为右侧面,相对于正面的右侧为右侧面。
:D面为背面,相对于正面的反面为背面。
:E面为顶部,相对于正面的正上部分为顶部。
:F面为左侧面,相对于正面的右侧为左侧面。
4. 产品表面等级划分:产品表面等级根据产品的重要程度,可划分为:A级面,B级面,C级面。
:A级面:客人经常能够看到的表面。
如彩盒正面和正上方,在不移动或转动产品时都能看到的表面。
:B级面:在不移动产品的情况下,客人偶尔能够看到的表面。
如彩盒的侧面和后面,彩盒下部。
:C级面:客人在移动产品或转动产品,或产品被打开后,才可以看到的表面。
如彩盒底面,彩盒内部面, (通常表面不作处理的面)。
5. 检验的条件:5 .1:物件放置于距人体50CM距离,在自然光或40W的日光灯下,光线从人体的后上方45度角或与人眼视线呈90度角照射(正前方以45度照射),被检测物体表面与人眼视线呈45度角。
:检验者眼睛视力良好(≥以上),不能有近视或色盲或弱视等不良现象。
:观察时间为5秒。
:观察物件不在反光的条件进行观察。
6 .缺陷等级及判定标准:: 缺陷等级定义:6.1.1:致命缺陷:产品缺陷可能会导致对人体生命造成伤害或危及生命.如:血液或不明污染物,放射性物质,有毒物质或液体,腐蚀性物质、logo错误等。
6.1.2:严重缺陷:产品缺陷可能会影响产品的使用性或功能缺失,或者严重影响产品的观赏性,对人体可能造成伤害,或不可擦拭的污物,或缺失重要标识.如产品无法使用,不定位,或严重损伤,破裂,锋利尖角,功能或警告标识等。
6.1.3:轻微缺陷:产品缺陷可能会影响产品的观赏性,但不影响产品的结构/功能和使用性.如可擦拭污物,标识模糊,产品表面轻微划伤等。
1.0目的
为了规范本公司产品及外购零部件,加工件的外观品质要求,为生产及检验提供参考依据。
以及利于执行顺畅,特制定本文件
2.0适用范围
2.1:适用于本公司生产、检验、IQC、QA之运作,以及其它无客人特殊要求的产品。
(客人有特殊要求时,
则按客人要求执行)
2.2:为供方提供检测依据。
3.0参考依据
无
4.0面的说明及定义
4.1:A面为正面,产品在正确的使用过程中,面对使用者的一面为正面
4.2:B面为底面,相对于正面的下部为底面
4.3:C面为右侧面,相对于正面的右侧为右侧面
4.4:D面为背面,相对于正面的反面为背面
4.5:E面为顶部,相对于正面的正上部分为顶部
4.6:F面为左侧面,相对于正面的右侧为左侧面
5.0:产品表面等级划分:产品表面等级根据产品的重要程度,可划分为:A级面,B级面,C级面
5.1:A级面:客人经常能够看到的表面。
如灯体正面和正上方,在不移动或转动产品时都能看到的表面。
5.2:B级面:在不移动产品的情况下,客人偶尔能够看到的表面。
如灯体的侧面和后面,灯罩下部。
5.3:C级面:客人在移动产品或转动产品,或产品被打开后,才可以看到的表面。
如灯体底面,灯体部件内部面,产品组装后需贴装饰面板或标识掩饰的面。
(通常表面不作处理的面)说明:A:以上等级规定的是产品的外观标准,对于产品在客人处使用时看不见的内表面不适用此标准。
B:以上A、B、C表面等级的定义,是以最终客人处使用为条件而界定的。
如果产品的零部件或产
品在后续装配、安装过程中被掩盖,则按照被掩盖后的表面来定义。
如果产品的零部件在后续
装配、安装过程中有可能被掩盖也有可能不被掩盖,则按照不被掩盖的表面来定义。
6.0:观测的条件
6.1:物件放置于距人体50CM距离,在自然光或40W的日光灯下,光线从人体的后上方45度角或与人眼视
线呈90度角照射(正前方以45度照射),被检测物体表面与人眼视线呈45度角。
6.2:检验者眼睛视力良好(≥1.0以上),不能有近视或色盲或弱视等不良现象
6.3:观察时间为5秒
6.4:观察物件不在反光的条件进行观察
7.0:缺陷等级及判定标准
7.1:缺陷等级定义:
7.1.1:致命缺陷(cr):产品缺陷可能会导致对人体生命造成伤害或危及生命.如:产品漏电,血液或不明污染物,
放射性物质,有毒物质或液体,腐蚀性物质等.
7.1.2:严重缺陷(maj):产品缺陷可能会影响产品的使用性或功能缺失,或者严重影响产品的观赏性,对人体可
能造成伤害,或不可擦拭的污物,或缺失重要标识.如产品无法使用,不定位,或严重损伤,破裂,
锋利尖角,功能或警告标识等.
7.1.3:轻微缺陷(min):产品缺陷可能会影响产品的观赏性,但不影响产品的结构\功能和使用性.如可擦拭污物,
标识模糊,产品表面轻微划伤等.
7.2:判定标准:根据AQL抽样标准,参照产品缺陷分类和产品所处位置,参照不同物质的外观要求进行判定
7.3:判定总则
7.3.1:可接收的A级面、B级面、C级面的缺陷不能影响装配和功能,否则仍判不合格。
7.3.2:同一表面同一区域缺陷不能聚集过多,即在直径为10cm的圆内,实际缺陷数量不能超过其要求值。
7.3.3:同一表面同一区域缺陷不能聚集过大,即实际测量结果不能大于其规定的标准数量值,对于同一表
面同一区域,在测量时应以其最大值为准。
7.3.4爆线﹕当沿着压线折时,盒子里面衬纸撕烂或沿着压线的油墨层爆裂导致表面处理或油墨脱落,从
而露出了底色
7.4纸箱内尺寸误差:彩盒允许误差±2mm;
7.5测试标准为(参考GB/T6545—1998瓦楞纸板耐破强度的测定法):
以正反面各10个贴向胶膜的试样进行测定,以正反面所有测定值的总值除以所测次数所得的平均值表示。
检验项目检验要求判定标准检验判定
Cr Maj Min OK
色差彩盒颜色满足设计要
求或不超出签板范围
①在40W日光灯下或自然光下,裸眼视力在1.0以上,彩盒放
置于人体视角45º,距离50cm处观察,无明显差异
灯体图案漏网点,在30cm处观察,对灯体图案整体颜色有影
响,不接受
粉点直径≦2mm,在10cm²内,不超过2点,且距离10cm
强度
暴线暴刀外部爆线
单个爆线长度超过15MM
露坑彩盒表面不能有明显
的露坑
①彩盒表面不能有明显的露坑现象
④表面残留可擦拭污物面积5m㎡≦x≦10m㎡。