采暖系统水力计算之令狐文艳创作
- 格式:doc
- 大小:4.98 MB
- 文档页数:27
供热水力计算范文一、计算步骤1.确定供热系统所需的流量和压力首先需要明确供热系统的设计需求,包括所需的供热能力、回水温度、供回水压差等。
这些参数将直接影响到供热水力计算的结果。
2.计算各供热环节的水负荷供热系统包括锅炉房、管道系统和供热末端等,需要计算各个环节的水负荷。
水负荷是指单位时间内系统所需的热水流量,通常以吨/小时或立方米/小时来表示。
3.根据水负荷计算供热系统的总水负荷将各个供热环节的水负荷相加,得到供热系统的总水负荷。
如果系统有多个回路,则需要按回路分别计算。
4.计算系统的总压力损失根据供热系统的管道长度、管径、流速等参数,可以计算出系统的总压力损失。
压力损失是指水在管道中流动时由于阻力而失去的压力,通常以帕斯卡(Pa)或米水柱(mH2O)来表示。
5.选择合适的水泵根据水负荷和总压力损失,选择合适的水泵来满足供热系统的需求。
水泵的选择应考虑到水泵的流量范围、扬程范围和效率等因素。
二、水力计算方法在进行供热水力计算时,常用的方法包括经验公式法、正交法和计算机模拟法等。
1.经验公式法经验公式法是根据过去的实际经验,通过建立公式来计算供热系统的水力参数。
这种方法简单、易于实施,但精度较低,适用于一些简单的供热系统。
2.正交法正交法是一种常用的解析方法,通过建立供热系统的数学模型,使用正交表格进行计算。
这种方法可以考虑到不同参数之间的相互影响,计算结果较为准确。
3.计算机模拟法计算机模拟法是使用计算机软件进行供热水力计算的方法。
通过建立供热系统的三维模型,模拟水在管道中的流动过程,计算水泵流量和压力等参数。
这种方法计算精度较高,但需要使用专门的软件进行计算。
三、水力计算注意事项1.系统的设计温度和压力应符合相关标准要求,不能超出管道和设备的承受范围。
2.水力计算需要考虑灵活性,保证在不同负荷和压力条件下都能正常运行。
3.考虑到水力损失和水泵效率等因素,应选择合适的水泵,并进行合理的管道布置。
采暖水力计算书
采暖水力计算书是用于计算采暖系统中水力特性和设计参数的工具。
它通常用于确定管道尺寸、泵的选择和调节阀的设置,以确保供热系统的水力平衡和运行正常。
以下是一般情况下采暖水力计算书包括的内容:
1. 管道布置图:包括整个采暖系统的管道布置示意图,标明主要设备和管道连接关系。
2. 供热负荷计算:根据建筑物的面积、结构、保温等参数,计算出建筑物需要的供热热负荷。
3. 管道水力损失计算:根据管道长度、管径、流量等参数,通过水力计算公式计算出管道的水力损失和压力降。
4. 泵的选择:根据供热系统的总水力损失和设计流量,选择适合的泵的类型和规格。
5. 调节阀的设置:根据供热系统的各个支路的流量需求,确定调节阀的类型、开度和位置,以实现各支路的水力平衡。
6. 系统控制参数:包括供热水温度、回水水温、供回水差等参数的设置和调节范围。
在实际使用采暖水力计算书时,建议找到专业的暖通工程师或供热设计师进行计算和评估,并确保符合相关的设计规范和标准。
这样可以确保供热系统的水力平衡、运行效果和能耗效率。
培养幼儿良好行为习惯的意义和策略令狐文艳曾经有一位诺贝尔获奖者受采访时被人问到:“你在哪个大学、哪个实验室里学到了你认为最重要的东西呢?”出人意料,这位白发苍苍的诺贝尔获奖者回答到:“幼儿园。
”又问:“在幼儿园里学到了什么呢?”学者答到:“比如:把自己的东西分一半给小伙伴们;不是自己的东西不要拿;东西要放整齐,饭前要洗手,午饭后要休息;做了错事要表示歉意;学习要多思考,要仔细观察大自然。
从根本上说,我学到的全部东西就是这些。
”他的回答让我们再一次深刻的意识到,许多人终生所学到的最主要的东西,或许正是幼儿园老师默默的给他们培养的良好习惯。
那么如何培养幼儿良好的行为习惯呢?一、榜样+耐心+反复强化幼儿期的孩子处于好动、好模仿的时期,观察、模仿是幼儿学习的重要方式。
在学校中,教师就是孩子行为的榜样。
在孩子的心中,教师的地位是最高的,家长经常说:“老师在孩子心目中就是神”。
幼儿无时无刻不在观察模仿老师的一举一动,获取各种信息和正负面的影响。
经常会听到孩子们模仿老师的动作语言。
可见,幼儿把教师当作自己最直接的学习榜样,教师的一言一行都会对幼儿产生深刻影响。
因此,我平时非常注意从自身做起,严于律己。
凡要求孩子们做的,自己首先做到。
不让孩子做的,自己千万不违反,一旦违反,要在孩子们面前勇于承认错误。
记得一次下课我无意中走进教室,发现有两位小朋友坐在桌子上说话。
我当场批评了他们,可其中的一位孩子却说:“老师,你有时也坐在桌子上给我们讲故事。
”他的话让我大吃一惊,仔细一想,自己也确实有过这样的现象。
我就对这位小朋友说:“真的?你怎么不早点给我指出这个坏毛病呢?今后,我们互相监督,不让坏毛病再出来好吗?”正如古人所言:“言教不如身教,其身正,不令而行;其身不正,虽令不从。
”所以教师应规范自己的言行举止,为幼儿起表率作用。
一个好习惯的建立不难,不断的坚持和强化才是最难的。
在这个过程中,很多细节容易被忽视,从而使坏习惯卷土重来。
蒸汽采暖系统水力计算蒸汽采暖系统水力计算是指通过对管道网络、阀门、泵等元件进行分析和计算,确定流体在管道中的压力和流量分配,以保证系统能够正常运行。
水力计算是蒸汽采暖系统设计中的重要环节,也是保证系统效率和安全性的关键。
以下是蒸汽采暖系统水力计算的详细解释:1. 管网分析:首先需要对管道系统进行分析,确定管道直径、长度、材质等参数,并绘制出管道网络图。
通过管道网络图可以明确管道的路径以及各个分支的长度和管径,为后续的水力计算提供基础数据。
2. 流量计算:流量是蒸汽采暖系统设计的关键参数之一,也是水力计算的核心内容。
流量的计算需要考虑系统的热负荷、热传递系数、温差、流速等因素,并且需要根据实际情况进行修正,保证计算结果的准确性。
3. 压力计算:蒸汽采暖系统中,压力是保证系统正常运行的关键因素之一。
压力计算需要考虑管道长度、管径、阀门、泵等元件的压力损失情况,以及系统的设计压力,通过计算确定系统各点的压力分布和管网的工作压力范围。
4. 泵选型:泵是蒸汽采暖系统的主要动力设备,泵的选型需要考虑系统的热负荷、流量、压力等因素,并且需要根据实际情况进行修正。
在选型过程中还需要考虑泵的效率、可靠性、维护成本等因素。
5. 阀门选型:阀门在蒸汽采暖系统中起到了调节流量和控制压力的作用,阀门的选型需要根据系统的热负荷、流量、压力等参数进行综合考虑,并且需要根据实际情况进行修正。
在选型过程中还需要考虑阀门的材质、密封性、可靠性等因素。
总之,蒸汽采暖系统水力计算是系统设计的重要环节,通过对管道网络、阀门、泵等元件进行综合分析和计算,保证系统能够正常运行,提高系统的效率和安全性。
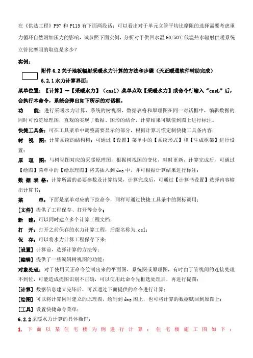
在《供热工程》P97和P115有下面两段话:可以看出对于单元立管平均比摩阻的选择需要考虑重力循环自然附加压力的影响,试参照下面实例,分析对于供回水温60/50℃低温热水辐射供暖系统立管比摩阻的取值是多少?实例:附件6.2关于地板辐射采暖水力计算的方法和步骤(天正暖通软件辅助完成)6.2.1水力计算界面:菜单位置:【计算】→【采暖水力】(cnsl)菜单点取【采暖水力】或命令行输入“cnsL”后,会执行本命令,系统会弹出如下所示的对话框。
功能:进行采暖水力计算,系统的树视图、数据表格和原理图在同一对话框中,编辑数据的同时可预览原理图,直观的实现了数据、图形的结合,计算结果可赋值到图上进行标注。
快捷工具条:可在工具菜单中调整需要显示的部分,根据计算习惯定制快捷工具条内容;树视图:计算系统的结构树;可通过【设置】菜单中的【系统形式】和【生成框架】进行设置;原理图:与树视图对应的采暖原理图,根据树视图的变化,时时更新,计算完成后,可通过【绘图】菜单中的【绘原理图】将其插入到dwg中,并可根据计算结果进行标注;数据表格:计算所需的必要参数及计算结果,计算完成后,可通过【计算书设置】选择内容输出计算书;菜单:下面是菜单对应的下拉命令,同样可通过快捷工具条中的图标调用;[文件] 提供了工程保存、打开等命令;新建:可以同时建立多个计算工程文档;打开:打开之前保存的水力计算工程,后缀名称为.csl;保存:可以将水力计算工程保存下来;[设置] 计算前,选择计算的方法等;[编辑] 提供了一些编辑树视图的功能;对象处理:对于使用天正命令绘制出来的平面图、系统图或原理图,有时由于管线间的连接处理不到位,可能造成提图识别不正确,可以使用此命令先框选处理后,再进行提图;[计算] 数据信息建立完毕后,可以通过下面提供的命令进行计算;[绘图] 可以将计算同时建立的原理图,绘制到dwg图上,也可将计算的数据赋回到原图上;[工具] 设置快捷命令菜单;6.2.2采暖水力计算的具体操作:1.下面以某住宅楼为例进行计算:住宅楼施工图如下:2.根据施工图系统形式绘制原理图:第一步进入【设置】菜单中的【系统形式】根据施工图“供水方式”选择“下供下回”接着再根据施工图:“立管形式”选择“双管”“立管关系”选择“异程”勾选“分户计量”“采暖形式”选择“地板采暖”点击“确定”2. 第二步在【设置】菜单中的【生成框架】完成下列内容:楼层数:6层系统分支数:1分支1样式分支2样式本住宅楼样式同分支1,所以系统分支数为“1”每支分支立管数:2每楼层用户数:2每用户分支数:3(见下图单元盘管图)3. 第三步【设置】菜单中“设计条件”4. 第四步在【生成框架】对话框中点击“生成”,如下图5.第五步在树视图中依次打开“立管1”、“楼层6”、“户1”,如下图:6.第六步在上图中完成以下几项内容的输入:1)负荷:指某盘管分支(环路)热媒提供的热量。
在《供热工程》P97和P115有下面两段话:可以看出对于单元立管平均比摩阻的选择需要考虑重力循环自然附加压力的影响,试参照下面实例,分析对于供回水温60/50℃低温热水辐射供暖系统立管比摩阻的取值是多少?实例:附件6.2关于地板辐射采暖水力计算的方法和步骤(天正暖通软件辅助完成)6.2.1水力计算界面:菜单位置:【计算】→【采暖水力】(cnsl)菜单点取【采暖水力】或命令行输入“cnsL”后,会执行本命令,系统会弹出如下所示的对话框。
功能:进行采暖水力计算,系统的树视图、数据表格和原理图在同一对话框中,编辑数据的同时可预览原理图,直观的实现了数据、图形的结合,计算结果可赋值到图上进行标注。
快捷工具条:可在工具菜单中调整需要显示的部分,根据计算习惯定制快捷工具条内容;树视图:计算系统的结构树;可通过【设置】菜单中的【系统形式】和【生成框架】进行设置;原理图:与树视图对应的采暖原理图,根据树视图的变化,时时更新,计算完成后,可通过【绘图】菜单中的【绘原理图】将其插入到dwg中,并可根据计算结果进行标注;数据表格:计算所需的必要参数及计算结果,计算完成后,可通过【计算书设置】选择内容输出计算书;菜单:下面是菜单对应的下拉命令,同样可通过快捷工具条中的图标调用;[文件] 提供了工程保存、打开等命令;新建:可以同时建立多个计算工程文档;打开:打开之前保存的水力计算工程,后缀名称为.csl;保存:可以将水力计算工程保存下来;[设置] 计算前,选择计算的方法等;[编辑] 提供了一些编辑树视图的功能;对象处理:对于使用天正命令绘制出来的平面图、系统图或原理图,有时由于管线间的连接处理不到位,可能造成提图识别不正确,可以使用此命令先框选处理后,再进行提图;[计算] 数据信息建立完毕后,可以通过下面提供的命令进行计算;[绘图] 可以将计算同时建立的原理图,绘制到dwg图上,也可将计算的数据赋回到原图上;[工具] 设置快捷命令菜单;6.2.2采暖水力计算的具体操作:1.下面以某住宅楼为例进行计算:住宅楼施工图如下:2.根据施工图系统形式绘制原理图:第一步进入【设置】菜单中的【系统形式】根据施工图“供水方式”选择“下供下回”接着再根据施工图:“立管形式”选择“双管”“立管关系”选择“异程”勾选“分户计量”“采暖形式”选择“地板采暖”点击“确定”2. 第二步在【设置】菜单中的【生成框架】完成下列内容:楼层数:6层系统分支数:1分支1样式分支2样式本住宅楼样式同分支1,所以系统分支数为“1”每支分支立管数:2每楼层用户数:2每用户分支数:3(见下图单元盘管图)3. 第三步【设置】菜单中“设计条件”4. 第四步在【生成框架】对话框中点击“生成”,如下图5.第五步在树视图中依次打开“立管1”、“楼层6”、“户1”,如下图:6.第六步在上图中完成以下几项内容的输入:1)负荷:指某盘管分支(环路)热媒提供的热量。
1. 设计水质令狐文艳1.1 进水水质参照国内类似城市污水水质,并结合当地经济发展水平,确定污水厂的进水水质如表1所示。
表1 污水厂进水水质指标单位:mg/L指标COD cr BOD5SS NH3-N TP TN pH 进水500 300 360 35 3 40 6~91.2出水水质出水水质要求满足国家《城镇污水处理厂污染物排放标准》(GB8978-2002)一级A准,其水质如表2所示。
表 2 污水厂出水水质指标单位:mg/L指标COD cr BOD5SS NH3-N TP TN pH 出水50 10 10 5 0.5 15 6~91.3 设计水温设计最低水温T1=8℃,平均水温T2=20℃,最高水温T3=25℃。
2. SBR(脱氮除磷)主要设计参数表3 SBR脱氮除磷工艺的主要设计参数3. 设计计算(1)反应时间T R:式中:T R——反应时间,h;m——充水比,取0.30;So ——反应池进水五日生化需氧量,mg/L ,300mg/L ;L S ——反应池的五日生化需氧量污泥负荷,kgBOD 5/(kgMLSS ·d),取0.12kgBOD 5/(kgMLSS ·d);X ——反应池内混合液悬浮固体(MLSS )平均浓度,kgMLSS/m 3取4.0kgMLSS/m 3。
取反应时间T R 为4h 。
(2)沉淀时间T S :当污泥界面沉降速度为7.14max X t 104.7u -⨯=(MLSS 在3000mg/L及以下)当污泥界面沉降速度为26.14max X 106.4u -⨯=(MLSS 在3000mg/L以上)设反应池的有效水深h 取5.0m ,缓冲层高度ε取0.5m 。
因此必要沉淀时间为: 取沉淀时间T S 为:1 h 。
(3)运行周期T :设排水时间T D 为1h ,反应池数N=4,则一个周期所需要的时间为:Tc ≥T R +T S +T D =(4+1+1)h=6h所以每天的周期数为:n=24/8=3 进水时间为:h24/8N /T T C F===(4)反应池容积SBR 反应池容积,可按下式计算: 式中:V ——反应池有效容积,m 3;Q’——每个周期进水量,m 3,每个周期进水量为)h /m (7.34)d /m (83332500Q 33===;So ——反应池进水五日生化需氧量,mg/L ,300mg/L ;L S ——反应池的五日生化需氧量污泥负荷,kgBOD 5/(kgMLSS ·d),取0.12kgBOD 5/(kgMLSS ·d);X ——反应池内混合液悬浮固体(MLSS )平均浓度,kgMLSS/m 3取4.0kgMLSS/m 3;T R —— 每个周期反应时间,h 。
mù lán cí令狐文艳木兰辞北宋朝•郭茂倩编的《乐府诗集》jī jī fù jī jī ,mù lán dāng hù zhī ,唧唧复唧唧,木兰当户织,bù wén jī zhù shēng ,wéi wén nǚ tàn xī 。
不闻机杼声,唯闻女叹息。
wèn nǚ hé suǒ sī ?wèn nǚ hé suǒ yì ?问女何所思?问女何所忆?nǚ yì wú suǒ sī ,nǚ yì wúsuǒ yì 。
女亦无所思,女亦无所忆。
zuó yè jiàn jūn tiě,kè hán dà diǎn bīng ,昨夜见军帖,可汗大点兵,jūn shū shí èr juàn ,juàn juàn yǒu yé míng 。
军书十二卷,卷卷有爷名。
ā yé wú dà ér ,mù lán wú zhǎng xiōng ,阿爷无大儿,木兰无长兄,yuàn wèi shì ān mǎ ,cóng cǐ tì yé zhēng 。
愿为市鞍马,从此替爷征。
dōngshì mǎi jùn mǎ ,xī shìmǎi ān jiān ,东市买骏马,西市买鞍鞯,nán shì mǎi pèi tóu ,běi shì mǎi cháng biān 。
采暖水力计算书范文
采暖水力计算是指根据建筑的采暖需求以及供暖系统的特点,计算供暖系统所需的循环水流量和水泵的功率,并选择合适的水泵进行供暖水力系统设计。
水力计算是采暖工程设计的重要环节之一,其准确性直接影响到供暖系统的运行效果和能耗状况。
1.建筑热负荷计算:根据建筑的朝向、外墙材料、窗户、屋顶、地板等因素,计算建筑的传热损失,进而得到建筑的热负荷。
这是计算采暖水力的基础。
2.流量计算:根据建筑的热负荷和设计温度,计算出供水温度和回水温度,然后根据流量计算公式,计算出供回水流量。
3.水泵功率计算:根据计算出的供回水流量和供回水温差,利用水泵的水力工作原理,计算出水泵所需的功率。
4.水泵选型:根据已知的供回水流量和功率要求,选择合适的水泵进行设计。
5.管网阻力计算:根据管路的长度、直径、材料等因素,计算出管路的阻力。
在进行水力计算时,通常会使用一些专业软件来辅助计算。
这些软件能够根据输入的参数和建筑信息,快速高效地进行计算,并可输出供暖系统设计中所需的参数。
总之,采暖水力计算是采暖工程设计中非常重要的一环,它直接影响到供暖系统的运行效果和能耗状况。
合理准确的水力计算可以确保供暖系
统的稳定运行,提高供暖效果,降低能源消耗。
因此,在采暖工程设计中,水力计算的严谨性和准确性非常重要。
浅议采暖系统中的水力计算和水力平衡在管网的新建和扩建中,准确、迅速的供热管网水力计算是实现高质量的管网设计、施工以及运行调度的必要条件。
设计者设计热水路网是根据用户已知的热负荷来确定各管段的管径和阻力损失以及网路的阻力损失,进而确定循环水泵的扬程。
然而当今的计算方法各有优劣,水力平衡问题有待提高。
1.采暖系统中的水力计算1.1水力计算的基本概念这里的水力计算指的是通风空调,热水采暖、给排水中流体输配管网设计时根据要求的流量分配,确定管网的各段的管径和阻力,求得管网特性曲线,为匹配管网动力设备准备好条件,进而确定动力设备的型号和动力消耗;或根据已定的动力设备,确定保证流量分配的管道尺寸。
是流体输配管网设计的基本手段,是管网设计质量的基本保证。
1.2采暖系统中水力计算的基本方法(1)树状管网的计算。
确定各管段的流量;根据经济流速选取标准管径;计算各管段的水头流失;确定控制点;计算控制线路的总水头损失,确定水泵扬程或水塔高度;确定各支管可利用的剩余水头;计算各支管的平均水力坡度,选定管径。
(2)环状网的计算。
根据已知节点(控制点和泵站)的水压,初步确定其他各节点的水压;根据流量与水头损失的关系求出各管段的流量;计算各节点的不平衡流量;计算各节点的校正压力;重复上述步骤直到校正压力符合要求为止。
1.3当今水力计算的优劣优点:当今通常使用等降温法或变降温法来进行水力计算。
第一步,选择最不利的环路,确定管径和压力损失。
第二,按照平衡要求一一确定剩下环路的管径和压力损失。
如等降温法是假设各立管的“温降”相同,这时便可以根据其热负荷确定立管的流量,在流量一定的前提下一一计算各管段的管径、压力损失。
这种方法很容易确定立管流量,而且各立管温降一致,因此相同楼层不同房间的散热器的平均温度可看做近似相等,散热器片数很容易计算。
然而由于是根据流量选管径,而管径的型号、系列、规格有限,而且并联环路产生的阻力损失很难符合平衡要求,而对异程式系统来说这种缺陷更为严重,因此容易产生“水平失调”现象。
施工组织设计令狐文艳目录一、施工方案及技术措施二、质量保证措施和创优计划三、施工总进度计划及保证措施(包括以横道图或标明关键线路的网络进度计划、保障进度计划需要的主要施工机械设备、劳动力需求计划及保证措施、材料设备进场计划及其他保证措施等);四、施工安全措施计划五、文明施工措施计划六、施工场地治安保卫管理计划七、施工环保措施计划八、冬季和雨季施工方案九、施工现场总平面布置十、项目组织管理机构十一、承包人自行施工范围内拟分包的非主体和非关键性工作、材料计划和劳动力计划十二、成品保护和工程保修工作的管理措施和承诺十三、任何可能的紧急情况的处理措施、预案以及抵抗风险的措施十四、对总包管理的认识以及对专业分包工程的配合、协调、管理、服务方案十五、与发包人、监理及设计人的配合一、施工方案及技术措施编制依据:吉林市2016年集中供热老旧管网改造工程第五标段招标文件;《建筑工程施工质量验收统一标准》GB50300-2013;《施工现场临时用电安全技术规范》JGJ46-2005;《建筑机械使用安全技术规程》JGJ33-2012;《工程测量规范》GB50026-2007;《砌体结构工程施工质量验收规范》GB50203-2011;《工程建设施工企业质量管理规范》GB/T50430-2007;《建设工程文件归档的整理规范》GB/T50328—2014;《城市热力网设计规范》 CJJ34-2010;《城镇供热管网工程施工及验收规范》 CJJ28-2004;《现场设备、工业管道工程施工及验收规范》GB50236-2011;《城镇供热管网工程质量检验评定标准》 CJJ38-2004;《工业金属管道工程施工及验收规范》GB50235-2010;《聚乙稀给排水管道工程技术规程》CJJ101-2004;1、工程概况及特点1.1、工程概况本工程为吉林市热力集团有限公司2016年老旧管网改造工程第4标段-吉炭小区管网改造工程。
管线起点接自10#站和-10#站分集水器,更换站内阀门、入户阀门及立杠阀门、新建阀门井,终点各居民楼内。
在《供热工程》P97和P115有下面两段话:可以看出对于单元立管平均比摩阻的选择需要考虑重力循环自然附加压力的影响,试参照下面实例,分析对于供回水温60/50℃低温热水辐射供暖系统立管比摩阻的取值是多少?实例:附件6.2关于地板辐射采暖水力计算的方法和步骤Array(天正暖通软件辅助完成)6.2.1水力计算界面:菜单位置:【计算】→【采暖水力】(cnsl)菜单点取【采暖水力】或命令行输入“cnsL”后,会执行本命令,系统会弹出如下所示的对话框。
功能:进行采暖水力计算,系统的树视图、数据表格和原理图在同一对话框中,编辑数据的同时可预览原理图,直观的实现了数据、图形的结合,计算结果可赋值到图上进行标注。
快捷工具条:可在工具菜单中调整需要显示的部分,根据计算习惯定制快捷工具条内容;树视图:计算系统的结构树;可通过【设置】菜单中的【系统形式】和【生成框架】进行设置;原理图:与树视图对应的采暖原理图,根据树视图的变化,时时更新,计算完成后,可通过【绘图】菜单中的【绘原理图】将其插入到dwg中,并可根据计算结果进行标注;数据表格:计算所需的必要参数及计算结果,计算完成后,可通过【计算书设置】选择内容输出计算书;菜单:下面是菜单对应的下拉命令,同样可通过快捷工具条中的图标调用;[文件] 提供了工程保存、打开等命令;新建:可以同时建立多个计算工程文档;打开:打开之前保存的水力计算工程,后缀名称为.csl;保存:可以将水力计算工程保存下来;[设置] 计算前,选择计算的方法等;[编辑] 提供了一些编辑树视图的功能;对象处理:对于使用天正命令绘制出来的平面图、系统图或原理图,有时由于管线间的连接处理不到位,可能造成提图识别不正确,可以使用此命令先框选处理后,再进行提图;[计算] 数据信息建立完毕后,可以通过下面提供的命令进行计算;[绘图] 可以将计算同时建立的原理图,绘制到dwg图上,也可将计算的数据赋回到原图上;[工具] 设置快捷命令菜单;6.2.2采暖水力计算的具体操作:1.下面以某住宅楼为例进行计算:住宅楼施工图如下:令狐文艳令狐文艳令狐文艳令狐文艳令狐文艳令狐文艳2.根据施工图系统形式绘制原理图:第一步进入【设置】菜单中的【系统形式】根据施工图“供水方式”选择“下供下回”接着再根据施工图:“立管形式”选择“双管”“立管关系”选择“异程”勾选“分户计量”“采暖形式”选择“地板采暖”点击“确定”2.第二步在【设置】菜单中的【生成框架】完成下列内容:楼层数:6层系统分支数:1分支1样式分支2样式本住宅楼样式同分支1,所以系统分支数为“1”每支分支立管数:2每楼层用户数:2每用户分支数:3(见下图单元盘管图)3. 第三步【设置】菜单中“设计条件”4. 第四步在【生成框架】对话框中点击“生成”,如下图5.第五步在树视图中依次打开“立管1”、“楼层6”、“户1”,如下图:6.第六步在上图中完成以下几项内容的输入:1)负荷:指某盘管分支(环路)热媒提供的热量。
要注意:a、此负荷与房间热负荷的差别,如右图:对于六层(最高层)房间负荷等于地板向上供热量,而六层盘管环路提供的热量还包括向下供热量,所以六层(最高层)负荷输入时不仅包括地面向上的散热量而且还包括向下的传热量;对于其它楼层房间负荷等于本层地板向上供热量与上一层楼板向下供热量之和,通常每层向下供热量相差较小,所以每层盘管热媒提供的热量就是该层房间热负荷。
b、如右图:一个环路可能承担两个或两个以上房间,如果是这样,计算此环路所带负荷的时候,应该把所承担的房间负荷进行累加,假如某环路承担的是某个整个房间和另一个房间的一部分,如图中环路3,既承担客厅又承担部分餐厅,这时该环路负荷取那个整个房间的负荷与那个承担部分房间的部分负荷(可以用相对盘管面积,相对负荷的原则,按他们所占的面积进行取值。
如果这部分靠近外围护结构,应该把其适当的放大,比如乘以1.2的修正系数,以减少实际情况与理论分析的误差。
)2)流量:在输入负荷项后,这一项就不需要再输入了;3)管材:指盘管部分管材,软件中暂时没有PE-RT管材,若设计选用PE-RT,计算时仍选PEX管材即可;4)管长:按施工图每个环路长度输入即可;5)管径:这一项应该是软件要完成计算的项目,但通常软件计算出管径为De15,实际工程应用时往往调整为De20(防止管道堵塞),所以这一项可直接选择De20。
6)流速、比摩阻、沿程阻力:这三项软件计算内容;7)局阻系数、局部阻力:这两项是这个对话框输入项目中的难点;点击局阻系数下面数值右侧“蓝扣“弹出如下对话框:再点击该对话框内“连接构件”右侧的弹出下面对话框:首先将左侧图中可调整数值部分都改为“0”结果如下图:左侧图中“弯头”后系数改为“1.00”,数量输入数值即为局阻系数;在局部阻力设置对话框下部,是其它局部阻力,在这里能够设置那些不是依靠局阻系数来计算的构件,例如分集水器,其局部阻力是用下图表确定的假设已确定局部阻力为5Kpa时,则勾选局部阻力,并输入5000,如下图。
8)地暖工程户内分支局部阻力确定方法如下:首先由于地热盘管各环路局部构件弯头数量统计繁琐,其次依据相关资料,盘管的局部阻力可以认为是沿程阻力的25%,(全国勘察设计注册公用设备工程师暖通空调专业考试复习教材,第三版,P46), 所以用此方法来确定各户内分支局部阻力,具体步骤如下(实例):a、查施工图一层地暖平面布置图及热负荷计算书,环路1,管长70m,承担房间卧室、厨房及部分书房房间负荷,热负荷为1085W。
将这两项内容输入结果如下:b、用下面方法把局阻系数改为零结果如下:点击局阻系数下面数值右侧“蓝扣“弹出如下对话框:再点击该对话框内“连接构件”右侧的弹出下面对话框:首先将左侧图中可调整数值部分都改为“0”结果如下图:左侧图中“弯头”后系数改为“1.00”,数量输入“0”即结果如下图:C,如下图点击工具条中“计算控制”,在弹出的对话框内修改“户内支路”管径下限,15改为20,确定后点击工具条中“设计计算”。
d、将结果中的沿程阻力522*0.25=130.5Pa,用下面方法完成输入:进入局部阻力设置对话框内,勾选下部“局部阻力”同时在右侧数值框内输入130.5,点击“确定”后,再次点击工具条中设计计算,结果如下图:e、最后以此方法依次完成该房间其余户内分支的计算:结果如下:7.第七步如下图完成“户内总供回水干管”内容的输入:1)负荷、流量已经计算完成;2)管材:根据施工图设计选择对应管材,在实例中应用的是PPR管;3)管径、流速、比摩阻、沿程阻力等项待软件计算后进行校对即可;4)局部系数和局部阻力是这个对话框输入项目中的难点:难点有两个方面,一方面是要把户内总供回水干管(即由管井立管至户内分集水器)之间管道上所有附件找出来,另一方面是把这些附件局部阻力系数或局部阻力利用相关工具书确定出来。
a、首先依据下面供暖平面图、详图等施工图,绘制轴侧图来完成第一难点:轴测图如下图所示:依据此轴测图找出由管井立管至户内分集水器之间管道上所有附件名称和数量:(以其中一户为例)1.立管与管井中横支管间的旁流三通(2个)2.横支管上锁闭阀(2个)3.供水横支管上的过滤器(1个)4.供水横支管上的热量表(1个)5.回水横支管上的平衡阀(1个)6.弯头12个7. 供回水支管与旁通管处的直流三通(2个)8. 分集水器进出水支管上球阀(2个)9. 分水器进水支管上温控阀(1个)10.分集水器(1个)b、查相关工具书来确定这些附件局阻系数或局部阻力:依据《全国民用建筑工程设计技术措施暖通空调·动力》表 2.9.6和2.9.9确定的局阻系数或局部阻力为:2.横支管上锁闭阀(2个)锁闭阀据相关资料局阻系数同截止阀,查表 2.9.6取值得:10,共20;5.回水横支管上的平衡阀(1个)局部阻力系数查表2.9.6取值得:15;6.弯头12个局部阻力系数查表2.9.9取中间值得:0.4 ,共4.8;9. 分水器进水支管上温控阀(1个)同平衡阀局部阻力系数查表2.9.6取值得:15;依据《手册》下表确定的局阻系数或局部阻力为:1.立管与管井中横支管间的旁流三通(2个)局部阻力系数为:1.5 共3;7. 供回水支管与旁通管处的直流三通(2个)局部阻力系数为:1.0共2;4.供水横支管上的热量表(1个)依据上面标准图集:当流量为0.267m3/h时,工程流量为0.6m3/h的热量表压力损失为:3KPa。
3.供水横支管上的过滤器(1个)依据上面过滤器计算式,当流速为0.25m/s时,压力损失为:1.53KPa10.分集水器(1个)由上表查得:流量为266l/h时,分集水器压力损失为:3KPa8. 分集水器进出水支管上球阀(2个)依据《给水排水设计手册(第01册)常用资料》第二版第15章局部水头损失球阀参照旋塞阀局部阻力系数为:0.05共0.1;最后结果如下:1.立管与管井中横支管间的旁流三通(2个)局部阻力系数1.52.横支管上锁闭阀(2个)局部阻力系数103.供水横支管上的过滤器(1个)局部阻力1530Pa4.供水横支管上的热量表(1个)局部阻力3000Pa5.回水横支管上的平衡阀(1个)局部阻力系数15.06.弯头12个(供回水管各6个)局部阻力系数0.47. 供回水支管与旁通管处的直流三通(2个)局部阻力系数1.08. 分集水器进出水支管上球阀(2个)局部阻力系数0.059. 分水器进水支管上温控阀(1个)局部阻力系数15.010.分、集水器(2个)局部阻力3000Pa所以由管井立管至户内分集水器)之间管道上供水管局部阻力7530Pa,局部阻力系数共29.95,取整数为30。
回水管局部阻力3000Pa,局部阻力系数共29.95,取整数也为30。
5)输入局部阻力和局阻系数,点击“设计计算”结果如下:8.第八步完成“户2”内容的输入:如果户1同户2,可用下图方法:鼠标右键单击户1,弹出快捷菜单,选择“保存模版”,在模板名称内输入1,点击“保存”。
鼠标右键单击户2,弹出快捷菜单,选择“读取模版”,在模板名称内输入1,点击“打开”。
注意:上述方法是将户1数据复制到了户2,此方法同样适用于楼层、立管等。
9.第九步完成楼层复制后,再根据施工图进行必要的修改,修改完成后点击“设计计算”,将其中立管1中的“供回水立管”点开,如下图:在这个对话框内完成两个内容:1)比摩阻校对,对于地暖立管比摩阻=20Pa/m ,所以根据计算出的比摩阻适当将以算出管径调整,点击校核计算,结果如下图:(比摩阻更加接近20Pa/m)2)各管段局阻系数和管长校对,这部分局阻系数是管道上三通等附件,按前述方法完成即可,管长注意横干管与立管连接处这段管道的长度,此段长度需确定横干管在地下室标高后方能准确的确定。