公司岗位设置及职责分工说明书
- 格式:doc
- 大小:473.00 KB
- 文档页数:30
岗位设置及岗位职责
一、岗位设置。
本公司为了更好地管理和运营,特设立以下岗位:
1. 岗位名称,销售经理。
2. 岗位名称,市场专员。
3. 岗位名称,财务主管。
4. 岗位名称,生产主管。
5. 岗位名称,人力资源经理。
二、岗位职责。
1. 销售经理。
负责制定销售计划和目标,并组织团队完成销售任务。
负责拓展新客户资源,维护现有客户关系。
负责销售团队的管理和培训。
负责销售数据的分析和报告。
2. 市场专员。
负责市场调研和分析,制定市场推广策略。
负责品牌推广和市场活动的组织和实施。
负责与媒体、合作伙伴的沟通和合作。
3. 财务主管。
负责公司财务预算和资金管理。
负责财务报表的编制和分析。
负责税务和审计事务的处理。
4. 生产主管。
负责生产计划和生产进度的安排和管理。
负责生产现场的安全管理和质量控制。
负责生产设备的维护和维修。
5. 人力资源经理。
负责招聘、培训和绩效考核。
负责员工福利和劳动关系的管理。
负责员工的日常管理和团队建设。
以上岗位职责仅为公司规定范围,具体工作内容还需根据实际情况进行调整。
公司组织架构图及岗位职责说明书范文一、公司组织架构图公司组织架构图是一种可视化工具,用于展示公司内部各个部门之间的层级关系和职责分工。
通过组织架构图,可以清晰地了解公司的管理层次、部门设置和人员分布,有助于员工了解自己在公司中的位置和对应的工作职责。
以下是一个公司组织架构图的示例:公司董事会CEO(首席执行官) CFO(首席财务官)经营部门财务部门销售部门人力资源部门财务分析部门销售一部销售二部人力资源一部人力资源二部二、岗位职责说明书范文岗位职责说明书是对各个岗位职责的具体描述和要求,旨在帮助员工清晰了解自己岗位的工作职责和期望,以便能够更好地完成工作任务。
以下是一份岗位职责说明书的范文,以销售主管为例:岗位名称:销售主管所属部门:销售部门汇报对象:经营部门经理岗位目标:负责制定销售策略,推动销售业绩的提升,实现公司的销售目标。
职责描述:1. 制定销售策略:根据公司的销售目标和市场需求,制定销售策略并提出具体实施计划,包括销售目标、销售预算、销售渠道等。
2. 组织销售团队:负责招聘、培训和管理销售团队,确保团队的工作效率和业绩达标。
3. 推动销售业绩提升:根据销售目标,制定销售计划,指导销售团队开展市场推广活动,提升销售业绩。
4. 客户关系管理:建立并维护与客户的良好关系,了解客户需求,并及时解决客户反馈的问题,促进销售业务的开展。
5. 销售数据分析:对销售数据进行分析和统计,提出改进销售策略的建议,并定期向上级汇报销售业绩和市场情况。
6. 协调内部资源:与其他部门密切合作,协调内部资源,满足客户需求,并提供满意的产品和服务。
7. 完成其他上级交办的工作任务。
职位要求:1. 本科以上学历,市场营销或相关专业优先;2. 具备较强的销售技巧和谈判能力,能够开发新客户和维护既有客户;3. 具备较强的团队管理能力和组织协调能力;4. 具备良好的沟通能力和应变能力,能够处理复杂的商务关系;5. 具备较强的数据分析和问题解决能力;6. 具备较强的责任心和事业心,能承受一定的工作压力;7. 具备一定的销售经验和行业背景者优先考虑。
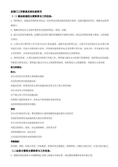
各部门工作职责及岗位说明书(一)副总经理的主要职责与工作任务:1、领导执行、实施总经理的各项决议;对各项决议的实施过程进行监控,发现问题及时纠正,确保决议的贯彻执行。
2、根据经理会议下达的年度经营目标组织制定、修改、实施.3、建立良好的沟通渠道:定期向总经理汇报经营战略和计划执行情况、资金运用情况和盈亏情况、及其他重大事宜;4、主持公司日常经营工作:负责公司员工队伍建设,选拔中高层管理人员;主持召开总经理办公会,对重大事项进行决策、代表公司参加重大业务、外事或其他重要活动;负责签署日常行政、业务文件、负责处理公司重大突发事件,并及时向总经理汇报、负责办理由总经理授权的其它重要事项。
5、领导业务部、人事行政部等分管部门开展工作:领导建立健全公司各部门管理制度,组织制定业务政策,审批重大财务支出;领导建立健全公司人力资源管理制度,组织制定人力资源政策,审批重大人事决策。
权力和责任:权力:对公司经营方针和重大事项的决策权对总经理经营目标的建议权对副总经理、财务部长的人事任免建议权及其它员工的人事任免权对公司各项工作的监控权对下级之间工作争议的裁决权对所属下级的管理水平、业务水平和业绩的考核评价权总经理预算内的财务审批权责任:对公司年度经营计划、费用预算及计划和预算的实施结果负全面责任对因经营管理失误造成的重大损失负领导责任对公司经营决策失误造成的损失负责对提交的报告、报表、决定的准确性、及时性负责对所签署的合同、协议负责公司违法经营所应承担的相应责任考核指标:营业额、利润、市场占有率、应收账款、重要任务完成情况、预算控制、关键人员流失率、计划与执行能力。
(二)业务主管的主要职责与工作任务:1、根据市场发展和公司战略规划,协助上级进行市场分析、制定销售预测和业务开展计划;2、协助上级制定部门销售任务指标、计划与策略、确保部门业务的有效拓展;3、全面负责公司产品的销售,制定该业务的阶段性目标和总体控制计划,确保业务目标实现;4、协助上级做好客户的开发与维护,保证与客户保持长期友好的合作关系;5、制定定期销售分析报告,保证公司对主营业务所需销售的信息来源;6、公司及竞争对手促销活动的调查、分析、销售预测及销售信息的反馈;7、共同协调、相关企业及主管部门各种关系;8、公司各类销售数据分析、基础资料收集整理工作.9、根据业务发展的需要开发潜在客户;考核指标:销售额,业务计划达成率,客户投诉满意率,客户满意度,实际回款率,新客户实现率。
部门工作职责说明书所谓部门职责三级分解:就是通过明确部门的功能定位和方向,确定部门职责内容,并对部门职责按照流程或功能模块进行层层分解,进而输出系统的部门一级、二级和三级职责的过程。
通过部门职责三级分解,可以帮助公司明确各部门的定位和职责、各岗位的职责、以及岗位职责与部门职责的关系,从而优化部门岗位设置,完善部门职位序列,建立科学的职级体系。
三级职责的定义一级职责:指的是部门工作的一级流程或一级功能模块;二级职责:按照流程对一级职责进行分解,一般情况下,每条一级职责都可以分解成多条相关的二级职责;三级职责:按照流程对二级职责进一步分解,一般情况下,每条二级职责都可以分解成多条相关的三级职责。
部门三级职责分解操作原则检验部门职责与职位设置的匹配度与合理性,需要建立结构性的检验、优化标准,以便各部门对其职位体系进行持续性的优化,同时确保优化结果在质量与形式上具备内部统一性。
1、覆盖完整:在进行部门职责分解时,必须覆盖全面,保持部门职责的完整,不要遗漏、缺失;2、相互独立:三级职责分解后的各项职责必须相互独立,避免出现职责内容重叠;3、相互关联:每一个职位所承担职责是否具备合理的关联性(避免出现同一职位交叉覆盖多项二级职责下的部分三级职责)三级职责分解的具体步骤步骤一:思考部门定位思考部门定位:就是思考部门在公司的特有价值、部门存在的理由。
部门定位描述:用一句话清晰界定部门在公司的定位:根据…做…结果是…例如:按照“SC-IPO”模型思考部门定位步骤二:厘清部门一级业务流程或功能模块将部门职能按照流程进行切分,可以确保部门职能的完整、无遗漏和相互独立;有些部门确实无法按照流程分解时,可以按功能模块进行分解。
步骤三:将部门职责按照流程(或功能)进行三级分解将部门职责一层一层,像剥洋葱一样进行分解,每一层的分解尽可能按照流程进行切分,以确保职能的清晰、完整、无遗漏、相互独立。
以某公司人力资源部为例:步骤四:撰写部门职责描述按照规范要求,撰写部门职责描述:根据……做……结果是……部门工作职责说明书21.负责起草学生会各项规章制度,管理学生会的物资,同时对学生会固定资产进行登记及学期盘点、报废等;2.负责校学生会质量管理体系建立、运行与监督记录;建立并管理学生会各类资料、档案,每学期档案整理及电子档案网盘管理3.出席学生会整体工作层面各类会议及培训,并负责做好会议记录,出版学生会的各种简报及相关宣传工作;4.负责会议及相关工作中对校学生会各部门及二级学院相关人员进行考勤登记及请销假管理,做好对学生会成员的考核;5.负责学生会内部及校院学生会协调及督办工作,发挥好主席团与各部门、各二级学院之间的桥梁作用;6.做好各种学生活动的会务工作,如会场、桌签、摄影、录像等;7.围绕学校中心工作,开展学团公众号、官方微博等公众平台日常运营、校园采访、节目拍摄录制视频制作等线上线下宣传工作,协同各级学生组织通过各种形式开展宣传教育活动;8.负责广播站日常运行管理、活动主持协调及主持人培训;9.负责宣传各类先进人物、典型事迹、国内外时事政治,及时安排并完成上级交办的宣传工作;10.负责“青马工程”之大学生骨干调练的日常组织;11.协助整理学生档案12.负责对各二级学院学生会办公室工作的服务、监督与考核。
部门及岗位职责说明书【公司名】部门及岗位职责说明书部门职责XX部门是公司组织架构中的一个重要组成部分,致力于实现公司的战略目标和业务需求。
本部门负责XXX,为公司的发展和运营提供全方面的支持和服务。
岗位职责为了更好地分工和协作,我们将不同的岗位设置在XX部门中,每个岗位都拥有独特的职责和任务。
下面将详细介绍各个岗位的职责和要求:一、岗位一岗位一是XX部门中的重要岗位,其主要职责包括但不限于:1. XXX工作:负责XXX的规划、执行和优化,确保项目的顺利进行并达到预期效果。
2. XXX协调:与其他部门和团队紧密合作,协调各项工作,达成共识并推动工作的顺利进行。
3. XXX管理:负责XXX的日常管理和监督,包括团队成员的工作分配、绩效评估等。
4. XXX报告:准备和提交XXX相关的报告,定期向上级领导汇报工作进展和问题解决情况。
岗位要求:1. 具备扎实的XXX知识和技能,熟悉相关法规和政策,具备良好的数据分析和解决问题的能力。
2. 具备较强的沟通和协调能力,能够与多个团队合作,保持良好的沟通和合作关系。
3. 应对变化能力强,能够在压力环境下保持良好的工作表现和应对能力。
4. 具备较强的领导力和团队管理能力,能够激励和调动团队成员的积极性和创造力。
二、岗位二岗位二是XX部门在XXX方面的专家岗位,其主要职责包括但不限于:1. XXX咨询:为公司内部提供XXX方面的咨询和建议,协助决策和规划相关事项。
2. XXX策划:负责XXX的策划和执行,确保项目的顺利进展和达到预期目标。
3. XXX沟通:与公司内外相关方进行沟通和协调,推动项目的合作和共同发展。
4. XXX研究:对行业和市场进行调研,收集有关信息和数据,为公司的发展提供参考和支持。
岗位要求:1. 具备丰富的XXX经验和专业知识,熟悉相关的理论和实践,能够将其应用到实际工作中。
2. 具备较强的项目管理和执行能力,能够有效控制时间和资源,确保项目的顺利进行。
岗位职责权限说明书本说明书旨在详细阐述各岗位的职责和权限,以便员工清楚了解自己的工作范围和责任,确保工作高效有序地展开。
请员工根据自己的具体职位找到相应的说明。
一、总则为了保持良好的工作秩序和职能分工,本公司特设立各类岗位,并制定岗位职责权限说明书以规范员工工作。
说明书中所涉及的职责和权限仅针对本公司的内部使用,严禁在无关环境中使用或外传。
公司对此保留一切解释和修改的权利。
二、职责和权限详述1. 经理岗位职责:- 制定公司发展战略和经营计划;- 指导各部门日常工作,监督业务进展;- 负责公司内外部资源整合与管理;- 负责与合作伙伴的沟通和谈判;- 监督员工的绩效表现和工作效率。
权限:- 参与重要决策并对公司整体运营提出建议;- 组织和调整公司内部组织结构;- 对各部门提出具体的工作要求和指导。
2. 部门经理岗位职责:- 制定部门的发展战略和年度计划;- 负责部门的日常管理和绩效评估;- 协调各团队之间的工作进展;- 负责新员工的招聘和培训;- 解决部门内外的问题和纠纷。
权限:- 参与部门决策并提出建议;- 分配并优化利用部门资源;- 对部门员工提出工作要求和考核评估。
3. 市场推广岗位职责:- 研究市场情况和竞争对手,制定市场营销策略; - 策划和组织市场推广活动;- 负责公司品牌宣传和形象管理;- 分析市场数据和用户需求,提供市场反馈。
权限:- 提出市场推广策略和计划;- 与合作伙伴洽谈并签署合作协议;- 负责市场宣传资料的制作和发布。
4. 财务管理岗位职责:- 组织编制财务预算和报表;- 进行财务分析和风险评估;- 控制成本,提高资金利用效率;- 管理公司的资金和投资。
权限:- 对财务预算和报表进行审核和核实;- 进行财务风险评估和控制;- 参与公司资金投资决策。
5. 技术支持岗位职责:- 提供技术咨询和解决方案支持;- 协助销售团队进行产品演示和技术培训; - 负责产品售后技术支持和故障排除。
岗位职责及岗位说明书10篇在我们平凡的日常里,越来越多地方需要用到岗位职责,岗位职责可以明确每个人工作职责是什么内容,该承担什么样的工作、担当什么样的责任、如何更好的去做、什么是不该做的等等。
岗位职责到底怎么制定才合适呢?读书是学习,摘抄是整理,写作是创造,下面是可爱的小编为大家分享的岗位职责及岗位说明书较新10篇,仅供借鉴。
岗位职责说明书篇一岗位职责:1.负责计算机软硬件(计算机、显示器、电子话、网络设施和其他附属硬件设施,如打印机、扫描仪)安装、配置、升级、运行维护与管理,保障桌面系统正常运行,满足日常工作的需要;2.负责对网络设备、服务器及安全系统等运行监控与管理,负责对公司综合布线系统的维护与管理;3.负责电子话、视频会议系统的运行维护与管理;4.撰写运维技术文档,统计整理运维数据。
任职要求:1.具备优秀的计算机软、硬件知识,能够快速判断软、硬件故障,并且能够指导用户使用主流软、硬件;2.具备网络基础知识,对相关网络设备及综合布线有一定了解;3.具备良好的服务意识与职业素养,沟通能力和良好的语言表达能力,具备团队协作精神;4.熟悉常用的操作系统的。
安装、操作、配置、故障处理;5.具有信息安全防范意识,对网络、系统安全的整体防范和应对措施有一定实践经验;6.熟悉用友U8软件佳。
岗位职责说明书篇二1、参与设计、审核、优化公司IT系统以及各应用系统的体系架构;2、全面负责公司运维项目的系统升级、扩容需求与资源落实,配合开发需求,测试、调整运维平台;3、负责网络以及服务器的网络设置、维护和优化、网络的安全监控、系统性能管理和优化、网络性能管理和优化;4、建立面向开发部门,业务部门的服务流程和服务标准;5、负责IT运维相关流程的规划、设计、推行、实施和持续改进;6、负责内部分派下发,对实施结果负责。
7、负责日常网络及各子系统管理维护。
8、负责设计并部署相关应用平台,并提出平台的实施、运行报告。
9、负责配合开发搭建测试平台,协助开发设计、推行、实施和持续改进。
分公司岗位说明书范本一、职位描述岗位名称:XXXXX部门:XXXXX汇报对象:XXXXX下属人数:XXXXX二、职位概要公司分部门在业务拓展和人员扩张的同时,现招聘XXXXX岗位。
该岗位需要负责XXXXX工作,并协助部门领导完成相关工作任务。
该职位需要具备一定的专业技能和良好的团队合作能力。
三、主要职责1. 负责XXXXX工作;2. 协助部门领导制定部门相关政策和制度;3. 协助部门领导进行团队管理和人员培训;4. 协助处理部门日常工作事务;5. 完成领导交办的其他相关工作。
四、任职资格1. 本科以上学历,XXXXX专业优先;2. 三年以上相关工作经验,有XXXXX经验者优先;3. 具有较强的沟通协调能力和团队合作精神;4. 熟练使用办公软件,具有良好的数据分析能力;5. 具有较强的责任心和抗压能力。
五、薪酬福利1. 公司提供具有竞争力的薪酬待遇;2. 公司为员工提供完善的社保和福利待遇;3. 公司为员工提供良好的晋升和发展空间。
六、其他说明1. 该职位需要具有较强的学习能力和适应能力;2. 该职位需要定期出差和加班。
七、联系方式联系人:XXXXX联系电话:XXXXX邮箱:XXXXX以上即是XXXXX岗位的职责说明书,欢迎符合条件的人员前来投递简历,我们期待您的加入。
八、工作环境和团队氛围在我们的分公司,我们努力营造一种积极向上、和谐友好的工作氛围。
员工之间相互尊重、相互信任,团队合作是我们工作中的重要价值观。
我们鼓励员工发挥自己的专长和创造力,为公司的发展贡献自己的力量。
同时,我们也注重员工的工作与生活平衡,提供灵活多样的工作安排,为员工创造舒适的工作环境。
九、发展机会在我们的公司,我们关注员工的职业发展。
对于符合条件的员工,我们会提供各种培训机会,帮助员工不断提升自己的专业技能和综合素质。
我们鼓励内部晋升,有能力的员工有机会晋升到更高级别的岗位,担任更重要的职责。
我们也鼓励员工参与公司内部的项目和活动,拓宽自己的视野,增强团队合作能力。
部门职责及岗位说明书一、部门职责本部门致力于公司内部协调、沟通与管理,确保公司各个部门能够紧密合作,高效运转。
下面将详细介绍本部门的职责和各个岗位的职责说明。
二、部门经理1. 负责制定部门的整体发展战略和目标,并确保其与公司整体战略的一致性。
2. 领导、指导并激励团队,确保团队成员能够达到个人与部门的工作目标。
3. 负责与其他部门沟通并协调工作,确保公司的不同部门之间良好的合作与协调。
4. 监督部门的日常运营,确保各项工作按时、高质量的完成。
5. 提供决策支持与问题解决,确保部门能够高效运转。
三、人力资源岗位1. 负责公司人力资源规划,并根据岗位需求招聘、选拔和培养合适的员工。
2. 管理员工的入职手续、薪资福利和绩效考核,确保员工的权益得到保障。
3. 提供员工培训和发展计划,帮助员工不断提高能力和技能。
4. 处理员工的离职手续和离职事务,确保离职过程的顺利进行。
四、财务岗位1. 负责公司的财务管理和账务核算,确保财务数据的准确性和合规性。
2. 编制年度预算和财务报表,向部门经理提供财务分析和建议。
3. 监控资金流动和日常财务状况,及时报告风险和问题。
4. 协助完成公司的审计工作,并配合相关部门提供所需财务数据。
五、市场营销岗位1. 研究市场需求和竞争对手情况,制定市场推广策略和计划。
2. 管理公司品牌形象和宣传活动,提高公司的知名度和声誉。
3. 开拓新客户和维护现有客户关系,确保销售目标的实现。
4. 分析市场数据和客户反馈,及时调整市场策略和推广方案。
六、技术支持岗位1. 提供技术支持和解决方案,确保公司内部系统和外部服务的正常运作。
2. 协调各个部门的技术需求,并提供相应的技术支持和培训。
3. 参与制定公司的技术发展方向和计划,推动技术的创新与落地。
4. 解决和处理技术故障和问题,并向上级汇报重大技术事件。
七、总结通过以上对各个岗位职责的详细说明,我们清楚地了解到部门职责的重要性以及各个岗位的职责分工。
公司岗位说明书范文6篇职位说明书(也称职务说明书,岗位说明书)是通过职位描述的工作把直接的实践经验归纳总结上升为理论形式,使之成为指导性的管理文件。
下面和小编一起来看公司岗位说明书范文,希望有所帮助!公司岗位说明书范文1岗位名称:策划专员所属部门:策划部直接上级:策划主管、策划经理直接下级:无岗位描述:按公司或客户要求策划、组织、实施各种项目活动及跟进项目进度,协助上级与媒体进行沟通,完成上级安排的其它工作任务。
工作职责与任务:1、协助上级对公司活动的策划、组织、执行、跟进、总结;2、负责活动策划的制定和实施,项目总体策划与定位,客户提案;3、针对各团队活动要求进行项目策划的总体构思,并编写策划文案;4、有效地与各方面开展沟通,以到达内、外方的工作要求;5、策划后续工作的跟进,效果的跟踪分析和总结;6、依公司确定的市场推广计划和方案,撰写所需宣传文案;7、与媒体沟通,建立媒体资源,并扩展其它推广渠道;8、完成上级领导安排的其他任务。
任职要求:1、大专以上学历,一年以上相关策划或数据分析经验;2、较强的文字写作本事;3、具备较强的团队协作本事,良好的执行本事和人际沟通技巧;4、具备独立文案撰写和产品包装,价值提炼经验;公司岗位说明书范文2本岗位名称:专任教师岗位类别:副教授岗位等级:7级岗位职责:1、协助主任分管教学管理工作,组织贯彻执行上级有关教学方面的方针、政策、规定和任务,对本部门教学任务和分管工作负全面职责。
2、组织制定各课程教学计划及实施办法,并报学校审批后组织实施。
3、布置教学任务,审定开课教师名单,组织各教研室主任检查各个教学环节的执行情景,确保教学任务完成。
4、按照分工督促建立有关教务档案和文件。
5、按照分工组织、参与对教学人员的奖惩等工作并提出具体意见。
6、督促检查办公室和教学秘书等日常教务工作。
7、组织好每学期期中教学检查,并根据情景提交书面汇报。
8、提出教学改革方案,拟定有关教学文件,报主任审批后组织实施。
公司岗位设置及职责分工说明书一、引言本文是针对公司岗位设置及职责分工而编写的说明书,旨在明确每个岗位的职责和权限,确保公司内部各个岗位之间的协调与高效运作。
二、总则1. 公司岗位设置根据公司的业务需求和组织架构进行设计和调整。
2. 岗位职责的分工应遵循工作职能分明、互相协作的原则。
3. 各个岗位应按照本说明书进行工作,同时需要与团队成员保持密切的沟通和合作。
三、董事会1. 职责:- 企业战略决策与规划;- 确定公司发展方向与目标;- 监督和评估公司运营状况;- 审批重大决策和合同。
四、总经理1. 职责:- 负责公司整体运营管理;- 制定年度经营计划和预算;- 领导和协调各个部门的工作;- 对公司战略进行执行和监督。
五、部门经理1. 职责:- 拟定本部门年度工作计划,并协调实施;- 组织、协调、管理并指导本部门的日常工作; - 指导下属员工的工作,提供技术支持和培训; - 汇报给总经理并参与部门决策。
六、行政人事部1. 职责:- 组织实施公司的人力资源管理工作;- 人员招聘、培训、考核和福利管理;- 组织公司的员工活动和公共关系工作;- 维护员工档案和劳动合同。
七、财务部1. 职责:- 组织编制公司的财务预算和报表;- 进行费用控制和成本分析;- 管理公司的资金和银行事务;- 负责税务申报和会计核算。
八、销售部1. 职责:- 负责市场调研和客户开发;- 制定销售策略和销售计划;- 组织销售团队的工作和培训;- 协调客户关系和促销活动。
九、研发部1. 职责:- 进行产品研发和创新;- 设计产品规格和技术方案;- 负责产品测试和质量控制;- 协助市场部进行产品推广和售后服务。
十、采购部1. 职责:- 负责公司物资和设备的采购工作; - 开展供应商的评估和谈判;- 监督供应链和库存管理;- 跟进采购订单的执行和支付。
十一、生产部1. 职责:- 制定生产计划和调度安排;- 管理生产现场和生产线;- 负责生产设备的维护和保养;- 管理生产成本和产品质量。
岗位设置及岗位职责
一、岗位设置。
本公司为了更好地分工合作,提高工作效率,特设立以下岗位:岗位名称,销售经理。
岗位人数,1人。
所属部门,销售部。
汇报对象,市场总监。
下属人员,销售主管、销售代表。
二、岗位职责。
1. 制定销售计划,销售经理负责制定销售计划,根据市场需求
和公司业务发展目标,制定销售目标和销售策略。
2. 管理销售团队,销售经理负责管理销售团队,包括销售主管和销售代表,指导他们完成销售任务,提高销售绩效。
3. 拓展客户资源,销售经理负责开拓新客户资源,维护和发展现有客户关系,提高客户满意度,增加销售业绩。
4. 分析市场情况,销售经理负责分析市场情况,了解竞争对手动态,及时调整销售策略,保持公司产品在市场上的竞争力。
5. 协调内部资源,销售经理负责协调内部各部门资源,确保销售活动的顺利进行,保证订单的及时交付和客户满意度。
6. 汇报工作进展,销售经理负责向市场总监汇报工作进展,提出销售计划执行情况和销售业绩报告,及时汇报市场动态和客户反馈。
以上岗位职责仅供参考,具体工作内容以实际岗位要求为准。
总工办岗位设置、定编和职务说明书
一、部门职责
1. 生产技术统筹管理功能
⑴负责生产技术、技术工作的统一管理;
⑵负责组织贯彻执行上级基本建设、科技工作等有关方针、政策、指示、法规、
规范、规则和技术标准,不断提高工程质量和施工技术水平;
⑶负责组织对全部设计图的会审,主抓技术管理和重大技术方案的制定,负责
组织编制年、季、月设计施工计划;
⑷组织审查生产设计方案的研讨、分析工作,监督、检查和指导、解决有关技
术问题和协调内外关系;
⑸负责制定保证工程安全、质量的技术实施方案、生产组织设计以及与施工相
关的环境保护等措施,建立健全安全、质量保证体系,强化质量监督,解决工程建设质量中的重大技术问题;
⑹组织参加设计交底、交桩及开工前复测工作;组织参加全面技术交底工作,
负责项目部对现场监理的联络与协调;
⑺调查、研究、审理、总结工作,及时为经理提供强化管理和决策的建议;
2.技术的创新推广职能
⑴负责新技术、新工艺、新设备、新材料及先进科技成果的推广和应用,负责
本项目部科技研发项目的申报、实施;
⑵负责技术管理基础工作,贯彻科技是第一生产力的指导思想,结合施工生产,
组织开展科研攻关活动,依法保护知识产权,主持或参加有关科学技术活动和技术合作事宜;
3. 职工技术培训职能
⑴分管职工技术培训工作。
二、人员组织结构
三、岗位设置与定编
四、职务说明书
1.总工职务说明书
2.地质工程师职务说明书
3.测量工程师职务说明书
4.采矿工程师职务说明书
5.选矿工程师职务说明书
6.文员职务说明书。
单位岗位职责说明书一、岗位名称:XXXX二、岗位编号:XXXX三、岗位概述:XXXX岗位是公司组织结构中的关键职务之一,主要负责XXXX的工作。
本职位需具备一定的专业知识和技能,具备团队合作意识,能够承担一定的工作压力。
四、岗位职责:1.负责XXXXX工作的准备和执行,确保工作的高效完成;2.根据公司领导的要求,制定合理的工作计划和目标,并定期向上级汇报;3.组织和参与XXXXX相关会议,起草并保存相关会议纪要;4.负责与XXXXX相关的文件和资料的整理、归档、扫描等工作;5.协助上级完成与XXXXX相关的日常事务,包括但不限于会议安排、文件处理等;6.与相关部门和人员建立并保持良好的沟通和合作;7.定期进行XXXXX工作的总结和评估,及时发现问题并提供解决方案;8.完成上级交办的其他任务。
五、岗位要求:1.具备大学本科及以上学历,专业不限;2.具备良好的沟通能力和团队合作精神;3.熟练掌握XXXXX计算机软件的操作;4.工作认真细致,具备一定的抗压能力;5.具备良好的组织和协调能力;6.具备一定的判断力和决策能力;7.有较强的应变能力和问题解决能力。
公司保留对以上岗位职责和要求进行适当调整的权利,并根据员工的发展情况和公司的需要进行岗位升职或调整。
六、工作待遇:本岗位薪酬根据岗位职责及绩效考核情况确定,并与员工签订劳动合同。
七、岗位职责变动:公司有权根据工作需要对岗位职责进行适当调整,并及时告知并指导员工进行相应调整。
八、附则:本岗位职责说明书自XXX起执行,解释权归公司所有。
XXX公司日期:XXXX年XX月XX日。
公司岗位说明书14篇岗位名称:工程主管隶属部门:制造部岗位编码:直接上级:制造部经理工资等级:直接下级:CAD工程师、工艺工程师、暗室工艺、资料审核工程师、编程工程师、可轮换岗位:无分析日期:二、岗位工作概述负责新订单和更改单接收和处理安排,负责相关问题的提交,负责有关资料的治理,负责员工培训与考核,负责本工序与生产系统各职能的协调。
三、工作职责与任务(一)负责新订单和修改单接收和处理安排1.承受发货专管的客户资料,分派给工程设计员;2.承受发货专管的客户修改要求,分派给工程设计员;3.解决工程设计员的疑难问题的处理;4.资料审核员对制造说明和图纸审核完毕后,进展最终审批;5.客户问题的传真确认;6.审核工程设计员的修改程序是否完全符合客户要求。
(二)负责相关问题的提交1.进展工艺问题的解决或提交给工艺组;2.进展材料问题的解决或提交MRB小组;3.进展交货期问题提交销售主管或制造部经理;4.其他问题提交生产副总。
(三)负责有关资料的治理1.汇总客户要求,形成文件,交付工程设计员;2.调整工作规划,并汇总统计;3.监视资料室的资料治理工作。
(四)对本工序员工进展治理1.安排员工培训的内容;2.对下级工程师的进展考核。
(五)负责本工序与生产系统各职能的协调按客户要求进展生产加工有困难时,帮助相关人员解决问题(六)执行公司5S规定(七)完成上级委派的其他任务四、工作绩效标准(一)对新工号和修改工号的处理安排;1、工作安排满意客户和生产加工的要求;2、加工新工号的数量和质量到达业务规划的要求;3、对于不满意现有加工要求的程序进展修改补充。
(二)提交的问题有始有终,使提交的问题可以得到圆满的解决;(三)工程执行的规定随时更新和补充,汇总的工作按期完成;(四)依据工艺条件的调整安排员工的培训,保证生产质量;(五)按公司规定治理资料,保证资料完好;(六)准时进展生产的协调,满意客户需要;(七)5S不符合项不超过2次/月。
**公司组织架构及部门职责说明书一、组织架构目前,**公司(以下简称“公司”)采用的是职能-直线型组织架构,由总经理、副总经理组成公司经营领导班子,按照专业分工与协作原则设置部门和职能,主要包括党政工作部、综合事务部、财务审计部、计划法务部、项目管理部、招商管理部、安监办公室7个部门。
公司组织架构图如下(待定):二、领导分工按照《中华人民共和国公司法》和《公司章程》的相关规定,公司领导分工如下:(一)党总支部书记、董事长主持公司全面工作,指导和监督公司党的建设、人事任免、重大经济财务决策等事项,其中,财务审批权限为:对各项费用类支出进行事前审批。
主要职权包括:1.召集和主持董事会会议;2.根据公司章程规定确定全年董事会定期会议计划;3.根据董事会的职责确定董事会会议议题,对拟提交董事会讨论的有关议案进行初步审核,并决定是否提交董事会讨论;4.按需召开临时董事会会议,确保需要董事会表决的重大事项不延误;5.组织制订公司的利润分配方案和弥补亏损方案,拟定公司增加或者减少注册资本的方案,公司合并、分立、解散或者变更公司形式的方案,以及董事会授权其拟定的其他方案,并提交董事会表决;6.掌握董事会各项决议的执行情况,组织对决议执行情况进行督促、检查,对发现的问题,提出整改要求,对检查的结果及发现的重大问题在下次董事会会议上报告;7.组织制订、修订公司董事会的议事规则、董事会各专门委员会职责和议事规则等董事会运作的规章制度,并提交董事会讨论通过;8.按照有关规定和程序,签署法律、行政法规规定和经董事会授权应当由董事长签署的文件;9.组织起草董事会年度工作报告;召集并主持董事会会议讨论通过董事会年度工作报告;10.建立董事会与监事会联系的工作机制,对监事会提示和要求公司纠正的问题,负责督促、检查公司的落实情况,向董事会报告并向监事会反馈;11.对公司各项费用支出事项进行事前审批;12.法律法规和公司章程规定的其他职责。
行政部岗位设置、定编和职位说明书一、部门职责1、行政职能⑴负责筹办公司会议;⑵负责管理收发室,做好邮件、包裹的收发工作;⑶负责管理电话总机室,及时转接来电;⑷负责报备办公用品的采购计划,做好保管和分发工作;⑸负责公司工作环境卫生检查工作;⑹负责为办公人员提供各种服务设施;⑺负责公司印章的管理,确保公司印章的合理使用;⑻负责办事处的行政事务管理。
2、档案管理⑴负责归档保管重要文件;⑵负责公司文件的接收、登记、借阅、归档;⑶负责管理公司的规章制度档案;⑷负责订阅公共图书报刊,并统一保存及下发;⑸负责建立借阅制度并贯彻实施。
3、公共关系⑴负责维护相关外联单位关系;⑵负责制定公司接待流程及标准;⑶负责来访人员的接待工作;⑷负责招待所日常管理。
4、文秘职能⑴负责机要、综合性文稿的拟定;⑵负责文件打印,大量打印可考虑外包;⑶负责公司例会筹办、会议记录及决议事项的检查、落实;⑷负责本公司工作概況定期性编撰与提报。
5、车辆管理⑴负责车队的日常管理,保证车辆的合理使用;⑵负责车辆的维护、保养工作;⑶负责办理车辆的保险,年检。
6、法务职能(外包管理)⑴负责处理公司民事纠纷;⑵负责进行民事、刑事诉讼;⑶负责契约审议与协商;⑷负责法令咨询与其它服务项目。
二、人员组织结构三、岗位设置与定编四、职位说明书1.部长职位说明书2.副部长职位说明书3.行政主管职位说明书4.接待主管职位说明书5.档案主管职位说明书6.车队队长职位说明书7.和静办主管职位说明书8.文员职位说明书9.服务员职位说明书10.档案管理员职位说明书11.司机职位说明书12.和静办文员职位说明书。
1.
2.
3.
4.总经理——岗位说明书
5.常务副总经理——岗位说明书
6.办公室主任——岗位说明书
5年以上管理工作经验,至少2年以上行政主管工作经验。
7.行政助理——岗位说明书
8.办公文员——岗位说明书
9.驾驶员——岗位说明书
10.财务部经理——岗位说明书
11.会计——岗位说明书
12.出纳——岗位说明书
13.总工程师——岗位说明书
14.预算员——岗位说明书
15.工程部经理——岗位说明书
16.土建工程师——岗位说明书
17.给排水工程师——岗位说明书
18.电气工程师——岗位说明书
··
19.暖通工程师——岗位说明书
··············
··
20.景观工程师——岗位说明书
··
··
··
··
··
··
··
··
··
······
··
21.资料员——岗位说明书
22.开发部经理——岗位说明书
23.销售部经理——岗位说明书
24.法制办主任——岗位说明书
25.人力资源部经理——岗位说明书。