思维导图讲解
- 格式:ppt
- 大小:7.86 MB
- 文档页数:2
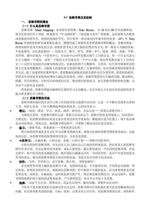
8.5 思维导图及其绘制一、思维导图的概念(一)什么是思维导图思维导图(Mind Mapping)是英国学者博赞(Tony Buzan)在20世纪60年代初期所创。
他首先将其应用于训练一群被称为“学习障碍者”、“阅读能力丧失”的族群,这些被称为失败者或曾被放弃的学生,很快的变成好学生,其中更有一部分成为同年级中的佼佼者。
1971年Tony Buzan开始将他的研究成果集结成书,慢慢形成了放射性思考和思维导图的概念。
思维导图是一种将放射性思考具体化的方法。
放射性思考是人类大脑的自然思考方式,每一种进入大脑的资料,不论是感觉、记忆或是想法——包括文字、数字、符号、食物、香气、线条、颜色、意象、节奏、音符等,都可以成为一个思考中心,并由此中心向外发散出成千上万的分支,每一个分支代表与中心主题的一个连结,而每一个连结又可以成为另一个中心主题,再向外发散出成千上万的分支……这些分支连结可以视为你的记忆,也就是你的个人数据库。
人类从一出生即开始累积这些庞大且复杂的数据库,大脑惊人的储存能力使我们累积了大量的资料,经由思维导图的放射性思考方法,除了加速资料的累积量外,更将数据依据彼此间的关联性分层分类管理,使资料的储存、管理及应用因更有系统化而增加大脑运作的效率。
同时,思维导图善用左右脑的功能,藉由颜色、图像、符号的使用,不但可以协助我们记忆、增进我们的创造力,也让思维导图更轻松有趣,且具有个人特色及多面性。
简单的说,思维导图源自脑神经生理的学习互动模式,并且开展人人生而具有的放射性思考能力和多感官学习特性。
(二)思维导图的用途思维导图在我们的生活学习和工作的很多的方面都可以应用,它是一个不断在发展和完善的工具,同时它也是一门在不断精练和提高的技术。
它的应用如下:➢笔记:(阅读、课堂、学习、面试,演讲、研讨会、会议记录……需要记录要点时)当接收信息时,用思维导图作记录.将要点以词语记下,把相关的意念用线连上,加以组织,方便记忆。
《系统思维》思维导图,带你快速掌握全局思维和整体思维站在高格局才能走得更远,什么是系统思维?如何进行系统思维?本文将用思维导图的方式,为你解读《系统思维》这本书。
《系统思维》以实用为向导,通过丰富的实例向大家设计并提供可借鉴的操作方法。
越来越多的人都开始注重自己的思维能力培养,系统思维听上去的第一感觉就是很空很大,因为系统总是一个很强大的名词,生态系统,免疫系统,它包含的内容总是很广泛,但也充满着逻辑性,之前在朋友圈看到一个朋友问有没有什么书能提高自己的思维能力,感觉自己思考问题的方式缺少思辨能力很希望自己能够有对做事的全面思考能力,而不是突发奇想,想起什么做什么,能拥有全局观和整体观,能在做事的时候减少一些不必要的麻烦。
思维的重要性也常常体现在做事的条理性,和逻辑性上,拥有系统思维才能更加全面的抓住整体,抓住要害,做事情的时候才会得心应手,灵活采用有效的方法解决问题。
下面我会根据MindMaster思维导图来为大家全面讲解《系统思维》这本书。
(注:本图由MindMaster导图社区用户每日读书绘制)什么是系统思维?思维一般有两层定义:思考的角度和思考的方法,我们听过逻辑思维,创新思维,批判性思维,结构化思维,其中的“思维”指的是思考问题的角度和方法,而系统思维具备了一种拥有全局观和整体观的框架,框架是系统元素的构成和规律,所以系统思维是一种从已有框架中选择、改善,全新构建,来系统思考与表达的思维方式。
它具有整体性,结构性,立体性,综合性,动态性的特点。
用如下思维导图向你展示系统思维的定义:系统思维常应用的场景及方法.1、如何发现问题?发现问题往往是创新的第一步,发现生活中存在的不便利事件就会驱使你向解决问题的一面去进发创造出有意思的产品,众所周知,提出一个好的问题,就意味着问题解决了一半,提问题的技巧还可以发挥人的想象力。
那么如何用系统的思维去发现问题呢?可从准确的描述问题,明确问题的构成要素,探究问题的本质,显性化问题隐含的假设去界定问题。
知识卡片:代词知识点综述代词是高中阶段重要的语法知识,也是高考必考的知识。
作为静词法,代词的知识结构盘杂,内容繁多,难以总结出一套一以贯之的解题思路。
本知识卡片,旨在总结出代词最重要的考点,以供学习和复习之用。
静词法共同的复习特点,是要抓住高考重点考察的几组易混知识。
高考的考察是有重点和有次第的,因此在学习过程中,一定要注意对这几组重要知识点的累积、整理和辨析。
代词详解代词,全称为代名词。
也就是代替名词的词。
其本质上仍然归属于名词此类,并随着语言的用途和发展,具备了形容词的功能。
英语中的代词,按其意义、特征及在句中的作用分为:人称代词、物主代词、指示代词、反身代词、相互代词、疑问代词、关系代词和不定代词八种。
其中,关系代词的考察,将在从句类考点中出现,故不列入本节讨论的内容。
核心考点01:it, that, one代词it, that, one都可以指代前文出现过的事物。
其中,one表示泛指,相当于“a + 名词单数”。
that和it 表示特指。
that与所指名词为同类,但不是同一个;而it 与所指名词为同一个。
例如:I can't find my hat. I think I must buy one.(泛指任意一个)我找不到我的帽子了。
我想我该去买一顶。
The hat you bought is bigger than that I bought.(同类但不是同一个)你买的那顶帽子比我买的大。
I can't find my hat. I don' t know where I put it.(同一个东西)我找不到我的帽子。
我不知道我把它放在哪了。
在此还需特别注意it的一个特殊功能。
It在句子中,除了有特指“同类同一事物”的功能,还有一个其他所有代词所不具有的功能——指代某一个语法成分(通常是主语和宾语)。
譬如在以下句子中,it成为形式主语和形式宾语,而真正的主语和宾语后置。
西游记2、7、27、31回思维导图执着:在菩提祖师让孙悟空选择修行志愿时,不管凭师傅怎样说,孙悟空执意要学长生不老之术。
尊师:我们发现,在祖师与悟空对话时,孙悟空总能用一种谦虚、尊重的语气和祖师对话。
天资聪颖:祖师上前打悟空头三下,背着手走入门,关上中门。
这看似微不足道的小动作,悟空却能破解其中的奥秘:半夜三更从后门进来找我,教你学道。
爱出风头:一日悟空的同学让他表演法术,他立刻来了兴致,变成了松树。
这可以体现出他爱出风头。
有责任心、同情心:孙悟空回归花果山后,看见他的子民受苦,不是放手不管,而是尽力去打败妖怪。
神通广大论据:太上老君的八卦炉没困住孙悟空,反而孙悟空练成了火眼金睛;十万天兵打不过孙悟空,反而被他打的落花流水,三十六雷将才勉强把他包围。
后来是如来佛祖才控制了他。
这足以显出孙悟空的神通广大。
骄傲自满论据:他不听天庭所有人的劝告,骄傲的他相信自己可以战胜玉皇大帝,结果被如来佛祖制服。
这骄傲自满的习惯是在前几次都成功的基础上养成的。
不虚心与急性子论据:在与如来佛祖交涉时,孙悟空不听如来劝告,急着争得王位,反而在打赌中输了,被如来佛祖压在五行山下。
蔑视皇权论据:通过孙悟空的一系列精彩的大闹天宫的描写,我们深刻的体会到孙悟空含有一种反封建精神。
第二十七回思维导图洞察秋毫:不管白骨精怎样变化,孙悟空都能第一眼识破。
气量较小:孙悟空三次打“死”白骨精,唐僧没有一次不生气的。
但在争辩环节,本来凭孙悟空的证据已经让唐僧相信那是一个妖精,可猪八戒的挑拨离间使唐僧改变了想法。
唐僧三次赶他走,前两次没赶走,但第三次孙悟空实在忍不住了,便回了花果山。
因此可看出孙悟空的气量较小(不能说是太小,因为孙悟空至少忍了两次)。
凭理由说话:我们会发现,在孙悟空和唐僧争辩的几次中,孙悟空说每句话时都会附带他这样做的原因。
坚守信念:坚守信念在本回中有两种理解:○1虽然唐僧一再强调不要误伤“平民”,但孙悟空仍坚信那是妖精。
○2在唐僧和猪八戒一再激怒孙悟空时,孙悟空下定了决心要离开,还写了贬书。
思维导图讲解电影绿皮书
今年的奥斯卡最佳影片《绿皮书》,在本月初上映,赶着热度跟朋友去电影院看的。
该片改编自真人真事,讲述了意裔美国人保镖托尼,他被聘用为世界上优秀的爵士钢琴家唐开车。
钢琴家将从纽约开始举办巡回演奏,俩人之间一段跨越种族、阶级的友谊的故事。
这部电影温情又富有深意,让MindMaster思维导图带你去观看一下吧。
电影中的故事发生在1962年美国,在经历了美国南北战争,黑人被解放后,南方虽然失败了,但在联邦军队撤离后,南方各州开始实施黑白隔离制度,黑人出行需要带着所谓的“绿皮书”。
这本小册子,标明了黑人可以在哪些餐厅、旅店等公共场出入。
唐身为一位名声显赫的音乐家,身处在优雅的艺术家公寓里,24小时有管家服侍,“享有”高贵的身份和名誉。
托尼是意大利移民后代,一个接头小混混,常年在底层打拼,练就了一些小聪明。
正当失业的他,前来应聘司机岗位。
这样,两个本就身份和地位悬殊的两个人开始了他们之间的故事。
《绿皮书》里最让人动容得,是唐作为一位黑人音乐家,在面对不公正对待时,所表现的以尊严来换取尊严。
而这也是他能赢得托尼尊重主要原因,就我们所知,以暴制暴不能解决问题的根本。
电影里有个悬念,唐放弃优渥的环境,选择来到并不太平的南方巡演,希望用自己的实践去扭转社会针对黑人的偏见和敌视。
不知道大家对绿皮书的情节感兴趣了没有,我相信大家看过之后,也会陷入沉思关于种族关于歧视等等,也许这就是美国电影的魅力所在,好啦,今天就分
享到这里,更多精彩内容尽在MindMaster官网。