PCBA元器件故障检测维修
- 格式:docx
- 大小:74.54 KB
- 文档页数:3
pcba维修流程PCBA维修流程PCBA(Printed Circuit Board Assembly)是指印制电路板组装,是电子产品中不可或缺的部分。
然而,PCBA在使用过程中也会出现各种故障,需要进行维修。
那么,如何进行PCBA维修呢?下面将为大家介绍一下PCBA维修流程。
1.故障分析PCBA的故障原因通常有几种,如电路元器件损坏、焊点虚焊、电路板短路等。
在进行PCBA维修之前,首先需要进行故障分析。
通过观察电路板表面,检查电路板上是否有物理损坏,如开裂、变形等。
然后通过电路板测试仪等工具,对电路板进行电性测试,定位故障点,并分析故障原因。
2.备件准备在确定故障原因后,需要准备好所需的备件。
备件的选择需要根据故障原因和电路板的型号来确定。
在选择备件时,需要注意备件的品牌、型号、规格等参数,以确保备件能够和原件匹配。
同时,需要注意备件的质量和价格,以保证维修质量和成本控制。
3.焊接PCBA维修中最常见的操作就是焊接。
焊接需要使用焊台、焊锡丝、吸锡器等工具。
在进行焊接之前,需要先将焊台预热至适当温度。
然后将焊锡丝加热,把焊锡丝轻轻地接触到焊点上,等待焊锡丝融化,将焊锡涂抹到焊点上。
最后,使用吸锡器清除多余的焊锡,完成焊接操作。
4.测试在完成维修之后,需要进行测试,以确保维修质量。
测试需要使用测试仪器,如万用表、示波器等。
通过测试仪器,可以检查电路板上各个电路的电压、电流等参数是否正常,以确保维修的效果。
5.质量检查在测试完成后,需要进行质量检查。
对于维修后的电路板,需要进行外观检查和电路检查。
外观检查需要检查电路板的表面是否有损坏、变形等问题,电路检查需要使用测试仪器检测电路板各个电路的电压、电流等参数是否正常。
只有通过质量检查,才能保证维修的质量。
以上就是PCBA维修流程的详细介绍。
在进行PCBA维修时,需要注意细节,严格按照流程进行操作,以确保维修质量。
同时,在进行PCBA维修之前,需要具备一定的电子知识和维修经验,以便快速定位故障点,并正确地进行维修操作。
pcba维修流程PCBA维修流程PCBA(Printed Circuit Board Assembly,印刷电路板组装)是电子产品中最重要的组成部分之一,因此在生产和维修过程中要给予特殊的关注和维护。
PCBA维修流程是指对电路板组装过程中出现的故障进行排查、诊断和修复的一系列操作。
下面将详细介绍PCBA维修流程的步骤和注意事项。
1. 故障排查在进行PCBA维修之前,首先需要对故障进行排查。
可以通过故障现象的描述、测试仪器的检测结果以及相关的维修记录来确定故障点的位置。
在排查故障时,可以使用多种方法,如目测检查、仪器测试、电路追踪等,以确定故障的具体原因和范围。
2. 维修准备在进行具体的维修操作之前,需要做好维修准备工作。
首先,准备好所需的维修工具和材料,如万用表、烙铁、焊锡丝、焊锡膏、吸锡器等。
其次,准备好相关的维修资料和技术文档,以便参考和查询。
同时,要确保维修环境整洁,以防止灰尘、静电等对电路板造成损害。
3. 故障诊断在确定故障位置后,需要进行故障诊断,找出导致故障的具体原因。
通过使用测试仪器对电路板上的关键元件进行测量和检测,可以判断出哪些元件存在问题。
在诊断过程中,可以使用电路图、原理图、技术手册等资料作为参考,以便更好地理解电路原理和工作方式。
4. 维修操作在确定了故障原因后,可以开始进行具体的维修操作。
首先,需要将故障元件从电路板上拆下来,并清理焊盘和引脚上的焊锡。
然后,使用烙铁和焊锡膏将新的元件焊接到电路板上,并确保焊接质量良好。
在焊接过程中,要注意适当的温度和时间,以免对元件和电路板造成损害。
5. 功能测试在完成维修操作后,需要对电路板进行功能测试,以确保维修效果符合要求。
可以通过连接电源和相关设备,对电路板的各个功能进行测试和验证。
在测试过程中,要注意观察电路板是否正常工作,是否存在其他问题。
如果测试结果正常,则可以继续下一步操作;如果测试结果异常,则需要重新检查和修复可能存在的问题。
PCBA不良分析PCBA不良分析是指对于Printed Circuit Board Assembly(印刷电路板组装)过程中出现的不良情况进行分析和解决的过程。
本文将从PCBA不良的常见原因、检测方法以及不良分析步骤等方面进行详细介绍。
一、PCBA不良的常见原因1.组件安装不良:可能是由于焊点未熔化或不良熔化、元件长时间加压导致元件损坏等原因引起。
2.焊接过程不良:可能是由于焊接温度过高或过低、焊接时间不足等原因导致。
3.焊点问题:可能是焊点存在冷焊、开焊以及焊接缺陷等问题。
4.静电击穿:可能是由于操作人员不正确操作导致静电积累过多,引起电路板元器件损坏。
5.电路板设计问题:可能是由于设计不合理,导致布线不良或元件位置不匹配等问题。
二、PCBA不良的检测方法1.目视检测:通过人工观察和检查电路板上的元器件、焊点等部位是否存在缺陷或异常。
2.焊接缺陷检测:采用焊接缺陷检测仪器,如X射线检测仪、红外线检测仪等,对焊点进行检测。
3.电性能测试:通过质量检测设备对电路板进行电性能测试,检测电阻、导通性等指标是否符合要求。
4.电子显微镜检测:使用电子显微镜观察焊点或元器件上的微小缺陷,以辅助分析和确认不良原因。
三、PCBA不良分析步骤1.收集不良PCBA样本:根据生产线上的不良情况,收集不良的PCBA样本,包括焊接不良、组件损坏等。
2.数据分析:通过对不良样本的数据进行分析,寻找共性和规律,确定不良的主要原因。
3.不良排查:根据数据分析的结果和经验判断,对可能导致不良的原因进行排查,例如排查焊接设备、使用工艺等方面。
4.解决方案制定:制定出具体的解决方案,对应不良的具体原因进行一一解决。
5.方案实施和验证:根据制定的解决方案,对生产线或制程进行调整,并进行生产验证,确保问题得到解决。
6.异常监测和持续改进:建立异常监测机制,持续对不良情况进行监测和改进,确保生产线的稳定和不良率的降低。
综上所述,PCBA不良分析是一个系统的工程,需要通过不断的收集数据、分析原因和实施解决方案来解决不良问题。
pcba维修工程师工作职责PCBA维修工程师是负责PCBA(Printed Circuit Board Assembly,印刷电路板组装)的维修工作的专业人员。
他们在电子制造业中发挥着重要的作用,他们的工作包括了解电子产品的结构和功能、分析故障原因、修复故障、测试电路板,并与其他技术人员协作解决问题。
以下是PCBA维修工程师的工作职责的详细描述。
首先,PCBA维修工程师需要熟悉电子产品的结构和功能。
他们需要了解PCBA的组成部分,例如电阻、电容、集成电路等,以及它们在电路板上的布局和连接方式。
此外,他们需要了解电子产品的工作原理,以便更好地理解故障的来源和解决方法。
其次,PCBA维修工程师需要分析故障原因。
当电子产品出现故障时,他们需要使用测试仪器和设备对电路板进行检测,以找出故障的具体位置和原因。
他们可能会使用数字万用表、示波器、逻辑分析仪等工具来进行测量和分析。
接下来,PCBA维修工程师需要修复故障。
一旦确定了故障的具体位置和原因,他们就需要采取相应的措施来修复故障。
这可能包括更换损坏的元件、重新焊接连接、修复破损的线路等等。
在进行修复工作时,他们需要遵循相关的技术规范和操作步骤,确保修复工作的质量和可靠性。
除了修复工作,PCBA维修工程师还需要测试电路板。
他们会使用测试仪器和设备对修复后的电路板进行全面的测试,以确保它们恢复正常工作。
他们可能会使用功能测试仪器、自动化测试设备等来进行各种测试,例如功率测试、通信测试、温度测试等等。
此外,PCBA维修工程师还需要与其他技术人员协作解决问题。
在处理复杂的故障或技术问题时,他们可能需要与电路设计工程师、生产工程师、质量控制工程师等专业人员进行沟通和协作,共同解决问题。
最后,PCBA维修工程师还需要记录和报告工作。
他们需要详细记录故障的分析过程、修复的方法和结果,以便于之后的参考和追踪。
他们还需要撰写相关的报告,向上级和相关团队汇报工作进展和问题解决情况。
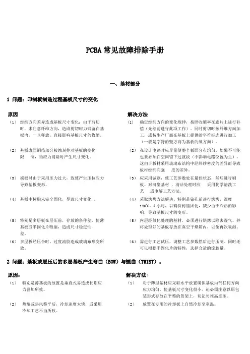
PCBA常见故障排除手册一、基材部分1 问题:印制板制造过程基板尺寸的变化原因解决方法(1)经纬方向差异造成基板尺寸变化;由于剪切时,未注意纤维方向,造成剪切应力残留在基板内,一旦释放,直接影响基板尺寸的收缩。
(1)确定经纬方向的变化规律,按照收缩率在底片上进行补偿(光绘前进行此项工作)。
同时剪切时按纤维方向加工,或按生产厂商在基板上提供的字符标志进行加工(一般是字符的竖方向为基板的纵方向)。
(2)基板表面铜箔部分被蚀刻掉对基板的变化限制,当应力消除时产生尺寸变化。
(2)在设计电路时应尽量使整个板面分布均匀。
如果不可能也要必须在空间留下过渡段(不影响电路位置为主)。
这由于板材采用玻璃布结构中经纬纱密度的差异而导致板材经纬向强度的差异。
(3)刷板时由于采用压力过大,致使产生压拉应力导致基板变形。
(3)应采用试刷,使工艺参数处在最佳状态,然后进行刷板。
对薄型基材,清洁处理时应采用化学清洗工艺或电解工艺方法。
(4)基板中树脂未完全固化,导致尺寸变化。
(4)采取烘烤方法解决。
特别是钻孔前进行烘烤,温度1200C、4小时,以确保树脂固化,减少由于冷热的影响,导致基板尺寸的变形。
(5)特别是多层板在层压前,存放的条件差,使薄基板或半固化片吸湿,造成尺寸稳定性差。
(5)内层经氧化处理的基材,必须进行烘烤以除去湿气。
并将处理好的基板存放在真空干燥箱内,以免再次吸湿。
(6)多层板经压合时,过度流胶造成玻璃布形变所致。
(6)需进行工艺试压,调整工艺参数然后进行压制。
同时还可以根据半固化片的特性,选择合适的流胶量。
2 问题:基板或层压后的多层基板产生弯曲(BOW)与翘曲(TWIST)。
原因:解决方法:(1)特别是薄基板的放置是垂直式易造成长期应力叠加所致。
(1)对于薄型基材应采取水平放置确保基板内部任何方向应力均匀,使基板尺寸变化很小。
还必须注意以原包装形式存放在平整的货架上,切记勿堆高重压。
(2)热熔或热风整平后,冷却速度太快,或采用冷却工艺不当所致。
PCBA检验维修工艺规范1目的为规范PCBA不良品的维修检验工作,特制订此规范。
2适用范围适用于公司所有焊接不良品的检验。
3角色和职责(1)、生产质量部门负责此规范的执行情况;(2)、生产制造部负责按此规范对作业;(3)、生产技术部人员负责此规范的制定、修改和维护。
4术语无5常见焊接不良现象序号不良现象不良图示1 立碑2 不共面3 桥接4 润湿不良连接端翘起端5 器件破裂6 锡珠7 冷焊6不良维修作业步骤6.1 作业要求6.1.1 作业者须戴防静电手环、防静电手套或手指套。
6.2 作业准备6.2.1 普通器件的返修应根据印制板上器件及所使用的焊锡丝选用烙铁并调节烙铁温度。
对有铅作业有如下要求:焊锡分类序号用途使用电压(V)温度范围(℃)焊锡焊时间(秒)有铅焊锡(Sn63-37Pb)1 表面贴装元件220±10 320-400 2 ~ 3 2 QFP220±10320-400 2 ~ 3对无铅作业有如下要求:焊锡分类序号用途使用电压(V)温度范围(℃)焊锡焊时间(秒)无铅焊锡(Sn96.5-Ag3.0-Cu0.5)1 表面贴装元件220±10 320-400 2 ~ 32 QFP220±10320-400 2 ~ 3电烙铁通电预热5分钟即可使用,加热时间一般以2-3秒为宜.6.2.2 BGA的返修BGA的返修通常使用返修工作站,由专业人员使用专用设备对BGA进行拆焊维修! 6.3 作业步骤6.3.1 印制板放置拆焊与焊接时电路板要处理的一面向上放平,另一面与桌面最好有一定的距离以利于底面的散热。
6.3.2 普通器件维修作业者手持不良PCBA先检查不良标签标示的不良位置(批量返修的PCBA不良处,使用标签标识),根据不同的器件选用不同的工具和维修方法,具体步骤如下: (1)、拆焊普通器件拆除及要求:加热焊点至焊锡熔化,用镊子取下器件,部分需要借助与吸锡枪将焊锡吸干净后方能取下器件。
PCBA维修秘诀一电子元器件好坏判断1. 整流电桥各脚的极性测量万用表置R X 1k挡,黑表笔接桥堆的任意引脚,红表笔先后测其余三只脚,如果读数均为无穷大,则黑表笔所接为桥堆的输出正极,如果读数为4〜10k Q,则黑表笔所接引脚为桥堆的输出负极,其余的两引脚为桥堆的交流输入端。
2. 判断晶振的好坏先用万用表(R X 10k挡)测晶振两端的电阻值,若为无穷大,说明晶振无短路或漏电;再将试电笔插入市电插孔内,用手指捏住晶振的任一引脚,将另一引脚碰触试电笔顶端的金属部分,若试电笔氖泡发红,说明晶振是好的;若氖泡不亮,则说明晶振损坏3. 单向晶闸管检测可用万用表的R X 1k或R X 100挡测量任意两极之问的正、反向电阻,如果找到一对极的电阻为低阻值(100 Q〜Ik Q),则此时黑表笔所接的为控制极,红表笔所接为阴极,另一个极为阳极。
晶闸管共有3个PN结,我们可以通过测量PN结正、反向电阻的大小来判别它的好坏。
测量控制极(G)与阴极(C)之间的电阻时,如果正、反向电阻均为零或无穷大,表明控制极短路或断路,测量控制极(G)与阳极(A)之间的电阻时,正、反向电阻读数均应很大;测量阳极(A)与阴极(C)之间的电阻时,正、反向电阻都应很大。
4. 双向晶闸管的极性识别双向晶闸管有主电极1、主电极2和控制极,如果用万用表R X 1k挡测量两个主电极之间的电阻,读数应近似无穷大,而控制极与任一个主电极之间的正、反向电阻读数只有几十欧。
根据这一特性,我们很容易通过测量电极之间电阻大小,识别出双向晶闸管的控制极。
而当黑表笔接主电极1,红表笔接控制极时所测得的正向电阻总是要比反向电阻小一些,据此我们也很容易通过测量电阻大小来识别主电极1 和主电极2。
5. 检查发光数码管的好坏先将万用表置R X 10k或R X 100k挡,然后将红表笔与数码管(以共阴数码管为例)的“地” 引出端相连,黑表笔依次接数码管其他引出端,七段均应分别发光,否则说明数码管损坏。
PCBA不良分析引言Printed Circuit Board Assembly〔PCBA〕是组装电脑主板的过程。
在PCBA制造过程中,不可防止地会发生一些错误或缺陷,例如焊接问题、元件损坏或错误安装等。
这些问题可能导致PCBA的不良性能或完全无法正常工作。
因此,进行PCBA不良分析对于确保产品质量和性能至关重要。
本文将介绍PCBA不良分析的根本概念、常见的不良问题以及解决方法。
根本概念PCBA不良分析是指通过分析不良PCBA,找出导致不良的原因,并采取相应的措施进行修复或预防。
PCBA不良分析的目标是提高产品质量,降低不良率,并确保PCBA的性能和可靠性。
常见的PCBA不良问题1. 焊接问题焊接问题是PCBA不良的最常见问题之一。
这可能包括焊点虚焊、焊点开路、焊点短路等。
焊接问题通常导致电路连接不良,从而影响PCBA的正常运行。
解决焊接问题的方法包括重新焊接焊点、检查焊接温度和时间、确保焊接质量等。
2. 元件损坏元件损坏是指在PCBA制造过程中,电子元件受到机械力或其他损坏因素的影响而发生损坏。
这可能导致PCBA的功能无法正常工作。
修复元件损坏的方法通常包括更换受损元件、加强设备保护等。
3. 错误安装错误安装是指在PCBA组装过程中,元件被错误地放置或安装在不正确的位置上。
这可能导致电路连接错误,从而影响PCBA的性能。
解决错误安装问题的方法包括仔细检查元件位置和方向、实施严格的质量控制等。
4. PCB设计问题PCB设计问题可能导致PCBA不良。
例如,电路板布局不良、导线宽度缺乏、电源线和信号线别离不得当等。
修复PCB设计问题的方法通常需要重新设计电路板,优化布局,并对设计进行验证和测试。
PCBA不良分析解决方法1. 制定质量控制流程制定质量控制流程对于PCBA不良分析至关重要。
通过制定明确的工艺流程、设定合理的工艺参数和检测标准,可以提高PCBA制造过程中的产品一致性和稳定性。
2. 引入可靠的测试设备和方法引入可靠的测试设备和方法是进行PCBA不良分析的关键步骤。
pcba维修工程师工作内容PCBA维修工程师工作内容。
一、PCBA是啥?先搞清楚这个才能谈维修工程师的工作嘛 。
PCBA呢,就是Printed Circuit Board Assembly的缩写,简单说就是已经装了各种电子元件的印刷电路板。
这就像是一个小世界,上面的每个元件都有自己的角色,少了谁都可能出问题。
比如说电容就像个小水库,储存和释放电能;电阻就像个调皮的小门卫,控制着电流的大小。
二、维修工程师的日常工作之检测 。
1. 外观检查。
- 这是最基本的一步啦。
就像我们看一个人,先看外表有没有问题一样。
维修工程师拿到PCBA板,首先会用他们那犀利的小眼睛(当然有时候也会借助放大镜啦),仔细查看电路板上有没有明显的烧伤、裂痕或者元件松动的情况。
我就见过一个工程师,看到一个电阻有点歪,就像一个站不稳的小士兵,他就知道这里可能有问题。
这就好比你看到一个人头发乱了,可能是经历了什么风吹草动一样。
- 如果发现有元件烧焦了,那可就像发现了一个“火灾现场”。
这时候工程师就要去追查是什么原因导致的,是电压过高呢,还是这个元件本身质量不好。
2. 电气性能检测。
- 这就需要用到各种高大上的仪器啦,像万用表、示波器之类的。
万用表就像一个多功能小侦探,可以检测电路的电压、电流和电阻值。
工程师会根据电路板的设计规格,看看这些数值是不是在正常范围内。
比如说,如果一个电路正常工作时电压应该是5V,但是测出来只有3V,那就像一个人应该吃5个馒头才饱,现在只吃了3个,肯定是哪里出问题了。
- 示波器呢,就更厉害了,它可以把电信号的波形显示出来。
工程师可以通过观察波形的形状、频率和幅度,来判断电路是否正常工作。
这就像是看一个人的心电图一样,正常的波形是有规律的,如果波形乱七八糟,那就说明心脏(电路)有毛病啦。
三、故障排查 。
1. 从简单到复杂。
- 维修工程师一般都有自己的一套排查方法。
他们会先从简单的、容易出问题的地方开始检查。
就像我们找东西,先从最可能放的地方找起一样。
电路板及各类元器件的故障表现与维修方案一、工控电路板电容损坏的故障特点及维修电容损坏引发的故障在电子设备中是最高的,其中尤其以电解电容的损坏最为常见。
电容损坏表现为:1. 容量变小;2. 完全失去容量;3. 漏电;4. 短路。
电容在电路中所起的作用不同,引起的故障也各有特点。
在工控电路板中,数字电路占绝大多数,电容多用做电源滤波,用做信号耦合和振荡电路的电容较少。
用在开关电源中的电解电容如果损坏,则开关电源可能不起振,没有电压输出;或者输出电压滤波不好,电路因电压不稳而发生逻辑混乱,表现为机器工作时好时坏或开不了机,如果电容并在数字电路的电源正负极之间,故障表现同上。
这在电脑主板上表现尤其明显,很多电脑用了几年就出现有时开不了机,有时又可以开机的现象,打开机箱,往往可以看见有电解电容鼓包的现象,如果将电容拆下来量一下容量,发现比实际值要低很多。
电容的寿命与环境温度直接有关,环境温度越高,电容寿命越短。
这个规律不但适用电解电容,也适用其它电容。
所以在寻找故障电容时应重点检查和热源靠得比较近的电容,如散热片旁及大功率元器件旁的电容,离其越近,损坏的可能性就越大。
曾经修过一台 X 光探伤仪的电源,用户反映有烟从电源里冒出来,拆开机箱后发现有一只1000uF/350V 的大电容有油质一样的东西流出来,拆下来一量容量只有几十 uF,还发现只有这只电容与整流桥的散热片离得最近,其它离得远的就完好无损,容量正常。
另外有瓷片电容出现短路的情况,也发现电容离发热部件比较近。
所以在检修查找时应有所侧重。
有些电容漏电比较严重,用手指触摸时甚至会烫手,这种电容必须更换。
在检修时好时坏的故障时,排除了接触不良的可能性以外,一般大部分就是电容损坏引起的故障了。
所以在碰到此类故障时,可以将电容重点检查一下,换掉电容后往往令人惊喜(当然也要注意电容的品质,要选择好一点的牌子,如红宝石、黑金刚之类)。
二、电阻损坏的特点与判别常看见许多初学者在检修电路时在电阻上折腾,又是拆又是焊的,其实修得多了,你只要了解了电阻的损坏特点,就不必大费周章。
电子电路板的故障检测及维修电路板损坏的原因,绝大多数是板上众多元器件中,有个别坏了。
电路板的维修过程,就是寻找故障板上个别损坏的元器件,以及焊下坏件,换上好件的过程。
汇能测试仪是一种通用的仪器,就像万用表、示波器一样,能用于各种电子电路板的故障检测,但也只是一种故障检测工具,要成功地进行电路板维修,维修者的相关经验、技术、知识同样不可或缺,尤其在检修无图纸的电路板时,您绝大部分时间都是在用它进行检修,而且会越来越离不开它。
二、对维修高手的几点建议1. 注意丰富自己的各种元器件知识为了检修无图纸的电子电路板,在很大程度上是把对电路原理的理解要求,转换成了对元器件的了解。
我们知道,元器件的功能是不随电路板改变的。
例如,一个与非门在任何电路板上都实现与非功能,反言之,只要能测试出电路板上与非门的与非功能是好的,该电路板的故障就和这个与非门没有关系等等。
汇能测试仪就是利用这一点,把需要通过电路图了解电路板工作原理,通过工作原理去检测电路板故障,转换成为了解元器件的电路功能,通过逐个判定元器件的好坏来检测电路板的故障,所以,多掌握电子元器件的有关知识,就能够更好的理解测试仪对元器件所做的测试,更好的理解测试结果提示,更准确地判断故障。
2. 注意丰富自己的单元电路知识维修测试主要是在线测试,也就是对焊接在电路板上的元器件进行测试。
在线测试会受到外电路的干扰。
在绝大多数情况下,并非电路板上的所有元器件都会对测试造成干扰,造成干扰的只是那些与被测元器件构成单元电路的元器件和引线,因此,多掌握一些基本单元电路的形式,对更好的使用汇能测试仪大有好处。
3. 充分理解测试技术的基本原理充分理解测试技术的基本原理,主要指要充分理解测试技术的适用性和局限性。
由于在线测试十分复杂,还没有一种技术能在任何情况下,都给出正确、具体的测试结果。
例如著名的后驱动技术和ASA 技术都是如此。
充分了解各种测试技术的的适用性和局限性,从原理上把握它们能做什么,不能做什么,便于在实践中举一反三,灵活运用,例如,就能改造影响正确测试的单元电路的形式以便正确测试;就能正确地解释测试结果——为什么总线结构会造成好的数字器件功能测试出错、什么样的ASA曲线可信度高或低等等。
电子器件的故障排查与维修技巧随着科技的发展,电子器件成为我们日常生活和工作中不可或缺的一部分。
然而,随之而来的问题也多了起来。
当我们的电子设备出现故障时,我们应该如何排查和修复呢?本文将就电子器件的故障排查与维修技巧进行详细的介绍。
一、故障排查的步骤:1. 观察:在排查电子器件故障时,首先要进行观察。
观察器件是否有明显的物理损坏,如烧焦、膨胀等。
还要留意有无异常现象,如冒烟、发出噪音等。
2. 检查电源:电源问题是导致电子器件故障的常见原因之一。
检查电源线是否插紧、电源开关是否打开以及电源适配器是否正常工作。
3. 检查连接:接下来检查连接线是否松动、插头是否接触良好。
有时候故障只是由连接不稳造成的。
4. 测试关键组件:针对某些常见故障,可以选择性地测试一些关键组件,如电容、电阻等。
使用万用表等测量工具进行测试,判断这些组件是否正常工作。
5. 逐步分析:如果以上步骤没有找到故障的原因,就需要逐步分析故障。
可以通过逐一替换组件的方式,先排除一个个可能性。
同时,也可以查找相关的技术手册和资料,对照着进行排查。
二、常见故障及其维修技巧:1. 无法开机:电子器件无法开机可能是因为电源问题,可以先检查电源线和适配器,确保电源供应正常。
如果电源正常,可以进一步检查主板、电池和电源管理芯片等部件。
维修技巧:检查电源插头是否脱落或接触不良,若是则重新插紧;如果是电池问题,可以尝试更换新电池;如果是主板问题,可能需要专业的技术人员进行修复。
2. 屏幕无显示:屏幕无显示可能是因为显示器或显示板的故障。
维修技巧:首先,检查连接线是否插紧。
如果连接正常,可以尝试将显示器与其他设备连接进行测试,确定是否是显示器本身的问题。
如果是显示板的问题,则需要更换显示板或修复电路。
3. 异常噪音:电子器件发出异常噪音可能是由于电路板或风扇的故障。
维修技巧:如果是电路板故障,可以逐步检查电容、电阻等元件,找出故障点进行修复或更换。
如果是风扇故障,需要更换新的风扇。
电路板维修手册引言:电路板是电子设备中非常重要的组成部分,它承载和连接各种电子元器件,保证设备的正常运行。
然而,电路板也可能会出现故障,需要进行维修。
本手册将向您介绍一些常见的电路板故障及其维修方法,帮助您更好地了解和处理电路板故障。
一、电路板故障的诊断与排除1. 仪器准备在进行电路板故障诊断时,需要准备一些常用的仪器,包括万用表、示波器、逻辑分析仪等。
这些仪器将有助于我们检测电路板上各个电子元器件的状态。
2. 测试方法(1)测试电源电压首先,我们需要测试电路板上的电源电压是否正常。
使用万用表或示波器,分别测量电源端的电压,确保其符合设备规格要求。
如果电压不稳定或超出范围,可能是电源模块出现故障,需要进行进一步的检修或更换。
(2)检测元器件通过逐一检测电路板上的元器件,可以发现其中是否有损坏的元件。
使用万用表测量电阻、电容等参数,或者使用示波器观察信号波形,可以帮助我们找到可能存在问题的元器件。
一旦发现故障元件,需要进行替换或修复。
(3)查找焊接问题有时,电路板上的焊接问题也会导致故障。
我们可以通过目测或借助显微镜来检查焊接点的接触情况和焊接质量。
如果发现焊接点松动、焊盘受损或焊接质量不良,需要重新焊接或修复。
二、常见电路板故障及处理方法1. 电路板无法上电(1)检查电源连接:确保电源线连接正确,没有断开或接触不良。
(2)检查保险丝和开关:检查电路板上的保险丝是否烧断或开关是否处于开启状态。
(3)检测电源模块:使用万用表测试电源模块的输出电压是否正常。
2. 短路故障(1)检查电路板上的元器件是否损坏或短路。
(2)检查焊盘和焊点是否有接触不良引起的短路。
(3)使用短路定位仪寻找短路点,以便精确进行修复。
3. 信号传输异常(1)检查连接线是否插好、接触良好。
(2)使用示波器观察信号波形,检测信号线路上是否存在异常。
(3)检查信号线路上的元器件是否损坏或失效,进行修复或更换。
4. 裂纹或损坏(1)查找裂纹或损坏的位置,用显微镜进行仔细观察。
PCBA维修秘诀—电子元器件好坏判断1.整流电桥各脚的极性测量万用表置R×1k挡,黑表笔接桥堆的任意引脚,红表笔先后测其余三只脚,如果读数均为无穷大,则黑表笔所接为桥堆的输出正极,如果读数为4~10kΩ,则黑表笔所接引脚为桥堆的输出负极,其余的两引脚为桥堆的交流输入端。
2.判断晶振的好坏先用万用表(R×10k挡)测晶振两端的电阻值,若为无穷大,说明晶振无短路或漏电;再将试电笔插入市电插孔内,用手指捏住晶振的任一引脚,将另一引脚碰触试电笔顶端的金属部分,若试电笔氖泡发红,说明晶振是好的;若氖泡不亮,则说明晶振损坏3.单向晶闸管检测可用万用表的R×1k或R×100挡测量任意两极之问的正、反向电阻,如果找到一对极的电阻为低阻值(100Ω~lkΩ),则此时黑表笔所接的为控制极,红表笔所接为阴极,另一个极为阳极。
晶闸管共有3个PN结,我们可以通过测量PN结正、反向电阻的大小来判别它的好坏。
测量控制极(G)与阴极(C)之间的电阻时,如果正、反向电阻均为零或无穷大,表明控制极短路或断路,测量控制极(G)与阳极(A)之间的电阻时,正、反向电阻读数均应很大;测量阳极(A)与阴极(C)之间的电阻时,正、反向电阻都应很大。
4.双向晶闸管的极性识别双向晶闸管有主电极1、主电极2和控制极,如果用万用表R×1k挡测量两个主电极之间的电阻,读数应近似无穷大,而控制极与任一个主电极之间的正、反向电阻读数只有几十欧。
根据这一特性,我们很容易通过测量电极之间电阻大小,识别出双向晶闸管的控制极。
而当黑表笔接主电极1,红表笔接控制极时所测得的正向电阻总是要比反向电阻小一些,据此我们也很容易通过测量电阻大小来识别主电极1和主电极2。
5.检查发光数码管的好坏先将万用表置R×10k或R×l00k挡,然后将红表笔与数码管(以共阴数码管为例)的“地”引出端相连,黑表笔依次接数码管其他引出端,七段均应分别发光,否则说明数码管损坏。
PCBA维修作业标准书(二)PCBA维修作业标准书是一份非常重要的文件,它规定了PCBA维修作业的标准和流程。
以下是PCBA维修作业标准书的相关内容:1. 维修前的准备工作在进行PCBA维修作业之前,需要进行一些准备工作。
首先,需要对PCBA进行检查,确定故障点和维修方案。
其次,需要准备好必要的工具和材料,例如焊台、焊锡、万用表等。
最后,需要对工作环境进行清理和整理,确保工作区域整洁、安全。
2. 维修流程PCBA维修作业的流程一般包括以下几个步骤:(1)拆卸:将PCBA拆下来,检查PCBA上的元器件和焊点是否有损坏或松动。
(2)清洗:使用清洗剂将PCBA清洗干净,去除表面的污垢和焊锡残留。
(3)检查:使用万用表等工具对PCBA上的元器件进行检查,确定故障点和维修方案。
(4)维修:根据维修方案进行维修,例如更换元器件、重新焊接焊点等。
(5)测试:进行PCBA的测试,确保维修后的PCBA能够正常工作。
(6)组装:将PCBA重新安装到设备中,进行最终测试和调试。
3. 维修注意事项在进行PCBA维修作业时,需要注意以下几点:(1)安全第一:在进行PCBA维修作业时,需要注意安全,避免发生意外事故。
(2)细心认真:PCBA维修作业需要细心认真,避免出现疏漏和错误。
(3)材料选择:在进行PCBA维修作业时,需要选择合适的材料,例如焊锡、元器件等。
(4)工具使用:在进行PCBA维修作业时,需要使用合适的工具,例如焊台、万用表等。
(5)记录维修过程:在进行PCBA维修作业时,需要记录维修过程,便于后续检查和维护。
4. 维修质量评估PCBA维修作业完成后,需要进行维修质量评估。
评估的内容包括PCBA的工作稳定性、故障点是否得到彻底解决、维修过程是否符合标准等。
评估结果将直接影响到PCBA的使用寿命和稳定性。
PCBA维修作业标准书是一份非常重要的文件,它规定了PCBA维修作业的标准和流程。
在进行PCBA维修作业时,需要遵守标准书中的规定,确保维修质量和工作效率。