国共十年对峙(全面讲解第一次国共合作破裂到西安事变之间的党史 1927~1936)
- 格式:ppt
- 大小:5.94 MB
- 文档页数:55
(新民主主义革命时期的开始和国民大革命、国共的十年对峙)【内容概述】1919年爆发的五四运动,是一场彻底的不妥协的反帝反封建的爱国运动,它标志着中国新民主主义革命的开端。
五四运动后,马克思主义在中国得到传播、共产党早期组织建立。
1921年,中国共产党成立,1922年,中国共产党提出明确的反帝反封建的民主革命纲领。
在中国共产党的领导下,出现了工人运动的第一次高潮。
1924年1月至1927年7月,是国民大革命时期。
中共吸取二七罢工的教训,1923年召开三大,决定建立革命统一战线。
1924年,国民党一大召开,中国共产党与孙中山领导的国民党实现了合作,国民大革命由此开始。
进行东征,举行北伐,促进工农运动的迅速发展,沉重打击了北洋军阀统治。
蒋介石发动“中山舰事件”,抛出“整理党务案”,在帝国主义支持下,1927年,国民党右派发动了“四一二”反革命政变和“七一五”反革命政变,第一次国共合作破裂,大革命失败。
1927年8月至1931年9月,是中国革命逐步复兴的阶段。
南昌起义打响了武装反抗国民党反动统治的第一枪,“八七”会议确立了土地革命和武装起义的总方针,秋收起义进行了夺取敌人中心大城市的革命尝试,文家市决策开始了中国革命在农村的发展。
此后,中国革命进入了以武装斗争为主要形式、以土地革命为中心内容、以农村为基地和以农民为基本力量的新阶段。
1931年冬,中华苏维埃共和国临时中央政府的成立,标志着国共政权对峙的局面正式形成。
在创建农村革命根据地的实践中,以毛泽东为代表的共产党人把马克思主义普遍原理同中国革命的具体实践相结合,提出了“工农武装割据”的思想,找到了中国革命的唯一正确道路。
1931年9月至1935年12月,是中国革命出现重大转折的阶段。
国际上,20世纪30年代的大危机使日本加快了侵略中国的步伐,结果日本占领东北并逐渐深入到华北,中日矛盾上升为主要矛盾。
在国内,国民政府坚持“攘外必先安内”的方针。
由于共产国际“左”倾策略的影响,王明“左”倾错误占据统治地位,导致第五次反“围剿”失败,红军被迫进行长征。
国共的十年对峙知识点总结《国共的十年对峙》是八年级历史上册的内容,这一课讲述了中国革命的困难和中共突破困难的探索,以下是店铺为你整理的国共的十年对峙知识点总结,欢迎大家阅读。
国共的十年对峙必考知识点农村包围城市,武装夺取政权”道路的开辟(1927年—1937年)。
1、南昌起义(1927年8月1日,江西南昌):打响了武装反抗国民党反动派的第一枪,标志着中国共产党独立领导武装斗争,创建人民军队和武装夺取政权道路的开始。
2、八七会议(1927年8月7日,武汉汉口):纠正了陈独秀的右倾机会主义错误,确定了开展土地革命和武装反抗国民党的总方针,决定在秋收时发动起义。
3、秋收起义(1927年9月)。
(1)毛泽东领导的湘赣边秋收起义:进攻大城沙失败。
(1)文家市决策:在撤退的路途中,决定改向敌人统治力量薄弱的山区进军。
4、井冈山革命根据地的创建:1927年10日,点燃了“工农武装割据”的星星之火。
5、土地革命:打土豪、分田地、废除封建剥削制度,为保卫胜利果实,农民积极参军作战。
6、中华苏维埃共和国的成立:1931年,江西瑞金。
7、红军长征。
☆原因:(1)根本原因:王明“左倾”路线的错误;(2)直接原因:中共第五次反围剿的失败。
☆遵义会议(1935年1月,贵州遵义)。
(1)结束了王明左倾教条主义在中央的统治。
(2)肯定了毛泽东的正确主张。
(3)在事实上确立了以毛泽东为核心的党中央的正确领导。
☆红军长征的胜利。
(1)1935、10,中央红军到达陕北,与在陕北的红军会师;(2)1936、10,红军三大主力在甘肃会宁会师,宣告了二万五千里长征的胜利结束。
国共的十年对峙知识点归纳国共十年对峙(1927-1937)一、阶段特征:本单元讲述1927-1937年的历史。
主要内容包括以下三点,其一是国民党的内外统治确立(不考),对内镇压红军,对日不断妥协到被动抗日;其二是中共坚持革命,从开辟武装割据道路,长征走向成熟,再到抗日;其三是日本帝国主义侵华不断加深,国共由对峙走向再度合作。
第15课.国共十年对峙国民大革命〔第一次国内革命战争〕1924~1927含义:是指中国人民在国共两党合作领导下进行的国内革命战争,是中国人民反对北洋军阀统治的战争和政治运动。
国共的十年对峙〔第二次国内革命战争/土地革命战争〕1927~1937一.南昌起义1.背景:①国民大革命的失败;②中共从国民革命失败的教训里,认识到掌握军队和革命领导权的重要性;③敌人在南昌地区的兵力薄弱。
南昌起义军的部队来源:国民革命军3.领导人:周恩来、贺龙4.经过:起义成功后南下受挫,局部转战湘南,局部进入海陆丰。
5.意义:①打响了武装对抗国民党的第一枪;②标志着中共独立领导武装斗争,建立人民军队和武装夺取政权的开始。
二.土地革命⑴八七会议〔枪杆子里出政权〕2.地点:汉口3.内容:①清算了陈独秀的左倾错误;②确定了开展土地革命和武装对抗国民党统治的总方针;③决定在秋收时节发动武装起义;4.意义:给中国共产党指明了方向。
(2)秋收起义2.领导人:毛泽东3.目标:长沙4.结果:进攻长沙失败,转向农村开展注:三湾改编:1927年秋,确立了党对军队的绝对领导(3)井冈山革命工农武装割据:1.含义:在中共的领导下,把土地革命、武装斗争和根据地建设三者结合起来,使根据地不断稳固和扩大。
2.关系:党的领导是前提,土地革命是根本内容,武装斗争是根本形式,根据地建设是物质根底,使根据地不断稳固和扩大。
3.原因:①中国是半殖民地半封建社会,资本主义经济开展不充分,无产阶级力量不够强大。
②中外反动势力强大,并大多集中在城市,力量相对集中,农村是其统治薄弱的地方,利于突破。
4.意义:①是马克思主义根本原理,同中国革命具体实践相结合的产物,对中国革命的开展具有特别重要的指导意义;②推动了当时根据地的建设和革命的开展。
注:左倾:急躁冒进,急于求成〔危害性更大〕右倾:保守妥协退让(1)1.井冈山革命根据地①俄国:城市中心论,城市包围农村②中国:农村包围城市,武装夺取政权为什么要在井冈山建立革命根据地1.这里群众根底好,国民革命时期湘赣边界地区曾建立过党的组织和农民协会;2.井冈山位于罗霄山脉的中段,地势险要,易守难攻;产粮区,便于筹粮筹款;湘赣两省之间,距离大城市较远,反动统治力量较为薄弱,便于利用敌人的矛盾,而革命影响也较容易传播出去。
第十五讲 国共十年对峙 导学案国共十年对峙时期\土地革命战争\第二次国内革命战争(1927年-1937年)【考纲解读】新民主主义革命(1937年之前)①武装起义、土地革命和革命根据地建设;②“工农武装割据”思想及实践;③红军长征和遵义会议。
【基础知识梳理】一、南昌起义(1927年8月1日) 1、背景以蒋介石为首的国民党右派大肆屠杀共产党员和革命群众,第一次国共合作破解,大革命失败;党认识到掌握革命军队的重要性,决定发动起义唤醒民众走出革命的低潮。
2、过程1927年8月1日,周恩来、贺龙率领国民革命军在南昌起义,占领南昌城,后兵分两路转战湘南和海陆丰地区。
2、意义打响了武装反抗国民党反动统治的第一枪,标志着中共独立领导武装斗争、创建人民军队和武装夺取政权的开始。
(两支军队的对峙)二、八七会议1927年8月7日,中共中央在汉口召开紧急会议,清算陈独秀的 右倾 错误,确定开展土地革命和武装反抗国民党统治的总方针,给处于思想混乱和组织涣散的党指明前进的方向。
(毛泽东明确提出“枪杆子里面出政权”)三、工农武装割据(马克思主义普遍原理同中国革命具体实践相结合) 1、背景秋收起义:1927年9月,毛泽东领导了_湘赣边_秋收起义,攻打中心城市长沙受挫,起义部队被迫退守文家市,在这里毛泽东分析形势,决定放弃攻长沙到山区开展游击战,进行土地革命,史称文家市决策,在转移的过程中进行了有名的三湾改编,主要内容是党指挥枪,从政治上组织上保证了党对军队的绝对领导,第二年,创建了井冈山革命根据地,此后,进入了国共十年对峙时期(土地革命时期)。
知识点拨 中共领导起义失败的最大教训是照搬苏俄经验,坚持“城市中心论”,最大的启示应该是从城市转入农村,走具有中国特色的革命道路。
“八七会议”以后的中共中央主要领导人(先后有瞿秋白、李立三、王明)受共产国际的影响,盲动、教条、“左”倾,认为革命高潮即将到来,坚持在中心城市进行武装暴动,不认可农村革命道路,中共中央在国统区(白区)不断遭受失败,最终无法立足,于1933年迁入中央苏区,“左”倾危害全面加剧。
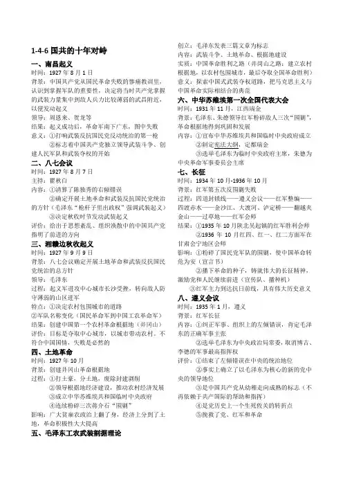
1-4-6国共的十年对峙一、南昌起义时间:1927年8月1日背景:中国共产党从国民革命失败的惨痛教训里,认识到掌握军队的重要性,决定将当时共产党掌握的武装力量集中到敌人兵力比较薄弱的武昌附近,以便发动起义领导:周恩来、贺龙等结果:起义成功后,革命军南下广东,图中失败意义:①打响武装反抗国民党反动统治的第一枪②标志着中国共产党独立领导武装斗争、创建人民军队和武装夺权的开始二、八七会议时间:1927年8月7日主持:瞿秋白内容:①清算了陈独秀的右倾错误②确定开展土地革命和武装反抗国民党统治的方针(毛泽东“枪杆子里出政权”强调武装起义)③决定秋收时节发动武装起义评价:给出于思想紊乱、组织涣散中的中国共产党指明了前进的方向三、湘赣边秋收起义时间:1927年9月9日背景:八七会议确定开展土地革命和武装反抗国民党统治的总方针领导:毛泽东过程:起义军进攻中心城市长沙受挫,转向敌人防守薄弱的山区进军特点:①决定农村包围城市的道路②军队名称变化(国民革命军到中国工农革命军)结果:创建中国第一个农村革命根据地(井冈山)评价:目标是夺取中心城市,以城市带动农村。
不符合中国国情,失败是必然的四、土地革命时间:1927年10月背景:创建井冈山革命根据地过程:①打土豪,分土地,废除封建剥削②领导根据地经济建设,推动农村经济发展③成立中华苏维埃共和国临时中央政府④连续粉碎三次蒋介石“围剿”影响:广大贫雇农政治上翻了身,经济上分到了土地,革命积极性大大提高五、毛泽东工农武装割据理论创立:毛泽东发表三篇文章为标志内容:武装斗争、土地革命、根据地建设实质:中国革命胜利之路(井岗山之路:建立农村根据地,以农村包围城市,最后夺取全国革命胜利)意义:探索中国式武装夺权道路,把马克思主义与中国革命实际相结合的典范六、中华苏维埃第一次全国代表大会时间:1931年11月,江西瑞金背景:毛泽东、朱德领导红军粉碎敌人三次“围剿”,革命根据地得到巩固和发展内容:①宣布中华苏维埃共和国临时中央政府成立②制定宪法大纲,定都瑞金③选举毛泽东为临时中央政府主席,朱德为中央革命军事委员会主席七、长征时间:1934年10月-1936年10月背景:红军第五次反围剿失败过程:四道封锁线——遵义会议——红军整编——四渡赤水——金沙江、大渡河、泸定桥——翻越夹金山——过草地——红军会师结果:①1935年10月陕北吴起镇的红军胜利会师②1936年10月红四、红一、红二方面军在甘肃会宁地区会师影响:①粉碎了国民党军队的围剿,使中国革命转危为安(宣言书)②播下革命的种子,铸就伟大的长征精神,激励党和人民继续前进(宣传队、播种机)③红军主力到达抗日前线,具有伟大历史意义八、遵义会议时间:1935年1月,遵义背景:红军长征内容:①纠正军事、组织上的左倾错误,肯定毛泽东的正确军事主张②选举毛泽东为中央政治局常委,取消博古、李德的军事最高指挥权评价:①结束了左倾错误在中央的统治地位②事实上确立了以毛泽东为核心的新的党中央的领导地位③是中国共产党从幼稚走向成熟的标志(不再依赖于共产国际的帮助和指挥)④是党历史上一个生死攸关的转折点⑤挽救了党、红军和革命。
高考历史知识点:国共十年对峙
国共十年对峙是指从1927年至1937年的国共两党之间的对立和斗争的阶段,这一阶段主要包括以下几个知识点:
1. 国共合作与矛盾爆发:1924年至1927年,国共两党曾进行过合作,共同抵抗帝国
主义和军阀统治。
然而在国共合作统治时期,出现了许多矛盾,如领土问题、军队指
挥权问题等,最终导致了国共两党的矛盾爆发。
2. 国共分裂:1927年春,国共合作矛盾进一步加深,蒋介石领导的国民党发动了对共产党的大规模镇压,这次事件被称为“四一二事变”,标志着国共分裂的开始。
3. 地方武装斗争:国共分裂后,中国共产党在农村地区开展了土地革命运动,建立了
苏维埃政权。
而国民党则通过军事打击来削弱共产党的影响力,进行了“围剿”运动。
4. 中共红军长征:1934年,由于国共斗争的失败,中央红军被迫进行战略转移,进行了著名的长征。
红军历经艰苦、跋涉数万里,最终于1935年到达陕北的延安。
5. 抗日战争爆发:1937年,日本侵略军发动了全面侵华战争,国共两党被迫联合起来抵抗日本侵略。
中共提出了抗日民族统一战线的口号,成立了抗日救国统一战线,国
共关系从此得到改善。
这些是国共十年对峙的主要历史知识点,了解这些知识点可以帮助理解国共关系的发
展和中国现代历史的演变。
知识点一 国共十年对峙(1927—1937)(一)背景1.国民党右派叛变革命,轰轰烈烈的国民大革命失败。
2.中国共产党从国民革命失败的惨痛教训里,认识到掌握革命领导权和军队的重要性,开始探索新的革命道路。
(二)过程1.南昌起义:1927年8月1日,周恩来、贺龙等发动南昌起义。
打响武装反抗国民党反动派第一枪,标志中国共产党独立领导武装斗争、创建军队的开始。
2.八七会议:1927年8月7日中共在汉口召开“八七会议”。
纠正了陈独秀右倾错误;确定了开展土地革命和武装反抗国民党总方针;举行秋收起义。
3.秋收起义:1927年9月,毛泽东领导了湘赣边秋收起义。
创建井冈山农村革命根据地,形成工农武装割据理论。
1928年朱、毛井冈山会师,创建工农红军第四军。
此后共产党人创建了十几块农村根据地,红军发展到10多万。
4.建立政权:1931年冬,中华苏维埃共和国临时中央政府在江西瑞金建立。
毛泽东当选政府主席。
5.五次反围剿:1930—1934年,根据地军民进行了五次反国民党围剿的斗争。
前四次取得胜利,第五次失败。
6.红军长征(1934—1936)(1)原因:红军第五次反围剿在博古等左倾错误领导人指挥下失败。
(2)过程①中央红军及中央机关:1934年10月,从赣南根据地出发,开始长征。
1935年1月,中共中央召开遵义会议,纠正了博古等人的“左”倾军事路线错误,确立毛泽东在党中央的正确领导。
遵义会议后,历尽艰险,于1935年10月到达陕北吴起镇,中央红军与陕北红军会师,长征胜利结束。
②二、四方面军:1936年10月,红二、四方面军长征到达甘肃会宁,与前去接应的红一方面军会师。
三大主力红军长征完全胜利结束。
(3)长征胜利的意义:长征的胜利,使中国革命转危为安,铸就了伟大的长征精神。
为中国革命锻炼和保存了一大批骨干力量,开创了中国革命的新局面。
(三)国共十年对峙的影响1.开创了“农村包围城市,武装夺取政权”的正确道路。
2.十年对峙结束后,迎来了中国革命的新局面。
高三历史国共的十年对峙一、背景介绍国共对峙是指中国国民党和中国共产党在20世纪20年代后期至30年代中期期间的一场激烈斗争。
这场斗争对中国的历史和未来产生了深远的影响。
本文将重点讨论国共对峙的十年时期,即从1927年至1937年。
二、国共对峙的起因国共对峙的起因可以追溯到中国共产党成立以及中国国民党的全盛时期。
在1921年党的早期阶段,国共两党通过合作共谋实现反帝反封建的目标,但是由于意识形态和利益的分歧,两党逐渐疏远。
此后,在1927年国共合作的宁汉事变后,两党走向了对峙的阶段。
三、国共对峙的过程和事件1.1927年至1928年:国共关系破裂,蒋介石发动四一二反革命政变,共产党遭受重大打击,被迫转入地下活动。
2.1929年至1930年:中国共产党在江西苏区的根据地实现了初步的发展,成立了苏区政府,实施了一系列的土地革命。
3.1931年:中国共产党在中共六届四中全会上提出了新的抗日方针,表示愿意与国民党合作抗日。
4.1934年至1935年:红军长征,中国共产党领导的红军进行了长达一年的艰苦跋涉,最终到达陕北,确立了新的根据地。
5.1936年至1937年:国共两党进行了西安事变谈判,蒋介石被迫接受与共产党合作抗日,形成了抗日民族统一战线。
四、国共十年对峙的影响1.党的建设和军队建设:中国共产党在十年对峙的斗争中积累了丰富的执政经验,改善了党的组织和军队建设,为日后建立新中国奠定了基础。
2.思想理论:在国共对峙的十年中,中国共产党制定了一系列的思想理论,如土地革命、农村包围城市等。
这些理论为中国革命提供了指导。
3.抗日战争:国共两党在十年对峙后开始合作抗日,这对中国抗击侵略者产生了重大影响,为最终战胜日本侵略者奠定了基础。
4.社会变革:国共对峙及其后的抗日战争,加速了中国社会的变革进程,对封建社会的剥削制度进行了彻底的冲击。
五、结论国共的十年对峙是现代中国历史上一段重要的时期,它为中国革命和发展奠定了基础。
【史料及解析】两次国共合作和国共十年对峙【史料及解析】两次国共合作和国共十年对峙高一的新生学人民版历史时,一定先要让学生明确,历史不能死记,但是一定要记死,首先必须记死一定的基本知识点,否则巧妇难为无米之炊,什么理解记忆都无从谈起。
合久必分分久必合其实也适合两党之间的关系,学生一定要注意在两次国共合作中间有一个国共十年对峙时期。
国共第一次合作⑴原因:①中共方面:第一次工人运动高潮使中共认识到必须团结广大农民、民族资产阶级,建立统一战线,才能取得革命的胜利。
中共“二大”正式确立民主联合战线的方针。
②孙中山方面:接受建议,同意合作。
③共产国际的帮助。
⑵实现:1924年国民党“一大”召开,重新解释了三民主义,确定了联俄、联共、扶助农工的三大政策,标志着国共第一次合作正式形成。
3、国民革命的蓬勃发展⑴在国共两党推动下,以反对军阀和帝国主义为目标的全国性革命运动蓬勃开展起来。
1926年7月北伐⑵失败:1927年蒋发动“四一二”政变,汪发动“七一五”政变,国共合作破裂。
革命失败国共十年对峙时期(1927、7、15----1937、7、7)1、中共探索出中国革命道路----井冈山道路即农村包围城市道路⑴1927年南昌起义打响了中国共产党武装反抗国民党反动派的第一枪;标志着中国共产党独立领导武装斗争和建立人民军队的开始。
⑵1927年八七会议中国共产党确立了土地革命和武装反抗国民党反动派的总方针⑶1927年9月湘赣边秋收起义爆发。
1927年10月秋收起义部队到达井冈山地区创立井冈山革命根据地2、日本大举侵华:1931年九一八事变,侵占东北,又进逼华北。
3、国民党政策:“攘外必先安内”实质是对日妥协、对红军围剿4、红军长征⑴原因:①蒋介石“攘外必先安内”的政策;②中共第五次反围剿的失败(王明左倾错误的领导)⑵经过:1934年10月开始长征——1935年1月遵义会议(党和红军生死攸关的转折点)----- 1935年8月1日发表《八一宣言》,提出了建立抗日民族统一战线的主张------1935 年10月,中央红军到达陕北。
高三历史国共的十年对峙国共对峙的十年是新中国内政党派之间的对抗,也是新中国社会主义与西方民主政治的一场较量,下面是小编给大家带来的高三历史国共的十年对峙,希望能够帮助到大家!高三历史国共的十年对峙阶段特征:国共两党由对峙走向合作(1927--1937)①概括:国共政权对峙1927年4月南京国民政府成立,代表大地主、大资产阶级利益。
1931年11月,中共建立中华苏维埃共和国临时中央政府,代表广大工农利益。
对国共十年对峙的正确理解①各有相当的武装力量和实际控制区域②虽经不断斗争,各有胜负,但并不能消灭对方。
③国共双方代表中国两大政治势力,不仅指两政权。
④对峙状态历经十年之后,因民族矛盾的上升而共赴国难,联合抗日。
②中国式的革命道路创立③“围剿”与“反围剿”1930年~1934年蒋介石对农村革命根据地进行五次“围剿”;后令东北军、西北军围剿西北红军。
中共开展反围剿斗争,长征胜利宣告了国民政府军事“围剿”破产④中日民族矛盾与国内阶级矛盾交织1927年~1935年,中国社会的主要矛盾是阶级矛盾。
1931年“九一八”事变后,中日民族矛盾逐渐上升。
1935年华北事变,中日民族矛盾成为中国社会的主要矛盾。
●国共对峙时期的社会矛盾①国共为代表的阶级矛盾②阶级或集团的内部矛盾中共内部先后有左倾和右倾矛盾;国民党内部争权夺势和抗日态度上的矛盾;新军阀和旧军阀的矛盾;帝国主义在侵华权益上的矛盾。
③中日民族矛盾第一讲“工农武装割据”的形成(中国红色政权的建立)一、实践(一)武装斗争三大起义是中国共产党独立领导武装斗争的开始,为中国革命创建人民军队,从城市转入农村揭开了序幕,(三次武装起义的背景、时间领导人、斗争过程、特点及其共同点)—投影表格完成名称时间领导人主要经过及特点意义南昌起义秋收起义广州起义“八七会议”确立了武装反抗国民党反动派和开展土地革命的总方针。
(时间、地点、内容、意义)(二)革命根据地建立与建设1、建立:①井冈山根据地建立(会师)②根据地广泛建立2、建设:①政权建设:中华苏维埃共和国临时中央政府成立(背景、目的、性质、结果)②经济建设(目的、措施、作用)党在根据地经济建设中坚持把农业生产放在第一位。