2013中国大学著作奖排行榜
- 格式:doc
- 大小:118.50 KB
- 文档页数:5
2013年度十大好书榜简介如下●▽●:------------------------------------------凤凰网----------------------------------------书单有很多种,新华书店的书单,万圣书园的书单,张老师的书单,作家王二的书单,好书单,烂书单,历史书单,文学书单……2014年1月7日,凤凰网邀请了二十一位年度好书评委,从2012年11月至2013年11月中国所出版的超过三十万种图书中,挑选出十本,推出了”凤凰好书榜”。
1. 阎连科长篇小说:《炸裂志》《炸裂志》讲述了“炸裂”这个耙耧山脉深处一个村庄的三十年。
阎连科以神实主义的写作手法,荒诞、夸张地呈现了一个百人乡村走向超级大都市的变迁,将经济发展中走向富裕的狂野欲望,撕心裂肺的两性博弈,家族的仇恨,历经沧桑依旧温暖的无功利的坚持,融合在了一起。
是一部乡村志,也是一部精神史和心灵史。
2. 沈浩波诗集:《命令我沉默:沈浩波1998-2012年诗歌选》沈浩波所著的《命令我沉默》讲述他观察、感受、书写着那些在他周围的事物;他审视、挖掘着自己的灵魂;他用敏锐的触觉探知着生命深处最隐秘的真相;《命令我沉默》中他显得咄咄逼人,不留余地;他的傲慢让眼中充满嘲讽和厌倦――他有多少嘲讽和厌倦,就有多少爱和温柔;他自觉规避了种种喧嚣,用不间断的写作,使沸腾的语雷结晶;他不单是在表达一种姿态,还试图去抵达神性的所在,他说“我的身体里有天空被雷电劈死前的记忆”;他让悲悯和尖锐相互对抗,在他的诗歌中你能感受到世界的残酷、深刻、美好和无限;他轻浮、油滑、世故――不!他从不轻浮、油滑、世故。
3. 弗拉基米尔〃纳博科夫长篇小说:《爱达与爱欲》《爱达或爱欲:一部家族纪事》为弗拉基米尔〃纳博科夫的巅峰之作,创作于纳博科夫晚年,是他所有作品中篇幅最长、他自己最为钟爱的小说。
甫出版便登上美国当年的畅销书榜,产生了与《洛丽塔》比肩的轰动效应,书中的语言、结构、人物、道德内容曾引发广泛争议。
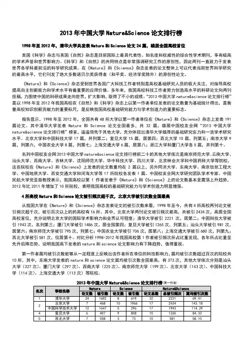
2013年中国大学Nature&Science论文排行榜1998年至2012年,清华大学共发表Nature和Science论文24篇,雄居全国高校首位美国《科学》杂志与英国《自然》杂志是目前国际上最具代表性、知名度和权威性的综合性学术期刊,享有极高的学术声誉和世界影响力。
《科学》和《自然》的共同特点是非常强调研究工作的原创性,因此两刊一直致力于发表世界各学科最前沿的科学研究成果。
在《Nature》和《Science》杂志发表的论文整体上可以代表当前世界科学研究的最高水平,它们刊发了绝大多数诺贝尔奖获得者(和平奖、经济学奖除外)的原创性论文。
《Nature》和《Science》杂志受到世界各国广大科技工作者特别是高校基础研究人员的极大关注,对指导高校提高自主创新能力和学术水平有着重要的应用价值。
多年来,我国高校科技工作者努力创造高水平的科研论文向两刊投稿,力图使中国的科研成果走向世界,扩大影响,取得了不小的成绩。
“2013中国大学nature&science论文排行榜”是以1998年至2012年我国高校在《自然》和《科学》杂志上以第一作者单位发表的论文数量为基础统计得出,是衡量高校知识创新贡献力的重要标尺,是反映我国高校基础研究能力与学术创造力的重要标志。
报告显示,1998年至2012年,全国共有48所大学以第一作者单位在《Nature》和《Science》杂志上发表191篇论文。
其中清华大学发表Nature和Science论文全国最多,共32篇,雄居中国校友会网“2013中国大学nature&science论文排行榜”榜首,遥遥领先于其他大学,充分体现出清华大学雄厚的基础研究实力和一流学术研究水平。
北京大学和中国科技大学17篇,并列第二;复旦大学15篇,居第四;西北大学10篇,列第五;南京大学9篇,列第六,中国农业大学8篇,列第七;上海交通大学6篇,居第八;浙江大学和厦门大学各5篇,并列第十。
中国管理科学研究院是我国第一个发布大学排行榜的机构。
1987年9月13日,在《科技日报》以“我国科学计量指标统计的排序”为标题,以各大学SCI论文数量一项指标为依据发表了我国第一个大学排行榜。
课题组组长是我国著名学者赵洪州。
1991年起,武书连任中国管理科学研究院《中国大学评价》课题组组长。
1993年6月30日,在《广东科技报》发表了我国第一个包括自然科学和人文社会科学活动在内的大学排行榜,包含31项指标。
1997年起,每年在学术期刊发表《中国大学评价》论文,全部使用公开数据。
2002年,连续发表《2002中国大学评价》、《2002中国大学研究生院评价》、《再探大学分类》3篇论文。
以“不同学科的科研人员平均具有相同创新能力”的科学假设为基础、用“学科归一”的方法解决了不同类型大学之间不能直接比较的技术难题,在国内外第一次实现了不同类型大学之间、不同学科之间的直接比较。
同年,在我国第一个完成中国大学本科11个学科门类、71个学科类、全部258个本科专业,以及研究生11个学科门类、80个一级学科、全部361个二级学科的评价。
这种全面覆盖一个大国所有学科门类和专业的大学排行榜当时在国内外尚无先例。
2003年开始,中国统计出版社每年出版发行武书连主编的《挑大学选专业—高考志愿填报指南》和《挑大学选专业—考研择校指南》,至今已经连续11年。
2013年起,按年度出版武书连主编的《挑大学选专业—高考志愿填报指南(独立学院版)》。
2011开始,为了便于考生从多个角度观察大学,使大学排行榜更好地服务于考生、服务于国家、服务于社会,武书连在中国大学综合实力排名、学科专业排名的基础上,陆续增加了各大学教师平均学术水平排名、教师绩效排名、本科毕业生质量排名、生源质量排名等多项体现学校主要办学质量的指标排名。
此外,大学性价比排名、填报志愿顺序排名等指标,也可供考生和考生家长填报高考志愿时参考。
武书连大学排行榜的优势,集中体现在以下三个方面。
2013中国大学前100名(摘取前50名)更多36所研究型大学综合实力纵览排名校名科研得分1 浙江大学114.062 北京大学110.763 清华大学107.034 上海交通大学85.885 复旦大学82.93 中国大学教师水平排行排名等级校名1 A++ 复旦大学2 A++ 南京大学3 A++ 浙江大学4 A++ 清华大学5 A++ 北京大学中国大学教师绩效排行排名等级校名1 A++ 南京大学2 A++ 中国科技大学3 A++ 复旦大学4 A++ 浙江大学5 A++ 北京大学中国大学毕业生质量排行排名等级校名1 A++ 复旦大学2 A++ 清华大学3 A++ 北京大学4 A++ 浙江大学5 A++ 南京大学/zt2013/2013wsl/index.htm武书连2013中国大学排行榜出炉浙大三连冠2013年01月07日11:00腾讯高考[微博]我要评论(43)字号:T|T由中国管理科学研究院武书连主持的《2013中国大学评价》课题,于2012年11月结稿。
中国统计出版社当年12月出版发行了武书连主编的《挑大学选专业--2013高考(微博)志愿填报指南》。
这是中国统计出版社连续第12年出版发行这部深受考生和考生家长欢迎、并有着广泛社会影响力的高考志愿填报参考书。
《挑大学选专业--2013高考志愿填报指南》在保持全国大学综合实力排名、本科专业排名为主线条的基础上,继续对集中反映大学办学质量的4项指标:教师平均学术水平、教师绩效、新生质量、本科毕业生质量指标进行了排名。
公布反映大学办学质量的指标,是为了方便考生和考生家长从多个视角观察和比较大学,最终挑选出最适合自己的大学。
《挑大学选专业--2013高考志愿填报指南》中的本科专业,全部使用教育部2012年10月份最新公布的《高等学校本科专业目录》。
新的本科专业目录共有12个学科门类、92个专业类、506个本科专业。
其中本科专业分为基本专业、特设专业、国家控制布点专业三种。
2013中国大学Nature&Science论文排行榜2013中国大学Nature&Science论文排行榜揭晓,清华[微博]大学[微博]蝉联榜首2013年1月9日,中国校友会网正式发布《2013中国大学评价研究报告》,这是中国校友会网大学研究团队连续11年发布中国大学排行榜。
北京大学[微博]问鼎2013中国大学排行榜600强榜首,清华大学屈居第二,复旦大学[微博]名列第三,浙江大学[微博]居第四,上海交通大学[微博]列第五。
其中,北京大学连续8年蝉联中国大学杰出校友排行榜第一,清华大学卫冕2013中国造富大学排行榜冠军,“国科大”问鼎2013中国大学科学贡献排行榜榜首。
华中科技大学[微博]武昌分校、华中科技大学文华学院和吉林大学[微博]珠海学院居2013中国独立学院排行榜前三甲;北京城市学院、湖南涉外经济学院[微博]和山东英才学院[微博]名列2013中国民办大学排行榜前三强。
最令人关注的是,全国13所大学跻身校友捐赠“亿元俱乐部”,中国人民大学[微博]超越浙江大学,跃居2013中国大学校友捐赠排行榜第三;诺贝尔文学奖获得者莫言助力母校提升媒体关注度,北京师范大学[微博]上升4个名次,跃居2013中国最受媒体关注大学排行榜第五。
报告指出,对比分析11年来中国大学高端办学指标,除2012年新成立的中国科学院大学外,北大清华“秒杀”其他任何大学。
1998年至2012年,清华大学共发表Nature和Science论文24篇,雄居全国高校首位美国《科学》杂志与英国《自然》杂志是目前国际上最具代表性、知名度和权威性的综合性学术期刊,享有极高的学术声誉和世界影响力。
《科学》和《自然》的共同特点是非常强调研究工作的原创性,因此两刊一直致力于发表世界各学科最前沿的科学研究成果。
在《Nature》和《Science》杂志发表的论文整体上可以代表当前世界科学研究的最高水平,它们刊发了绝大多数诺贝尔奖获得者(和平奖、经济学奖除外)的原创性论文。
2北京大学综合综合类、研究1型985212 3清华大学理工文理类、研究1型985333 4上海交通大学综合理科类、研究1型985444 5复旦大学综合文理类、研究1型985555 6南京大学综合综合类、研究1型985666 7武汉大学综合综合类、研究2型985779 8四川大学综合综合类、研究2型9858810 9中山大学综合综合类、研究1型9859107 10华中科技大学理工类综合类、研究2型98510911 11哈尔滨工业大学理工工学类、研究2型98511118 12山东大学综合综合类、研究2型985121212 13吉林大学综合综合类、研究2型985131314 14南开大学综合综合类、研究1型985141413 15西安交通大学综合文理类、研究2型985151516 16中国科学技术大学理工理科类、研究1型985161915 17中南大学综合理科类、研究2型985171618 18东南大学综合工学类、研究2型985181717 19中国人民大学综合文科类、研究2学985191821 20天津大学理工工学类、研究1型985202020 21大连理工大学理工工学类、研究2型985212219 22北京师范大学师范综合类、研究2型985222422 23华南理工大学理工工学类、研究2型985232523 24同济大学理工工学类、研究2型985242126 25厦门大学综合综合类、研究2型985252325 26北京航空航天大学理工工学类、研究2学985262624 27重庆大学综合文理类、研究2型985272730 28兰州大学综合理学类、研究2型985283028 29西北工业大学理工工学类、研究2学985292829 30中国农业大学农林理科类、研究1型985303227 31北京理工大学理工工学类、研究2学985313331 32华东师范大学师范类文理类、教育2型985323432 33湖南大学综合综合类、研究2型982333134 34华东理工大学理工工学类、研究1型211343533 35南京航空航天大学理工工学类、研究2型211353935 36郑州大学综合综合类、研究2型211362945 37苏州大学综合综合类、研究2型211373736 38电子科技大学理工工学类、研究1型985383839 39上海大学综合文理类、研教1型211394238 40南京农业大学农林文理类、研教1型211404437 41华中师范大学师范文理类、研教1型211414140 42东北大学理工工学类、教研2型98542434243武汉理工大学理工文理类、教研2型2114336535、A++5、A++2、A++3、A++4、A++/6641、A++/61324、A++/639————4、A++6、A++1、A++2、A++2、A++/6647、A++/6131、A++/639————7、A++10、A++4、A++7、A++3、A++/66412、A++/6134、A++/63923、B+/2011、A++3、A++3、A++1、A++5、A++/6643、A++/61328、A+/639————2、A++1、A++8、A++5、A++9、A++/6642、A++/61336、A/639————26、A+21、A+20、A+16、A+14、A++/66415、A+/61318、A+/639—— ——24、A+30、A+41、A25、A+7、A++/66413、A++/61316、A+/63928、B+/201 11、A++13、A++19、A+11、A++10、A++6649、A++/61344、A/639————27、A+22、A+27、A+21、A+8、A++/66433、A/6139、A++/63913、A++12、A++22、A+12、A++6、A++/66420、A+6133、A++/639————28、A+37、A38、A27、A+12、A++/66416、A+/61317、A+/639————51、A51、A59、A45、A13、A++/66410、A++/61322、A+/639B/208、A++8、A++13、A++9、A++21、A+/6646、A++/61343、A/639————25、A+24、A+25、A+19、A+19、A+/66436、A/61311、A++/639————6、A++2、A++5、A++6、A++11、A++/6644、A++/61319、A+/639————42、A40、A56、A38、A15、A+/66430、A+/61315、A+/639————21、A+18、A+28、A+17、A+17、A+/66437、A/61310、A++/639————12、A++9、A++7、A++8、A++B/66491、B+/613B/639————15、A+15、A+21、A+13、A++18、A+/66455、A/6135、A++/639C+/201 17、A+17、A+29、A+15、A+16、A+/66421、A+/6136、A++/639————9、A++7、A++15、A+10、A++34、A+66414、A+/61368、B+/639————22、A+23、A+42、A24、A+20、A+/66435、A/6137、A++/639————48、A47、A9、A++22、A+23、A+/66425、A+/61313、A++/639————33、A+33、A+18、A+20、A+29、A+/66411、A++/61353、A/639————19、A+14、A++17、A+14、A++22、A+/66453、A/6138、A++/639————56、A54、A46、A39、A30、A+/66458、A/61323、A++/639————29、A+39、A85、B+49、A26、A+/6648、A++/61362、A/63924、B+/201 36、A27、A+54、A32、A+25、A+/66457、A/61312、A++/639————10、A++11、A++51、A23、A+24、A+/66427、A+/61349、A/6391、A++/201 40、A41、A32、A+29、A+27、A+/66444、A/61314、A+/639————32、A+29、A+34、A+28、A+41、A/66417、A+/61375、B+/639————38、A35、A+/58、A35、A+33、A+/66429、A+/61330、A+/639————16、A+19、A+50、A26、A+28、A+/66432、A/61321、A+/639————31、A+34、A+44、A30、A+31、A+/664111、B+/61320、A+/639————154、B171、B105、B+128、B+52、A/66448、A/61359、A/639————53、A65、A68、A53、A36、A+/66423、A+/61354、A/639C+/201 45、A45、A49、A33、A+32、A+/66456、A/61325、A+/639————61、A75、A71、B+58、A37、A/66442、A/61335、A/639————18、A+20、A+131、B+65、A35、A/66441、A/61387、B+/6392、A++/301 23、A+25、A+83、B+42、A68、B+/66419、A+/613B/639————74、B+71、B+76、B+67、A45、A/66478、B+/61331、A+/639————111、B+113、B+88、B+98、B+49、A/664B/61337、A/639————————————————————————————2、A++/2212、A++/3861、A++/4291、A++/2335、A++/1991、A++/250 14、A++/2216、A++/3862、A++/4297、A+/2333、A++/1999、A+/250 1、A++/2219、A+/386————14、A/2339、A+/199B+/2503、A++/2213、A++/3866、A++/4295、A++/2334、A++/1992、A++/250 13、A/22110、A+/3867、A++/4293、A++/2331、A++/1993、A++/250 11、A+/22118、A+/38616、A+/42922、A/233B+/19911、A+/250 6、A+/2217、A++/38620、A+/42918、A/23314、A/19914、A/250 4、A++/2218、A++/38612、A+/4299、A+/233————12、A+/250 7、A+/221B\38638、A/429B+/23319、A/199————————17、A+/38621、A+/429————10、A+/199————8、A+/22112、A+/38611、A+/42917、A/23318、A/19913、A+/250 20、A/22114、A+/3869、A++/42911、A+/23315、A/1996、A+/250 45、B+/2214、A++/38627、A/4298、A/23316、A/1994、A++/250 15、A/22134、A/38614、A+/429————12、A/199————————5、A++/3864、A++/4294、A++/2332、A++/1998、A+/250 10、A+/22138、A/38623、A/429————B+/199————24、B+/22131、A/38613、A+/42923、A/233B+/199B+/250————37、A/386————B/233————C+/250B/221B+/386————————B+/199————————26、A/3865、A++/429————6、A+/199————————13、A+/386————15、A/233————21、A/250————33、A/38640、A/429B/233B/199————26、B+/22125、A/386————————8、A+/199————43、B+/22120、A+/38624、A/42912、A+/233————10、A+/250————28、A/38635、A/429————13、A/199C+/250C+/221B/38629、A/429B+/233B+/199————37、B+/22115、A+/38619、A+/42916、A/233B+/1997、A+/250————32、A/38628、A/429————20、A/199————————B+/386————————C/199B+/250————B+/38633、A/429————B+/199B+/250————22、A/38617、A+/42910、A+/233————20、A/250————29、A/38618、A+/429————B+/19918、A/250 B/22127、A/386B+/429————B/19916、A/250————————26、A/429————B+/199————36、B+/221B/386B+/429B+/233B+/199B+/250 22、A/22116、A+/38622\A+/42913、A/233————17、A/250————B+/38642、A/429————11、A/199————————30、A/38610、A+/429————7、A+/199————C+/221————B+/429————————————————11、A+/38636、A/4296、A+/233————23、A/250————C+/38641、A/429————B+/199————————————————————————————————————————————————————————————————————————————————————————————————————————————————————————————————————————————————————————————————————————————1、A++/362B+42、A++/1342、A++/1462、A+/12————————————————————————————37、A/362————————————————————3、A++/362————————————————————6、A++/3621、A++/43、A++/1343、A++/1463、A/12B+/9 15、A+/362————10、A/134————————————18、A+/362————————————————————17、A+/362————5、A+/1344、A+/146B/12B/933、A/362————————————————————11、A+362————————————————————32、A/362————————————————————10、A/362————C+/134C+/146————————2、A++/362————————————————————23、A/362————————————————————13、A+/362C+/4————————D+/12————24、A/362————————B+/146————————————————————C/146————————————————————————————————7、A++/362————————————————————8、A++/362————————————————————————D+/41、A++/1341、A++/146————————12、A+/362————————————————————20、A/362————————C/146————————————————————————————————B+/362————————————————————B/362————————————————————14、A+/362————6、A+/13412、A/146B+/122、A+/9————————————————————————B/362————————B+/146————C/928、A/362————————————————————29、A/362————4、A+/1345、A+/146————————19、A+/362————————————————————9、A+/362————————————————————B+/362————————————————————36、A/362————————D/146————————31、A/362————————————————————C+/362————————————————————B+/362————————————————————B+/362————————————————————B+/362————9、A/134————————————26、A/362————————————————————————————————————————————————————————————————————————————————————————————————————————————————————————————————————————————————————————————————————————————————————————————————2、A+/19B/13A/265、A++/2466、A++/312————————————————1、A++/2461、A++/312————————————————14、A/246————————————————————2、A++/2462、A++/312 B+/23————————1、A++/2613、A+/24614、A+/312————3、A/19————————16、A/24616、A+/312————————————————8、A+/2469、A/312 B+/23————————C+/266、A+/2467、A++/312————————————————25、A/24627、A/312————————————————————B/312————————————————10、A/24611、A+/312————B/19C/13B+/269、A+/24610、A+/312————————————————3、A++/2464、A++/312————D/19————————————————————1、A++/192、A+/13————4、A++/2465、A++/312————————————————B+/24628、A/312————————————————————————————————————————————————————————————————————————————————————————————B+/312————————————————B+/24632、A/312————————————————————17、A/312————B+/19————D+/26————B+/3122、A+/23————————————12、A+24613、A+/312————————————————————————————————————————23、A/246————————————D+/13B/2617、A/24618、A/312————————————————————B/312————————————————11、A+/24612、A+/312————————————————————B/312————————————————24、A/24626、A/312————————————————————B/312————————————————B/246B/312————————————————————————————————————————————B/312————————————————B/246C+/312————————————————————C+/312————————————————————————————————————————15、A/24615、A+/312————————————————B+/246B+/312————————————————————————————————————————————————————————————————————————————————————————————————————————————————————————————————————————————————————————————————————————————————————————————————————B/552、A/667、A+/2191、A++/268————————————B/66————————1、A++/78 3、A/15————————————————2、A++/78————————B/66————10、A+/268————————B+/55————16、A/2199、A+/268————————C/55C+/66————15、A/268C+/78————B+/55————————25、A/268B/78————B+/55B+/6614、A/21920、A/268————————————————————17、A/268B+/78————————————————————8、A/78————C/55————————14、A+/268C+/78————————————22、A/21911、A+/268C/78————————————17、A/2194、A++/268————————————————————13、A+/2686、A/78————————————————5、A++/268————————————————————2、A++/268C+/78————————————————24、A/268B/78————————————B+/2193、A++/268————————————————————————7、A/78————————————————————4、A+/78————————1、A++/661、A++/21916、A268————————————E+/66————B+/268B/78B/15————————————B+/268B/782、A+/15B/55————————6、A++/268————————E/55C+/66————————5、A/78————————————B+/219B/268B/78————1、A++/55————B/21919、A/268————————————————————B+/268B+/78————2、A++/55————————B+/268D+/78————————————————B+/268————————3、A+/55————11、A+/2197、A/268————————————————————23、A/268B/78————————————————————————————————————————————3、A+/78 D/15————————B+/219B/268C/78D/15————————19、A/21922、A/268————————————————————C+/268————————————————————————————————6、A/55————————B+/268————————————B+/6610、A+/219B+/268————————————————————B/268C+/78————————————————————————————————————————————————————————————————————————————————————————————————————————————————————————————————————————————————————————————————————————1、A++/23————————————————————————2、A++/80————————————————————1、A++/80————————————————B+/23————————————————————————————————————————————————————24、A/320B/184————————————————25、A/3205、A+/184————————B/23————————————————————————————1、A++/3204、A++/184————————3、A+/23————2、A++/3201、A++/184————————————————12、A+/3207、A+/184————————C+/23B+/8023、A/32017、A/184————————————————————————————————————B+/8018、A/32018、A/1842、A++/106————2、A+/23————C/320————————————————————6、A++/320————————————————————5、A++/32014、A/184————————————————————————————————————————9、A+/32010、A+/184————————————————8、A+/3203、A++/184————————————————————————————————————6、A/80————8、A+/1843、A++/106————————B+/8021、A/320————7、A/106————————————B+/320————B+/106————————B+/804、A++/32016、A/184————————————B/8029、A/32019、A/1844、A+/106————C+/23————————————————————B+/23————16、A+/3202、A++/1846、A+/106————————————20、A/320————11、A/106————B/23B/8022、A/320B+/184————————————————————————————————————————7、A++/32015、A/184————————————————17、A/3206、A+/184————————————7、A/8019、A/320————————————————C+/80B/320B+/184————————————C/80C+/320B/184B/106————————————10、A+/320————————————4、A/233、A+/80————————————————————————B+/320D+/184————————————————————————————————————B+/80————11、A/184————————————————————————————————————————————————————————————————————————————————————————————————————————————————————————————————————————————————————————————————————————————————————————————————B/139————————1、A++/136————3、A++/2192、A++/139————————————————10、A+/2191、A++/139————————————————————————2、A++/90————————————————————1、A++/90————————————B/219————4、A+/90 B+/94————————B+/219————B/90————————————————————8、A/90————————————21、A/2193、A++/139————————2、A++/136————1、A++/2195、A+/139B+/906、A/947、A+/136————B+/219B+/139B+/90————8、A/136————B+/219B/1395、A+/90————————————————————B+/905、A+/94B+/136————8、A+/219B+/139B+/90————————————7、A+/219————3、A+/90————B+/136————B/2198、A/139B/90————————————6、A+/219B+/139————————————————————————D/908、A/94————————2、A++/219B+/139————————4、A+/136————19、A/219————B+/90————————————————————B+/90 10、A/9411、A/136————————9、A/139————————B+/136————————B+/139————————————————20、A/219B/139————————5、A+/136————4、A++/219B+/139————————B+/136————12、A/219B/139B/90————————————————————B/90————10、A/136————17、A/21914、A/1397、A/90————B+/136————D+/219————————B+/949、A/139————14、A/219B+/139————————————————————————————————6、A+/136————B/219B/139————4、A+/94————————B+/219————B/90————3、A++/136————9、A+/21912、A/139————B/94————————B/219B/139————————C/136————B/219B/139————————————————11、A+/219————————————————————B+/219————B/90————C+/136————————————————————————————————————————————————————————————9、A/90————————————————————————————————————————————————————————————————————————————————————————————————————————————————————————————————————————————————————————————————————————3、A++/155————————————————————————————————————1、A++/152————————————————————————————2、A++/155————————————12、A/152————4、A++/155————————————————————————————B+/95————————————B+/155B/383、A+/954、A+/988、A+/152————15、A/155————————————B+/152————————————————————————————16、A/155————4、A+/955、A+/982、A++/1521、A++/22 6、A+/155————7、A/959、A/9813、A/152————8、A+/155————B+/95B/98B+/152————B+/155————————————————————B+/155————————————14、A/152————14、A+/155————————————11、A/152————5、A+/1553、A/386、A/952、A++/98————————————————10、A/95B+/98————————————————————————————————————————8、A/9510、A/9815、A/152————————————B+/95B+/98B+/152————————————————————————————11、A/155D/38————6、A/984、A++/152————————————————B+/98B+/152————9、A/155————————————————————————————2、A++/95————5、A+/152————B+/155B+/38B+/95B/98————————B+/155————————————————————————————1、A++/95————7、A+/1522、A+/22————————————————————————B+/155————————————B+/152————————————————————————————B+/155————B+/95B/98————————10、A/155————B+/95B+/98B+/152B+/22————————————————————————B+/155————————————————————B+/155D/38————B+/98B+/152————————————————————————————————4、A/385、A+/957、A/989、A/152————————————————————————————————————————————————————————2、A+/38————————————————————————————————————————————————————————————————————————————————————————————————————————————————————————————————————————————————————————————————————————————————————————————————3、A+/21————————————1、A++/1571、A++/330————1、A++/4021、A++/182————2、A++/1576、A++/330————————5、A+/182————————B+/330————————3、A++/18221、A/333————————————————————16、A+/333 B+/15711、A+/330————19、A+/402B+/18219、A/333 B/157B+/330————29、A/402B/18232、A/333 C/157B+/330————23、A/402————23、A/3335、A+/1573、A++/330B+/215、A++/4024、A++/1828、A+/3336、A+/1574、A++/330————11、A+/40213、A/1824、A++/333 12、A/15714、A+/330D+/2122、A/402B+/18224、A/333 B+/157B+/330————31、A/40217、A/18229、A/333————————————————16、A18227、A/333 3、A++/1575、A++/330————————12、A/182————B+/157————————7、A++/40214、A/1826、A++/333 B+/157B+/330————B+/402————B+/333 10、A/15710、A+/330————3、A++/4028、A+/1827、A++/333————————————————————————8、A+/1578、A+/330B/2113、A+/4027、A+/18210、A+/333 14、A/15715、A+/330B+/216、A++/402B+/18217、A/333————————————————————————B/15712、A+/3302、A+/21————15、A/182————B+/157B+/330————B+/402C+/182B+/333————B+/330————32、A/402————31、A/333 11、A/15723、A/330C+/2112、A+/40218、A/1829、A+/333 B+/1579、A+/330C/21B+/402B/182B+/333————————————————————B+/333B+/15719、A/330————15、A/402B+/18222、A/333 B/157B+/330————C+/402————C+/333B+/157B+/330————10、A+/40211、A/18211、A+/333————————————————B+/18226、A/333 B/15716、A+/330————35、A/402B+/182B+/3337、A+/157B+/330————B+/402————B/73B+/15713、A+/330————————————————B+/157B+/330————B+/402B+/182B+/333D/157B/330————34、A/402C+/182B+/333————B+/3301、A++/212、A++/402————1、A++/333————20、A/330————14、A+/402B/18212、A+/333————————————————————————————————————38、A/402————B+/333B+/15727、A/330————25、A/402B/18228、A/333————————————————————————————————————————————————————————————————————————————————————————————————————————————————————————————————————————————————————————————————————————2013年度中国大学各学科、各专业排名1、A++/59————————1、A++/252————2、A++/540 4、A/59————————2、A++/2521、A++/3171、A++/540 B+/59B+/1211、A++/73————5、A++/3175、A++/5402、A++/593、A++/121————10、A+/252————7、A++/5403、A+/59————B+/736、A++/252B+/3176、A++/540————B/121————15、A/25216、A+/31713、A+/540 C/59B+/121————24、A/252B+/31734、A/540 B/5911、A/121————17、A/252B+/31723、A+/540————1、A++/121————————4、A++/3179、A++/540————2、A++/121————7、A+/2528、A+/3174、A++/540 B/59B+/121————18、A25211、A+/31728、A/540 B+59B+/121————21、A/252B+/31718、A+/540 6、A/594、A+/121————12、A+/2523、A++/31722、A+/540 B+/59B/1216、A/73————18、A/31726、A+/540————B+/121————8、A+/2526、A++/3178、A++/540————C+/121————B+/252B+/31729、A/540 B+/59B+/1215、A/73————13、A+/31719、A+/540————————————————————11、A++/540————————7、A/73————7、A++/31738、A/540————B+/121————————17、A/31732、A/540————————————B+/252————B+/540B/59C+/1212、A++/73————10、A+/31710、A++/540 E+/59B/121B+/73————12、A+/31731、A540B/59————————23、A/252B+/317B+/540————————B+/73————26、A/31714、A+/540————————————B+/25229、A/31739、A/540 B/59————————B+/252————53、A/540 C+/59B/121B+/73————30、A/31730、A/540————————————C+/252B/317B/540————10、A/121————————32、A/31721、A+/540 B+/59————————13、A/252————27、A+/540————————————26、A/25219、A/31724、A+/540————————B/73————25、A/31743、A/540 C/59B/121B/7311、A+/252B/31733、A/540————————————B+/252B/317B+/540D+/597、A+/121B/73B+/252B+/31735、A/540 5、A/595、A+/1214、A+/733、A++/25231、A/31712、A+540————————————14、A/252B+/317B+/540————————————C+/252B/317B+/540————————————25、A252————54、A/540————————————————22、A/31720、A+/540————————————————————————————————————————————————————————————————————————————————————————————————————————————————————————————————————————————————————————————————————————————————————————————————1、A++/3164、A++/3014、A+/1371、A++/1203、A+/59————4、A++/31616、A+/301B+/137————D+/59————2、A++/316————————————————————3、A++/316————————————————4、A/51 6、A++/3169、A+/301————7、A/1201、A++/593、A+/51 25、A/31614、A+/301B/13712、A/120B+/592A++/51 11、A+/316————————————————C+/51 15、A+/31619、A/30114、A/1379、A/1206、A/59————8、A+/3163、A++/3011、A++/137————————————16、A+/31622、A/301————————B+/59————20、A/316B+/301B/137————————6、A/51 12、A+/316————————————————————30、A/316B/301————————————————9、A+/316————————————————————22、A/31611、A+/3012、A++/137————————————————6、A++/3015、A+/1373、A++/120————————————————————————————————24、A/3168、A+/3019、A/137————5、A/59————————5、A++/3017、A+/137————4、A/59————B+/316————————————————————7、A++/31615、A+/301————4、A+/120C+/59————14、A+/3161、A++/3013、A++/1372、A++/120D+/51————B/316B/301————————————————21、A/316B+/301————————————————B+/31610、A+/3018、A/1378、A/120————————————B+/301————————————C/51B+/316B+/301————————————————————B+/301————————B/59————28、A/316————————————————————10、A+/316————————————————————17、A/3167、A++/3016、A+/1376、A+/120————————————————C/137————————————29、A/316B+/301B/137————————————B+/31626、A/301B+/13711、A/120B+/59B+/5126、A/316————D+/137————————————27、A/316D/301————————————————————B+/301————————————————————————————————————————B+/316————————————————————19、A31928、A/301————————————————————————————————————————————————————————————————————————————————————————————————————————————————————————————————————————————————————————————————————————————————————————————————————————————————————————————4、A++/275————————C/25————————27、A/275————————————————————————————————————————————————————————B/251、A++/981、A++/20————————————————————————16、A/2759、A+/199————————————————14、A+/275————————————————————25、A/275————————————————C+/2012、A+/275————————————————————19、A/27512、A/199————————B/98————10、A+/27518、A/199————————————————————————————————————————B+/27515、A/199————————————————8、A+/275————————————3、A+/983、A/2028、A/27513、A/199————C+/25B+/98————B+/275B+/199————————————————————————————2、A+/25————————2、A++/2752、A++/199————1、A++/25————————6、A++/2758、A/199————————————————————————————C+/25————————9、A+/2757、A+/199————D/252、A++/98————B+/275————————————————————11、A+/275————————————————B+/20————————————————B+/98————B/275B/199————————————————7、A/275————————————————————B+/275————————————————————————————————————————————17、A/327517、A/199————————————————————————————————————————18、A/275————————————————————5、A++/2751、A++/199————————————————————————————————————————B+/275B+/199————————————————20、A/275————————————————————————————————————————————B+/275————————————————————————————————————————————————————————————B+/98————————————————————————————————————————————————————————————————————————————————————————————————————————————————————————————————————————————————————————————————————————————————————————————————————————————————B/17————————————————————————————————————————————C/17————————————————————————————————————————————————————————————————————————————————————————————————————————————————————————————————————————————B+/17B+/15B/15D+/4————————————————————————————————————————————————————————————————————————————————B/17B/15C+/15————————————————————————————————————————————————————————————————————————————————————————————————————————————————————————————————————D+/17————————————————————————————————————————————————————————————————————————D+15————————————————————C/15————————————————1、A++/172、A+/15————1、A++/4————C+/6————————————————————————————————————————————————2、A+/171、A++/151、A++/15C+/4————2、A+6————————————————————————B+/17————B+/15————————B+/6————————————————————————E+/17————D/15————————————————————————————————————3、A/173、A/153、A/15B+/4————————————————————B+/4————————————————————————————————————————————————————————————————————————————————————————————————————————————————————————————————————————————————————————————————————————————————————————————————————————————————————————————————————————————————————————————————————————————————————————————————————————————————————————————————————————————————————————————————————————————1、A++/27————————————————————B+/27————————————————————————————————————————————————————————————————————E+/27————————————————————B+/27————————————————————B/27————————————————————D/271、A++/16————————————1、A++/17————————————————————————————————————————————————————————————————————————————D+/16————————————————3、A/27————————————————————2、A+/27 C/16————————————————————————————————————————C/27————————————————————————————————————————————————————————————————————————————————————————————————————————————————————C/27————————————————————————————————————————————————2、A+/16————————————B/17————————————————————————C+/27————————————————————————C+/16————————————B/17————————————————————————————B/161、A++/51、A++/61、A++/4B+/17————————————————————————————————————————————————————————————————————————————————————————————————————3、A/16————————————————————————————————————————————B+/16————————————3、A/17D+/27————————————————————————————————————————————————————————————————————————————————————————————————————————————————————————————————————————————————————————————————————————————————————————————————————————————————————————————————————————————————————————————————————————————————————————————————————————————————————————————————————————————————————————————————————————————————————————————————————————————————————————————————————————————————————————————————————————————————————————————————————————————————————————————————————————————————————————————3、A+/46————————————————————————————————————————————————————————————————————————————————————————————————————————————————————————————————————————————————————————————————————————————————————————————————————————————————————————————————————————————————————————————————————————————————————————————————————————————————————————————————————————————————————————————————————————————————————————————————————————————————————1、A++/461、A++/251、A++/22————————————————————————————————————————————————————————————————————————————————————————————————————————————————————————————————————————————————————————————————————————————————————————————————————————————————————————————————————2、A+/46B+/25————————————————————————————————————————————————————————————————————————————————————————————————————————————————————————————————————————————————————————————————————————————————————————————————————————————————————————————————————2、A++/2972、A++/214B/112————————————1、A++/297————2、A++/112————C/34————6、A++/297————1、A++/112B+/221————————————3、A++/21410、A/112————————3、A/404、A++/2974、A++/214B/112————B+/34————26、A/29718、A/214————————B/34————16、A/29712、A/2146、A+/11210、A+/221————D+/4018、A/29716、A/214B+/112————————————25、A/297————4、A+/112————————————5、A++/29710、A+/214————B+/221————————20、A/29715、A/214B+/112————————————B+/297B+/214C/11219、A/221————————9、A+/2975、A++/214————————————————B/297————B+/112————————————————13、A/214————D+/221————1、A++/40————————B+/112————————————10、A+/297————3、A++/112————————————C/297B/214————————————————B+/297B+/214B+/112B/221————————12、A+/29714、A/214B+/112————————————3、A++/2971、A++/214————D+/221————————17、A/29719、A/214B+/1122、A++/221————B+/4015、A+/29711、A+/214————————————————————8、A+/214————————————————B/297————12、A/112————————————B+/297B+/2145、A+/112————————B+/40B+/297B+/214————————————————C+/297C+/214B/112————1、A++/34————B+/297B+/214————3、A++/221————————29、A/297————B/112————————————B+/297B+/214————————————————23、A/29720、A/214C+/112————————————7、A+/297————————9、A+/221————————————————————————————————C+/297C+/214D/112————————————D/297————————D+/132————————D/297————B+/112————————————13、A+/297————B/112C+/221————————B/297B/214————5、A++/221————————————————————————————————C+/297C/214B+/112————————————————————————————————————————————————————————————————————————————————————————————————————————————————————————————————————————————————————————————————————————————————12、A/149————————2、A/202、A++/127 1、A++/1976、A+/149————————————11、A/127 19、A/197————————1、A++/239————1、A++/127————————————————1、A++/203、A++/127 11、A/19715、A/149————————C+/20B+/127 14、A/197B+/149————————B/2013、A/127 20、A/197B+/149B/1135、A++/2393、A/209、A/127————B/149————————B+/204、A+/127 10、A+/1977、A+/149————————————6、A+/127 4、A++/1974、A+/149————15、A/239————————B+/197————————20、A/239————8、A/127————————————B/239————B+/127————————————————————B/127B+/197————————14、A/239————B+/127————————1、A++/11319、A/239————————18、A/197B+/1493、A++/11316、A/239————7、A+/127 5、A+/1975、A+/149————2、A++/239————B/127————————————————————————3、A++/1972、A++/149————8、A+/239————————9、A+/19714、A/14912、A/1137、A+/239————————————————————————————————6、A+/1979、A/149B+/1136、A+/239————————2、A++/1971、A++/149————————————B+/127B+/197B/149————B+/239————C/127————C+/149————11、A+239————————7、A+/1973、A++/1497、A/1134、A++/239————————————————————————————B/127B+/197————C/113————————————————————————D+/239————————————————6、A+/11322、A239————————————————————————————————12、A/197B+/149————————————————————————B+/1139、A+/239————————————————————————————————B+/197B+/149B/113B+/239C/20B/127C/197C+/149————————————B+/127————————————————————————B/197C/149————B+/239————————————————————C/239————————————————————————————————B+/197B/1498、A/11318、A/239————————————————————————————————————————————————————————————————————————————————————————————————————————————————————————————————————————————————————————————————————————————————————3、A++/831、A++/90————————————————————————————————————————2、A++/838、A/90————————————————————2、A++/90————————————————B+/83————————————————————4、A+/83B/90————————————————1、A++/834、A+/90————————————2、A+/485、A+/83B+/90————————————————B+/833、A+/90————B/51————————————————————————————————9、A/839、A/90————————————————B+/83B/90————————————————C+/83————————————————————C+/83B+/90————————————————————————————————————4、A/48B/83B+/90————————————————————6、A/90————————————————————————————————————————————————————————————————————————————————————————————————————————————————————————————————————————8、A/83————————————————————————C+/90————C/51————————————————————————————————————————————————————B/48B/83C+/90————————————————————————————————————————————————————————————————————————————————————————————————————————————————————————————————————————————————————————————————————————————————————B+/48C+/83B+/90————————————————E+/83B+/90————————————————————————————————————————————————————————————————————————————————————————————————————————————————————————————————————————————————————————————————————————————————————————————————————————————————————————————————————————————————————————————————————————————————————————————————————————————————2、A++/149————————4、A+/91————————B+/149————————————————————4、A+/149————————3、A+/91————————3、A++/149————————B+/91————————————————————————————————B/149————————5、A+/91————————6、A+/149————————7、A91————————8、A+/149————————10、A/912、A++/83 B/407、A+/149————C+/80B+/911、A++/83————————————————————————————11、A/149————————————5、A+/83————B/1495、A+/82————————————————C+/149————————————————————B+/149————————————9、A/83————————————————————————————15、A/149————————6、A/91————————————————————B+/913、A+/83————————————————————————————13、A/149————————————————————————————————————————————————————————————————————————————————————————————————————————————————————B+/149————————————————————————————————————————————B+/149————————————————B/40C+/149B/82D+/80B+/91B/83————————————————————————————————————————————————————————————————————————————————————————————————————————————————————————————B+/1494、A+/82————————————————————————————————————————C+/149B/82————B/91B+/82————B+/149————D/80B/91B/83————————————————————————————————————————————————————————————B+/80————————————————————————————————————————————————————————。
2013中国大学著作奖排行榜北京大学和国科大各获20项国家级著作奖,并居中国大学著作奖排行榜榜首为了繁荣与发展出版事业,鼓励和表彰优秀图书的出版,促进图书出版业从数量规模型向质量效益型的转变,国家图书奖为了鼓励和表彰优秀图书的出版,国家新闻出版署决定设立“国家图书奖”,1993年首次评选。
2005年,在原“国家图书奖”基础上设立“中国出版政府奖”,旨在表彰和奖励国内新闻出版业优秀出版物、出版单位和个人。
中国出版政府奖目前是我国新闻出版领域的最高奖,是最具权威的国家级出版奖,获奖的图书是万里挑一、百里挑一,是优中选优,对推进中国的学术发展起到了不可替代的作用。
大学研究团队专家、桂林电子科技大学王凌峰副教授指出,2013中国大学著作奖排行榜是以我国高校作为第一完成单位获得的中国出版政府奖和国家图书奖的图书奖为数据基础统计得出,是衡量我国高校学术研究水平和学术著作创作能力的重要尺度之一,并率先将将“国家级著作奖”纳入中国大学评价中,以鼓励高校创作更多优秀的学术著作。
报告显示,1993年以来,北京大学和中国科学院大学(简称国科大)各获20项国家图书奖和中国出版政府奖图书奖,并列2013中国大学著作奖排行榜榜首,体现出较高的学术研究水平。
复旦大学有7项获奖,居第三;北京师范大学有6项,名列第四;南京大学、四川大学和华东师范大学各有5项获奖,并列第五;武汉大学有4项,居第八;浙江大学、中国人民大学、北京协和医学院和中央美术学院各有3项获奖,并列第九。
其中,按照中国科学院大学官方的介绍,将中科院各院所的科学成果等统一按中国科学院大学进行统计。
名列2013中国大学著作奖排行榜前二十的其他大学依次是清华大学、中南大学、华中师范大学、中央民族大学、首都师范大学、中国美术学院、上海交通大学、吉林大学、南开大学、山东大学、东南大学、中国农业大学、中国地质大学和首都医科大学等院校;中国校友会网大学研究团队专家、桂林电子科技大学王凌峰副教授指出,上榜高校院校均是我国学术研究水平和学术著作创作能力较高的大学。
中国好书推荐排行榜2013“中国好书”
本报北京4月23日电23日晚,2013“中国好书”颁奖盛典在央视综合频道的黄金时间播出,《带灯》《大数据时代》《站在两个世界的边缘》《改革是中国最大的红利》《我爱平底锅》等25部年度优秀图书正式发布。
在颁奖盛典的“我们的故乡”“我们的时代”“我们的亲情”“我们的国家”“我们的未来”五个篇章中,作家王蒙、贾平凹、钱文忠,经济学家厉以宁、高尚全,美术家潘公凯等知名人士,以演讲或访谈的形式,对获奖图书做了热情洋溢的分享和推介。
2013年“中国好书”评选活动由中国图书评论学会主办,旨在通过好书推介传递正能量,推动和引导全民阅读。
此次参选图书共计562种,均为2013年出版,主要来源为:全国主要媒体发布的2013年好书排行榜入榜图书及重点推荐的2013年优秀图书,全国重点出版社申报的印数为4万册以上的精品畅销图书,以及知名书评人推荐的优秀图书。
25种入围图书的评选标准为:非学术性的、切合大众读者工作和生活中阅读需求的人文社科类精品图书;能够反映当今社会历史和时代进程中的重要发展变化、促进人们思想观念重要变革、帮助读者正确认识社会生活、紧随时代前进步伐的图书;积极向上、感人至深、陶冶情操、传达正能量、并具有较高艺术水准、给人以较高审美享受的文学艺术类图书;传播现代科学知识、培养科学精神、能够指导读者建立健康科学的生活方式的科普生活类图书;有助于培养少年儿童树立正确积极的人生观、世界观、价值观的优秀少儿读物;具有较大社会影响力的精品畅销图书。
据悉,中国图书评论学会今后每年都将与中央电视台合作,推出“年度好书”颁奖盛典。
附录:“2013中国好书”入围图书(25种)。
2013年第六届全国大学生版权征文获奖名单本科生组获奖名单(排名不分先后)一等奖10名学校姓名中南民族大学杨晋安徽大学李灿南京理工大学沙晓晨中南财经政法大学方培思中南财经政法大学黄宇璐华东政法大学孙斐然北京师范大学曾仲皙对外经济贸易大学张倩集美大学吴伟南北京理工大学刘旻轩二等奖18名学校姓名中南民族大学陈建宏安徽师范大学万宝月中国政法大学高雅文南京师范大学陈宇雯安徽大学陈瑜湘潭大学姚艳湘潭大学吴永祺华南理工大学宋璇中南大学刘梦雪浙江大学王心怡武汉大学李婕华东政法大学汪偲中南财经政法大学周青松重庆理工大学杨洋西南科技大学刘凡上海外国语大学郑文初北京理工大学卢佳静天津商业大学葛瑞琦三等奖30名学校姓名华东政法大学蔡昌盛华东政法大学刘晓旦中山大学熊崇菁西北政法大学魏若男北京师范大学许晨夕河北经贸大学曹玉沙中国传媒大学张好中南财经政法大学王婧娟中南财经政法大学田园武汉大学刘雅琨北京印刷学院胡佳琪西北大学陈丹南京师范大学程柯焙北京理工大学戴富媛北京理工大学殷玥北京理工大学董世勋重庆理工大学唐海佳河南科技大学赵林熠湖北文理学院周鑫耀上海商学院张麒集美大学陈丽萍中南民族大学区树添中南民族大学王荣辉安徽师范大学余锦腾安徽大学丁蕾中南大学付斯阳西南政法大学孙鹏飞西南政法大学王文婷南方医科大学傅叶妮湘潭大学倪素栋鼓励奖60名学校姓名华东政法大学马静妍华东政法大学刘晶晶华东政法大学谢媛华东政法大学马潇华东政法大学谈天华东政法大学何雨菁西北政法大学阎维博西北政法大学何晓琴西北政法大学何崇龄中南财经政法大学武谦中南财经政法大学刘桂强中南财经政法大学陆婷中南财经政法大学乔娜西北大学王勤明西北大学司圆歌北京印刷学院李妙雅北京印刷学院胡雯静北京印刷学院闫柯帆兰州大学王娜武汉理工大学李元策河南科技大学赵钰河南科技大学李萌河南科技大学雷永翠河南科技大学符亚威南京师范大学李牧男南京师范大学黄毓倍对外经济贸易大学翁燕霜对外经济贸易大学王琪山东大学李瑶菲西安财经学院王宇天津商业大学田悦天津商业大学马晗重庆理工大学梁艳重庆理工大学兰雄重庆理工大学黄晶晶北京理工大学郑慧玲北京理工大学丁雨晴北京理工大学王莹上海大学姜源湖北文理学院曾娅中南民族大学农彩连中南民族大学高瑶中南民族大学王幸哲安徽师范大学杨静安徽师范大学周新宇安徽师范大学程操红安徽师范大学董政安徽师范大学黄瑞安徽大学马宝飞安徽大学张姝安徽大学朱华阔南京理工大学曹刘小甜南京理工大学陈雪瑶南京理工大学丁小星南京理工大学董垚南京理工大学潘丹丹南京理工大学王学秋西南政法大学许康丹西南政法大学王壬南方医科大学翁苑荧研究生组获奖名单(排名不分先后)一等奖10名学校姓名华东政法大学蔡崇山北京外国语大学曲金东中国人民大学刘彬海同济大学项韵中南财经政法大学白超霞中国社科院吴穹华南理工大学邹明伟北京师范大学刘宇南京大学秦春西南政法大学刘静二等奖19名学校姓名华东政法大学尚广振华东政法大学何鹏对外经贸大学龙立志中南财经政法大学鲁甜中国政法大学陈越中国政法大学周贺微暨南大学黄春洁厦门大学黄钱欣武汉大学李雅男湘潭大学黄照中国人民大学吕凌锐中山大学黄炜杰华南理工大学李晨曦华南理工大学陈厚锦香港大学陶中怡南京大学汤凝上海交通大学黄亮中南大学邓欣欣天津商业大学吉佳琳三等奖30名学校姓名华东政法大学毛姗姗华东政法大学阮开欣北京航空航天大学乔芳林北京航空航天大学彭瑜北京外国语大学苏裴裴北京外国语大学刘时剑华中师范大学陆宸华中师范大学李得顺武汉大学范庆荣湘潭大学易颜湘潭大学陈恩德中国人民大学陈能军中南财经政法大学常公元中南财经政法大学李维扬中国政法大学程艳华中山大学陈欣河北经贸大学陈丹河北经贸大学李惠霞浙江工商大学熊斌斌华南理工大学张茹北京师范大学张润上海大学龚佳慧国立台北大学王德慧南开大学周宇佳西北政法大学郑柯楠西北政法大学席晓运中南大学杨琦中国传媒大学章玲北京理工大学史旭颖西南政法大学李珂鼓励奖60名学校姓名西南政法大学唐伟南京理工大学王莹华东政法大学徐佳璐华东政法大学肖月北京航空航天大学邱江北京航空航天大学倪晶北京外国语大学王思晴北京外国语大学李策对外经贸大学乔亚亚河北经贸大学何闪闪河北经贸大学赵金芝华中师范大学张诚华中师范大学李莹莹南京师范大学王芳清华大学葛珊珊厦门大学周杰四川大学谢金玲同济大学崔汪卫同济大学王彤武汉大学罗伟武汉大学杨丽娜浙江大学邰嘉欣浙江工商大学傅枫雅湘潭大学丁德凤湘潭大学梁畅华湘潭大学李芊湘潭大学何伟中国人民大学程志远中国人民大学文诚公中国人民大学杨堃中南财经政法大学陈小茹中南财经政法大学汤宏发中南财经政法大学杨青青中国政法大学郝明英中国政法大学张晶荣中国政法大学张日广中山大学莫欣影华南理工大学张芳华南理工大学易磬培华南理工大学崔芸羲福州大学戴蕾北京电影学院李天然上海大学慎言北京印刷学院杨雪北京印刷学院李琼北京印刷学院常帅北京印刷学院张明晰西北政法大学赵渊西北政法大学王玉杰中南大学易搏群中央民族大学钮效崇中国传媒大学钟馨重庆工商大学刘勇重庆工商大学魏彬彬广东财经大学常佳佳武汉理工大学谭清天津商业大学张芳天津商业大学于清重庆理工大学梁松北京师范大学曾佳组织奖名单(排名不分先后)组织奖20名学校名称北京印刷学院安徽师范大学安徽大学北京理工大学重庆理工大学河南科技大学湖北文理学院华东政法大学中南财经政法大学南京理工大学西南政法大学华南理工大学天津商业大学中南大学湘潭大学中南民族大学西北政法大学北京外国语大学西北大学重庆工商大学。
2013年中国大学排名(全)名次学校名称地区类型总分科学研究人才培养综合声誉1 北京大学北京综合100.00 93.36 100.00 100.002 清华大学北京理工98.25 100.00 87.15 90.063 复旦大学上海综合82.51 56.39 53.53 53.534 浙江大学浙江综合82.18 53.42 50.14 65.005 上海交通大学上海综合79.72 58.88 36.50 49.466 南京大学江苏综合78.71 44.45 43.52 53.267 中山大学广东综合75.00 41.64 29.38 41.618 吉林大学吉林综合74.95 37.63 36.36 32.979 武汉大学湖北综合74.80 36.03 35.33 37.5010 中国科学技术大学安徽理工74.11 35.61 27.94 47.6011 华中科技大学湖北理工73.52 38.06 28.44 31.0312 中国人民大学北京综合72.36 17.32 41.72 32.5213 四川大学四川综合72.31 30.93 28.67 30.5814 南开大学天津综合71.96 30.13 26.37 33.3915 山东大学山东综合71.81 28.18 27.54 33.2016 北京师范大学北京师范70.98 24.43 27.37 30.8517 哈尔滨工业大学黑龙江理工70.68 26.80 25.23 25.6818 西安交通大学陕西综合70.55 26.64 24.80 25.3119 中南大学湖南综合70.54 27.62 23.80 25.2420 厦门大学福建综合70.43 26.26 22.82 29.6921 东南大学江苏综合68.96 24.89 18.15 23.2622 同济大学上海理工68.92 24.28 18.16 24.2123 天津大学天津理工68.56 20.75 19.09 25.4324 北京航空航天大学北京理工68.36 24.76 16.02 20.0425 大连理工大学辽宁理工67.77 20.03 15.28 25.4326 华东师范大学上海师范67.73 17.67 18.54 22.3627 华南理工大学广东理工67.61 19.14 14.81 26.5328 中国农业大学北京农林67.05 18.09 13.64 23.8529 湖南大学湖南综合66.41 13.57 15.00 22.3730 兰州大学甘肃综合66.35 13.69 13.17 25.8131 重庆大学重庆综合65.88 13.62 13.04 19.2632 西北工业大学陕西理工65.87 13.99 12.55 19.4233 东北大学辽宁理工65.80 13.38 13.54 17.4534 北京理工大学北京理工65.77 13.09 12.64 20.1435 华东理工大学上海理工65.76 15.92 8.98 22.1036 北京协和医学院北京医药65.33 14.18 11.25 14.3237 东北师范大学吉林师范65.27 13.15 10.27 18.6038 北京科技大学北京理工65.20 11.00 12.05 18.4839 中国地质大学湖北理工64.77 10.37 9.98 19.0240 武汉理工大学湖北理工64.66 12.79 8.11 16.0441 华中师范大学湖北师范64.62 10.94 9.91 15.4842 西北大学陕西综合64.59 11.22 9.99 13.9843 中国矿业大学江苏理工64.55 11.77 9.01 14.4944 华中农业大学湖北农林64.52 12.80 7.61 15.1745 电子科技大学四川理工64.47 10.72 8.38 17.7746 长安大学陕西理工64.17 13.11 7.91 8.2947 东华大学上海理工64.15 13.70 5.34 13.0948 西南大学重庆综合64.13 8.93 9.33 14.7649 中国海洋大学山东综合64.09 10.22 7.03 16.7750 南京航空航天大学江苏理工63.96 10.11 7.30 14.4851 南京理工大学江苏理工63.89 9.49 6.55 17.0052 西南交通大学四川理工63.84 7.40 8.65 16.1653 北京交通大学北京理工63.80 9.00 6.61 16.6654 苏州大学江苏综合63.79 10.36 6.83 12.5455 中国石油大学北京理工63.77 8.51 7.13 16.1756 云南大学云南综合63.67 7.58 8.69 13.0757 西安电子科技大学陕西理工63.62 9.66 7.28 10.5757 北京化工大学北京理工63.62 10.00 4.64 16.49 59 南京农业大学江苏农林63.59 7.19 6.84 17.5660 西北农林科技大学陕西农林63.58 8.69 6.92 13.3561 南京师范大学江苏师范63.57 6.40 9.98 11.1662 上海大学上海综合63.49 7.85 7.39 13.0063 郑州大学河南综合63.40 6.46 8.85 11.4064 河海大学江苏理工63.37 7.55 6.38 14.6065 合肥工业大学安徽理工63.22 6.24 7.11 13.84 65 北京邮电大学北京理工63.22 9.51 4.35 12.54 65 哈尔滨工程大学黑龙江理工63.22 8.06 4.86 14.9168 湖南师范大学湖南师范63.21 6.08 8.60 10.1169 暨南大学广东综合63.04 6.78 6.79 10.5370 福州大学福建理工62.93 7.80 5.14 10.5571 南昌大学江西综合62.87 8.22 5.09 8.6372 北京林业大学北京林业62.84 5.54 5.25 14.7973 北京工业大学北京理工62.73 6.61 5.59 9.4274 华南师范大学广东师范62.66 4.58 7.16 9.5375 陕西师范大学陕西师范62.62 5.43 7.29 6.4176 江南大学江苏综合62.47 6.77 2.85 12.2877 华南农业大学广东农林62.40 6.51 5.60 4.6878 首都医科大学北京医药62.39 8.03 4.34 3.91 78 中国政法大学北京政法62.39 2.30 5.66 15.2080 新疆大学新疆综合62.29 5.27 4.41 9.3381 广西大学广西综合62.22 5.38 4.08 8.9282 内蒙古大学内蒙古综合62.18 5.08 4.41 8.2283 上海财经大学上海财经62.15 2.94 5.45 10.50 83 华北电力大学北京理工62.15 5.68 3.34 8.9985 中央民族大学北京民族62.10 2.59 4.83 12.3086 南京医科大学江苏医药62.09 6.91 3.80 3.67 86 山西大学山西综合62.09 5.53 6.21 0.93 88 太原理工大学山西理工62.08 4.97 4.52 6.62 88 河南大学河南综合62.08 5.21 5.74 2.8190 中南财经政法大学湖北财经62.06 2.70 6.57 6.9091 南方医科大学广东医药62.04 5.94 4.12 4.5991 安徽大学安徽综合62.04 3.99 4.70 8.2293 湘潭大学湖南综合61.99 5.50 4.29 4.5894 贵州大学贵州综合61.95 4.87 3.65 7.3195 哈尔滨医科大学黑龙江医药61.94 5.82 4.49 2.4695 南京工业大学江苏理工61.94 5.89 4.42 2.4297 燕山大学河北理工61.91 5.72 3.92 3.7298 浙江工业大学浙江理工61.90 5.63 4.19 3.1499 辽宁大学辽宁综合61.89 1.99 6.10 7.3599 东北林业大学黑龙江林业61.89 4.13 4.55 5.91名次学校名称所在地区类型总分科学研究人才培养综合声誉101 昆明理工大学云南理工61.87 6.22 4.49 0.40 102 扬州大学江苏综合61.85 4.98 4.53 3.16 102 中国医科大学辽宁医药61.85 5.52 4.21 2.59 104 中央财经大学北京财经61.83 2.08 3.32 13.59 105 海南大学海南综合61.81 5.53 2.52 6.43 105 江苏大学江苏综合61.81 4.68 4.18 4.25 105 西南财经大学四川财经61.81 1.83 6.01 6.87 108 首都师范大学北京师范61.65 3.81 5.34 1.02 109 宁夏大学宁夏综合61.64 5.17 1.67 7.01 110 对外经济贸易大学北京财经61.63 2.61 3.38 8.97 111 天津医科大学天津医药61.59 3.02 3.38 7.39 112 北京中医药大学北京医药61.58 3.74 2.17 8.50 113 福建师范大学福建师范61.57 3.75 4.97 0.98 113 黑龙江大学黑龙江综合61.57 2.92 5.65 1.41 115 山东师范大学山东师范61.54 2.67 5.11 2.89116 上海师范大学上海师范61.53 3.52 4.33 2.65 117 深圳大学广东综合61.46 5.09 2.62 2.06 118 山东农业大学山东农林61.44 3.89 3.88 1.54 118 西南政法大学重庆政法61.44 2.05 5.00 3.29 120 四川农业大学四川农林61.42 3.02 2.91 5.93 121 重庆医科大学重庆医药61.41 4.33 2.71 2.99 122 西北师范大学甘肃师范61.37 2.60 4.17 2.99 122 中国药科大学江苏医药61.37 2.39 2.33 8.36 124 河北大学河北综合61.36 2.63 4.33 2.32 125 北京外国语大学北京语言61.35 1.29 3.10 8.90 126 东北农业大学黑龙江农林61.33 2.42 2.99 6.04 127 河北工业大学河北理工61.31 2.72 2.62 5.94 128 安徽师范大学安徽师范61.30 3.18 3.35 2.64 128 石河子大学新疆综合61.30 5.65 1.40 1.33 128 延边大学吉林综合61.30 2.39 2.48 7.00 131 东北财经大学辽宁财经61.29 2.08 5.15 0.54 131 天津师范大学天津师范61.29 3.00 3.63 2.16 133 大连海事大学辽宁理工61.27 1.35 2.59 8.93 133 浙江师范大学浙江师范61.27 3.43 3.09 2.15 135 青岛科技大学山东理工61.15 3.89 1.88 2.35 135 上海理工大学上海理工61.15 2.41 3.93 0.86 137 西安建筑科技大学陕西理工61.14 3.52 3.00 0.25 138 湖南农业大学湖南农林61.10 3.16 2.97 0.58 138 内蒙古农业大学内蒙古农林61.10 2.57 3.28 1.31 140 宁波大学浙江综合61.09 4.20 1.14 2.55 141 广州中医药大学广东医药61.08 2.43 1.50 6.12 141 青岛大学山东综合61.08 3.25 2.73 0.77 143 湖北大学湖北综合61.07 2.20 3.17 2.21 144 福建农林大学福建农林61.06 2.80 3.19 0.39 144 山东科技大学山东理工61.06 3.00 2.92 0.61 146 西安理工大学陕西理工61.05 3.01 3.04 0.17 147 上海外国语大学上海语言61.04 0.79 1.96 8.44 147 武汉科技大学湖北综合61.04 2.66 2.92 1.16 149 沈阳农业大学辽宁农林61.02 1.64 3.19 2.84 150 上海中医药大学上海医药61.01 3.83 1.94 0.27 151 河南师范大学河南师范60.99 2.58 2.18 2.50 151 汕头大学广东综合60.99 2.90 1.82 2.71 153 青海大学青海综合60.96 2.41 0.48 6.92 154 西藏大学西藏综合60.95 2.35 0.51 6.97 155 江西师范大学江西师范60.94 2.90 2.43 0.41 156 长沙理工大学湖南理工60.93 3.67 1.58 0.32 157 成都理工大学四川理工60.92 2.47 1.81 2.75157 河北师范大学河北师范60.92 1.81 3.30 0.64 159 广西师范大学广西师范60.91 2.52 1.94 2.12 160 云南师范大学云南师范60.90 3.25 1.78 0.46 161 安徽医科大学安徽医药60.89 3.14 1.39 1.72 161 天津工业大学天津理工60.89 3.29 1.61 0.67 163 兰州交通大学甘肃理工60.88 2.83 2.20 0.22 163 兰州理工大学甘肃理工60.88 3.55 1.47 0.16 165 南京林业大学江苏林业60.87 1.82 3.02 0.51 166 华侨大学福建综合60.86 2.27 1.80 2.35 166 江西农业大学江西农林60.86 2.06 1.98 2.52 166 浙江理工大学浙江理工60.86 3.74 1.00 0.68 169 长春理工大学吉林理工60.84 2.59 2.12 0.37 169 辽宁师范大学辽宁师范60.84 1.30 2.96 1.61 171 河南理工大学河南理工60.82 2.48 2.16 0.25 172 中北大学山西理工60.81 2.96 1.64 0.31 173 东北石油大学黑龙江理工60.80 1.56 2.19 2.32 173 哈尔滨理工大学黑龙江理工60.80 2.36 2.24 0.17 175 河北农业大学河北农林60.79 1.94 2.45 0.42 175 河北医科大学河北医药60.79 1.38 2.68 1.37 175 江西财经大学江西财经60.79 1.51 2.79 0.70 178 温州医学院浙江医药60.78 3.27 0.83 1.21 179 广东工业大学广东理工60.77 2.11 1.81 1.40 179 天津中医药大学天津医药60.77 2.18 2.04 0.59 179 云南农业大学云南农林60.77 3.19 1.20 0.30 182 沈阳工业大学辽宁理工60.76 2.64 1.66 0.31 182 沈阳药科大学辽宁医药60.76 1.06 2.33 2.60 184 辽宁工程技术大学辽宁理工60.75 1.30 2.16 2.33 185 安徽农业大学安徽农林60.73 1.90 2.21 0.27 186 哈尔滨师范大学黑龙江师范60.72 1.42 2.58 0.43 186 南京信息工程大学江苏理工60.72 2.16 1.07 2.49 186 西南石油大学四川理工60.72 2.21 1.92 0.17 189 广州大学广东综合60.70 2.39 1.14 1.40 189 南京邮电大学江苏理工60.70 2.35 1.57 0.34 189 首都经济贸易大学北京财经60.70 0.70 3.16 0.43 192 成都中医药大学四川医药60.69 2.15 1.79 0.21 192 新疆医科大学新疆医药60.69 2.58 1.37 0.20 194 河南农业大学河南农林60.68 1.91 1.79 0.60 195 南京中医药大学江苏医药60.66 1.62 2.09 0.30 196 杭州师范大学浙江师范60.65 2.50 0.99 0.76 196 四川师范大学四川师范60.65 1.36 2.02 0.93 196 浙江工商大学浙江财经60.65 2.15 1.33 0.76 199 曲阜师范大学山东师范60.64 0.88 2.23 1.55200 广西医科大学广西医药60.62 2.23 1.27 0.25名次学校名称所在地区类型总分科学研究人才培养综合声誉200 西南科技大学四川理工60.62 2.48 0.63 1.27 202 广州医学院广东医药60.60 2.33 0.81 0.97 202 江苏师范大学江苏师范60.60 1.58 1.42 1.27 204 华东政法大学上海政法60.59 0.79 2.40 0.64 205 天津财经大学天津财经60.58 0.48 2.73 0.36 205 中南林业科技大学湖南林业60.58 1.52 1.73 0.23 207 桂林理工大学广西理工60.57 2.70 0.64 0.01 207 杭州电子科技大学浙江理工60.57 1.96 1.19 0.41 207 吉林农业大学吉林农林60.57 1.48 1.74 0.17 210 湖南科技大学湖南综合60.56 1.85 1.21 0.44 210 山西师范大学山西师范60.56 1.59 1.50 0.33 212 济南大学山东综合60.55 1.82 1.21 0.44 212 内蒙古师范大学内蒙古师范60.55 1.00 2.11 0.26 212 南华大学湖南综合60.55 1.97 1.14 0.20 212 重庆交通大学重庆理工60.55 2.40 0.68 0.27 216 福建医科大学福建医药60.54 1.39 1.33 1.05 216 山西医科大学山西医药60.54 1.36 1.66 0.23 218 上海海事大学上海理工60.53 1.41 1.58 0.25 219 江西理工大学江西理工60.52 1.37 1.59 0.16 219 山西农业大学山西农林60.52 0.85 1.26 2.35 219 新疆农业大学新疆农林60.52 1.78 1.14 0.20 222 安徽理工大学安徽理工60.51 1.28 1.58 0.30 222 大连医科大学辽宁医药60.51 1.05 1.38 1.40 222 河南科技大学河南理工60.51 1.64 1.25 0.25 225 甘肃农业大学甘肃农林60.50 1.28 1.58 0.15 225 广东外语外贸大学广东语言60.50 1.11 1.55 0.69 225 景德镇陶瓷学院江西理工60.50 2.22 0.57 0.27 225 温州大学浙江综合60.50 1.33 0.93 1.69 225 西安科技大学陕西理工60.50 1.14 1.69 0.13 230 北京语言大学北京语言60.49 1.05 1.62 0.43 230 贵州师范大学贵州师范60.49 1.80 0.89 0.39 230 华东交通大学江西理工60.49 1.84 0.94 0.22 230 天津科技大学天津理工60.49 1.33 1.32 0.53 234 东华理工大学江西理工60.48 2.01 0.69 0.17 234 河南工业大学河南理工60.48 1.82 0.91 0.20 234 青岛理工大学山东理工60.48 1.95 0.77 0.21 237 长江大学湖北综合60.47 1.33 1.24 0.33 237 陕西科技大学陕西理工60.47 0.59 1.08 2.71 239 北京工商大学北京财经60.46 1.13 1.22 0.86 239 山东理工大学山东理工60.46 1.50 1.12 0.17239 天津理工大学天津理工60.46 1.67 0.81 0.47 242 南通大学江苏综合60.45 1.61 0.94 0.23 242 三峡大学湖北综合60.45 1.79 0.68 0.31 242 山东中医药大学山东医药60.45 1.14 1.39 0.16 245 中南民族大学湖北民族60.44 1.49 0.96 0.33 245 重庆师范大学重庆师范60.44 1.34 0.98 0.64 247 上海海洋大学上海农林60.43 1.53 0.86 0.26 247 中国计量学院浙江理工60.43 2.11 0.30 0.19 249 河北科技大学河北理工60.42 0.91 1.48 0.17 249 黑龙江中医药大学黑龙江医药60.42 0.63 1.78 0.08 249 内蒙古科技大学内蒙古综合60.42 1.62 0.81 0.08 249 宁夏医科大学宁夏医药60.42 1.92 0.52 0.00 249 烟台大学山东综合60.42 1.07 1.21 0.33 254 安徽工业大学安徽理工60.41 1.50 0.74 0.43 254 桂林电子科技大学广西理工60.41 1.60 0.57 0.54 254 湖南中医药大学湖南医药60.41 1.37 1.03 0.00 254 石家庄铁道大学河北理工60.41 1.29 0.87 0.55 258 常州大学江苏理工60.40 1.54 0.46 0.81 258 浙江农林大学浙江林业60.40 1.85 0.44 0.13 260 聊城大学山东综合60.39 0.56 1.05 1.72 260 南昌航空大学江西理工60.39 1.60 0.60 0.17 262 新疆师范大学新疆师范60.38 1.08 0.99 0.31 262 重庆邮电大学重庆理工60.38 1.71 0.47 0.09 264 内蒙古工业大学内蒙古理工60.37 0.98 1.11 0.10 265 青海师范大学青海师范60.36 1.39 0.62 0.21 265 太原科技大学山西理工60.36 1.07 0.97 0.06 265 武汉纺织大学湖北理工60.36 1.58 0.35 0.40 265 武汉工程大学湖北理工60.36 1.34 0.66 0.20 269 沈阳师范大学辽宁师范60.35 0.64 1.19 0.44 270 东北电力大学吉林理工60.34 1.03 0.90 0.08 270 河北联合大学河北理工60.34 0.90 1.03 0.08 270 昆明医科大学云南医药60.34 1.36 0.61 0.00 270 西南民族大学四川民族60.34 0.87 0.97 0.28 270 中国民航大学天津理工60.34 1.15 0.67 0.46 270 重庆工商大学重庆财经60.34 1.47 0.27 0.55 276 重庆理工大学重庆理工60.33 1.43 0.32 0.43 277 浙江中医药大学浙江医药60.32 0.99 0.86 0.01 278 贵阳医学院贵州医药60.31 1.12 0.62 0.14 278 青岛农业大学山东农林60.31 0.98 0.62 0.53 278 云南民族大学云南民族60.31 0.78 0.96 0.19 281 国际关系学院北京政法60.30 0.05 0.40 3.38 281 黑龙江八一农垦大黑龙江农林60.30 1.13 0.59 0.05学281 西安石油大学陕西理工60.30 1.07 0.61 0.09284 湖北中医药大学湖北医药60.29 0.56 1.10 0.00284 集美大学福建综合60.29 1.05 0.52 0.36284 西北民族大学甘肃民族60.29 0.85 0.76 0.16284 西华师范大学四川师范60.29 0.64 0.99 0.09288 北京建筑工程学院北京理工60.28 0.99 0.57 0.10288 吉林师范大学吉林师范60.28 0.52 0.96 0.42288 西北政法大学陕西政法60.28 0.35 1.17 0.29288 云南财经大学云南财经60.28 0.73 0.76 0.28292 大连交通大学辽宁理工60.27 0.94 0.60 0.08292 广西民族大学广西民族60.27 0.50 0.96 0.22292 海南师范大学海南师范60.27 1.04 0.30 0.52292 江西中医学院江西医药60.27 1.15 0.38 0.10296 大连工业大学辽宁理工60.26 0.99 0.51 0.00296 福建中医药大学福建医药60.26 0.92 0.46 0.31296 辽宁科技大学辽宁理工60.26 0.54 0.95 0.07296 塔里木大学新疆农林60.26 1.34 0.14 0.04296 外交学院北京语言60.26 0.08 1.19 0.65名次学校名称所在地区类型总分科学研究人才培养综合声誉296 西华大学四川综合60.26 0.41 0.95 0.39 296 浙江财经学院浙江财经60.26 0.76 0.64 0.27 303 安徽财经大学安徽财经60.25 0.61 0.78 0.20 303 大连大学辽宁综合60.25 0.73 0.64 0.19 303 湖北工业大学湖北理工60.25 0.72 0.66 0.24 303 湖南工业大学湖南理工60.25 0.70 0.60 0.34 303 辽宁中医药大学辽宁医药60.25 0.60 0.85 0.00 303 山东建筑大学山东理工60.25 0.80 0.57 0.23 303 山西财经大学山西财经60.25 0.32 1.02 0.26 303 沈阳航空航天大学辽宁理工60.25 0.87 0.56 0.01 303 沈阳建筑大学辽宁理工60.25 0.45 0.92 0.14 303 西安工业大学陕西理工60.25 0.92 0.55 0.00 313 长春工业大学吉林理工60.24 0.53 0.80 0.12 313 河南财经政法大学河南财经60.24 0.45 0.94 0.00 313 佳木斯大学黑龙江综合60.24 0.54 0.80 0.04 313 江苏科技大学江苏理工60.24 0.87 0.47 0.12 317 渤海大学辽宁综合60.23 0.83 0.48 0.07 317 哈尔滨商业大学黑龙江财经60.23 0.51 0.81 0.10 317 吉首大学湖南综合60.23 0.86 0.43 0.12 317 鲁东大学山东综合60.23 0.64 0.61 0.23 317 南京财经大学江苏财经60.23 0.67 0.51 0.36 317 青海民族大学青海民族60.23 0.61 0.74 0.00317 山东财经大学山东财经60.23 0.72 0.55 0.17 317 山东轻工业学院山东理工60.23 0.61 0.66 0.14 317 西安工程大学陕西理工60.23 0.52 0.78 0.12 317 郑州轻工业学院河南理工60.23 0.57 0.74 0.12 327 安徽中医学院安徽医药60.22 0.79 0.46 0.08 327 河北经贸大学河北财经60.22 0.58 0.62 0.18 327 上海工程技术大学上海理工60.22 0.72 0.51 0.14 327 西南林业大学云南林业60.22 0.90 0.40 0.00 331 广东医学院广东医药60.21 0.92 0.25 0.09 331 华北水利水电学院河南理工60.21 0.37 0.79 0.12 331 武汉工业学院湖北理工60.21 0.88 0.25 0.20 331 遵义医学院贵州医药60.21 0.80 0.38 0.08 335 北方工业大学北京理工60.20 0.51 0.62 0.14 335 广西中医药大学广西医药60.20 0.77 0.41 0.00 335 齐齐哈尔大学黑龙江综合60.20 0.52 0.61 0.07 338 河南中医学院河南医药60.19 0.50 0.50 0.19 338 泸州医学院四川医药60.19 0.52 0.54 0.13 338 内蒙古民族大学内蒙古综合60.19 0.72 0.35 0.05 338 天津商业大学天津财经60.19 0.66 0.43 0.11 342 北华大学吉林综合60.18 0.25 0.71 0.20 342 广东商学院广东财经60.18 0.29 0.56 0.45 342 绍兴文理学院浙江师范60.18 0.50 0.51 0.16 342 徐州医学院江苏医药60.18 0.59 0.46 0.07 342 延安大学陕西综合60.18 0.27 0.72 0.17 347 北京第二外国语学院北京语言60.17 0.34 0.55 0.31 347 长春中医药大学吉林医药60.17 0.41 0.54 0.07 347 大连民族学院辽宁民族60.17 0.86 0.08 0.07 347 广东药学院广东医药60.17 0.66 0.24 0.17 347 内蒙古医科大学内蒙古医药60.17 0.40 0.53 0.08 347 四川外语学院重庆语言60.17 0.30 0.55 0.29 347 西藏民族学院西藏民族60.17 0.56 0.37 0.07 347 浙江海洋学院浙江农林60.17 0.87 0.06 0.12 355 甘肃中医学院甘肃医药60.16 0.43 0.27 0.53 355 贵州财经大学贵州财经60.16 0.47 0.40 0.09 355 贵州民族大学贵州民族60.16 0.55 0.14 0.54 355 沈阳大学辽宁综合60.16 0.51 0.34 0.17 355 中国人民公安大学北京政法60.16 0.14 0.61 0.49 360 安徽建筑工业学院安徽理工60.15 0.59 0.26 0.06 360 沈阳化工大学辽宁理工60.15 0.30 0.57 0.00 360 天津城市建设学院天津理工60.15 0.66 0.20 0.00 360 中原工学院河南理工60.15 0.20 0.58 0.18 364 北方民族大学宁夏民族60.14 0.60 0.21 0.09364 广西师范学院广西师范60.14 0.24 0.54 0.09 364 湖南商学院湖南财经60.14 0.71 0.04 0.18 364 淮北师范大学安徽师范60.14 0.42 0.39 0.00 364 辽宁医学院辽宁医药60.14 0.28 0.55 0.00 364 苏州科技学院江苏理工60.14 0.39 0.35 0.10 364 中国青年政治学院北京政法60.14 0.21 0.43 0.43 371 北京联合大学北京综合60.13 0.51 0.13 0.35 371 赣南师范学院江西师范60.13 0.35 0.35 0.07 371 广西工学院广西理工60.13 0.53 0.19 0.06 371 辽宁石油化工大学辽宁理工60.13 0.25 0.46 0.05 371 潍坊医学院山东医药60.13 0.17 0.54 0.07 371 新乡医学院河南医药60.13 0.17 0.52 0.09 377 安徽工程大学安徽理工60.12 0.22 0.44 0.01 377 北京信息科技大学北京理工60.12 0.65 0.07 0.00 377 湖州师范学院浙江师范60.12 0.62 0.06 0.07 377 吉林财经大学吉林财经60.12 0.15 0.56 0.00 377 吉林化工学院吉林理工60.12 0.62 0.06 0.01 377 洛阳师范学院河南师范60.12 0.65 0.03 0.11 377 山东工商学院山东财经60.12 0.45 0.18 0.12 377 上海电力学院上海理工60.12 0.51 0.16 0.13 377 上海对外贸易学院上海财经60.12 0.26 0.36 0.14 377 沈阳理工大学辽宁理工60.12 0.19 0.46 0.11 377 信阳师范学院河南师范60.12 0.21 0.42 0.10 388 大理学院云南综合60.11 0.42 0.15 0.11 388 大连外国语学院辽宁语言60.11 0.11 0.50 0.11 388 广东海洋大学广东农林60.11 0.35 0.28 0.02 388 贵阳中医学院贵州医药60.11 0.32 0.30 0.04 388 桂林医学院广西医药60.11 0.49 0.15 0.00 388 黑龙江科技学院黑龙江理工60.11 0.16 0.45 0.00 388 南京审计学院江苏财经60.11 0.45 0.13 0.20 388 泰山医学院山东医药60.11 0.29 0.30 0.09 388 西安邮电大学陕西理工60.11 0.37 0.22 0.07 388 西藏藏医学院西藏医药60.11 0.60 0.06 0.00 388 新疆财经大学新疆财经60.11 0.25 0.36 0.10 399 安庆师范学院安徽师范60.10 0.19 0.17 0.55 399 蚌埠医学院安徽医药60.10 0.22 0.37 0.00名次学校名称所在地区类型总分科学研究人才培养综合声誉399 北京农学院北京农林60.10 0.30 0.24 0.12 399 大连海洋大学辽宁农林60.10 0.27 0.32 0.00 399 阜阳师范学院安徽师范60.10 0.19 0.23 0.41 399 河北工程大学河北理工60.10 0.19 0.38 0.09399 湖北民族学院湖北民族60.10 0.27 0.25 0.12 399 兰州商学院甘肃财经60.10 0.15 0.38 0.11 399 辽宁工业大学辽宁理工60.10 0.24 0.37 0.00 399 临沂大学山东师范60.10 0.40 0.03 0.41 399 陕西中医学院陕西医药60.10 0.29 0.26 0.06 399 商丘师范学院河南师范60.10 0.52 0.03 0.07 399 上海应用技术学院上海理工60.10 0.47 0.09 0.06 399 西安外国语大学陕西语言60.10 0.13 0.44 0.00 399 云南中医学院云南医药60.10 0.30 0.28 0.07399 郑州航空工业管理学院河南财经60.10 0.16 0.37 0.08399 重庆文理学院重庆综合60.10 0.45 0.09 0.10 416 北京服装学院北京理工60.09 0.06 0.32 0.31 416 滨州医学院山东医药60.09 0.25 0.24 0.10 416 成都信息工程学院四川理工60.09 0.22 0.23 0.13 416 海南医学院海南医药60.09 0.45 0.03 0.14 416 河南科技学院河南师范60.09 0.35 0.12 0.06 416 湖南理工学院湖南理工60.09 0.29 0.21 0.05 416 湖南文理学院湖南综合60.09 0.15 0.35 0.07 416 吉林建筑工程学院吉林理工60.09 0.30 0.21 0.00 416 江汉大学湖北综合60.09 0.41 0.03 0.25 416 昆明学院云南综合60.09 0.17 0.01 0.92 416 皖南医学院安徽医药60.09 0.17 0.30 0.07 427 长春师范学院吉林师范60.08 0.26 0.15 0.10 427 湖北经济学院湖北财经60.08 0.21 0.14 0.23 427 江苏技术师范学院江苏师范60.08 0.43 0.03 0.07 427 江西科技师范大学江西师范60.08 0.32 0.12 0.00 427 井冈山大学江西综合60.08 0.37 0.05 0.13 427 丽水学院浙江师范60.08 0.43 0.00 0.06 427 宁波工程学院浙江理工60.08 0.41 0.01 0.09 427 石家庄经济学院河北财经60.08 0.07 0.35 0.07 427 天津外国语大学天津语言60.08 0.09 0.38 0.00427 天津职业技术师范大学天津师范60.08 0.12 0.32 0.00427 漳州师范学院福建师范60.08 0.21 0.20 0.07 438 北京印刷学院北京理工60.07 0.12 0.21 0.17 438 常州工学院江苏理工60.07 0.36 0.01 0.06 438 川北医学院四川医药60.07 0.27 0.08 0.08 438 甘肃政法学院甘肃政法60.07 0.26 0.12 0.07 438 广西财经学院广西财经60.07 0.34 0.03 0.10 438 衡阳师范学院湖南师范60.07 0.34 0.09 0.01 438 淮阴师范学院江苏师范60.07 0.27 0.10 0.07438 嘉兴学院浙江综合60.07 0.25 0.10 0.13 438 嘉应学院广东综合60.07 0.22 0.09 0.24 438 乐山师范学院四川师范60.07 0.06 0.28 0.10 438 内蒙古财经大学内蒙古财经60.07 0.27 0.12 0.05 438 西安财经学院陕西财经60.07 0.18 0.19 0.11 438 仲恺农业工程学院广东农林60.07 0.29 0.09 0.00 438 重庆科技学院重庆理工60.07 0.32 0.03 0.11 438 重庆三峡学院重庆综合60.07 0.14 0.01 0.70 453 安阳师范学院河南师范60.06 0.29 0.03 0.05 453 常熟理工学院江苏理工60.06 0.31 0.03 0.06 453 合肥师范学院安徽师范60.06 0.21 0.16 0.00 453 湖北师范学院湖北师范60.06 0.16 0.18 0.09 453 九江学院江西综合60.06 0.22 0.06 0.13 453 南京工程学院江苏理工60.06 0.10 0.19 0.08 453 山西中医学院山西医药60.06 0.30 0.01 0.07 453 上海金融学院上海财经60.06 0.21 0.10 0.12 453 邵阳学院湖南综合60.06 0.14 0.17 0.05 453 皖西学院安徽师范60.06 0.16 0.18 0.04 453 五邑大学广东综合60.06 0.02 0.25 0.11 453 盐城师范学院江苏师范60.06 0.26 0.04 0.06 453 伊犁师范学院新疆师范60.06 0.26 0.06 0.00 453 浙江科技学院浙江理工60.06 0.26 0.04 0.10 467 东莞理工学院广东理工60.05 0.19 0.01 0.31 467 福建工程学院福建理工60.05 0.20 0.04 0.12 467 赣南医学院江西医药60.05 0.22 0.03 0.05 467 广东金融学院广东财经60.05 0.11 0.09 0.23 467 湖南科技学院湖南综合60.05 0.10 0.19 0.00 467 金陵科技学院江苏理工60.05 0.07 0.17 0.09 467 南阳师范学院河南师范60.05 0.26 0.03 0.04 467 陕西理工学院陕西理工60.05 0.16 0.09 0.05 467 上海第二工业大学上海理工60.05 0.13 0.12 0.06 467 四川理工学院四川理工60.05 0.04 0.21 0.08 467 天津农学院天津农林60.05 0.16 0.09 0.06 467 天水师范学院甘肃师范60.05 0.23 0.03 0.04 467 厦门理工学院福建理工60.05 0.26 0.01 0.11 467 湘南学院湖南综合60.05 0.09 0.18 0.08 467 浙江万里学院浙江理工60.05 0.20 0.07 0.13 482 宝鸡文理学院陕西师范60.04 0.12 0.09 0.00 482 北京电子科技学院北京理工60.04 0.11 0.10 0.00 482 北京石油化工学院北京理工60.04 0.17 0.04 0.05 482 长江师范学院重庆师范60.04 0.20 0.01 0.05 482 长沙学院湖南理工60.04 0.17 0.01 0.06482 广东技术师范学院广东师范60.04 0.10 0.09 0.11482 贵阳学院贵州综合60.04 0.14 0.01 0.26482 河西学院甘肃综合60.04 0.15 0.09 0.02482 红河学院云南综合60.04 0.21 0.01 0.00482 湖南城市学院湖南综合60.04 0.04 0.19 0.01482 湖南工程学院湖南理工60.04 0.21 0.01 0.06482 湖南人文科技学院湖南综合60.04 0.11 0.10 0.00482 怀化学院湖南综合60.04 0.11 0.13 0.00482 惠州学院广东综合60.04 0.07 0.01 0.42482 济宁医学院山东医药60.04 0.05 0.14 0.11482 喀什师范学院新疆师范60.04 0.15 0.06 0.00482 兰州城市学院甘肃综合60.04 0.22 0.00 0.06482 绵阳师范学院四川师范60.04 0.09 0.16 0.02482 牡丹江师范学院黑龙江师范60.04 0.06 0.17 0.00名次学校名称所在地区类型总分科学研究人才培养综合声誉482 南昌工程学院江西理工60.04 0.20 0.01 0.01 482 曲靖师范学院云南师范60.04 0.24 0.01 0.00 482 山西大同大学山西综合60.04 0.16 0.04 0.09 482 上海立信会计学院上海财经60.04 0.19 0.03 0.08 482 韶关学院广东综合60.04 0.19 0.01 0.07 482 沈阳医学院辽宁医药60.04 0.05 0.13 0.13 482 台州学院浙江综合60.04 0.13 0.06 0.06 482 右江民族医学院广西医药60.04 0.21 0.00 0.00 482 湛江师范学院广东师范60.04 0.07 0.10 0.08 482 中国劳动关系学院北京政法60.04 0.16 0.03 0.12 511 安康学院陕西综合60.03 0.07 0.09 0.00 511 北华航天工业学院河北理工60.03 0.02 0.17 0.00 511 北京物资学院北京财经60.03 0.07 0.09 0.11 511 长春工程学院吉林理工60.03 0.10 0.03 0.06 511 成都医学院四川医药60.03 0.17 0.00 0.06 511 赤峰学院内蒙古综合60.03 0.16 0.01 0.00 511 德州学院山东综合60.03 0.05 0.09 0.15 511 佛山科学技术学院广东综合60.03 0.17 0.03 0.00 511 甘肃民族师范学院甘肃师范60.03 0.14 0.01 0.00 511 贵州师范学院贵州师范60.03 0.15 0.00 0.00 511 合肥学院安徽理工60.03 0.02 0.06 0.22 511 湖北科技学院湖北综合60.03 0.10 0.08 0.00 511 湖北文理学院湖北综合60.03 0.14 0.03 0.00 511 淮海工学院江苏理工60.03 0.14 0.04 0.05 511 淮阴工学院江苏理工60.03 0.12 0.03 0.00 511 黄冈师范学院湖北师范60.03 0.13 0.04 0.01511 吉林医药学院吉林医药60.03 0.07 0.09 0.00 511 闽江学院福建理工60.03 0.11 0.03 0.14 511 南京晓庄学院江苏师范60.03 0.11 0.01 0.11 511 山东交通学院山东理工60.03 0.10 0.03 0.10 511 上海电机学院上海理工60.03 0.02 0.10 0.05 511 上海政法学院上海政法60.03 0.10 0.03 0.15 511 石家庄学院河北综合60.03 0.16 0.03 0.04 511 太原师范学院山西师范60.03 0.10 0.03 0.11 511 铜陵学院安徽财经60.03 0.14 0.03 0.00 511 潍坊学院山东综合60.03 0.09 0.03 0.13 511 渭南师范学院陕西师范60.03 0.09 0.09 0.00 511 西昌学院四川综合60.03 0.04 0.09 0.05 511 盐城工学院江苏理工60.03 0.15 0.04 0.04 511 宜宾学院四川综合60.03 0.14 0.00 0.11 511 玉林师范学院广西师范60.03 0.20 0.00 0.00 511 运城学院山西综合60.03 0.05 0.10 0.00511 中国民用航空飞行学院四川理工60.03 0.09 0.06 0.02511 中国刑事警察学院辽宁政法60.03 0.00 0.13 0.09 511 中华女子学院北京语言60.03 0.07 0.05 0.15 546 安徽科技学院安徽师范60.02 0.07 0.03 0.00 546 安顺学院贵州师范60.02 0.09 0.00 0.00 546 百色学院广西综合60.02 0.12 0.00 0.00 546 毕节学院贵州综合60.02 0.07 0.00 0.07 546 滨州学院山东综合60.02 0.07 0.00 0.08 546 长春大学吉林综合60.02 0.00 0.03 0.21 546 长治医学院山西医药60.02 0.02 0.07 0.01 546 成都学院四川综合60.02 0.10 0.03 0.00 546 承德医学院河北医药60.02 0.00 0.10 0.00 546 大庆师范学院黑龙江师范60.02 0.11 0.01 0.00 546 韩山师范学院广东师范60.02 0.07 0.03 0.00 546 河北北方学院河北医药60.02 0.02 0.11 0.00 546 河北科技师范学院河北师范60.02 0.05 0.08 0.04 546 河池学院广西综合60.02 0.11 0.01 0.00 546 湖北理工学院湖北理工60.02 0.07 0.01 0.00 546 湖北汽车工业学院湖北理工60.02 0.04 0.04 0.04 546 湖南第一师范学院湖南师范60.02 0.09 0.01 0.00 546 淮南师范学院安徽师范60.02 0.07 0.01 0.00 546 吉林农业科技学院吉林农林60.02 0.00 0.09 0.00 546 集宁师范学院内蒙古师范60.02 0.02 0.08 0.00 546 晋中学院山西师范60.02 0.00 0.09 0.01 546 凯里学院贵州师范60.02 0.09 0.00 0.03546 廊坊师范学院河北师范60.02 0.02 0.09 0.00 546 陇东学院甘肃综合60.02 0.10 0.01 0.00 546 牡丹江医学院黑龙江医药60.02 0.12 0.01 0.00 546 齐齐哈尔医学院黑龙江医药60.02 0.12 0.01 0.00 546 黔南民族师范学院贵州师范60.02 0.07 0.01 0.00 546 泉州师范学院福建师范60.02 0.07 0.03 0.07 546 上海海关学院上海政法60.02 0.04 0.03 0.07 546 上饶师范学院江西师范60.02 0.11 0.03 0.00 546 沈阳工程学院辽宁理工60.02 0.11 0.01 0.00 546 四川文理学院四川综合60.02 0.04 0.08 0.00 546 宿州学院安徽师范60.02 0.12 0.01 0.00 546 通化师范学院吉林师范60.02 0.07 0.03 0.00 546 西安文理学院陕西综合60.02 0.10 0.00 0.06 546 西安医学院陕西医药60.02 0.05 0.08 0.00 546 徐州工程学院江苏理工60.02 0.09 0.03 0.04 546 许昌学院河南师范60.02 0.10 0.01 0.04 546 宜春学院江西综合60.02 0.05 0.06 0.07 546 玉溪师范学院云南师范60.02 0.09 0.01 0.00 546 云南警官学院云南政法60.02 0.09 0.01 0.00 546 肇庆学院广东综合60.02 0.09 0.01 0.05546 中国人民武装警察部队学院河北政法60.02 0.02 0.04 0.07546 遵义师范学院贵州师范60.02 0.14 0.00 0.00 590 安阳工学院河南理工60.01 0.06 0.00 0.00 590 鞍山师范学院辽宁师范60.01 0.06 0.00 0.04 590 白城师范学院吉林师范60.01 0.04 0.03 0.00 590 保山学院云南综合60.01 0.04 0.00 0.00 590 北京警察学院北京政法60.01 0.00 0.08 0.00 590 昌吉学院新疆综合60.01 0.06 0.00 0.00 590 长治学院山西师范60.01 0.06 0.01 0.00 590 巢湖学院安徽师范60.01 0.06 0.01 0.00 590 成都工业学院四川理工60.01 0.00 0.08 0.00 590 池州学院安徽综合60.01 0.06 0.01 0.00 590 滁州学院安徽师范60.01 0.02 0.01 0.07 590 楚雄师范学院云南师范60.01 0.06 0.01 0.00 590 防灾科技学院河北理工60.01 0.02 0.03 0.00 590 广东石油化工学院广东综合60.01 0.05 0.01 0.00 590 广西民族师范学院广西师范60.01 0.04 0.00 0.00 590 哈尔滨学院黑龙江综合60.01 0.02 0.01 0.04 590 河北金融学院河北财经60.01 0.04 0.01 0.00 590 河南工程学院河南理工60.01 0.02 0.01 0.00 590 菏泽学院山东综合60.01 0.05 0.00 0.06590 贺州学院广西综合60.01 0.06 0.00 0.00 590 黑河学院黑龙江综合60.01 0.04 0.03 0.00 590 呼和浩特民族学院内蒙古综合60.01 0.04 0.00 0.00 590 呼伦贝尔学院内蒙古综合60.01 0.06 0.01 0.00 590 湖北工程学院湖北综合60.01 0.00 0.04 0.00 590 湖北警官学院湖北政法60.01 0.02 0.01 0.05 590 湖北医药学院湖北医药60.01 0.05 0.03 0.00 590 湖南财政经济学院湖南财经60.01 0.06 0.00 0.00 590 湖南工学院湖南理工60.01 0.05 0.01 0.00 590 华北科技学院河北理工60.01 0.02 0.04 0.00 590 黄淮学院河南师范60.01 0.02 0.01 0.05 590 黄山学院安徽综合60.01 0.00 0.03 0.04 590 吉林工商学院吉林财经60.01 0.00 0.05 0.00 590 济宁学院山东综合60.01 0.02 0.00 0.07 590 江苏警官学院江苏政法60.01 0.00 0.03 0.04 590 六盘水师范学院贵州师范60.01 0.04 0.00 0.00 590 洛阳理工学院河南理工60.01 0.05 0.00 0.07 590 内江师范学院四川师范60.01 0.04 0.00 0.01 590 南阳理工学院河南理工60.01 0.05 0.00 0.00 590 攀枝花学院四川综合60.01 0.02 0.01 0.00 590 莆田学院福建综合60.01 0.02 0.00 0.07 590 齐鲁师范学院山东师范60.01 0.06 0.00 0.00 590 钦州学院广西综合60.01 0.07 0.00 0.00 590 琼州学院海南综合60.01 0.02 0.00 0.09 590 衢州学院浙江理工60.01 0.00 0.00 0.11 590 三明学院福建综合60.01 0.02 0.01 0.03 590 山东警察学院山东政法60.01 0.04 0.00 0.00 590 上海商学院上海财经60.01 0.02 0.01 0.10 590 四川警察学院四川政法60.01 0.04 0.02 0.05 590 四川民族学院四川民族60.01 0.04 0.00 0.00 590 泰山学院山东综合60.01 0.05 0.00 0.09 590 铜仁学院贵州综合60.01 0.04 0.00 0.00 590 文山学院云南师范60.01 0.04 0.00 0.00 590 梧州学院广西综合60.01 0.04 0.03 0.00 590 武夷学院福建师范60.01 0.04 0.01 0.05 590 咸阳师范学院陕西师范60.01 0.09 0.00 0.00 590 忻州师范学院山西师范60.01 0.00 0.04 0.00 590 兴义民族师范学院贵州师范60.01 0.04 0.00 0.00 590 邢台学院河北师范60.01 0.04 0.01 0.04 590 枣庄学院山东综合60.01 0.05 0.00 0.05 590 浙江警察学院浙江政法60.01 0.04 0.01 0.05 590 浙江外国语学院浙江语言60.01 0.07 0.00 0.00590 郑州师范学院河南师范60.01 0.04 0.00 0.00 590 中央司法警官学院河北政法60.01 0.04 0.04 0.00 590 周口师范学院河南师范60.01 0.05 0.01 0.04 654 蚌埠学院安徽理工60.00 0.00 0.00 0.00 654 保定学院河北师范60.00 0.00 0.00 0.00 654 沧州师范学院河北师范60.00 0.00 0.00 0.00 654 成都师范学院四川师范60.00 0.00 0.00 0.00 654 福建江夏学院福建综合60.00 0.00 0.00 0.00 654 福建警察学院福建政法60.00 0.00 0.01 0.00 654 公安海警学院浙江政法60.00 0.00 0.00 0.00 654 广东第二师范学院广东师范60.00 0.02 0.00 0.00 654 广东警官学院广东政法60.00 0.00 0.01 0.00 654 桂林航天工业学院广西理工60.00 0.00 0.00 0.00 654 哈尔滨金融学院黑龙江财经60.00 0.00 0.00 0.00 654 邯郸学院河北师范60.00 0.00 0.01 0.00 654 河北建筑工程学院河北理工60.00 0.00 0.03 0.00 654 河北民族师范学院河北师范60.00 0.00 0.00 0.00 654 河南城建学院河南理工60.00 0.00 0.00 0.00 654 河南警察学院河南政法60.00 0.00 0.00 0.00 654 河套学院内蒙古综合60.00 0.00 0.00 0.00 654 黑龙江工程学院黑龙江理工60.00 0.00 0.01 0.00 654 衡水学院河北师范60.00 0.02 0.00 0.00 654 湖北第二师范学院湖北师范60.00 0.00 0.00 0.00 654 湖南警察学院湖南政法60.00 0.00 0.00 0.00 654 湖南女子学院湖南语言60.00 0.00 0.00 0.00654 吉林工程技术师范学院吉林师范60.00 0.00 0.03 0.00654 吉林警察学院吉林政法60.00 0.00 0.00 0.00 654 江西警察学院江西政法60.00 0.00 0.00 0.00 654 荆楚理工学院湖北理工60.00 0.00 0.00 0.00 654 兰州工业学院甘肃理工60.00 0.00 0.00 0.00 654 辽东学院辽宁财经60.00 0.02 0.00 0.00 654 辽宁科技学院辽宁理工60.00 0.00 0.00 0.00 654 龙岩学院福建师范60.00 0.00 0.01 0.03 654 吕梁学院山西综合60.00 0.00 0.00 0.00 654 南京森林警察学院江苏政法60.00 0.00 0.00 0.00 654 宁德师范学院福建师范60.00 0.00 0.00 0.00 654 宁夏师范学院宁夏师范60.00 0.00 0.01 0.00 654 平顶山学院河南师范60.00 0.00 0.00 0.07 654 普洱学院云南师范60.00 0.00 0.00 0.00 654 山东女子学院山东综合60.00 0.00 0.00 0.00 654 山东青年政治学院山东政法60.00 0.00 0.00 0.00654 山东政法学院山东政法60.00 0.02 0.00 0.00 654 陕西学前师范学院陕西师范60.00 0.00 0.00 0.00 654 商洛学院陕西师范60.00 0.00 0.00 0.00 654 首钢工学院北京理工60.00 0.00 0.00 0.00 654 绥化学院黑龙江综合60.00 0.00 0.01 0.00 654 太原工业学院山西理工60.00 0.00 0.00 0.00 654 唐山师范学院河北师范60.00 0.00 0.00 0.04 654 唐山学院河北理工60.00 0.00 0.00 0.00 654 西安航空学院陕西理工60.00 0.00 0.00 0.00 654 新疆工程学院新疆理工60.00 0.00 0.00 0.00 654 新疆警察学院新疆师范60.00 0.00 0.00 0.00 654 新乡学院河南师范60.00 0.00 0.00 0.00 654 新余学院江西综合60.00 0.00 0.00 0.00 654 榆林学院陕西师范60.00 0.00 0.00 0.04 654 昭通学院云南师范60.00 0.00 0.00 0.00 654 重庆第二师范学院重庆师范60.00 0.00 0.00 0.00 654 重庆警察学院重庆政法60.00 0.00 0.00 0.00。
中国好书推荐排行榜2013中国好书
本报北京4月23日电23日晚,2013 “中国好书”颁奖盛典在央视综合频道的黄金时间播出,《带灯》《大数据时代》《站在两个世界的边缘》《改革是中国最大的红利》《我爱平底锅》等25部年度优秀图书正式发布。
在颁奖盛典的“我们的故乡”“我们的时代” “我们的亲情”“我们的国家”“我们的未来”五个篇章中,作家王蒙、贾平凹、钱文忠,经济学家厉以宁、高尚全,美术家潘公凯等知名人士,以演讲或访谈的形式,对获奖图书做了热情洋溢的分享和推介。
2013年“中国好书”评选活动由中国图书评论学会主办,旨在通过好书推介传递正能量,推动和引导全民阅读。
此次参选图书共计562种,均为2013年出版, 主要来源为:全国主要媒体发布的2013年好书排行榜入榜图书及重点推荐的
2013年优秀图书,全国重点出版社申报的印数为4万册以上的精品畅销图书,
以及知名书评人推荐的优秀图书。
25种入围图书的评选标准为:非学术性的、切合大众读者工作和生活中阅读需求的人文社科类精品图书;能够反映当今社会历史和时代进程中的重要发展变化、促进人们思想观念重要变革、帮助读者正确认识社会生活、紧随时代前进步伐的图书;积极向上、感人至深、陶冶情操、传达正能量、并具有较高艺术水准、给人以较高审美享受的文学艺术类图书;传播现代科学知识、培养科学精神、能够指导读者建立健康科学的生活方式的科普生活类图书;有助于培养少年儿童
树立正确积极的人生观、世界观、价值观的优秀少儿读物;具有较大社会影响力的精品畅销图书。
据悉,中国图书评论学会今后每年都将与中央电视台合作,推出“年度好书” 颁奖盛典。
中国好书2013年榜单2013年,中国文学迎来了一片繁荣的春天。
在这一年里,许多优秀的作品涌现出来,为中国文学增添了新的光彩。
下面,我将为大家介绍一些2013年中国好书的榜单。
首先,我们来看看小说类的好书。
2013年,韩寒的《后悔药》成为了一部备受瞩目的作品。
这本小说以幽默的笔调讲述了一个年轻人的成长故事,引发了广大读者的共鸣。
同时,王小波的《黄金时代》也是一部不可忽视的好书。
这本小说以独特的叙事方式展现了一个女性的生活轨迹,深入探讨了人性的复杂性和社会的变迁。
除了小说,散文也是2013年中国好书的重要组成部分。
在这一年里,余秋雨的《文化苦旅》获得了广泛的赞誉。
这本书以作者的亲身经历为基础,通过对中国传统文化的深入研究和思考,探讨了文化的价值和意义。
同时,王朔的《王朔散文集》也是一部备受关注的好书。
这本书以作者独特的视角和尖锐的笔触,揭示了社会的丑陋和人性的扭曲。
此外,2013年中国好书榜单上还有一些其他类型的作品。
比如,李开复的《创新者的窘境》是一本关于科技创新的好书。
这本书通过对科技创新的案例分析和思考,探讨了创新的困境和机遇。
同时,余华的《活着》也是一部备受赞誉的好书。
这本小说以一个普通农民的生活经历为背景,通过对人生的思考和对命运的抗争,展现了人性的伟大和生命的意义。
总的来说,2013年中国好书榜单上的作品涵盖了小说、散文和其他类型的作品,内容丰富多样,思想深刻。
这些作品不仅在文学上具有独特的价值,也为读者提供了对社会、人性和生命的深入思考。
它们的出现,不仅丰富了中国文学的宝库,也为读者带来了阅读的乐趣和启发。
在今后的岁月里,我们期待着更多优秀的作品涌现出来,为中国文学增添新的辉煌。
无论是小说、散文还是其他类型的作品,只要它们能够引发读者的共鸣,传递真挚的情感和深刻的思考,就能够成为中国好书的一部分。
让我们一起期待,中国好书的榜单能够越来越长,为我们的阅读生活带来更多的精彩和惊喜。
2013年中国大学重要科学和技术奖励排行榜100强国家科技奖励是我国科学技术成就的最高展示、综合国力的重要体现,反映了中国科研成果促进经济和社会发展的能效,以及科技成果对于国家崛起、民族复兴的重大价值。
为扭转目前我国科教界急功近利和重学轻术的思想,纠正学术研究强调论文数量而忽视质量和实践应用等问题,引导中国大学重视科研对国家、经济与社会的贡献。
2000年以来我国大学作为第一完成单位获得的国家自然科学奖和国家技术发明奖(通用项目)二等奖以上、国家科学技术进步奖(通用项目)二等奖以上的奖励、中国专利奖金奖和中国标准创新贡献奖一等奖等对我国科技发展贡献巨大的“国家级重大科技奖励”,并将各类奖励成果用模糊数学法归一处理,依此发布2013中国大学科技奖励排行榜,作为衡量2000年以来我国大学科技贡献能力的重要尺度和反映大学知识创新、技术创新与成果转化能力的重要标志。
中国科学院大学获国家科技奖励最多,对国家科技进步与发展贡献最大报告显示,2000年以来,中国科学院大学(简称国科大)获得国家级科学技术奖励成果最多,高达285项,雄居中国校友会网2013中国大学科技奖励排行榜榜首,遥遥领先于其他大学。
清华大学有92项成果获奖,位居第二;上海交通大学有59项,名列第三;浙江大学有53项,居第四;北京大学有45项,列第五;华中科技大学和西安交通大学各有36项,并列第六;中南大学有35项,居第八;北京协和医学院有32项,名列第九;复旦大学有30项,位居第十。
其中,按照中国科学院大学官方的介绍,将中科院各院所的科学成果等统一按中国科学院大学进行统计。
2013中国大学科技奖励排行榜前二十的其他大学依次是中国农业大学、南京大学、吉林大学、哈尔滨工业大学、天津大学、武汉大学、中国矿业大学、湖南大学、中山大学、四川大学和大连理工大学等院校。
2000年以来,获国家级科技奖励成果10项以上的高校有41所。
2013年中国大学重要科学和技术奖励排行榜100强。
2013中国大学文学B级以上学校名单(B+级以下相同等级排名不分前后)排名等级校名1 A++ 北京大学2 A++ 复旦大学3 A++ 南京大学4 A++ 中国人民大学5 A++ 北京师范大学6 A++ 南开大学7 A++ 武汉大学8 A++ 四川大学9 A++ 浙江大学10 A++ 山东大学11 A++ 华中师范大学12 A++ 中山大学13 A++ 广东外语外贸大学14 A+ 上海外国语大学15 A+ 北京外国语大学16 A+ 南京师范大学17 A+ 暨南大学18 A+ 中国传媒大学19 A+ 华东师范大学20 A+ 清华大学21 A+ 黑龙江大学22 A+ 湖南师范大学23 A+ 河南大学24 A+ 北京语言大学25 A+ 浙江师范大学26 A+ 上海交通大学27 A+ 东北师范大学28 A+ 厦门大学29 A+ 上海师范大学30 A+ 陕西师范大学31 A+ 西南大学32 A+ 四川外语学院33 A+ 江苏师范大学34 A 吉林大学35 A 华中科技大学36 A 首都师范大学37 A 上海大学38 A 苏州大学39 A 郑州大学40 A 河北大学41 A 山西大学43 A 福建师范大学44 A 山东师范大学45 A 浙江工商大学46 A 西北师范大学47 A 西北大学48 A 西安外国语大学49 A 安徽大学50 A 中南大学51 A 华南师范大学52 A 深圳大学53 A 扬州大学54 A 中央民族大学55 A 湘潭大学56 A 兰州大学57 A 青岛大学58 A 辽宁师范大学59 A 南昌大学60 A 同济大学61 A 广西师范大学62 A 北京第二外国语学院63 A 安徽师范大学64 A 绍兴文理学院65 A 曲阜师范大学B+ 四川师范大学B+ 对外经济贸易大学B+ 重庆大学B+ 华南理工大学B+ 湖州师范学院B+ 江西师范大学B+ 燕山大学B+ 河南师范大学B+ 湖南大学B+ 鲁东大学B+ 杭州师范大学B+ 广州大学B+ 江南大学B+ 广西大学B+ 北京航空航天大学B+ 新疆师范大学B+ 西安交通大学B+ 聊城大学B+ 大连外国语学院B+ 内蒙古师范大学B+ 长安大学B+ 广东商学院B+ 东南大学B+ 沈阳师范大学B+ 哈尔滨工业大学B+ 新疆大学B+ 天津大学B+ 哈尔滨师范大学B+ 河北师范大学B+ 汕头大学B+ 辽宁大学B+ 上海财经大学B+ 中南民族大学B+ 天津师范大学B+ 西华师范大学B+ 南通大学B+ 中国海洋大学B+ 浙江传媒学院B+ 云南大学B+ 南京信息工程大学B+ 湖南科技大学B+ 浙江工业大学B+ 湖北大学B+ 长沙理工大学B+ 电子科技大学B+ 南京航空航天大学B+ 湛江师范学院B+ 国际关系学院B+ 上海理工大学B+ 湖南工业大学B+ 浙江财经学院B+ 江苏大学B+ 东北大学B+ 广西民族大学B+ 云南师范大学B+ 武汉理工大学B+ 上海对外贸易学院B+ 西北民族大学B+ 宁夏大学B+ 重庆师范大学B+ 吉首大学B+ 淮阴师范学院B+ 烟台大学B 山西师范大学B 南阳师范学院B 中国青年政治学院B 北京科技大学B 济南大学B 南京财经大学B 西南交通大学B 西南民族大学B 广东技术师范学院B 中南财经政法大学B 浙江理工大学B 大连理工大学B 海南师范大学B 贵州师范大学B 江西财经大学B 上海海事大学B 宝鸡文理学院B 华东政法大学B 华南农业大学B 西安电子科技大学B 华侨大学B 河南理工大学B 湖南理工学院B 重庆邮电大学B 渤海大学B 南京晓庄学院B 韶关学院B 杭州电子科技大学B 衡阳师范学院B 重庆工商大学B 中国矿业大学B 阜阳师范学院B 云南民族大学B 福州大学B 西北农林科技大学B 长江大学B 广东工业大学B 中国政法大学B 三峡大学B 广西师范学院B 南京理工大学B 北京林业大学B 信阳师范学院B 北京交通大学B 洛阳师范学院B 常熟理工学院B 西南政法大学B 延边大学B 湖南农业大学B 河海大学B 安阳师范学院B 河南工业大学B 西藏民族学院B 乐山师范学院B 北京理工大学B 沈阳大学B 集美大学B 肇庆学院B 山东理工大学B 临沂大学B 青岛科技大学B 盐城师范学院。
2013中国大学著作奖排行榜
北京大学和国科大各获20项国家级著作奖,并居中国大学著作奖排行榜榜首
为了繁荣与发展出版事业,鼓励和表彰优秀图书的出版,促进图书出版业从数量规模型向质量效益型的转变,国家图书奖为了鼓励和表彰优秀图书的出版,国家新闻出版署决定设立“国家图书奖”,1993年首次评选。
2005年,在原“国家图书奖”基础上设立“中国出版政府奖”,旨在表彰和奖励国内新闻出版业优秀出版物、出版单位和个人。
中国出版政府奖目前是我国新闻出版领域的最高奖,是最具权威的国家级出版奖,获奖的图书是万里挑一、百里挑一,是优中选优,对推进中国的学术发展起到了不可替代的作用。
大学研究团队专家、桂林电子科技大学王凌峰副教授指出,2013中国大学著作奖排行榜是以我国高校作为第一完成单位获得的中国出版政府奖和国家图书奖的图书奖为数据基础统计得出,是衡量我国高校学术研究水平和学术著作创作能力的重要尺度之一,并率先将将“国家级著作奖”纳入中国大学评价中,以鼓励高校创作更多优秀的学术著作。
报告显示,1993年以来,北京大学和中国科学院大学(简称国科大)各获20项国家图书奖和中国出版政府奖图书奖,并列2013中国大学著作奖排行榜榜首,体现出较高的学术研究水平。
复旦大学有7项获奖,居第三;北京师范大学有6项,名列第四;南京大学、四川大学和华东师范大学各有5项获奖,并列第五;武汉大学有4项,居第八;浙江大学、中国人民大学、北京协和医学院和中央美术学院各有3项获奖,并列第九。
其中,按照中国科学院大学官方的介绍,将中科院各院所的科学成果等统一按中国科学院大学进行统计。
名列2013中国大学著作奖排行榜前二十的其他大学依次是清华大学、中南大学、华中师范大学、中央民族大学、首都师范大学、中国美术学院、上海交通大学、吉林大学、南开大学、山东大学、东南大学、中国农业大学、中国地质大学和首都医科大学等院校;中国校友会网大学研究团队专家、桂林电子科技大学王凌峰副教授指出,上榜高校院校均是我国学术研究水平和学术著作创作能力较高的大学。
2013中国大学著作奖排行榜
名
次
学校名称
所在地
区
类
型
2013大学排名著作奖1 北京大学北京
综
合
1 20
中国科学院大学北京
工
- 20 3 复旦大学上海
综
合
3 7
4 北京师范大学北京
师
范
16 6
5
南京大学江苏
综
合
6 5 四川大学四川
综
合
13 5 华东师范大学上海
师
范
26 5
8 武汉大学湖北
综
合
9 4
9
浙江大学浙江
综
合
4 3 中国人民大学北京
综
合
12 3 北京协和医学院北京
医
药
36 3 中央美术学院北京
艺
术
- 3
13
清华大学北京
理
工
2 2 中南大学湖南
综
合
19 2 华中师范大学湖北
师
范
41 2 中央民族大学北京
民
族
85 2 首都师范大学北京
师
范
108 2
中国美术学院浙江
术
- 2
19
上海交通大学上海
综
合
5 1
吉林大学吉林
综
合
8 1
南开大学天津
综
合
14 1
山东大学山东
综
合
15 1
东南大学江苏
综
合
21 1 中国农业大学北京
农
林
28 1 中国地质大学
湖北/北
京
理
工
39 1 首都医科大学北京
医
药
78 1 中南财经政法大
学
湖北
财
经
90 1 北京中医药大学北京
医
药
112 1 黑龙江大学黑龙江
综
合
113 1 山东农业大学山东
农
林
118 1 河北大学河北
综
合
124 1 北京外国语大学北京
语
言
125 1 安徽师范大学安徽
师
范
128 1
浙江师范大学浙江
133 1
范
综
143 1
湖北大学湖北
合
语
上海外国语大学上海
147 1
言
医
195 1
南京中医药大学江苏
药
师
内蒙古师范大学内蒙古
212 1
范
财
北京工商大学北京
239 1
经
医
292 1
江西中医学院江西
药
语
外交学院北京
296 1
言
师
贵州师范学院贵州
511 1
范
艺
南京艺术学院江苏
- 1
术
艺
- 1
上海音乐学院上海
术
PS:可能篇幅限制会导致无法显示过多文字或表格,因此给出原文网址,同时为了大家能获取更多的知识,特将收集整理的其余三十二类中国大学排行榜网址贴出以供参考:2013中国大学最好的艺术学专业排行榜
2013中国港澳台最佳大学排行榜
2013中国中南地区最佳大学排行榜100强
2013中国西南地区最佳大学排行榜100强
2013中国西北地区最佳大学排行榜100强
2013中国华东地区最佳大学排行榜100强
2013中国东北地区最佳大学排行榜100强
2013中国华北地区最佳大学排行榜100强
2013中国知名大学(三星级大学)
2013中国高水平大学(四星级大学)
2013中国一流大学排行榜(五星级大学)
2013中国顶尖大学排名(六星级大学)
2013中国最受高考状元青睐大学排行榜
2013中国大学教师水平排行榜100强
2013中国大学毕业生质量排行榜100强
2013中国最受媒体关注大学排行榜
2013中国大学社会科学奖励排行榜
2013中国大学Nature&Science论文排行榜2013中国大学著作奖排行榜
2013中国大学标准创新贡献奖排行榜
2013中国大学专利奖排行榜
2013中国大学十大科技进展排行榜
2013中国大学科技进步奖排行榜
2013中国大学技术发明奖排行榜
2013中国大学自然科学奖排行榜
2013中国造富大学排行榜100强
2013中国大学杰出人文社会科学家校友排行榜13中国大学院士校友排行榜
2013中国大学杰出政要校友排行榜
2013中国大学杰出校友排行榜出炉
2013中国研究型大学排名
2013中国大学分类标准及星级排名评价体系。