《幂函数》教学设计
- 格式:doc
- 大小:117.00 KB
- 文档页数:7
幂函数教学设计幂函数是初等函数的一种,是指以自然数为指数的函数。
其函数式可以表示为y=x^n,其中x为自变量,n为常数指数,y为函数的值。
以下是五个优秀的幂函数教学设计:1.教学目标:通过本节课的学习,学生将掌握幂函数的概念、性质和图像。
教学过程:(1)导入环节:通过提问引入幂函数的概念,如何用自然数表示指数。
(2)基础知识讲解:介绍幂函数的定义、性质和图像特点。
(3)解答问题:让学生通过例题解答,巩固对幂函数的理解。
(4)实例操作:以实际问题为背景,让学生应用幂函数解决实际问题。
(5)总结归纳:总结幂函数的特点和应用,并提醒学生注意幂函数与其他函数的区别。
2.教学目标:通过本节课的学习,学生将理解幂函数的增减性质和相关应用。
教学过程:(1)导入环节:通过展示两个幂函数的图像,让学生观察并讨论它们的变化趋势。
(2)基础知识讲解:讲解幂函数的增减性质,即正指数的幂函数递增,负指数的幂函数递减。
(3)实例分析:通过实例分析,揭示幂函数增减性质的应用,如求不等式的解等。
(4)实践操作:让学生通过练习题巩固对幂函数增减性质的理解和应用。
(5)拓展讨论:引导学生思考其他函数的增减性质,并与幂函数进行比较。
3.教学目标:通过本节课的学习,学生将学会化简幂函数表达式。
教学过程:(1)导入环节:通过提问引入化简幂函数表达式的概念和意义。
(2)基础知识讲解:介绍幂函数的化简规则和步骤,如指数相加相乘规则等。
(3)解答问题:通过例题解答,让学生掌握幂函数化简的方法和技巧。
(4)实例操练:让学生通过练习题巩固幂函数化简的能力。
(5)拓展应用:引导学生将化简幂函数应用到求导、积分等数学问题中。
4.教学目标:通过本节课的学习,学生将了解幂函数的特殊性质和图像变化规律。
教学过程:(1)导入环节:通过提问引入幂函数的特殊性质,如y=x^0、y=x^1等。
(2)基础知识讲解:介绍幂函数特殊性质的证明和图像变化规律。
(3)实例演示:通过示例演示,展示幂函数图像在特殊情况下的形态和变化特点。
《幂函数》教学设计本节内容为人教B版必修1第二章第1单元第3小节的内容,共1课时.一、教学内容分析幂函数是新课标教材新增的内容,本课时位于必修1第三章基本初等函数(Ⅰ)的第三节.幂函数是基本初等函数(Ⅰ)研究的最后一个函数,在指数函数和对数函数之后,幂函数的学习与探究过程可体现类比的学习方法,渗透分类讨论、数形结合的数学思想,培养归纳、概括的能力,并使学生进一步体会并掌握研究基本初等函数的一般思路与方法.二、教学目标设置知识与技能:了解幂函数的概念;会画简单幂函数的图象,并能根据图象得出这些函数的性质;了解幂函数随幂指数改变的性质变化情况.过程与方法:在探究幂函数性质的活动中,培养学生观察和归纳能力,培养学生数形结合的意识和思想.情感、态度与价值观:通过师生、生生彼此之间的讨论、互动,培养学生合作、交流、探究的意识品质,同时让学生在探索、解决问题过程中,获得学习的成就感.三、教学重点与难点重点:幂函数的概念、图像和性质.难点:将对幂函数图像的感性认识上升到理性认识,归纳概括出幂函数的性质.四、学生学情分析学生在初中已经掌握了一次函数、二次函数、正比例函数与反比例函数等几类基本初等函数,并且在高中阶段刚刚探究完指数函数与对数函数的图象与性质,基本掌握了研究函数的一般方法与过程.由于幂函数的情况比较复杂,学生在对图象共性的归纳与概括方面可能遇到困难.五、教学策略分析本节课采用探究式教学.在教学活动设计上,将教师引导和学生积极参与探究相结合,借助直观、快捷的多媒体信息技术,着力培养学生研究函数的能力,以及类比与归纳推理的思维能力.组织探究约10 分钟释疑归纳约10 分钟尝试练习约5 幂函数的定义分析1、强调幂的系数必须是12、必须是单变量x,且没有常数项3、与指数函数的区分判断下列函数是否为幂函数?举例xy4=,xy lg=,45xy=,0xy=结合几个幂函数的图像,填写幂函数具有的性质不同的幂函数定义域等性质相同吗?所有幂函数都在哪个象限有图象?过哪个定点?幂指数α>0时,幂函数都过哪点?在第一象限内单调性?图象有何区别?幂指数α<0时,第一象限内幂函数的单调性?图像有何特点?(看幻灯片上图像)幂指数α=0时,第一象限内,幂函数单调性?在第一象限内,函数图像的高低与幂指数取值有何规律?幂函数的性质(看幻灯片上图像)(1)所有的幂函数在(0,+∞)都有定义,并且图象都过点(1,1);(2)0>α时,幂函数的图象通过原点,并且在区间),0[+∞上是增函数.特别地,在第一象限:当1>α时,幂函数的图象下凸;当10<<α时,幂函数的图象上凸.(3)0<α时,幂函数的图象在区间),0(+∞上是减函数.在第一象限内,当x从右边趋近于原点时,图象在y轴右方无限地逼近y轴正半轴,当x趋向于∞+时,图象在x轴上方无限地逼近x轴正半轴.(4)0=α时,幂函数的图象不单调(5)在第一象限内,在直线x=1的右侧,幂指数越大,图象越高,在直线x=1左侧,幂指数越大,图象越低例1 比较下列两个代数式值的大小:(1)5.1)1(+a,5.1a(2)322)2(-+a,322-[例2]讨论函数32xy=的定义域、奇偶性,作出它的图象,并根据图象说明函数的增减性.能与之前的指数函数加以区分强化对幂函数形式理解的注意事项观察图象,体会幂函数的基本性质性质由函数的幂指数来决定激发学生的思维,并在新知探究的过程中自然形成一般方法的呈现,使学生易于领悟和接受.引导学生观察图象,归纳概括幂函数的的性质及图象变化规律.引导学生回顾讨论函数性质的方法,规范解题格式与步骤,先构造函数,再利用函数单调性增强学生对新知的应用能力,从而达到能力的转型和对知识理解的深化.当堂 检验 约10分钟 课堂 总结板书 设计课堂检测1.如图所示,曲线是幂函数αx y =在第一象限内的图象,已知α分别取1-,1,12,2四个值,则相应图象依次为: .2.在同一坐标系内,作出下列函数的图象,总结函数性质.54x y =,31-=x y .归纳总结:1、本节的知识内容;2、本节内容所蕴含的数学思想方法;3、应注意的问题.作业:教材110页习题3—3B 1、2、3学以致用,检查知识理解与掌握程度巩固训练 构建知识网络学生概括,教师补充、完善与强化教学目标本课先由几个实例引入,概念过渡自然,学生易于接受.引导学生从实例出发,类比指数函数的定义,观察、归纳、总结概括出幂函数的定义.在性质归纳上,用步步设问、课堂讨论、练习来加深理解.课堂活动注意面向全体,发挥学生的主体作用,引导学生积极地观察问题与分析问题,指导学生积极思维、主动获取知识,养成良好的学习习惯,并逐步学会独立提出问题、解决问题.不足之处:一是在学生考虑问题不严谨时,有些着急,缺乏耐心,在以后的教学中应加强这方面的改进;二是课堂评价更多关注于个人评价,而忽略了小组合作评价,评价方式也不够多样,这还有待于我在以后的教学中不断完善.课题 定义: 例题1性质: 例题2 投影幕。
《幂函数》教案3.3幂函数(1)教案【教学目标】【知识与技能】1.理解幂函数的概念.2.通过具体实例研究幂函数的图象和性质,并初步进行应用.【过程与方法】通过对幂函数的学习,使学生进一步熟练掌握研究函数的一般思想方法.【情感、态度价值观】1.进一步渗透数形结合、分类讨论的思想方法.2.体会幂函数的变化规律及蕴含其中的性质.3.通过引导学生主动参与作图、分析图象,培养学生的探索精神,并在研究函数变化的过程中渗透辩证唯物主义的观点.【重点难点】重点:通过六个具体的幂函数认识概念,研究性质,体会图象的变化规律.难点:画六个幂函数的图象并由图象概括幂函数的一般性质.【突破方式】教师引导学生动手作图、媒体演示多个幂函数图象,深化学生对图象的直观认识;观察幂函数图象,归纳幂函数的性质,加强学生对幂函数性质的理解和记忆.【教学策略】【教学顺序】复习引入,归纳定义,研究图象,归纳性质,应用性质.【教学方法与手段】1.采用师生互动的方式,在教师的引导下,学生通过思考、交流、讨论,理解幂函数的定义和性质,体验自主探索、合作交流的学习方式,充分发挥学生的积极性与主动性.2.利用投影仪及计算机辅助教学.超级链接到课件3.3幂函数(1)(个人独立制作)【教学过程】创设情境前面我们学习了函数定义,研究了函数的一般性质,并且研究了指数函数和对数函数.函数这个大家庭有很多成员,如一次函数、二次函数、反比例函数、指数函数、对数函数等.它们在数学中的都承担着各自的任务,每个成员又都有它们各自鲜活的个性.今天,我们利用研究指数函数、对数函数的研究方法,再来认识一位新成员.请大家看如下问题.(板书:.,,,,,12132x y x y x y x y x y )抽取这几个解析式结构上的共同特征:我们能够发现它们的右端都是幂的形式,并且底数是自变量x ,幂指数是常数. 也就是说,它们可以写成ax y 的形式,这种形式的函数就是幂函数.(板书课题:幂函数)探究新知幂函数的定义(形式定义)一般地,形如)(R x y的函数称为幂函数,其中是常数.自变量x 是幂的底数,换句话说,幂的底数是单变量x ,幂指数是个常数,幂的系数是1,符合上述形式的函数,就是幂函数.请同学们举出一个具体的幂函数.从引例和同学们刚才举的例子中,我们可以发现,幂指数可以是正数、负数,也可以是0.幂函数与指数函数,对数函数一样,都是基本初等函数. 课堂练习1.指出下列函数中的幂函数..,,,,5xy x y x y x x y xy 51222探究新知按照从特殊到一般的原则,我们先来研究几个具有代表意义的幂函数..,,,,,212132x y x y x y x y x y x y请同学们用描点法在平面直角坐标系中画出上述函数的图象.我们在前面的课程中已经研究过了函数y x 与2y x 的性质,它们的图象已经呈现在坐标纸中了,在这里,我们只画出余下四个函数的图象.(时间关系,分四组)根据手里作出的图象,以小组为单位对照函数图象,讨论以下四个问题:1.描点法画函数图象的步骤;(列表、描点、连线)2.互相检查函数图象的画法,图象是否一致;3.讨论在画图象过程中出现的问题;4.探究幂函数图象的变化规律,归纳幂函数的性质.通过刚才观察同学们作图,其中几个同学的图象特别规范,请看. 变化趋势. 首先可以很明显的看到,上述六个幂函数的图象都过同一个定点(1,1).从这些函数的图象我们可以看到,幂函数随着幂指数的取值不同,它们的性质和图象也存在着差异,请同学们根据这个表格,寻找这6个幂函数的共性?定义域不同,但有公共区间(0,+∞).为了更好地观察函数图象特征,总结幂函数的性质,我们把6个幂函数的图象画在同一平面直角坐标系中.(这是幂函数……的图象……)总结性质虽然这6个幂函数图象所分布的象限不同,但是我们还是不难发现它们共同的特征.这6个幂函数在(0,+∞)都有定义,图象都过点(1,1).注意到这6个幂函数在第一象限内的单调性的差异,我们来观察当0 时的函数图象,(演示几何画板,隐藏0 时图象)很明显,它们的图象除了过点(1,1)外,还过原点,并且在区间),0[ 上是增函数.再来观察当0 时的函数图象,(演示几何画板,显示0 时图象,隐藏0 时图象)幂函数在区间),0( 上是减函数.在第一象限内,当自变量x 取值从右边趋于0时,图象在y 轴右方无限地靠近y 轴,但不与y 轴相交,当自变量x 取值趋于时,图象在x 轴上方无限地靠近x 轴,但不与x 轴相交.演示画板,改变幂指数的值,观察函数图象的变化趋势,不难发现,所有幂函数在(0,+∞)都有定义,并且图象都过点(1,1);当幂指数0 时,幂函数都过原点,在),0[ 上是增函数;当幂指数0 时,在),0( 上是减函数,在第一象限内,当x 从右边趋向于0时,图象在y 轴右方无限地逼近y 轴,当x 趋于时,图象在x 轴上方无限地逼近x 轴.0 0在(0,+∞)有定义,图象过点(1,1);在),0[ 上是增函数在),0( 上是减函数图象过原点在第一象限内,当x 从右边趋向于0时,图象在y 轴右方无限地逼近y 轴,当x 趋于时,图象在x 轴上方无限地逼近x 轴.例题解析例1 比较下列两个代数式值的大小:.2,)2)(4(;,)1)(3(;)3(,)2)(2(;4.2,3.2)1(323225.15.123234343a a a分析:观察所给的两个代数式,都是幂的形式.又因为幂指数相同,而底数不同,所以想到要利用幂函数的性质解决此类问题.(1)解:考察幂函数43x y ,因为43x y 在(0,+∞)上单调递增,而且2.3<2.4,所以43434.23.2 .以下各题同理可解:.2)2)(4(;)1)(3(;)3()2)(2(323225.15.12323a a a例2 讨论函数32x y 的定义域、奇偶性,作出它的图象,并根据图象说明函数的单调性.解:要使3232x x y 有意义,x 可以取任意实数,故函数定义域为R .∵f (-x )=3232)(x x =f (x ),∴函数32x y 是偶函数; x1 2 3 4 … y x 01 1.59 2.08 2.52 …幂函数32x y 在[0,+)上单调递增,在(-∞,0)上单调递减.思考与讨论幂函数)(R x y,当,5,,3,1 (正奇数)时,函数有哪些性质?(演示画板)定义域为R ,值域为R ,是奇函数,在(-∞,+∞)上是增函数. 当,6,,4,2 (正偶数)时,这类幂函数的性质和特点,留做同学们课下讨论. 课堂练习2.幂函数43x y 的单调递增区间是________.答案: ,0 3.2121211.1,9.0,2.1 c b a 的大小关系是________.答案a >b >c归纳小结本节课我们学习了幂函数的定义,通过作出6个具有代表意义的幂函数的图象,归纳总结幂函数的共同性质,这也是我们研究函数的一般思想方法. 布置作业作出函数23x y 的图象,根据图象讨论这个函数有哪些性质,并给出证明.通过本节课的学习,相信幂函数已经在大家的头脑中留下十分深刻的印象.最后,让我们在悠扬的音乐声中给大家展示一个数学公式,这是作为基本初等函数的幂函数在高等数学中的应用,用含有阶乘的幂指数是正整数的幂函数形式来表示xe ——泰勒公式.)(!!3!2132R x n x x x x e nx。
高中数学《幂函数》公开课教案幂函数y=x y=x2y=x3y=y=x-1定义域R R R[0,+∞)(-∞,0)∪(0,+∞)值域R[0,+∞)R[0,+∞)(-∞,0)∪(0,+∞)奇偶性奇函数偶函数奇函数非奇非偶函数奇函数单调性在R上是增函数在[0,+∞)上是增函数,在(-∞,0]上是减函数在R上是增函数在[0,+∞)上是增函数在(0,+∞)上是减函数,在(-∞,0)上是减函数公共点(1,1)题型一幂函数的概念例1函数f(x)=(m2-m-5)x m-1是幂函数,且当x∈(0,+∞)时,f(x)是增函数,试确定m的值. 【答案】m=3【解析】根据幂函数的定义,得m2-m-5=1,解得m=3或m=-2.当m=3时,f(x)=x2在(0,+∞)上是增函数;当m=-2时,f(x)=x-3在(0,+∞)上是减函数,不符合要求.故m=3.解题技巧:(判断一个函数是否为幂函数)判断一个函数是否为幂函数的依据是该函数是否为y=xα(α为常数)的形式,即:(1)系数为1;(2)指数为常数;(3)后面不加任何项.反之,若一个函数为幂函数,则该函数必具有这种形式.跟踪训练一1.如果幂函数y=(m2-3m+3)的图象不过原点,求实数m的取值.【答案】m=1或m=2.【解析】由幂函数的定义得m2-3m+3=1,解得m=1或m=2;当m=1时,m2-m-2=-2,函数为y=x-2,其图象不过原点,满足条件;当m=2时,m2-m-2=0,函数为y=x0,其图象不过原点,满足条件.2跟踪训练二1.如图所示,曲线C1与C2分别是函数y=x m和y=x n在第一象限内的图象,则下列结论正确的是( )A.n<m<0B.m<n<0C.n>m>0D.m>n>0【答案】 A【解析】画出直线y=x0的图象,作出直线x=2,与三个函数图象交于点(2,20),(2,2m),(2,2n).由三个点的位置关系可知,n<m<0.故选A.题型三利用幂函数的单调性比较大小例3比较下列各组中两个数的大小:(1); (2); (3).【答案】见解析【解析】(1)∵幂函数y=在[0,+∞)上是增函数,又,∴.(2)∵幂函数y=x-1在(-∞,0)上是减函数,又-<-,∴.(3)∵函数y1=在定义域内为减函数,且,∴.又函数y2=在[0,+∞)上是增函数,且,∴.∴.3。
《幂函数》教学设计与反思一、设计理念注重发展学生的创新意识。
学生的数学学习活动不应只限于接受、记忆、模仿和练习,倡导学生积极主动探索、动手实践与相互合作交流的数学学习方式。
这种方式有助于发挥学生学习主动性,使学生的学习过程成为在教师引导下的“再创造”过程。
我们应积极创设条件,让学生体验数学发现和创造的历程,发展他们的创新意识。
注重提高学生数学思维能力。
课堂教学是促进学生数学思维能力发展的主阵地。
问题解决是培养学生思维能力的主要途径。
所设计的问题应有利于学生主动地进行观察、实验、猜测、验证、推理与交流等教学活动。
内容的呈现应采用不同的表达方式,以满足多样化的学习需求。
伴随新的问题发现和问题解决后成功感的满足,由此刺激学生非认知深层系统的良性运行,使其产生“乐学”的余味,学生学习的积极性与主动性在教学中便自发生成。
本节主要安排应用类比法进行探讨,加深学生对类比法的体会与应用。
注重学生多层次的发展。
在问题解决的探究过程中应体现“以人为本”,充分体现“人人学有价值的数学,人人都能获得必需的数学”,“不同的人在数学上得到不同的发展”的教学理念。
有意义的数学学习必须建立在学生的主观愿望和知识经验基础之上,而学生的基础知识和学习能力是多层次的,所以设计的问题也应有层次性,使各层次学生都得到发展。
注重信息技术与数学课程的整合。
高中数学课程应尽量使用科学型计算器,各种数学教育技术平台,加强数学教学与信息技术的结合,鼓励学生运用计算机、计算器等进行探索和发现。
另外,在数学教学中,强调数学本质的同时,也让学生通过适度的形式化,较好的理解和使用数学概念、性质。
二、教材分析1.在教材中的地位与作用幂函数在老教材中出现过,后来又删,现在又重新出现,当然两次在教材中的地位不一样,这次分量较轻,只要一课时,所以控制难度是值得注意的地方。
幂函数选自必修1第2章第4节,是基本初等函数之一,是在学生系统学习了函数概念与函数性质之后,进入高中以来遇到的第三种特殊函数,是对函数概念及性质的应用,能进一步培养利用函数的性质(定义域、值域、图像、奇偶性、单调性)研究一个函数的意识。
§3.3 幂函数一、 教材分析本节课选自《2019人教A 版高中数学必修第一册》第三章第三节《幂函数》,幂函数是基本初等函数之一,是在学生系统学习了函数的的概念与函数性质之后,进入高中以来遇到的第三种特殊函数,是对函数概念及性质的应用,能进一步培养利用函数的性质研究函数的意识。
从教材地位看,学生对特殊的正反比例函数和二次函数等已经很熟,幂函数正是对这些在形式上有着共同特征的函数的推广;从研究方法上看本节突出幂指数从特殊到一般的推广,为后续学习做了铺垫。
二、学情分析在知识上,学生已经有了学习指数函数和对数函数的经历,有初中的一次函数、二次函数和反比例函数等作为基础,这为学习幂函数做好了知识和方法上的准备。
在能力上,学生已经具备一定的形象思维和抽象思维能力,有一定的分析和解决问题的能力。
对于进入高中半个学期的学生来说,虽然具备一定的分析和解决问题的能力,逻辑思维初步形成,但缺乏冷静、深刻,思维具有片面性、不严谨的特点,需要教师点拨。
三、教学目标1.知识目标(1)掌握幂函数的概念、图象特征和性质. (2)掌握幂函数的图象位置和形状变化, 2. 素养目标(3)使学生体会到数形结合思想的重要性,同时进一步体会到类比的数学思想。
四、教学重点与难点教学重点:通过五个具体的幂函数了解概念,研究性质,体会图象的变化规律。
教学难点:画五个幂函数的图象并由图象概括幂函数的一般性质。
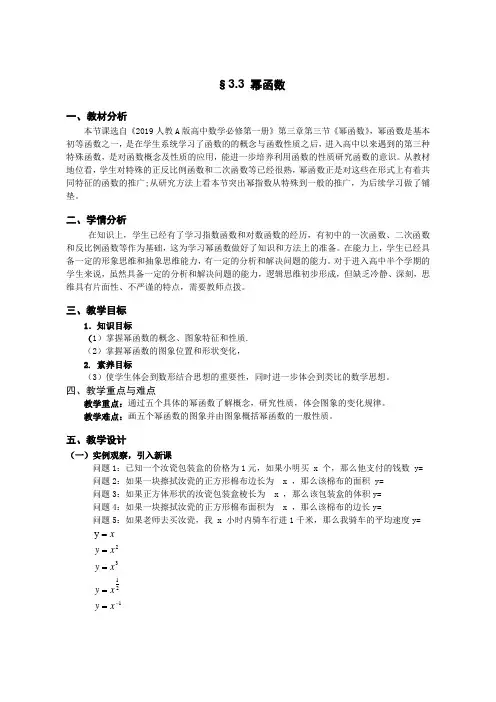
五、教学设计(一)实例观察,引入新课问题1:已知一个汝瓷包装盒的价格为1元,如果小明买 x 个,那么他支付的钱数 y= 问题2:如果一块擦拭汝瓷的正方形棉布边长为 x ,那么该棉布的面积 y= 问题3:如果正方体形状的汝瓷包装盒棱长为 x ,那么该包装盒的体积y= 问题4:如果一块擦拭汝瓷的正方形棉布面积为 x ,那么该棉布的边长y=问题5:如果老师去买汝瓷,我 x 小时内骑车行进1千米,那么我骑车的平均速度y=12132y -=====x y xy x y x y x问题1:观察以上问题中的函数具有什么共同特征?师生活动:这几个函数解析式都具有幂的形式,幂的底数是自变量,指数是常数(为定值).设计意图:引导学生从具体的实例中进行总结,从而自然引出幂函数的定义.(二)类比联想,探究新知1.幂函数的定义y=叫做幂函数,其中x为自变量,α为常数。
幂函数教学设计幂函数教学设计篇1教学目标:1.结合实例,了解幂函数的概念2.结合具体的幂函数的图象,了解它们的改变状况及性质3.在探讨幂函数性质的过程中,体会由特别到一般及数形结合的数学思想方法教学重点:幂函数的图象和性质教学难点:画幂函数的图象并由图象概括其性质教学过程:教学内容问题、任务师生活动设计意图一、幂函数的定义二、几个具体幂函数的图象三、几个具体幂函数的性质四、小结提升五、作业1.某种蔬菜每千克1元,若购置千克,需要支付元是函数吗?2.正方形的边长为,那么它的面积是的函数吗?3.立方体的边长为,那么它的体积是的函数吗?4.正方形的面积为,那么它的边长是的函数吗?5.某人内骑车内行进了1,那么他骑车的平均速度是函数吗?6.这五个函数有什么共同特征?7.给出幂函数的定义8.以下函数是幂函数吗?9.幂函数的定义和指数函数的定义有什么区分?10. 已知幂函数的图象过点〔4,〕,求这个函数的解析式?11. 观看幂函数的图象12.作函数的图象。
13. 作函数的图象。
14.作函数的图象。
15.依据所作函数的图象,分别商量这些函数的性质。
16.你能证明幂函数在[0,+ 上是增函数吗?17.从整体上把握幂函数的图象。
作业P79习题1、2、3师:投影展示问题,引导学生依据函数的定义进行分析。
生:依据函数定义思索并回答。
师:板书这5个函数表达式。
师生:从形式上分析:是指数幂的形式,其中底数是自变量,指数是常数。
师:板书定义。
生:依据幂函数的形式进行区分。
生:对比指数函数的定义,指出区分。
师生:用待定系数法共同完成。
师:几何画板展示幂函数图象,随着指数的转变,幂函数图象的形态和位置都发生转变。
生:观看指数的改变和图象的改变师:幂函数的图象因指数不同而形态各异,远比指数函数的.图象冗杂。
但我们可以通过商量其中有代表性的几个函数来了解幂函数的图象特征。
生:在同一坐标系中作出三个函数的图象。
师:巡察指导。
师:用几何画板作出三个函数的图象。
《幂函数》教学设计、反思及评析
幂函数是高中数学中重要的数学概念,也是大学数学基础课程中的重点内容。
本文将对本次教学设计、反思及评析进行具体描述。
一、教学设计
1、教学内容:本次教学的内容是关于幂函数的概念及其相关的概念、性质以及求解
方法,主要包括:指数函数、指数函数的性质、二次函数、复合函数、幂函数、幂函数的
性质、幂函数的求解方法。
2、教学方法:本次教学采用以问题解决为主的探究式教学方法,以小组合作的形式
开展,学生可以自主学习,激发自身的学习兴趣,培养学生的问题解决能力。
3、教学媒体:本次教学采用PPT、电子白板、多媒体等教学媒体,加深学生的认知,充分发挥学生的创新能力。
二、教学反思
1、课堂气氛:本次教学课堂气氛较为活跃,学生积极参与,对课堂内容有较好的理解,但由于学生缺乏主动性,导致课堂讨论较少,有待改进。
2、课堂效果:本次教学效果良好,学生表现良好,有的甚至完成了一些更深入的题目,表明学生对课堂内容有较好的理解。
3、教学效果:本次教学让学生更好地理解幂函数的概念、性质以及求解方法,也让
学生有了更深入探究的能力,有效提高了学生的学习效果。
三、评析
本次教学比较成功,学生理解了幂函数的概念、性质以及求解方法,也有了更深入探
究的能力,但也发现学生缺乏主动性,课堂讨论较少。
未来可以尝试运用更多的教学媒体,采取更多的激发学生学习兴趣的方式,提高学生的学习效果。
幂函数的教学设计(1)理解幂函数的概念,掌握幂函数的图象和性质。
(2)学会观察、分析、归纳、总结幂函数的性质,并能用它解决简单的实际问题。
(3)通过对幂函数的学习,培养学生观察、分析、归纳、总结知识的能力及数学学科素养。
难点:通过对幂函数性质的研究,培养学生的数学学科素养。
教师:前面我们学习了指数函数和对数函数,请同学们思考以下问题:问题1:y=x3的解析式是什么?它的图象和性质是什么?问题2:y=x-1的解析式是什么?它的图象和性质是什么?问题3:如果某学生坐出租汽车,行程为10公里,车费为16元,请问出租车的计价标准是什么?教师:下面我们学习一种新的函数——幂函数。
教师:首先我们学习幂函数的概念。
请同学们看课本第46页,并回答以下问题:教师:根据学生的回答,总结出幂函数的定义及性质。
并指出在一般情况下,形如(n为常数)的函数称为幂函数。
幂函数的图象都经过n>0时,在第一象限内,函数值随自变量的增大而增大;当n<0时,在第一象限内,函数值随自变量的增大而减小。
根据以上性质可以解决一些实际问题。
例1:已知某汽车每次行驶的距离s(单位:km)与时间t(单位:h)的关系为:s=5t2,那么行驶100 km大约需要多少时间?解这个题时可以画函数草图进行判断分析.作出函数图象(图略),观察图象可得汽车行驶时间为8h。
类似这种题同学们一定要注意单位的换算.本题也可以直接运用公式法求解。
即90平方千米.现在该城市每年要抽出一定比例的人口增长率抽出本地的年增长人口;同时又有新的增加人口迁入.经过调查发现;若把本市所有人口按每人占有的土地面积计算为1个单位,则以后若干年内该市人口的年增长率为人口总数的14%.每增加1个单位的人口,需要增加无单位的土地面积作为生活空间.同时每增加一个单位人口的增加,还需要增加一部分道路交通等公共设施而耗去原有土地一部分.假设用以计算的人数与时间的变化率成正比.预计未来1万人口的同时需要增加多少面积?根据题意列方程求解即可.假设每增加+30(1+14%)+x[30(1+14%)+1]=(30+45)+90(1+14%)+30(1+14%)+x⋅30(1+14%)解得78平方千米的面积.类似这种题目同学们一定要注意单位的换算.根据幂函数的性质知人口数与时间的变化率成正比故可设以后若干年内该市人口的年增长率为人口总数的百分比含量,则其关系式可设为:以后若干年内该市人口的年增长率为人口总数的α%含量,则其关系式可设为:现有人口总数为n平方千米.幂函数是基本初等函数之一,它不仅是学习初等函数的基础,而且在实际生活中也有着广泛的应用,因此,在学习幂函数时,我们应该给予足够的重视。
《幂函数》教学设计与反思一、设计理念注重发展学生的创新意识。
学生的数学学习活动不应只限于接受、记忆、模仿和练习,倡导学生积极主动探索、动手实践与相互合作交流的数学学习方式。
这种方式有助于发挥学生学习主动性,使学生的学习过程成为在教师引导下的“再创造”过程。
我们应积极创设条件,让学生体验数学发现和创造的历程,发展他们的创新意识。
注重提高学生数学思维能力。
课堂教学是促进学生数学思维能力发展的主阵地。
问题解决是培养学生思维能力的主要途径。
所设计的问题应有利于学生主动地进行观察、实验、猜测、验证、推理与交流等教学活动。
内容的呈现应采用不同的表达方式,以满足多样化的学习需求。
伴随新的问题发现和问题解决后成功感的满足,由此刺激学生非认知深层系统的良性运行,使其产生“乐学”的余味,学生学习的积极性与主动性在教学中便自发生成。
本节主要安排应用类比法进行探讨,加深学生对类比法的体会与应用。
注重学生多层次的发展。
在问题解决的探究过程中应体现“以人为本”,充分体现“人人学有价值的数学,人人都能获得必需的数学”,“不同的人在数学上得到不同的发展”的教学理念。
有意义的数学学习必须建立在学生的主观愿望和知识经验基础之上,而学生的基础知识和学习能力是多层次的,所以设计的问题也应有层次性,使各层次学生都得到发展。
注重信息技术与数学课程的整合。
高中数学课程应尽量使用科学型计算器,各种数学教育技术平台,加强数学教学与信息技术的结合,鼓励学生运用计算机、计算器等进行探索和发现。
另外,在数学教学中,强调数学本质的同时,也让学生通过适度的形式化,较好的理解和使用数学概念、性质。
二、教材分析1.在教材中的地位与作用幂函数在老教材中出现过,后来又删,现在又重新出现,当然两次在教材中的地位不一样,这次分量较轻,只要一课时,所以控制难度是值得注意的地方。
幂函数选自必修1第2章第4节,是基本初等函数之一,是在学生系统学习了函数概念与函数性质之后,进入高中以来遇到的第三种特殊函数,是对函数概念及性质的应用,能进一步培养利用函数的性质(定义域、值域、图像、奇偶性、单调性)研究一个函数的意识。
高一数学必修1 幂函数〖教学目标〗1.理解幂函数的概念,会画五种简单的幂函数的图象。
通过五种具体幂函数的图象掌握一般幂函数的性质并会简单应用。
2. 渗透分类讨论、数形结合的数学思想及类比、联想的学习方法,提高学生的归纳与概括的能力。
3.培养学生积极思考,通过自主探索获取新知的学习习惯和科学严谨的学习态度;体会从特殊到一般的思维过程。
重点:幂函数在第一象限的图象与性质。
难点:由五个具体幂函数图象概括一般幂函数的性质。
〖课题引入〗励志数学:与设计意图:先介绍这是火遍网络的数学励志公式,激发学生的学习兴趣,然后让学生先直观感受这两个数大小,为后面利用幂函数的单调性比较大小做好铺垫。
〖知识探究一〗阅读以下材料并思考问题:发现规律:问题1:如果小明卖了价格为1元的瓶酒品x个,那么他所收入的钱数y=?(元)问题2:如果一个正方形啤酒仓库的边长为x,那么仓库的面积y=?问题3:如果正方体的啤酒包装盒棱长为x,那么包装盒的体积y=?问题4:如果一个正方形啤酒仓库的面积为x,那么仓库的边长y=?问题5:如果老张去买啤酒,x秒内骑车行进1千米,那么他骑车的平均速度y= ?(千米/秒)【师生互动】:以上问题中的函数有什么共同特征?都是函数;均是以自变量为底的幂; 指数为常数; 自变量前的系数为1; 幂前的系数也为1设计意图:以学生熟悉的青岛啤酒为背景设置5个具体问题,引导学生从具体的实例中进行总结,从而自然引出幂函数的一般特征. 〖数学抽象 形成概念〗幂函数的定义:一般地函数 叫做幂函数,其中x 是自变量,α是常数。
发现规律:〖小试牛刀〗1、判断下列函数是否是幂函数?①31xy = ②22x y = ③x y )21(= ④⑤0x y = ⑥1=y2、若函数22)33()(x a a x f --=是幂函数,求a 的值。
设计意图:加深学生对幂函数定义和呈现形式的理解. 〖知识探究二〗 画幂函数的图象① x y = ②2x y = ③1-=x y ④21x y = ⑤ 3x y =【师生互动】:1.请在同一坐标系下画出前3个函数的图象;2.单独画出第④⑤个函数的图象;3.最后将这五个函数的图象画在同一个坐标系内。
《幂函数》的教学设计方案《幂函数》的教学设计方案《幂函数》教学设计考虑到学生已经学习了指数函数与对数函数,对函数的学习、研究有了一定的经验和基本方法,所以教学流程又分两条线,一条以内容为明线,另一条以研究函数的基本内容和方法为暗线,教学过程中同时展开。
学生思考,作答,教师引导学生叙述语言的逻辑性。
训练学生用函数性质进行解释,强化学生逻辑意识。
其中第④小题是利用指数函数性质解决,注意区别。
⒁请学生考虑可以如何验证上述答案的正确。
学生实践。
使用计算器验证,提高学生使用学习工具的意识。
⒂简单应用2:幂函数=( -3-3)x 在区间上是减函数,求的值。
学生思考,作答。
教师板演。
对幂函数定义进一步巩固,对函数性质作初步应用。
同时训练学生对初步答案进行筛选。
⒃简单应用2:已知(a+1) <(3-2a) ,试求a的`取值范围。
学生思考,作答。
教师板演。
训练学生灵活使用性质解题。
数学交流⒄小结:今天的学习内容和方法有哪些?你有哪些收获和经验?学生思考、小组讨论,教师引导。
让学生回顾,小结,将对学生形成知识系统产生积极影响。
数学再现⒅布置作业:课本p.73 2、3、4、思考5思考5作为训练学生应用数学于实际的较好例子,应让能力较好学生得到充分发展。
几点说明:⑴本节课开始时要注意用相关熟悉例子引入新课。
⑵画函数图象时,如果学生已能够运用计算器或相关计算机软件作图,可以让学生自己操作,以提高学生探索问题的兴趣和能力,并提高教学效率。
⑶由于课程标准对幂函数的研究范围有相对限制,故第11个问题要求较高,建议视具体情况选择教学。
⑷本设计相关采用P。
1 《幂函数》教学设计 克山一中 吴雅杰 一、设计构思 1、设计理念 注重发展学生的创新意识。学生的数学学习活动不应只限于接受、记忆、模仿和练习,倡导学生积极主动探索、动手实践与相互合作交流的数学学习方式。这种方式有助于发挥学生学习主动性,使学生的学习过程成为在教师引导下的“再创造”过程。我们应积极创设条件,让学生体验数学发现和创造的历程,发展他们的创新意识。 注重提高学生数学思维能力。课堂教学是促进学生数学思维能力发展的主阵地。问题解决是培养学生思维能力的主要途径。所设计的问题应有利于学生主动地进行观察、实验、猜测、验证、推理与交流等教学活动。内容的呈现应采用不同的表达方式,以满足多样化的学习需求。伴随新的问题发现和问题解决后成功感的满足,由此刺激学生非认知深层系统的良性运行,使其产生“乐学”的余味,学生学习的积极性与主动性在教学中便自发生成。本节主要安排应用类比法进行探讨,加深学生对类比法的体会与应用。 注重学生多层次的发展。在问题解决的探究过程中应体现“以人为本”,充分体现“人人学有价值的数学,人人都能获得必需的数学”,“不同的人在数学上得到不同的发展”的教学理念。有意义的数学学习必须建立在学生的主观愿望和知识经验基础之上,而学生的基础知识和学习能力是多层次的,所以设计的问题也应有层次性,使各层次学生都得到发展。 注重信息技术与数学课程的整合。高中数学课程应尽量使用科学型计算器,各种数学教育技术平台,加强数学教学与信息技术的结合,鼓励学生运用计算机、计算器等进行探索和发现。 另外,在数学教学中,强调数学本质的同时,也让学生通过适度的形式化,较好的理解和使用数学概念、性质。 2、教材分析 幂函数是江苏教育出版社普通高中课程标准实验教科书数学(必修1)第二章第四节的内容。该教学内容在人教版试验修订本(必修)中已被删去。标准将该内容重新提出,正是考虑到幂函数在实际生活的应用。故在教学过程及后继学习过程中,应能够让学生体会其实际应用。《标准》将幂函数限定为五个具体函数,通过研究它们来了解幂函数的性质。其中,学生在初中已经学习了y=x、y=x2、y=x-1等三个简单的幂函数,对它们的图象和性质已经有了一定的感性认识。现在明确提出幂函数的概念,有助于学生形成完整的知识结构。学生已经了解了函数的基本概念、性质和图象,研究了两个特殊函数:指数函数和对数函数,对研究函数已经有了基本思路和方法。因此,教材安排学习幂函数,除内容本身外,掌握研究函数的一般思想方法是另一目的,另外应让学生了解利用信息技术来探索函数图象及性质是一个重要途径。该内容安排一课时。 3、教学目标的确定 鉴于上述对教材的分析和新课程的理念确定如下教学目标: ⑴掌握幂函数的形式特征,掌握具体幂函数的图象和性质。 ⑵能应用幂函数的图象和性质解决有关简单问题。 2
⑶加深学生对研究函数性质的基本方法和流程的经验。 ⑷培养学生观察、分析、归纳能力。了解类比法在研究问题中的作用。 ⑸渗透辨证唯物主义观点和方法论,培养学生运用具体问题具体分析的方法分析问题、解决问题的能力。 4、教学方法和教具的选择 基于对课程理念的理解和对教材的分析,运用问题情境可以使学生较快的进入数学知识情景,使学生对数学知识结构作主动性的扩展,通过问题的导引,学生对数学问题探究,进行数学建构,并能运用数学知识解决问题,让学生有运用数学成功的体验。本课采用教师在学生原有的知识经验和方法上,引导学生提出问题、解决问题的教学方法,体现以学生为主体,教师主导作用的教学思想。 教具:多媒体。制作多媒体课件以提高教学效率。 5、教学重点和难点 重点是从具体幂函数归纳认识幂函数的一些性质并作简单应用。 难点是引导学生概括出幂函数性质。 6、教学流程 基于新课程理念在教学过程中的体现,教学流程的基线为:
考虑到学生已经学习了指数函数与对数函数,对函数的学习、研究有了一定的经验和基本方法,所以教学流程又分两条线,一条以内容为明线,另一条以研究函数的基本内容和方法为暗线,教学过程中同时展开。 明线:
暗线:
二、实施方案 问题导引 师生活动 设计意图
引例,得出幂函数的定义 研究具体幂函数的图象和性质 归纳幂函数的图象和性质 简单应用 小结及布置作业 函数图象和性质的研究基本方法 函数的定义域、值域 函数的奇偶性、单调性 函数的图象 归纳函数的基本性质 函数性质的应用
问题情境引入 数学建构 数学探究 数学应用 数学交流 3
问题情境
⑴写出下列y关于x的函数解析式: ①正方形边长x、面积y ②正方体棱长x、体积y ③正方形面积x、边长y ④某人骑车x秒内匀速前进了1km,骑车速度为y ⑤一物体位移y与位移时间x,速度1m/s 学生口答,教师板书答案。幻灯片演示问题。 由具体问题入手,从熟悉的情景引入,提高学生的参与程度。符合学生认识特点。
数 学 建 构
⑵上述函数解析式有什么共同特征?是否为指数函数? 学生相互讨论,必要时,教师将解析式写成指数幂形式,以启发学生归纳。投影演示定义。 引导学生观察,训练学生归纳能力。并与前面知识进行区分,以进一步帮助学生明晰概念。
⑶判别下列函数中有几个幂函数? ①y=31x②y=2x2③y=x32④y=x2+x ⑤y=-x3 学生独立思考,回答。学生鉴别。幻灯片演示题目。 巩固概念,强化学生对概念形式特征的把握。
数 学 探 究
数
⑷幂函数具有哪些性质?研究函数应该是哪些方面的内容。前面指数函数、对数函数研究了哪些内容? 学生讨论,教师引导。学生回答。 引导学生回想前面学习指数函数与对数函数的研究内容和过程。启发学生用类比思想进行研究幂函数。
⑸幂函数的定义域是否与对数函数、指数函数一样,具有相同的定义域? 学生小组讨论,得到结论。引导学生举例研究。结论:幂指数不同,定义域并不完全相同,应区别对待。 激发学生探讨的欲望,提高学生主动参与程度。
⑹写出下列函数的定义域,并指出它们的奇偶性:①y=x3②y=21③y=x2④y=x32 学生解答,并归纳解决办法。引导学生与指数函数、对数函数对照比较。(幻灯片演示) 引导学生具体问题具体分析,并作简单归纳:分数指数应化成根式,负指数写成正数指数再写出定义域。幂函数的奇偶性也应具体分析。 4
学 探 究 数 学 探 究 ⑺上述函数的单调性如何?如何判断? 学生思考:作图 引发学生作图研究函数性质的兴趣。函数单调性的判断,既可以使用定义,也可以通过图象解决,直观,易理解。
⑻在同一坐标系内作出上述函数的图象。 学生作图,教师巡视。将学生作图用实物投影仪演示,指出优点和错误之处。教师利用几何画板演示(附图1)通过超级链接几何画板演示。 训练学生作图的基本功,加强学生的实践,让学生在自己的经验中认识幂函数的图象。避免教师直接使用计算机演示图象,剥夺学生动手的机会。
⑼上述函数图象有哪些共同点? 学生讨论,总结。教师引导。可将学生已熟悉的函数y=x1,y=x一同投影,帮助学生观察。(投影演示结论) 训练学生观察分析能力。
⑽回答第7个问题。 学生思考,回答。教师注意学生叙述的严密。 训练学生的语言叙述能力。再次体会与指数函数、对数函数性质的区别。体会幂指数的不同情况对函数单调性的影响。
⑾图象之间有什么区别?特别是在分布上。与常数有什么联系? 教师通过几何画板演示图象在第一象限内的变化规律,以验证学生猜想。通过超级链接几何画板演示。(附图2) 这是较高要求,可以让学生自由猜想和发言。进一步提高学生观察,归纳能力。
数 学 ⑿巩固练习 写出下列函数的定义域,并指出它们的奇偶性和单调性:①y=x4②y=x41③y=x3。 学生独立思考并回答。 训练学生自觉运用幂函数图象性质的基本规律。 5
应 用 ⒀简单应用1:比较下列各组中两个值的大小,并说明理由: ①0.7521,0.7621; ②(-0.95)31,(-0.96)31; ③0.2353,0.2453; ④0.313.2,0.314.2 学生思考,作答,教师引导学生叙述语言的逻辑性。 训练学生用函数性质进行解释,强化学生逻辑意识。其中第④小题是利用指数函数性质解决,注意区别。
⒁请学生考虑可以如何验证上述答案的正确。 学生实践。 使用计算器验证,提高学生使用学习工具的意识。 ⒂简单应用2:幂函数y=(m2-3m-3)xm在区间,0上是减函数,求m的值。 学生思考,作答。教师板演。 对幂函数定义进一步巩固,对函数性质作初步应用。同时训练学生对初步答案进行筛选。
⒃简单应用2: 已知(a+1)21<(3-2a)21,试求a的取值范围。 学生思考,作答。教师板演。 训练学生灵活使用性质解题。
数学交流 ⒄小结:今天的学习内容和方法有哪些?你有哪些收获和经验? 学生思考、小组讨论,教师引导。 让学生回顾,小结,将对学生形成知识系统产生积极影响。
数学再现
⒅布置作业: 课本p.73 2、3、4、思考5 思考5作为训练学生应用数学于实际的较好例子,应让能力较好学生得到充分发展。 几点说明: ⑴本节课开始时要注意用相关熟悉例子引入新课。 ⑵画函数图象时,如果学生已能够运用计算器或相关计算机软件作图,可以让学生自己操作,以提高学生探索问题的兴趣和能力,并提高教学效率。 ⑶由于课程标准对幂函数的研究范围有相对限制,故第11个问题要求较高,建议视具体情况选择教学。 ⑷本设计相关课件采用PowerPoint演示文稿,其中部分使用超级链接至几何画板(4.06版本)进行演示。